电子胎心监护应用专家共识
- 格式:pptx
- 大小:169.98 KB
- 文档页数:26
重庆国宾妇产医院电子胎心监护(EFM)试题科室姓名得分一、填空题(每空2分,共25题)1、EFM图形的完整描述应包括五个方面:基线、基线变异、加速、减速及宫缩。
2、正弦波有着非常特殊的临床意义,往往预示胎儿已存在严重缺氧,常见于常见于胎儿重度贫血、胎母输血的病例,需要特别引起重视。
3、NST 的原理:在胎儿不存在酸中毒或神经系统发育不完善的情况下,胎动时会出现胎心率的短暂上升,预示着正常的自主神经功能。
4、NST 反应型:指监护时间内出现2 次或以上的胎心加速5、妊娠32 周前,加速在基线水平上≥10 次/min、持续时间≥10 s 已证明对胎儿正常宫内状态有足够的预测价值6、早期减速(early deceleration,ED):指伴随宫缩出现的减速,通常是对称地、缓慢地下降到最低点再恢复到基线,开始到最低点的时间≥30 s,减速的最低点常与宫缩的峰值同时出现。
一般来说,减速的开始、最低点、恢复和宫缩的起始、峰值和结束同步7、晚期减速(late deceleration,LD):伴随宫缩出现的减速,通常是对称地、缓慢地下降到最低点再恢复到基线,开始到最低点的时间≥30 s,减速的最低点通常延迟于宫缩峰值。
一般来说,减速的开始、最低点和恢复分别落后于宫缩的起始、峰值及结束。
8、变异减速(variable deceleration,VD):指突发的、显著的胎心率急速下降,开始到最低点时间<30 s,胎心率下降≥15 次/min,持续时间≥15 s,但<2 min。
当变异减速伴随宫缩,减速的起始、深度和持续时间与宫缩之间无规律。
9、CST 的适应证:当EFM 反复出现NST 无反应型,可疑胎儿宫内缺氧状态时,可行CST 进一步评估胎儿宫内状态。
10、. CST 图形结果判读CST 图形的判读主要基于是否出现晚期减速二、判断题(每题2分,共10题)1、NST 监护达到反应型标准即可停止,不需持续监护至满20 min(对)2、NST 无反应型:指超过40 min没有足够的胎心加速,研究显示,妊娠24~28 周,50%的NST 为无反应型妊娠28~32 周,约15% 的NST 为无反应型(对)3、50% 的NST 图形中可能观察到变异减速。
·486·中华围产医学杂志2015年7月第18卷第7期Chin J Perinat Med, Jul. 2015, Vol. 18, No. 7·临床指南·电子胎心监护应用专家共识中华医学会围产医学分会电子胎心监护(electronic fetal monitoring,EFM)作为一种评估胎儿宫内状态的手段,其目的在于及时发现胎儿宫内缺氧,以便及时采取进一步措施。
目前EFM 已越来越广泛地应用于全国各级助产医疗机构。
正确解读胎心监护图形对减少新生儿惊厥、脑性瘫痪的发生,降低分娩期围产儿死亡率,预测新生儿酸中毒以及减少不必要的阴道助产和剖宫产术等产科干预措施非常重要[1]。
因此,亟需统一的行业指南规范EFM的应用。
中华医学会围产医学分会组织全国专家在综合国内外相关领域最新文献资料的基础上,结合美国国家儿童保健和人类发育研究所(National Institute of Child Health and Human Development, NICHD)、美国妇产科医师学会(American College of Obstetricians and Gynecologists,ACOG)等提出的相关指南进行了多次讨论,在广泛征求意见的基础上编写了本专家共识,旨在对规范和指导全国妇产科医生对EFM的理解和应用。
一、EFM图形的术语和定义对EFM图形的完整的描述应包括5个方面,即基线、基线变异、加速、减速及宫缩。
其定义见表1。
另外,由于正弦波形有着非常特殊的临床意义,往往预示胎儿已存在严重缺氧,常见于胎儿重度贫血[4]、胎母输血的病例,需要特别引起重视。
二、产前EFM(一)产前EFM的指征和频率1. 低危孕妇:目前尚无明确证据表明,对低危孕妇(无合并症及并发症的孕妇)常规进行产前EFM 能够降低胎死宫内等不良妊娠结局的发生风险[5],故不推荐低危孕妇常规进行EFM。
产前和产时胎心监护临床实践专家共识试题1.妊娠 32 周前,胎儿神经系统尚未发育完全,加速幅度应超过() [单选题]A.5 次/分,持续 10 秒B.10 次/分,持续 10 秒(正确答案)C.15 次/分,持续 10 秒D.15 次/分,持续 15 秒2.OCT 图形判读主要基于是否出现() [单选题]A.早期减速B.变异减速C.晚期减速D.晚期减速与变异减速(正确答案)3.胎儿预后的最好预测指标为() [单选题]A.变异(正确答案)B.宫缩C.胎心D.减速4.正常胎心基线范围是() [单选题]A.130-160 次/分B.140-160 次/分C.110-140 次/分D.110-160 次/分(正确答案)5.女性,孕 39 周,产前胎心监护,NST 无反应型,下列处理哪项是正确的() [单选题]A.存在胎儿宫内严重缺氧B.人宫破膜,了解羊水性状C.立即缩宫素静滴引产D.胎儿生物物理评分(正确答案)E.立即剖宫产6.胎儿电子监护提示胎儿缺氧的表现是() [单选题]A.加速B.早期减速C.变异减速D.晚期减速(正确答案)E.以上都不是7.以下哪项检查结果不说明胎儿储备能力正常() [单选题]A.无激惹试验反应型B.FHR 基线静止型(正确答案)C.缩宫素激惹阴性D.胎儿头皮血 PH 值为 7.45E.胎动良好8.初产妇,产程顺利,宫口开全 1 小时,胎头己拨露,胎心监护为早期减速应采取的处置是() [单选题]A.立即剖宫产B.产钳助产C.立即静滴葡萄糖液D.静点缩宫素E.等待自然分娩(正确答案)9.胎儿电子监护胎心率变化错误的是() A.基线胎心率为无宫缩时的 FHR [单选题]B.FHR 指每分钟胎儿心搏次数C.FHR 基线变异消失提示胎儿有一定储备能力(正确答案)D.周期性 FHR 与子宫收缩有关E.宫缩后 FHR 增加 15-20 次可能是脐静脉暂时受压10.孕妇,29 岁,因超过预产期入院待产,血压 120/80mmhg,宫高 35cm,胎位LOA,胎心 132 次/分,拟行胎盘功能测定,下列哪项表示胎盘功能不足() [单选题]A.12 小时胎动数>20 次B.B 超羊水池最大直径>3cmC.血清胎盘催乳素 4ug/LD.NST 试验有反应型E.OCT 试验胎心出现连续晚期减速(正确答案)11.在孕妇腹壁上听诊,与胎心率一致的音响是() [单选题]A.腹主动脉音B.脐带杂音(正确答案)C.子宫杂音D.胎动杂音E.胎盘血流杂音12.早期减速常发生于的时间和临床意义是() A.第一产程未期,宫缩时脐带受压引起 [单选题]B.第二产程未期,胎头受压引起C.第一产程未期,胎头受压引起(正确答案)D.第一产程潜伏期,宫缩时脐带受压引起13.胎心率基线 110-160 次/分,有加速,正常变异无减速,可以评为几级胎监 [单选题]A )(正确答案)B.Ⅱ级胎心监护C.Ⅲ级胎心监护D.Ⅳ级胎心监护14.初产妇,孕 37 周,在做胎心监护时发现胎心率有减速发生,于子宫收缩高峰后出现,下降幅度<50 次/分,持续时间长,恢复缓慢。
胎心监护操作考核评分标准单位: 姓名: 职称: 得分:考核者:考核日期一、EFM图形的术语和定义对EFM图形的完整的描述应包括5个方面,即基线、基线变异、加速、减速及宫缩。
其定义见表1。
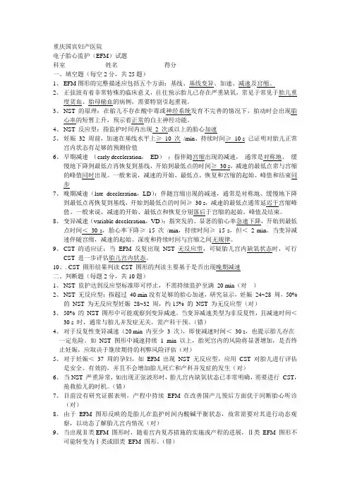
表1电子胎心盤护團骸的术语和爼义囚.憫翦线1 bweliiK)动范因加5忒mini"的半勺齡1 评.井止煮的心球裁池図丛1HHZ灰加m 10nWnun的田償已冊可口塵不蛍读他如杲隹煽*附段基城利鄭匕WWio^的阳彫H农甚蝕K中:瞪儿心功iliS (tadiyaxdu I ?苑膽心4线〉幽次仙.J射如1沁ib'U^ldjX( bradyw血):桩期心H勿K 血g M线厘拘血i心卒fl3£眇須放芥的振廉改变,丛可IV睨址^貝申:愛并映夬(abwntwnibihn*) :槪小变$( nhtwtul lifiAbility ):梧娠科就5次加uliF常变^[uMaul (tuoderau'畑讪汕iy]:幅址动6-2511 迪M烈和nufkNv3fubi!iy : lfiltW^>25ik mm更*2吩(如^砲呦网阿)笑廉蒔一次够心勇动:FF-次齡L脚功捋时的抽心申改变,01崗H册£4 铁低坊下一感郵1>半毁鮭虽iiftlRViM的见2次心融耽躺M问的问聘(lOTrffra\Tnabilinj w: IS I nun内胎心耳卑氏肉廉可!已的上卜花勒的録形O«ill!kWK»?fM.施辅星沒形上下宦动的舟度,以次mm盘屁,赫申屯I皿内肉取可见曲證动的鏡联,以谢期血n断OftlS的製♦:为3』晦期ba加边1 accrination > Ids从艙心皋开蝕如世至恢M列是集盼心串水半肿时间为輛也时何妊嶽32陽前.tai在蹴*平上3 Idft nun. VtiM间莎10i. @<2mm如IK 32谢及U氤加速欣亲罕上>15#:/™.捋读对问債g Erom( pioknugedXcelefaUoa) r 術船心創加朴嫌套2:uiu・{!< 30 min如廉加進持线m iOrnai.则如堀心世*找炎化N(速 * decekiitiom 丨VJWMit'也山dhkrtMu.ED咕描那酿旨轴出理的减速.通常a W体地進仪JfiTJW圄他占用煤更列益线・开輪刊K对点的对问M3(h.戎速的茂低点倉卜j宫编的峪値同时出段松来说.Mil的开韓feKA.恢艮血的叫删I蜩棘妙硼JU(麻加畑呃5);㈱解啊曲就的嗣馳•慣號卜•窮神点峽妇1*如Hi?的-Oi<l. ■^的IF®.聂低点WffiMilSIAG-FBffi的观6仁Nift受路束变JHiinZfedeakiahahVD门怕灵发伯. 冊的右曲下降.WOIM低点时轨甲下確MlS/hd -fi?< 2mmll i城遼的也W. m«!!»时网与育增龙何无置MiSHMit' Rkweddetelttanan. PDI ;硼的处J来瓊的岳心节卩店,滅建》15次伽n.从开®剧帙整列E聞菲*蝕<10血.邯定廉連妞対⑴她・从生找改变反培竹Jtifi <血uneui decelffatuoa 1 :情20mw世条H何内J 5伽的官帑功非投後违何歌性細(mnniinBt decdennw r忙0 nun翩團阖rt<刃%的W2MS< utenorcpratra-hoo) lEftilS( iKoa! idrrw artuh- i : « 5 A'lOnun^S. 30 min•取平均(ft( tachnptoie •: > 5 次/lOiurn A^T< 现磷30 sun Hi平均tfl £2U叫丽见險平市瓶类伽诫删粧,肢脚乎弋羽訓卿< sinusoidal fittal heal nitpanetn 4另外,由于正弦波形有着非常特殊的临床意义,往往预示胎儿已存在严重缺氧, 常见于胎儿重度贫血、胎母输血的病例,需要特别引起重视。
2022产前和产时电子胎心监护临床实践专家共识(全文)电子胎心监护(electronic fetal monitoring,EFM)又称之为胎心分娩力描记法(cardiotocography,CTG),通过连续监测胎心率以及宫缩的变化对胎儿宫内状态进行评估和监测。
正确解读CTG图形对及时发现胎儿缺氧、预防死胎、减少新生儿缺氧和惊厥、减少新生儿酸中毒、防治脑性瘫痪的发生非常重要;另一方面,需要强调避免过度医疗干预。
目前,基于CTG已广泛应用于各级助产医疗机构,有必要对产前和产时电子胎心监护临床实践制定规范及准则。
为此,中国妇幼保健协会、中国医药教育协会围产医学教育专业委员会组织专家通过充分讨论达成本共识。
旨在促进和提高产前和产时电子胎心监护质量,保障母儿安全。
1 专家共识制定程序1.1目标读者使用电子胎心监护的专业人士,主要是产科医师、助产士及专职胎心监护医务人员。
1.2撰写方法参照国内外权威指南的建议,包括电子胎心监护应用专家共识(2015,中国)及美国国家儿童保健和人类发育研究所(National Institute of Child Health and Human Development,NICHD)、美国妇产科医师学会(American College of Obstetricians and Gynecologists,ACOG)、加拿大妇产科学会(The Society ofObstetricians and Gynaecologists of Canada,SOCG)、英国国家健康与临床优化研究所(National Institute of Health and Care Excellence,NICE)、国际妇产科联盟(The International Federation of Gynecology and Obstetrics ,FIGO)等机构发布的指南或专家共识,并参考了现有的临床研究数据。
植入型心电监测仪临床应用2020年中国专家共识》主要内容一、前言和背景心电监测是筛查和诊断心律失常的常用方法,包括体外心电监测和体内植入型心电监测。
目前常用的心电监测装置包括多导联心电图、24~72h动态心电图(Holter)、体外心电记录仪(external looprecorder)等,但由于监测时间有限,对发作频率低、持续时间短的心律失常事件的诊断准确率低,临床上易出现误诊、漏诊。
其中心律失常引起的晕厥、脑卒中等如不能及时发现、及时干预,对患者危害极大。
相比传统的心电监测技术,植入型心电监测仪(ICM)是一种植入皮下的心血管电子器械,可较长时间持续监测心电活动,有效地解决了体外心电监测装置监测时间短、监测不连续、依从性不佳等临床问题,具有传统监测手段无可比拟的优势,极大地提高了心律失常相关症状和疾病的诊断能力。
二、植入型心电监测仪的发展进程和临床意义1. 发展进程:2. 临床意义:目前ICM应用于临床的意义主要在于:提高对晕厥患者的病因诊断,确定患者反复发作的不明原因的晕厥是否与心律失常相关;房颤诊疗中的监测和管理,包括射频消融术后的监测、药物治疗中房颤负荷的评估等;确定隐源性脑卒中的患者是否存在无症状房颤,以指导进一步治疗;可用于不明原因跌倒患者的病因诊断,以及用于怀疑癫痫的患者接受药物治疗效果不佳时的查因;确定间断发作的可疑心脏相关症状(例如心悸)是否与心律失常相关。
三、植入型心电监测仪的工作原理和数据分析1. 植入系统:ICM是小型可程控的植入诊断器械。
一般通过无菌手术,埋藏在左胸前区皮下,通过ICM上的2个电极连续记录单导联心电图。
2. 工作原理和算法:在植入ICM过程中需要选择合适的植入部位,保证皮下植入后有合适的R波感知数值,为准确识别各种心律失常提供基础。
3. 数据分析和处理:ICM能连续记录并存储单导联心电信号,能自动识别心律失常事件并记录事件发生前及事件发生过程中的心电信号,还能够通过患者助手手动触发ICM存储事件。
胎心监护操作考核评分标准单位:姓名:职称:得分:考核者:考核日期一、EFM图形的术语和定义对EFM图形的完整的描述应包括5个方面,即基线、基线变异、加速、减速及宫缩。
其定义见表1。
*1电干盼心Ift护IB幣的|i&ft«SL ra1 tinrhiK)内獻心■勒贏陞5Efc仙u内罰平內齡芹陈界包逊.MSKHin^W毎構耶廉星征IfFlWnnlM寺宦以上關fOlL虞Rl彩可以见不翟獄的*可以•孑篇1 皿的眦H期宅Utt耳申r■儿心南泌(ndMMhi ;Wf^itaia.谢妙IT叩1,心那:I * | ;專1 KJ. {血n, m y 1畑血y ;■? 肚詞1肝rruKir,'」撫毎好憚盼心*河虜肆制和fiNH,肚可A驱蚩的加P;UftttX 1 abwmTsrahiiry);吊康N|菠痢商酸I:J. !:£;•■ Hlmiihi! '. jfihbiltfb ' :n . -.:- 5 - L-ur.I! ^'; V 13kn验1 TMohhiy]:请梅骷*勻心呼iT 3壬并 i audtdmibil呼訂 tt<ENIK4>biktauIUW fhoiWenmraWb^)Itf 旺箱钊|动車下i{|clA>LW础It时曲KH沖出L HH—‘L■車桂曲学F-料Ak洋軌值这悴变甘馬圖的也2火右附节财阿鞘间*松宦笄(kv|B VyiE f I QM FMtt^1G«aM<W±TMraiE. M^ElifcN^V*H 帆益亶属 1 lurt 劇日可饰 ft^Mlt.ri HHw 豪示止幫ItlE的辕*肖HWUfll愉at 世1 MUFlEtl叩抵觀Mk*税邕R背君芽樹册岭则fikHh乩盼右*可即【咸罕洞屯转水和由M诃为枷叫他i臥戦站■前・1用4期热*1上孑IQit伽,FHtH阿d 1"・皙€2皿口咗麻口毀&◎気魁也额卓鼻上>ISA iw.帥离肌触 H亶血松七溟酬■ juobv^drcrJ^tfvm J t翔Hl礼■ f■樽加{悴t京」口卿,’卩弋iO omM it 1 dKtktilm 1早刃貳程叭dKtkEAU.印>;丹和隔內崩出理亦直連.应尉1 <-|駅电晋牌盹F鬻■'-叫槪曳列駁t 开貳建剧M盘將勺廿第删(樹则岀亂 VJlEit ■覺誇开捕,K 坯脑躺起缶酣禺紳!实MHltfabMrraboD. u>* 1 牌|富第川蝴Hl* •*申SMFRRIHURMtNtV* 威斑的・砂韵r萇召F宫■岭但一禺幌.舅盘G卜甘■曲軋轴.加歴醇鱼文徉・京tSirMrlmlM), M)1 :松竟制t ■曹的脂£片詮盘下|L丹IM*|E删聃心・樹藹■■秸1•瘦f 2—专量WM葛耶■才■* Min£*・q宫■那1儿崑甫蒔传魅血戰ddnz・.m ;躺1的嶽]mxu底曲,从开葩列佚 lOam,如豪歯建加IID EUL K隊用曲□艮林it範i Rcinrtf drednAun1: fit爼mn OL翔脚內A 54知嘲甲0期悍雯捌,加Iftti吐L : rumninmr5rcdcrjcw<i1;话汕皿屯彌扌间円」閒%『:卅曙侔匸乳白P 弔:^nrnnr 'osfi^tPfi1! ■■ iHmul idNV*74rlr.iK ' : S ?\ -'lOnini ?:\ -•「応ruin.欣;勺倫肖Til W 1 iKibpy^de : '5 :\ 10 cuu n'tiT. Sl・ 1。
每周一课熟悉电子胎心监护判读要点,正确掌握胎监图纸解读六步法电子胎心监护是产科医护人员必备的一项基本功,只有掌握电子胎心监护的规范应用、识图技巧以及后续快速到位的应急处理,才能保证围产儿的健康安全。
本期【每周一课】由四川大学华西第二医院的姚强教授就电子胎心监护的基本知识、判读要点及案例进行了详细的讲解。
内容整理自“华西妇产科规培”系列课程,文末二维码可进入视频。
01电子胎心监护的基本知识广义的胎儿监护包括胎儿生长发育、胎儿有无畸形、胎儿是否成熟、胎儿是否缺氧;狭义的胎儿监护包括胎动计数、胎儿生物物理评分(BPP评分)、胎心监护;胎心监护的手段包括胎心听诊、超声监测、电子胎心监护(EFM)。
1、EFM分类:根据监护时间分为产前监护(NST/OCT)和产时监护(CST);根据监护的手段分为内监护和外监护。
2、EFM临床运用要点:1)掌握胎监仪基本原理及使用方法;2)检查仪器是否正常工作、有无足够图纸;3)充分医患沟通,交代相关事宜;4)嘱孕妇排空膀胱、松开裤带、采取适当体位;5)正确安放胎心探头及宫缩探头;6)调试胎监仪并开始走纸,观察20-40分钟,必要时刺激胎头;7)结束后停止电子胎心监护、妥善收拾胎监仪;8)注意避免仰卧位低血压综合征;9)掌握宫内复苏要点;10)注意胎心有无异常,及时分析处理;11)正确调试胎监仪时间、走纸速度(3cm/min);12)胎监图纸上标注孕妇姓名、住院号(登记号);13)胎监图纸上标注可能影响EFM的事件,并记录确切时间;14)负责医师应记录自己的发现,并记录时间、签名;15)负责医师在胎监图纸上记录分娩方式及时间;16)妥善保存胎监图纸与病历(重要证据)。
02电子胎心监护的判读要点1、胎监图纸解析六步走:2、电子胎心监护基本术语解析:根据2015年我国专家共识:3、胎监图纸的判读及案例:1.胎心率正常基线:指10分钟内除外胎心周期性或一过性变化及胎心变异的胎心率平均水平,至少观察两分钟,正常胎心率基线是110-160bpm。
实用妇产科杂志2019 年 12 月第35 卷第12 期f/Pra^ica/ O/wtem'cs am/ Gy/ieco/ogy 2019 Dec. V b/.35,/V o. 12• 883•creased fetal movements in Ireland: a national survey of midwives,and obstetricians; practices[ J] . Midwifery ,2014,30 ( 1 ) :43 -49. [5] Sadovsky E, Yaffe H. Daily fetal movement recording and fetal progno-sis[ J]. Obstet G ynecol,1973,41 (6):845 -850.[6] Paul RH. Practice bulletin no. 145 :antepartum fetal surveillance[ J ].Obstet Gynecol,2014,124( 1) :182 - 192.[7 ] Mohr Sasson A,T sur A,K alter A,et al. Reduced fetal movement : fac-tors affecting maternal perception [J].J Matem Fetal Neonatal Med,2016,29(8) :1318 -1321.[8 ] Bradford B, Maude R. Maternal perception of fetal movements in thethird trimester:a qualitative description[ J] . Women Birth,2018,31(5) :e287 -e293.[9] Schmidt W,Cseh I,H ara K,e t al. Maternal perception of fetal movements and real - time ultrasound findings[ J]. J Perinat Med, 1984 ,12:313 -318.[10] Daly LM,Gardener G,Bowring V,et al. Care of pregnant women withdecreased fetal movements: Update of a clinical practice guideline for Australia and New Zealand[ J].Aust N Z J Obstet Gynaecol,2018 ,58(4):463 -468.[11] Tveit JV,Saaslad E, Stray-Pedersen B,e t al. Reduction of late stillbirth with the introduction of fetal movement information and guidelines - a clinical quality improvement [ J ]. BMC Pregnancy Child-b irth,2009,9(l) :32.[12] Mangesi L,Hofmeyr GJ, Smith V,e t al. Fetal movement counting forassessment of fetal wellbeing[ J] . Cochrane Database Syst R ev,2015 ,1(1) :CD004909.[13]王萌骑,陈倩.死胎的病因与预防[J].中国实用妇科与产科杂志,2017,33(11) :1121 -1125.[14] TagayaM,F u jim ak iH,S him izuS,etal.B rain d am ag ecau se<Jb y se-vere fetomatemal hemorrhage [ J ]. Pediatr Int, 2010, 52 ( 2 ):301 -304.[15]黑明燕.孕晚期胎动减少与新生儿缺氧缺血性脑损伤[J].中华实用儿科临床杂志,2015,30( 14):1050 - 1052.[16] Stacey T,Thompson JMD, Mitchell E A,et al. Maternal perception offetal activity and late stillbirth risk : findings from the auckland stillbirth stu d y[J]. B irth,2011 ,38(4):311 -316.[n]中华医学会妇产科学分会产科学组.孕前和孕期保健指南(2018) [J].中华妇产科杂志,2018,53( 1):7 -13.(收稿日期:2019-10-27)文章编号:1〇〇3 -6946(2019)12 -0883 -03电子胎心监护的临床运用姚强(四川大学华西第二医院产科,四川成都610041)中图分类号:R714. 1文献标志码:B进入围产期后胎儿是否缺氧是胎儿监护的重要 方面,虽然有胎动计数、胎心听诊以及胎儿生物物理 评分等方法,但是目前电子胎心监护(electronic fetal monitoring,EFM)是广泛应用的监护手段。
电子胎心监护应用专家共识(完整版)一、EFM图形的术语和定义对EFM图形的完整的描述应包括5个方面,即基线、基线变异、加速、减速及宫缩。
另外,由于正弦波形有着非常特殊的临床意义,往往预示胎儿已存在严重缺氧,常见于胎儿重度贫血、胎母输血的病例,需要特别引起重视。
(一)产前EFM的指征和频率1.低危孕妇:目前尚无明确证据表明,对低危孕妇(无合并症及并发症的孕妇)常规进行产前EFM能够降低胎死宫内等不良妊娠结局的发生风险,故不推荐低危孕妇常规进行EFM。
但是,当低危孕妇出现胎动异常、羊水量异常、脐血流异常等情况时,应及时进行EFM,以便进一步评估胎儿情况。
2.高危孕妇:对于高危孕妇(母体因素,如妊娠期高血压疾病、妊娠合并糖尿病、母体免疫性疾病、有胎死宫内等不良孕产史等;胎儿因素,如双胎妊娠、胎儿生长受限、羊水偏少、胎动减少、脐血流异常等),EFM可从妊娠32周开始,但具体开始时间和频率应根据孕妇情况及病情进行个体化应用:如患者病情需要,EFM最早可从进入围产期(妊娠28周)开始。
另外,鉴于我国新生儿救治技术的飞速进展,在妊娠28周前,开始EFM的时间应以新生儿可能存活、且患者及家属决定不放弃新生儿抢救为前提,同时应告知患者及家属,对于这个时期的胎儿,EFM解读存在较大误差。
医护人员应认识到,这个时期的胎儿由于神经系统发育尚不完善,故其EFM的特点有别于足月儿。
但目前尚缺乏更多明确指导临床医师如何判读这部分监护图形的相关研究。
(二)无应激试验(non-stress test,NST)1. NST的原理:在胎儿不存在酸中毒或神经系统发育不完善的情况下,胎动时会出现胎心率的短暂上升,预示着正常的自主神经功能。
无反应最常见的情况是胎儿睡眠周期所致,但也可能与胎儿神经系统抑制(如酸中毒)有关。
2. NST的方法:孕妇取坐位或侧卧位,一般20 min。
由于胎儿存在睡眠周期,NST可能需要监护40 min或更长时间。