终端店铺薪酬方案以及任务
- 格式:doc
- 大小:26.00 KB
- 文档页数:3
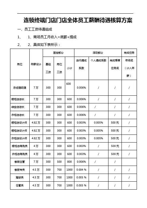
店铺薪酬标准根据公司目前的经营现状和发展方向,为提高员工工作积极性,完善终端建设,优化团队组合,现对店铺制定本薪酬标准,具体内容如下:一、月薪资结构:基本工资+职位津贴+全勤+化妆补贴+绩效提成+奖金+工龄工资+福利二、薪资说明:1.基本工资、岗位津贴、餐补、化妆补贴、超时补贴:按实际出勤天数核算,如有请假则按比例扣除。
2.化妆补贴:员工必须严格按照公司规定的仪容仪表要求执行,执行达标者可享受200元/月的化妆补贴;如有违反形象标准,按化妆标准制度扣除相应的补贴。
3.全勤奖:①当月符合公司考勤规定者享受100元/月的全勤奖;②如有30分钟以内迟到,每次扣除50%;30分钟以上或2次迟到者扣除全部,迟到处罚参照《员工手册》;③请假、早退、擅自调班、旷工扣除全部全勤奖,处罚参照《员工手册》。
4.工龄工资:工作每满一年后经申请公司审批后给予100元/月的奖励,5年500元封顶(从入职之日起核算工龄)。
5.绩效提成:①月度提成按本店当月总销售额的0.45%计算;②月绩效提成规定:备注:正常年休和本休可享受绩效提成,缺勤则扣除缺勤期的销售提成6.奖金:①30万≤月销售指标<50万:100%≤月指标完成比例<115%,奖励150元/人;115%≤月指标完成比例<130%,奖励300元/人;130%≤月指标完成比例<145%,奖励500元/人;145%≤月指标完成比例<160%,奖励700元/人;160%≤月指标完成比例,奖励900元/人。
②50万≤月销售指标<100万:100%≤月指标完成比例<115%,奖励200元/人;115%≤月指标完成比例<130%,奖励400元/人;130%≤月指标完成比例<145%,奖励700元/人;145%≤月指标完成比例<160%,奖励1000元/人;160%≤月指标完成比例,奖励1300元/人。
③100万≤月销售指标,完成指标奖励如下:完成指标奖励200元/人;指标完成后每增加10万,奖励200元/人。
上海宝缦家纺工资标准一、上班时间:店长:8:30—17:30,每月休息4天店员:8:30—14:30;14:00—21:00二、薪资体系:新进员工试用期:三个月试用期工资: 元。
无提成。
可享受伙补、新品推荐奖。
合同签定:1年福利试用期满:转正后交纳社会养老保险。
(表现突出提前转正)营业员底薪元/月满勤奖:30元/月伙补: 5 元/天工龄奖:30元/月(满一年后,每满一年30元,最高不超过120元。
)店长:底薪: 元/月+ 元(职务工资)+ 元(职务工资)提成为专卖店总销售的1.6%(大型特卖0.6%)注:如店长倒班,按店员的所有的提成激励.满勤奖:30元/月伙补: 5 元/天话费:50元/月工龄奖:30元/月(满一年后,每满一年30元,最高不超过120元。
)提成:◆正价品在不打折的情况下,按2.5%/人进行提成◆正价品9折以上,按2%/人进行提成◆正价品8折以上,按1.6%/人进行提成◆正价品低于8折,高于6折按1%进行提成(8折以下,须经店长同意.7折以下,须请示加盟商)◆特价品(5-6折)按0.5%/人进行提成◆5折以下含大型特卖按0.35%/人进行提成。
其他激励考核新品推荐奖:(正价单品8折以上)800元以上奖10元/班,1500元以上奖20元/班,2500以上奖30元/班,3500元以上奖50元/班。
新品到货后一个月内未产生销售则取消新品奖。
(此奖项现场兑现)高单奖:单笔销售客单价2500元以上奖30元/班:单笔销售客单价5000元以上奖50元/班,8000元以上奖80元/班,10000以上奖100元/班。
(此奖项现场兑现,与新品推荐奖不得重复)(如低于8折,所有奖项按销售折率折算)备注:以上价格必须以实际成交价格的折扣计算。
服务明星奖:30元/位(只设1人)◆销售表现良好,服务质量优秀,多次得到顾客书面或口头表扬的,有突出表现的,比如报纸或其他做事迹报道的另行重奖。
◆该奖项的评选方法采取公推,评选结果每月2日前将上月的服务明星由店长填写表格上报,经理进行核查评定,填写评定表,作为工资表的附件,在工资内发放。
终端业务员薪酬考核方案(试行)为更好的提高大家的工作能力,激励大家的工作热情,经研究决定,特制定以下考核方案和考核标准:工资构成:每月工资额=基本工资+提成工资+考核奖金+交通补助+电话补助 一、基本工资1、终端业务员月基本工资为 元。
(可根据工作表现和考核结果做适当的浮动)。
二、基本任务量与提成工资1、基本任务量分为月基本总量任务与单品销售任务和新品任务(相关明细参见业务员销售任务表)。
月基本总量任务 万。
备注:促销装、特价装产品均以50%计入总量。
2、提成工资(提成基数为 元) 计算方式:销售任务达成率*提成基数(1)月实际达成量≤月基本任务量,按业绩实际达成率*提成基数,计算提成工资。
(2)月实际达成量>月基本任务量,在提成基数的基础上,超出部分按下列方式计提:A 、100%≤月实际任务达成率<110%,则超出月基本任务量部分按超出部分的 %提成。
B 、月实际任务达成率>110%,则超出月基本任务量部分按超出部分的 %提成。
三、考核奖金实行评分制,总体考核分为100分,考核奖金基数为 元,按每月实际考核得分率计算考核奖金。
即考核奖金=考核奖金基数*考核得分率。
四、具体考核方法实行评分制,总体考核分为100分,按每月实际得分率计算提成工资。
具体考核方法及标准如下:(一)考核方式1、考评方式:每月对各业务员工作区域抽查2—3次,每次抽查5—10家。
A 类 B 类 C 类 D 类 E 类 营业面积1500㎡以上800—1500㎡ 400—800㎡ 100—400㎡ 100㎡以下 最底月销售额 12000元 7000元 5000元 3000元 1000元以上 进场单品数90个70个60个50个40个(二)考核标准1、进场铺货率的考核(20分) (1)、单品入场率(10分)商场项 目①A类商场单店单品进场SKU数达90个以上;②B类商场单店单品进场SKU数达70个以上;③C类商场单店单品进场SKU数达60个以上;④D类商场单店单品进场SKU数达50个以上;⑤E类商场单店单品进场SKU数达40个以上;评分:总进场数未达标扣1分/店,各类商超必须有六大类(分、精、洗衣皂、牙膏、香皂、蚊香)进场,未达标扣1分/SKU。
薪资调整方案参考资料1直营部成都区终端员工薪资方案一、终端销售队伍是公司实现销售目标及提升品牌的前线突击队,是决定公司销售成败的神经末梢。
为建立具有吸引力和竞争力的薪资体系,招募、培养和打造一支优秀的终端销售队伍;同时强化店长职责、培养优秀终端管理人才。
经征询各分公司意见、并考虑到各地的生活消费水平、最低用工月工资标准及户外行业导购员平均收入水平,对公司专柜店长及导购员工资体系规范如下:二、薪资结构公司直营店店长及导购员的工资构成如下:月工资总额=底薪(包括基本月工资、月超时工资及级别补助)+工龄工资(每满一年每月工资加发20元)+月业绩提成+岗位奖励金+加班工资(主管批准)-代扣代缴项目(个人所得税、个人应负担的社会保险费用)。
现分述如下:1、底薪:导购:见习、初级、中级、高级;店长:原导购级别导购基础上+店长津贴200元;(副店长:原导购级别导购基础上+店长津贴100元;)备注:除大型专卖店和旗舰店之外,其他店铺不设副店职位。
2、导购及店长提成店长及导购员销售提成分别按照店铺月销售计划及个人的销售考核目标完成情况(该销售额不包括促销及特卖的销售额),按如下比例提取:团购销售在促成该团购订单的员工间分配销售额,计入个人业绩并按照上述标准计提奖励。
3、店长岗位奖励金:对超额完成店铺任务指标的店长,除享受相应的销售提成外,根据任务完成率按如下比例发放岗位奖励金(计算超额销售时均不包括促销及特卖的销售额):店长岗位奖励金必须在完成本店当月任务才能领取,不在其它月份累计。
举例:某3人专柜在08年5月销售目标是6万,实际完成6万, 100%完成公司下达的销售任务。
店长和店员的的销售目标是每人2万。
店长实际完成2万。
店长的销售提成是:2万×2%=400元,店长的岗位奖励是:200元。
该店长5月的提成加奖励总计 600元。
4、店铺月度奖:对100%完成月度销售目标,神秘顾客暗访合格,按规定完成店铺运营手册的填报。
终端店铺薪酬管理制度范文终端店铺薪酬管理制度范文第一章总则第一条目的和基本原则为了确保终端店铺员工公平获得合理报酬,提高员工工作积极性和满意度,制定本薪酬管理制度。
第二条适用范围本制度适用于终端店铺的所有员工。
第三条薪酬管理机构终端店铺设立薪酬管理部门,负责制定、执行和监督薪酬政策和规定。
第二章薪酬政策第四条薪酬构成终端店铺薪酬包括基本工资、绩效奖金、津贴和福利,详细构成根据员工岗位和工作表现确定。
第五条薪酬档次终端店铺设立薪酬档次,并制定相应薪酬标准。
薪酬档次根据员工职级、工作经验和能力等因素确定。
第六条绩效管理终端店铺实行绩效管理,通过绩效考核和评估,确定员工的绩效等级,并按照绩效等级给予相应的绩效奖金。
第三章薪酬计算和支付第七条薪酬计算终端店铺根据员工岗位、薪酬档次和绩效等级,通过薪酬计算公式计算员工的实际薪酬。
第八条薪酬支付终端店铺每月按照约定的日期发放员工薪酬。
薪酬支付方式可以选择现金、银行转账或电子支付等形式。
第九条加班和加班费如果员工需要加班工作,终端店铺将按照国家法律和规定支付加班费。
加班时长超过规定范围的员工还可以选择调休。
第四章福利待遇第十条社会保险和福利终端店铺依照国家法律和规定为员工缴纳社会保险,包括养老保险、医疗保险、失业保险、工伤保险和生育保险等。
员工享受国家规定的社会福利待遇。
第十一条带薪休假员工根据工作年限和规定的时间段享受带薪年假。
员工还可以享受婚假、产假、陪产假和丧假等。
第十二条住房和交通津贴终端店铺根据员工的实际需要和工作地点,为员工提供住房和交通津贴。
第十三条其他福利终端店铺还为员工提供职业培训、岗位晋升、工作奖励、团队活动、健康检查和员工节日礼物等。
第五章薪酬调整第十四条调薪条件终端店铺将根据员工工作表现、能力发展和市场薪酬水平等因素,制定薪酬调整的条件和标准。
第十五条调薪程序员工可以通过申请或者经薪酬管理部门推荐,参加薪酬调整程序。
薪酬管理部门将综合评估员工的情况,并与员工协商确定薪酬调整方案。
直营部终端薪资制度一、岗位设置终端设置5个岗位为:导购、店助、店长、督导、区域经理分7个等级依次为:初级导购、资深导购、店助,初级店长、资深店长,督导、区域经理等级设置标准:导购:转正后为初级导购,工作满1个月的可以申请晋升为资深导购资深导购自晋升成功后工作满3个月的可以申请晋升为店助店长:入职转正或晋升成功后为初级店长,工作满3个月的可以申请晋升为资深店长资深店长自晋升成功后工作满6个月的可以申请晋升为督导督导:督导工作满6个月后可以申请晋升为区域经理二、薪资结构导购、店助:基本工资+全勤奖+工龄工资+级别工资+评价奖+店铺平均业绩提成店长:基本工资+全勤奖+工龄工资+级别工资+岗位津贴+评价奖+店铺平均业绩提成+外派补贴(若外派)。
督导:基本工资+全勤奖+工龄工资+岗位津贴+评价奖+季度奖金+外派补贴(若外派)区域经理:基本工资+岗位评价+季度奖金名词解释:全勤奖:考核员工的工作出勤情况,要求按时上下班,无请假旷工,整月上下班时间全部到岗的(不包括调班)给予发放全勤奖,如有出现上下班迟到、早退、请假、旷工情况之一者无全勤奖,全勤奖为50元/月/人。
注:店长级别全勤奖仅针对直营店铺加班工资:导购每小时4元、店助每小时5元、店长每小时6元;加班以门店申请、督导确认、部门经理审批方式计算(导购50小时内、店助、店长30小时内督导确认,超过部门经理审批);法定假日按国家规定标准,一天按3天基本工资计算发放;(店铺因盘点问题导致需申请重盘的人员安排加班不计算加班费用)工龄工资:自转正之日起,工作满一周年整且中途无超过连续20天缺岗的具备享受工龄工资资格,自工作满一周年后的第一个整月开始计算享受工龄工资,工龄工资按月发放为100元/月/人,第一年为100元,第二年为200元,以此类推。
注:1:员工的工龄工资按代理商转入分公司的时间节点(2010年1月1日)开始计算。
2:店长级别工龄工资仅针对直营店铺级别工资:不同级别之间的待遇差别注:店长级别工资仅针对直营店铺岗位津贴:店长、店助(代店性质)岗位津贴按店铺营业面积与销售业绩两方面核定,只要符合其中一项即可享受相应岗位津贴,店铺根据营业面积或销售业绩不同享受不同岗位津贴,津贴在100-400元之间,营业面积80平米一下(含80平米)店铺每月100元,营业面积80至130平米(含130平米)店铺每月200元,营业面积130平米以上店铺每月400元,(同一店铺不论岗位只发放一份津贴)。
某公司华南区终端店铺员工薪酬方案1. 引言本文档旨在制定某公司华南区终端店铺员工薪酬方案。
终端店铺扮演着重要的销售和服务角色,员工的薪酬方案直接关系到员工的积极性和绩效。
因此,制定一个公平合理的薪酬方案对于员工的激励和公司的发展至关重要。
2. 薪酬目标某公司华南区终端店铺员工薪酬方案的目标如下:1.吸引和保留优秀的员工;2.激励员工积极工作和取得优异业绩;3.公平合理地分配薪酬,提升员工工作满意度。
3. 薪酬结构某公司华南区终端店铺员工薪酬方案采用绩效工资和固定工资相结合的方式。
3.1 固定工资每位终端店铺员工都将获得一份固定的基本工资,该基本工资将根据员工的职位和工作经验确定。
基本工资将提供员工基本的生活保障,并根据市场情况和经济增长进行适度调整。
3.2 绩效工资终端店铺员工的绩效工资将根据其个人和团队的绩效指标来确定。
绩效指标将包括销售额、客户满意度、销售增长率等方面的数据指标。
每位员工将根据其个人绩效与团队绩效的表现来确定其绩效工资的比例。
4. 薪酬发放某公司华南区终端店铺员工的薪酬将按照以下规则进行发放:1.薪酬发放周期为每月一次;2.薪酬将以银行转账的形式发放到员工的工资账户中;3.薪酬将在每个月的月底前发放完成。
5. 薪酬调整为了保持薪酬的公平性和合理性,某公司华南区终端店铺员工的薪酬方案将定期进行评估和调整。
薪酬调整将根据员工的绩效表现、市场行情和公司整体经济状况等因素进行考虑。
6. 福利和奖励为了进一步激励员工的工作积极性,某公司华南区终端店铺员工薪酬方案将配备一些福利和奖励制度。
具体的福利和奖励内容包括但不限于:1.健康保险和医疗补贴;2.年度奖金和绩效奖金;3.员工购买公司产品的折扣;4.员工培训和职业发展机会等。
7. 绩效评估某公司华南区终端店铺员工的绩效将通过定期的绩效评估来进行评定。
绩效评估将根据员工的销售业绩、客户满意度、团队合作等指标来进行评估。
8. 结论某公司华南区终端店铺员工薪酬方案旨在激励员工积极工作和取得优异业绩。
终端店铺薪酬管理制度草案引言为了更好地管理终端店铺的员工薪酬,提高员工工作积极性和工作效率,减少员工离职率,制定一套完善的薪酬管理制度,是必要的。
本草案旨在建立一套可以适用于各终端店铺的薪酬管理制度,以期达到良好的管理效果。
适用范围本制度适用于所有终端店铺的全体员工,包括但不限于销售人员、营业员、服务员等。
薪酬的构成员工的薪酬由基本工资、奖金、绩效考核、津贴、福利等组成。
基本工资基本工资是员工的薪酬基础,根据员工的实际工作岗位、工作年限、工作表现等因素,确定相应的基本工资。
奖金奖金是店铺对员工表现的鼓励和激励,包括但不限于月度销售额奖金、半年度绩效奖金、年度业绩奖金等。
奖金的数额由店铺管理层根据员工的工作表现确定。
绩效考核绩效考核是店铺对员工工作表现的量化评价,考核指标包括但不限于销售额、客户满意度、个人产品知识储备等。
绩效考核结果将影响到员工的奖金及晋升等方面。
津贴津贴是由于员工工作需要而支付的费用,包括但不限于交通补贴、住房补贴、餐饮补贴等。
福利店铺为员工提供的福利包括但不限于社保、商业保险、医疗福利及节假日福利等。
薪酬管理流程店铺的薪酬管理流程包括薪酬计划制定、薪酬执行、薪酬调整及薪酬监控。
薪酬计划制定店铺管理层根据员工的实际工作情况和店铺的经营状况,制定相应的薪酬计划,包括基本工资、奖金、绩效考核、津贴、福利的具体数额及规定。
薪酬执行薪酬执行是指依据薪酬计划支付员工薪酬的过程。
店铺每月按时向员工发放当月薪酬及奖金,并且向员工发放津贴和福利。
薪酬调整店铺管理层定期对薪酬计划进行审查和优化,并对员工的薪酬进行调整。
员工的薪酬调整可能会受到绩效考核结果、业务增长等因素的影响。
薪酬监控薪酬监控是保障店铺薪酬合理性和公正性的必要流程,店铺管理层应对各部门及个人的薪酬情况进行监控,发现问题及时解决。
本薪酬管理制度草案是为了更好地激励员工积极性和工作热情,加强店铺管理,营造良好的工作环境和文化,本着公开、公正、公平的原则进行规定和执行,以期达到更好的工作效果和发展。
多店零售部终端店铺员工的薪酬方案根据目前公司的经营现状和发展方向,特对公司零售系统的所有终端店铺制定本薪酬方案,具体内容如下:一、薪酬构成:月度总收入=基本工资+岗位津贴+公司福利+月销售提成+其他奖励二、分项说明:1、基本工资:按照不同的职级,分为6个职级,分别是:高级店长、中级店长、初级店长、专职收银员、资深导购员、导购员。
(1)2、岗位津贴:按照不同的岗位设定,不同岗位,享受不同的岗位津贴,岗位津贴随岗位的变动而变动。
设置标准同于相应的基本工资的职级。
3、店铺员工福利:(1)形象费:所有店铺员工均须严格按照公司每季度颁布的制服要求着装;按照培训部公布的化装标准化妆,执行者可根据职级可享受100〜300元/月的形象费补助;如有违反形象标准者,每次将按形象费的10%F以扣罚,超过3次,全额扣罚形象费。
请假者按出勤天数计算给付。
(2)资料费:培训部将按公司的发展要求,对店铺员工组织进行每月、每季的技能考核和培训课程,按时参加及达到考核标准者,可据职级享受100〜250元/月的资料费。
为保证学习效果,资料费每半年集中发放,于每年的7月,次年的1月份的15日发放上一半年的资料费,缺勤者按照出勤天数计算给付,中途离职者,取消资料费。
(3)全勤奖:当月符合公司考勤规定者享受50元/月的全勤奖。
(4)餐费:每天补助餐费5元,按实际出勤天数计算。
(5)社会保险购买费:公司将按有关规定购买相应的工伤、医疗、养老等社会保险。
三、月销售提成:1、销售指标的分配原则:(1)公司将根据市场情况设定店铺每月月销售指标。
(2)所有店长奖金以公佣提成方式体现,提成比例与店铺总指标达成率挂钩。
(3)资深导购员与导购员的提成奖金以私佣提成方式体现,提成比例与个人销售指标达成率挂钩,个人指标计算公式:(店铺总指标-专职收银员个人指标总和)宁(店铺总人数-店长人数-专职收银员人数)(4)专职收银员的提成奖金以私佣提成方式体现,提成比例与个人销售指标达成率挂钩,个人指标计算公式:个人销售指标计算=店铺总指标* (店铺总人数一店长人数)X 50%(5)店铺指标按照公平公正原则进行分配,工作满一个月的员工,销售指标按全月分配;如果属新员工入职不满一个月的,由店长根据相关计算公式和新员工出勤天数计算当月指标。
数码事业部销售人员薪酬制度为更有效发挥终端销售人员主观能动性,充分体现多劳多得、能者居上的薪酬分配原则,明确终端人员的成长方向,注重店长的管理及培养人才的能力,推崇团队合作精神,增强团队凝聚力,完善终端绩效考核管理体系,特制定以下方案。
一、终端销售人员的薪资结构:实际工资= 底薪+提成+餐补+全勤奖+其它工资1、店员底薪:试用期员工底薪为1100元,正式员工底薪1300元店员提成标准:按个人业绩完成情况“N”采用浮动制提成点数:完成率提成点完成率提成点N<90%3% 90%≤N<100%4%100%≤N<120%5% N≥120%6%附:总店业绩未达标,个人业绩超标100%以上,个人提成为4%总店业绩未达标,个人业绩超标120%以上,个人提成为5%销售目标完成率提成比例提成N≤6万6万元<N≤7万7万元<N≤8万8万元<N≤9万N>9万元专柜 /专卖店 1.5% 1.8 % 2.2 % 2.5 %3%备注1、完成率组距包括下限,不包括上限;2、N=代表实际销售额2、店长底薪:储备店长1400元,初级店长1600元,中级店长1800元,高级店长2000元店长提成标准:按总店业绩完成情况“T”采用浮动制提成点数:完成率提成点完成率提成点T<90%2% 90%≤T<100% 2.5% 100%≤T<120%3% T≥120%4%注:A、店长个人业绩按专柜人员60%分配,如专柜未达标且未完成个人业绩,予以店长300元负激励,如专柜达标但未完成个人业绩,予以店长100元负激励;B、店长提成根据专柜级别不同来确定其提成系数,具体情况如下:专柜级别专柜名称提成系数特级店(年销售200万以上)台东利群另设薪资方案A1级店(年销售150万以上)暂无0.8A2级店(年销售100万以上)吴江万亚、常州富克斯、长沙友谊、长沙阿波罗、青岛城阳、广州万千0.9B级店(年销售50万以上)青岛即墨、台东万达、济南万达、常州新世纪、无锡八佰伴、莞城天虹、深南天虹、中怡广百1C级店(年销售20万以上)苏州绿宝、苏州金鹰、无锡百盛、常熟百盛、厚街天虹、宝岗新一佳1.1D级店(年销售20万以下)机场万宁、保利水城、长安天虹、三水新大新1.2(原则上不设店长)注:深圳君尚百货因开业不足三月,专柜级别待定C、新开专柜当月店长及店员提成标准:新开专柜提成点提成系数店长3% 1店员5% /注:新开专柜三个月后定级,定级时以书面文件通知为准。
终端门店薪资方案171201——销售体系薪酬方案销售体系组织架构:1:门店薪酬一、店铺指标分解店铺月总指标=导购+领班+店长(1)导购指标=100%;(2)领班指标=导购指标×80%;(3)店长指标=导购指标×40%;备注:请假/公司培训、支援、开会/离职当月不减目标(除新入职员工/异动员工目标可按天数折算);(2)店铺的指标按照店铺当月的标配人数进行分解,例如店铺标配6人,店长1、领班1、导购4,则指标总份数是5.2份,导购指标=全店指标/5.2,以此类推其他员工的指标,具体见附件1《*月门店标配汇总表》;二、职级设定二、薪资组成薪资组成=底薪薪资+社保补贴+形象补贴+住补贴+话补+全勤+销售提成+绩效奖励(变动)●试用期注意:①试用店长根据能力高低可以从一级到三级间设定招聘薪酬,二级及以上需要公司区域经理审核后方可;②具体每个员工的面试均要填写附件2《面试评估表-门店》;③以上固定小计根据当月实际出勤天数折算●转正期具体事项说明:①试工期:店铺新入职员工试工期3天,3天内(含3天)离职无工资;②全勤:当月满勤可额外享有100元/月(当月不满勤及请假超过4H取消全勤奖励,全勤奖励不按天数折算);③形象补贴:当月抽查发现一次未按要求形象(工作服、化妆),取消当月形象补贴,同时店长连带处罚50元/人,具体见附件3《*月员工形象检查汇总表》;④带店补贴:300元/月(店铺无店长、领班,导购带店可享有补贴);⑤收银补贴:200元/月(店铺有店长、领班,不可额外设收银,领班收银不额外给予收银补贴,店铺无店长、店助作为第一负责人可额外设立收银,收银人员调动、离职、支援当月由第一负责人代理收银,次月则可更换收银);⑥以上涉及到的固定小计及相关补贴金额根据当月实际出勤天数折算三、销售提成(转正后享有提成)四、额外激励-单独月度绩效口核算,月度可以调整,营销人员下店现金下发1、VIP 激励:爱德所有店VIP 销售开卡最多的店铺且达到公司目标的店铺,封为,奖励店长或者领班作为第一责任人150元奖金;(2)每人每开一张VIP 奖励额外绩效1元。
一、方案背景随着市场竞争的日益激烈,终端销售作为企业与消费者直接接触的环节,其重要性不言而喻。
为了激发终端销售人员的积极性,提高销售业绩,确保公司市场份额,特制定本终端销售薪酬方案。
二、薪酬构成1. 基本工资基本工资是终端销售人员的基本收入保障,根据地区、岗位、工龄等因素设定不同的基本工资标准。
2. 提成收入提成收入是终端销售人员的主要收入来源,按照销售额的一定比例进行提成,具体比例为:(1)销售额1-5万元,提成比例为3%;(2)销售额5-10万元,提成比例为4%;(3)销售额10-20万元,提成比例为5%;(4)销售额20万元以上,提成比例为6%。
3. 绩效奖金(1)月度绩效奖金:根据当月销售额、客户满意度、市场活动参与度等因素进行评定,评定结果分为优秀、良好、合格、不合格四个等级,对应奖金分别为1000元、800元、500元、0元。
(2)年度绩效奖金:根据年度销售额、客户满意度、市场活动参与度等因素进行评定,评定结果分为优秀、良好、合格三个等级,对应奖金分别为5000元、3000元、1000元。
4. 奖励政策(1)新客户奖励:每成功开发一位新客户,奖励500元。
(2)订单奖励:每完成一笔订单,奖励200元。
(3)团队协作奖励:在团队销售业绩提升方面做出突出贡献的,给予额外奖励。
三、薪酬发放1. 薪酬发放时间:每月15日前发放上月薪酬。
2. 薪酬发放方式:现金发放、银行转账或微信支付。
四、薪酬调整1. 基本工资调整:根据公司年度经营状况、市场行情、地区消费水平等因素,每年进行一次基本工资调整。
2. 提成比例调整:根据公司年度销售目标、市场行情等因素,每年进行一次提成比例调整。
3. 绩效奖金调整:根据公司年度经营状况、市场行情、地区消费水平等因素,每年进行一次绩效奖金调整。
五、其他事项1. 本方案自发布之日起执行,如有未尽事宜,由公司人力资源部负责解释。
2. 终端销售人员应严格遵守公司规章制度,如有违反,将根据情节轻重给予相应处罚。
终端员工薪酬方案(草案)目录第一章总则............................................................................. - 2 -第一条目的.......................................................................... - 2 -第二条基本原则...................................................................... - 2 -第三条分配比例...................................................................... - 2 -第四条管理体制...................................................................... - 2 -第五条适用范围...................................................................... - 2 -第二章薪酬结构及标准.................................................................... - 2 -第六条店铺员工薪酬结构.............................................................. - 2 -第七条直营店铺同岗位级级划分........................................................ - 3 -第八条店铺区域员工工资标准.......................................................... - 3 -第三章员工异动及审批权限................................................................ - 4 -第九条导购定级、晋级、降级标准...................................................... - 4 -第十条店长职务定级、晋级、降级标准:................................................ - 6 -第十一条:员工异动流程............................................................... - 8 -第四章销售提成......................................................................... - 9 -第十二条设置目的.................................................................... - 9 -第十三条提成方式.................................................................... - 9 -第十四条提成计提对照表提成说明..................................................... - 10 -第十五条管理系数................................................................... - 11 -第五章店铺岗位设置..................................................................... - 12 -第十六条店铺架构设定............................................................... - 12 -第十七条门店编制设置.............................................................. - 12 -第六章指标、工作时间、团购、特卖场管理................................................. - 13 -第十八条指标管理办法............................................................... - 13 -第十九条工作时间及加班管理........................................................ - 13 -第二十条个人联系团购提成.......................................................... - 14 -第二十一条特卖薪资标准............................................................ - 14 -第七章其他............................................................................. - 14 -第二十二条其它..................................................................... - 14 -第一章总则第一条目的本制度旨在建立一套公正透明合理,与直营店铺发展阶段相适应,与直营网点市场地位相匹配的直营店铺薪酬体系和薪酬政策,规范薪酬管理工作,构筑有内蒙零售直营特色的价值分配机制和激励机制,支持直营店铺的可持续发展。
一、适用范围本方案适用于xxxxxxx门店终端人员。
二、目的基于绩效付薪的原则,实施运行本方案旨在根据员工个人所做的贡献而公正地给与报酬,以吸引、激励和保留人才。
三、店铺级别当新开店铺无法确认级别时,按开店前预报财年销售目标确定店铺等级;待营业3个月,根据店铺销售情况,有运营经理确认店铺等级。
四、店铺级别对应岗位及编制五、薪酬结构本薪酬结构由固定薪酬+业绩提成组成,其中固定薪酬=(标准工资+岗位津贴+其他各类补贴),以武汉市各类门店为基准而制定,区域主管除外。
其他区域应根据所在城市和店铺类型的不同在数值上进行差异化,一般情形下,店员的起点标准工资为店铺所在地的城市最低工资。
(一)固定薪酬(标准工资+岗位津贴+其他各类补助)(二)业绩提成(个人目标*达成率对应的提成系数+销冠奖)●特岗(收银、仓管、陈列助手):岗位提成=店铺销售总提成金额/店铺导购实际出勤天数总和*个人实际出勤天数●店助的提成由二部分组成:第一部分个人目标=店员目标*60% 提成系数和导购提成系数一致第二部分岗位提成=店铺当月实际销售×50%×店铺对应达成提点系数业绩提成=全店实际销售额*店铺对应达成提点系数●区域大店长个人目标=管辖区域店铺任务总和业绩提成=管理区域店铺实际销售总额*对应达成提点系数●区域主管个人目标=管辖区域店铺任务总和业绩提成=管理区域店铺实际销售总额*对应达成提点系数(三)员工福利六、工资的计算及发放薪资的计算期间为每月1日至月末,发放时间为次月15日,如遇节假日则顺延。
超过发薪日还未收到工资的员工,需及时向店长或主管反映情况,报人力资源中心核查原因,及时补发。
计算公式:员工月薪=固定薪酬/当月应出勤天数*当月实际出勤天数+业绩提成+其他1.员工当月足月出勤的,各项补贴全额发放;出勤不足全月的,没有全勤奖,其他补贴按实际出勤天发放,属正常休假或补休的,按全勤计算。
2.新进员工前三天为试用期,试用期三天未被正式录用不支付薪资,合格则从第一天开始计算工资。
附件15零售部终端店铺员工的薪酬方案根据目前公司的经营现状和发展方向,特对公司零售系统的所有终端店铺制定本薪酬方案,具体内容如下:一、薪酬构成:月度总收入 = 基本工资 + 岗位津贴 + 公司福利 + 月销售提成 + 其他奖励二、分项说明:1、基本工资:按照不同的职级,分为6个职级,分别是:高级店长、中级店长、初级店长、专职收银员、资深导购员、导购员。
2、岗位津贴:按照不同的岗位设定,不同岗位,享受不同的岗位津贴,岗位津贴随岗位的变动而变动。
设置标准同于相应的基本工资的职级。
3、店铺员工福利:(1)形象费:所有店铺员工均须严格按照公司每季度颁布的制服要求着装;按照培训部公布的化装标准化妆,执行者可根据职级可享受100~300元/月的形象费补助;如有违反形象标准者,每次将按形象费的10%予以扣罚,超过3次,全额扣罚形象费。
请假者按出勤天数计算给付。
(2)资料费:培训部将按公司的发展要求,对店铺员工组织进行每月、每季的技能考核和培训课程,按时参加及达到考核标准者,可据职级享受100~250元/月的资料费。
为保证学习效果,资料费每半年集中发放,于每年的7月,次年的1月份的15日发放上一半年的资料费,缺勤者按照出勤天数计算给付,中途离职者,取消资料费。
(3)全勤奖:当月符合公司考勤规定者享受50元/月的全勤奖。
(4)餐费:每天补助餐费5元,按实际出勤天数计算。
(5)社会保险购买费:公司将按有关规定购买相应的工伤、医疗、养老等社会保险。
三、月销售提成:1、销售指标的分配原则:(1)公司将根据市场情况设定店铺每月月销售指标。
(2)所有店长奖金以公佣提成方式体现,提成比例与店铺总指标达成率挂钩。
(3)资深导购员与导购员的提成奖金以私佣提成方式体现,提成比例与个人销售指标达成率挂钩,个人指标计算公式:(店铺总指标-专职收银员个人指标总和)÷(店铺总人数-店长人数-专职收银员人数)(4)专职收银员的提成奖金以私佣提成方式体现,提成比例与个人销售指标达成率挂钩,个人指标计算公式:个人销售指标计算 = 店铺总指标÷(店铺总人数-店长人数)×50%(5)店铺指标按照公平公正原则进行分配,工作满一个月的员工,销售指标按全月分配;如果属新员工入职不满一个月的,由店长根据相关计算公式和新员工出勤天数计算当月指标。
终端店铺人员设置,薪酬方案以及任务
一、机构设置
北京店铺为四名员工,安排A,B,C班次。
二、工作时间
空闲时间大家自己模拟销售,会议讲述每周货品的主推款即橱窗模特所穿的
衣服,熟悉货品的库存及衣服的卖点。
要求每一人准备一套配装,在早会的时间给同事讲述。
1、上午8:20—15:00,晚13:20—20:00(或者13:50---20:30),导购员每月公休一天,店长上行政班,每周公休一天。
所有员工,应在周一至周五销售空闲时换休,周六、周日不能休息。
三、工资计发标准
1、店员:个人单独提成
工资总额=基本工资+提成奖励+全勤+销售冠军奖励
每月任务为基本任务。
销售冠军为1人(并列则先达成为第一名),第二名为1人(并列则先达成为第二名)。
基本工资:
试用期工资每天40,试用期七天;
实习期员工底薪1800(只享受提成),实习期1到3个月;
正式员工底薪1800,享受所有福利。
提成奖励:(每月任务达成计算方法为=个人实际销售*店铺当月平均折扣)任务达成≦基本任务,提成点为1.5%;
基本任务<任务达成≦1.5*基本任务,超出基本任务部分提成点为3%;
任务达成>1.5*基本任务,超出1.5*基本任务部分提成点为5%。
全勤奖励:
全勤奖励为100元。
任务达成:
任务达成奖励为100元。
销售冠军奖励:
完成店铺月销售总基本任务,销售冠军奖励200元;
2、店长:店铺总提成。
工资总额=基本工资+提成奖励+全勤+任务达成奖励
基本工资:
实习期店长工资2000,实习期三个月;
正式店长工资2200。
提成奖励:(每月任务达成计算方法为=实际销售*当月平均折扣)
任务达成≦基本任务,提成点为0.7%;
基本任务<任务达成≦1.5*基本任务,超出任务部分提成点为1.5%;
任务达成>1.5*基本任务,超出1.5*基本任务部分提成点为2.5%。
全勤奖励:全勤奖为150元每月。
任务达成:
任务达成奖励为150元每月。
3、新员工:新员工试用期一周,工资为280元(一周);一周后工资按照员工工资发放。
考核合格立即晋升。
考核可以提前或者延迟。
11---2月,个人任务为3W,店铺任务为10W。