员工培训需求汇总表
- 格式:pdf
- 大小:39.70 KB
- 文档页数:3
职工培训需求计划表一、前言随着经济的快速发展和社会的不断进步,企业面临着越来越多的挑战。
为了应对这些挑战,企业需要不断地提升自身的核心竞争力,而职工的素质和能力是企业核心竞争力的重要组成部分。
因此,加强职工培训,提高员工的综合素质和能力,对企业来说是至关重要的。
鉴于此,我们制定了以下职工培训需求计划表,希望能够为企业提供一些参考。
二、培训需求分析(一)当前职工的整体素质和能力水平当前公司职工的整体素质和能力水平存在一定的问题,具体表现为:1. 部分员工技术水平较低,不具备应有的专业知识和技能;2. 部分员工缺乏团队合作意识,沟通能力和协作能力较差;3. 部分员工对公司的战略规划和发展目标理解不深;4. 部分员工缺乏创新意识和解决问题的能力。
(二)市场竞争环境市场的竞争环境日益激烈,企业需要不断提升核心竞争力以应对竞争。
对于市场环境的变化,企业需要及时调整自身战略和战术来适应市场的需求。
因此,员工需要与时俱进地提升自身的综合素质和能力,以更好的满足市场的需求。
(三)行业的发展趋势随着科技和经济的快速发展,行业的发展趋势也在不断变化。
企业需要不断调整自身的发展战略,以适应行业的发展趋势。
因此,员工需要不断提升自身的素质和能力,以更好地适应行业的发展趋势。
(四)员工参与度通过对公司员工的调查和分析,公司发现当前员工对于培训的参与度较低,一方面是因为公司缺乏有效的培训机制,另一方面也是由于员工对于培训的重要性认识不足。
因此,公司需要建立有效的培训机制和加强员工对于培训的认识,以激发员工的学习热情和积极性。
三、培训需求计划(一)培训目标1. 提高员工的技术水平,使他们具备应有的专业知识和技能;2. 提升员工的团队合作意识,沟通能力和协作能力;3. 增强员工对公司的战略规划和发展目标的理解;4. 激发员工的创新意识和解决问题的能力;5. 建立有效的培训机制,增强员工对于培训的认识,提高培训的参与度。
(二)培训内容1. 技术培训通过举办专业知识和技能的培训课程,提升员工的专业水平和技能。
培训需求统计表
姓名:
部门:
您最想听的培训内容:
您对培训工作有何建议(培训方式、培训时间等):
培训需求统计表
姓名:
部门:
您最想听的培训内容:
您对培训工作有何建议(培训方式、培训时间等):
培训需求统计表
姓名:
部门:
您最想听的培训内容:
您对培训工作有何建议(培训方式、培训时间等):
寄语
本范本为按照专业标准制作的文案,可供你直接使用,或者按照实际需求进行适当修改套用,实用便捷!一份好的范本,将极大的提高你的工作效率,欢迎下载使用!。
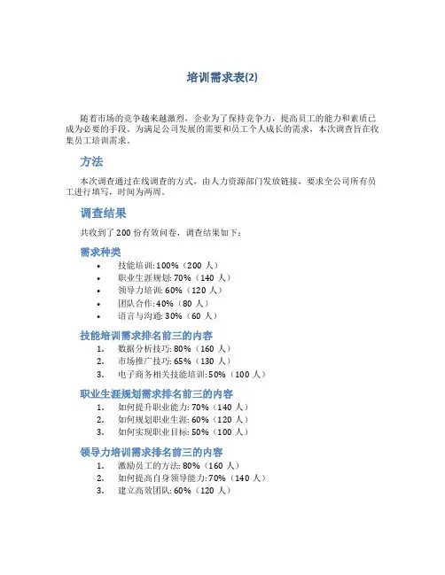
培训需求表(2)随着市场的竞争越来越激烈,企业为了保持竞争力,提高员工的能力和素质已成为必要的手段。
为满足公司发展的需要和员工个人成长的需求,本次调查旨在收集员工培训需求。
方法本次调查通过在线调查的方式,由人力资源部门发放链接,要求全公司所有员工进行填写,时间为两周。
调查结果共收到了 200 份有效问卷,调查结果如下:需求种类•技能培训: 100%(200人)•职业生涯规划: 70%(140人)•领导力培训: 60%(120人)•团队合作: 40%(80人)•语言与沟通: 30%(60人)技能培训需求排名前三的内容1.数据分析技巧: 80%(160人)2.市场推广技巧: 65%(130人)3.电子商务相关技能培训: 50%(100人)职业生涯规划需求排名前三的内容1.如何提升职业能力: 70%(140人)2.如何规划职业生涯: 60%(120人)3.如何实现职业目标: 50%(100人)领导力培训需求排名前三的内容1.激励员工的方法: 80%(160人)2.如何提高自身领导能力: 70%(140人)3.建立高效团队: 60%(120人)团队合作需求排名前三的内容1.合作意识与沟通技巧: 70%(140人)2.团队决策与团队协作能力: 60%(120人)3.团队建设与管理: 50%(100人)语言与沟通需求排名前三的内容1.英语沟通口语: 65%(130人)2.汉语言与文化沟通技巧: 60%(120人)3.跨文化沟通技巧: 50%(100人)建议根据调查结果,建议公司第一阶段聘请专业的培训机构,以数据分析技巧、如何提升职业能力、激励员工的方法、合作意识与沟通技巧、英语沟通口语等方面的培训为主,满足员工的需求,提高员工的能力和素质。
同时,建议公司根据员工的培训需求不断地改进和完善内部培训体系,为员工的职业发展提供支持和帮助。
月度培训计划汇总表模板
序号培训内容负责人培训对象培训时间培训地点备注
1 销售技巧培训张经理销售人员6月5日公司会议室本次培训旨在提高销售人员的销售能力和技巧,帮助他们更好地达成销售目标。
2 团队合作培训李主管所有员工6月10日公司培训中心培训内容主要包括团队协作、沟通技巧、解决问题能力等,旨在加强团队整体协作能力。
3 新产品介绍培训王总监市场部 6月15日市场部会议室本次培训是为了让市场部同事更好地了解公司新产品,提高他们对新产品的了解和推广能力。
4 沟通技巧培训刘培训师全体员工6月20日公司培训中心通过此次培训,希望员工们能够提高与同事、客户之间的沟通技巧,更好地表达和交流。
5 财务知识培训财务部负责人部门内员工6月25日公司会议室本次培训旨在提高财务部员工对财务知识的理解和运用能力,提高财务工作的效率和准确性。
以上为公司6月份的培训计划汇总表,我们将不断开展各类培训活动,努力提高员工的综合素质和专业能力,希望员工们积极参与,并从中受益。
附件1:员工培训需求表1、您认为公司对培训工作的重视程度如何:□非常重视□比较重视□一般□不够重视□很不重视2、您认为,培训对于提升您的工作绩效、促进个人职业发展能否起到实际帮助作用,您是否愿意参加培训:□非常有帮助,希望多组织各种培训□有较大帮助,乐意参加□多少有点帮助,会去听听□有帮助,但是没有时间参加□基本没有什么帮助,不会参加3、您认为自己对于企业培训需求的迫切程度如何:□非常迫切□比较迫切□有一些培训需求,不是那么紧迫□无所谓,可有可无□没有培训需求4、关于以下培训理念,您比较认同哪些选项可同时选择三项以内:□培训很重要,公司发展壮大,应该逐步发展和完善培训体系,帮助员工成长,吸引和留住人才;□业绩最重要,培训对员工而言是一种负担,会占用到员工拜访客户的时间、休息时间;□以公司业务特点而言,外部讲师不了解公司的经营状况与业务特点,培训也不会有什么效果;□基本上,公司招聘来的员工都是有经验的熟手,已符合公司的要求,不需要花大成本去进行培训;□主要依靠公司内部的培训力量就行,让经验丰富的员工或经理来担任讲师,他们熟悉公司的情况;□培训的费用和成本较高,员工的流失会给企业带来损失;□其他看法:5、目前您所接受的公司培训在数量上您认为怎么样:□绰绰有余□足够□还可以□不够□非常不够6、您认为,本部门内部关于产品知识、行业和市场信息、岗位工作技能的培训、讨论、分享是否充分:□非常充分□充分□还可以□不够充分□基本没有分享7、您目前的学习状态是:□经常主动学习,有计划地持续进行□偶尔会主动学习,但没有计划性,不能坚持□有学习的念头或打算,但没有时间□有工作需要的时候才会针对需要学习□很少有学习的念头8、以往参加的培训是: □自己主动提出□领导指派□公司要求□自费学习9、培训对于你的个人技能,工作绩效提升是否显现: □明显提□稍有提升□不明显□基本无效1、鉴于公司的业务特点,您认为最有效的培训方法是什么请选出您认为最有效的3种:□邀请外部讲师到公司进行集中讲授□安排受训人员到外部培训机构接受系统训练□拓展训练□建立网络学习平台□由公司内部有经验的人员进行讲授□部门内部组织经验交流与分享讨论□光碟、视频等声像资料学习□建立公司图书库,供借阅□其他:2、您认为,最有效的课堂教学方法是什么请选出您认为最有效的3种:□课堂讲授□案例分析□模拟及角色扮演□音像多媒体□游戏竞赛□研讨会□其他:3、您认为,以下哪个因素对于公司培训工作的开展效果影响最大:□领导的重视程度□员工的培训参与意识□培训方式与手段□培训时间的安排和时长□培训内容的实用性□培训组织与服务□培训效果的跟进□培训讲师的授课水平4、公司在安排培训时,您倾向于选择哪种类型的讲师:□实战派知名企业专家,有标杆企业经验□学院派知名教授学者,理论功底深厚,知识渊博□职业培训师,丰富的授课技巧和经验□咨询公司高级顾问,丰富的项目经验□本职位优秀员工,对公司业务很了解□其他:5、以下讲师授课风格及特点,您比较看重哪一点□理论性强,具有系统性及条理性□实战性强,丰富的案例辅助□授课形式多样,互动参与性强□知识渊博,引经据典,娓娓道来□语言风趣幽默,气氛活跃□激情澎湃,有感染力和号召力□其他:6、假如,鉴于您在某一领域的丰富经验,您被推荐担任某一门课程的内部讲师,您是否乐意:□非常乐意,既可以锻炼自己,又可以分享知识,何乐而不为□乐意,但是没有经验,希望公司能提供关于讲授技巧方面的培训□乐意,但是没有时间做这个事情□需要考虑一下□不会担任7、您认为,对于某一次课程来讲,多长的时间您比较能接受:□一个小时□二个小时□三个小时□半天□无所谓,看课程需要来定□其他:8、您认为培训时间安排在什么时候比较合适:□上班期间,如周五下午2-3小时□工作日下班后2-3小时□周末1天□无所谓,看课程需要来定□其他:8、您希望的或者所能接受的培训的频率是怎样的:□每周一次□半月一次□每月一次□两月一次□每季度一次□半年一次□每年一次□其他:9、您希望的培训地点是:□公司培训教室/会议室□公司外专业培训教室□酒店多功能厅/会议室□无所谓□其他:10、您认为您目前需要培训是因为:□工作碰到瓶颈,须改善方法,提升技能;□突破现工作,准备新知识技能,挑战新目标;□突破常规,改变现有观念或态度;□改善人际关系,适应团队和公司环境;11、您愿意选择的培训方式:□在职,公司内部培训□在职,接受外部培训机构培训□脱产一段时间专门培训□函授□其他:12、关于通用技能的培训,您认为哪种师资更有效:□公司内专门培训讲师□公司内部各部门主管□高校教师□培训机构讲师□社会成功人士□公司内业务资深人员□其它_ ___ 13、请问您认为您目前最希望通过培训解决哪一方面的问题:□增加专业知识□提高综合素质□提升实际业务能力□转变思想改变态度14、你认为培训效果的评价哪些方式效果较为理想:可多选□与受培训者面谈□问卷调查□心得报告□闭卷考试□座谈会□角色扮演□受培训者直属主管或同事评价□行为观察□绩效考核□其他__ _15、您认为培训是否应纳入绩效考核□要□不要16、您认为下面哪些与培训有关的内容应纳入培训管理:□是否按时参加培训□是否上完规定的培训课时□是否完成规定的培训课程□讲师是否准备有完整培训工具教材、讲义等□学员在培训过程的专注度和积极性17、在以下几个要素中,您更关心的是:□培训组织与服务□培训内容和教材□培训时间的安排□培训方式与手段□培训讲师的水平□对实际工作帮助程度□培训时数的长短□其他请说明:1、您认为新进入公司的员工,最急需哪些方面的培训□公司简介□企业历史□公司文化□商务礼仪□办公行政制度□薪酬福利□工作流程□人力资源管理制度如调薪、晋升、降职、辞退、离职、休假等□其它请注明 _2、您认为应如何开展对新进人员的培训□人事部门单独进行□人事部门与用人部门共同进行□指定专门入职引导人□其他_ ____3、近一年内您自己最希望接受的培训有哪些不超过3项□通用技能类□专业知识类□人力资源类□财务计划类□采购营销类□生产管理类□生产现场类□管理技能类□资格认证项目□语言发展项目□其他:4、根据本部门员工在2011年上半年的业绩表现,您认为本部门员工2011年下半年培训需求重点在于哪个方面:□岗位专业技能□个人自我管理技能□企业文化□职业道德与素养□职业生涯规划□行业、市场及产品信息□人际关系及沟通技能□通用基本技能□其他:5、作为管理者,您认为您本人2011年下半年的培训需求重点在于哪个方面:□领导艺术□管理理念□沟通协调□角色认知□职业道德□管理理论□职业化□人员岗位技能□其他:6、考虑到各部门岗位、职能差异较大,以下问题请您针对本部门的业务特点及管理重点,以文字进行描述;1您认为本部门员工在岗位专业技能上,需要进行哪些方面的培训请列举三项最紧迫的培训需求:加培训者无法形成有效的沟通□无法满足自己实际的培训需求□经常占用休息时间,无法得到充分休息,影响正常工作进行□其他请说明:8、请对现有培训项目评价:★整体培训效果:□优秀□良好□好□一般□差★培训日程安排:□优秀□良好□好□一般□差★培训准备工作:□优秀□良好□好□一般□差★培训讲师总体评价:□优秀□良好□好□一般□差★培训内容:□优秀□良好□好□一般□差★培训过程控制:□优秀□良好□好□一般□差★培训效果跟进:□优秀□良好□好□一般□差★学员参与度:□优秀□良好□好□一般□差9、请说明培训对您的工作及您本人的发展的必要性:★培训对于帮助我做好工作非常重要□非常同意□比较同意□同意□不同意□非常不同意★培训是我跟上时代发展的良好方式□非常同意□比较同意□同意□不同意□非常不同意★总体上说我接受的培训不够□非常同意□比较同意□同意□不同意□非常不同意★培训对于我作为员工的发展很有帮助□非常同意□比较同意□同意□不同意□非常不同意10、2011年您个人的定位与发展是怎样的规划如要掌握某种技能,承担某种责任,担任某种职务等其中需要公司提供哪些支持和配合※※11、您对2011年度培训工作开展如培训体系、课程实施、培训流程等方面还有什么期望和建议:※※附页以下为各类培训课程,您可以将此写在您的培训需求调查表上:1、通用技能类:□商务礼仪□时间管理□项目管理□压力与情绪管理□沟通技巧□其它课程,请说明2、专业知识类:□行业标准□专利知识□工艺知识□实验操作□其它课程,请说明3、人力资源类:□有效招聘□结构化面试技巧□岗位分析□绩效管理□员工关系管理□其它课程,请说明4、财务计划类:□财务分析□企业现金流管理与控制□企业成本核算设计、控制分析与削减□财务报表分析与分析报告编写□最新财税法规解析□合理避税技巧□其它课程,请说明5、采购营销类:□供应商开发、管理与评估□物流与供应链管理□高效物料管理与库存控制□谈判技巧□有效的销售技巧□其它课程,请说明6、管理技能类:□卓越领导魅力□优秀主管的必备技能□企业文化建设□团队建设□企业内部培训师□其它课程,请说明7、资格认证项目:□助理/人力资源管理师□会计师/注册会计师□现代物流师□报关员□外贸单证员□报检员□外销员□ISO内审员□职业秘书□其它课程,请说明8、语言发展项目:□英文写作□英语口语□商务英语□日语写作□日语口语□其他课程,请说明。
员工培训需求调查表员工培训需求调查表尊敬的员工,为了持续提升我们公司的竞争力和员工的个人发展,我们诚挚邀请您参与本次员工培训需求调查。
通过了解您的培训需求和意愿,我们将能够更好地规划和设计适合您的培训课程,以提高您的专业技能和职业发展。
请您抽出几分钟时间填写以下调查表,您的回答将对我们的培训计划产生重要影响。
您的回答将被保密处理,仅用于内部培训需求分析。
1. 姓名:2. 部门:3. 在公司工作年限:4. 您目前的职位是:5. 请列举您认为需要培训的专业技能或知识领域(可多选):a) 领导力与管理技能b) 沟通与协作能力c) 项目管理d) 销售与客户服务e) 创新与创业f) 技术与数字化能力g) 跨文化沟通与多元化管理h) 其他,请具体说明:6. 您对于参加培训的意愿有多大程度(请在下面打勾):a) 非常愿意b) 愿意c) 无所谓d) 不愿意e) 完全不愿意7. 您希望培训的形式为(可多选):a) 线下面授课程b) 在线网络培训c) 线上直播课程d) 小组讨论与互动e) 实地考察与实践f) 其他,请具体说明:8. 您认为培训的最佳时间为:a) 工作日上午b) 工作日下午c) 工作日晚上d) 周末上午e) 周末下午f) 其他,请具体说明:9. 您对于培训的预算期望为:a) 低于500元b) 500-1000元c) 1000-2000元d) 2000-5000元e) 高于5000元10. 您还有其他关于员工培训的建议或需求吗?请在下面填写:非常感谢您参与本次员工培训需求调查。
您的宝贵意见将帮助我们更好地满足您的培训需求,并为您提供更好的发展机会。
如有任何疑问或需要进一步沟通,请随时与人力资源部门联系。
谢谢您的支持!人力资源部门。
年度培训计划需求统计
需要对员工进行年度培训,统计了以下需求:
1. 岗位技能培训:一线员工和中层管理人员需要接受相关岗位技能的培训,包括生产技能、操作流程、管理技能等方面的培训。
2. 沟通协调培训:部分员工需要加强沟通协调能力,包括团队合作、冲突管理、沟通技巧等方面的培训。
3. 情绪管理培训:部分员工需要提高情绪管理能力,包括压力应对、情绪调节、心理健康等方面的培训。
4. 软件技能培训:部分员工需要学习新的软件操作技能,包括办公软件、数据分析软件、设计软件等方面的培训。
5. 业务知识培训:需要对新业务知识进行培训,包括市场营销知识、行业知识、产品知识等方面的培训。
6. 安全培训:对员工进行安全意识培训,包括生产安全、消防安全、环境保护等方面的培训。
7. 新员工入职培训:对新员工进行入职培训,包括公司文化介绍、岗位职责说明、相关政策法规学习等方面的培训。
培训需求计划安排表第一部分:需求分析1. 目标群体:公司全体员工2. 培训目的:提升员工工作效率和质量,促进团队合作和沟通3. 培训内容:包括但不限于管理技能、专业知识、沟通技巧、团队建设等方面的内容4. 培训形式:线上培训、线下培训、专家讲座、实战演练等方式相结合5. 时间安排:每周至少安排一次培训时间,根据情况灵活安排6. 效果评估:培训后进行员工考核和反馈调查,评估培训效果第二部分:培训计划安排1. 培训内容:- 第一阶段:团队合作与沟通技巧培训- 第二阶段:管理技能和领导力培训- 第三阶段:行业专业知识和实战演练- 第四阶段:员工素质及心理健康培训2. 培训时间安排:- 第一阶段:每周一次,持续1个月- 第二阶段:每周一次,持续1个月- 第三阶段:每周一次,持续2个月- 第四阶段:每周一次,持续1个月3. 培训形式:- 线上培训:通过视频会议、在线课程等方式进行- 线下培训:组织专家讲座、实地考察、演练等形式4. 培训策略:- 针对不同岗位和级别的员工制定个性化培训计划- 培训内容紧密结合公司实际业务,形成有效衔接- 每阶段培训结束后进行跟进和评估,及时调整培训计划第三部分:组织实施1. 培训资源:- 内部培训师:邀请公司内部专家讲师,分享自身经验和案例- 外部专家:邀请行业内专业人士进行讲座和指导- 在线课程:购买或定制适合员工的线上培训课程2. 培训场地:- 线下培训场地:公司内部会议室、员工活动中心等场所- 线上培训平台:选择稳定可靠的远程培训工具和平台3. 培训预算:- 培训费用预算:包括培训师费用、课程费用、场地租赁费用等- 员工奖励预算:根据培训效果给予员工奖励和激励4. 员工关心:- 提前告知员工培训计划,共同制定培训目标和计划- 建立员工学习沟通群,及时传递培训信息和资源第四部分:培训效果评估1. 员工考核:- 培训后进行员工考核,检验培训效果- 不同岗位的员工设定考核标准和指标2. 反馈调查:- 培训后进行员工满意度调查,收集员工培训反馈意见- 对培训内容、方式、形式等进行调整和改进3. 效果总结:- 汇总培训效果数据,进行总结和分析- 将培训成果体现在公司整体业绩和员工个人能力上第五部分:持续改进1. 总结经验:- 持续跟进培训效果,总结成功经验和失败教训- 不断完善和优化公司培训计划和方案2. 持续改进:- 针对员工需求和公司发展需求不断调整培训计划- 结合员工反馈意见和行业变化,更新培训内容和方式3. 培训文化建设:- 构建企业培训文化,激发员工学习动力和主动求知欲- 打造学习型组织,营造良好的学习氛围和氛围以上是本公司的培训需求计划安排表,希望可以为公司员工的教育培训提供一些帮助和建议,推动公司的成长和发展。
培训需求统计表
填报
填报日2019年5-9月培训需求统计表
为了推进公司培训工作有计划开展,逐步营造员工学习氛围,使各项培训具有可跟踪、可追溯性,提升培训效果,规范培训管理,特按季度开展培训需求统计。
审核:
表:
备注:
1、公司培训主要从新员工入职培训、制度培训、业务技能、管理意识与技能、拓展训练等方面进行。
当前培训工作主要以内训为主,充分挖掘内部讲师资源;如涉及外训由人力行政部收集培训需求后统一提报公司申请。
2、各部门填报时可分两部分:部门内部组织开展的业务知识、技能等训练,希望公司统一组织开展的综合类培训。
3、新员工入职培训(含公司介绍、企业文化、综合管理制度、产
品介绍等)由人力行政部统一组织,需要跨部门讲师支持的需提前做好沟通;该类培训原则上每周至少进行一次,具体视新员工入职数量确定。
4、各业务部门每周至少开展一次业务培训,包括但不限于产品介绍、业务模式、业务流程、与工作开展的相关技能等。
5、培训讲师应提前做好课件准备工作。
涉及跨部门人员参加的培训项目,讲师应将课件提前报人力行政部审核备案。
6、培训计划经公司审批后,人力行政部跟进督导执行;相应组织部门应做好培训签到、考核记录并报人力行政部归档;涉及跨职能板块人员参加的培训项目,人力行政部应到场拍照归档。
7、人力行政部于每个计划周期末做好上一计划周期培训小结及下一周期计划拟定,并做好相应培训宣传工作。
年度培训需求表格1. 培训部门需求
2. 员工个人需求
3. 公司整体需求
4. 培训计划
根据以上需求,制定以下培训计划:
4.1. 部门培训计划
- 部门A:组织团队建设培训,提升沟通技巧和团队合作能力。
- 部门B:开展新员工培训,介绍入职流程和工作规范。
- 部门C:邀请专业讲师开展领导力培训,提高员工的领导力
和决策能力。
4.2. 员工个人培训计划
- 张三:安排参加项目管理相关的培训课程。
- 李四:提供商务谈判技巧的培训资源和案例分享。
- 王五:组织团队协作和沟通技巧的培训活动。
4.3. 公司整体培训计划
- 沟通与协作:定期组织团队合作和沟通技巧的培训活动。
- 领导能力:邀请专业讲师进行领导力培训。
- 技术与专业知识:组织内部分享会和外部培训课程,更新技术和行业知识。
以上是年度培训需求表格及培训计划。
请核对并提供任何进一步的信息和修改意见。
谢谢!。
年度计划培训需求表
- 培训课程名称:销售技巧提升
- 培训对象:销售部门全体员工
- 培训内容:销售技巧、客户沟通、销售案例分析
- 培训日期:下半年度
- 培训方式:线上课程和实地培训相结合
- 培训目的:提高销售团队的销售技巧和客户沟通能力,提升销售业绩
- 培训课程名称:团队协作与沟通
- 培训对象:各部门团队成员
- 培训内容:团队建设、有效沟通、冲突解决
- 培训日期:第三季度开始
- 培训方式:团队实地活动和专业培训师讲解
- 培训目的:促进团队成员之间的合作和沟通,提高团队整体绩效
- 培训课程名称:领导力培训
- 培训对象:主管及以上管理人员
- 培训内容:领导力发展、团队管理、危机处理
- 培训日期:年度第四季度
- 培训方式:领导力讲座和个人成长计划辅导
- 培训目的:提升管理人员的领导力和团队管理能力,推动企业发展。
部门培训需求计划表
一、培训需求分析
1. 培训目标
- 提高部门员工的专业素养和职业能力;
- 增强员工对岗位要求的理解和把握;
- 促进员工团队协作和沟通能力的提升。
2. 培训需求分析
- 针对部门员工的薄弱环节,制定培训计划;
- 深入了解员工的实际工作情况,找准培训重点;
- 通过问卷调查或员工反馈,收集培训需求,制定个性化培训计划。
二、培训内容规划
1. 培训主题
- 提高专业能力与技能培训;
- 岗位职责与要求培训;
- 团队协作与沟通技巧培训。
2. 培训课程设置
- 行业知识培训;
- 岗位职责与要求培训;
- 团队协作技能培训;
- 沟通技巧培训;
- 项目管理与执行能力培训。
三、培训方式选择
1. 内部培训
- 由企业内部培训师授课;
- 贴近员工实际工作需求,传授真实实用经验;
- 利用企业内部资源,降低培训成本。
2. 外部培训
- 邀请行业专家或培训机构授课;
- 接收外部先进的理念和方法,提高员工视野;
- 与外部企业或机构合作,拓宽企业与外部资源的合作领域。
四、培训计划实施
1. 安排培训时间
- 统筹员工工作和培训时间,保证产出和学习的兼顾;
- 合理安排培训时间,避免影响日常工作。
2. 制定培训计划
- 根据部门员工实际需求,细化培训计划;
- 制定每个课程的课时和培训内容;
- 安排师资和培训场地。
3. 培训材料准备
- 制作培训课件和资料;
- 配备相应的培训工具和设备。
XX年度XX集团员工培训需求汇总表
一、培训现状信息
1、最近参加过的培训统计:
课程名称培训讲师效果
2、对参加过的培训,员工印象最深刻的讲师进行统计?
3、XX年度培训想法及意见
二、培训需求信息:
填写方式:请在“()”内填写统计总数:
1)培训师安排:
内部培训师:A、集团或公司内部高管() B、本职位的优秀员工()外部培训师:C、专业的培训公司的培训师() D、行业内的知名人员()2)培训时间安排:
培训时间: A、1小时() B、1.5小时() C、2小时()
D、2.5小时()
E、半天()
培训频率: A、每月1次() B、每月2次() C、两月1次()
D、其他
培训安排: A、周一至周五晚上() B、周一至周五中午() C、双休日()
D、其他时间
3)培训方式:A、公开课() B、案例研讨() C、拓展训练() D、小班授课()
E、实践经验讲座()
F、外部考察学习()
G、外聘培训讲师()
H、高校进修()
序号培训内容类别培训内容
1
技能类财务管理
A、财物的业务操作流程()
B、财务管理制度()
2 人力资源及行政管理
A、人力资源各业务模块的操作流程()
B、行政事物的操作流程()
3 运营管理
A、连锁场务的运营管理()
B、连锁店长的运营管理()
4 物业管理A、各岗位的操作流程及制度()
B、安全保卫知识及技能()
C、车管员、清卫的管理制度及工作流程()
D、工程人员的操作技能()
5 客户管理
A、客户的开发及维护()
B、客户关系()
6 卖场管理A、卖场秩序的管理()
B、卖场商户管理()
C、卖场危机处理与技巧()
7 企划营销
A、卖场的企划营销策略()
B、企划执行()
8 策划及执行
A、活动策划流程()
B、策划活动的执行()
9 商业地产
A、商业地产的咨询()
B、商业地产的开发与维护()
10 网站的运营及管理A、网站编辑及技术人员技能的提高()
B、网站专题的制作()
C、网站营销()
11 渠道销售管理A、渠道的开发与维护()
B、渠道销售技巧()
12 办公软件应用
A、Office软件应用()
B、各类设计软件应用()
13 中高层人员A、高级管理人员EMBA ()
14 综合类A、跨部门沟通与协作()
B、高效时间管理()
C、卓越的目标与计划管理()
15
职业素养企业文化企业的概述、及企业文化()
16 公共关系
A、企业内部公共关系的维护()
B、企业外部公共关系的维护()
17 员工行为
A、员工管理制度()
B、员工日常行为规范()
18 职业道德
A、职业道德修养()
B、职业道德标准()
19 职场礼仪A、商务礼仪()
20
其他
21
22
最后感谢您对集团培训工作的支持!
XX集团人力资源部
XX-XX-XX。