计算机成套电器辅助设计软件系统分析
- 格式:ppt
- 大小:199.50 KB
- 文档页数:23
电气设计系统中计算机的应用分析摘要:新形势下电气设计系统长期运行中是否具有良好的服务水平,其运行效率是否高效,关系着系统的实践应用效果。
因此,设计人员在构建功能强大的电气设计系统过程中,应注重计算机引入,为系统功能优化提供必要的支持,促使电气设计系统工作中能够达到相关生产计划的实际要求,并逐步形成符合当前形势变化要求的服务模式。
关键词:电气设计系统;计算机;应用引言电气资源的高效利用,与人们的日常生活密切相关。
实践过程中为了提升电力生产水平,满足市场中的电力需求,应重视电气设计系统构建。
在该系统运行过程中,为了突出其创新理念,更好地适应时代的发展要求,应提高计算机利用效率。
1电气设计的概念电气设计是指在保证一次设备运行的可靠性基础上进行一次设计,但电气系统主要是为辅助电气设备所服务,其主要目的在于促进实现某项控制功能的若干个电器合成为二次控制回路与二次回路。
电气设计系统包括以下几种样式。
(1)对于自动控制系统的检测和设计。
(2)对于电气设备和线路在运行过程中的障碍起到保护功能,并设计出保护的举措。
(3)对于电路上的电路是否断电进行监测。
(4)对于电路线路的各种参数,如电流、电压、频率和功率的大小进行自动化测量。
设备的操作与监视是电力系统中的重要组成部分,在电力系统进行计算机辅助软件的帮助下,使电力系统更加能实现智能化,传统的操作组件、控制电器、仪表和信号等设备都可以被电脑控制,电力设计师可以通过计算机技术对电力系统进行良好的优化,从而实现电路微机自动化控制。
2电气设计系统中通常适用的计算机技术当前我国在电气设计系统中应用最为广泛的一般是运用计算机辅助电气系统,就是运用计算机技术对电气行业和电气设计过程中运用计算机进行辅助。
最常见的电气CAD则是设计到可电气工程上的许多环节,其中包括概念设计、系统优化、仿真设计施工图等等,计算机辅助的范围广泛并且复杂,他设计的范围又包括而来电力系统的设计、电气回路的设计等等,电气CAD的应用是计算机辅助应用的最为直观的表现,也是促进电力设计系统只能化发展的有效途径。
基于计算机技术的电气自动化控制系统设计分析电气自动化控制系统是利用计算机技术对电气设备进行自动化控制的系统。
它通过计算机控制电气设备的运行,实现对各种工业过程的监控、调控和优化。
本文将从系统的设计和分析两个方面来探讨基于计算机技术的电气自动化控制系统。
系统设计是电气自动化控制系统的关键环节。
设计之前需要明确系统的目标和功能,包括控制对象、控制要求等。
然后根据系统的要求,选择合适的控制器和传感器。
控制器负责处理和分析传感器采集到的数据,并根据控制算法给出控制指令。
传感器负责采集控制对象的实时信息,如温度、压力等。
选择合适的控制器和传感器是设计中的重要环节,需要考虑控制精度、实时性和成本等因素。
在系统设计中,还要考虑通信网络和软件开发。
通信网络负责传输控制指令和采集到的数据。
通常会使用现场总线或者以太网来实现通信,以满足实时性和稳定性的要求。
软件开发是实现控制系统功能的关键,需要根据控制要求编写控制算法,并进行系统测试和调试。
软件开发的复杂度取决于系统的规模和功能需求。
系统分析是对电气自动化控制系统进行评估和优化的过程。
在系统分析中,可以通过模拟和仿真来评估系统的性能。
模拟可以通过数学模型对系统进行描述,仿真可以通过模型和实际数据进行验证。
通过模拟和仿真可以评估系统的控制精度、响应速度等指标。
还可以进行系统的可靠性评估,分析系统的故障概率和故障恢复时间,制定相应的维护计划。
在系统分析中,还需要考虑系统的优化。
优化可以从多个方面进行,如优化控制算法、优化传感器和优化通信网络。
优化控制算法可以提高系统的控制精度和响应速度。
优化传感器可以提高数据采集的准确性和稳定性。
优化通信网络可以提高系统的实时性和可靠性。
通过优化,可以提高系统的性能,降低成本和能耗。
基于计算机技术的电气自动化控制系统设计分析是一个多学科的综合性工作,需要充分考虑系统的要求和功能,并根据实际情况进行选择和优化。
只有通过科学有效的设计和分析,才能实现电气自动化控制系统的高效运行。
基于计算机技术的电气自动化控制系统设计分析电气自动化控制系统是将计算机技术应用于电气控制系统,实现自动化和智能化的控制。
随着计算机技术的迅速发展,电气自动化控制系统在工业生产和生活中的应用越来越广泛。
本文将就基于计算机技术的电气自动化控制系统的设计和分析进行探讨。
1.系统结构设计基于计算机技术的电气自动化控制系统的设计应该充分考虑系统的稳定性、可靠性和安全性。
系统结构应该合理化,将各个功能模块尽可能集成在一起,减少系统的复杂性,提高系统的可维护性。
系统的实时性也是设计的重要考量因素,需要保证系统能够实时响应各种外部环境的变化。
2.控制算法设计电气自动化控制系统的控制算法是系统的核心部分,它直接影响系统的控制精度和稳定性。
基于计算机技术的电气自动化控制系统应该采用先进的控制算法,如PID控制算法、模糊控制算法、神经网络控制算法等,来实现对系统的精确控制。
还应该考虑到控制算法的实时性和适用性,使其能够适应系统的不同工作状态。
3.人机交互界面设计电气自动化控制系统的人机交互界面应该设计得简洁明了,方便操作人员快速掌握系统的工作状态和控制参数。
界面还应该具有友好的交互方式,例如使用图形化界面、触摸屏操作等,方便操作人员进行系统的操作和监控。
1.系统性能分析基于计算机技术的电气自动化控制系统的性能主要包括响应速度、控制精度、实时性等指标。
系统性能的分析需要从硬件和软件两方面进行考量,硬件方面主要包括传感器、执行器、控制器等的性能参数,而软件方面主要包括控制算法的实时性能、系统的稳定性等。
通过系统性能分析,可以进一步优化控制系统的设计,提高系统的控制质量。
电气自动化控制系统的安全性是设计的重要考量因素,需要充分考虑系统在各种异常情况下的应对能力。
系统应该具备故障检测和容错处理的能力,避免因为单点故障导致系统的崩溃。
系统还应该具备保护措施,如过载保护、短路保护等,确保系统能够安全可靠地运行。
基于计算机技术的电气自动化控制系统可靠性分析需要考虑系统的故障率、可修复性、可用性等指标。
试论计算机辅助电气设计的应用【摘要】本文探讨了计算机辅助设计在电气工程中的广泛应用。
首先介绍了计算机辅助设计技术在电气工程中的应用,包括其在电路设计、设备选型等方面的重要性,并探讨了计算机软件在电气设计中的作用。
其次分析了计算机辅助设计在电气系统仿真中的优势,以及在电路设计中的应用。
最后总结指出,计算机辅助设计有效提升了电气设计效率,为电气设计带来了新的发展机遇。
通过本文的分析,可以看到计算机辅助设计在电气工程领域的重要作用,为电气设计带来了更高效、更精确的设计环境,促进了电气工程的发展与进步。
【关键词】计算机辅助设计、电气工程、电路设计、电气系统仿真、电气设备选型、效率提升、新发展机遇1. 引言1.1 引言在当今科技发展迅速的时代,计算机辅助设计技术在电气工程领域的应用越来越广泛。
计算机辅助设计不仅可以提高设计效率,还可以提升设计精度,降低设计成本。
由于电气工程涉及到电路设计、设备选型、系统仿真等多个方面,因此计算机辅助设计在电气工程中的重要性不言而喻。
本文将从计算机辅助设计技术在电气工程中的应用、计算机软件在电气设计中的作用、计算机辅助设计在电气系统仿真中的优势、计算机辅助设计在电路设计中的应用以及计算机辅助设计在电气设备选型中的重要性等方面进行探讨。
通过对这些内容的分析,可以更全面地了解计算机辅助设计在电气工程中的实际应用和作用,从而为电气工程设计提供更多的发展思路和方法。
计算机辅助设计在电气工程领域的应用将带来更多的便利和效益,为电气设计带来新的发展机遇。
2. 正文2.1 计算机辅助设计技术在电气工程中的应用计算机辅助设计技术在电气工程中的应用,是指利用计算机软件和系统来辅助电气工程师进行设计、分析、优化和管理电气系统和设备。
这项技术的应用范围非常广泛,涉及到电力系统、电气控制系统、电路设计等多个领域。
在电力系统设计中,计算机辅助设计技术可以帮助工程师进行负荷计算、电力配电网络设计、故障分析等工作。
基于计算机技术的电气自动化控制系统设计分析电气自动化控制系统是指通过计算机技术和电气设备控制工业流程的系统。
这类控制系统具有高效、可靠、精度高等特点,是数字化生产的重要组成部分。
本文将对基于计算机技术的电气自动化控制系统进行设计分析。
1. 控制系统结构设计电气自动化控制系统的结构包括硬件和软件两个方面。
硬件方面是指控制系统所需的各种电气设备和传感器,并将其组合成一个完整的系统。
软件方面是指控制系统所需的软件编程和算法设计。
控制系统的结构与控制任务密切相关。
在设计控制系统的结构时,需要考虑到其能够满足需要控制的对象,以便对它进行最优化的控制。
常规的控制系统结构包括开环系统、闭环系统、反馈控制系统等。
在设计电气自动化控制系统时,应注意不同组件之间的相互作用,以确保系统机能的正确性。
同时,应根据控制任务的复杂程度来优化控制系统的结构,以保证系统的高效性和可靠性。
控制算法设计是电气自动化控制系统设计的核心部分。
该部分设计的目标是将控制系统和需要控制的工艺对象之间的联系建立在数学、物理模型之上,从而实现控制任务的优化。
控制算法的种类有很多,包括模糊控制、PID控制、自适应控制等。
不同的算法适用于不同的控制任务,并在控制系统设计中发挥着不同的作用。
例如,在流程控制任务中,采用模糊控制算法能够达到更好的控制效果。
软件编程设计是电气自动化控制系统设计的重要部分。
软件编程的目的是为控制系统提供必要的控制算法,并使电气设备和传感器之间能够相互协调。
软件编程通常使用标准的编程语言,如C、C++、Java和Python等。
语言的选择应该根据控制系统所采用的程序结构和控制算法来决定。
在编写控制系统软件时,还需要注意增加代码的可读性、可维护性和可扩展性。
控制系统硬件设计是电气自动化控制系统中比较重要的部分。
硬件部分包括主控板、传感器、执行元件、驱动电路和通讯模块等。
在控制系统硬件设计过程中,需要进行电路设计和PCB制作。
同时,需要根据控制系统的要求来选择合适的器件,以确保系统的可靠性和高效性。
电脑辅助设计软件的研究和应用随着科技的不断进步和发展,电脑辅助设计软件已经成为了现代设计领域不可或缺的一部分。
这些软件通过模拟和优化设计过程,能够大幅度提高设计效率和质量,极大地方便了制造行业的发展。
本文将就电脑辅助设计软件从发展到应用,做一些探讨和阐述。
一、电脑辅助设计软件的发展历程电脑辅助设计(Computer Aided Design, CAD)软件,顾名思义,就是通过计算机工具来协助设计师进行设计工作的一种软件系统。
早期的电脑辅助设计软件多数以二维工程图版为主,功能简单,用户操作门槛高,但在工程、建筑、机械等领域中已获得广泛应用。
进入 21 世纪以来,按照国际标准的要求,电脑辅助设计软件逐步向三维立体构造过渡,不仅可以进行产品形态和功能的设计,同时也融入了模拟、性能、重量、强度、耐用度和风险评估等方面的技术优势。
如今,电脑辅助设计软件已广泛应用于汽车、飞机、物流、医疗、航空航天等多个领域。
二、电脑辅助设计软件的技术优势1、减少人工设计时间和成本电脑辅助设计软件可以将大量的人工设计工作自动化,提高设计效率。
例如,一款三维设计软件可以提供关键性能参数的计算和优化功能,完成产品的设计和外形渲染。
在这个三维自动化软件的帮助下,一个新产品的设计时间可以减少 50%-80%,大大减少了设计人员的工作量和设计成本。
2、提高设计质量和稳定性电脑辅助设计软件保证了设计的标准化和质量化,既保证了设计效率,又提高了设计质量和稳定性。
设计师可以快速模拟和反复修改设计,能够准确地调整设计参数和算法,解决实际设计所面对的诸多问题,从而保证了设计的稳定性和高品质。
3、提高创新性和智能化电脑辅助设计软件能够根据用户喜好、市场需求等自主判断和反馈,能够帮助设计师做出更加创新、智能的设计方案。
加之电脑辅助设计软件以及其算法日渐趋于成熟,设计软件越来越智能,能够为开发者提供更多的参考和选择,在保证设计质量的同时,提升了最终产品的性价比和市场竞争力。
电气系统计算机辅助设计电气系统计算机辅助设计(CAD)是一种将计算机技术和电气系统设计相结合的先进技术。
CAD的出现改变了传统的手工绘图方式,使设计师可以更快、更准确地完成设计工作,同时也能提高设计效率、降低设计成本、减少设计错误,确保电气系统的可靠性和安全性。
电气系统CAD软件一般包含电气系统绘图、计算、仿真、优化、测试等功能。
电气系统绘图是CAD的基础,通过CAD软件可以方便地对电气系统的线路、元件、设备等进行绘制和编辑。
CAD软件提供的绘图工具可以帮助设计师快速、准确地完成原理图、电路图、布线图、板图等各种电气图纸的绘制。
电气系统计算是CAD软件的关键部分,它可以帮助设计师分析电气系统的电路参数、电流、电压、功率等,以及计算各种电气设备的参数和性能。
计算功能可以支持多种算法和计算方法,如电容、电阻、电感、电流、电压等计算方法,实现基于理论知识的综合性能分析和电气系统的可靠性设计。
电气系统仿真是CAD软件的关键应用之一,它可以帮助设计师模拟电气系统的运行情况,包括电路的电流、电压、功率、功率因数等,以及各种设备的参数和性能。
仿真可以提供一个直观的电气系统运行情况视图,帮助设计师快速定位问题、分析、解决问题。
电气系统优化是CAD软件的另一个关键应用,它可以帮助设计师分析电气系统的性能和可靠性,以及寻找电气系统的最优解设计方案。
优化可以通过多种方法实现,如变量优化、参数优化、模型参数优化等,通过不断更新实现最优的设计方案。
最后,电气系统测试是CAD软件的关键应用之一,它可以帮助设计师对电气系统的性能进行测试和测量。
测试可以成为电气系统设计的最后一步,对整个电气系统进行全面检测和测试,以保证电气系统的可靠性和安全性。
总之,电气系统CAD软件应用领域非常广泛,在电力、通信、机械、石化、建筑和交通等领域得到广泛应用。
电气系统计算机辅助设计的出现和发展,不仅提高了电气系统设计的效率和精度,而且可以有效提高电气系统运行的可靠性和安全性,为社会经济的发展做出了重要贡献。
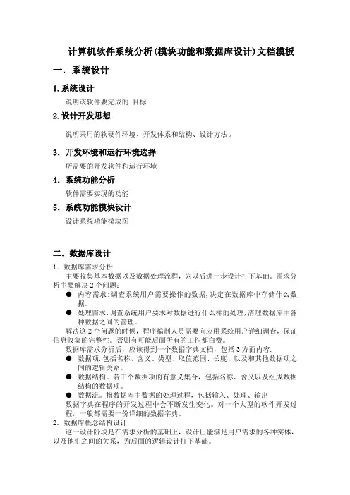
计算机软件系统分析(模块功能和数据库设计)文档模板一.系统设计1.系统设计说明该软件要完成的目标2.设计开发思想说明采用的软硬件环境、开发体系和结构、设计方法。
3.开发环境和运行环境选择所需要的开发软件和运行环境4.系统功能分析软件需要实现的功能5.系统功能模块设计设计系统功能模块图二.数据库设计1.数据库需求分析主要收集基本数据以及数据处理流程,为以后进一步设计打下基础。
需求分析主要解决2个问题:●内容需求:调查系统用户需要操作的数据,决定在数据库中存储什么数据。
●处理需求:调查系统用户要求对数据进行什么样的处理,清理数据库中各种数据之间的管理。
解决这2个问题的时候,程序编制人员需要向应用系统用户详细调查,保证信息收集的完整性。
否则有可能后面所有的工作都白费。
数据库需求分析后,应该得到一个数据字典文档,包括3方面内容.●数据项.包括名称、含义、类型、取值范围、长度、以及和其他数据项之间的逻辑关系。
●数据结构。
若干个数据项的有意义集合,包括名称、含义以及组成数据结构的数据项。
●数据流。
指数据库中数据的处理过程,包括输入、处理、输出数据字典在程序的开发过程中会不断发生变化。
对一个大型的软件开发过程,一般都需要一份详细的数据字典。
2.数据库概念结构设计这一设计阶段是在需求分析的基础上,设计出能满足用户需求的各种实体,以及他们之间的关系,为后面的逻辑设计打下基础。
这个阶段不用考虑所采用的数据库管理系统,操作系统类型、机器类型等问题。
这阶段可用的工具很多。
用的最多的是E-R图(Entity-Relation,实体关系图),另外还有许多计算机辅助工具可以帮助进行设计。
E-R图是描述数据实体以及其关系的一种直观的描述工具。
这种图有:●实体。
用方框表示,方框内为实体的名称。
●实体的各种属性。
用椭圆表示,椭圆内为属性名称。
使用线段将其和相应的实体连接起来。
●实体之间的关系。
用菱形表示,菱形内为联系的名称。
实体和实体之间的联系较多,比较常见的有1:1、1:N和M:N3种。
成套电器计算机辅助设计软件系统JDS—CAD V3.0增新的
功能
王建华;陈德桂;耿英三
【期刊名称】《高压电器》
【年(卷),期】1997(33)5
【摘要】介绍成套电器计算机辅助施工设计软件JDS—CAD V3.0新版本,说明它新增的功能和操作方法。
【总页数】5页(P51-55)
【关键词】电器;成套电器;CAD;软件
【作者】王建华;陈德桂;耿英三
【作者单位】西安交通大学
【正文语种】中文
【中图分类】TM590.2
【相关文献】
1.成套电器面板计算机辅助设计与制造系统 [J], 于建平;陈德桂
2.新版本的成套电器计算机辅助设计软件系统JDS—CAD V
3.0 [J], 王建华;陈德桂
3.成套电器计算机辅助设计的进展 [J], 陈德桂;王建华;耿英三
4.在电器制造专业开设《成套电器CAD》课程初探 [J], 朱平
5.基于Windows的成套电器一次方案设计软件JDS-PL [J], 田朝阳;耿英三;王建华;刘险峰
因版权原因,仅展示原文概要,查看原文内容请购买。
电子电路的计算机辅助分析与设计-----基于multisim的计算机仿真一.multisim概述Multisim 是一种EDA(Electronic Design Automation)仿真工具,它为用户提供了丰富的元件库和功能齐全的各类虚拟仪器。
它可以建模和仿真的器件有模拟器件(二极管,三极管,功率管等),数字器件(74系列,COMS系列,PLD,CPLD等),FPGA器件。
还可以进行电路的构建及仿真,系统的组成及仿真(例如通信系统分析与设计的模块),仪表仪器原理及制造仿真以及单片机(MCU)仿真。
二.multisim基本操作1.启动multisim:启动Windows“开始”菜单“程序”中的ElectronicsWorkbench/Multisim 8,打开Multisim 8;或者直接双击图标.2.基本界面介绍:multisim基本界面主要由菜单栏、系统工具栏、快捷键栏、元件工具栏、仪表工具栏、连接 按钮、电路窗口、使用中的元件列表、仿真开关(Simulate)和状态栏等项组成。
具体介绍如下:(一).菜单栏从左至右分别是File(文件菜单)、Edit(编辑菜单)、View(窗口显示菜单)、Place(放置菜单)、Simulate(仿真菜单)、Transfer(文件输出菜单)、Tools(工具菜单)、Reports(报告菜单)、Options(选项菜单)、Window(窗口菜单)和Help(帮助菜单)等。
在每个主菜单下都有一个下拉菜单。
1.File(文件)菜单主要用于管理所创建的电路文件,如打开、保存和打印等New:提供一个空白窗口以建立一个新文件。
Open:打开一个已存在的*.ms8、*.ms7、*.msm、*.ewb 或*.utsch 等格式的文件。
Close:关闭当前工作区内的文件。
Save:将工作区内的文件以*.ms8 的格式存盘。
Save As:将工作区内的文件换名存盘,仍为*.ms8 格式。
基于计算机技术的电气自动化控制系统设计分析随着计算机技术的不断发展,电气自动化控制系统的设计也日益受到重视。
这种基于计算机技术的电气自动化控制系统,不仅可以提高生产效率,降低成本,还可以提升产品质量和可靠性。
本文将就基于计算机技术的电气自动化控制系统进行设计分析。
一、基于计算机技术的电气自动化控制系统概述基于计算机技术的电气自动化控制系统是指利用先进的计算机技术和自动控制技术,对电气设备和电力系统进行全面的智能化控制。
这种控制系统通常由一台或多台工作站、PLC控制器、编程控制器、触摸屏显示器等设备组成。
通过对这些设备进行有效的组合和配合,可以实现对电气设备的高效控制和监测。
二、基于计算机技术的电气自动化控制系统的设计原则1. 整体性原则:设计一个完整的系统,能够有效地监控电气设备的运行状态,保证电气设备的安全运行。
2. 灵活性原则:设计中考虑到电气设备的不同运行模式和工作条件,使得系统对不同设备的控制和调节更加灵活。
3. 可靠性原则:保证系统的稳定、可靠和安全运行。
对电气设备的运行状态及时响应,并及时进行故障排除。
三、基于计算机技术的电气自动化控制系统的设计要点1. 控制器的选择:在基于计算机技术的电气自动化控制系统中,通常采用PLC控制器、编程控制器等设备。
在选择控制器时,需要考虑设备的规模、功能要求、成本等因素,保证控制器的性能符合系统控制要求。
2. 通讯接口的设计:通讯接口是系统中各种设备之间传递信息的重要桥梁。
合理设计通讯接口,可以实现系统内各设备之间的信息互通,使得系统运行更加协调和高效。
3. 监测系统的设计:合理设计监测系统,可以实时监测电气设备的运行状态,及时发现问题,提前做出相应的处理,保障设备的安全运行。
4. 人机界面的设计:合理设计人机界面,使得操作人员能够清晰、直观的了解电气设备的运行情况,方便操作和维护设备。
5. 控制策略的设计:设计合理的控制策略,使得系统能够更加智能化的进行控制和管理。
试论计算机辅助电气设计的应用计算机辅助电气设计是指利用计算机软件和技术手段,在电气设计过程中进行辅助和支持,以提高设计效率和质量。
随着计算机技术的不断发展和应用,计算机辅助电气设计在工程领域得到了广泛的应用。
本文将探讨计算机辅助电气设计的应用,并分析其在电气设计中的优势和作用。
一、计算机辅助电气设计的技术基础计算机辅助电气设计的技术基础主要包括计算机辅助设计软件和相关的计算机辅助设计技术。
计算机辅助设计软件是指专门用于电气设计的软件工具,如AutoCAD、EPLAN、SEE Electrical等。
这些软件能够提供丰富的电气元件库、自动化设计功能、坐标系设定、线路自动连接、标签设定等功能,极大地提高了设计效率和质量。
而计算机辅助设计技术则是指利用计算机技术对电气设计过程进行辅助和支持的技术手段,如计算机辅助绘图技术、计算机辅助分析技术、计算机辅助仿真技术等。
二、计算机辅助电气设计的应用领域1. 电气系统设计:计算机辅助设计软件能够提供丰富的电气元件库和自动化设计功能,能够帮助工程师快速、准确地设计电气系统。
利用计算机辅助设计技术进行仿真和分析,能够检验电气系统的工作性能,确保设计方案的合理性和安全性。
2. 控制系统设计:计算机辅助设计软件具有丰富的控制元件库和自动化设计功能,能够帮助工程师进行控制系统的设计和编程。
利用计算机辅助设计技术进行仿真和分析,能够检验控制系统的工作性能,优化设计方案。
3. 电力系统设计:计算机辅助设计软件具有丰富的电气元件库和自动化设计功能,能够帮助工程师进行电力系统的设计和优化。
利用计算机辅助设计技术进行仿真和分析,能够检验电力系统的负载特性、稳定性和可靠性,提高设计方案的优化程度。
四、计算机辅助电气设计的前景展望随着计算机技术的不断发展和应用,计算机辅助电气设计将成为电气设计的主流工具。
未来,计算机辅助设计软件和技术将更加强调自动化、智能化、个性化和协同化的特点,提供更加丰富和强大的功能。
基于计算机技术的电气自动化控制系统设计分析
电气自动化控制系统的设计与分析是一个基于计算机技术的重要环节。
它是通过运用各种先进的电气技术和计算机技术,对电气控制系统进行设计、建模、仿真、实时控制和监测等,以实现高效、安全、可靠的自动化生产。
电气自动化控制系统的设计需遵循一定的规律与方法。
首先,要了解被控对象的特性和工艺过程,掌握控制的目标和范围。
其次,通过对现场环境和设备的调查,确定合适的传感器和执行器,并根据控制任务的要求进行选择和配置。
然后,在结合所选设备和控制任务的特性基础上,选择合适的控制器、计算机硬件和软件,并进行系统集成和仿真。
最后,对系统进行调试和优化,并制定相应的维护计划和安全措施。
在电气自动化控制系统的分析中,需要运用各种分析方法和工具,例如模型分析、模拟仿真、计算机辅助设计和人机界面等,以对控制系统的性能、可靠性和安全性进行评价和提升。
除此之外,还必须考虑控制系统的实际运行情况,定期检测和修正系统误差,及时替换和维修损坏设备和元器件,保障系统的稳定运行。
电气自动化控制系统的设计和分析要求具备一定的专业知识和技能。
适当地运用计算机技术、掌握各种电气控制技术和现代化的控制方法,以不断提升系统的可靠性和精度。
此外,还需要具有较强的分析能力和解决问题的能力,依据实际需求,灵活地运用不同的设计方案和技术,以保证系统最终的性能和效果。
总之,电气自动化控制系统的设计和分析是实现高效、安全、可靠自动化生产的重要环节,而计算机技术是其中不可或缺的关键技术。
只有技术人员在不断学习和实践的过程中,不断提升自己的水平和能力,才能够创造出更优秀的自动化控制系统。
目录1.潮流计算基础实验 (3)一:实验名称(Title) (3)二:实验目的(Purpose) (3)三:实验工具/材料(Tools/Materials) (3)四:实验内容(Content) (3)五:实验模型(Model) (4)六:实验结果(Results) (5)七:实验分析(Analysis) (8)1.母线电压幅值及相角 (9)2.交流线结果 (9)3.功率及损耗 (10)2.潮流计算分析实验 (10)一:实验名称(Title) (10)二:实验目的(Purpose) (10)三:实验内容(Content) (10)四:实验数据/结果(Data/Results) (11)1. 不同潮流迭代算法的仿真效率 (11)2. 调整给GEN2的电压幅值 (13)3. 调整GEN2的有功输出 (14)4. 调整STNC-230负荷的有功消耗 (16)五:实验分析/讨论(Analysis/Discussion) (17)1. 分析不同潮流迭代算法的仿真效率 (17)2. 调整GEN2节点电压幅值,分析其对潮流的影响 (18)3. 调整发电机GEN2的有功输出,分析其对潮流的影响 (21)4. 调整STNC-230负荷的有功消耗,分析其对潮流的影响 (26)六:实验心得(Experience ) (27)1.潮流计算基础实验一:实验名称(Title)WSCC 9节点潮流计算基础实验二:实验目的(Purpose)1. 掌握潮流计算的概念、原理和计算数据要求;2. 熟练使用 PSASP 建立电力系统的潮流计算模型,并完成潮流计算;3. 掌握潮流计算结果数据整理和分析。
三:实验工具/材料(Tools/Materials)电力系统分析综合程序(Power System Analysis Software Package)电力系统分析综合程序(Power System Analysis Software Package)简称PSASP。
基于计算机技术的电气自动化控制系统设计分析电气自动化控制系统是指使用计算机技术和信息处理技术来实现对电气设备和系统的自动控制。
该系统可以实现对电气设备的远程监控、自动化操作和智能化管理,极大地提高了电气设备的运行效率和管理水平。
本文将对基于计算机技术的电气自动化控制系统进行设计分析,探讨其原理、特点和应用。
基于计算机技术的电气自动化控制系统通常采用分布式控制架构,即将控制系统分为多个子系统,每个子系统通过网络进行通信和协作。
这种架构可以实现系统的高可靠性和高可扩展性,同时也能够满足不同场景下的控制需求。
1. 高效性:基于计算机技术的电气自动化控制系统采用先进的信息处理技术和智能算法,能够对大量数据进行快速处理和分析,实现对电气设备的高效监控和控制。
2. 灵活性:由于采用了分布式控制架构,基于计算机技术的电气自动化控制系统具有较高的灵活性和可扩展性,能够根据不同需求进行灵活配置和定制。
3. 可靠性:系统采用了多重冗余设计和故障检测机制,能够确保系统的高可靠性和稳定性,提供持续稳定的控制服务。
4. 安全性:系统采用了严格的访问控制和数据加密技术,保证系统数据的安全性和隐私性,有效防范各类网络攻击和病毒侵害。
5. 智能化:基于计算机技术的电气自动化控制系统可以实现智能化的控制和管理,自动调整控制策略和优化控制参数,提高系统的自适应能力和智能化水平。
基于计算机技术的电气自动化控制系统广泛应用于电力、能源、交通、工业制造等领域,对实现自动化控制、智能化管理起到了至关重要的作用。
1. 电力系统:在电力系统中,基于计算机技术的电气自动化控制系统可以实现对发电厂、输配电网络和用电设备的远程监控和自动化调度,提高了电力系统的安全性和稳定性。
2. 能源领域:在石油、天然气和新能源等方面的开采、生产和输送过程中,基于计算机技术的电气自动化控制系统能够实现对设备运行状态的监测和故障预警,提高了能源生产的效率和安全性。
3. 工业制造:在工业自动化领域,基于计算机技术的电气自动化控制系统可以对生产线、设备和工艺流程进行精细化控制和优化调度,提高了工业制造的生产效率和产品质量。
关于建筑电气设计计算机辅助系统的相关分析与研究随着现代建筑技术的不断发展,建筑电气设计也在不断地进步和完善。
传统的手工计算方法已经不能胜任复杂、高效、精确的建筑电气设计需求。
因此,建筑电气设计计算机辅助系统应运而生。
本文将探讨这一系统的相关分析和研究。
建筑电气设计计算机辅助系统是通过计算机技术提高建筑电气设计的效率和准确性。
它可以自动化执行诸如电路设计、负载计算、线缆选择、计算配电盘大小等任务。
这些都是传统手工计算方法难以胜任的工作。
本系统有助于优化电力系统的设计,从而减少运行成本和能源损耗。
它可以提高建筑电气设计的精度和效率,缩短设计周期,同时还可以减少系统故障的概率。
可以看到,建筑电气设计计算机辅助系统在现代建筑中扮演着重要的角色。
1.提高设计效率:这一系统可以通过自动化执行一些繁琐的计算任务,如与负载、线缆、电路设计相关的计算。
这样可以大大缩短设计周期,提高设计效率。
2.减少错误:这一系统减少了设计人员手工计算的错误几率。
同时,由于其提供的计算结果非常精确,可以帮助设计人员更好地评估电力系统的运行情况。
3.提高设计准确性:建筑电气设计计算机辅助系统可以提供准确且一致的设计结果。
这可以减少设计带来的误差和不准确性,从而加强系统的可靠性和可管理性。
4.提高系统安全性:这一系统可以自动生成和优化电路图和接线盘布置。
这有利于减少系统中隐藏的安全问题,保持建筑电气系统的安全性和稳定性。
1.电路设计:这一系统可以在电路设计时自动计算电路参数、电阻电抗等参数,避免了传统手工计算方法中的复杂性和瑕疵。
对于大型工程,有助于优化电路的布局,减少电路长度,降低电阻电抗等参数,提高线路的效率。
2.线缆选择:这一系统可以根据工程需要提供线缆规格选择和长度计算。
以及带电线缆的选择,以保证电力系统的安全和稳定。
3.计算和布置配电盘:建筑电气设计计算机辅助系统可以自动计算和布置配电盘。
它可以根据负载、电路等因素,为不同电路选取合适的配电盘尺寸,并自动调整布局,以保证电气系统的合理性和安全性。