指数分布、双参数指数分布随机数的产生
- 格式:pdf
- 大小:134.96 KB
- 文档页数:2
M A T L A B产生各种分布的随机数The final revision was on November 23, 2020MATLAB产生各种分布的随机数1,均匀分布U(a,b):产生m*n阶[a,b]均匀分布U(a,b)的随机数矩阵:unifrnd (a,b,m, n) 产生一个[a,b]均匀分布的随机数:unifrnd (a,b)2,0-1分布U(0,1)产生m*n阶[0,1]均匀分布的随机数矩阵:rand (m, n)产生一个[0,1]均匀分布的随机数:rand4,二类分布binornd(N,P,mm,nn)如binornd(10,,mm,nn)即产生mm*nn均值为N*P的矩阵binornd(N,p)则产生一个。
而binornd(10,,mm)则产生mm*mm的方阵,军阵为N*p。
5,产生m*n阶离散均匀分布的随机数矩阵:unidrnd(N,mm,nn)产生一个数值在1-N区间的mm*nn矩阵6,产生mm nn阶期望值为的指数分布的随机数矩阵:exprnd( ,mm, nn)此外,常用逆累积分布函数表函数名调用格式函数注释norminv X=norminv(P,mu,sigma) 正态逆累积分布函数expinv X=expinv(P,mu) 指数逆累积分布函数weibinv X=weibinv(P,A,B) 威布尔逆累积分布函数logninv X=logninv(P,mu,sigma) 对数正态逆累积分布函数Chi2inv X=chi2inv(P,A,B) 卡方逆累积分布函数Betainv X=betainv(P,A,B) β分布逆累积分布函数随机数的产生4.1.1 二项分布的随机数据的产生命令参数为N,P的二项随机数据函数 binornd格式 R = binornd(N,P) %N、P为二项分布的两个参数,返回服从参数为N、P的二项分布的随机数,N、P大小相同。
R = binornd(N,P,m) %m指定随机数的个数,与R同维数。
各种随机变量的生成方法(1).随机数的计算机生成一个常用的生成任意分布的随机变量的方法是先生成均匀分布的随机变量,再由它生成任意分布的随机变量。
基本原理是:若随机变量x的累积概率分布函数(即概率密度函数的积分)为Phi(x),则Phi(x)是[0,1]区间的非减函数,Phi(x)的反函数Phi^{-1}(x)定义域为[0,1]。
设u为[0,1]区间均匀分布的随机变量,可以证明Pr(Phi^{-1}(u)<=y)=Pr(u<=Phi(y))=Phi(y)也就是说,令x=Phi^{-1}(u)的话,x的累积概率分布函数就是我们指定的Phi(.)。
则为了得到累积概率分布函数为Phi(.)的随机变量x,我们需要经过如下步骤:1.生成[0,1]区间的均匀分布的随机变量u2.令x=Phi^{-1}(u)这种方法被成为逆变换方法。
但在实际工作中,我们往往对某些常用分布用一些直接生成方式来产生,以代替逆变换方法。
以下就介绍了一些典型的分布的生成方法。
这些生成方法都是以生成均匀分布的随机变量为基础的,关于均匀分布随机变量的生成另文叙述。
(2)伯努利分布/0-1分布(Bernouli Distribution)生成离散0-1随机变量x,符合参数为p(0<p<1)的Bernouli分布BE(p)。
其累积概率分布函数为:F(x)=p if x=1F(x)=1-p if x=0生成算法:1.产生随机变量u符合(0,1)区间的均匀分布2.if u<=p then x=1;else x=03.返回x(3)二项分布(Binomial Distribution)生成离散随机变量x,符合参数为n,p的Bernouli分布BE(n,p)。
其累积概率分布函数为F(x)=\frac{n!}{(n-x)!x!}*p^x*(1-p)^{n-x},x=0,1,2,...,n生成算法:1.产生y_1,y_2,...,y_n符合Bernouli分布BE(p)2.返回x=y_1+y_2+...+y_n(4)柯西分布(Cauchy Distribution)生成随机变量x,符合参数为alpha,beta的Cauchy分布C(alpha,beta)。
指数分布随机数指数分布是概率分布之一,是一种描述随机事件发生时间间隔的分布。
指数分布的概率密度函数可以写成如下形式:f(x) = λe^-λx (x≥0)其中,λ>0,为指数分布的参数,表示时间间隔的平均发生率。
指数分布常用于描述一些随机事件,例如放射性衰变、交通事故的发生时间间隔、电子元件失效的时间间隔等。
指数分布的期望值和方差可以用以下公式计算:E(X) = 1/λ由于指数分布的性质,生成指数分布随机数的方法就比较容易。
一种简单的方法是使用逆变换法,通过生成均匀分布随机数,再通过逆函数计算得到指数分布随机数。
逆函数为:F^-1(U) = -ln(1-U)/λ其中,U为[0,1]之间的均匀分布随机数。
另一种方法是使用Box-Muller算法,它可以将标准正态分布随机数转化为具有指数分布的随机数。
Box-Muller算法的过程如下:(1)生成两个均匀分布随机数u1和u2,取值范围为[0,1]。
(2)根据以下公式计算:z1 = sqrt(-2*ln(u1))*cos(2*Pi*u2)其中,Pi为圆周率。
在这里,z1和z2是标准正态分布随机数。
(3)将z1或z2用指数函数转化为指数分布随机数:或指数分布随机数的生成方法有很多,选择合适的方法需要根据具体情况来判断。
例如,如果需要生成大量指数分布随机数,可以使用基于逆变换法的实现,这样可以大大提高效率。
而如果只需要生成一些指数分布随机数,使用Box-Muller算法也是一个很好的选择。
总之,指数分布随机数在实际应用中具有广泛的应用,掌握其生成方法对于研究和实践都具有重要意义。
随机数的生成方法
一、随机数的定义
随机数是指一组无规律的数字组合,每一次随机出来的结果都完全不同。
随机数是在一定范围内取出一个完全随机的数,用于计算机系统中一
些需要给定一组随机数、模拟实际环境的应用场合。
随机数可以实现一定
的不可预测性,是计算机安全性的重要保障,在数据传输安全、加密技术
中有着重要的作用。
1、基于数学模型的方法
a)均匀分布的随机数生成
均匀分布的随机数是在给定的[A,B](A<B)之间取出一个完全随机的数,即数学上的均匀分布。
一种常用的均匀随机数生成方法是线性同余法,它
的实现步骤如下:
①确定一个循环移位寄存器R,其状态位数为n,状态序列的周期为
2^n,即从0到2^n-1;
②确定一个模数运算法则,用于对R进行变换;
③设置初值R0,在此基础上,依次计算R1,R2,R3,…,Rn;
④通过将状态序列Ri映射为[A,B]区间内的均匀分布随机数。
b)指数分布的随机数生成
指数分布的随机数生成可以利用指数函数的特性,其核心思想是:以
一些概率将一个离散型随机变量转换为连续性随机变量,再根据指数函数
求出该随机变量的概率分布,从而产生均匀分布的概率分布。
指数分布随机数生成的实现步骤如下:。
1-0:Microsoft VC++产生随机数的原理:Srand ( )和Rand( )函数。
它本质上是利用线性同余法,y=ax+b(mod m)。
其中a,b,m都是常数。
因此rand的产生决定于x,x被称为Seed。
Seed需要程序中设定,一般情况下取系统时间作为种子。
它产生的随机数之间的相关性很小,取值范围是0—32767(int),即双字节(16位数),若用unsigned int 双字节是65535,四字节是4294967295,一般可以满足要求。
1-1:线性同余法:其中M是模数,A是乘数,C是增量,为初始值,当C=0时,称此算法为乘同余法;若C ≠0,则称算法为混合同余法,当C取不为零的适当数值时,有一些优点,但优点并不突出,故常取C=0。
模M大小是发生器周期长短的主要标志,常见有M为素数,取A为M的原根,则周期T=M-1。
例如:a=1220703125a=32719 (程序中用此组数)a=16807代码:void main( ){const int n=100;double a=32719,m=1,f[n+1],g[n],seed;m=pow(2,31);cout<<"设置m值为"<<m-1<<endl;cout<<"输入种子"<<endl; //输入种子cin>>seed;f[0]=seed;for(int i=1;i<=n;i++) //线性同余法生成随机数{f[i]=fmod((a*f[i-1]),(m-1));g[i-1]=f[i]/(m-1);cout.setf(ios::fixed);cout.precision(6); //设置输出精度cout<<i<<" "<<'\t'<<g[i-1]<<endl;}}结果分析:统计数据的平均值为:0.485653统计数据的方差为:0.3205761-2:人字映射递推公式就是有名的混沌映射中的“人字映射”或称“帐篷映射”,它的非周期轨道点的分布密度函数:人字映射与线性同余法结合,可产生统计性质优良的均匀随机数。
指数分布python指数分布是概率统计中的一种重要分布,是为了描述连续变量的时间间隔而设计的。
在Python中,可以使用SciPy库中的expon模块来进行指数分布的处理。
一、指数分布的定义指数分布是单参数连续概率分布,其概率密度函数为:$$\ f(x)= \begin{cases} \lambda e^{-\lambda x} & x\geq 0 \\ 0 & x<0 \end{cases}$$其中,$\lambda$为正实数,表示单位时间内发生某一事件的次数。
该分布的期望为$\dfrac{1}{\lambda}$,方差为$\dfrac{1}{\lambda^2}$。
指数分布的分布函数为$F(x)=1-e^{-\lambda x}$。
Python中使用expon模块即可对指数分布进行处理。
下面是一些指数分布的Python 代码示例:1.指数分布的概率密度函数import numpy as npimport scipy.stats as statsimport matplotlib.pyplot as plt# 定义指数分布的参数和X轴范围lmd = 2 # 参数x = np.linspace(0, 5, 100)# 求对应的概率密度函数值y = stats.expon.pdf(x, scale=1 / lmd)# 绘制概率密度函数图像plt.plot(x, y, 'r-', label='lambda=2')plt.xlabel('X')plt.ylabel('P(X)')plt.legend(frameon=False)plt.show()3.指数分布的随机数生成指数分布的应用非常广泛,特别是在可靠性工程和保险业中得到了广泛的应用。
通常情况下,指数分布用于描述某个设备或系统的失效时间间隔。
例如,一台发动机的失效时间间隔,或者某个设备的运行时间间隔等。
随机数生成公式随机数生成公式是一种计算机程序中常用的技术,可以生成随机的数字,用于模拟和实验等场景中。
本文将介绍几种常见的随机数生成公式及其应用场景。
一、线性同余法(Linear Congruential Method)线性同余法是一种简单而又高效的随机数生成方法,其公式为:Xn+1 = (aXn + c) mod m其中Xn为当前随机数,a、c、m为常数,mod为模运算符。
该公式的原理是通过不断迭代计算,每次得到一个新的随机数。
该方法的优点是计算速度快,缺点是会产生周期性重复的随机数序列。
该方法常用于模拟和实验场景中。
二、梅森旋转算法(Mersenne Twister)梅森旋转算法是一种广泛应用的随机数生成方法,其公式为:Xn+1 = Xn⊕(Xn >> u)其中Xn为当前随机数,⊕为异或运算符,>>为右移运算符,u为常数。
该公式的原理是通过对当前随机数进行位运算,得到一个新的随机数。
该方法的优点是生成的随机数序列较为均匀,缺点是计算速度较慢。
该方法常用于加密和安全场景中。
三、高斯分布随机数生成公式(Gaussian Distribution)高斯分布随机数生成公式是一种生成符合正态分布(高斯分布)的随机数的方法,其公式为:X = μ + σ * Z其中μ为均值,σ为标准差,Z为符合标准正态分布的随机数。
该公式的原理是通过对标准正态分布进行线性变换,得到符合正态分布的随机数。
该方法的优点是生成的随机数符合实际分布规律,缺点是计算量较大。
该方法常用于金融和统计场景中。
四、指数分布随机数生成公式(Exponential Distribution)指数分布随机数生成公式是一种生成符合指数分布的随机数的方法,其公式为:X = -ln(U) / λ其中U为符合均匀分布的随机数,ln为自然对数函数,λ为指数分布的参数。
该公式的原理是通过对均匀分布进行变换,得到符合指数分布的随机数。
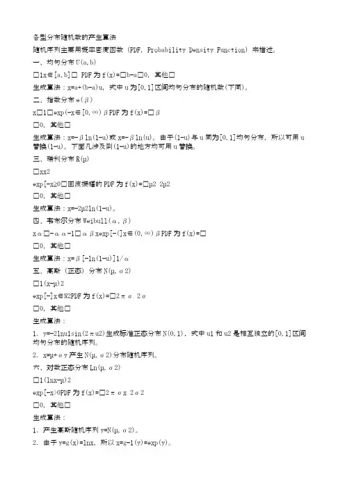
各型分布随机数的产生算法随机序列主要用概率密度函数(PDF〃Probability Density Function)来描述。
一、均匀分布U(a,b)⎧1x∈[a,b]⎪ PDF为f(x)=⎨b−a⎪0〃其他⎩生成算法:x=a+(b−a)u〃式中u为[0,1]区间均匀分布的随机数(下同)。
二、指数分布e(β)x⎧1⎪exp(−x∈[0,∞)βPDF为f(x)=⎨β⎪0〃其他⎩生成算法:x=−βln(1−u)或x=−βln(u)。
由于(1−u)与u同为[0,1]均匀分布〃所以可用u 替换(1−u)。
下面凡涉及到(1−u)的地方均可用u替换。
三、瑞利分布R(µ)⎧xx2exp[−x≥0⎪回波振幅的PDF为f(x)=⎨µ2 2µ2⎪0〃其他⎩生成算法:x=−2µ2ln(1−u)。
四、韦布尔分布Weibull(α,β)xα⎧−αα−1⎪αβxexp[−(]x∈(0,∞)βPDF为f(x)=⎨⎪0〃其他⎩生成算法:x=β[−ln(1−u)]1/α五、高斯(正态)分布N(µ,σ2)⎧1(x−µ)2exp[−]x∈ℜ2PDF为f(x)=⎨2πσ 2σ⎪0〃其他⎩生成算法:1〄y=−2lnu1sin(2πu2)生成标准正态分布N(0,1)〃式中u1和u2是相互独立的[0,1]区间均匀分布的随机序列。
2〄x=µ+σy产生N(µ,σ2)分布随机序列。
六、对数正态分布Ln(µ,σ2)⎧1(lnx−µ)2exp[−x>0PDF为f(x)=⎨2πσx 2σ2⎪0〃其他⎩生成算法:1〄产生高斯随机序列y=N(µ,σ2)。
2〄由于y=g(x)=lnx〃所以x=g−1(y)=exp(y)。
七、斯威林(Swerling)分布7.1 SwerlingⅠ、Ⅱ型7.1.1 截面积起伏σ⎧1−exp[σ≥0⎪σ0截面积的PDF为f(σ)=⎨σ0〃【指数分布e(σ0)】⎪0〃其他⎩生成算法:σ=−σ0ln(1−u)。
函数随机数公式
函数随机数公式是计算机程序中用于生成随机数的函数,通常用于模拟随机事件、随机化算法等。
不同的函数随机数公式会产生不同的随机数序列,但通常都涉及到一个随机数种子和一个计算公式。
常见的函数随机数公式包括:
1. 二项式随机数公式:生成服从参数为 (m,n) 的二项分布的随机数。
该公式为:x = b^m - a^n,其中 a 和 b 是公式中的两个随机数种子,m 和 n 是二项分布的参数。
2. 泊松随机数公式:生成服从参数为λ的泊松分布的随机数。
该公式为:x = λ * t,其中λ是泊松分布的参数,t 是时间或距离。
3. 指数随机数公式:生成服从参数为α的指数分布的随机数。
该公式为:x = α^t,其中α是指数分布的参数,t 是时间或距离。
4. 正态随机数公式:生成服从参数为 (μ,σ^2) 的正态分布的随机数。
该公式为:x = (a*rand() + μ) / σ,其中 a 是正态分布的参数,μ是均值,σ是标准差。
函数随机数公式的选择取决于所需的随机数类型和参数。
生成随机数序列的算法包括 Random() 函数、srand() 函数、rand() 函数等。
在使用函数随机数公式时,需要注意随机数种子的作用,因为不同的随机数种子会导致生成的随机数序列不同。
指数分布的推导指数分布是概率论和统计学中常见的连续概率分布之一。
它被广泛用于描述一些随机事件的时间间隔,例如电子设备故障的时间间隔、人们等待公共交通工具的时间间隔等。
指数分布具有一些特殊的概率性质,使它成为概率统计学重要的研究对象之一。
本文将介绍指数分布的定义、性质以及推导方法。
指数分布是一种连续概率分布,它在实数轴上取值为非负数。
指数分布的概率密度函数(PDF)可以用下式表示:f(x)= λe^(-λx) x≥0其中,λ是分布的参数,被称为“速率参数”或“参数λ”。
指数分布的期望值是1/λ,方差是1/λ²。
可以看到,当x趋向于正无穷大时,指数分布的概率密度函数趋近于0,因此指数分布是右偏的。
指数分布具有一些特殊的概率性质,使得它成为概率统计学研究中的重要对象。
以下是指数分布的主要性质:1. 无记忆性。
如果X1、X2是独立的指数分布随机变量,并且X1的参数为λ1,X2的参数为λ2,则有:P(X1≥t+u|X1≥t) = P(X2≥u)这意味着指数分布是“无记忆”的,即它的概率密度函数只与时间间隔的长度有关,而与发生时间本身无关。
2. 大数定律。
指数分布也满足大数定律,即在n趋近于正无穷时,样本平均值的分布趋近于均值1/λ。
这个性质成为“渐进无偏性”。
3. 中心极限定理。
当样本容量足够大时,样本平均值的分布会趋近于正态分布。
指数分布的推导可以采用多种方法,这里介绍两种常见的方法:首先是使用累积分布函数(CDF)和反函数方法。
其次是使用极小化矩发生法。
1.使用CDF和反函数方法推导指数分布根据概率论的定义,CDF被定义为随机变量小于等于某个特定值的概率。
对于指数分布,CDF可以表示为:CDF展示的是一种概率分布函数,即给定概率分布对随机变量的取值进行描述。
反函数法的思路就是反过来使用概率论的定义,即将CDF的反函数称为“百分位点函数”或“分布函数”,表示给定随机变量取一个特定的值的概率。
对于指数分布的CDF,其反函数可以表示为:F⁻¹(y) = -(1/λ)ln(1-y)其中y是[0, 1]区间内的一个概率,F⁻¹(y)是CDF的反函数。
stata生成指数分布随机数
指数分布是一种常见的概率分布,用于描述一些事件的等待时间。
在Stata中,我们可以利用randgen函数生成指数分布的随机数。
首先,我们需要确定指数分布的参数。
指数分布的概率密度函数为f(x)=λe^(-λx),其中λ为指数分布的参数,表示单位时间内事件发生的平均次数。
我们可以通过实际数据或者经验估计得到λ的值。
假设我们希望生成100个参数为λ=0.5的指数分布随机数,我
们可以在Stata中输入以下命令:
set obs 100 // 设置数据集的观测数为100
gen exp_dist=randgen(114,0.5) // 生成参数为λ=0.5的指
数分布随机数
其中114表示生成指数分布随机数的函数代码,0.5为指数分布的参数。
我们将生成的随机数存储在名为exp_dist的变量中。
生成的随机数可以通过histogram命令绘制直方图来查看其分
布情况,例如:
histogram exp_dist, bin(10) // 绘制直方图,每组的宽度为10
通过观察直方图,我们可以初步了解随机数的分布情况。
需要注意的是,由于随机数的生成过程具有随机性,每次生成的随机数会有所不同。
因此,为了确保结果的可重复性,在生成随机数前应使用
set seed命令设置随机数种子。
以上是Stata生成指数分布随机数的简要介绍,读者可以根据具
体需求进行调整和使用。
指数随机变量产生指数分布的随机数。
二、方法简介1、产生随机变量的逆变换法定理设 \(F(x)\) 是任一连续的分布函数,如果 $ u \sim U(0, \ 1) $ 且 $ \eta \sim F(x) $。
证明由于$ u \sim U(0, \ 1) $,则有\[P(\eta \leqslant x)=P(F^{-1}(u)\leqslantx)=P(u\leqslant F(x))=F(x) \]所以,\(\eta \sim F(x)\)。
定理证毕。
此定理给出了从均匀分布随机数到给定分布\(F(x)\)的随机数的变换。
根据该变换可产生分布函数为\(F(x)\)的随机数\(x\),其算法可用下列两个步骤实现:1.产生均匀分布的随机数\(u\),即\(u \sim U(0, \1)\);2.计算\(x=F^{-1}(u)\)。
指数随机变量 2指数分布的概率密度函数为\[f(x)=\left\{\begin{matrix} \frac{1}{ \beta } e^{-\frac{x}{ \beta }} & , x \geqslant 0\\ 0 & , others \end{matrix}\right. \]其分布函数为\[F(x)=\left\{\begin{matrix} 1- e^{-\frac{x}{ \beta }} & , x \geqslant 0\\ 0 & , others \end{matrix}\right. \]指数分布的均值为 $ \beta $ ,方差为 $ \beta^{2} $ 。
根据上述的逆变换法,产生指数分布随机数的方法为:1.产生均匀分布的随机数 $ u $ ,即 $ u \sim U(0, \ 1)$ ;2.计算$ x= - \beta ln(u) $。
三、使用说明指数分布随机数使用C语言的生成方式如下:#include "math.h"#include "uniform.c"double exponent(double beta, long int a){double u;double x;u = uniform();X = -beta * log(u);return(x);}uniform.c文件参见均匀分布的随机数。
Excel表格中的随机数生成在Excel表格中,我们经常需要使用随机数来进行模拟、抽样或者其他一些计算。
Excel本身提供了多种方式来生成随机数,包括函数和工具,下面我将从简单到复杂逐一介绍。
在文章中,我将会指导你如何在Excel表格中生成指定范围内的随机数,并通过实例展示其应用。
1. 使用RAND()函数生成随机数在Excel中,我们最简单的方式是使用RAND()函数来生成0到1之间的随机数。
其公式为=RAND(),每次编辑表格时都会重新生成一个随机数。
然而,如果我们需要生成指定范围内的随机数,比如在1到100之间,就需要进行一些计算。
我们可以使用以下公式来实现:=1+INT(RAND()*100)这个公式中,RAND()函数生成的随机数乘以100,再通过INT函数取整,最后再加1,就可以生成1到100之间的随机数。
2. 使用RANDBETWEEN(min, max)函数生成指定范围内的随机数为了更加方便地生成指定范围内的随机数,Excel还提供了RANDBETWEEN函数。
其公式为=RANDBETWEEN(min, max),其中min和max分别为所需随机数的范围。
要生成1到100之间的随机数,可以使用=RANDBETWEEN(1, 100)。
值得注意的是,RANDBETWEEN函数生成的随机数是包括边界值的,即1和100都有可能被选中。
3. 高级的随机数生成方法除了上述两种方法外,还可以通过自定义宏或者安装插件来实现更加复杂的随机数生成,比如正态分布随机数、指数分布随机数等。
这些方法通常需要一定的编程知识和Excel技巧,但可以提供更加丰富和灵活的随机数生成功能。
总结回顾通过本文的介绍,我们了解了在Excel表格中生成随机数的几种常见方法。
无论是简单的0到1之间的随机数,还是指定范围内的随机数,Excel都提供了相应的函数和工具来满足我们的需求。
当然,如果需要更加复杂和灵活的随机数生成,还可以通过自定义宏或者插件来实现。
fortran产生随机数方法介绍(附代码)注意:现在计算机产生的随机数都是伪随机数。
1.0-1之间均匀分布的随机数random_number(x) 产生一个0到1之间的随机数(x可以是向量),但是每次总是那几个数。
用了random_seed ()后,系统根据日期和时间随机地提供种子,使得随机数更随机了。
program randomimplicit nonereal :: xcall random_seed () ! 系统根据日期和时间随机地提供种子call random_number (x) ! 每次的随机数就都不一样了write(*,*) xstopend program random2.任意区间均匀分布的随机数function my_random (lbound,ubound)implicit nonereal :: lbound,uboundreal :: lenreal :: my_randomreal :: tlen=ubound-lbound !计算范围大小call random_number(t) !t是0-1之间的随机数my_random=lbound+len*treturnend注意:在循环外call random_seed()3.产生一个随机数数组,只需加一个循环即可function my_random (lbound,ubound)implicit nonereal :: lbound,uboundreal :: leninteger sizereal :: my_random(size) !size代表数组元素的个数real :: tinteger ilen=ubound-lbound !计算范围大小do i=1,10call random_number(t) !t是0-1之间的随机数my_random(i)=lbound+len*t !把t转换成lbound-ubound间的随机数end doreturnend注意:同理在循环外call random_seed()4.标准正态分布随机数/高斯分布随机数(1)徐士良的那本程序集里介绍了正态分布随机数产生的原理,不过他的方法只能产生较为简单的随机数,随机数的质量并不高,特别是随机数的数目较多时。
电子信息与通信工程学院实验报告实验名称随机数的产生课程名称随机信号分析姓名顾康学号U201413323 日期6月6日地点南一楼东204 成绩教师董燕以上为6种分布的实验结果1.均匀分布随机变量X~U(0,1)的一组样本值的模拟值一般采用某种数值计算方法产生随机数序列,在计算机上运算来得到,通常是利用递推公式:Xn=f(Xn-1,.....,Xn-k)1.1 同余法Xn+1 = λXn(mod M)Rn=Xn/MR1 R2...Rn即为(0,1)上均匀分布的随机数列。
而上述方法是伪随机的,{Rn}本质上是递推公式给定的周期序列,周期T可看做logλ(M)。
解决方法是:选择模拟参数并对序列进行统计检验。
1.2选择模拟参数1)周期长度取决于Xo,λ, M的选择2)通过选取适当的参数可以改善随机数的性质几组参考的取值Xo =1 , λ=7 , M=10^10Xo =1 , λ=5^13 , M=2 *10^10Xo =1 , λ=5^17 , M=10^121.3对数列进行统计检验对应序列能否看作X的独立同分布样本,须检验其独立性和均匀性for i=2:1:size %同余法均匀分布x(i)= mod ( v*x(i-1), M);y(i)=x(i)/M;endsubplot(2,3,1);hist(y,100)[ahat,bhat,ACI,BCI]=unifit(y)% 以0.95的置信度估计样本的参数首先我们的标准是U ~(0,1),而实验值,ACI表示ahat的范围[-0.0030,0], BCI表示bhat的范围[1.0000,1.0030]。
同时样本的均值和方差分别为0.4932和0.0830,结论与理论值很接近。
该样本以0.95的可信度服从(0,1)均匀分布。
2.伯努利分布2.1算法原理若随机变量R服从(0,1),P(X=Xi)=PiP(0)=0, P(n)=∑PiP{P(n-1)<R<=P(n)}=P(n)-P(n-1)=Pn令{P(n-1)<X<=P(n)}={X=Xn} 有P(X=Xn)=Pn从理论上讲,已经解决了产生具有任何离散型随机分布的问题。
scilab生成指数分布随机数以scilab生成指数分布随机数为例,本文将介绍指数分布的概念以及如何使用Scilab生成符合指数分布的随机数。
一、指数分布的概念指数分布是概率论中常见的一种连续概率分布,常用于描述事件发生的时间间隔。
例如,某个设备平均每小时发生一次故障,那么故障间隔的时间就可以用指数分布来描述。
指数分布的概率密度函数(Probability Density Function,简称PDF)可以用以下公式表示:f(x) = λ * e^(-λx)其中,λ为正数,表示事件发生的平均速率。
二、Scilab生成指数分布随机数的方法Scilab是一款开源的科学计算软件,可以用于数值计算、数据分析等多个领域。
Scilab中有一个rand函数可以生成随机数,我们可以利用这个函数生成符合指数分布的随机数。
下面是使用Scilab生成指数分布随机数的步骤:1. 定义参数λ,表示事件发生的平均速率。
2. 使用rand函数生成一个0到1之间的均匀分布随机数。
3. 将生成的随机数带入指数分布的累积分布函数(Cumulative Distribution Function,简称CDF)的反函数,即可得到符合指数分布的随机数。
具体的Scilab代码如下所示:```function y = generate_exponential(lambda)u = rand();y = -log(1-u) / lambda;endfunction```三、使用Scilab生成指数分布随机数的示例假设我们要生成100个符合指数分布的随机数,其中事件的平均速率为λ=0.5。
我们可以使用以下Scilab代码实现:```lambda = 0.5;num_samples = 100;random_numbers = zeros(num_samples, 1);for i = 1:num_samplesrandom_numbers(i) = generate_exponential(lambda);endrandom_numbers```运行以上代码,即可得到100个符合指数分布的随机数。