购买少数股东权益会计处理实例
- 格式:doc
- 大小:32.00 KB
- 文档页数:2
购买子公司少数股东股权的例题购买子公司少数股东股权的例题导语:在企业并购领域中,购买子公司少数股东股权是一个常见的操作。
这种情况发生在一个公司拥有另一个公司的多数股权,但仍存在一部分股权分散在其他股东手中的情况下。
那么,为什么一个公司会购买子公司的少数股东股权呢?这背后隐藏了怎样的投资价值和商业逻辑呢?本文将深入探讨这个问题,为您带来一个关于购买子公司少数股东股权的实例。
1. 背景介绍公司A是一家知名消费品企业,拥有多个子公司。
其中,子公司X是公司A在某特定区域的主导玩家,市场份额占据绝对优势。
然而,在公司A持有子公司X超过80%的股权后,仍有一部分股权被分散在其他股东手中。
这些少数股东在业务决策、公司治理等方面并没有明显的发言权。
考虑到公司A对子公司X的重要性以及少数股东无法最大限度地参与决策制定的现状,公司A决定购买子公司X的少数股东股权,以实现更为紧密的控制,并提升整体业务效率。
2. 投资价值和商业逻辑2.1. 控制权的增强通过购买子公司X的少数股东股权,公司A可以进一步巩固在子公司X的控制地位。
在企业治理中,拥有绝对多数股权可以使公司A能够更好地引导和决策子公司X的经营方向,提升整体竞争力和业绩。
2.2. 同步利益的实现少数股东的存在可能导致子公司X的决策过程变得复杂,也可能在某些情况下使公司A的利益无法得到充分保障。
通过购买少数股东的股权,公司A可以实现更为集中的利益分配,使得子公司X的经营与公司A整体利益保持一致,增强金融管理的协同效应。
2.3. 降低潜在风险少数股东可能对子公司X的决策和战略方向提出不同意见,其分歧意见可能导致决策上的滞后和行动上的阻碍。
购买少数股东股权可以减少分歧,降低潜在的风险因素,推动公司A和子公司X的发展目标更为顺利地实现。
3. 经济效益3.1. 成本效益购买少数股东股权可以减少公司A与子公司X之间的运营成本。
通过进一步集中管理和决策权,公司A可以更为高效地利用资源,提升生产力和利润率,降低固定和可变成本。
收购少数股权如何会计处理收购少数股权如何会计处理公司收购少数股权,会计人员做会计处理的时候,应该怎么做呢?下面是店铺为你整理的收购少数股权的会计处理方法,希望对你有帮助。
收购少数股权的会计处理方法收购25%少数股权分录如下:1. 母公司报表:借:长期股权投资贷:银行存款2.合并报表:借:少数股东权益贷:长期股权投资贷:资本公积(差额)购买子公司少数股权的会计处理企业在取得对子公司的控制权形成企业合并后,购买少数股东全部或部分权益的,实质上是股东之间的权益性交易,应当分别母公司个别财务报表以及合并财务报表两种情况进行处理。
(一)母公司个别财务报表中,母公司自子公司少数股东处新取得的长期股权投资,按长期股权投资准则规定确定其入账价值;(二)在合并财务报表中,子公司的资产、负债应以购买日(或合并日)开始持续计算的金额反映。
母公司新取得的长期股权投资与按照新增持股比例计算应享有子公司自购买日(或合并日)开始持续计算的可辨认净资产份额之间的差额,应当调整合并财务报表中的资本公积(资本溢价或股本溢价),资本公积(资本溢价或股本溢价)的余额不足冲减的,调整留存收益。
按此处理,新增持股比例部分在合并财务报表中不确认商誉。
与少数股东权益交易的合并报表的会计处理一、少数股东权益的初始确认与计量少数股东权益是指对被控制主体不具备控制能力的少数股东所拥有的股东权益,表现为资产减去负债后净资产的所有权。
少数股东权益的确认条件取决于控制权转移的条件,当一个企业取得了另一企业的大部分控制权而形成一个报告主体时,就必须将被控制企业纳入合并范围,这时就需要确认少数股东权益。
在同一控制合并下,少数股东权益的初始确认采用历史成本计价,编制合并财务报表时采用少数股东拥有的被控制企业合并日资产减去负债的账面净资产份额进行列报。
在非同一控制合并下,少数股东权益的初始确认采用公允价值计价,编制合并财务报表时采用少数股东拥有的被控制企业购买日资产减去负债的可辨认净资产公允价值份额进行列报。
购置子公司少数股权的会计处理新?企业会计准那么?实施后,为将上市公司、会计师事务所在新会计准那么执行过程中遇到的的问题进展统一,企业会计准那么实施问题专家工作组对自其子公司的少数股东处购置股权应如何进展处理曾以“意见〞的形式进展了答复,2021年8月7日财政部会计司发布了?企业会计准那么解释2号?,解释中对“企业购置子公司少数股东拥有对子公司的股权应当如何处理〞进展了标准。
一、购置子公司少数股权的特征〔一〕购置子公司少数股权定义购置子公司的少数股权,是指在一个企业已经能够对另一个企业实施控制,双方存在母子公司关系的根底上,为增加持股比例,母公司自子公司的少数股东处购置少数股东持有的对该子公司全部或局部股权。
〔二〕购置子公司少数股权及企业合并的区别企业合并是将两个或两个以上单独的企业合并形成一个报告主体的交易或事项。
根据企业合并的定义,构成企业合并至少包括两层含义:一是取得对另一个或多个企业〔或业务〕的控制权;二是所合并的企业必须构成业务。
但购置子公司少数股权的交易或事项发生前后,不涉及控制权的转移,也不形成报告主体的变化,所以不属于准那么中所称的企业合并。
〔三〕购置子公司少数股权会计处理难点购置子公司少数股权交易中主要涉及到两个会计处理问题,一是购置子公司少数股权所形成的长期股权投资入账价值确实定,二是编制合并报表时因购置子公司少数股权新取得的长期股权投资及按照新增持股比例计算应享有子公司自购置日〔或合并日〕开场持续计算的净资产份额之间的差额的会计处理。
二、购置子公司少数股权所形成的长期股权投资入账价值确实定〔一〕确定原那么因购置子公司少数股权不属于企业合并,所以不能按照企业合并确定其投资本钱。
?企业会计准那么解释第2号?规定:“母公司购置子公司少数股权所形成的长期股权投资,应当按照?企业会计准那么第2号——长期股权投资?第四条的规定确定其投资本钱。
〞?企业会计准那么第2号——长期股权投资?第四条规定:除企业合并形成的长期股权投资以外,其他方式取得的长期股权投资,应当按照以下规定确定其初始投资本钱:1、以支付现金取得的长期股权投资,应当按照实际支付的购置价款作为初始投资本钱。
举例说明:甲购买A公司100%股权,支付对价5000万元,实际A公司可辨认净资产金额为4900万元,导致甲拥有商誉100万元(5000-4900)。
2013年全年,A公司产生净利润200万元,其他权益性变动导致资本公积变动数为100万元,由于成本法核算,甲公司在个别报表不做处理。
合并报表处理如下:借:所有者权益项目(不写明了)5200商誉 100贷:长期股权投资 5300(个别报表中成本法调整成权益法后的数值)2014年1月21日,甲卖出A公司20%股权,(这是资产负债表日后事项,但不属于调整事项,但是要进行披露)。
售价1100万元,A公司在个别报表中确认投资收益100万元,做分录如下:借:银行存款 1100贷:长期股权投资 5000*20%投资收益100这时我们实际不需要做处理,但是到2014年年底我们需要做财务报表时,要做如下调整:分析思路如下:1、合并报表规定对出售的部分股权不能确认投资收益而是资本公积,所以第一步要在合并报表里把这项投资收益冲掉。
2、我们分析下:个别报表中100万的其中应该包括了影响损益的80万,和影响商誉的20万,因为大家知道这个数值以后会进合并报表,但是实际合并报表应该反应的是实际售价1100万元-5200*20%=60万元。
那么实际2014年的年报应该是(不考虑利润不考虑任何事项,只考虑这笔业务)借:所有者权益项目 5200商誉100贷:长期股权投资4260(5200*0.8+100)少数股东权益1040(直接差额或者5200*20%)调整过程如下:借:所有者权益项目 5200-80商誉 100-20贷:长期股权投资 4260少数股东权益 1040第一步冲减所有者权益项目影响损益的100万投资收益(此处忽略所得税影响),分别冲减所有者权益 80万元,商誉20万元第二步1、将此笔业务影响损益金额调整至公允价值出售的真实金额,也就是60万元(1100-5200*20%=60万元),2、由于卖出时,把300万中20%的净利润和资本公积也冲了,所以要在2014年合并财务报表中追溯调整回来,300*20%=60万元,分别计入资本公积和留存收益。
购置子公司少数股权的会计处理一、购置子公司少数股权的交易性质和会计处理原那么(一)交易性质企业在取得对另一个企业的控制权,双方形成***公司后,为进步持股比例,母公司从子公司少数股东处购置少数股东持有的对该子公司全部或局部股权,称为购置子公司少数股权。
购置子公司少数股权,实质上是股东之间的权益***易;对于原以合并形成的***公司关系,购置子公司少数股权那么是控股合并的继续,由于该项交易的购置方(母公司)和被购置方(子公司)在购置前后往往受同一企业(母公司的母公司)的控制,因此,该项活动还具有同一控制下企业合并的性质。
(二)购置子公司少数股权会计处理的一般原那么根据《企业会计准那么第2号——长期股权投资》、《企业会计准那么第20号——企业合并》、《企业会计准那么第33号——合并财务报表》和各该应用指南的规定精神,以及《企业会计准那么讲解xx》先容的相关标准,购置子公司少数股权交易确实认、计量和列报应按照以下原那么处理。
1.在进行账务处理和编制个别财务报表时,母公司应按照2号准那么的规定对长期股权投资进行初始计量,并采用本钱法对投资于子公司的长期股权进行核算和列报。
2.在编制合并财务报表时,应首先采用权益法对长期股权投资进行调整,其中:(1)按照2号准那么第九条和33号准那么第十五条的规定处理取得控制权时的“股权投资差额”;(2)参照同一控制下的企业合并即2号准那么第三条的规定,处理购置子公司少数股权时的“股权投资差额”;(3)按照权益法核算原那么,确认自初始投资至购置子公司少数股权这一期间子公司净资产变动母公司的应计份额。
二、购置子公司少数股权的账务处理和个别财务报表列报1.账务处理:确认购置子公司少数股权时:(1)假设以支付现金、承当债务作为购置对价的,应按照支付的现金(含相关用度)或承当债务的账面价值,借记“长期股权投资”科目,贷记“银行存款”或相关负债科目;(2)假设以发行权益性证券作为购置对价的,按发行权益性证券的公允价值,借记“长期股权投资”科目,按发行的权益性证券的面值总额,贷记“实收资本(或股本)”科目,按其差额,贷记“资本公积(资本溢价或股本溢价)”科目;(3)假设以付出非现金资产等其他方式作为购置对价的,应按照2号准那么第四条的其他规定确定长期股权投资的进账价值;(4)假设购置价款中包含子公司已宣告但尚未发放的现金股利或利润,其价值不计进投资本钱,上述分录借方还应加上“应收股利”科目和金额,长期股权投资的进账价值也应相应减少。
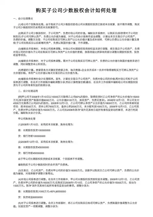
购买⼦公司少数股权会计如何处理⼀、会计处理要点(1)母公司个别账务处理。
由于购买⼦公司少数股权前母公司长期股权投资已按成本法核算,故不需作调整,购买⼦公司少数股权时仍采⽤成本法核算即可。
(2)购买⼦公司少数股权时,⼦公司资产、负债对母公司的价值。
编制合并报表时,以购买⽇(即获得对⼦公司控制权⽇)⼦公司可辨认资产、负债公允价值为基础,对⼦公司会计报表作适当调整,计算出本次交易⽇⼦公司资产、负债的价值。
调整⽅法是:⼦公司在购买⽇可辨认资产以公允价值计量及成本结转,可辨认负债以公允价值计量及清偿;⼦公司在购买⽇以后新增的资产、负债以账⾯价值计量,不作调整。
(3)编制合并报表时,对母公司报表调整。
对母公司长期股权投资按权益法进⾏调整,将交易⽇⼦公司资产、负债对母公司的价值与⼦公司在购买⽇可辨认净资产公允价值的差额,按原持股⽐例享有的部分调整长期股权投资、投资收益等项⽬。
(4)编制合并报表时,对⼦公司报表调整。
需对⼦公司在购买⽇可辨认资产、负债的公允价值与账⾯价值差异进⾏调整,同时调整资本公积项⽬。
(5)商誉的计量。
商誉是各分次确定的商誉之和,每次商誉=企业合并成本⼀合并中取得被购买⽅可辨认净资产公允价值份额。
净资产公允价值以每次交易⽇的公允价值为准。
(6)编制合并报表时会计处理顺序。
⾸先,计算在交易⽇⼦公司资产、负债对母公司的价值;再对母公司和⼦公司报表进⾏调整,在合并⼯作底稿中编制调整分录;然后计算商誉总额;最后,在合并⼯作底稿中编制母公司长期股权投资与⼦公司所有者权益的抵销分录,⼆、会计处理运⽤[例]甲公司于2008年1⽉10⽇以10000万元取得⼄公司60%的股份,取得投资时⼄公司净资产的公允价值为15000万元(其中固定资产账⾯价值9000万元、公允价值9100万元,其余资产、负债⽆差异)。
2008年12⽉1⽇,甲公司⽀付4500万元取得⼄公司20%的股份。
2008年12⽉1⽇,⼄公司可辨认净资产公允价值为18000万元,⼄公司所有者权益项⽬:股本5000万元,资本公积7900万元,盈余公积2000万元,未分配利润1000万元。
高级会计师考试模拟试题:购买少数股权的会计处理高级会计师考试模拟试题:购买少数股权的会计处理导语:高级会计师,是指我国会计专业技术职称中的高级会计专业技术资格。
下面就由店铺为大家带来高级会计师考试模拟试题:购买少数股权的会计处理,希望对大家有所帮助!高级会计师考试模拟试题及答案:购买少数股权的会计处理甲公司的有关资料如下:资料一:甲公司2×12年7月1日取得乙公司80%的股份,取得时支付款项340万元,购买日乙公司可辨认净资产的公允价值为320万元。
2×14年1月1日,甲公司将持有乙公司股份的1/4对外出售,售价为100万元,出售日乙公司按购买日公允价值持续计算的可辨认净资产的公允价值为360万元,出售部分投资后,甲公司仍能够对乙公司实施控制。
资料二:甲公司于2×11年12月29日以20 000万元取得丙公司70%的股权,购买日丙公司可辨认净资产的公允价值总额为25 000万元。
2×14年3月15日,甲公司又出资7 500万元自丙公司的其他股东处取得丙公司20%的股权。
假设甲公司与丙公司的少数股东在相关交易发生前不存在任何关联方关系。
交易日丙公司按购买日公允价值持续计算的可辨认净资产的公允价值为27 500万元。
假设甲公司、乙公司和丙公司之间不存在任何关联方关系,不考虑其他因素。
要求:1.根据资料一:(1)计算2×14年甲公司个别报表和合并报表中因出售股权而确认的投资收益总额;(2)计算2×14年甲公司合并财务报表中因对乙公司的股权投资而确认的商誉金额。
2.根据资料二:(1)计算2×14年甲公司对丙公司长期股权投资的'成本;(2)计算2×14年合并财务报表中因对丙公司的股权投资而确认的商誉金额;(3)简要说明甲公司在2×14年合并报表中是否需要因增持丙公司股份而调整所有者权益?如果需要调整,请说明应当如何调整。
我们只分享有价值的知识点,本文由梁老师精心收编,大家可以下载下来好好看看!
【税会实务】购买子公司少数股权中长期股权投资账务处理
企业在取得对于公司的控制权,形成企业合并后,自子公司少数股东处取得少数股东拥有的对该子公司全部或部分少数股权,应当按照《企业会计准则第2号——长期股权投资》第4条的规定确定其人账价值。
在合并财务报表中,子公司的资产、负债应以购买日开始持续计算的金额反映。
例4:2005年12月31日C公司支付4500万元取得兴盛公司60%的股权。
购买日,兴盛公司可辨认净资产的公允价值为7000万元(可辨认净资产的公允价值与账面价值相等)。
兴达公司所有者权益项目金额如下:股本2000万元,资本公积l000万元,盈余公积1000万元,未分配利润3000万元(可辨认净资产的公允价值与账面价值相等,购买前A公司与兴达公司无关联关系)。
2007年l2月25日,C公司以1850万元从其他少数股东购入兴盛公司20%的股权。
以购买日持续计算的兴盛公司可辨认净资产的公允价值为7200万元。
其中实现的净利润为300万元,年末分配股利100万元(假设股利支付在当年年底已经完成)。
兴盛公司可辨认净资产在交易日公允价值为7600万元。
(1)2005年12月31日取得兴盛公司60%的股权
借:长期股权投资 45000000
贷:银行存款 45000000
购买日商誉=4500-7000×60%=300(万元)
(2)2005年年末编制抵销分录
借:股本 20000000。
记账实操-同一控制下企业合并同时购买少数股东权益的交易中,转让方业绩承诺的会计处理一、案例背景2×17年1月,A上市公司以9,000万元自控股股东C 公司购买B公司60%股权,同时以6,000万元自独立第三方D公司购买B公司40%股权,该交易以B公司的评估价值作为定价依据。
交易前后,A公司、B公司均受C 公司最终控制,且该控制是非暂时性的。
交易前后的股权结构如图3-1所示。
根据股权转让协议的约定,两笔股权转让交易互为前提;并且C公司、D公司承诺B公司在2×17年、2×18年、2×19年的净利润分别不低于3,000万元、4,000万元、5,000万元。
B公司2×17年完成了业绩承诺,2×18年实际净利润为1,600万元,未完成业绩承诺。
根据协议约定,C公司、D公司应按股权转让比例分别补偿A公司1,800万元、1,200万元,合计3,000万元。
问题:(1)A公司在合并日的合并报表中,应如何处理D公司的业绩补偿承诺?(2)A公司在后续资产负债表日的合并报表中,应如何处理D公司业绩补偿承诺的账面价值变动?二、会计准则及相关规定《企业会计准则第2号——长期股权投资(应用指南)》(2014年修订)规定:“同一控制下企业合并方式形成的长期股权投资,初始投资时,应按照《企业会计准则第13号——或有事项》(以下简称“或有事项准则”)的规定,判断是否应就或有对价确认预计负债或者确认资产,以及应确认的金额;确认预计负债或资产的,该预计负债或资产金额与后续或有对价结算金额的差额不影响当期损益,而应当调整资本公积(资本溢价或股本溢价),资本公积(资本溢价或股本溢价)不足冲减的,调整留存收益。
”《企业会计准则讲解2010》第十四章规定:“影响或有负债和或有资产的多种因素处于不断变化之中,企业应当持续地对这些因素予以关注。
随着时间推移和事态的进展,或有负债对应的潜在义务可能转化为现时义务,原本不是很可能导致经济利益流出的现时义务也可能被证实将很可能导致企业流出经济利益,并且现时义务的金额也能够可靠计量。
母公司购买少数股东股权的会计处理一、背景介绍少数股东指的是持有公司股份但无控制权的股东,即其持有的股权在整体股权结构中所占比例较小。
在某些情况下,母公司可能会决定购买少数股东的股权,以进一步增加对子公司的控制权和业务整合程度。
母公司购买少数股东股权的会计处理十分重要,本文将深入探讨该问题。
二、购买少数股东股权的动机和目的母公司购买少数股东股权的动机和目的有多种,包括但不限于以下几点: 1. 增加对子公司的控制权:通过购买少数股东的股权,母公司可以增加其在子公司的控制权,从而能够更好地管理和决策。
2. 实现更好的业务整合:母公司购买少数股东的股权可以进一步整合子公司的业务,提高资源利用效率,实现协同效应。
3. 提高整体业绩:通过控制更多的子公司股权,母公司可以统一管理和运营,进一步提高整体的业绩水平。
三、会计处理方法在购买少数股东股权时,母公司需要对该交易进行会计处理,以反映交易的财务影响。
根据国际财务报告准则(IFRS)和中国会计准则(ASBE),可以采用以下两种方法进行会计处理:1. 以购买成本法进行会计处理根据购买成本法,母公司将购买少数股东股权的成本作为资本投资计入投资类资产账户。
具体的会计处理步骤如下: 1. 确定购买少数股东股权的价格,并确认支付方式。
2. 将购买价格作为资本投资计入投资类资产账户,同时记载相应的现金支付或偿付义务。
3. 根据购买股权的比例,调整子公司归母公司所有权益和子公司非控制权益。
归母公司所有权益增加,子公司非控制权益减少。
4. 在资产负债表上披露母公司对于子公司的控制权变动。
2. 以合并报表法进行会计处理根据合并报表法,母公司将购买少数股东股权视为对子公司的全面控制,并将其纳入合并财务报表。
具体的会计处理步骤如下: 1. 按照合并报表法对母公司和子公司的财务报表进行合并,包括合并资产负债表、合并损益表和合并现金流量表。
2. 调整合并财务报表中的相关项目,以反映少数股东的权益。
购买少数股权合并报表案例一、购买子公司少数股权的合并报表会计处理为了全面贯彻实施企业会计准则,落实会计准则的国际趋同与等效,根据企业会计准则执行情况和有关问题,财政部于2008年8月颁发了《企业会计准则解释第2号》(以下简称“2号解释”)。
在关于企业购买子公司少数股权应当如何处理的问题上,2号解释规定“母公司购买子公司少数股权所形成的长期股权投资,应当按照《企业会计准则第2号――长期股权投资》第四条的规定确定其投资成本。
母公司在编制合并财务报表时,因购买少数股权新取得的长期股权投资与按照新增持股比例计算应享有子公司自购买日(或合并日)开始持续计算的净资产份额之间的差额,应当调整所有者权益(资本公积),资本公积不足冲减的,调整留存收益。
主要分以下两种情况:(一)第一种情况因购买少数股权新取得的长期股权投资大于按照新增持股比例计算应享有子公司自购买日(或合并日)开始持续计算的净资产份额,编制合并报表时要调减母公司的长期股权投资的账面价值,借记“资本公积”、“盈余公积”等,贷记“长期股权投资”。
(二)第二种情况因购买少数股权新取得的长期股权投资小于按照新增持股比例计算应享有子公司自购买日(或合并日)开始持续计算的净资产份额,编制合并报表时要调增母公司的长期股权投资的账面价值,借记“长期股权投资”,贷记“资本公积等”。
二、购买子公司少数股权的合并报表例析(一)第一种情况因购买少数股权新取得的长期股权投资大于按照新增持股比例计算应享有子公司自购买日(或合并日)开始持续计算的净资产份额。
例如:春风公司于2010年12月20日以730万元取得对放飞公司70%的股权,能够对放飞公司实施控制,形成非同一控制下的控股合并,当日,放飞公司净资产公允价值为1000万元(期中:股本600万元,资本公积l00万元(资本溢价),盈余公积100万元,未分配利润200万元),放飞公司资产负债的账面价值与其公允价值相等。
2011年12月25日,春风公司又出资300万元,自放飞公司少数股东处购买放飞公司20%的股权,两次投资均以银行存款支付。
收购少数股权如何会计处理收购少数股权如何会计处理公司收购少数股权,会计人员做会计处理的时候,应该怎么做呢?下面是店铺为你整理的收购少数股权的会计处理方法,希望对你有帮助。
收购少数股权的会计处理方法收购25%少数股权分录如下:1. 母公司报表:借:长期股权投资贷:银行存款2.合并报表:借:少数股东权益贷:长期股权投资贷:资本公积(差额)购买子公司少数股权的会计处理企业在取得对子公司的控制权形成企业合并后,购买少数股东全部或部分权益的,实质上是股东之间的权益性交易,应当分别母公司个别财务报表以及合并财务报表两种情况进行处理。
(一)母公司个别财务报表中,母公司自子公司少数股东处新取得的长期股权投资,按长期股权投资准则规定确定其入账价值;(二)在合并财务报表中,子公司的资产、负债应以购买日(或合并日)开始持续计算的金额反映。
母公司新取得的长期股权投资与按照新增持股比例计算应享有子公司自购买日(或合并日)开始持续计算的可辨认净资产份额之间的差额,应当调整合并财务报表中的资本公积(资本溢价或股本溢价),资本公积(资本溢价或股本溢价)的余额不足冲减的,调整留存收益。
按此处理,新增持股比例部分在合并财务报表中不确认商誉。
与少数股东权益交易的合并报表的会计处理一、少数股东权益的初始确认与计量少数股东权益是指对被控制主体不具备控制能力的少数股东所拥有的股东权益,表现为资产减去负债后净资产的所有权。
少数股东权益的确认条件取决于控制权转移的条件,当一个企业取得了另一企业的大部分控制权而形成一个报告主体时,就必须将被控制企业纳入合并范围,这时就需要确认少数股东权益。
在同一控制合并下,少数股东权益的初始确认采用历史成本计价,编制合并财务报表时采用少数股东拥有的被控制企业合并日资产减去负债的账面净资产份额进行列报。
在非同一控制合并下,少数股东权益的初始确认采用公允价值计价,编制合并财务报表时采用少数股东拥有的被控制企业购买日资产减去负债的可辨认净资产公允价值份额进行列报。
有关母公司收购少数股东股权随后处置部分股份丧失控制权情况的案例分析有关母公司收购少数股东股权后随后处置部分股份丧失控制权情况的案例分析一、非合并形成控股子公司例1:A 公司于1998年5月12日联合其他三家公司投资设立B 公司,注册资本62,100万元,其中A 公司出资37,260万元(占比例60%)。
2019年8月25日A 公司收购B 公司少数股东全部股权,以经评估基准日2019年12月31日B 公司净资产价值为59,615.64万元(其账面净资产值为33,406.90万元)为准,经协商最后支付现金23,846.26万元,收购后B 公司为A 公司的全资子公司。
2019年10月5日A 公司将其持有B 公司51%的股权,以基准日2019年12月31日B 公司净资产评估价值59,615.64万元为准,转让30,403.98万元,转让后由于处置51%股权丧失了对B 公司的控制权。
B 公司自成立至转让日之间的净利润为-35,447.65万元,其中自成立至收购当期期初之间的净利润为-28,693.10万元,收购期初至收购时净利润-6,004.04万元;收购日至2019年9月30日时净利润为-750.51万元。
(一)收购时的账务处理收购B 公司少数股东全部股权,属于增加投资持股比例,母公司A 公司自子公司B 公司的少数股东处购买少数股东持有的对该子公司全部股权或部分股权,由于不涉及控制权的转移,不形成报告主体的变化,所以不属于企业合并,也就是说,不适用企业合并准则。
母公司个别报表对于自少数股东处新取得的长期股权投资,应当按照《企业会计准则第2号——长期股权投资》第四条的规定,确定长期股权投资的入账价值。
(1)个别报表购买日投资入账借:长期股权投资——投资成本 23,846.26贷:银行存款等 23,846.26购买日长期股权投资成本=37,260.00+23,846.26=61,106.26万元(2)合并报表第一步,将长期股权投资还原为权益法2019年8月30日,B 公司账面净资产为27,402.86万元(其中:累计亏损-34,697.14万元),当期净利润为-6,004.04万元。
案例23:同时向控股股东和少数股东购买股权
【案例3-11】甲作为收购方,收购了乙60%股权,其中40%从同一最终控制方买的,20%从少数股东买的。
剩下的40%还在最终控制方手里。
(1)这是否属于同一控制下合并?(2)甲合并报表比较信息应该怎么处理?(3)最终控制方怎么处理?
(1)同一控制下合并是关注合并前后是否控制方一致,不是从控制方手里是否买了控制权。
所以,是同一控制下合并。
例子设计很巧妙,同一控制下收购的股权不足以控制,需要合并同时收购的少数股权才能算,但是没关系,不影响。
(2)合并报表比较报表智能比较40%的部分,(同一控制下合并视同初始就有)其余属于少数股东权益。
合并日才能是60%控制,少数股权下降到40%。
(3)对于最终控制方合并报表,还是子公司,还是成本法。
但是后续少数股权收购了,所以合并报表将那部分作为收购少数股权处理。
谁合并,就站在谁的大盘子角度思考,到底有什么实质变化。
控股股东增加少数股权的会计处理示例文章篇一:《控股股东增加少数股权的会计处理:我的探索之旅》我叫小明,是个对数学和会计充满好奇的小学生。
今天我想和大家聊聊一个超级有趣的话题,那就是控股股东增加少数股权的会计处理。
你可能会想,这听起来好复杂呀,一个小学生怎么会懂这个呢?嘿,听我慢慢道来,说不定你也会觉得挺有意思的呢。
咱们先想象一下,公司就像一个大大的蛋糕。
控股股东呢,就像是那个已经拥有了蛋糕很大一部分的人。
少数股权就好比是蛋糕剩下的那一小部分,被其他人拥有着。
当控股股东想要增加这少数股权的时候,就好像是他想再从那剩下的小部分蛋糕里切走一点。
那在会计的世界里,这可不像我们切蛋糕这么简单直接哦。
首先呢,咱们得知道,会计处理就像是给公司的各种交易和情况写日记,只不过这个日记要用数字和特定的规则来写。
我有个好朋友叫小红,她家里是做生意的。
有一次我就问她:“小红呀,你说要是你家的公司,像那些大公司一样,控股股东想多要点少数股权,这账该咋算呀?”小红挠挠头说:“哎呀,我也不太清楚呢,我只知道收钱付钱要记账。
”我就笑着说:“这可没那么简单哟。
”从会计的角度看,如果控股股东增加少数股权是用现金支付的。
那就好像是他从自己的口袋里掏出钱来买那一小部分蛋糕。
这时候,公司的现金就会增加,那在会计账本上,就要记一笔现金的增加。
可同时呢,少数股权对应的权益也发生了变化呀。
这就像是把一块小蛋糕从一个盘子移到了另一个盘子里,但是这个移动是有价值的,这个价值就是控股股东付出的现金。
我还跟我的数学老师讨论过这个事儿呢。
老师说:“小明啊,你这个想法很独特。
你可以把它想象成是在一个天平上,一边是现金,一边是少数股权的价值。
当控股股东增加少数股权时,就像是在天平的一边放上了现金这个砝码,另一边少数股权的价值就会跟着改变。
”我当时就眼睛一亮,对呀,就像天平一样,两边要平衡。
再比如说,如果控股股东不是用现金,而是用自己的其他资产来换取少数股权呢?这就好比是拿自己的一个小玩具去换那一小部分蛋糕。
关于购买子公司少数股权的会计处理购买子公司的少数股权,是指在一个企业已经能够对另一个企业实施控制,双方存在母子公司关系的基础上,为增加持股比例,母公司自子公司的少数股东处购买少数股东持有的对该子公司全部或部分股权。
根据企业合并的定义,考虑到该交易或事项发生前后,不涉及控制权的转移,不形成报告主体的变化,因此,不属于企业合并。
企业需要注意的是,购买子公司的少数股权前提是该公司已经是母公司的子公司,母公司只是从该子公司的其他少数股东那里购买部分或全部股权。
而如果公司本身属于少数股东,但通过购买某公司其他少数股东的股权而达到了控制,则属于企业合并。
实务中,母公司购买子公司少数股权的业务已经越来越多,而对于母公司购买子公司的该部分少数股权如何进行会计处理,目前准则及其应用指南没有明确,但财政部最新发布的《企业会计准则解释第2号》对此进行了明确规定。
笔者认为母公司购买子公司少数股权主要涉及:购买少数股权投资成本的确定和合并财务报表编制这两个方面的问题。
◎购买子公司少数股权投资成本的确定《企业会计准则解释第2号》规定:“母公司购买子公司少数股权所形成的长期股权投资,应当按照《企业会计准则第2号一一长期股权投资》第四条的规定确定其投资成本。
”即:母公司购买子公司少数股权,通常应当按照交易日支付对价的公允价值调整增加对子公司的长期股权投资。
以支付非货币性资产为对价的,应当按照《企业会计准则第7号一一非货币性资产交换》的规定确定形成长期股权投资的成本。
母公司购买子公司少数股权而发生的相关交易费用计入投资成本,但是,与发行权益性证券相关的手续费、佣金等费用不能计人投资成本。
企业需要注意的是,由于购买子公司少数股权不属于企业合并,不能按照企业合并形成的长期股权投资来确定其投资成本。
因此,母公司在确定该部分投资的成本时无需区分原来的子公司是同一控制下取得的子公司还是非同一控制下取得的子公司。
例如,甲公司于2008年1月20日以银行存款1500万元取得同一集团内的乙公司60%的股份。
购买少数股东权益会计处理实例
2015-05-15 10:08:31来源:互联网作者:【大中小】添加收藏
【案例】甲公司于2010年12月29日以20000万元取得对戊公司80%的股权,能够对戊公司实施控制,形成非同一控制下的企业合并。
2011年12月31日,甲公司又出资6000万元自戊公司的少数股东处取得戊公司20%的股权,从而使戊公司称为甲公司的全资子公司。
已知甲公司与戊公司的少数股东在交易前不存在任何关联方关系。
2011年12月31日,甲公司个别财务报表中对戊公司的长期股权投资的账面价值=
20000+6000=26000(万元)
购买日,会计分录:
借:长期股权投资6000
贷:银行存款 6000
2010年12月29日,甲公司在取得戊公司80%股权时,戊公司可辨认净资产公允价值总额为24000万元。
购买日产生商誉=20000—24000×80%=800(万元)
2011年12月31日,戊公司有关资产、负债的账面价值为25000万元,自购买日按其公允价值持续计算的金额为26000万元,该日公允价值为27000万元。
编制2011年12月31日在合并财务报表中调整长期股权投资和所有者权益
的会计分录。
合并财务报表中,戊公司的有关资产、负债应以其购买日开始持续计算的金额进行合并,新取得的20%的股权相对应的被投资单位可辨认资产、负债的金额=26000×20%=5200万元。
因购买少数股权增加的长期股权投资成本6000万元与按照新取得的股权比例(20%)计算确定应享有子公司自购买日开始计算的可辨认净资产份额5200万元之间的差额800万元。
在合并资产负债表中调整所有者权益相关项目,首先调整资本公积(资本溢价),在资本公积不足冲减的情况下,调整留存收益。
借:资本公积—其他资本公积 800
贷:长期股权投资 800
其他资料:①假定不考虑所得税和内部交易的影响。
②甲公司有充足的资本公积(资本溢价)金额。