护理绩效考核指标
- 格式:doc
- 大小:50.51 KB
- 文档页数:5
护士绩效考核量化评分表
背景
积极评价和管理医院护士绩效是医疗机构合理使用人力资源的需要。
为了更加科学公正地进行护士绩效评价,我们特制定了护士绩效考核量化评分表。
测评指标
我们的护士绩效考核量化评分表包括以下五个指标:
1. 工作态度
- 重要性评分:40%
- 包含量:工作操守、服务意识、卫生惯、表达沟通、患者安全、团队合作
2. 工作能力
- 重要性评分:30%
- 包含量:临床技能、护理制度、病情观察与判断、护理操作、应急处置
3. 工作量
- 重要性评分:10%
- 包含量:完成任务的数量与质量、工作效率
4. 工作质量
- 重要性评分:10%
- 包含量:服务质量、医院规章制度执行的情况
5. 研究情况
- 重要性评分:10%
- 包含量:职业素养、自我研究的情况、新技术、新操作新项
目的研究效果
评分方法
我们的护士绩效考核量化评分表采取定量评分法,评价者根据
每个指标的细则以及自己和团队的展示情况,将考核人员的工作表
现打分,按照比例计算各项评分的权重,最终综合评定护士的绩效。
结论
这份护士绩效考核量化评分表可以科学客观地评估护士的工作
表现,也为医院护士的管理和考核提供了科学的依据。
同时,我们
也将不断完善和优化这个指标体系,以便更好地发挥其功效。
护理工作者每绩效考核标准细则背景本细则旨在为护理工作者制定一套全面且公正的绩效考核标准,以便评估和提高他们的工作表现和职业成就。
绩效考核标准1. 专业知识与技能:评估护理工作者在专业知识和技能方面的表现,包括但不限于以下方面:- 医学知识和常识的掌握程度;- 护理技能的熟练程度;- 对患者病情的分析和判断能力;- 临床操作的准确性和安全性等。
2. 患者满意度:评估护理工作者在与患者交流和护理过程中的表现,包括但不限于以下方面:- 与患者沟通的效果和质量;- 对患者需求和要求的响应及满足程度;- 在护理过程中对患者的关心和关注等。
3. 团队合作:评估护理工作者在团队合作中的表现,包括但不限于以下方面:- 与其他医务人员和护理团队的协作能力;- 分工合作和互助精神的表现;- 对团队目标的认同和贡献等。
4. 个人发展:评估护理工作者在个人发展方面的努力和成果,包括但不限于以下方面:- 参与专业培训和研究的积极性和成果;- 专业知识和技能的提升程度;- 学术研究和科研成果的贡献等。
5. 伦理和职业道德:评估护理工作者在伦理和职业道德方面的遵守和表现,包括但不限于以下方面:- 对患者隐私和保密的尊重和保护;- 对患者权益的维护和尊重;- 对职业规范和行为准则的遵守等。
考核标准的权重分配考核标准的权重分配可根据不同的工作环境和职位级别进行调整,以保证考核结果公正和合理。
结论本细则旨在为护理工作者提供一个明确的绩效考核标准,帮助他们评估和改进自己的工作表现。
各级管理和评估机构应根据本细则制定相应的绩效考核方案,并根据实际情况进行定期评估和反馈,以促进护理工作者的职业发展和优质护理服务的提供。
护理部主任绩效考核指标
1.护理质量和安全:衡量患者护理的质量和安全水平,包括住院感染率、药物错误率、病员满意度等指标。
2.人员管理:评估护理部主任在人员招聘、培训和绩效管理方面的能力,是否有效地管理和激励护理团队。
3.领导管理:评价护理部主任在目标设定、团队建设、沟通协调、问题解决等方面的能力。
4.资源管理:考察护理部主任在床位利用率、护理耗材使用、设备维护等方面的管理能力,以确保资源的合理利用和供应。
5.绩效改善:衡量护理部主任在制定和实施绩效改进计划,推动护理部工作效率提高和质量卓越方面的能力。
6.护理研究与创新:考核护理部主任在推动护理研究和创新工作方面的贡献,如参与学术研究项目、开展新的护理实践等。
7.专业知识与技能:评估护理部主任在护理学科知识与技能方面的掌握程度,包括护理管理、护理规范、护理技术等方面的相关知识。
8.团队合作与协调:着重考核护理部主任在与其他科室、团队以及患者家属之间建立和维护良好关系的能力,以提高跨学科合作和护理团队凝聚力。
9.效率与成本控制:评估护理部主任在节约成本、提高工作效率方面的能力,如合理控制医疗废物、控制加班费用等。
10.个人发展与继续教育:衡量护理部主任在个人专业发展和继续教育方面的积极性和努力程度,包括参加学术会议、培训课程等。
以上仅为一些可能的绩效考核指标,实际的绩效考核指标应根据具体
的工作要求和岗位职责进行量化和规范化设定。
同时,绩效考核指标应当
与护理部主任的目标保持一致,并根据实际工作情况进行定期评估和调整,以确保考核结果客观准确,并对护理部主任的工作进行有效的激励和指导。
护理人员绩效考核标准护理人员绩效考核标准一、专业知识与技能1. 熟悉并了解护理常见病、多发病的基本知识和处理原则;2. 掌握基础护理技能,如病情观察、入院护理、安全护理等;3. 掌握各种护理操作技能,如静脉输液、注射、抽血等;4. 具备相关疾病诊断和检查的知识,并能及时正确地处理常见疾病的急救措施;5. 持续学习和提高专业知识和技能,参加相关培训和考核。
二、工作能力和业务素养1. 具备责任心强、工作积极主动的态度;2. 能够按照护理计划和流程进行工作,确保护理的连续性和有效性;3. 具备团队合作精神,能与医务人员、病患及家属进行有效的沟通和协调;4. 具备良好的观察、分析和判断能力,及时发现和解决问题;5. 能够妥善处理突发事件和紧急状况,保障患者生命安全。
三、服务质量和满意度1. 符合护理规范和标准,保证护理操作安全、准确;2. 针对患者的需求,进行个性化、全面、连续的护理服务;3. 积极关注患者的身心健康状态,给予及时支持和照顾;4. 积极与患者及家属沟通,提供正确的医疗指导和协助;5. 监测和评估护理效果,及时调整护理计划。
四、工作态度和职业道德1. 遵守相关法律法规和护理道德规范,保护患者隐私和权益;2. 牢记“患者至上”,尊重患者的意愿和选择,协助患者恢复健康;3. 高度负责,保护患者人身安全和财产安全;4. 提供优质服务,营造温馨、舒适的医疗环境;5. 积极参与科研和学术交流活动,提升护理专业水平。
综上所述,护理人员的绩效考核标准包括专业知识与技能、工作能力和业务素养、服务质量和满意度以及工作态度和职业道德。
通过绩效考核,可以评估护理人员的工作表现,发现不足之处并提供进一步的培训和指导,提高护理人员的综合素质和工作能力。
同时,还可以激励护理人员充分发挥自身专业技能和服务精神,提供优质的护理服务,为患者的康复健康贡献力量。
护理人员绩效考核制度一、绩效考核目标和原则1.1目标:评估护理人员在工作中的表现和贡献,为提高工作效率和提供优质护理服务提供依据。
1.2原则:客观公正、公开透明、定期进行、结果可量化。
二、考核指标2.1专业素养2.1.1临床技术:护理人员在临床护理操作、护理技术能力上的表现。
2.1.2专业知识:护理人员在护理学知识、疾病防控知识等方面的掌握程度。
2.1.3专业态度:护理人员对患者的关心和尊重、对工作的投入程度等方面的表现。
2.2工作质量2.2.1护理记录完整性和准确性。
2.2.2患者满意度反馈。
2.2.3工作整体效率,包括工作流程的合理性、护理手法的规范性等。
2.3团队协作2.3.1与其他职能部门的沟通和合作表现。
2.3.2患者转诊配合情况。
2.3.3团队精神和合作意愿。
三、考核流程3.1制定考核计划:医疗机构需要提前制定好考核计划,并将考核目标和指标告知护理人员,确保大家都知晓考核的内容和标准。
3.2定期考核:根据计划,定期进行绩效考核,一般可以选择每半年或每年进行一次考核,确保考核的连续性和有效性。
3.3考核方式:考核可以通过内部评价、自我评价、患者满意度调查等方式进行,多方面收集评价意见,形成综合评估结果。
3.4评估结果:根据评估结果,医疗机构应向护理人员提供准确的绩效反馈,并与其进行面谈,确保评估结果的公正和准确性。
3.5绩效奖惩:根据评估结果,医疗机构可以对绩效优秀的护理人员进行奖励,如加薪、晋升等,对绩效较差的护理人员进行培训或惩罚等。
四、考核结果的应用和改进4.1应用:医疗机构可以根据绩效考核结果对护理人员进行评级,借此激励和引导他们提高工作质量和表现。
同时,考核结果也可作为人事决策的参考依据,如晋升、岗位调整、奖金等。
4.2改进:医疗机构应对考核结果进行分析和总结,发现存在的问题和不足,并针对性地开展培训和改进工作流程,提升护理人员整体绩效。
综上所述,护理人员绩效考核制度对于医疗机构来说是非常重要的,它能够激励护理人员提高工作质量和表现,推动医疗机构的发展和进步。
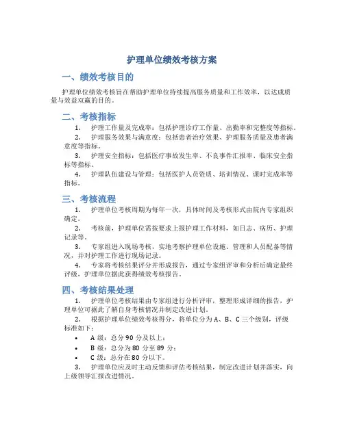
护理单位绩效考核方案一、绩效考核目的护理单位绩效考核旨在帮助护理单位持续提高服务质量和工作效率,以达成质量与效益双赢的目的。
二、考核指标1.护理工作量及完成率:包括护理诊疗工作量、出勤率和完整度等指标。
2.护理服务效果与满意度:包括患者治疗效果、护理服务质量及患者满意度等指标。
3.护理安全指标:包括医疗事故发生率、不良事件汇报率、临床安全指标等指标。
4.护理队伍建设与管理:包括医护人员资质、培训情况、课时完成率等指标。
三、考核流程1.护理单位考核周期为每年一次,具体时间及考核形式由院内专家组织确定。
2.考核前,护理单位需按要求上报护理工作材料,如日志、病历、护理记录等。
3.专家组进入现场考核,实地考察护理单位设施、管理和人员配备等情况,并对护理工作进行现场记录。
4.专家将考核结果评分并形成报告,通过专家组评审和分析后确定最终评级,护理单位据此获得绩效考核报告。
四、考核结果处理1.护理单位考核结果由专家组进行分析评审,整理形成详细的报告,护理单位可据此了解自身考核情况并制定改进计划。
2.根据护理单位绩效考核得分,将单位分为A、B、C三个级别,评级标准如下:•A级:总分90分及以上;•B级:总分为80分至89分;•C级:总分在80分以下。
3.护理单位应及时主动反馈和评估考核结果,制定改进计划并落实,向上级领导汇报改进情况。
五、改进措施1.加强护理工作量管理,合理安排工作量任务,提高工作效率。
2.加强护理服务质量控制,严格按规定护理操作规范操作,提高医疗护理质量。
3.加强护理安全管理,根据护理安全指标提出建议和改进建议,并不断加强安全意识。
4.加强员工培训,促进医护人员自身及团队的不断成长,推进护理队伍建设。
六、总结护理单位绩效考核是帮助提高工作效率和服务质量的重要途径和手段。
只有通过科学、规范的考核方法,护理单位才能更好地为广大患者提供精细化和全方位的医疗服务。
护理绩效考核包括哪些内容引言护理绩效考核是评估护理员的工作表现和专业能力的重要指标,对于提高护理质量和促进医疗机构的发展至关重要。
本文将详细介绍护理绩效考核的内容,帮助大家了解其各个方面。
一、临床护理技术临床护理技术是衡量护理绩效的重要指标之一。
包括但不限于以下内容:•护理操作的规范性和准确性;•对患者病情的观察、评估和护理计划的制定;•对常见病症的处理和医疗器械的正确使用;•应急情况的处理和安全措施的执行。
二、专业知识和技能护理员的专业知识和技能水平也是护理绩效考核的重要内容。
具体体现在以下方面:•对护理理论、护理流程和护理标准的了解和掌握;•新技术、新设备和新药物的学习和应用;•护理方案的制定和评估;•护理文献的查阅和学术交流。
三、沟通与协作能力沟通与协作能力是护理工作中必不可少的能力,对于提升护理质量和患者满意度具有重要意义。
主要包括以下几个方面:•与患者和家属的沟通和交流能力;•与医疗团队的协作和合作能力;•能够有效解决与患者和家属之间产生的矛盾和问题;•能够与其他科室和部门进行有效的信息传递和协调。
四、工作积极性和责任心工作积极性和责任心是评估护士工作态度和职业精神的重要指标。
具体体现在以下方面:•对工作的热情和投入程度;•对患者安全和护理质量的高度重视;•对工作中的困难和挑战能积极应对;•对工作职责的认真履行和责任心的表现。
五、自我学习和提高能力不断学习和提高自身能力是护理绩效考核中的另一个重要方面。
包括但不限于以下内容:•积极参加各类学习培训,提高专业知识和技能;•主动参加临床技能竞赛和科研活动;•定期进行自我评估和职业规划;•学习并运用最新的护理理论和技术。
结论护理绩效考核是评估护理员工作表现和专业能力的综合评价指标,涵盖了临床护理技术、专业知识和技能、沟通与协作能力、工作积极性和责任心,以及自我学习和提高能力等方面。
通过有效的护理绩效考核,可以不断提升护理质量,为患者提供更好的护理服务。
临床护理绩效考核细则表第一部分:绩效考核指标
1. 技术能力
- 熟练掌握各类常见护理操作
- 准确判断患者病情变化并及时采取相应措施
- 有效地运用医疗设备和医疗技术
2. 沟通与团队合作
- 合理组织并执行护理计划
- 与患者及其家属建立良好的沟通关系
- 积极参与团队合作,有效协调护理工作
3. 知识技能更新
- 及时了解最新的护理理论和研究成果
- 参加相关培训和学术交流活动
- 持续提升自身专业知识和技能
4. 安全责任
- 遵守医疗安全规范和操作规程
- 有效防控医疗事故发生
- 积极改进护理质量,提高患者安全水平
第二部分:绩效考核评分标准
- 技术能力评分标准:根据熟练程度和操作准确度进行评估,分为优秀、良好、待提高三个等级。
- 沟通与团队合作评分标准:根据沟通效果、团队合作表现和护理计划执行情况进行评估,分为优秀、良好、待提高三个等级。
- 知识技能更新评分标准:根据研究成果、参与培训和学术交流情况进行评估,分为优秀、良好、待提高三个等级。
- 安全责任评分标准:根据安全管理执行情况和患者安全水平提升情况进行评估,分为优秀、良好、待提高三个等级。
第三部分:绩效考核流程
1. 定期进行绩效考核,一般为每季度一次。
2. 由具备相应资质的考核人员进行考核。
3. 考核人员根据指标和评分标准对护理人员进行评估。
4. 考核结果及时反馈给护理人员,并进行绩效面谈。
5. 根据绩效评估结果,制定相关改进措施和培训计划。
以上为《临床护理绩效考核细则表》的内容概要,供参考使用。
具体细节可根据实际情况进行补充和修改。
护士绩效考核方案内容一、考核指标1.护理技术水平:包括护理知识、护理操作技能、科学临床判断和解决问题的能力等。
2.护理质量:包括患者满意度、护理文书完整准确、护理操作标准化等。
3.护理态度和沟通能力:包括患者与家属沟通和交流能力、职业道德和职业操守等。
4.团队合作和协调能力:包括与其他卫生人员合作、跨专业协作等。
二、权重分配不同的考核指标在绩效考核中应有不同的权重分配,具体根据医院、科室和岗位的特点而定。
一般可以按照护理技术水平40%、护理质量30%、护理态度和沟通能力15%、团队合作和协调能力15%进行分配。
三、评价方法1.定量评价:通过定量的指标对护士工作表现进行评价。
例如,护理技术水平可以采取护理操作技能考核、参加培训和学术会议的情况等进行评价;护理质量可以通过患者满意度调查、护理文书质量评估等进行评价。
2.定性评价:通过定性的指标对护士的工作表现进行评价。
例如,护理态度和沟通能力可以通过患者及家属的评价、同事和上级的评估等进行评价;团队合作和协调能力可以通过跨科室、跨专业的同事的评价进行评价。
3.360度评价:除了上级对护士的评价外,还应该充分利用患者、同事和下级的评价来评估护士的工作表现,以增加绩效考核的客观性和公正性。
四、考核周期和频率1.考核周期:一般按年度进行绩效考核,可以根据需要适当调整考核周期以适应实际情况。
2.考核频率:绩效考核可以分为全员考核和个别考核两种形式。
全员考核一般在每年一次,个别考核可以根据护士个体的表现进行随时考核。
五、奖励与惩罚机制1.奖励:对于工作表现优秀的护士,可以给予一定的奖励,如加薪、晋升、荣誉称号等。
奖励的形式和内容可以根据实际情况制定。
2.惩罚:对于工作表现不佳的护士,可以采取一定的惩罚措施,如降薪、降级、警告等。
惩罚的形式和内容也要具体根据实际情况来确定。
绩效考核方案的内容应与医院的管理制度和发展目标相一致,并且要与护士个人职业发展和培训规划相结合,以实现对护士工作绩效的科学评价和有效管理。
护士绩效考核标准一、绩效考核概述护士绩效考核是评估护士个人工作表现和贡献的一种方法,旨在提高护士的工作质量和效率,激励护士持续发展和提升专业能力。
绩效考核标准应具有客观性、公正性和可操作性,以确保评估结果的准确性和可信度。
二、绩效考核指标1. 专业技能- 技术操作:评估护士在各种医疗技术操作上的熟练程度和准确性,如静脉置管、药物注射等。
- 临床判断:评估护士对患者病情的判断和处理能力,如病情观察、疾病诊断等。
- 技术培训:评估护士参预和完成技术培训的情况,如参加学术会议、培训课程等。
2. 护理质量- 护理记录:评估护士的护理记录是否详细、准确和规范,包括病情观察、护理措施、药物使用等。
- 患者满意度:评估患者对护士护理服务的满意程度,通过问卷调查或者面谈等方式进行评估。
- 护理风险管理:评估护士在护理过程中风险管理的能力,如预防跌倒、感染控制等。
3. 团队合作- 沟通协作:评估护士与医生、其他护士和患者之间的沟通和协作能力,如信息交流、团队会议等。
- 团队合作:评估护士在团队中的角色和贡献,如协助他人、共享经验等。
- 冲突解决:评估护士在团队中解决冲突和处理问题的能力,如处理护理工作中的纠纷等。
4. 个人发展- 学术研究:评估护士参预学术研究的情况,如发表论文、参预科研项目等。
- 继续教育:评估护士参预继续教育的情况,如参加培训课程、学习新知识等。
- 职业道德:评估护士的职业道德和职业操守,如遵守护理伦理规范、保护患者隐私等。
三、绩效考核流程1. 目标设定:制定明确的绩效目标和指标,与护士进行沟通和确认。
2. 数据采集:通过护士护理记录、患者满意度调查等方式采集相关数据。
3. 绩效评估:根据绩效指标对护士进行评估,并进行绩效得分计算。
4. 反馈和讨论:向护士提供绩效评估结果和个人发展建议,与护士进行评估结果的讨论和反馈。
5. 绩效奖励:根据绩效评估结果,赋予护士相应的奖励和激励措施,如奖金、晋升机会等。
护理工作绩效考核方案1. 考核目的护理工作的绩效考核旨在评估护士在日常工作中的表现和能力,以有效提高护理质量和护士的专业水平。
通过绩效考核,可以为护理团队提供参考和指导,促进护士个人的成长与发展。
2. 考核指标和权重2.1 患者满意度(权重:30%)患者满意度是衡量护理工作质量的重要指标。
通过对患者进行匿名满意度调查,评估护士的沟通能力、技术操作水平以及对患者需求的满足程度等方面进行考核。
2.2 临床技术能力(权重:30%)护理工作的核心是提供高质量的临床护理服务。
通过观察和评估护士的技术操作和护理技能,包括疾病诊断、护理操作的准确性、使用医疗设备的能力等方面对护士进行考核。
2.3 团队合作能力(权重:20%)护理工作是一个团队合作的过程,需要护士与其他医护人员协作,共同完成工作目标。
通过评估护士在团队中的角色扮演、与他人的沟通与合作、协调护理资源等方面对护士的团队合作能力进行考核。
2.4 学习与发展(权重:10%)护理工作需要不断学习和发展,以跟上医疗领域的最新发展。
评估护士的学习态度、继续教育的积极性、参与学术研究等方面对护士的学习与发展能力进行考核。
2.5 专业责任与职业操守(权重:10%)护士作为医疗团队中的重要成员,需具备高度的职业道德和责任心。
评估护士的职业操守、合规性、保护患者隐私等方面对护士的专业责任进行考核。
3. 考核过程3.1 设定目标针对不同科室和不同护士的实际情况,设定合理的绩效目标,并与护士沟通明确。
3.2 数据收集搜集患者满意度调查的数据、护理操作记录的数据、教育培训记录的数据等,以客观数据为基础进行考核。
3.3 考核评估由专业的考核评估团队对护士的绩效进行评估和打分,确保公正、客观、准确。
3.4 结果反馈将考核结果通过个人面谈、评估报告等方式及时反馈给护士本人,并提供个人成长和发展的建议。
4. 考核周期和频率制定考核周期和频率,一般为每年一次,可以根据需要进行中期考核。
护士绩效考核方案护士绩效考核方案1为调动护理人员工作的积极性和主动性,提高护理质量和护理管理水平,促进医院分配制度改革,以充分调动护士的工作积极性和创造性,更好地促进护理工作的可持续性发展.特制定护士绩效考核方案,具体内容如下:一、适用对象:本制度适用于本院全体在职护理人员。
二、考核办法护士绩效考核总分为100分,其中包括医德医风、护士长考核、三基考试考核、住院患者满意度、加分/减分项目等。
1、医德医风2、护士长考核护士长每月对护理人员的工作进行考核评价一次。
考核内容有思想品德、工作责任心、业务能力、工作效率、团队精神、沟通协调、服务态度、安全意识、出勤、差错及投诉等。
3、三基考试考核每月组织一次三基理论考试,每半年组织一次操作技能考试。
4、住院患者满意调查(满分100分,占绩效总分40%):护理部每月对住院患者发放满意调查表。
5、加分项目(1)获得患者口头或书面表扬者当月加10分(2)发表论文者予当月加10分。
(3)三基理论考试或技术操作考试合格者当月加5分。
(4)参加全院业务学习一次加0.5分。
6、扣分项目(1)发生差错或被患者投诉,当月扣10分。
(2)三基理论或技术操作考试不合格当月扣5分。
护士个人绩效总分=护士长考核分30%+护理部考核分30%+科室患者满意分40%+个人加分/减分。
三、考核测评要求护士长要做到注重实绩、客观公正、实事求是,给每一位护理人员进行公正的评价。
四、考核测评内容:(一)医德医风⑴救死扶伤,全心全意为人民服务⑵尊重患者的权利为患者保守医疗秘密⑶遵纪守法,廉洁行医(二)护士长对护士考核内容包括:①工作完成情况(10分)②业务能力(10分)③工作效率(10分)④工作质量(10分)⑤劳动纪律(10分)⑥工作态度(10分)⑦出勤率(10分)⑧团结协作(10分)⑨发生差错事故(10分)⑩服务态度(10分)以上满分为100分,其中100分~91分为优秀,90~80分为良好,79~60分为合格,59分以下为不合格。
医院护理部主任绩效考核标准XXX制定了医院护理部主任的绩效考核标准,包括以下指标:1.工作计划及总结制订及时性:按照医院整体要求,按规定时间完成工作总结及工作计划的编写和上交,得100分。
比目标值每多一天,减分,累计最低至50分。
介于其中按线性关系计算。
2.护理专业制度制定:制定护理工作制度、传染病护理常规、护理质控标准,无明显的错漏处,得100分。
每出现一处错漏,减分,累计最低至50分。
介于其中按线性关系计算。
3.护理质量控制:进行环节检查和月度检查,发现所有较重大问题,得100分。
每遗漏未查出一处问题,减分,累计最低至50分。
介于其中按线性关系计算。
4.病房巡视次数:病房巡视,查看重点病人和病区整体情况次数,=目标值,得100分。
比目标值每降低一次,减分,累计最低至50分。
介于其中按线性关系计算。
5.护理纠纷、差错处理及时性:及时处理发生的护理纠纷、差错等事件,无拖延现象,得100分。
每无故拖延一天,减分,累计最低至50分。
介于其中按线性关系计算。
6.护理人员的分配、调度:全院护理人员的分配、调度工作有序开展,不出现管理混乱,影响护理日常工作的现象,得100分。
每出现一次因人员问题影响日常工作现象,减分,累计最低至50分。
介于其中按线性关系计算。
7.护理论文计划完成率:实际完成护理论文数/计划完成论文数×100%,完成计划,得100分。
每提高1%,加分,累计最高至120分。
每降低1%,减分,累计最低至50分。
介于其中按线性关系计算。
在目标值高5%及低15%的区间内浮动,得100分。
比区间最高值每提高1%,减分,累计最低至50分。
比区间最低值每降低1%,减分,累计最低至50分。
介于其中按线性关系计算。
我们需要有计划地推进护理业务建设,并与医疗方面同步研究。
我们应积极推广护理新技术和新方法,以提高护理服务质量。
考核主体包括直接领导和院办,信息来源包括检查记录和相关投诉处罚。
我们应该制定传染病护理人员工作理念,并有计划地培养和提高护理人员的服务意识。
病房护理绩效考核细则一、背景介绍病房护理是医院中非常重要的一环,对于患者的照应和治疗起着至关重要的作用。
为了提高病房护理质量,确保患者的安全和满意度,制定病房护理绩效考核细则是必要的。
二、目的病房护理绩效考核细则的目的是为了评估病房护理人员的工作表现和能力水平,发现问题并及时进行改进,提高病房护理质量和效率。
三、考核指标1. 护理技术能力- 护理操作规范:评估护理人员是否能够正确使用各种医疗设备和器械,并按照规范操作。
- 技术操作熟练度:评估护理人员在各项护理操作中的熟练程度和准确性。
- 护理技术知识:评估护理人员对护理技术的掌握程度,包括护理常识、护理操作流程等。
2. 患者安全管理- 患者风险评估:评估护理人员是否能够及时对患者进行风险评估,并采取相应的预防措施。
- 药物管理:评估护理人员在给药过程中是否能够正确核对患者信息、药物种类和剂量,并记录相关信息。
- 感染控制:评估护理人员在患者护理过程中是否能够正确执行手卫生、消毒、隔离等感染控制措施。
3. 患者满意度- 沟通能力:评估护理人员与患者及其家属的沟通能力和表达能力,包括倾听、解释、安抚等方面。
- 服务态度:评估护理人员对患者的服务态度和礼貌用语的使用情况。
- 患者需求满足度:评估护理人员是否能够及时响应患者的需求,并竭力满足其合理需求。
4. 团队合作- 协作能力:评估护理人员在与医生、护士和其他医疗人员之间的协作能力和沟通效果。
- 知识共享:评估护理人员是否能够主动分享自己的专业知识和经验,促进团队的学习和进步。
- 素质培养:评估护理人员是否能够积极参预团队培训和学习,提高自身素质和能力。
四、考核流程1. 考核周期:每季度进行一次病房护理绩效考核。
2. 考核方式:采取多种方式进行考核,包括观察、评估问卷、摹拟操作等。
3. 考核评分:根据每项考核指标的重要性和难度,设定相应的评分标准,并通过加权平均计算得出最终得分。
4. 考核结果反馈:将考核结果及时反馈给护理人员,指出其优点和不足,并制定改进措施和培训计划。
护士绩效考核标准标题:护士绩效考核标准引言概述:护士作为医疗团队中不可或缺的一员,其工作质量和绩效直接关系到患者的生命安全和医疗质量。
因此,建立科学合理的护士绩效考核标准对于提高护士的工作积极性和提升医疗服务质量至关重要。
本文将从不同角度探讨护士绩效考核标准的制定和实施。
一、专业技能水平1.1 技术操作能力:包括护理操作的熟练程度、操作规范性和操作安全性。
1.2 护理知识水平:包括护理理论知识的掌握程度、新技术新知识的学习能力。
1.3 护理判断能力:包括护士在工作中遇到问题时的分析判断和解决能力。
二、工作态度和职业道德2.1 服务意识:包括对患者的耐心细致、服务态度和服务质量。
2.2 团队合作:包括与医疗团队成员的协作能力和团队精神。
2.3 职业操守:包括对患者隐私的保护、医疗秘密的守口如瓶和职业操守的遵守。
三、学习与发展能力3.1 继续教育:包括主动学习新知识、参加培训和进修课程。
3.2 护理研究:包括参与科研项目、发表学术论文和提升护理水平。
3.3 职业发展规划:包括个人职业发展规划和在职培训计划。
四、绩效考核指标4.1 工作量指标:包括完成护理任务的数量和质量、工作效率等。
4.2 护理质量指标:包括患者满意度、医疗质量评价等。
4.3 综合评价指标:包括患者评价、同事评价和主管评价等。
五、改进机制和激励措施5.1 定期评估和反馈:建立定期绩效考核机制,对护士进行评估和反馈。
5.2 绩效奖惩制度:建立奖惩机制,对绩效优秀和不合格的护士进行奖励和处罚。
5.3 职业发展通道:为绩效优秀的护士提供晋升和职业发展通道,激励其持续提升工作水平。
结语:建立科学合理的护士绩效考核标准,有利于激励护士提高工作积极性和服务质量,进而提升医疗服务水平。
同时,需要不断完善和调整绩效考核标准,以适应医疗环境和护理需求的变化,实现护士的绩效优化和职业发展。