18 异步电机在正交坐标系上的状态方程
- 格式:pdf
- 大小:807.57 KB
- 文档页数:35
运动控制系统(阮毅著)课后答案下载运动控制系统(阮毅著)课后答案下载本书内容主要包括直流调速、交流调速和随动系统三部分。
直流调速部分主要介绍单闭环、双闭环直流调速系统和以全控型功率器件为主的直流脉宽调速系统等内容;交流调速部分主要包括基于异步电动机稳态模型的调速系统、基于异步电动机动态模型的高性能调速系统以及串级调速系统;随动系统部分介绍直、交流随动系统的性能分析与动态校正等内容。
此外,书中还介绍了近几年发展起来的多电平逆变技术和数字控制技术等内容。
本书全面系统、深入浅出地介绍了交直流调速系统的基础知识、系统结构、控制方式、系统性能及系统设计方法。
书中还提供了大量的实例及仿真,对广大读者有很好的指导作用。
本书语言通俗,具有较强的实用性,适于高等院校自动化、电气工程及其自动化等相关专业本科“运动控制系统”或“电力拖动自动控制系统”或“交直流调速系统”课程教学使用,还可供从事运动控制的工程技术人员参考。
运动控制系统(阮毅著):内容简介点击此处下载运动控制系统(阮毅著)课后答案运动控制系统(阮毅著):作品目录第1篇直流调速自动控制系统第1章单闭环直流调速自动控制系统21.1直流调速的预备知识21.1.1直流调速的可控电枢电源21.1.2直流调速自动控制系统的机械特性51.1.3直流调速自动控制系统的调速要求及性能指标61.2比例(P)调节的单闭环直流调速自动控制系统81.2.1开环控制系统及其存在的问题81.2.2P调节的单闭环直流调速自动控制系统结构及机械特性9 1.2.3P调节的单闭环直流调速自动控制系统稳态参数设计10 1.2.4P调节的单闭环直流调速自动控制系统动态性能分析14 1.3PI(比例积分)调节的单闭环直流调速自动控制系统201.3.1PI调节器的性能201.3.2PI调节器与P调节器的对比221.3.3PI调节的单闭环直流调速自动控制系统231.4单闭环直流调速自动控制系统的限流保护271.4.1问题的提出271.4.2限流保护电路的实现281.4.3带限流保护的单闭环直流调速自动控制系统28习题31第2章双闭环直流调速自动控制系统与调节器的工程设计33 2.1双闭环调速自动控制系统的组成332.2双闭环直流调速自动控制系统的静特性和稳态参数计算35 2.3双闭环直流调速自动控制系统的动态特性372.3.1双闭环直流调速自动控制系统的动态数学模型372.3.2双闭环直流调速自动控制系统的启动特性382.3.3双闭环直流调速自动控制系统的抗扰性能分析392.4直流调速自动控制系统的工程设计方法402.4.1工程设计方法与步骤402.4.2典型系统412.4.3非典型系统的典型化532.5双闭环直流调速自动控制系统的工程设计方法56习题66第3章可逆直流调速自动控制系统683.1V-M可逆直流调速自动控制系统683.1.1V-M系统的可逆线路683.1.2V-M可逆直流调速自动控制系统的主回路及环流703.1.3不同控制方式下的V-M直流可逆调速自动控制系统75 3.2直流PWM可逆调速自动控制系统803.2.1直流可逆PWM变换器803.2.2微机控制的PWM可逆直流调速自动控制系统813.2.3直流PWM功率变换器的能量回馈82习题83第2篇交流调速自动控制系统第4章基于稳态模型的交流异步电机调速自动控制系统874.1异步电机稳态数学模型及机械特性874.2异步电机的调压调速894.3异步电机的变频调速924.3.1变频调速的基本控制方式924.3.2变频调速时的.机械特性934.4电力电子变压变频器974.4.1变频器概述974.4.2变频器的主要类型984.4.3变频器的脉宽调制技术1034.5基于稳态模型的变压变频调速自动控制系统1134.5.1转速开环变压变频调速自动控制系统1134.5.2转速闭环转差频率控制的变压变频调速自动控制系统114习题117第5章基于动态模型的异步电机调速自动控制系统——矢量控制系统118 5.1异步电机动态数学模型的性质1185.2异步电机的三相数学模型1195.3坐标变换1225.3.1坐标变换的基本思路1225.3.2三相-两相变换(3/2变换)1245.3.3静止两相-旋转正交变换(2s/2r变换)1265.4异步电机在正交坐标系上的动态数学模型1265.4.1静止两相正交坐标系中的动态数学模型1265.4.2旋转两相正交坐标系中的动态数学模型1285.5异步电机在正交坐标系上的状态方程1295.5.1状态变量的选取1295.5.2以-is-r为状态变量的状态方程1305.5.3以-is-s为状态变量的状态方程1325.6矢量控制的变频调速自动控制系统1355.6.1按转子磁链定向的同步旋转正交坐标系状态方程136 5.6.2间接矢量控制系统1395.6.3直接矢量控制系统141习题143第3篇数字控制的调速自动控制系统第6章数字(计算机)控制的调速自动控制系统1466.1数字控制的特点1466.1.1离散和采样1466.1.2连续变量的量化1476.1.3数字式速度检测及量化1486.1.4电压、电流等模拟量的量化1526.1.5数字调节器1556.1.6开环前馈补偿(预控)1566.2数字控制系统的组成及其数字控制器1576.2.1数字控制器(计算机系统)的硬件系统1586.2.2数字控制器的软件系统1616.3数字调速自动控制系统及其数字化设计1616.3.1变量的相对值1616.3.2直流双闭环调速自动控制系统全数字化设计163 6.3.3异步电机矢量控制系统全数字化设计173习题178第4篇交直流调速自动控制系统的应用第7章调速自动控制系统的应用1807.1无刷直流电机控制在电动车中的应用1807.1.1无刷直流电机的结构1807.1.2无刷直流电机的位置传感器1817.1.3无刷直流电机运转原理1827.1.4换向时序1827.1.5系统总体控制方案1827.1.6系统硬件电路1827.1.7系统的控制算法实现1877.1.8系统的软件设计1887.2交流运动控制在风机节能中的应用1907.2.1风机的风量-压力特性1917.2.2应用变频调速的要点1927.2.3风机变频调速举例1947.3交流运动控制在生产线传送带上的应用195 7.3.1概述1957.3.2传送带对变频器提出的要求1957.3.3变频器的选用原则1967.3.4变频调速应用实例198。
6.5异步电动机的动态数学模型和坐标变换6.5 异步电动机的动态数学模型和坐标变换本节提要异步电动机动态数学模型的性质三相异步电动机的多变量⾮线性数学模型坐标变换和变换矩阵三相异步电动机在两相坐标系上的数学模型三相异步电动机在两相坐标系上的状态⽅程⼀、异步电动机动态数学模型的性质2. 交流电机数学模型的性质(1)异步电机变压变频调速时需要进⾏电压(或电流)和频率的协调控制,有电压(电流)和频率两种独⽴的输⼊变量。
在输出变量中,除转速外,磁通也得算⼀个独⽴的输出变量。
因为电机只有⼀个三相输⼊电源,磁通的建⽴和转速的变化是同时进⾏的,为了获得良好的动态性能,也希望对磁通施加某种控制,使它在动态过程中尽量保持恒定,才能产⽣较⼤的动态转矩。
多变量、强耦合的模型结构由于这些原因,异步电机是⼀个多变量(多输⼊多输出)系统,⽽电压(电流)、频率、磁通、转速之间⼜互相都有影响,所以是强耦合的多变量系统,可以先⽤图来定性地表⽰。
图6-43 异步电机的多变量、强耦合模型结构模型的⾮线性(2)在异步电机中,电流乘磁通产⽣转矩,转速乘磁通得到感应电动势,由于它们都是同时变化的,在数学模型中就含有两个变量的乘积项。
这样⼀来,即使不考虑磁饱和等因素,数学模型也是⾮线性的。
模型的⾼阶性(3)三相异步电机定⼦有三个绕组,转⼦也可等效为三个绕组,每个绕组产⽣磁通时都有⾃⼰的电磁惯性,再算上运动系统的机电惯性,和转速与转⾓的积分关系,即使不考虑变频装置的滞后因素,也是⼀个⼋阶系统。
总起来说,异步电机的动态数学模型是⼀个⾼阶、⾮线性、强耦合的多变量系统。
⼆、三相异步电动机的多变量⾮线性数学模型假设条件:(1)忽略空间谐波,设三相绕组对称,在空间互差120°电⾓度,所产⽣的磁动势沿⽓隙周围按正弦规律分布;(2)忽略磁路饱和,各绕组的⾃感和互感都是恒定的;(3)忽略铁⼼损耗;(4)不考虑频率变化和温度变化对绕组电阻的影响。
1. 电压⽅程三相定⼦绕组的电压平衡⽅程为:电压⽅程(续)与此相应,三相转⼦绕组折算到定⼦侧后的电压⽅程为:电压⽅程的矩阵形式将电压⽅程写成矩阵形式,并以微分算⼦ p 代替微分符号 d /dt或写成(6-67b)2. 磁链⽅程每个绕组的磁链是它本⾝的⾃感磁链和其它绕组对它的互感磁链之和,因此,六个绕组的磁链可表达为:或写成(6-68b)电感矩阵式中,L 是6×6电感矩阵,其中对⾓线元素 LAA, LBB, LCC,Laa,Lbb,Lcc 是各有关绕组的⾃感,其余各项则是绕组间的互感。
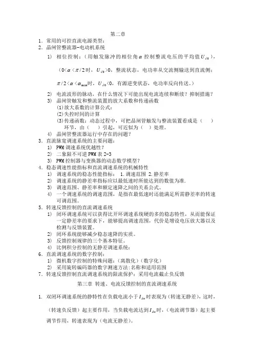
第二章1.常用的可控直流电源类型:2.晶闸管整流器-电动机系统1) 相位控制:(用触发脉冲的相位角α控制整流电压的平均值0d U ),(0<α<2/π时,0d U >0,整流状态,电功率从交流侧输送到直流侧;2/π<α<max α时,0d U <0,有源逆变状态,电功率反向传送。
)2) 电流波形的脉动,在什么情况下可能出现电流连续和断续?抑制措施?3) 晶闸管触发和整流装置的放大系数和传递函数(1)放大系数的计算公式:(2)失控时间的计算(3)传递函数:动态过程中,可把晶闸管触发与整流装置看成是( )环节,由( )引起,可近似为( )处理。
4) 晶闸管整流器运行中存在的问题?3.直流脉宽调速系统的主要问题:1) PWM 调速系统优越性?2) 二象限不可逆PWM 表2-33) PWM 控制器与变换器的动态数学模型?4.稳态调速性能指标和直流调速系统的机械特性1) 调速系统的稳态性能指标: 1.调速范围 2.静差率2) 调速系统的静差率指标应以最低速时所能达到的数值为准.3) 调速范围、静差率和额定速降之间的关系公式。
4) 一个调速系统的调速范围,是指在最低速时还能满足所需静差率的转速可调范围。
5.转速反馈控制的直流调速系统1) 闭环调速系统可以获得比开环调速系统硬的多的稳态特性,从而能保证一定静差率的要求下,能够提高调速范围,代价是增设电压放大器以及检测与反馈装置。
2) 闭环系统能够减少稳态速降的实质。
3) 反馈控制规律的三个基本特征。
4) 比例积分控制的无静差调速系统:6.直流调速系统的数字控制:1) 微机数字控制的特殊问题:(离散化)(数字化)2) 采用旋转编码器的数字测速方法:名称和适用范围7.转速反馈控制直流调速系统的限流保护:采用电流截止负反馈第三章 转速、电流反馈控制的直流调速系统1. 双闭环调速系统的静特性在负载电流小于dm I 时表现为(转速无静差),这时,(转速负反馈)起主要作用,当负载电流达到dm I 时,(电流调节器)起主要调节作用,转速表现为(电流无静差)。
异步电动机直接转矩控制基本原理从1985年德国鲁尔大学德彭布洛克(Depenbrock )教授首次提出直接转矩控制理论以来,短短十几年时间,直接转矩控制理论以它简明的系统结构,优良的静、动态性能得到迅猛发展和应用。
1 异步电动机的数学模型异步电机数学模型是一个高阶、强耦合、多变量、非线性系统。
理想状态下(一般这样假设)电机三相(定、转子)均对称,定、转子表面光滑,无齿槽效应,电机气隙磁势在空间正弦分布,铁心涡流、饱和及磁滞损耗不计。
在固定坐标系下(α,β,0),用异步电机转子的量来表示异步电机数学模型(则有r u α=r u β=0)。
基本方程如下:⎥⎥⎥⎥⎥⎦⎤⎢⎢⎢⎢⎢⎣⎡⎥⎥⎥⎥⎥⎥⎦⎤⎢⎢⎢⎢⎢⎢⎣⎡+--+++=⎥⎥⎥⎥⎦⎤⎢⎢⎢⎢⎣⎡r r s s r r rmm r r r mm m ss m s s s s i i i i L R L L LL L R L L L L R L L R u u βαβαβαωωωω........000000 (1) )()(r s r s m p s s s s p e i i i i L n i i n T βααβαββαψψ-=-= (2)pe p n F TL T dt n Jd ωω--= (3) s R 、s L :定子电阻和自感r R 、r L :转子电阻和自感 m L :定子互感ω:电机转子角速度,即机械角速度s u α 、s u β:定子电压(α、β)分量s i α 、s i β:定子电流(α、β)分量 r u α、r u β:转子电压(α、β)分量r i α、r i β:转子电压(α、β)分量J ,F 分别为机械转动惯量和机械磨擦系数本文均采用空间矢量分析方法,图1是异步电机的空间矢量等效图,在正交定子坐标系(βα-各个物理量定义如下:)(t u s —定子电压空间矢量)(t i s —定子电流空间矢量)(t i r —转子电流空间矢量)(t s ψ—定子磁链空间矢量 ω —电角速度依图1以下表达式表示异步电机在定子坐标系下的方程:s s s s i R U ψ+= (4) 0 =r r i R -r ψ+j ωr ψ (5)s ψ=L u i (6)r ψ =s ψ-r i L σ (7) 定子旋转磁场输出功率为(下式s ω表示定子旋转磁场的频率):P=d s T ω=*}{23s s i RE ψ=)(23ββααψψs s s s i i + (8) 并且有 s .ψ=)(βαωs s s ji i L j + (9)把表达式(9)分解到(βα-)坐标下得:ββαψωωψs s s s s Li -=-=.(10) ααβψωωψs s s s s Li -=-=.(11) 把式(10)和式(11)代入式(8)得转矩表达式:)(23αββαψψs s s s d i i T -=(12) 从图1可得:r u s i i i +=,结合式(6)、式(7)得:)(231βααβσψψψr s r s d i L T -=(13) 上式也可以表示成(θ为磁通角,即定子磁链与转子磁链之间的夹角):θψψσsin 231r s d L T =(14) 定子磁链的幅值根据式(4)由定子电压积分来计算的,而转子磁链幅值由负载决定的,它根据式(5)由转子电流决定,而稳态转矩据式(14)则通过计算磁通角来实现。
§3.1 A,B,C坐标系基本方程式一、异步电机的基本概念同步电机是一种常用的交流电机,与感应电机相比较,同步电机的特点是转子的转速n与频率具有固定不变的关系,即f=pn/60或=60/p 转速n称为同步转速。
而异步电机是由定子绕组接上电源以后由电源供给励磁电流,建立磁场,依靠电磁感应作用,使转子绕组感生电流,产生电磁转矩,以实现机电能量转换,因其转子电流是由电磁感应作用而产生的,所以也称为感应电机。
异步电机优点:结构简单、制造方便、运行可靠、价格低廉。
异步电机缺点:不能经济地实现范围较广的平滑调速;必须从电网吸取滞后的励磁电流,使电网功率因数变换。
二、A,B,C系统磁链交流变速传动系统要确定最佳控制方式,必须对系统的静态和动态特性进行充分的准备、研究。
所以说建立一个适当的异步电机的数学模型是研究交流变速传动系统动态和静态特征及其控制技术的理论基础。
在研究磁链方程前,我们先按惯例假定:(1)三相定子绕组A,B,C及三相转子绕组ar,br,cr在空间对称分布,各相电流所产生的磁势在气隙空间是争弦分布的;(2)磁饱和及铁心损耗忽略不计; (3)不考虑温度和频率对电机参数的影响 取各绕组轴线如下图所示:假设电压,电流,磁链的正方向符合右螺旋法则,则定子转子六个绕组的磁链可以表示为:⎥⎥⎥⎥⎥⎥⎥⎥⎦⎤⎢⎢⎢⎢⎢⎢⎢⎢⎣⎡cr br ar C B A ϕϕϕϕϕϕ=⎢⎢⎢⎢⎢⎢⎢⎢⎣⎡Lcr Mcrbr Mcrar McrC McrB McrA Mbrcr Lbr Mbrar MbrC MbrB MbrA Marcr Marbr Lar MarC MarB MarA MCcrMCbr MCar LCC MCB MCA MBcr MBbr MBar MBC LBB MBA MAcrMAbrMAarMACMABLAA⎥⎥⎥⎥⎥⎥⎥⎥⎦⎤ ⨯⎥⎥⎥⎥⎥⎥⎥⎥⎦⎤⎢⎢⎢⎢⎢⎢⎢⎢⎣⎡icr ibr iar iC iB iA (*)即ϕ=L ∙I实际上,可以认为电机中交链各绕组的磁通只有两类:一类只与定子或转子某一绕组交链而不穿过气隙的漏磁通;另一类是穿过气隙的公共主磁通。
交流异步电机电压稳态方程一、异步电机的基本概念异步电机,又称感应电机,是一种广泛应用于工业领域的电机。
它以其高效、可靠、经济等特点在我国的电力系统中占据着重要地位。
异步电机的工作原理是利用旋转磁场在导体中产生电磁力,使转子得以运转。
其主要由定子和转子两部分组成,定子负责产生磁场,转子则负责将磁场转化为机械能。
二、异步电机电压稳态方程的推导在了解异步电机电压稳态方程之前,首先需要了解其数学模型。
异步电机的数学模型包括电流方程、电压方程和功率方程。
在稳态条件下,我们可以推导出异步电机的电压稳态方程。
1.电流方程:根据基尔霍夫电流定律,可以得到定子电流和转子电流的关系。
2.电压方程:根据欧姆定律,可以得到定子电压和转子电压的关系。
3.功率方程:根据电功率的定义,可以得到定子功率和转子功率的关系。
通过以上三个方程,我们可以得到异步电机的电压稳态方程。
三、电压稳态方程的应用电压稳态方程在分析和控制异步电机中具有重要作用。
它可以帮助我们了解电机的运行状态,预测电机的性能,以及优化电机的控制策略。
在实际应用中,电压稳态方程可以用于以下方面:1.电机的启动和制动控制:通过电压稳态方程,可以设计出适用于不同工况的启动和制动策略。
2.电机的调速控制:电压稳态方程可以用于分析电机的转速与电压、电流之间的关系,从而实现电机的调速控制。
3.电机的故障诊断:通过分析电压稳态方程,可以检测电机是否存在故障,以及故障的类型和程度。
四、结论与展望本文对异步电机的电压稳态方程进行了详细的推导和分析。
电压稳态方程在分析和控制异步电机中具有重要意义。
随着电机控制技术的不断发展,电压稳态方程的应用将更加广泛,有助于提高电机的运行效率和可靠性。
在未来的研究中,我们可以从以下几个方面进行拓展:1.对电压稳态方程进行改进,以适应更复杂的工况。
2.探索电压稳态方程在新型电机控制策略中的应用。