货币资金业务流程图(doc 1页)
- 格式:docx
- 大小:10.13 KB
- 文档页数:1
货仓存货管理评分表-------收货组
版本1:此表每月评比一次,发现的问题点限一周内改善。
并存档在处。
评分日期:年月日
精品文档可编辑的精品文档
货仓存货管理评分表-------成品&废料
版本1:此表每月评比一次,发现的问题点限一周内改善。
并存档在处评分日期:年月日
精品文档可编辑的精品文档
货仓存货管理评分表-------超市
版本1:此表每月评比一次,发现的问题点限一周内改善。
并存档在处评分日期:年月日
精品文档可编辑的精品文档
货仓存货管理评分表-------账数处理(收货/超市/拆料)
版本1:此表每月评比一次,发现的问题点限一周内改善。
并存档在处评分日期:年月日
精品文档可编辑的精品文档。
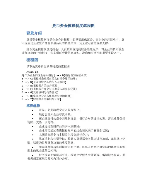
货币资金核算制度流程图背景介绍货币资金核算制度是企业会计核算中的重要组成部分。
在企业经营活动中,货币资金是企业生产经营中最活跃的资金形式,是企业运营的重要支撑。
货币资金核算制度是指会计人员按照规定的账务处理程序,对企业的货币资金进行核算的一套制度,它是保证会计信息真实、准确和可比性的重要手段之一。
流程图以下是货币资金核算制度的流程图:graph LRA[作为企业的现金存入银行] --> B[银行告知存款余额]B --> C[银行对企业提出的支付指令进行处理]C --> D[企业理财产品的买入与赎回]D --> E[银行账户的结余情况]E --> F[上期结存现金与本期收入现金的合并]F --> G[凭证填制与传票登记]G --> H[实际现金流与账面现金流的比对]H --> I[财务报表的编制与公布]流程解释•首先,企业将现金存入银行账户;•银行会告知企业存款余额;•在企业支付的指令到达银行后,银行会对其进行处理,涉及业务包括转账、支票、承兑等;•企业进行理财产品的买入或赎回;•企业需要通过查询银行账户的结余情况来了解资金状况;•上期结存现金与本期收入现金进行合并;•凭证填制与传票登记:核算人员根据业务凭证进行填制,在账簿上记账,以作为日常财务决策的重要依据;•实际现金流与账面现金流的比对:核算人员会比对实际的现金流和账面上的现金流是否相符;•财务报表的编制与公布:根据企业财务会计要求,编制财务报表。
并根据规定在规定时间内对外公布。
优势货币资金核算制度流程图能够帮助企业建立科学的财务管理制度,确保货币资金的规范管理和合理运用。
它有以下优势:•明确业务流程:流程图清晰明了地展现了货币资金核算制度的具体业务流程,使企业员工清楚资金流动的路径。
•有利于规范作业:清晰的业务流程帮助企业建立起科学的财务管理制度,使核算人员在操作时可以做到标准化、规范化、流程化。
4.2货币资金管理业务流程一、业务目标经营目标11.1 保证资金安全,提高资金利用效率。
财务目标22.1 保证货币资金核算真实、准确、完整。
合规目标33.1 符合国家货币资金管理的有关规定和公司内部规章制度。
二、业务风险经营风险11.1 资金被非法挪用。
1.2 资金存放分散,不能统一集中使用,增加资金冗余风险。
财务风险22.1 货币资金账实不符和存在账外货币资金风险。
合规风险33.1 违反国家货币资金管理规定和公司内部规章制度,受到处罚。
①本流程所称货币资金为现金、银行存款和其他货币资金三、业务流程步骤与控制点开设账户11.1 按照分级管理的原则,公司开立账户必须报股份公司财务部审批;下属单位开立账户必须报公司财务部门审批;经批准后严格按照中国人民银行《支付结算办法》和有关规定在银行和/或中国石化集团财务有限公司开设账户。
公司在股份公司和石化集团内部的主要收入/支出,通过中国石化集团财务有限公司账户结算。
现金和银行存款的日常管理22.1 公司及下属单位的财务部门必须根据《现金管理暂行条例》的规定,结合本单位的实际情况,确定本单位现金的开支范围和库存限额,并报公司总会计师或分管经理审批。
库存限额须经银行核定,超过库存限额的现金必须当日送存银行,由财务部门负责人不定期抽查。
2.2 现金收入必须及时存入银行,不得坐支、不得白条抵库,由公司及下属单位的财务部门负责人不定期抽查并签字。
2.3 财务部门出纳人员定期和不定期地进行现金盘点,做到日清月结;每月末,财务部门应由出纳进行盘点,并由管理(或登记)现金日记账和银行日记账以外的不相容岗位人员签字,报财务部门负责人。
每次盘点结果必须备案,作为会计档案保存。
盘点发现不符,应及时查明原因,作出处理。
2.4 财务部门每月应核对银行账户,并编制银行存款余额调节表,核实未达账项,由不相容岗位人员签字。
银行存款余额调节表必须由财务部门负责人审核,对未达账项应跟踪核实,发现数月未对上的未达账项应查明原因,并追查责任。
货币资金业务流程图
经办人员
A 出纳
B
会计
C
业务部门财务
负责人(院长、
处长等)
会计核算科
E
结算科
F
D
1.
开始
支
付
审提出支
批付申请
支出审批
单据、原审核审批审批
始凭证
签批签字/签章
签字/ 签章
金额
2
付签字/签章付款
款
和银行对账
记收据/ 银单
账行回单
登记现金
/银行日
记账
登记总
编制银行
存款余额
分类账
调节表
结束
图 3-1 货币资金业务流程图
表 3-1 货币资金流程节点简要说明
节点流程简要说明
A1 业务部门经办人员将《经费报销审批单》或《借款单》连同原始单据提交业务部门
财务负责人,提出资金支付申请
D1 业务部门财务负责人审核资金支付申请,签字确认
E1 会计核算科对资金支付申请进行审批并签字或签章确认
F1 结算科负责人对资金支付申请进行审批
B2 出纳岗收取已履行各项审批手续的资金支付申请,按规定方式支付资金
A2 经办人员签字或签章确认已收到款项
C2 会计岗根据出纳转来的资金支付申请相关凭证、收据和银行回单登记账务
D2 出纳人员领取“银行对账单” ,编制“银行存款余额调节表”,并由专人进行审核。
货币资金付款业务流程
下载温馨提示:该文档是我店铺精心编制而成,希望大家下载以后,能够帮助大家解决实际的问题。
文档下载后可定制随意修改,请根据实际需要进行相应的调整和使用,谢谢!
Download tips: This document is carefully compiled by theeditor. l hope that after you downloadthem,they can help yousolve practical problems. The document can be customized andmodified afterdownloading,please adjust and use it according toactual needs, thank you!
货币资金付款业务流程简要概括如下:
XXX流程:
①支付申请:用款部门或个人根据需求,填写货币资金支付申请,明确款项用途、金额、预算及支付方式,并附上相应经济合同或证明文件。
②支付审批:申请提交后,由具有审批权限的各级管理人员(如部门经理、财务经理、主管副总、总经理)按职责逐级审批,确保支付的合理性、合法性和预算相符。
③支付复核:财务部门对审批通过的支付申请进行复核,检查申请的金额准确性、手续完备性及单证合规性,进一步确保支付的正确无误。
④办理支付:出纳人员根据复核无误的支付单据,执行付款操作,包括转账或现金支付,并及时登记现金日记账和银行存款日记账,保持账目清晰。
⑤凭证记录:完成支付后,妥善保存所有相关支付凭证和记录,作为会计核算与审计的依据,确保资金流动的可追溯性。
此流程旨在通过层层控制,保证货币资金支付的安全、高效与合规。