成都市国有企业名目
- 格式:doc
- 大小:66.50 KB
- 文档页数:6
四川省省属国企名单20 年月日A4打印/ 可编辑附件四川省激励大企业大集团跨越发展暂行办法(征求意见稿)为贯彻省委、省政府决策部署,落实《中共四川省委四川省人民政府关于加快构建“5+1”现代产业体系推动工业高质量发展的意见》(川委发〔2018〕29号)、《中共四川省委四川省人民政府关于促进民营经济健康发展的意见》(川委发〔2018〕30号)和《中共四川省委四川省人民政府关于推动制造业高质量发展的意见》(川委发〔2020〕13号)精神与要求,加快做大做强大企业大集团,发展一批“领航”企业,推动全省经济高质量发展,特制定如下办法。
第一条激励对象。
本办法规定的激励政策适用于如下标准的四川企业:(一)首次进入“世界企业500强”“中国企业500强”和“中国民营企业500强”榜单的大企业大集团。
(二)年度营业收入每新跨100亿元台阶以上(含100亿元)的大企业大集团。
(三)主业突出,主营业务聚焦省委、省政府确定的重点产业发展方向的大企业大集团。
第二条榜单采信依据。
(一)“世界企业500强”以《财富》杂志当年发布的排行榜为准;(二)“中国企业500强”以中国企业联合会、中国企业家协会当年发布的排行榜为准;(三)“中国民营企业500强”以中华全国工商业联合会当年发布的排行榜为准。
第三条激励方式。
(一)入榜奖励。
1.对新晋“世界企业500强”企业给予一次性不超过1000万元激励;2.对新晋“中国企业500强”企业给予一次性不超过300万元激励;3.对新晋“中国民营企业500强”企业给予一次性不超过200万元激励;(二)跨台阶奖励。
4.企业当年营业收入每新跨过一个100亿元级台阶,给予不超过200万元奖励(不及或持平以往年度台阶水平的不予以奖励)。
其中,一次性跨过多个100亿元级台阶的企业,按照不超过300万元给予奖励。
5.营业收入首次跨过1000亿元级台阶的,一次性奖励不超过500万元。
(三)企业同时符合跨台阶奖励和入榜奖励中任意子项的,不重复奖励,采取就高原则给予激励。
成都市国资委发布授权放权清单(2019年)来源:成都市国资委各市属国有企业,各区(市)县国资监管机构:为深入贯彻中央、省、市关于深化国资国企改革的决策部署,完善国有资本授权经营体制,加大授权放权力度,增强微观主体活力,根据《国务院关于印发改革国有资本授权经营体制方案的通知》(国发〔2019〕9号)、《国务院国资委关于印发〈国务院国资委授权放权清单(2019年版)〉的通知》(国资发改革〔2019〕52号)、《四川省国资委关于印发〈四川省国资委授权放权清单(2019年版)〉的通知》(川国资委〔2019〕175号)精神,我委制定了《成都市国资委授权放权清单(2019年版)》(以下简称《清单》),现印发给你们,并将有关事项通知如下。
一.分类分级开展授权放权《清单》结合企业的功能定位、治理能力、管理水平等改革发展实际,分别针对市国资委直接履行出资人职责的各市属国有企业、国有资本投资运营公司、专业化公司相应明确了授权放权事项。
同时,各集团公司要结合所属企业发展阶段、行业特点、管理基础等情况,一企一策有侧重、分先后地向符合条件的子企业开展授权放权,做到层层“松绑”,全面激发各层级企业活力。
二.加强行权能力建设各市属国有企业要坚持中国特色现代国有企业制度,把加强党的领导和完善公司治理统一起来,加快形成有效制衡的公司法人治理结构、灵活高效的市场化经营机制。
要夯实管理基础,优化集团总部职能、管理架构和集团管控,健全完善风险、内控和合规体系,确保各项授权放权接得住、行得稳。
三.完善监督管理体系市国资委将进一步修订完善国资监管制度,推动国资监管转职能转方式改革,加强对放权授权事项的事中事后监管,采取健全监管制度、统筹监督力量、严格责任追究、搭建实时在线的国资监管平台等方式,确保该放的放权到位、该管的管住管好,实现授权与监管相结合、放活与管好相统一,切实维护国有资产安全,坚决防止国有资产流失。
四.建立动态调整机制市国资委将加强跟踪督导,定期评估授权放权的执行情况和实施效果,根据评估情况和国资国企改革进展,采取扩大、调整或收回等措施动态调整授权放权事项。
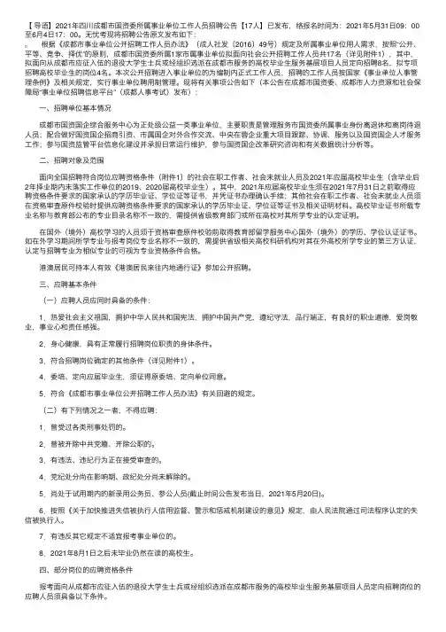
【导语】2021年四川成都市国资委所属事业单位⼯作⼈员招聘公告【17⼈】已发布,络报名时间为:2021年5⽉31⽇09:00⾄6⽉4⽇17:00。
⽆忧考现将招聘公告原⽂发布如下: 根据《成都市事业单位公开招聘⼯作⼈员办法》(成⼈社发〔2016〕49号)规定及所属事业单位⽤⼈需求,按照“公开、平等、竞争、择优”的原则,成都市国资委所属1家市属事业单位拟⾯向社会公开招聘⼯作⼈员共17名(详见附件1),其中,拟⾯向从成都市应征⼊伍的退役⼤学⽣⼠兵或经组织选派在成都市服务的⾼校毕业⽣服务基层项⽬⼈员定向招聘8名,拟专项招聘⾼校毕业⽣的岗位4名。
本次公开招聘进⼊事业单位的为编制内正式⼯作⼈员,招聘的⼯作⼈员按国家《事业单位⼈事管理条例》及相关规定,实⾏事业单位聘⽤制管理。
现将有关事项公告如下(本公告在成都市国资委、成都市⼈⼒资源和社会保障局“事业单位招聘信息平台”(成都⼈事考试)发布): ⼀、招聘单位基本情况 成都市国资国企综合服务中⼼为正处级公益⼀类事业单位,主要职责是管理服务市国资委所属事业⾝份离退休和离岗待退⼈员;配合做好国资国企招商引资、市属国企对外合作交流、中央在蓉企业重⼤项⽬跟踪、协调、服务以及国资国企⼈才服务⼯作;参与国资监管平台信息化建设并承担⽇常运⾏维护,参与国资国企改⾰研究咨询和有关数据统计分析等。
⼆、招聘对象及范围 ⾯向全国招聘符合岗位应聘资格条件(附件1)的社会在职⼯作者、社会未就业⼈员及2021年应届⾼校毕业⽣(含毕业后2年择业期内未落实⼯作单位的2019、2020届⾼校毕业⽣)。
其中,2021年应届⾼校毕业⽣须在2021年7⽉31⽇之前取得应聘资格条件要求的国家承认的学历毕业证、学位证等证书,并凭证书办理确认⼿续;其他社会在职⼯作者、社会未就业⼈员须在资格审查原件校验时提供应聘资格条件要求的国家承认的学历毕业证、学位证等证书及相关证明材料。
⾼校毕业证书所载专业名称与教育部公布的专业⽬录名称不⼀致的,需提供省级教育部门或所在⾼校对其所学专业的认定证明。
成都外资企业精选名单一、软件和信息服务业1. 英特尔(Intel)2. 微软(Microsoft)3. 戴尔(Dell)4. SAP5. ORACLE6. 阿里巴巴(Alibaba)7. 腾讯(Tencent)二、金融业1. 汇丰银行(HSBC)2. 花旗银行(Citibank)3. 渣打银行(Standard Chartered)4. 德意志银行(Deutsche Bank)5. 星展银行(DBS)6. 平安保险(Ping An Insurance)7. 太平洋保险(Pacific Insurance)三、汽车及零部件制造业1. 大众(Volkswagen)2. 丰田(Toyota)3. 本田(Honda)4. 福特(Ford)5. 现代(Hyundai)6. 戴姆勒(Daimler)7. 标致雪铁龙(PSA Peugeot Citroën)四、航空及物流业1. 汉莎航空(Lufthansa)2. 星空联盟(Star Alliance)3. 达美航空(Delta Air Lines)4. 联邦快递(FedEx)5. UPS6. DHL7. 四川航空(Sichuan Airlines)五、零售和消费品业1. 宜家(IKEA)2. 乐购(Tesco)3. 家乐福(Carrefour)4. 麦当劳(McDonald's)5. 星巴克(Starbucks)6. 欧莱雅(L'Oréal)7. 耐克(Nike)六、房地产和建筑业1. 世邦魏理仕(CBRE)2. 仲量联行(JLL)3. 戴德梁行(Cushman & Wakefield)4. 万科(Vanke)5. 新鸿基(Sun Hung Kai Properties)6. 恒基兆业地产(Henderson Land Development)7. 成都置信集团(Chengdu Zhenxin Group)七、其他行业1. 英特尔产品(成都)有限公司2. 成都戴尔川苏科技有限公司3. 成都SAP中国研究院4. 阿里巴巴成都分公司5. 腾讯成都分公司6. 汇丰银行成都分行7. 花旗银行成都分行1. 英特尔(Intel)作为全球最大的半导体制造商之一,英特尔在成都投资建设了英特尔芯片封装测试工厂,为我国电子产业发展提供了有力支持。
2018年四川国企排名名单,四川国有企业排名100强2018年四川国企排名名单,四川国有企业排名100强名次企业名称销售收入(亿元)1新希望集团有限公司460.67392攀钢集团有限公司417.35873四川长虹电子集团有限公司413.89614成都铁路局412.60455中铁二局股份有限公司406.19096中国东方电气集团有限公司389.92547四川省宜宾五粮液集团有限公司350.38828中国石油天然气股份有限公司西南油气田分公司279.31459中国石油集团川庆钻探工程有限公司262.215310四川宏达(集团)有限公司231.318211四川省川威集团有限公司203.800012中铁八局集团有限公司191.934813成都建筑工程集团总公司181.256314四川华西集团有限公司179.736915中铁二十三局集团有限公司136.417016中国电信股份有限公司四川分公司135.2906 17四川公路桥梁建设集团有限公司109.116618攀枝花钢城集团有限公司107.210019四川科伦实业集团有限公司106.482320四川省达州钢铁集团有限责任公司101.096421中国五冶集团有限公司95.331122成都飞机工业(集团)有限责任公司90.6737 23成都神钢工程机械(集团)有限公司87.8755 24中国水利水电第七工程局有限公司87.6970 25四川省宜宾普什集团有限公司83.199626中国第二重型机械集团公司80.801727四川化工控股(集团)有限责任公司78.4744 28四川省煤炭产业集团有限责任公司76.7022 29四川九洲电器集团有限责任公司73.009630四川航空集团公司70.157131四川蓝光实业集团有限公司60.629832四川高金食品股份有限公司58.430033成都印钞有限公司58.077234资阳市南骏汽车有限责任公司55.712935中国成达工程有限公司51.449736中国水利水电第五工程局有限公司50.148337成都红旗连锁有限公司49.566738中国十九冶集团有限公司47.029339四川其亚铝业集团有限公司45.012440中钢集团四川有限公司41.819141四川省开元集团有限公司40.062042攀钢集团西昌新钢业有限公司38.674743四川新华发行集团有限公司36.655144四川美丰化工股份有限公司36.631745泰康人寿保险股份有限公司四川分公司34.5974 46四川郎酒集团有限责任公司33.001648四川富临实业集团有限公司29.494349昊华西南化工有限责任公司27.556650中国水利水电第十工程局有限公司25.88912018年四川国企排名名单,四川国有企业排名100强2018年四川国企排名名单,四川国有企业排名100强名次企业名称销售收入(亿元)1新希望集团有限公司460.67392攀钢集团有限公司417.35873四川长虹电子集团有限公司413.89614成都铁路局412.60455中铁二局股份有限公司406.19096中国东方电气集团有限公司389.92547四川省宜宾五粮液集团有限公司350.38828中国石油天然气股份有限公司西南油气田分公司279.3145 9中国石油集团川庆钻探工程有限公司262.215310四川宏达(集团)有限公司231.318211四川省川威集团有限公司203.800012中铁八局集团有限公司191.934813成都建筑工程集团总公司181.256314四川华西集团有限公司179.736915中铁二十三局集团有限公司136.417016中国电信股份有限公司四川分公司135.2906 17四川公路桥梁建设集团有限公司109.116618攀枝花钢城集团有限公司107.210019四川科伦实业集团有限公司106.482320四川省达州钢铁集团有限责任公司101.0964 21中国五冶集团有限公司95.331122成都飞机工业(集团)有限责任公司90.6737 23成都神钢工程机械(集团)有限公司87.8755 24中国水利水电第七工程局有限公司87.6970 25四川省宜宾普什集团有限公司83.199626中国第二重型机械集团公司80.801727四川化工控股(集团)有限责任公司78.4744 28四川省煤炭产业集团有限责任公司76.702229四川九洲电器集团有限责任公司73.0096 30四川航空集团公司70.157131四川蓝光实业集团有限公司60.629832四川高金食品股份有限公司58.430033成都印钞有限公司58.077234资阳市南骏汽车有限责任公司55.712935中国成达工程有限公司51.449736中国水利水电第五工程局有限公司50.1483 37成都红旗连锁有限公司49.566738中国十九冶集团有限公司47.029339四川其亚铝业集团有限公司45.012440中钢集团四川有限公司41.819141四川省开元集团有限公司40.062042攀钢集团西昌新钢业有限公司38.674743四川新华发行集团有限公司36.655144四川美丰化工股份有限公司36.631745泰康人寿保险股份有限公司四川分公司34.5974 46四川郎酒集团有限责任公司33.001648四川富临实业集团有限公司29.494349昊华西南化工有限责任公司27.556650中国水利水电第十工程局有限公司25.8891。
成都市国有企业名目(一)引言概述:成都市是中国四川省的省会,也是一座经济发达的城市。
在成都市的经济体系中,国有企业占据着重要位置。
本文将从五个大点出发,对成都市国有企业进行详细阐述。
一、国有企业的类型1.国有企业的定义和概念2.成都市国有企业的分类3.大型国有企业的特点4.中小型国有企业的功能与特色5.民营企业与国有企业的比较二、国有企业的经营状况1.成都市国有企业的总体经营情况2.国有企业的收入来源与盈利状况3.国有企业的资产规模与负债情况4.国有企业在经济增长中的贡献5.国有企业的管理与效益比较三、国有企业的发展战略1.成都市国有企业的发展目标与战略规划2.国有企业与市场经济的关系3.国有企业的改革与创新4.培育与发展具有核心竞争力的国有企业5.国有企业在促进区域经济发展中的作用四、国有企业的社会责任与形象塑造1.国有企业的社会责任意识与实践2.国有企业在扶贫与社会保障中的作用3.国有企业的环保与可持续发展4.国有企业的员工福利与关怀5.国有企业的公益事业与品牌形象建设五、国有企业的面临的挑战与展望1.当前国有企业面临的挑战2.市场化改革对国有企业的影响3.国有企业的破产和重组4.国有企业在新经济时代的发展机遇5.未来国有企业的发展方向和战略选择总结:作为成都市经济的重要组成部分,国有企业在推动经济发展、优化产业结构、促进社会稳定等方面发挥着重要的作用。
然而,国有企业也面临着一系列的挑战,如市场竞争压力、管理体制问题等。
因此,发展国有企业,提升其在经济社会发展中的地位和作用,仍然是一个值得关注和研究的问题。
只有持续深化改革,提升企业竞争力和创新能力,国有企业才能在新时代中继续发挥重要作用。
2019成都企业100强排名序号企业名称1 新希望集团有限公司2 鸿富锦精密电子(成都)有限公司3 通威集团有限公司4 蓝润集团有限公司5 戴尔(成都)有限公司6 一汽-大众汽车有限公司成都分公司7 成都兴城投资集团有限公司8 成都建工集团有限公司9 四川科伦实业集团有限公司10 中国石油天然气股份有限公司西南油气田分公司11 中国石油四川石化有限责任公司12 四川一汽丰田汽车有限公司13 成都京东世纪贸易有限公司14 蓝光投资控股集团有限公司15 成都农村商业银行股份有限公司16 中国石油集团川庆钻探工程有限公司17 东方电气股份有限公司18 西南水泥有限公司19 四川能投物资产业集团有限公司20 成都飞机工业(集团)有限责任公司21 纬创资通(成都)有限公司22 中嘉汽车制造(成都)有限公司23 中国石油天然气股份有限公司西南化工销售分公司24 四川省烟草公司成都市公司(成都市烟草公司)25 四川中烟工业有限责任公司26 成都银行股份有限公司27 成都宝钢西部贸易有限公司28 四川苏宁易购销售有限公司29 成都积微物联集团股份有限公司30 成都市天鑫洋金业有限责任公司31 万科(成都)企业有限公司32 成都大运汽车集团有限公司33 四川科伦医药贸易有限公司34 成都红旗连锁股份有限公司35 信息产业电子第十一设计研究院科技工程股份有限公司36 中国移动通信集团四川有限公司成都分公司37 四川华油集团有限责任公司38 四川特驱投资集团有限公司39 曙光信息产业股份有限公司40 成都城建投资管理集团有限责任公司41 成都联想电子科技有限公司42 四川申蓉汽车股份有限公司43 中铁二院工程集团有限责任公司44 成都云图控股股份有限公司45 成都高原汽车工业有限公司46 成都华川公路建设集团有限公司47 成都启润投资有限公司48 中国电建集团成都勘测设计研究院有限公司49 成都环境投资集团有限公司50 成都铁路石油化工实业有限公司51 成都产业投资集团有限公司52 中国石油天然气股份有限公司四川销售成品油分公司53 成都印钞有限公司54 中国成达工程有限公司55 中铁物资集团西南有限公司56 四川省开元集团有限公司57 成都冶金实验厂有限公司58 英特尔产品(成都)有限公司59 一汽解放汽车有限公司成都分公司60 宏华集团有限公司61 成都燃气集团股份有限公司62 成都市长峰钢铁集团有限公司63 成都大陆希望集团有限公司64 莫仕连接器(成都)有限公司65 全友家私有限公司66 通威太阳能(成都)有限公司67 壹玖壹玖酒类平台科技股份有限公司68 中国葛洲坝集团第二工程有限公司69 四川空分设备(集团)有限责任公司70 中国重汽集团成都王牌商用车有限公司71 四川海大橡胶集团有限公司72 四川邦泰投资有限责任公司73 成都高新投资集团有限公司74 成都京东方光电科技有限公司75 成都建筑材料工业设计研究院有限公司76 成都传化公路港物流有限公司77 成都倍特药业有限公司78 四川省高宇集团有限公司79 成都交子金融控股集团有限公司80 成都航天模塑股份有限公司81 成都交通投资集团有限公司82 成都彭州京华制管有限公司83 中国建筑西南勘察设计研究院有限公司84 成都轨道交通集团有限公司85 四川苏宁物流有限公司86 成都国美电器有限公司87 成都康弘药业集团股份有限公司88 中铁八局集团现代物流有限公司89 成都鼎桥通信技术有限公司90 四川顺丰速运有限公司91 四川水井坊股份有限公司92 四川港宏投资控股集团有限公司93 成都兴城人居地产投资集团有限公司94 四川天邑康和通信股份有限公司95 四川电力设计咨询有限责任公司96 成都三旺农牧股份有限公司97 成都富维安道拓汽车饰件系统有限公司98 中车成都机车车辆有限公司99 成都天台山制药有限公司100 四川成都振石投资有限公司。
成都市国有企业名目(二)引言:本文将对成都市的国有企业名目进行详细概述和分析,旨在进一步了解该市国有企业的组织结构和运营状况。
在这篇文档中,我们将以概述、正文内容和总结的方式展开论述。
概述:成都市作为中国西部地区最具活力和潜力的城市之一,其国有企业在经济发展中扮演着重要角色。
本文将围绕成都市国有企业名目的多样性展开讨论,包括制造业、服务业、房地产业等。
正文:一、制造业国有企业名目1.1 电子行业- 科技公司- 电子器件生产企业- 智能电子制造企业1.2 机械制造业- 机床制造企业- 机械设备生产企业- 交通工具制造企业1.3 石化行业- 石油化工企业- 化肥生产企业- 核能企业1.4 钢铁行业- 钢铁生产企业- 钢结构制造企业- 冷轧板企业1.5 纺织业- 纺织品生产企业- 服装制造企业- 印染企业二、服务业国有企业名目2.1 金融业- 银行- 证券公司- 保险企业2.2 物流业- 快递企业- 物流配送企业- 仓储服务企业2.3 旅游业- 旅行社- 旅游景区2.4 教育业- 高校- 私立学校- 培训机构2.5 医疗保健业- 医院- 保健器械企业- 医药生产企业三、房地产业国有企业名目3.1 开发企业- 住宅开发企业- 商业地产开发企业- 工业地产开发企业3.2 物业管理企业- 住宅物业管理企业- 商业物业管理企业- 地产物业管理企业- 建筑施工企业- 建筑设计企业- 铁路工程企业3.4 房地产中介企业- 房地产代理公司- 房屋交易市场- 房产评估机构3.5 房地产金融企业- 房贷银行- 房地产融资机构- 房地产信托公司总结:通过对成都市国有企业名目的详细概述,我们可以看到其多样性和广泛性。
从制造业到服务业再到房地产业,成都市国有企业在不同领域中扮演着重要角色。
这不仅反映了成都市经济的发展水平,也为当地提供了大量就业机会和经济增长动力。
期待成都市国有企业继续发挥其潜力,为经济发展做出更大的贡献。
2007四川100强企业名单!排名法人单位名称地区_市营业收入年末从业人员1 四川省电力公司成都市20703443 235152 攀枝花新钢钒股份有限公司攀枝花市 14320634 202983 攀枝花钢铁有限责任公司攀枝花市 12423185 204264 四川长虹电器股份有限公司绵阳市11938056 295975 中国石油天然气股份有限公司西南油气田分公司成都市9259330 213136 四川石油管理局成都市8551705 470037 攀钢集团成都钢铁有限责任公司成都市6660670 166538 四川省川威集团有限公司内江市6542577 74329 宜宾五粮液股份有限公司宜宾市6307177 1404510 成都飞机工业(集团)有限责任公司成都市4048124 1264811 东方锅炉(集团)股份有限公司自贡市3924860 342112 成都卷烟厂成都市3884164 113413 攀钢集团四川长城特殊钢有限责任公司绵阳市3477588 1410914 四川省达州钢铁集团有限责任公司达州市3065123 564715 泸天化股份有限公司泸州市2768786 271116 二滩水电开发有限责任公司攀枝花市2755939 46117 四川省宜宾普什集团有限公司宜宾市2549448 260018 东方汽轮机厂德阳市2529323 519919 四川什邡卷烟厂德阳市 2508185 176620 四川丰田汽车有限公司成都市2424500 96521 东方电机股份有限公司德阳市2139829 631522 四川剑南春集团有限责任公司德阳市2131900 650223 中国第二重型机械集团公司德阳市2125000 1177824 攀钢集团钢城企业总公司攀枝花市2124863 1120725 宜宾天原股份有限公司宜宾市2108355 355226 四川省启明星铝业有限责任公司眉山市185**** ****27 中国南车集团资阳机车厂资阳市181**** ****28 成都神钢机械集团有限公司成都市 1719206 34029 四川宏达(集团)有限公司德阳市1710215 387630 四川金石油粕有限公司眉山市1693849 28931 四川广元启明星铝业有限责任公司广元市1620952 65732 四川金路集团股份有限公司德阳市1612566 342633 自贡鸿鹤化工(集团)有限责任公司自贡市1607602 914634 西昌新钢业有限责任公司凉山157**** ****35 自贡硬质合金有限责任公司自贡市1487582 449536 攀钢集团矿业公司攀枝花市1416189 1150437 成都神钢建设机械有限公司成都市1412569 46038 四川九洲电器集团有限责任公司绵阳市136**** ****39 四川蓝剑(集团)有限责任公司德阳市136**** ****40 宜宾丝丽雅股份有限公司宜宾市135**** ****41 泸州老窖股份有限公司泸州市130**** ****42 四川龙蟒集团有限责任公司德阳市1262820 632043 四川汇源光通信股份有限公司成都市1229131 67444 四川川投峨眉铁合金(集团)有限责任公司乐山市1192127 322145 四川成都成工工程机股份有限公司成都市1146954 195146 成都印钞公司成都市1139240 325147 资阳市南骏汽车有限责任公司资阳市1128437 179548 四川方向光电股份有限公司内江市1119543 230349 乐山菲尼克斯半导体有限公司乐山市1114735 204450 国营建中化工总公司宜宾市1100590 606651 川化集团有限责任公司成都市1058734 512852 四川银河汽车集团有限责任公司成都市1057484 206953 四川其亚铝业集团有限公司乐山市1040615 115054 四川省资阳市四海发展实业有限公司资阳市1027798 321455 四川巴蜀电力开发公司江油电厂绵阳市1018292 176956 成都王牌车辆股份有限公司成都市1016110 207557 国电大渡河公司龚嘴水力发电总厂乐山市990596 138258 攀枝花煤业(集团)有限责任公司攀枝花市978267 1663759 绵阳双汇食品有限公司绵阳市975122 88660 四川广安发电有限责任公司广安市953641 45061 四川盛马化工股份有限公司遂宁市942651 36362 四川美丰化工股份有限公司遂宁市929679 301663 成都城市燃气有限责任公司成都市916136 172764 成都统一企业食品有限公司成都市892740 85865 四川空分设备(集团)有限责任公司资阳市877317 223166 中国华电集团内江发电总厂内江市869580 250467 四川东材企业集团有限公司绵阳市846890 240768 四川德胜集团钢铁有限公司乐山市844392 232569 绵阳市新晨动力机械有限公司绵阳市819840 74570 四川沱牌曲酒股份有限公司遂宁市808583 801471 四川全兴股份有限公司成都市806287 105772 长城金银精炼厂成都市802117 23573 四川高金食品股份有限公司遂宁市757152 53574 河南安彩集团成都电子玻璃有限公司成都市756167 221875 泸州北方化学工业有限公司泸州市739694 371176 四川嘉里粮油工业有限公司成都市738748 23077 中国南车集团眉山车辆厂眉山市736695 531678 成都天友发展有限公司成都市726060 220079 四川天华股份有限公司泸州市712417 201680 四川巨星企业集团有限公司乐山市708302 110081 中国人民解放军第五七一九工厂成都市704237 200282 四川汇源科技发展股份有限公司成都市689742 25483 西昌卷烟厂凉山687405 77484 成都华明玻璃纸股份有限公司成都市681520 173085 成都银河磁体股份有限公司成都市678302 130086 四川国栋建设集团有限公司成都市658533 225687 纳爱斯成都有限责任公司成都市646596 111388 四川省福润肉类食品有限公司内江市641592 52889 东风南充汽车有限公司南充市624366 133990 绵阳卷烟厂绵阳市623615 96391 四川科伦药业股份有限公司成都市621487 223992 内江市巨安置业有限公司内江市607114 330093 自贡市华润肉食品有限公司自贡市603184 40094 成都光明光电信息材料有限公司成都市598031 158595 四川长江工程起重机有限责任公司泸州587069 195896 四川聚酯股份有限公司自贡市565840 67897 西昌广丰工贸有限公司凉山555902 5898 达竹煤电(集团)有限责任公司达州市553960 964199 攀钢冶金材料有限责任公司攀枝花市549513 1813 100 一汽青岛汽车厂成都分厂成都市548644。
成都市中小企业汇总成都市是中国西部地区的一个重要经济中心,也是大量中小企业的聚集地。
中小企业在促进经济发展、创造就业机会以及推动创新方面起到了重要作用。
本文将对成都市中小企业的汇总情况进行分析和总结。
一、中小企业的定义和分类中小企业是指根据国家相关政策和条件进行界定,从企业规模、经营状况、投资规模等多个角度综合考虑来划分的一类企业。
按照企业规模,可以将中小企业分为微型企业、小型企业和中型企业。
1. 微型企业:指从业人数不超过10人,年销售额不超过100万元人民币的企业。
2. 小型企业:指从业人数10人以上、不超过50人,年销售额超过100万元但不超过500万元人民币的企业。
3. 中型企业:指从业人数超过50人、不超过300人,年销售额超过500万元但不超过5000万元人民币的企业。
二、成都市中小企业的总体概况成都市作为中国西部地区经济发展的龙头城市,中小企业的数量和发展情况备受关注。
根据最新的统计数据显示,截至2021年底,成都市注册的中小企业总数达到了10万家以上,占全部企业总数的80%以上。
这些中小企业涵盖了多个行业,如制造业、服务业、科技创新等。
三、成都市中小企业的发展趋势1. 产业升级与转型:成都市中小企业正面临着将传统产业升级为高新技术产业的挑战和机遇。
随着科技进步和创新能力的提升,越来越多的中小企业开始转型升级,加大科技研发投入,提高产品和服务的技术含量和附加值。
2. 互联网+时代的崛起:成都市中小企业也积极适应互联网+时代的发展趋势,利用互联网技术和电子商务平台,开展线上线下融合经营,拓展市场渠道,提高企业的竞争力和市场额度。
3. 政策支持与创业氛围:为了促进中小企业的发展,成都市政府出台了一系列的扶持政策,如减税降费、提供低息贷款等。
同时,成都市还大力倡导创业精神和创新创业氛围,鼓励年轻人自主创业,推动中小企业的发展壮大。
四、成都市中小企业面临的挑战1. 融资难题:中小企业在融资方面普遍面临较大的困难,尤其是初创期的企业更加困难。
四川城投全名单地级市主要城投平台梳理目前,成都市有省及省会级城投平台共计40家,其中省/市本级22家,温江区3家、锦江区2家、新都区2家、双流区2家、龙泉驿区2家、青羊区1家、青白江区1家、郫都区1家、高新技术产业开发区1家、简阳市1家、金堂县2家01成都轨道交通集团有限公司02成都交通投资集团有限公司03成都金融控股集团有限公司04成都市公共交通集团有限公司05成都市现代农业发展投资有限公司06成都市兴环境股份有限公司07成都文化旅游发展集团有限责任公司08四川成渝高速公路股份有限公司09四川川投能源股份有限公司10四川高速公路建设开发集团有限公司11四川路桥建设集团股份有限公司12四川省港航开发有限责任公司13四川省交通投资集团有限责任公司14四川省能源投资集团有限责任公司15四川省水电投资经营集团有限公司16四川省铁路产业投资集团有限责任公司17四川省铁路集团有限责任公司18成都产业投资集团有限公司19成都城建投资管理集团有限责任公司20成都兴蓉城投资集团有限公司21四川发展(控股)有限责任公司22四川省投资集团有限责任公司。
23成都临江田园园林有限公司24成都隆博投资有限责任公司25成都新城西城市投资经营中心26成都市兴锦城市建设投资有限责任公司27成都兴锦生态建设投资集团有限公司28成都市新都区兴城建设投资有限公司29成都市新都香城建设投资有限公司30成都市双流区交通建设投资有限公司31成都双流水务建设投资有限公司32成都经济技术开发区国有资产投资有限公司33成都经济技术开发区建设发展有限公司34金堂县国有资产投资经营有限责任公司35金堂县兴金开发建设投资有限责任公司36都市兴城建实业发展有限责任公司37成都新开元城市建设投资有限公司38成都市郫都区国有资产投资经营公司39四川龙阳天府新区建设投资有限公司。
40成都兴城投资集团有限公司泸州市泸州市市级城投平台共8家,均为市本级平台。
01泸州市工业投资集团有限公司02泸州兴阳投资集团有限公司03四川煤气化有限责任公司04四川纳兴实业集团有限公司05泸州市兴泸投资集团有限公司06泸州市基础建设投资有限公司07泸州市农村开发投资建设有限公司08泸州临港投资集团有限公司遂宁市目前,遂宁市市级城投平台共7家,均为市本级平台。
500强企业名单国家或地区在成都机构001 英特尔公司美国英特尔产品(成都)有限公司迈普(四川)通信技术有限公司002 宝洁公司美国成都宝洁有限公司003 联合技术公司美国成都艾特航空制造有限公司004 国际纸业公司美国国际纸业(成都)包装有限公司005 金佰利-克拉克公司美国成都金佰利舒而美卫生用品有限公司;金佰利(成都)卫生用品服务有限公司006 百事公司美国四川百事可乐有限公司007 麦当劳公司美国成都麦当劳餐厅食品有限公司008 思科系统公司美国思科领势(成都)网络技术有限公司009 泰科国际公司美国凯特姆球阀制造(四川)有限公司010 卡迪拉尔公司美国成都欣科医药有限公司011 艾默生电气美国费希尔久安输配设备(成都)有限公司012 英美资源美国四川英铂勘探有限公司013 花旗集团美国花旗银行成都代表处014 礼来公司美国美国礼来(亚洲)公司成都办事处015 戴尔计算机公司美国戴尔计算机(中国)有限公司成都办事处016 微软公司美国微软中国有限公司成都办事处017 美国国际集团美国美国国际集团成都代表处018 柯达美国柯达(中国)股份有限公司成都办事处019 埃克森美孚美国埃克森美孚(中国)投资有限公司成都办事处020 太阳计算机美国太阳计算机系统咨询(上海)有限公司成都办事处021 通用电气美国通用电气中国有限公司四川办事处022 3M 美国3M(中国)有限公司驻成都办事处023 强生美国强生(中国)有限公司驻成都办事处024 MANPOWER 美国上海万宝盛华人力资源有限公司成都办事处025 纽约人寿保险美国海尔纽约人寿成都分公司026 施乐美国富士施乐中国有限公司成都分公司027 IBM 美国IBM中国/成都分公司028 惠普美国中国惠普有限公司成都分公司029 联邦快递美国四川大田-联邦快递公司030 杜邦美国杜邦华邦化工有限公司西南分公司031 霍尼韦尔美国霍尼韦尔(中国)有限公司成都分公司032 摩托罗拉美国摩托罗拉(中国)电子有限公司成都分公司033 沃尔玛美国成都沃尔玛超市有限公司034 UPS 美国优比速包裹运送(广东)有限公司成都分公司035 江森自控公司美国江森自控公司成都分公司036 翠丰英国欧倍德成都购物中心工程有限公司037 英美烟草有限公司英国英美烟草中国有限公司成都办事处038 葛兰素史克英国葛兰素史克(中国)有限公司成都办事处039 阿斯利康英国阿斯利康制药有限公司成都办事处040 英杰华保险英国中英人寿保险公司成都分公司041 皇家荷兰壳牌集团英国/荷兰四川壳牌燃油有限公司042 联合利华英国/荷兰联合利华服务(上海)有限公司成都分公司043 飞利浦荷兰北京飞利浦有限公司成都分公司044 和记黄埔公司中国香港和记黄埔地产(成都)有限公司045 汇丰控股公司中国香港香港上海汇丰银行有限公司成都办事处046 台湾国泰中国台湾台湾国泰人寿保险有限公司成都代表处047 伊藤洋华堂株式会社日本成都伊藤洋华堂有限公司048 伊藤忠商事株式会社日本四川港藤汽车服务有限公司攀成伊红石油钢管有限责任公司049 住友电气工业株式会社日本成都中住光纤有限公司050 索尼公司日本索尼(中国)电子有限公司成都分公司成都索贝数码科技股份有限公司051 丰田汽车株式会社日本四川丰田汽车有限公司成都亚乐克汽车内饰件有限公司052 NTT公司日本成都启明软件有限公司053 日立公司日本东方日立(成都)电控设备有限公司054 住友商事株式会社日本成都泉源卫生用品有限公司055 丸红株式会社日本成都通用水务-丸红供水有限公司056 三菱商事株式会社日本日本三菱商事株式会社成都事务所057 三井物产株式会社日本三井物产株式会社成都事务所058 东京三菱银行日本东京三菱银行成都代表处059 夏普株式会社日本日本夏普株式会社成都事务所060 东京海上火灾保险株式会社日本东京海上火灾保险株式会社成都办事处061 富士有限公司日本富士摄影器材有限公司成都代表处062 日电日本日电系统集成(中国)有限公司成都办事处063 东芝日本东芝中国有限公司成都办事处064 富士重工日本富士电机(上海)有限公司成都办事处065 日本邮船日本日本邮船(中国)有限公司成都办事处066 精工-爱普生日本爱普生(中国)有效公司成都印象馆办事处067 理光日本理光(中国)投资有限公司成都分公司068 佳能日本佳能(中国)有限公司成都分公司069 松下日本松下电工(中国)有限公司成都分公司070 三菱电机日本上海三菱电梯有限公司四川分公司071 普利司通日本普利司通(中国)投资有限公司及成都事务所072 韩国现代韩国韩国现代工业株式会社073 乐金电子韩国乐金电子(中国)有限公司成都分公司074 三星电子韩国三星电子(天津)显示器有限公司成都办事处075三星物产韩国韩国三星物产株式会社成都代表处076 汉莎集团德国四川川航汉莎航空食品有限公司077 麦德龙公司德国麦德龙物业管理(成都青羊)有限公司078 拜耳公司德国拜耳(四川)动物保健有限公司079 博世德国香港博世安保有限公司成都代表处080 巴斯夫德国巴斯夫(中国)有限公司成都办事处081 西门子公司德国西门子(中国)有限公司成都分公司082 阿尔卡特公司法国成都阿尔卡特通信系统有限公司083 欧尚集团法国成都欧尚超市有限公司;成都颐莫尚商业房地产发展有限公司;084 家乐福公司法国成都家乐福超市有限公司085 拉法基公司法国成都都江堰拉法基水泥有限公司086 威立雅公司法国成都威立雅供水有限公司087 安盛法国法国安盛保险集团成都代表处088 法国巴黎银行法国巴黎国民银行成都代表处089 欧莱雅法国欧莱雅西区销售部090 达能法国达能国际香港有限公司成都代表处091 阿尔斯通法国阿尔斯通成都办事处092 米其林法国米其林沈阳轮台有限公司驻成都办事处093 安盟-甘保险集团法国法国安盟保险成都分公司094 马士基集团丹麦马士基物流(中国)有限公司095 爱立信公司瑞典爱立信无线电技术(成都)有限公司096 沃尔沃瑞典沃尔沃(中国)投资有限公司成都办事处097 伊来克斯瑞典伊来克斯(中国)有限公司驻成都办事处098 诺基亚芬兰诺基亚中国投资有效公司成都分公司099 ABB 瑞士ABB中国有限公司成都分公司100 BHP公司澳大利亚来实建筑系统(成都)有限公司101 新闻集团澳大利亚星空传媒(中国)有限公司成都办事处。
•西南证券股份有限公司•· 重庆西永微电子产业园区开发有限公司•· 重庆港务物流集团有限公司•· 重庆联合产权交易所股份有限公司•· 重庆粮食集团有限责任公司•· 重庆城建控股(集团)有限责任公司•· 重庆渝海控股(集团)有限公司•· 重庆商社(集团)有限公司•· 重庆交通运输控股(集团)有限公司•· 重庆市公共交通控股(集团)有限公司•· 中国四联仪器仪表集团有限公司•庆铃汽车(集团)有限公司•· 重庆市城市建设投资公司•· 重庆煤炭(集团)有限责任公司•· 重庆水务集团股份有限公司•· 重庆市地产集团•· 重庆高速公路发展有限公司•· 重庆交通旅游投资集团有限公司•· 重庆市江北嘴中央商务区开发投资有限公司•· 重庆渝富资产经营管理有限公司•· 重庆市水利投资(集团)有限公司•· 重庆旅游控股集团有限公司•· 重庆市能源投资集团公司•· 重庆市开发投资有限公司•· 重庆建工集团有限责任公司•· 重庆机电控股(集团)公司•· 重庆轻纺控股(集团)公司•· 重庆化医控股(集团)公司•· 重庆钢铁(集团)有限责任公司•· 重庆九龙电力股份有限公司•· 中冶建工有限公司•重庆网通信息港宽带网络有限公司•· 西南铝业(集团)有限责任公司•· 重庆长江轮船公司•· 重庆船舶工业公司•· 中国网络通信集团公司重庆市分公司•· 重庆烟草工业有限责任公司•· 重庆市电力公司四川省国资委下属大型企业集团名单协管中央在川企业·成都铁路局(党委)07-2-2·四川省电力公司(党委)07-2-2·华电四川分公司(直属党委)07-2-2·国电川渝分公司(国电集团公司四川省发电企业直属党委)07-2-2 ·四川石油管理局(党委)07-2-2·中石化西南石油局(党委)07-2-2·中石油四川销售分公司(党委)07-2-2·中石化销售公司川渝分公司(党委)07-2-2·中石化四川石化销售有限公司(党委)07-2-2·四川省电信公司(机关党委)07-2-2·移动四川有限公司(机关党委)07-2-2·联通四川分公司(党委)07-2-2·网通四川分公司(机关党委)07-2-2·卫通四川分公司(总支部)07-2-2·铁通四川分公司(党委)07-2-2·中储备成都分公司(机关党委)07-2-2·国航西南分公司(党委)07-2-2·铁道第二勘察设计院(党委)07-2-2·中国水利水电第五工程局(党委)07-2-2·中国水利水电第七工程局(党委)07-2-2·中国水利水电第十工程局(党委)07-2-2·夹江水工机械厂(党委)07-2-2·阿坝水电开发有限公司(党委)07-2-2·二滩水电开发有限责任公司(党委)07-2-2·华能四川水电有限公司(党委)07-2-2·国电大渡河流域水电开发有限公司(党委)07-2-2 ·西南电力设计院(党委)07-2-2·中国水电成都勘测设计研究院(党委)07-2-2 ·中建西南设计研究院(党委)07-2-2·中建西南勘察设计研究院(党委)07-2-2·四川中远国际货运有限公司(党委)07-2-2·中铁二局集团有限公司(党委)07-2-2·中铁八局集团有限公司(党委)07-2-2·中铁二十三局集团有限公司(党委)07-2-2·成都铁路通信设备工厂(党委)07-2-2·中铁西南科学研究院(党委)07-2-2·中冶成都勘察研究总院(党委)07-2-2·中国成达工程公司(党委)07-2-2·中国化学工程第七建设公司(党委)07-2-2·西南化工研究设计院(党委)07-2-2·中机勘察设计研究院(党委)07-2-2·中蓝晨光化工研究院(党委)07-2-2·成都建筑材料工业设计研究院有限公司(党委)07-2-2 ·中国市政工程西南设计研究院(党委)07-2-2·成都生物制品研究所(党委)07-2-2·三九企业集团四川片区党委(党委)07-2-2·国泰君安证券成都分公司(党委)07-2-2·新华人寿保险成都分公司(党委)07-2-2·泰康人寿保险成都分公司(党委)07-2-2·平安财产保险四川分公司(党委)07-2-2·深发展成都分行(党委)07-2-2·总后西南军需供站(党委)07-2-2·川渝中烟工业公司(机关党委)07-2-2·四川烟草工业公司(党委)07-2-2·四川成都9517工厂(党委)07-2-2·中国外运四川公司(党委)07-2-2·成都中电实业发展有限公司(党委)07-2-2·中物流成都分公司(党委)07-2-2·中国大唐集团公司四川代表处(党支部)07-2-2主管省属央企,骨干企业主要有:·四川省民族经济发展总公司07-6-22·四川省有色金属工业公司07-6-22·四川省建筑设计院07-6-22·四川省中国国际旅行社07-6-22·四川锦江宾馆07-6-22·四川公路桥梁建设集团公司07-6-22·四川省医药集团有限责任公司07-6-22·四川省外贸集团有限责任公司07-6-22·四川省国际信托投资公司07-6-22·四川省建设信托投资公司07-6-22·和兴证券经纪有限责任公司07-6-22·四川省国有资产投资管理有限责任公司07-6-22 ·四川省紫坪铺开发有限责任公司07-6-22·四川粮油(集团)有限责任公司07-6-22·四川省新光工业进出口公司07-6-22·四川省地方铁路局07-6-22·四川省长江集团有限公司07-6-22·四川省水电投资经营集团有限公司07-6-22·四川省机场集团有限公司07-6-22·华西证券有限责任公司07-6-22·四川省农村信用社联合社07-6-22·四川省锦弘集团有限责任公司07-6-22 ·四川省商业集团有限公司07-6-22·四川省煤炭产业集团有限责任公司07-6-22 ·四川航空集团公司(党委)07-6-22·四川省纺织集团有限责任公司07-6-22 ·四川华西集团有限公司07-6-22·四川省投资集团有限责任公司07-6-22 ·四川省有色冶金研究院07-6-20·四川物资产业集团总公司07-2-2·四川化工控股(集团)有限责任公司07-2-2 ·四川省信托投资公司07-2-2。
成都市国资委所出资企业名录一、市国资委监管企业(19户)1、成都银行股份有限公司办事公开工作机构机构名称:成都银行股份有限公司办公地址:成都市西御街16号办公时间:8:30-12:00,14:00-18:00联系电话:传真号码:邮政编码:610015电子邮箱:2、成都工业投资集团有限公司公司地址:成都市顺城大街221号邮编:610015联系电话:网址:Email:3、成都建筑工程集团总公司4、成都城建投资管理集团有限责任公司5、成都传媒集团6、成都交通投资集团股份有限公司7、成都文化旅游发展集团有限责任公司8、成都地铁有限责任公司9、成都市兴蓉投资有限公司成都市兴蓉投资股份有限公司公司地址:成都市航空路1号国航世纪中心B栋2层电话:传真:邮编:61004110、成都市兴城投资有限公司11、成都市现代农业发展投资有限公司主办单位:成都市现代农业发展投资有限公司地址:成都市群众路新2号邮编:610061 电话:E-mail12、成都市公共交通集团公司电话:全国服务热线+86地址:成都市武侯区双楠路286号13、成都投资控股集团有限公司成都投资控股集团有限公司电话:(028)传真:(028)网址:邮箱:地址:市行政办公中心3号楼成都市天府大道北段966号邮编:61004214、成都农村商业银行股份有限公司15、成都城乡商贸物流发展投资(集团)有限公司16、成都市工程咨询公司17、成都锦江电器制造有限公司(784厂)成都锦江电器制造有限公司公司地址:中国四川成都成都市建设北路三段168号先生(副总经理) 电话:传真:18、四川煤矿基本建设工程公司四川煤矿基本建设工程公司地址:中国·四川省成都市武侯科技园武科西四路18号电话:传真:(028)邮编:610015E-Mail:网址:19、成都金融城投资发展有限责任公司二、党的关系在市国资委党委的企事业单位(88户)攀钢集团成都钢铁有限责任公司中国·四川·成都市青白江区团结南路268号邮编:610303 电话:(028)Email:中国电信股份有限公司成都分公司成都市邮政局四川烟草工业有限责任公司成都分厂中国南车集团成都机车车辆厂南车成都机车车辆有限公司公司地址:中国四川省成都市二仙桥北路31号邮政编码:610057 电话:+86- () 四川省抗菌素工业研究所有限公司中国轻工业成都设计工程有限公司中国电子器材公司西南公司中邮普泰通信服务股份有限公司四川分公司公司地址:成都市牛市口路34号服务热线:传真:成都滑翔机制造厂国家体育总局成都滑翔机制造厂地址:四川省成都市武侯区太平寺机场电话:86-28-传真:86-28-成都工具研究所联系方式:企业:成都工具研究所联系人:李惠友先生(QPQ研究中心研究员)邮编:610051网站:地址:中国四川成都市府青路二段24号传真:电话:电信科学技术第五研究所商务电话/传真:所办电话/传真:科技处电话:地址:四川成都蜀都大道大慈寺路22号邮编:610062 邮箱:sales中国电子科技集团公司第十研究所信息产业电子第十一设计研究院有限公司中国电子科技集团公司第二十九研究所中国电子科技集团公司第三十研究所中国电子系统工程第三建设公司(125信箱)成都飞机工业(集团)有限责任公司(132厂)地址:中国成都黄田坝邮箱:中国成都95信箱联系联系电话:一航凯天电子股份有限公司总部地址:四川省成都市金牛区营康西路85号通信地址:成都市九四信箱邮政编码:610036电话:028-传真:028-成都光明光电股份有限公司(208厂)成都光明光电股份有限公司Tel: 86-(总机)Fax: 86-Zipcode: 610100Address: 四川省成都市龙泉驿区成龙大道三段359号人力资源部办公室中国兵器工业第二零九研究所成都华西光学电子仪器厂(398厂)法人:联系人:地址:成都郫县398厂开发部邮编:611730电话:028--,传真:网址行业:成都嘉陵华西光学精密机械有限公司成都发动机(集团)有限公司(420厂)成都普天电缆股份有限公司(514厂)成都印钞公司(540厂)成都嘉陵兴光工业科技有限责任公司中国航天工业供销西南公司(600信箱)成都飞机设计研究所(611所)中国电子物资公司西南公司(807库)中国人民解放军第三五零八工厂中国人民解放军第五七零一工厂中国人民解放军第五七一九工厂蓝星成都六九一四电子设备厂河南安彩集团成都电子玻璃有限公司中冶成工建设有限公司中建二局一公司成都分公司中国联合通讯有限公司成都分公司大唐电信光通信分公司成都一汽汽车有限责任公司成都航天通信设备有限责任公司中车汽修(集团)成都七四三六工厂三六三医院四川一汽丰田汽车有限公司衡平信托投资有限责任公司成都虹波实业股份有限公司(745厂)中国移动通信集团四川有限公司成都分公司成都前锋电子股份有限公司成都海诚科技管理中心成都海蓉特种纺织品有限公司成都大唐线缆有限公司一汽(四川)专用汽车有限公司四川大西南建材城成都云内动力有限公司成都银河动力股份有限公司成都燎原星光电子有限责任公司中国网络通信集团公司成都市分公司成都庆光电器总厂四川省青城造纸厂四川齿轮厂成都电视设备厂(630厂)成都中亚无线电厂(913厂)成都全兴集团有限公司四川建设机械(集团)股份有限公司成都市市政工程(集团)有限责任公司成都百货大楼集团有限公司成都长江紫东企业(集团)股份有限公司宁江机床(集团)股份有限公司成都宏明电子股份有限公司(715厂)成都前锋电子电器集团股份有限公司(766厂)成都国光电气股份有限公司(776厂)电话:86 28 /传真:86 28地址:中国四川成都市龙泉驿区星光西路117号邮编:610100公司主页:成都亚光电子股份有限公司(970厂)成都百货(集团)有限责任公司成都电机厂(906厂)成都化工股份有限公司成都神钢工程机械(集团)有限公司四川永星电子有限公司(893厂)四川舒卡特种纤维股份有限公司四川方向药业有限责任公司成都南光机器有限公司四川远大蜀阳药业有限公司四川大通燃气开发股份有限公司成商集团股份有限公司成都成量集团公司成都旭光电子股份有限公司(779厂)西南轻型汽车工业联营公司成都市国防工业民用产品联合公司成都市证券经纪有限责任公司东方电气股份公司地址:中国.四川省成都市金牛区蜀汉路333号邮编:610036电话:86-28- 传真:86-28-1 英特尔公司Intel 美国英特尔产品(成都)有限公司迈普(四川)通信技术有限公司2 和记黄埔公司Hutchison Whampoa 中国香港和记黄埔地产(成都)有限公司 13 拉法基公司Lafarge 法国都江堰拉法基水泥有限公司 14 丸红株式会社Marubeni 日本成都通用水务-丸红供水有限公司5 威立雅公司Veolia Environment 法国6 宝洁公司Procter & Gamble 美国成都宝洁有限公司 17 伊藤洋华堂株式会社Ito-Yokado 日本成都伊藤洋华堂有限公司 18 家乐福公司Carrefour 法国成都家乐福超市有限公司 19 联合技术公司United Technologies 美国成都艾特航空制造有限公司 110 住友电气工业株式会社Sumitomo 日本成都中住光纤有限公司 111 麦德龙公司Metro 德国麦德龙物业管理(成都青羊)有限公司 112 拜耳公司Bayer 德国拜耳(四川)动物保健有限公司 113 欧尚集团Auchan法国成都欧尚超市有限公司;成都颐莫尚商业房地产发展有限公司;214 国际纸业公司International Paper 美国国际纸业(成都)包装有限公司 115 金佰利-克拉克公司Kimberly-Clark 美国成都金佰利舒而美卫生用品有限公司;金佰利(成都)卫生用品服务有限公司16 百事公司Pepsi 美国四川百事可乐有限公司 117 阿尔卡特公司Alcatel 法国成都阿尔卡特通信系统有限公司 118 索尼公司Sony 日本成都索贝数码科技股份有限公司 119 皇家荷兰壳牌集团Royal Dutch/Shell Group 荷兰/英国四川壳牌燃油有限公司 120 麦当劳公司McDonalds 美国成都麦当劳餐厅食品有限公司 121 爱立信公司 . Ericsson 瑞典爱立信无线电技术(成都)有限公司 122 BHP公司BHP Billiton 澳大利亚来实建筑系统(成都)有限公司 123 伊藤忠商事株式会社Itochu 日本四川港藤汽车服务有限公司,攀成伊红石油钢管有限责任公司224 思科系统公司Cisco System 美国思科领势(成都)网络技术有限公司 125 丰田汽车株式会社Toyota Motor日本四川丰田汽车有限公司成都亚乐克汽车内饰件有限公司26 NTT公司NTT 日本成都启明软件有限公司 127 日立公司Hitachi 日本东方日立(成都)电控设备有限公司 128 泰科国际公司Tyco International 美国凯特姆球阀制造(四川)有限公司 129 汉莎集团Lufthansa Group 德国四川川航汉莎航空食品有限公司 130 住友商事株式会社Sumitomo 日本成都泉源卫生用品有限公司 131 卡迪拉尔公司Cardinal Health 美国成都欣科医药有限公司 132 艾默生电气Emerson Electric 美国费希尔久安输配设备(成都)有限公司 133 英美资源Anglo American 美国四川英铂勘探有限公司 134 翠丰Kingfisher 英国欧倍德成都购物中心工程有限公司 1。
成都市国资委所出资企业名录
2006-9-22 来源:市国资委办公室
一、市国资委监管企业(19户)
1、成都银行股份有限公司
2、成都工业投资集团有限公司
3、成都建筑工程集团总公司
4、成都城建投资管理集团有限责任公司
5、成都传媒集团
6、成都交通投资集团股份有限公司
7、成都文化旅游发展集团有限责任公司
8、成都地铁有限责任公司
9、成都市兴蓉投资有限公司
10、成都市兴城投资有限公司
11、成都市现代农业发展投资有限公司
12、成都市公共交通集团公司
13、成都投资控股集团有限公司
14、成都农村商业银行股份有限公司
15、成都城乡商贸物流发展投资(集团)有限公司
16、成都市工程咨询公司
17、成都锦江电器制造有限公司(784厂)
18、四川煤矿基本建设工程公司
19、成都金融城投资发展有限责任公司
二、党的关系在市国资委党委的企事业单位(88户)
攀钢集团成都钢铁有限责任公司
中国电信股份有限公司成都分公司
成都市邮政局
四川烟草工业有限责任公司成都分厂
中国南车集团成都机车车辆厂
四川省抗菌素工业研究所有限公司
中国轻工业成都设计工程有限公司
中国电子器材公司西南公司
中邮普泰通信服务股份有限公司四川分公司
成都滑翔机制造厂
成都工具研究所
电信科学技术第五研究所
中国电子科技集团公司第十研究所
信息产业电子第十一设计研究院有限公司
中国电子科技集团公司第二十九研究所
中国电子科技集团公司第三十研究所
中国电子系统工程第三建设公司(125信箱)成都飞机工业(集团)有限责任公司(132厂)一航凯天电子股份有限公司
成都光明光电股份有限公司(208厂)
中国兵器工业第二零九研究所
成都华西光学电子仪器厂(398厂)
成都嘉陵华西光学精密机械有限公司
成都发动机(集团)有限公司(420厂)
成都普天电缆股份有限公司(514厂)
成都印钞公司(540厂)
成都嘉陵兴光工业科技有限责任公司
中国航天工业供销西南公司(600信箱)
成都飞机设计研究所(611所)
中国电子物资公司西南公司(807库)
中国人民解放军第三五零八工厂
中国人民解放军第五七零一工厂
中国人民解放军第五七一九工厂
蓝星成都六九一四电子设备厂
河南安彩集团成都电子玻璃有限公司
中冶成工建设有限公司
中建二局一公司成都分公司
中国联合通讯有限公司成都分公司
大唐电信光通信分公司
成都一汽汽车有限责任公司
成都航天通信设备有限责任公司
中车汽修(集团)成都七四三六工厂
三六三医院
四川一汽丰田汽车有限公司
衡平信托投资有限责任公司
成都虹波实业股份有限公司(745厂)
中国移动通信集团四川有限公司成都分公司成都前锋电子股份有限公司
成都海诚科技管理中心
成都海蓉特种纺织品有限公司
成都大唐线缆有限公司
一汽(四川)专用汽车有限公司
四川大西南建材城
成都云内动力有限公司
成都银河动力股份有限公司
成都燎原星光电子有限责任公司
中国网络通信集团公司成都市分公司
成都庆光电器总厂
四川省青城造纸厂
四川齿轮厂
成都电视设备厂(630厂)
成都中亚无线电厂(913厂)
成都全兴集团有限公司
四川建设机械(集团)股份有限公司
成都市市政工程(集团)有限责任公司
成都百货大楼集团有限公司
成都长江紫东企业(集团)股份有限公司
宁江机床(集团)股份有限公司
成都宏明电子股份有限公司(715厂)
成都前锋电子电器集团股份有限公司(766厂)成都国光电气股份有限公司(776厂)
成都亚光电子股份有限公司(970厂)
成都百货(集团)有限责任公司
成都电机厂(906厂)
成都化工股份有限公司
成都神钢工程机械(集团)有限公司
四川永星电子有限公司(893厂)
四川舒卡特种纤维股份有限公司
四川方向药业有限责任公司
成都南光机器有限公司
四川远大蜀阳药业有限公司
四川大通燃气开发股份有限公司
成商集团股份有限公司
成都成量集团公司
成都旭光电子股份有限公司(779厂)西南轻型汽车工业联营公司
成都市国防工业民用产品联合公司
成都市证券经纪有限责任公司。