最新最完整的基于ArcGIS的中国年降水量分布图制作
- 格式:docx
- 大小:9.01 MB
- 文档页数:44
基于 ArcGIS的地理分布图绘制——以“人口分布”为例摘要:随着信息技术的不断发展和教育教学改革的不断推进,越来越多人将地理信息技术应用于教学。
ArcGIS作为重要的地理信息技术软件,为地理制图提供强大的技术支持,能够将教学内容化抽象为具象,有利于教师的教和学生的学。
本文以“人口分布”一课为例,介绍了利用ArcGIS绘制地理分布图的思路和方法,以期为扩充地理教学资源提供有益借鉴。
关键词:ArcGIS;高中地理;人口分布;影响因素近年来,信息技术迅速发展并广泛应用,有力地促进了地理教学改革,一定程度上改变了学生学习方式和教师教学方式。
《普通高中地理课程标准(2017年版2020年修订)》在实施建议中强调要深化信息技术的应用。
ArcGIS作为重要的地理信息技术软件,为地理制图提供强大的技术支持,将其运用于地理教学可以有效提高学生的学习兴趣,落实地理核心素养的培养。
1.设计思路在利用ArcGIS绘制地图前,首先需根据需要确定绘制主题和成果目标,以及在教学中如何应用,然后根据制图目标收集数据并制作图像,最后导出图像并应用于教学(图1)。
例如,在利用ArcGIS绘制人口分布等相关图像以辅助地理教学前,教师应先了解人口分布的特点,打下知识基础,收集第七次人口普查数据,制作不同尺度的人口数量分级设色图,然后结合教材“自学窗”栏目进行教学,以增强学生从图像中获取有效信息的能力,不仅利于知识掌握,也有利于技能提升,更能增强学生关注国家、热爱祖国的家国情怀。
此外,还需让学生对人口分布特点有直观的认识,即引导学生分析影响人口分布的因素,因此,还需制作影响人口分布因素的图像,自然因素主要包括气候、水源、地形等,人文因素主要包括经济发展水平,如各省的GDP,还包括历史、政治、文化、交通等。
图1 设计思路1.确定目标1、制图目标依据(1)课程标准从高中地理课程结构来看,“人口分布”的内容属于必修模块地理2,课标要求能够运用资料,描述人口分布的特点及其影响因素,本条课标的行为动词是“描述”,这就要求学生会选择合适的地理要素作为位置参照,归纳不同尺度区域的人口分布特征,会从自然条件、社会经济条件等角度分析人口分布特征的形成原因,要求学生具有一定的综合思维能力。
4种常用气象作图软件在绘制站点雨量图中的应用使用ArcGIS、Surfer、GrADS、NCL 4种气象常用的作图软件进行了站点雨量图绘制,介绍了其较为详细的操作步骤、部分源程序及所得的图像,并对每种软件在绘制站点雨量图时的优劣进行了比较。
结果表明,4种软件在绘图中各有优势,使用者可根据喜好自行选择。
推荐使用NCL和Surfer软件来绘制站点雨量图,这2种软件在站点数据的插值和圖像的绘制中相对更为便捷,绘制的图形也极为美观。
NCL[1]、GrADS[2]、Surfer[3]、ArcGIS[4]都是常用的作图软件,均在气象领域有着广泛的应用。
NCL(NCAR Command Language)是美国国家大气中研究中心(NCAR)专为科学数据处理及可视化而设计的绘图软件,尤其在气象数据分析处理方面优势明显,且绘制图形细腻美观。
GrADS(Grid Analysis and Display System)是美国马里兰大学气象系开发的一款气象数据分析绘图软件,具有操作简单、功能强大、显示快速等特点。
Surfer是美国Golden Software公司开发的一款绘制2D、3D图形的软件,具有强大的插值和绘图能力,在地学和气象学领域应用广泛。
ArcGIS是美国ERSI公司开发的一套完整的GIS平台产品,具有强大的地图制作、空间数据管理、空间分析、空间信息整合、发布与共享功能,也可用于气象领域的图形绘制。
目前,关于上述几种软件在气象上绘图应用的文献报道较多[5-8],但大多报道都比较简单,部分文献没有给出源程序,而同时使用几种软件进行绘图的文献则相对较少。
笔者使用上述4种作图软件,分别对江苏省常州市的站点雨量进行了绘图,给出了较为详细的操作步骤和部分源程序及所得的图像,并比较了各种软件在绘制站点图时的优劣,以期为相关人士绘制站点雨量图提供参考。
1数据资料使用的试验数据为江苏省常州市80个自动站(3个国家站、77个区域站)2017年3月13日的24 h雨量(文件名为rain.txt),数据包括序号、经度、纬度、站名和雨量(如表1所示),来源为常州市气象局。
作者:于椅上
作品编号:785632589421G 101
创作日期:2020年12月20日
实用文库汇编之arcgis降雨量等值线图教程1.加载站点、边界、高程、降雨量值等数据
2.右键雨量站点图层,连接雨量数据
打开雨量站点图层的属性表,检查是否关联成功。
4.点开arctoolbox,在spatial analyst工具中选择插值分析方法(因降雨量与高程相关度较高,选用克里金插值或协同克里金插值)。
在插值分析中点选克里金法。
若双击后显示无法执行,则为未加载此工具。
需在自定义模块中加载。
点击自定义,扩展模块,勾选spatial analyst
再次点击克里金插值法,输入点要素、z字段、输出栅格、点数等信息。
点击环境,设置处理范围,选择最宽的范围后点击确定。
等值线图加载成功。
5.剪切等值线图,arctoolbox中选择spatial analyst工具,提取分析,按掩膜提取。
生成与广东省界范围一样的新图层。
作者:于椅上
作品编号:785632589421G 101
创作日期:2020年12月20日。
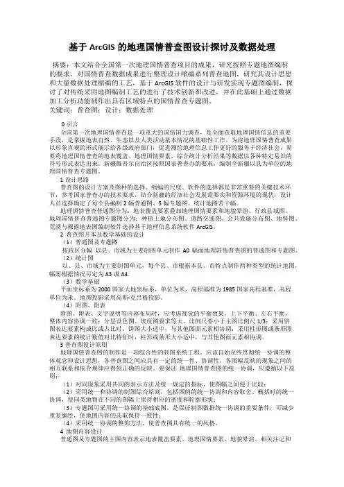
基于ArcGIS的地理国情普查图设计探讨及数据处理摘要:本文结合全国第一次地理国情普查项目的成果,研究按照专题地图编制的要求,对国情普查数据成果进行整理设计缩编系列普查地图,研究其设计思想和大量数据处理缩编的工艺,基于 ArcGIS 软件的设计与研发实现专题图编制,探讨了对传统采用地图编制工艺的进行了技术创新和改进,并在此基础上通过数据加工分析功能制作出具有区域特点的国情普查专题图。
关键词:普查图;设计;数据处理0引言全国第一次地理国情普查是一项重大的国情国力调查,是全面获取地理国情信息的重要手段,是掌握地表自然、生态以及人类活动基本情况的基础性工作。
为将地理国情普查成果以形象直观的形式展示给各级政府部门,促进测绘地理信息工作更好的服务于经济社会,需要将地理国情普查的地表覆盖、地理国情要素、综合统计分析结果等数据以各种特定易识的符号形式表达出来。
新疆维吾尔自治区按照国家普查办的要求,编制全新疆以县为单位的地理国情普查专题图。
1设计思路普查图的设计方案及图种的选择、缩编的尺度、软件的选择都是非常重要的关键技术环节,参考国家普查办的技术要求,结合新疆的经济社会发展需要实和资源环境的现状,设计人员选择确定了每个县编制2幅普通图、5幅专题图、统计地图若干幅。
地理国情普查普通图分为:地表覆盖要素叠加地理国情要素和地貌晕渲、行政县域图。
地理国情普查普通图专题图分为:种植土地分布图、道路交通图、公共设施分布图、地势图、荒漠与裸露地表图编制软件选择基于地理信息系统软件ArcGIS。
2 普查图开本及数学基础的设计(1)普通图及专题图按政区分幅以县、市域为主要制图单元制作A0幅面地理国情普查图的普通图和专题图。
(2)统计图以、县、市域为主要制图单元,每个县、市根据本县、市特点制作两种类型的统计地图,幅面根据情况可定为A3或A4.(3)数学基础平面坐标系为2000国家大地坐标系,单位为米,高程基准为1985国家高程基准,高程单位为米。
由降雨点数据生成降雨量等值线图如何利用区域内(一般指县)的降雨站点降雨量推算整个区域的降雨等值线或者降雨分布图??
数据:站点的X、Y坐标值,月降雨量或年降雨量数据,区域范围矢量面文件(栅格图需要校正和矢量化边界)
点数据,(点名,降雨量)
软件:arcgis 和 excel
具体过程:
(1)arcmap 建立点文件,并赋降雨量属性值
(2)点击 arctoolbox---spatial analyst tools ---interpolation---topo to raster 如下图输入点文件、选择年降雨量、point elvation、输出路径和名称、边界范围等ok!
(3)裁剪范围内的降雨量值
点击 arctoolbox---spatial analyst tools --extraction--extract by mask
如此完成了一副实用漂亮美观的降雨等值线图。
还可以加入等值线和数值等。
觉得不错就顶顶顶顶~~~~~~~~~~~~~~~~~~~~留言哦呵呵呵!!1。
《GIS 应用技术》课程课间实验报告基于 ArcGIS 的中国2011 年降水量分布图制作学号姓名:班级:指导教师:测量与空间信息处理实验基于 ArcGIS 的中国2011 年降水量分布图制作一、实验目的及所用软件版本1、实验目的(1)了解和熟悉 ArcGIS 的基本操作和工作原理(2)了解和熟悉 ArcGIS 底图制作、空间降水插值、地图整饰直到最后成图的整个过程的基本操作2、实验软件所用版本实验软件 ArcGIS二、实验内容及问题背景1、实验内容本次实验主要内容包括以下部分:(1)底图的制作。
这一部分介绍衬托专题图的底图的制作,这一部分的结果还可以作为其它专题图的底图;(2)中国年降水量插值。
这一部分介绍用ArcGIS 的空间插值方法将气象站点的降水量数据插值得到全国范围内的降水分布;(3)地图整饰。
这一部分介绍添加地图要素和美化及最后出图;当前绝大多数的 GIS 软件都能够提供对数据处理的功能,本实验以ArcGIS 为例完成以上工作。
2、实验内容所涉及的问题背景在今年的 Esri 中国用户大会上,我听了几场关于ArcGIS 用于制图方面的讲座,也在体验区与Esri中国的技术老师有一些交流。
一直觉得ArcGIS 在空间数据管理和分析方面很强大,而在制图方面却表现得不怎么样。
我看到在国内很多人制图用的是CorelDraw 、AI(可能不仅仅是国内,国外的专业制图也是),诚然这些软件作为专门的图形软件,在很多方面有不可比拟的优势,但是对于地理信息制图来说,图形不能和地理信息相关联却是这些软件最大的软肋。
而ArcGIS 越来越注重在制图方面的发展与应用,每年举办的制图大赛就是推广之一。
三、实验原理与数学模型本实验主要从实际要求出发,经过对以中国年降水量分布图的制作为例详细地介绍了数据的获取、预处理、空间降水插值直到最后成图的整个过程。
共分为三个部分:第一部分:底图的制作。
这一部分介绍衬托专题图的底图的制作,这一部分的结果还可以作为其它专题图的底图;第二部分:中国年降水量插值。
第26卷第6期2008年12月水 电 能 源 科 学Water Resources and Power Vol.26No.6Dec.2008文章编号:100027709(2008)0620008204基于Surfer 和Arc GIS Engine 的雨量等值线自动生成法傅希德1 唐 俊2 张晓盼3 袁晓辉4(1.湖北省气象科技服务中心,湖北武汉430074;2.湖北省气象信息保障中心,湖北武汉430074;3.武汉理工大学资源与环境工程学院,湖北武汉430070;4.华中科技大学水电与数字化工程学院,湖北武汉430074)摘要:介绍了一种充分利用Surfer 软件和Arc GIS Engine 开发组件等现有技术工具实现矢量等值线雨量自动绘制的方法。
实例表明,应用效果很好。
关键词:等值线;GIS ;Surfer ;Arc GIS Engine 中图分类号:P426.61+3文献标志码:A收稿日期:2008208210,修回日期:2008209210基金项目:国家自然科学基金资助项目(50779020)作者简介:傅希德(19532),男,高级工程师、总工程师,研究方向为计算机网络通信系统和气象系统工程应用,E 2mail :xidef u @ 在实际气象应用中,需对大量各种气象数据要素绘制等值线进行分析。
目前,以位图格式绘制的等值线已不能解决如下问题:在等值线图上叠加行政区划等信息;精确叠加显示和标注关键地物(河流、水库、公路、铁路、输电线路等);用户对图形显示和打印精细程度的较高要求。
随着GIS 技术的发展,绘制有关数据信息矢量格式的等值线并综合显示地理信息数据已成为可能。
鉴此,本文结合气象资料存储与气象信息查询系统开发,比较了Surfer 和Arc GIS Engine 绘制和显示雨量等值线的优缺点,介绍了基于Surfer 和Arc GIS Engine 开发组件实现矢量等值线绘制方法,在中国长江电力股份公司三峡水利梯调中心气象服务及湖北省气象决策服务和天气会商中应用效果很好。
《GIS应用技术》课程课间实验报告基于ArcGIS的中国2011年降水量分布图制作姓名:学号班级:指导教师:测量与空间信息处理实验基于ArcGIS的中国2011年降水量分布图制作一、实验目的及所用软件版本1、实验目的(1)了解和熟悉ArcGIS的基本操作和工作原理(2)了解和熟悉ArcGIS底图制作、空间降水插值、地图整饰直到最后成图的整个过程的基本操作2、实验软件所用版本实验软件二、实验内容及问题背景1、实验内容本次实验主要内容包括以下部分:(1)底图的制作。
这一部分介绍衬托专题图的底图的制作,这一部分的结果还可以作为其它专题图的底图;(2)中国年降水量插值。
这一部分介绍用ArcGIS的空间插值方法将气象站点的降水量数据插值得到全国范围内的降水分布;(3)地图整饰。
这一部分介绍添加地图要素和美化及最后出图;当前绝大多数的GIS软件都能够提供对数据处理的功能,本实验以为例完成以上工作。
2、实验内容所涉及的问题背景在今年的Esri中国用户大会上,我听了几场关于ArcGIS用于制图方面的讲座,也在体验区与Esri中国的技术老师有一些交流。
一直觉得ArcGIS在空间数据管理和分析方面很强大,而在制图方面却表现得不怎么样。
我看到在国内很多人制图用的是CorelDraw、AI(可能不仅仅是国内,国外的专业制图也是),诚然这些软件作为专门的图形软件,在很多方面有不可比拟的优势,但是对于地理信息制图来说,图形不能和地理信息相关联却是这些软件最大的软肋。
而ArcGIS越来越注重在制图方面的发展与应用,每年举办的制图大赛就是推广之一。
三、实验原理与数学模型本实验主要从实际要求出发,经过对以中国年降水量分布图的制作为例详细地介绍了数据的获取、预处理、空间降水插值直到最后成图的整个过程。
共分为三个部分:第一部分:底图的制作。
这一部分介绍衬托专题图的底图的制作,这一部分的结果还可以作为其它专题图的底图;第二部分:中国年降水量插值。
ArcGIS数据生产与精细化制图之中国年降水量分布图的制作本文以中国年降水量分布图的制作为例详细地介绍了数据的获取、预处理、空间降水插值直到最后成图的整个过程。
共分为三个部分:第一部分:底图的制作。
这一部分介绍衬托专题图的底图的制作,这一部分的结果还可以作为其它专题图的底图;第二部分:中国年降水量插值。
这一部分介绍用ArcGIS的空间插值方法将气象站点的降水量数据插值得到全国范围内的降水分布;第三部分:地图整饰。
这一部分介绍添加地图要素和美化及最后出图。
第一部分:底图的制作Step 1-1:数据准备总共包含五个文件:bou2_4l.shp:中国政区的线文件,在这个线文件里包含了南海的九段线bou2_4p.shp:中国政区的面文件rivers.shp:世界主要河流cntry02.shp:世界国家面文件省会城市.shp:中国省会城市点文件注意:ITT提供的两个文件没有设置坐标系,需要先在Catalog中将这两个文件(rivers.shp 和cntry02.shp)的地理坐标系设为WGS84。
Step 1-2:设置投影打开ArcMap将这些文件添加进去,接下来我们要给Dataframe设置一个投影坐标系。
由于我们要做的是中国全国的降水量分布,我们使用等面积的Albers投影。
右击Layers->Properties->Coordinate System选项卡->new Project System,选择Albers,设置中央经线105,标准纬线25度,47度,在地理坐标系中选择WGS84。
设置如图:Step 1-3:放大图我们可以看到,沿海一带有很多面积很小的岛屿,为了制图的美观,我们需要删掉一些面积小的岛屿,但是在这之前,我们必需把南海诸岛以及台湾周围的岛屿保留下来(原因大家都懂的)。
关闭其它图层(只留下政区图层bou2_4p),开始编辑进入编辑状态,选中南海的那些岛屿以及台湾周边岛屿,如图:在bou2_4p图层上右击选择Selection->Create Layer From Selected Features。
实用文库汇编之arcgis降雨量等值线图教程1.加载站点、边界、高程、降雨量值等数据
2.右键雨量站点图层,连接雨量数据
打开雨量站点图层的属性表,检查是否关联成功。
4.点开arctoolbox,在spatial analyst工具中选择插值分析方法(因降雨量与高程相关度较高,选用克里金插值或协同克里金插值)。
在插值分析中点选克里金法。
若双击后显示无法执行,则为未加载此工具。
需在自定义模块中加载。
点击自定义,扩展模块,勾选spatial analyst
再次点击克里金插值法,输入点要素、z字段、输出栅格、点数等信息。
点击环境,设置处理范围,选择最宽的范围后点击确定。
等值线图加载成功。
5.剪切等值线图,arctoolbox中选择spatial analyst工具,提取分析,按掩膜提取。
生成与广东省界范围一样的新图层。
利用ArcGIS生成中国境内1:5万地形图及各比例尺图幅号名称一、利用Create Fishnet命令生成1:5万地形图框架(Fishnet),需要输入的参数如下:Fishnet Origin Coordinate:72,16Y-Axis Coordinate: 72,56Cell Size Width: 0.25Cell Size Height: 0.166667Number of Rows: 240Number of Column: 264二、利用To Coverage命令进行格式转换(FishnetCov)三、利用Build命令生成1:5万地形图多边形框架(FishnetCovPoly)四、利用To Shapefile命令进行格式转换(FishnetPoly)五、为FishnetPoly图层创建两个字段(X_Centroid,Y_Centroid),并将计算的质心x、y坐标赋给新加的两个字段六、为FishnetPoly图层创建两个字段(Row_Lat,Column_NO),并分别应用下列公式计算其值:(1)Row_Lat=Fix(Y_Centroid/4)+1(2)Column_NO=Fix(X_Centroid/6)+31七、为FishnetPoly图层创建一个字段(Row_NO),并利用下列条件选择为其赋值:(1)Row_Lat=5,Row_NO=E(2)Row_Lat=6,Row_NO=F(3)Row_Lat=7,Row_NO=G(4)Row_Lat=8,Row_NO=H(5)Row_Lat=9,Row_NO=I(6)Row_Lat=10,Row_NO=J(7)Row_Lat=11,Row_NO=K(8)Row_Lat=12,Row_NO=L(9)Row_Lat=13,Row_NO=M八、为FishnetPoly图层创建一个字段(Name_100W),并利用下列公式为其赋值:Name_100W=Row_NO & Column_NO九、为FishnetPoly图层创建两个字段(Name_50WRow,Name_50WColumn),并利用下列公式为其赋值:Name_50WRow=2 - Fix ( ([X_Centroid] - (Fix ( [X_Centroid] /4 )) *4 )/2)Name_50WColumn=1 + Fix ( ([X_Centroid] - (Fix ( [X_Centroid] /6 )) *6 )/3)十、为FishnetPoly图层创建一个字段(Name_50W),并利用下列公式为其赋值:Name_50W= Name_100W & “B” & “00” & Name_50WRow & “00” & Name_50WColumn十一、为FishnetPoly图层创建两个字段(Name_25WRow,Name_25WColumn),并利用下列公式为其赋值:Name_20WRow=4 - Fix ( [Y_Centroid] - (Fix ( [Y_Centroid] /4 ) ) * 4)Name_20WColumn=1 + Fix ( ([x_Centroid] - (Fix ( [x_Centroid] /6 ) ) * 6) / 1.5)十二、为FishnetPoly图层创建一个字段(Name_25W),并利用下列公式为其赋值:Name_20W= Name_100W & “C” & “00” & Name_50WRow & “00” & Name_50WColumn十三、为FishnetPoly图层创建两个字段(Name_10WRow,Name_10WColumn),并利用下列公式为其赋值:Name_10WRow =12- Fix ( ([Y_Centroid] - Fix ( [Y_Centroid] /4 ) *4) *3 )Name_10WColumn =1 + Fix ( ([X_Centroid] - Fix ( [X_Centroid] /6 ) *6) *2 )十四、为FishnetPoly图层创建一个字段(Name_10W),并根据下列条件分别赋值:条件1:"Name_10WRo" <10 AND "Name_10WCo" <10Name_10W = [Name_100W] & "D" & "00" & [Name_10WRo] & "00" & [Name_10WCo]条件2:"Name_10WRo" <10 AND "Name_10WCo" >= 10Name_10W = [Name_100W] & "D" & "00" & [Name_10WRo] & "0" & [Name_10WCo]条件3:"Name_10WRo" >= 10 AND "Name_10WCo" < 10Name_10W = [Name_100W] & "D" & "0" & [Name_10WRo] & "00" & [Name_10WCo]条件4:"Name_10WRo" >= 10 AND "Name_10WCo" >= 10Name_10W = [Name_100W] & "D" & "0" & [Name_10WRo] & "0" & [Name_10WCo]十五、为FishnetPoly图层创建两个字段(Name_5WRow,Name_5WColumn),并利用下列公式为其赋值:Name_5WRow= 24- Fix ( ([Y_Centroid] - Fix ( [Y_Centroid] /4 ) *4) *6 )Name_5WColumn =1 + Fix ( ([X_Centroid] - Fix ( [X_Centroid] /6 ) *6) *4 )十六、为FishnetPoly图层创建一个字段(Name_5W),并利用下列公式为其赋值:条件1:"Name_5WRo" < 10 AND "Name_5WCo" < 10Name_5W = [Name_100W] & "E" & "00" & [Name_5WRo] & "00" & [Name_5WCo]条件2:"Name_5WRo" < 10 AND "Name_5WCo" >= 10Name_5W = [Name_100W] & "E" & "00" & [Name_5WRo] & "0" & [Name_5WCo]条件3:"Name_5WRo" >= 10 AND "Name_5WCo" < 10Name_5W = [Name_100W] & "E" & "0" & [Name_5WRo] & "00" & [Name_5WCo]条件4:"Name_5WRo" >=10 AND "Name_5WCo" >=10Name_5W = [Name_100W] & "E" & "0" & [Name_5WRo] & "0" & [Name_5WCo]十七、利用Define Projection为FishnetPoly定义坐标系统,并投影为所需的投影(FishnetPoly_Project)。
实习七综合制图实习目的1、了解专题地图组成的各个要素2、掌握ArcGIS编辑专题图的方法和步骤实习内容使用ArcGIS生成1:200万比例尺的浙江省县级行政区划图,并输出成像文件实习步骤一、将ArcGIS切换到Layout视图,并调整页面设置打开ArcMap,注意主显示区的左下角:点击Layout视图(),可以看到ArcMap的中心显示区变成了一张A4纸状的图形,即为打印机的成图区域。
在此区域内默认包含一较小的矩形,为当前数据集的内容。
我们发现默认的A4纸布局对本次的实验材料并不十分合适,需要对其进行一定的调整。
根据1:200万的比例尺,计算浙江省的坐标范围,得到浙江省在图上的跨度大约在25~30厘米左右。
点击菜单中的File->Page and Print Setup,打开页面设置对话框:我们根据需要修改对应的内容:1、去掉Use Printer Paper Settings前的勾;2、在页宽(Page->Width)处填入29(厘米);3、在页高(Page->Height)处填入29(厘米);4、选中右下角的复选框Scale Map Elements Proportionally to Changes in Page Size,使它自动调整主绘图区的位置和大小。
点击OK完成本专题图的页面设置操作Layout视图:在工具栏任意位置点击右键,在弹出的菜单中勾选Layout,即会出现与常用的Tools工具条相类似的Layout工具条。
Layout工具条Tools工具条通过Layout工具条可以实现对布局视图的放大、缩小、平移等操作。
此时Tools工具条里的类似按钮是对布局中的数据(Data Frame)进行操作,而不是对布局本身进行操作。
通过Tools工具条里的方法,可以将感兴趣的数据区域移到视图中心。
通过Tools工具条中的按钮,可以对布局窗口中的组件(如数据框、图例框等)进行选择、移动、编辑属性等操作。
《GIS应用技术》课程课间实验报告基于ArcGIS的中国2011年降水量分布图制作姓名:学号班级:指导教师:测量与空间信息处理实验基于ArcGIS的中国2011年降水量分布图制作一、实验目的及所用软件版本1、实验目的(1)了解和熟悉ArcGIS的基本操作和工作原理(2)了解和熟悉ArcGIS底图制作、空间降水插值、地图整饰直到最后成图的整个过程的基本操作2、实验软件所用版本实验软件ArcGIS二、实验内容及问题背景1、实验内容本次实验主要内容包括以下部分:(1)底图的制作。
这一部分介绍衬托专题图的底图的制作,这一部分的结果还可以作为其它专题图的底图;(2)中国年降水量插值。
这一部分介绍用ArcGIS的空间插值方法将气象站点的降水量数据插值得到全国范围内的降水分布;(3)地图整饰。
这一部分介绍添加地图要素和美化及最后出图;当前绝大多数的GIS软件都能够提供对数据处理的功能,本实验以ArcGIS 为例完成以上工作。
2、实验内容所涉及的问题背景在今年的Esri中国用户大会上,我听了几场关于ArcGIS用于制图方面的讲座,也在体验区与Esri中国的技术老师有一些交流。
一直觉得ArcGIS在空间数据管理和分析方面很强大,而在制图方面却表现得不怎么样。
我看到在国内很多人制图用的是CorelDraw、AI(可能不仅仅是国内,国外的专业制图也是),诚然这些软件作为专门的图形软件,在很多方面有不可比拟的优势,但是对于地理信息制图来说,图形不能和地理信息相关联却是这些软件最大的软肋。
而ArcGIS越来越注重在制图方面的发展与应用,每年举办的制图大赛就是推广之一。
三、实验原理与数学模型本实验主要从实际要求出发,经过对以中国年降水量分布图的制作为例详细地介绍了数据的获取、预处理、空间降水插值直到最后成图的整个过程。
共分为三个部分:第一部分:底图的制作。
这一部分介绍衬托专题图的底图的制作,这一部分的结果还可以作为其它专题图的底图;第二部分:中国年降水量插值。
这一部分介绍用ArcGIS的空间插值方法将气象站点的降水量数据插值得到全国范围内的降水分布;第三部分:地图整饰。
这一部分介绍添加地图要素和美化及最后出图。
四、实验过程描述1、制图前准备工作,首先打开ArcMap,新建本次工作文件夹MySixthJob,具体步骤如下:、双击图标,打开ArcMap ,如图,新建工作文件夹,如图图图、底图制作,具体步骤如下:、统一坐标,做好数据准备。
首先右键单击图层-选择添加数据-选择china_basic_map文件夹-选择所有数据-点击添加,如图,显示和数据未知坐标参考-点击确定,效果如图添加成功效果如图图图图在本节中,我产生的问题是为什么要将坐标设置为GCS_WGS_1984,统一坐标我知道是为了数据相容和统一编辑处理。
查阅资料后,GCS_WGS_1984是世界级地理坐标系,即WGS84:World Geodetic System 1984,是为GPS全球定位系统使用而建立的坐标系统.也是全球所有卫星所用的坐标系统,主要参数是地球经纬度.因为本次数据中包括世界地图与世界河流,所以采用该坐标。
、导出数据。
首先查看数据框属性-WGS84,如图,将除开和的数据导出到新建文件夹S01DataSource,右击省会城市-数据-导出数据,效果如图,选择输出要素类到S01DataSource,并保存为省会城市.shp,效果如图,同理导出数据为中国线,如图,为中国政区,如图图图图图图接着对和进行投影,打开ArcToolbox-数据管理工具-投影和变换-要素-定义投影,输入要素,坐标设为WGS84,点击确定,如图,同理对进行投影,如图图图最后分别导出为河流、国家.shp,如图,.图图在本节中,我产生的问题是导出river和country数据时,出现如图错误,不能导出。
后重新导入原始数据,在Catalog中将这两个文件(和)的地理坐标系设为WGS84,再次导出既成功。
、设置Albers投影,首先点击图层-属性-新建投影坐标,设置如图图接着把南海诸岛以及台湾周围的岛屿保留下来,首先选择中国政区,右击-编辑要素-开始编辑,点击选择,按住shift,选中南海的那些岛屿以及台湾周边岛屿,右击中国政区-选择-根据所选要素创建新的图层,最后如图图接着选择新生成的图层,导出数据,另命名为南海诸岛及周边岛屿,如图,点击确定,如图,最后效果如图图图图在本节中,我产生的问题是开始编辑中国政区数据时,出现如图警告。
后重新导出数据,然后再次打开。
图、删掉面积小的岛屿。
点击中国政区,继续进入编辑状态,点击选择,打开根据属性选择对话框,输入"AREA"< ,点击apply,选中面积为小于的多边形,删除,如图图接着停止编辑,保存编辑内容,最后效果如图图在本节中,我产生的问题是开始删除中国政区数据的条件为什么是AREA<,后来猜想应该是制图时候采用的比例尺寸问题,这个由于无法追踪,只能按着要求做了。
、提取中国轮廓线,这一步的目的是我们要分开中国在陆地上的国界和在海岸线上的国界,因为这两者在制图的时候是不同的。
打开ArcToolbox-数据管理工具-要素-面转线,将输出文件命名为“中国轮廓线雏形.shp”。
确保“识别存储面领域信息”选中(保留每条线段两边的多边形信息是下一步提取轮廓线的关键,点击确定,如图,自动导出,效果如图图图接着点击“中国轮廓线雏形.shp”,点击上方-选择-根据属性选择,选择“中国轮廓线雏形.shp”,选中LEFT_FID=-1的所有要素,点击确定,这个时候边界上的所有线要素就被选中了,如图图接着点击中国轮廓线雏形-选择-根据所选要素生成图层,如图,接着点击新生成的中国轮廓线雏形图层-数据-导出数据,保存为中国轮廓线,如图,,最后添加到图层,效果如图图图图图在本节中,我产生的问题是为什么选中LEFT_FID=-1或者RIGHT_FID=-1的所有要素,边界上的所有线要素就被选中了。
后来查阅帮助,发现选择识别和储存面领域信息就是识别面邻域关系并将该关系存储在输出中。
如果某个面的不同线段与不同的面共用边界,那么该边界将被分割成各个唯一公用的线段,这些线段的两个邻近面 FID 值将存储在输出中,所以选中LEFT_FID=-1或者RIGHT_FID=-1的所有要素,边界上的所有线要素就被选中了。
、提取陆上国界和海上国界,新建一个点文件(坐标系设为WGS84),如图,选择中国轮廓线,进入编辑状态。
在辽宁与朝鲜的入海口处、广西与越南的入海口处创建两个点,保存并停止编辑,如图图图打开ArcToolbox,选择要素-在点处分割线,输入中国轮廓线,点要素为海陆边界分割点,输出为陆地边界与海域边界雏形,如设置,点击确定,最后生成效果图如图图选择陆地边界和海域边界雏形,开始编辑,选择陆地边界,选择合并,如图,同理,选择海域边界,选择合并,如图图图最后设置flag字段区分海陆边界,如图,同时分别设置陆为1,海为2,如图,同时打开属性,选择类别,设置颜色,最后效果如图图图图最后导出数据,输出名为在本节中,我产生的问题是。
、提取九段线,我们从中国政区的线文件中提取出九段线。
名称是叫九段线,但是实际上在现在地图出版物中都是10段的。
这一步比较简单,在编辑状态下选出这10段线,导出成单独的文件,命名为“九段线.shp”,如图,最后效果如图图图图到目前为止,我们已经整理出来我们的底图所需要的要素文件:省会城市(点)、九段线(线)、中国轮廓线(线)、河流(线)、南海诸岛及其它岛屿(面)、中国政区(面)、国家(面),接下来我们对这些要素进行符号化。
在本节中,我产生的问题是九段线的由来。
后查阅资料九段线是中国对海域权益边界的画法。
在中华人民共和国版图中,在里有条由9条断续线组成的U形线,通常称为九段线,线内区域为中国南海。
因此,九段线区分了南(面积350万平方公里)与中国南海(面积210万平方公里)。
、其他设置:纸张设置,首先在文件-页面和打印设置中,将纸张调成横向。
进入版面视图,适当调整数据框的大小和位置(上面留出写标题的空间,右边留出说明文字的空间),将地图比例尺改为1:25 000 000,效果如图图设置国家层的符号样式,将国家层的填充颜色设为10%灰度,边框宽度,边框颜色为20%灰度。
这时,效果如图图设置国界线的符号样式,双击“中国轮廓线”图层打开Layer Properties对话框,在Symbology中选择Categories方式,在ValueField中选择国界类型,点击Add all Values。
双击陆上国界的符号,打开Symbol Selector对话框,随便选择一种线型符号,点击“Edit Symbol”,打开Symbol Property Editor对话框。
对话框中点击左下的“+”号新建两层。
将线型符号的颜色设为50%灰度,线宽,Line Joins为“Round”。
第二层的颜色设为Mango(RGB 255,211,127),线宽2,Line Joins设为“Round”,将Line Propeties 中的Offset设为1。
类似地,第三层的颜色设为Topaz Sand(RGB 255,235,175),线宽4,Line Joins设为“Round”,将Line Propeties 中的Offset设为2。
点击确定,返回Symbol Selector对话框,可以将刚刚设置的样式保存,效果如图图点击确定返回Layer Properties对话框,将海上国界的符号样式设置为:颜色Yogo Blue(RGB 115,178,255),线宽。
设置完成后国界线的效果如图,效果如图,同时设置海域边界,如图图图将九段线的符号样式也设置成陆上国界的样式,效果如图图设置省会城市符号,将省会城市的符号类型设置为“Circle 19”,颜色50%灰度,大小6。
并右击该图层设置“Label Features”,效果如图图设置河流符号,样式使用ArcToolbox-制图工具->制图综合->光滑线工具,将河流光滑。
”Smoothing Algorithm”方法选择BEZIER_INTERPOLATION。
完成以后设置河流的符号样式为:颜色Cretean Blue(RGB 0,112,255),线宽。
为了只让它显示长江和黄河,双击光滑过的河流图层,切换到“Definition Query”选项卡,在Definition Query中输入"NAME" = 'Huang He' OR "NAME" = 'Yangtze',点击确定。