1.2 物质的酸碱性(2)
- 格式:doc
- 大小:172.00 KB
- 文档页数:8
1.2 物质的酸碱性[对应学生用书B本P2—P3]重点提示1. 判断酸、碱时紧抓其定义中的阳离子只有氢离子和阴离子只有氢氧根离子的条件。
2. 酸属于酸性物质,但酸性物质不只有酸,同理,碱属于碱性物质,但碱性物质不只有碱。
3. 酸碱指示剂能判断溶液的酸碱性,而pH试纸能判断溶液的酸碱度。
A组1硫酸、盐酸、硝酸都是常见的酸,之所以认为它们是酸,是因为(D)A. 它们都有酸味B. 都是酸性物质C. 电离时都能产生酸根离子D. 它们电离产生的阳离子只有氢离子2下列电离方程式中,有甲、乙、丙、丁4种物质,其中属于碱的是(C)A. 甲===2H++SO42-B. 乙===2K++CO32-C. 丙===Ba2++2OH-D. 丁===Mg2++OH-+Cl-3在一次实验室开放日活动中,小明同学取出一无色溶液,向其中滴加酚酞试液后变红色。
小明同学得出的下列结论,正确的是(D)A. 该溶液能使紫色石蕊试液变红色B. 该溶液的pH小于7C. 该溶液中的溶质一定是某种碱D. 该溶液显碱性4(丽水中考)肉类的新鲜度可以通过测试pH来判断。
有资料显示,pH与肉类新鲜度的关系如下表所示,则新鲜肉在变质过程中酸性变化情况是(B)名称新鲜肉次鲜肉变质肉pH 5.8~6.2 6.3~6.6>6.6A. 变强B. 变弱C. 不变D. 无法确定5某溶液加水稀释时pH下降,则此溶液(A)A. pH>7,显碱性B. 一定是碱溶液C. pH<7,显酸性D. 一定是酸溶液6紫甘蓝中含有花青素,花青素遇酸性溶液呈红色,遇碱性溶液呈蓝色。
在炒紫甘蓝丝时,加入食醋后,观察到菜丝都变成了红色,其原因是__食醋中含有酸性物质醋酸,紫甘蓝中的花青素遇酸性溶液呈红色__。
7自然界的水都是含有多种物质的混合物,生产、生活中需要的纯净水可以通过蒸馏得到,将刚刚蒸馏出来的蒸馏水盛放在敞口的干净容器里,一段时间后,蒸馏水的pH将__变小__(填“变大”“变小”或“不变”),请你分析说明引起蒸馏水pH改变的原因是__空气中的二氧化碳与水反应生成碳酸__。
《第2节物质的酸碱性》教案教学目标:1、知道物质有酸性物质和碱性物质。
2、说出典型的强酸和生活中常见的弱酸性物质,确认强酸具有腐蚀性,说出典型的强碱和生活中常见的碱性物质,确认某些碱性物质具有一定的去污能力。
3、会用石蕊试液测定物质的酸碱性,知道物质酸碱性强弱可用PH值的高低来表示,会用PH试纸和标准比色卡测定物质酸碱性的强弱。
4、知道物质酸碱性强弱与我们生活的密切关系及酸雨对环境的危害,对学生进行环保教育。
教学重点和难点:重点:认识酸性物质和碱性物质;物质酸碱性及酸碱性强弱测定方法。
难点:对酸性物质和碱性物质的认识;PH的大小与物质酸碱性强弱的关系。
课程类型:实验探究、动作技能、事实的知识。
教学方法:探究式、讨论、实验等。
教具:玻璃棒、烧杯、表面皿、试管、浓硫酸、食醋、稀盐酸、稀硫酸、固体氢氧化钠、固体氢氧化钾、熟石灰、氢氧化钠溶液、石蕊试液、pH试纸、洗涤剂;多媒体课件。
资料:1、浓硫酸的性质:无色、粘稠的油状液体,密度是1.84g/mL,有强烈的腐蚀性,同时还有吸水性和脱水性,溶于水时放出大量的热量。
是一种用的干燥剂。
浓硫酸沾在皮肤上时应立即用干布擦去,再用水冲洗干净,一定不能先用水冲洗。
2、浓盐酸的性质:无色(工业盐酸含有杂质是黄色)、有刺激性酸味的液体;易挥发,挥了出的HCl气体极易溶于水,溶解于空气中的水分中形成盐酸小液滴,所以打开浓盐酸瓶口会看到有白雾。
盐酸是氯化氢气体的水溶液,是混合物。
3、雨水的酸性:正常的雨水因为溶解了空气中的二氧化碳而显弱酸性,酸雨是指pH<5.6的雨水。
4、氢氧化钠:白色块状固体,易吸水性,易潮解,溶解时放出大量的热。
有强烈的腐蚀性。
俗名:火碱、烧碱、苛性钠。
教学过程:<一>酸性物质1、引言:钢铁、化肥、塑料、食品、药物等的生产过程中经常要用到酸性物质和碱性物质。
酸性物质和碱性物质是两类基本的物质。
如:人的胃液里就含有胃酸—盐酸,没有它,我们就不能有效地消化各种食物;若胃酸含量过多,又容易得胃病,需用含碱性的药物进行治疗。
第九讲物质的酸碱性【知识要点】一、相关知识链接菊花因花期长,花朵色泽艳丽,香气浓郁而被人们所喜爱。
很多养花爱好者都愿意养菊花。
可是你知道吗,菊花对土壤的要求很严格,它只在pH为7.0~7.5之间的土壤中生长。
那么应该如何测定土壤的酸碱性以及pH呢?通过本节知识的学习,你将了解其中的一些奥秘。
二、教材知识诠释(一)物质的酸性1.闻气味的方法:用手轻轻扇动,让少量气体进入鼻孔。
2.物质酸性的强弱由物质本身及其浓度决定。
浓度越大,酸性越强。
3.浓硫酸和浓硝酸都有很强的腐蚀性。
当浓硫酸沾到皮肤或衣服上时,应先用干抹布擦干净,再用大量的水冲洗。
(二)物质的碱性1.物质的碱性有强有弱,碱性的强弱是由于物质不同或浓度不同造成的。
浓度越大,碱性越强。
2.部分碱性物质具有一定的去污能力,可以做洗涤剂,如:小苏打。
(三)物质酸碱性的测定1.石蕊试液测试法(1)方法:向待测液体中滴加紫色石蕊试液,通过石蕊试液的变色情况来判断溶液的酸碱性.(2)过程:取待测液体少许,滴入紫色石蕊试液,观察颜色的变化.(3)结论:酸能使紫色石蕊试液变红色,碱能使紫色石蕊试液变蓝色。
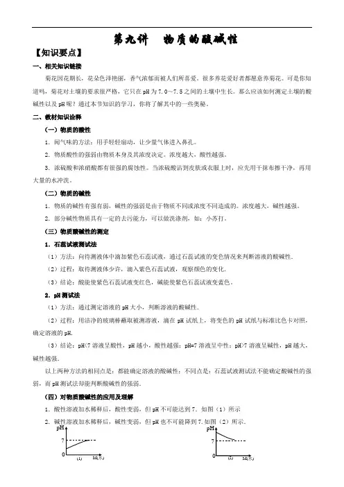
2.pH测试法(1)方法:通过测定溶液的pH大小,判断溶液的酸碱性.(2)过程:用洁净的玻璃棒蘸取被测溶液,滴在pH试纸上,将变色的pH试纸与标准比色卡对照,确定溶液的pH.(3)结论:pH<7溶液呈酸性,pH越小,酸性越强;pH=7溶液呈中性;pH>7溶液呈碱性,pH越大,碱性越强.以上两种方法的相同点是:都能确定溶液的酸碱性;不同点是:石蕊试液测试法不能确定酸碱性的强弱,而pH测试法却能判断酸碱性的强弱.(四)对物质酸碱性的应用及理解1.酸性溶液加水稀释后,酸性变弱,但pH不可能达到7.如图(1)所示2.碱性溶液加水稀释后,碱性变弱,但pH也不可能降到7.如图(2)所示.)3.现实生活中花的色素也可用做酸碱指示剂,但在反应前,应先找出它们在酸性、中性、碱性溶液中的变色规律,方可用于检验溶液的酸碱性.★请先用几分钟时间回想并复述你在本节所学的知识,完成下列问题,做知识的梳理。
1.2 物质的酸碱性(2)
A组 基础练【学A P4-5】
1. 在①稀硫酸,②氢氧化钠溶液,③蒸馏水中,pH依次由
大到小排列的是( D )
A. ①②③ B. ③②①
C. ①③② D. ②③①
2. 下列是人体中几种体液的正常pH,酸性最强的是( D )
A. 胆汁(6.8~7.4) B. 唾液(6.6~7.1)
C. 血液(7.35~7.45) D. 胃液(0.8~1.5)
3. 用pH试纸测定溶液pH的正确操作是( D )
A. pH试纸直接浸入待测液
B. pH试纸先用水润湿再浸入待测液
C. pH试纸浸液后过一会儿观察
D. 用玻璃棒蘸取待测液涂于pH试纸上,马上观察
4. 下表列出了一些常见物质在常温下的 pH 范围,其中呈
碱性的是( A )
物质名称 鸡蛋清 牛奶 西红柿 柠檬汁
pH 范围 7.6~8.0 6.3~6.6 4.0~4.4 2.0~3.0
A. 鸡蛋清 B. 牛奶 C. 西红柿 D. 柠檬汁
5. 某溶液的pH为13,该溶液能使无色酚酞试液变成__红__
色。加水稀释后溶液的pH将__变小__(填“变大”、“变
小”或“不变”) ,其原因是__加水稀释后溶液碱性减
弱__。
6. 分别将①食盐,②熟石灰, ③生石灰,④米醋放入适量
水中。一段时间后,除米醋外其余三种固体均有剩余。
此时所得四种溶液中,pH最小的是__④__(填序号,下
同),pH最大的是__②__,有新物质生成的是__③__。
7. 义乌国际商贸城四区是目前国内科技含量最高的市场之
一。当市场内二氧化碳浓度升高时,人体血液的pH会__
降低__(填“升高”、“降低”或“不变”),影响人的健
康。此时,自动天窗系统就会自动开启通风,使空气清
新。
8. 下图表示的是一些物质在常温下的近似pH,回答下列问
题:
(1) 厨房清洁剂显__碱__性,在少量厨房清洁剂中滴入
几滴无色酚酞试液,溶液呈__红__色。
(2) 酸雨的酸性比正常雨水的酸性__强__(填“强”或
“弱”)。
(3) 测量苹果汁pH时,pH试纸是否需要先用蒸馏水润
湿?__否__(填“是”或“否”)。
B组 提升练
9. pH试纸与紫色石蕊试液相比,紫色石蕊试液的缺点是
( C )
A. 紫色石蕊试液只能测定酸,不能测定碱
B. 紫色石蕊试液只能测定碱,不能测定酸
C. 紫色石蕊试液不能定量反映酸碱性的强弱
D. 紫色石蕊试液能够测定的碱性物质种类较少
10. 人体口腔内唾液的pH通常约为7,在进食过程的最初
10min,酸性逐渐增强,之后酸性逐渐减弱,至40min
趋于正常。与上述事实最接近的图像是( B )
A. B.
C. D.
11. 某科技工作者在进行“酸雨对农业产量影响及对策的研
究”中,得出酸雨的pH大小与小麦减产幅度关系的一
组数据,如下表所示。根据数据,判断下列说法正确的
是( B )
酸雨的pH 3.58 4.59 4.86
小麦减产/% 10 5 3
A. 酸雨的pH越大,小麦减产幅度越大
B. 酸雨的pH越小,小麦减产幅度越大
C. 酸雨的酸性越强,小麦减产幅度越小
D. 酸雨的酸性越弱,小麦减产幅度越大
12. “农夫山泉”广告画面如图,玻璃杯中盛有“农夫山泉”
水样,水样中浸有pH试纸,呈现淡绿色(弱碱性)。广
告提示大家:弱碱性的水对人体健康有利。
请回答下列问题:
(1) 图中测定水样pH的方法是__错误__(填“正确”或
“错误”),用pH试纸测定液体的pH时,所需用
品除玻璃片、pH试纸外,还需要__玻璃棒__。【学
A P5】
(2) 常温时,“农夫山泉”天然饮用水的pH范围约为
__6.8~7.8__,该结果能用实验室的广泛pH试纸
测出来吗?__不能__,原因是__广泛pH试纸的测
量值为整数__。
13. 某化学兴趣小组按以下步骤探究某一温度下氯化钠溶
液的酸碱度。
【猜想或假设】溶液的pH可能为(请将你的假设填入空
格中):
①pH<7,②__pH=7__,③__pH>7__。
【设计和实验】要测定该溶液的酸碱度,除有正确的操
作步骤外,其中不能采用下列物质中的__②③__(填序
号)来进行实验。
①pH试纸 ②紫色石蕊试液 ③无色酚酞试液
组内同学进行了如下实验:
甲同学:取pH试纸放在玻璃片上,用玻璃棒蘸取氯化
钠溶液滴在pH试纸上。把试纸显示的颜色与标准比色
卡对照,测得pH=7。
乙同学:取pH试纸放在玻璃片上,先用蒸馏水将pH试
纸湿润,然后用玻璃棒蘸取氯化钠溶液滴在pH试纸上。
把试纸显示的颜色与标准比色卡对照,测得pH=7。
丙同学:将pH试纸直接浸入氯化钠溶液中,把试纸显
示的颜色与标准比色卡对照,测得pH=7。
【评价】三位同学中操作规范的是__甲__同学。
指出其余同学操作上的错误:__乙同学错误在“先
用蒸馏水将pH试纸湿润”,丙同学错误在“将pH试纸
直接浸入氯化钠溶液中”__。
14. 某兴趣小组为了测定山坡、农田和菜地的土壤酸碱性,
进行如下实验:
第一步:选取山坡、农田、菜地为取样地块,并确定三
地的取样点,分别编号为1、2、3,如下图所示:
第二步:将从不同地点采集到的土样晾干,除去残根和
杂物,压成粉末,用窗纱筛过待用;
第三步:分别取三地土样1g放入试管中,加入5mL蒸
馏水,振荡后静置,取上层清液测得相应的pH,记录如
下表:
土样编号 采集地点 pH
1 山坡 6.6
2 农田 5.4
3 菜地 7.0
(1) 三地土壤属于中性的是__菜地__。
(2) 请描述用pH试纸测定土壤浸出液酸碱度的操作方
法__在白瓷板或玻璃片上放一小片pH试纸,分别
用玻璃棒蘸取土壤浸出液滴到试纸上,把试纸显示
的颜色与标准比色卡比较即可得出土壤浸出液的
pH__。
(3) 老师认为本实验的取样方法会导致测得pH值不能
准确代表该地的土壤酸碱性,请说明原因__pH试纸
测量的数据均是1~14的整数,不会出现小数值__。
C组 拓展练 【学A P5】
15. 大气中SO2含量增加是导致酸雨增多、土壤酸化的主要
原因。土壤中各种可溶性铝盐能抑制植物生长,减弱植
物抵御外来侵害的能力。为了解土壤的情况,某中学“酸
雨”课题研究小组对生物园的土壤做了调查。他们分点
取样,把土壤表面至100mm深的土块分为4层,进行分
析研究;并查阅了有关资料,了解到土壤的pH和植物
吸收营养元素的关系。数据记录及土壤的pH和植物吸
收营养元素的关系如表所示:
0mm~100mm土壤样本的数据
土层深度/mm 0~20 20~40 40~60 60~100
土样pH 4.5 4.2 4.18 4.15
可溶性铝的质
量分数(10-5)
0.4 1.3 1.7 2.0
土壤的pH和植物吸收营养元素的关系如下:
请回答下列问题:
(1) 被测定的土壤明显显__酸__性,随土壤深度的增
加,其pH逐渐变__小__(填“大”或“小”);可
溶性铝的质量分数随土层深度增加而逐渐增大。由
此可以得出土层的酸性强弱与可溶性铝的质量分
数的关系是__土层的酸性增强,可溶性铝的质量分
数增大__。
(2) 分析土壤的pH和植物吸收营养元素的关系,可知
被测定的土壤中植物往往不能正常生长,这是因为
因为土壤酸性较强时,氮、磷、钾元素的吸收率低。
(3) 为减少和防止酸雨的形成,应采取什么措施?__工
厂的废气经处理后才能排放(或燃煤工厂改用清洁
能源)__(至少填一种方法)。