继电保护说明书
- 格式:doc
- 大小:884.15 KB
- 文档页数:13
KJ-6600型微机继电保护测试系统使用说明书上海苏特电气有限公司目录第一章概述 (1)第二章技术参数 (2)第三章主要特点 (3)第四章面板及背板功能介绍 (4)第五章继电保护试验的方法 (5)第六章PC软件的使用方法 (6)6.1 硬件、软件设置 (6)6.2 PC 软件使用说明 (6)6.2.1 交流试验 (6)6.2.2 直流试验 (9)6.2.3 频率试验 (11)6.2.4 同期试验 (12)6.2.5 电流电压继电器 (13)6.2.6 差动继电器 (14)6.2.7 反时限过流 (15)6.2.8 中间继电器 (17)6.2.9 功率方向 (18)6.2.10 阻抗阶梯 (19)6.2.11 零序保护 (21)6.2.12 整组试验 (22)6.2.13 状态序列 (26)6.2.14 阻抗相位特性 (27)6.2.15 精工电流 (28)6.2.16 差动试验 (29)6.2.17 谐波试验 (33)6.2.18 工频变化量 (34)6.2.19 故障再现 (35)6.2.20 系统振荡 (36)6.2.21 计量仪表 (37)6.2.22 系统设置 (38)第七章驱动程序安装向导 (40)第八章注意事项及售后服务 (43)7.1 注意事项 (43)7.2 售后服务 (43)第一章概述微机继电保护测试仪是近十年来发展起来的一个新型智能化测试仪器,以前的继电保护试验工具主要是用调压器和移相器组合而成,体积笨重,精度不高,已不能满足现代微机继电保护的校验工作。
随着科学技术的不断发展,微机继电保护已广泛运用于线路保护,主变差动保护,励磁控制等各个领域,变电站综合自动化已成为主流。
所以,微机继电保护测试仪,必将成为现代继电保护工作人员的必不可少的试验工具。
现代微机继电保护测试仪可分为两种形式,一种是采用传统的OCL功放,体积大,重量在25Kg左右,比较笨重,功放管工作在放大区,时间长了容易损坏,且动态范围窄,精度不高。
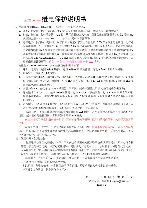
变压器1000kva继电保护说明书一、变压器为1000kva;10kv/0.4kv;△/Y;三相电流比75/5A;1、速断:整定值:供电局提供:<0.2秒(从互感器处加入电流,到开关端口断开测得)2、过流:整定值:供电局提供:<0.5秒(从互感器处加入电流,到开关端口断开测得)过载:整定值:变压器容量105%,一次60.7A,二次4A,延时9秒报预警。
3、零序电流:供电局不提供时,我方作如下规定:取变压器容量的2.5%作为零流的基准值,动作跳闸或报预警,即一次零流1.5A;二次零流0.1A动作跳闸或报预警,延时0.5秒。
本系统室内接地因高压线路很短,互感器前侧接地流经互感器的零流很小,互感器后侧接地流经互感器的零流很大,本装置只对互感器后侧接地有效,前侧端接地只靠供电局线路保护解决,如果0.1A会动作时,应会诊后按0.15A,0.2A,0.25A….. 以0.05A级逐步放大(变压器为△/Y不考虑低压侧零流问题),或重新由测量计算所得。
总之,-次零序电流限止在远小于10A以内。
二、施耐德CCA634+MES114( ,E,F)综保屏编制要求如下:1、速断、过流时:起动A4~A5跳闸,起动A10~A11事故报警,起动A7~A8切断合闸回路。
2、过载发生:起动L5~L6报警。
3、二次零流达到0.1A,延时0.5秒,起动L11~L12跳闸,起动A10~A11事故报警,起动L5~L6报预警(如果在供电局不要求跳闸时,可将2LP事先分断),仅使L5~L6报预警有效。
(由外部2LP确定是跳闸还是仅报预警) 。
4、高温动作K6:也仅起动L5~L6报预警(和零流、过载报预警共用,届时查看对应仪表区分)。
5、超高温动作K7,K1:K7起动A4~A5跳闸,起动A10~A11事故报警,起动A7~A8切断合闸回路;如果不要求跳闸,可将3LP事先分断仅由K1起动L8~L9报预警。
(由外部3LP确定是跳闸还是仅报预警) 。
YTC-1000微机继电保护测试仪用户操作手册目录第一章继电保护测试仪说明 (3)1.1主要技术特点 (3)1.2主要技术指标 (4)1.3面板说明 (7)1.4硬件结构 (8)1.5仪器的操作使用 (9)1.6注意事项 (11)第二章继电保护测试仪使用方法 (13)2.1递变试验×7 (13)2.2递变试验×12 (18)2.3状态序列 (22)2.4谐波试验 (25)2.5整组试验 (30)2.6差动保护试验 (35)2.7频率试验 (41)2.8同期试验 (44)2.9电流-时间特性试验 (47)2.10电压-时间特性试验 (50)2.11故障再现 (53)2.12距离保护试验 (62)2.13零序保护试验 (67)2.14阻抗特性试验 (71)附录1:试验方法 (76)附录2:差动保护知识 (85)附录3:配置清单 (89)附录4:售后服务 (90)前言YTC1000微机继电保护测试仪是在参照中华人民共和国电力行业标准《继电保护微机型试验装置技术条件》(DL/T 624 ─ 1997)的基础上,广泛听取用户意见,总结目前国内同类产品优缺点,充分使用现代先进的微电子技术和器件实现的一种新型小型化微机继电保护测试仪。
它采用可单机独立运行,亦可联接其它电脑运行的先进结构,主机内置高性能工控机和高速数字信号处理器,真16位DAC 模块、新型模块式高保真大功率功放,自带TFT真彩色LCD显示器和嵌入式微机键盘。
既可以单机独立操作,也可以连接笔记本电脑操作。
操作功能强大,体积小,精度高。
既具有大型测试仪优越的性能、先进的功能,又具有小型测试仪小巧灵活、操作简便、可靠性高等优点,性能价格比高。
是继保工作者得心应手的好工具。
第一章继电保护测试仪说明1.1 主要技术特点微机型继电保护测试仪其主要特点表现为:●经典的Windows XP操作界面,人机界面友好,操作简便快捷,为了方便用户使用,定义了大量键盘快捷键,使得操作“一键到位”;●高性能的嵌入式工业控制计算机和8.4〞大屏幕高分辨力彩色TFT液晶显示屏,可以提供丰富直观的信息,包括设备当前的工作状态、下一步工作提示及各种帮助信息等;●配备有超薄型工业键盘和光电鼠标,可以象操作普通PC机一样通过键盘或鼠标完成各种操作;●配备有外接USB接口,可以方便地进行数据存取和软件维护;●无需外接其它设备即可以完成所有项目的测试,自动显示、记录测试数据,完成矢量图和特性曲线的描绘;●采用高性能D/A转换器,产生的波形精度高、线性好,并且具备良好的瞬态响应和幅频特性。
第一章绪论第1.1节继电保护的作用电力系统的运行要求安全可靠、电能质量高、经济性好。
但是,电力系统的组成元件数量多,结构各异,运行情况复杂,覆盖的地域辽阔。
因此,受自然条件、设备及人为因素的影响,可能出现各种故障和不正常运行状态。
故障中最常见,危害最大的是各种型式的短路。
为此,还应设置以各级计算机为中心,用分层控制方式实施的安全监控系统,它能对包括正常运行在内的各种运行状态实施控制。
这样才能更进一步地确保电力系统的安全运行。
电力系统继电保护的基本作用是,在全系统范围内,按指定分区实时的检测各种故障和不正常运行状态,快速及时的采取故障隔离或告警等措施,以求最大限度的维持系统的稳定,保持供电的连续性,保障人身安全,防止或减轻设备的损坏。
第1.2节继电保护技术的发展继电保护技术是随着电力系统的发展和科学技术的进步而不断发展起来的。
20世纪60年代末,有人提出用小型计算机实现继电保护装置的设想,因当时小型计算机在价格,体积,性能方面的种种原因而未能投入实用。
但却由此开始了对继电保护计算机算法的大量研究,为后来微型计算机型继电保护装置(简称微机型保护)的发展奠定了理论基础。
20世纪70年代后半期,出现了比较完善的微机型保护样机,并投入到电力系统中试运行。
20世纪80年代微机型保护在硬件结构和软件技术方面已趋成熟,在一些国家得到推广应用。
进入20世纪90年代以来,微机型保护在我国已得到大量应用,成为了继电保护装置的主要型式。
由于微机型装置的巨大优越性和潜力,因而受到了运行人员的广泛欢迎。
可以说微机型保护代表着电力系统继电保护的未来。
第1.3节对电力系统继电保护的基本要求动作于跳闸的继电保护,在技术上一般应满足四个基本要求,即选择性、速动性、灵敏性和可靠性。
1.3.1选择性:是指保护装置动作时,仅将故障元件从电力系统中切除,使停电范围尽量缩小,以保证系统中的无故障部分仍能继续安全运行。
1.3.2速动性:是指快速地切除故障,以提高电力系统并列运行稳定,减少用户在电压降低的情况下工作的时间,以及小故障元件的损坏程度。
第一章概述第 1 . 1节电力系统继电保护的作用电力是当今世界使用最为广泛、地位最为重要的能源,电力系统的安全稳定运行对国民经济、人民生活乃至社会稳定都有着极为重大的影响。
电力系统由各种电气元件组成。
这里电气元件是一个常用术语,它泛指电力系统中的各种在电气上的独立看待的电气设备、线路、器具等。
由于自然环境,制造质量运行维护水平等诸方面的原因,电力系统的各种元件在运行中可能出现各种故障或不正常运行状态。
因此,需要有专门的技术为电力系统建立一个安全保障体系,其中最重要的专门技术之一就是继电保护技术。
电力系统继电保护的基本作用是:在全系统范围内,按指定分区实时的检测各种故障和不正常运行状态,快速及时地采取故障隔离或告警等措施,以求最大限度地维持系统的稳定,保持供电的连续性,保障人身的安全,防止或减轻设备的损坏。
第 1 . 2节电力系统继电保护技术与继电保护装置继电保护技术是一个完整的体系,它主要由电力系统的故障分析、继电保护原理及实现、继电保护配置设计、继电保护运行与维护等技术构成,而完成继电保护功能的核心是继电保护装置。
继电保护装置,是指装设于整个电力系统的各个元件上,能在指定区域快速准确地对电气元件发出的各种故障或不正常运行状态作出反应,并按规定时限内动作,时断路器跳闸或发出告警信号的一种反事故自动装置。
继电保护装置的基本任务是:(1)自动、迅速、有选择地将故障元件从电力系统中切除并最大限度地保证其他无故障部分恢复正常运行;(2)能对电气元件的不正常运行状态作出反应,并根据运行维护规范和设备承受能力动作,发出告警信号,或减负荷,或延时跳闸;(3)条件许可时,可采取预定措施,尽快地恢复供电和设备运行。
总之,继电保护技术是电力系统必不可少的组成部分,对保障系统安全运行,保证电能质量,防止故障扩大和事故发生,都有极其重要的作用。
第1.3节继电保护的基本要求对作用于跳闸的继电保护装置,在技术上有四个基本要求,也就是所说的“四性”:选择性、速动性、灵敏性和可靠性。
变压器1250kva继电保护说明书一、变压器为1250kva;10kv/0.4kv;△/Y;三相电流比150/5A;1、速断:整定值:供电局提供:<0.2秒(从互感器处加入电流,到开关端口断开测得)2、过流:整定值:供电局提供:<0.5秒(从互感器处加入电流,到开关端口断开测得)过载:整定值:变压器容量105%,一次75.9A,二次2.5A,延时9秒报预警。
3、零序电流:供电局不提供时,我方作如下规定:取变压器容量的2.5%作为零流的基准值,动作跳闸或报预警,即一次零流1.8A;二次零流0.06A动作跳闸或报预警,延时0.5秒。
本系统室内接地因高压线路很短,互感器前侧接地流经互感器的零流很小,互感器后侧接地流经互感器的零流很大,本装置只对互感器后侧接地有效,前侧端接地只靠供电局线路保护解决,如果0.06A会动作时,应会诊后按0.1A,0.15A,0.2A,0.25A….. 以0.05A级逐步放大(变压器为△/Y不考虑低压侧零流问题),或重新由测量计算所得。
总之,-次零序电流限止在远小于10A以内。
4、压变低压继电器动作报警1YJ--3YJ为70V。
二、施耐德T40 CCA634+MES114( ,E,F)综保屏编制要求如下:1、速断、过流时:起动A4~A5跳闸,起动A10~A11事故报警,起动A7~A8切断合闸回路。
2、过载发生:起动L5~L6报警。
3、二次零流达到0.06A,延时0.5秒,起动L11~L12跳闸,起动A10~A11事故报警,起动L5~L6报预警(如果在供电局不要求跳闸时,可将2LP事先分断),仅使L5~L6报预警有效。
(由外部2LP确定是跳闸还是仅报预警) 。
4、高温动作K6:也仅起动L5~L6报预警(和零流、过载报预警共用,届时查看对应仪表区分)。
5、超高温动作K7,K1:K7起动A4~A5跳闸,起动A10~A11事故报警,起动A7~A8切断合闸回路;如果不要求跳闸,可将3LP事先分断仅由K1起动L8~L9报预警。
第一章装置总体介绍 (3)一、概述 (3)二、主要技术指标 (4)三、硬件介绍 (6)四、人机界面操作说明 (7)五、参数设定 (11)六、型号说明 (12)七、结构,外形尺寸,安装开孔方式 (12)第二章 ST200F-L微机型线路保护装置 (14)一、功能概述 (14)二、保护功能说明 (14)三、定值参数设定 (15)第三章 ST200T3-L微机型变压器保护装置 (18)一、功能概述 (18)二、保护功能说明 (18)三、定值参数设定 (20)第四章 ST200T1-L微机型变压器差动保护装置 (23)一、功能概述 (23)二、保护功能说明 (23)三、定值参数设定 (25)第五章 ST200T2-L微机型变压器后备保护装置 (29)一、功能概述 (29)二、保护功能说明 (29)三、定值参数设定 (30)第六章 ST200M1-L微机型电动机保护装置 (32)一、功能概述 (32)二、保护功能说明 (32)三、定值参数设定 (33)第七章 ST200M2-L微机型电动机差动保护装置 (36)一、功能概述 (36)二、保护功能说明 (36)三、定值参数设定 (37)第八章 ST200D1-L微机型发电机差动保护装置 (39)一、功能概述 (39)二、保护功能说明 (39)三、定值参数设定 (40)第九章 ST200D2-L微机型发电机后备保护装置 (43)一、功能概述 (43)二、保护功能说明 (43)三、定值参数设定 (44)第十章 ST200C-L微机型电容器保护装置 (47)一、功能概述 (47)二、保护功能说明 (47)三、定值参数设定 (48)第十一章 ST200P-L微机型PT监测装置 (51)一、功能概述 (51)二、自动功能说明 (51)三、定值参数设定 (51)第十二章 ST200B-L微机型备用电源自投装置 (53)一、功能概述 (53)二、自动功能说明 (53)三、定值参数设定 (55)第十三章 ST200K-L微机型测控装置 (57)一、功能概述 (57)二、自动功能说明 (57)第一章装置总体介绍一、概述ST200-L系列微机型继电保护及自动装置是我公司为了适应电力系统各发电厂、变电站、配电站等对继电保护的要求而专门开发的新一代微机型保护设备。
继电保护说明书撰写合同甲方(委托方/公司/单位):_____________________________________地址:_____________________________________________联系电话:__________________________________________法定代表人:_______________________________________乙方(撰稿人/服务提供方):________________________________身份证号:_________________________________________联系电话:__________________________________________为确保甲方继电保护系统项目的规范运行,提供专业的技术支持和操作指导,甲乙双方本着平等、自愿、协商一致的原则,就继电保护说明书的撰写及相关事宜达成如下合同。
一、合同目的1.1 甲方委托乙方撰写继电保护说明书,乙方应根据甲方提供的系统技术要求和实际情况,撰写一份符合行业标准的继电保护说明书;1.2 说明书应对继电保护系统的功能、工作原理、操作流程及维护方法进行详细说明,确保其科学性、可操作性,帮助甲方顺利实施系统运行和维护。
二、说明书撰写要求2.1 说明书内容应包括但不限于以下部分:2.1.1 系统概述:概述继电保护系统的基本结构、功能及在电力系统中的重要性;2.1.2 工作原理:详细说明继电保护系统的工作原理及各个模块的功能;2.1.3 安装与调试:提供系统安装、调试步骤及注意事项,确保系统能够稳定运行;2.1.4 运行操作:描述系统的操作流程,涵盖常规操作、紧急操作及系统恢复操作;2.1.5 故障处理:列出可能出现的故障及对应的排查与处理方法,确保及时解决问题;2.1.6 维护保养:提供系统的日常维护和定期保养指南,延长设备使用寿命,确保系统可靠性;2.1.7 安全事项:说明继电保护系统的操作及维护中的安全要求,防止事故发生;2.1.8 参考标准与规范:列出参考的行业标准、法规及相关技术规范。
目录第一章概述--------------------------------------------------------------------------------1第二章技术参数--------------------------------------------------------------------------2第三章装置硬件结构--------------------------------------------------------------------3第四章单机运行软件操作方法--------------------------------------------------------5第五章PC机软件操作方法-------------------------------------------------------------12第六章继电保护调试经验点滴及注意事项-----------------------------------------27第七章单机操作对各型继电器的校验方法-----------------------------------------28第八章主机软件升级,故障维护,售后服务--------------------------------------32特别提示:本公司警告用户,本仪器有高压输出,使用不当可能危及人身安全。
在使用本仪器之前,务必先仔细阅读本使用说明书!第一章概述继电保护测试装置是保证电力系统安全可靠运行的一种重要测试工具。
随着现代电力系统规模的不断扩大,对电力系统运行和管理的可靠性、高效性要求的不断提高,继电保护人员的测试工作变得更加频繁和复杂。
在计算机技术、微电子技术、电力电子技术飞速发展的今天,应用最新技术成果不断推出新型高性能继电保护测试仪是技术进步的必然趋势,也是时代赋予我们的责任。
微机继电保护测试装置是在参照电力部颁发的《微机型继电保护试验装置技术条件(讨论稿)》的基础上,广泛听取用户意见,总结目前国内同类产品优缺点,充分使用现代先进的微电子技术和器件实现的一种新型小型化微机继电保护测试仪。
摘要 (1)一、选题背景 (2)二、原始资料 (3)三、方案论证 (4)3.1三段式电流保护原理 (4)3.1.1.无时限电流速断保护 (4)3.1.2.限时电流速断保护 (7)3.1.3.定时限过电流保护 (8)4.整定计算 (9)四、线路MN(M侧)三段式电流保护动作电流及灵敏度 (10)1. 一段电流速断保护 (10)2. 二段保护电流整定 (10)3. 三段保护电流整定 (11)4. 灵敏度计算 (11)五、分析阶段式电流保护,易受到什么因素的影响? (11)六、分析在本电力系统中,采用距离保护,会有什么改善和提高? (11)七、总结 (11)参考文献资料 (12)继电保护装置必须具有正确区分被保护元件是处于正常运行状态还是发生了故障,是保护区内故障还是区外故障的功能。
保护装置要实现这一功能,需要根据电力系统发生故障前后电气物理量变化的特征为基础来构成。
最早的继电保护装置是熔断器。
以后出现了以断路器为核心的电磁式继电保护装置、电子式静态继电保护装置,发展迅速的以远动技术信息技术和计算机技术为基础的微机型继电保护装置;(1)继电保护装置必须满足的四个基本要求:1 选择性:当系统发生故障时,继电保护装置只将故障设备切除,使停电范围尽量缩小,保证无故障部分继续运行。
2 速动性:电力系统发生故障时,要求能快速切除故障以提高电力系统并列运行的稳定性;减少用户在电压降低的异常情况下的运行时间,使电动机不致因电压降低时间过长而处于停止转动状态,并利于电压恢复时电动机的自起动,以加速恢复正常运行的进程;此外,还可避免扩大事故,减轻故障元件的损坏程度。
3 灵敏性:是指保护对其保护范围内的故障或不正常运行状态的反应能力,对于保护范围内故障,不论短路点的位置在哪里,短路类型如何,运行方式怎样变化,保护均应灵敏正确地反应。
4 可靠性:就是在保护范围以内发生属于它应该动作的故障时,不应该由于它本身的缺陷而拒绝动作;而在其它任何不属于它动作的情况下,不应该误动作。
(2)继电保护的基本概念在电力系统运行中,外界因素(如雷击、鸟害等)、内部因素(绝缘老化,损坏等)及操作等,都可能引起各种故障及不正常运行的状态出现,常见的故障有:单相接地;三相短路;两相短路;两相接地短路;断线等。
电力系统非正常运行状态有:过负荷,过电压,非全相运行,振荡,次同步谐振,同步发电机短时失磁异步运行等。
电力系统继电保护和安全自动装置是在电力系统发生故障和不正常运行情况时,用于快速切除故障,消除不正常状况的重要自动化技术和设备。
电力系统发生故障或危及其安全运行的事件时,他们能及时发出告警信号,或直接发出跳闸命令以终止事件。
(3).继电保护的基本任务1自动迅速,有选择的跳开特定的断路器2反映电气元件的不正常运行状态(4)电力系统对继电保护的基本要求速动性,选择性,灵敏性,可靠性。
一、选题背景继电保护装置为了完成它的任务,必须在技术上满足选择性、速动性、灵敏性和可靠性四个基本要求。
对于作用于继电器跳闸的继电保护,应同时满足四个基本要求,而对于作用于信号以及只反映不正常的运行情况的继电保护装置,这四个基本要求中有些要求可以降低。
1)选择性选择性就是指当电力系统中的设备或线路发生短路时,其继电保护仅将故障的设备或线路从电力系统中切除,当故障设备或线路的保护或断路器拒动时,应由相邻设备或线路的保护将故障切除。
2)速动性速动性是指继电保护装置应能尽快地切除故障,以减少设备及用户在大电流、低电压运行的时间,降低设备的损坏程度,提高系统并列运行的稳定性。
一般必须快速切除的故障有:(1) 使发电厂或重要用户的母线电压低于有效值(一般为0.7倍额定电压)。
(2) 大容量的发电机、变压器和电动机内部故障。
(3) 中、低压线路导线截面过小,为避免过热不允许延时切除的故障。
(4) 可能危及人身安全、对通信系统造成强烈干扰的故障。
故障切除时间包括保护装置和断路器动作时间,一般快速保护的动作时间为0.04s~0.08s,最快的可达0.01s~0.04s,一般断路器的跳闸时间为0.06s~0.15s,最快的可达0.02s~0.06s。
对于反应不正常运行情况的继电保护装置,一般不要求快速动作,而应按照选择性的条件,带延时地发出信号。
3)灵敏性灵敏性是指电气设备或线路在被保护范围内发生短路故障或不正常运行情况时,保护装置的反应能力。
能满足灵敏性要求的继电保护,在规定的范围内故障时,不论短路点的位置和短路的类型如何,以及短路点是否有过渡电阻,都能正确反应动作,即要求不但在系统最大运行方式下三相短路时能可靠动作,而且在系统最小运行方式下经过较大的过渡电阻两相或单相短路故障时也能可靠动作。
系统最大运行方式:被保护线路末端短路时,系统等效阻抗最小,通过保护装置的短路电流为最大运行方式;系统最小运行方式:在同样短路故障情况下,系统等效阻抗为最大,通过保护装置的短路电流为最小的运行方式。
保护装置的灵敏性是用灵敏系数来衡量。
4)可靠性可靠性包括安全性和信赖性,是对继电保护最根本的要求。
安全性:要求继电保护在不需要它动作时可靠不动作,即不发生误动。
信赖性:要求继电保护在规定的保护范围内发生了应该动作的故障时可靠动作,即不拒动。
继电保护的误动作和拒动作都会给电力系统带来严重危害。
即使对于相同的电力元件,随着电网的发展,保护不误动和不拒动对系统的影响也会发生变化。
以上四个基本要求是设计、配置和维护继电保护的依据,又是分析评价继电保护的基础。
这四个基本要求之间是相互联系的,但往往又存在着矛盾。
因此,在实际工作中,要根据电网的结构和用户的性质,辩证地进行统一。
二、原始资料:线路MN侧(M侧)和NP均装有三段式电流保护,它们的最大负荷电流分别为120A和100A,负荷的自启动系数均为1.8;线路MN第II段保护的延时允许大于1s;I段可靠系数为1.25,II段可靠系数为1.15,III段可靠系数1.2,躲开最大振荡电流时可靠系数为1.15,返回系数为0.85;M侧电源的XsM.min=15欧,XsM.max=20欧;N侧电源的XsN.min=20欧,XsN.max=25欧三、方案论证3.1三段式电流保护原理电流速断、限时电流速断和过电流保护都是反应电流增大而动作的保护,它们相互配合构成 一整套保护,称做三段式电流保护。
三段的区别主要在于起动电流的选择原则不同。
其中速 断和限时速断保护是按照躲开某一点的最大短路电流来整定的,而过电流保护是按照躲开最 大负荷电流来整定的。
3.1.1.无时限电流速断保护无时限电流速断保护(又称Ⅰ段电流保护)它是反应电流升高而不带时限动作的一种电流保护。
其工作原理可用图3-1所示单侧电源线路的无时限电流保护为例来说明。
图4-1 单侧电源线路无时限电流保护作用原理当线路上发生三相短路时,流过保护1的短路电流为KM M M K Z Z E Z E I +==∑)3( (4—1) 式中M E ——系统等效电源的相电动势;M Z ——系统等效电源到保护安装处之间的正序阻抗;K Z ——保护安装处至短路点之间的正序阻抗。
由式(3-1)可见,当系统运行方式一定时,M E 和M Z 是常数,则流过保护的三相短路电流,是短路点至保护安装处间距离L 的函数。
短路点距电源越远流过保护的三相短路电流越小。
图3-1中曲线1表示,系统在最大运行方式下三相短路时,流过保护的最大三相短路电流)3(K I 随L 的变化曲线。
曲线2,是系统在最小运行方式下两相短路时,流过保护的最小两相短路电流)2(K I 随L 的变化曲线。
对于反应电流升高而动作的电流保护装置而言,能使保护装置起动的最小电流称为保护装置的动作电流,以oper I 表示。
当流过保护装置的电流达到这个值时,保护装置就能起动。
显然,仅当通过被保护线路的电流k I ≥oper I 时,保护装置才会起动。
在图3-1中,以M 处保护为例,当本线路(L MN )末端发生短路故障时,希望M 处无时限电流速断保护能瞬时动作切除故障,而当相邻线路首端(或称出口处)发生短路故障时,按照选择性要求,M 处保护不应动作,应由N 处保护动作切除故障。
但实际上,本线路末端和相邻线路首端发生短路故障时,流经M 处保护的短路电流是一样的,M 侧保护无法区分这两处的短路故障。
为了保证选择性,电流速断保护的动作电流应躲过下一线路首端(或本线路末端)短路故障时流过本保护的短路电流,即取oper I ﹥max ⋅⋅N K I 写成等式,则有oper I =rel K )3(max ⋅⋅N K I(4—2) 式中 )3(max ⋅⋅N K I ——最大运行方式下,被保护线路末端N 发生金属性三相短路时,流过保护装置的最大短路电流。
rel K ——可靠系数,它是考虑短路电流计算误差、继电器动作电流误差、短路电流中非周期分量的影响和必要的裕度而引入的大于1的系数,一般取rel K =1.2 ~1.3在图3-1中,通过动作电流画一平行于横坐标的直线3,此直线3与曲线1和2各有一个交点,在交点至保护安装处的线路上发生短路故障时,由于流经保护的短路电流均大于动作电流,所以保护装置处于动作状态,而在两交点以后短路时,流经保护的短路电流小于动作值,保护不动作。
对应这两点,保护有最大和最小保护范围,即m ax L 和m in L 。
这说明无时限电流速断保护,不能保护线路全长,且保护范围受运行方式的影响。
无时限电流速断保护的选择性是靠动作电流来保证的,灵敏性是用其最小保护范围来衡量的,最小保护范围不应小于线路全长的15%~ 20%。
无时限电流速断保护的保护范围可以用解析法求得。
忽略系统各元件阻抗的电阻分量,按式(3-2)计算出保护的动作电流为:oper I =min1max 23L X X E M M +⋅解得最小保护范围为 )max 1min 231⋅ ⎝⎛-=M operM X I E X L (4—3) 式中 X 1 ——被保护线路单位长度的正序电抗;m ax ⋅M X ——M 侧系统等值的最大系统电抗。
图4-2无时限电流速断保护单相原理接线无时限电流速断保护单相原理接线,如图3—2所示,它是由电流继电器KA 、中间继电器KC 和信号继电器KS 组成。
正常运行时,负荷电流流过线路,反应到电流继电器中的电流小于KA 的动作电流,KA 不动作,其常开触点是断开的,KC 常开触点也是断开的,信号继电器线圈和跳闸线圈TQ 中无电流,断路器主触头闭合处于正常送电状态。
当线路短路时,短路电流超过保护动作电流,KA 常开触点闭合起动中间继电器,中间继电器常开触点闭合将正电源接入KS 线圈,并通过断路器的常开辅助触点QF1,接到跳闸线圈TQ 构成通路,断路器跳闸后切除故障线路。