上海市格致中学2020届高三上学期12月月考化学试卷含答案
- 格式:pdf
- 大小:398.67 KB
- 文档页数:8
第一学期第一次测试高三年级化学试卷可能用到的相对分子质量:H-1 N-14 Fe-56 Cu-64一、选择题(本题共40分,每小题2分,每小题只有一个正确选项)1. 《本草纲目》记载的烧酒工艺:“凡酸坏之酒,皆可蒸烧”,“以烧酒复烧二次……价值数倍也”。
该方法与分离下列物质的原理相同的是A. 苯和水B. 硝酸钾和氯化钠C. 食盐水和泥沙D. 乙酸丁酯和1-丁醇2. 重水(D2O)是重要的核工业原料,下列说法错误的的A. 氘(D)原子核外有1个电子B. 1H与D互称为同位素C. H2O与D2O互称为同素异形体D. 1H218O与D216O的相对分子质量相同3. Fe为26号元素,属于第四周期,最外层有2个电子,Fe3+最外层的电子数则为A. 8B. 13C. 14D. 184. 以下关于氢气分子中的成键状况的表达错误的是A. B. C. D. H—H5. 含有非极性共价键的离子化合物是A. B. KOH C. Na2O2 D. CaCl26. 烷烃命名中常使用三套数字,甲、乙、丙……,1、2、3……,二、三……。
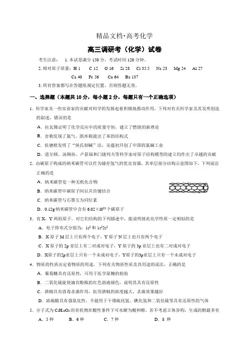
其中“二、三……”是说明A. 碳原子数B. 烷基位置编号C. 氢原子数D. 同种烷基数目7. 下列物质的水溶液能导电,但属于非电解质的是A. CH3COOHB. Cl2C. NH4NO3D. SO28. 按原子序号递增的顺序(稀有气体除外),对第三周期元素性质的描述正确的是A. 原子半径和离子半径均减小B. 氧化物对应的水化物碱性减弱,酸性增强C. 单质的晶体类型金属晶体,原子晶体和分子晶体D. 单质的熔点降低9. 从下列叙述中能肯定判断某平衡发生移动的是A. 混合物中分组分的浓度改变B. 混合体系中气体密度发生变化C. 正、逆反应速率改变D. 反应物的转化率改变10. 在FeCl3和CuCl2的混合溶液中加入铁屑,反应结束后滤出固体物质,滤液中存在的阳离子可能是A. Fe3+B. Fe2+和Fe3+C. Fe2+和Cu2+D. Cu2+和Fe3+11. 寒冷的冬天,经常使用暖宝宝,暖宝宝中装的是铁粉、活性炭、无机盐等物质,打开包装以后,可以连续12个小时释放热量,以下分析错误的是A. 将化学能转化为热能B. 其发热原理与钢铁的吸氧腐蚀相同C. 铁作负极,电极反应为:Fe-3e-→Fe3+D. 活性炭作正极,电极反应为;2H2O+O2 + 4e-→4OH-12. 用石墨电极电解CuCl2溶液(见右图)。
试卷类型A2019-2020年高三上学期12月阶段性测试化学试题 含答案注意事项:1.本试卷分第I 卷(选择题)和第II 卷(非选择题)两部分。
第I 卷1~4页,第II 卷5~8页,请将第Ⅱ卷答案答在答题纸上。
共100分,考试时间90分钟。
2.答第I 卷前,考生务必将自己的姓名、考试号、考试科目、试卷类型用2B 铅笔涂写在答题卡上。
第I 卷每小题选出答案后,用2B 铅笔把答题卡上对应题目的答案涂黑。
3.考试结束后,监考人将答题卡和答题纸一并收回。
可能用到的相对原子质量:H :1 C :12 N :14 O :16 Na :23 Al :27 Cl :35.5 S :32第I 卷(选择题 共44分)一、选择题(本题包括10小题,每小题2分,共20分。
每小题只有一个....选项符合题意) 1.2011年是国际化学年,中国的宣传口号是“化学——我们的生活,我们的未来”。
下 列叙述不正确...的是 A .在家用燃煤中加入适量的生石灰能有效减少二氧化硫的排放量B .以NO 和NO 2为主的氮氧化物是形成光化学烟雾和酸雨的一个重要原因C .研发高效低毒的农药,降低蔬菜的农药残留量D .天然药物无任何毒副作用,可长期服用2.37 17Cl 、35 17Cl 为不同的核素,N A 为阿伏加德罗常数,下列说法正确的是A .常温下,4.48L 37 17Cl 2含有0.72N A 个中子B .37 17Cl 、35 17Cl 互为同位素,35 17Cl 2与37 17Cl 2互为同分异构体C .通常情况下,氯气做氧化剂,但氯气也具有还原性D .37 17Cl 2的摩尔质量是743.将一浅绿色溶液,置于空气中,变黄色。
将此黄色溶液逐滴滴入沸水中,形成一种红褐色胶体,下列说法中错误的是A .该浅绿色溶液中含有Fe 2+在空气中被氧化为Fe 3+B .欲检验该黄色溶液中,是否含有未被氧化的Fe 2+,向其中滴加KSCN 溶液C .配制该浅绿色溶液,要向其中加少量酸与铁粉,目的是为了防止Fe 2+的水解与氧化D .欲检验浅绿色溶液中是否含有Fe 3+,滴入KSCN 溶液,看是否变红色 4.下列说法正确的是A.电离是电解质离解成能够自由移动的离子的过程,与是否通电无关B.有单质参加的反应,均为氧化还原反应C.阿伏加德罗常数是6.02×1023D.氢氧化铝是两性氢氧化物,氧化铝是两性氧化物,铝也是两性金属5.下列关于物质的分类说法中,正确的是A.SO2、NO2是酸性氧化物B.分散系一定是混合物C.盐酸能导电,是电解质D.最外层电子数少于4的元素一定是金属元素6.下列有关化学用语表示正确的是A.S2-B.原子核内有10个中子,8个质子的原子:18O8C.HSO3-的电离方程式:HSO3-= H++SO32-D.2gH2在25℃101kPa下燃烧,生成液态的水放出285.8kJ·mol-1的热量,则该反应的热化学方程式为:2H2(g)+O2(g)=2H2O(l) △H=-285.8kJ·mol-17.元素的原子结构决定其性质和周期表中的位置,下列有关结构和性质的说法中,正确的是A.形成离子键的阴阳离子间只存在静电吸引力B.元素周期表中,第三周期最右端的元素得电子能力最强C.最易失去的电子能量最高D.目前使用的元素周期表中最长的周期含有36种元素8.关于反应3O2(g) = 2O3(g) △H>0,下列说法正确的是A.反应前后,熵不变B.反应前后,分子总数不变C.反应前后,生成物总能量与反应物的总能量不变D.反应前后,氧元素化合价不变9.下列反应中生成物总能量高于反应物总能量的是A.碳酸钙受热分解B.钠与水反应C .铝粉与氧化铁粉末反应D .氧化钙溶于水10.反应SiO 2(s)+3C(s)=SiC(s)+2CO(g) △H >0的叙述中,正确的是 A .氧化剂是SiO 2 B .氧化剂与还原剂的物质的量之比为1∶2 C .碳在反应中只做还原剂 D .若生成1molSiC 转移电子为2mol二、选择题(本题包括8小题,每小题3分,共24分。
上海市黄浦区格致中学2019-2020学年高三上学期第一次月考化学试卷一、单选题(本大题共20小题,共40.0分)1.将两种互不相溶的液体分离的方法是()A. 结晶B. 分液C. 蒸馏D. 过滤2.下列各组互为同位素的是()A. 2040Ca和1840ArB. D和TC. H2O和H2O2D. O3和O23.R元素的原子,其最外层电子数是次外层的电子数的2倍,则R是()A. SB. SiC. NaD. C4.下列不属于共价键成键因素的是()A. 共用电子对在两原子核之间高概率出现B. 共用的电子必须配对C. 成键后体系能量降低,趋于稳定D. 两原子核的体积大小要适中5.下列化合物中,含有非极性共价键的离子化合物是()A. CaC2B. N2H4C. Na2SD. BaCl26.某烷烃的结构为:,下列命名正确的是()A. 1,2—二甲基—3—乙基戊烷B. 3—乙基—4,5—二甲基己烷C. 4,5—二甲基—3—乙基己烷D. 2,3—二甲基—4—乙基己烷7.下列物质中属于非电解质的是()A. 盐酸B. 氨水C. H2SO4D. SO38.下列各组元素的原子随着原子序数的递增,有关递变不正确的是()A. 最高正价:C<N<O<FB. 金属性:Na<K<Rb<CsC. 原子半径:C>N>O>FD. 最外层电子数:Na<Mg<Al<Si9.已建立化学平衡的可逆反应,改变条件使化学平衡向正反应方向移动,下列叙述中正确的是()A. 生成物的产量一定增大B. 生成物的百分含量一定增大C. 反应物的浓度一定降低D. 每种反应物的转化率一定增大10.铁、铜混合粉末18.0g加入到100mL5.0mol·L−1FeCl3溶液中,充分反应后,剩余固体质量为2.8g。
下列说法正确的是()A. 反应后溶液中n(Fe2+)+n(Cu2+)=0.75molB. 剩余固体是铁、铜混合物C. 反应后溶液中n(Fe3+)=0.10molD. 原固体混合物中铜的质量是9.6g11.钢铁发生吸氧腐蚀时,正极发生的反应是()A. 2H++2e−=H2↑B. 2H2O+O2+4e−=4OH−C. Fe−3e=Fe3+D. Fe−2e=Fe2+12.如图,a、b是石墨电极,通电一段时间后,b极附近溶液显红色。
上海市十三校2020 届高三年级联考化学试题注意:1.考生力必在答题卡上用钢笔或圆珠笔清楚填写姓名。
2.第I卷(1—22小题),由机器阅卷,答案必须全部涂写在答题卡上。
相对原子质量:H—12 C—12 N—14 O—16 S—32 Cl—35.5 Al—27 Cu—64 Zn—65 Ce—140一、选择题(本题共10分,每小题2分,只有一个正确选项,答案涂写在答题卡上)1.围绕上海世博会下列说法合理的是()A.严禁将汽油带入场馆B.所有食品全都不含化学成分C.场馆均为天然材料D.将世博会场馆建成绿色2.化学用语是学习化学的重要工具。
下列化学用语正确的是()A.钢铁腐蚀时可能发生的正极反应:4OH—4e-→2H2O+O2↑B.明矾水解反应的离子方程式:Al3++3H2O→Al(OH)3+3H+C.乙烯的结构式:D.苯分子的球棍模型:3.右图是我国“长征二号F”运载火箭发射现场。
图中可以看到从火箭的下部喷射出大量的红棕色的气体,关于这种红棕色气体的认识正确的是()A.是溴蒸气,火箭发射时作氧化剂B.是二氧化氮气体,火箭发射时作还原剂C.是溴蒸气,火箭发射时作还原剂D.是二氧化氮气体,火箭发射时作氧化剂4.生活中涉及到的下列物质中,不属于合金的是()A.玻璃钢B.不锈钢C.钥匙D.18K金项链5.判断下列有关化学基本概念的依据正确的是()A.共价化合物:是否含有共价键B.氧化还原反应:元素化合价是否变化C.强弱电解质:溶液的导电能力大小D.离子晶体:液态时能否导电二、选择题(本题共36分,每小题3分,只有一个正确选项,答案涂写在答题卡上)6.右表为元素周期表前四周期的一部分,下列有关X、W、Y、R、Z五种元素的叙述中,正确的是()A.常温常压下,五种元素的单质中有两种是气态B.Y、Z的阴离子电子层结构都与R原子的相同C.W的氢化物比X的氢化物稳定D.Y与W元素的最高价氧化物对应水化物的酸性比较,前者弱于后者7.下列有关物质分类或归类正确的是()①混合物:盐酸、漂白粉、氯水、水银②化合物:CaCl2、NaOH、HCl、HD③电解质:明矾、石膏、冰醋酸、氯化银④同素异形体:C60、C70、金刚石、石墨⑤放热反应:盐酸与氢氧化钠、碳与二氧化碳高温化合成一氧化碳、甲烷燃烧A.①③B.②③C.③④D.④⑤8.人体内产生的活性氧能加速人体衰老,被称为“生命杀手”。
上海高三高中化学月考试卷班级:___________ 姓名:___________ 分数:___________一、选择题1.下列过程只破坏离子键的是()A.KClO3分解得氧气B.NaHSO4加热熔化C.KHSO4晶体溶于水D.NH4Cl受热分解2.属于酸性氧化物的是()A.NO B.NO2C.CO D.CO23.有关氧元素及含氧物质表示正确的是()A.质子数为8、中子数为10的氧原子:OB.氧离子(O2﹣)的结构示意图:C.某氧单质的球棍模型:D.某碳氧化合物电子式:4.化学中有许多的“守恒相等”,下列不符合的是()A.化学反应中,反应物总能量与生成物总能量B.化学反应中,反应物总质量与生成物总质量C.溶液中,稀释前溶质质量与稀释后溶质质量D.在化合物中,正化合价总数与负化合价总数5.短周期主族元素X、Y、Z、W原子序数依次增大,X与Z原子序数相差8,Y元素的焰色为黄色,Z元素的最高价为+6.下列叙述正确的是()A.半径:r(X2﹣)>r(Y+)B.沸点:H2Z>H2XC.稳定性:H2Z>HW D.熔点:Y2X>Y2Z6.现有三种常见治疗胃酸过多症状的药物,它们的抑酸效果大小的顺序是()7.下列有关颜色变化的叙述不正确的是()A.淀粉溶液中滴入碘水﹣﹣变蓝色B.溴化银见光分解﹣﹣变黑色C.苯酚溶液中滴入Fe 3+﹣﹣变紫色D.胆矾空气中久置﹣﹣变白色8.下列事实中,能用同一化学原理解释的是()A.氯气和二氧化硫都能使品红溶液褪色B .异戊烷和异戊二烯都能使溴水层褪色C .亚硫酸钠和乙烯都能使酸性高锰酸钾溶液褪色D .活性炭与氢氧化钠溶液都能使二氧化氮气体褪色9.相同温度下,在水中分别加入下列物质,若用K W 表示水的离子积,α表示水的电离度,能使的值增大的是( ) A .NaOHB .NaHSO 4C .NH 4NO 3D .KCl10.北京大学和中国科学院的化学工作者已成功研制出碱金属与C 60形成的球碳盐K 3C 60,实验测知该物质熔融状态下能导电.下列有关分析正确的是( ) A .K 3C 60和C 60中都含有共价键B .钾的核外电子排布为:1s 22s 22p 63s 23p 63d 104s 1C .K 3C 60和C 60都属于分子晶体,具有较低的熔点D .C 60与12C 互为同素异形体11.利用右图装置探究铁在海水中的电化学防护,下列说法不正确的是( )A .若X 为锌棒,开关K 置于M 处,可减缓铁的腐蚀B .若X 为锌棒,开关K 置于M 处,铁电极的反应:Fe ﹣2e ﹣→Fe 2+C .若X 为碳棒,开关K 置于N 处,可减缓铁的腐蚀D .若X 为碳棒,开关K 置于N 处,铁电极的反应:2H ++2e ﹣→H 2↑12.下列有机化合物的名称正确的是( ) A .甘油B .CH 3CH (C 2H 5)CH 2CH 2CH 3 2﹣乙基戊烷 C .3﹣甲基﹣1﹣丁醇D .石碳酸13.SF 6分子结构中只存在S ﹣F 键,是一种优良的绝缘气体,制备原理:S (s )+3F 2(g )→SF 6(g )+Q .已知:1mol S (s )转化为气态硫原子吸收能量280kJ ,断裂1mol F ﹣F 、S ﹣F 键需吸收的能量分别为160kJ 、330kJ .则反应热效应Q 的值为(单位:kJ )( ) A .1780 B .1220 C .﹣1220 D .﹣178014.U 常见化合价有+4和+6,硝酸铀酰[UO 2(NO 3)2]加热可发生如下分解反应:UO 2(NO 3)2→U x O Y +NO 2↑+O 2↑(未配平),在600K 时,将气体产物收集于试管中并倒扣于水中气体全部被吸收,水充满试管.则生成的铀的氧化物化学式是( ) A .UO 3 B .UO 2 C .2UO 2•UO 3 D .UO 2•2UO 315.已知,Fe 2+结合S 2﹣的能力大于结合OH ﹣的能力,而Al 3+则正好相反.在Fe 2(SO 4)3和AlCl 3的混合溶液中,先加入过量的KI 溶液,再加入足量的Na 2S 溶液,所得沉淀是( ) A .Al 2S 3、FeS 和S B .Fe (OH )3和Al (OH )3 C .Fe 2S 3和Al (OH )3 D .FeS 、Al (OH )3和S16.在C 4H 11N 中,N 原子以三个单键与其他原子相连接,它具有的同分异构体的数目为( ) A .6 B .7 C .8 D .917.下列各组在溶液中反应,不管反应物的量是多少,都能用同一离子方程式表示的是( ) A .FeBr 2与Cl 2 B .Ba (OH )2与H 2SO 4 C .HCl 与Na 2CO 3 D .NaHCO 3与Ca (OH )218.关于可逆反应X 2(g )+3Y 2(g )⇌2XY 3(g )+Q (Q >0),下列叙述正确的是( ) A .恒温恒压下,若混合气体密度不变,说明反应已达平衡 B .恒容时通入氩气,压强不变,正逆反应速率也不变 C .降低温度可以缩短反应达到平衡的时间D .恒容时通入X 2,平衡向正反应方向移动,平衡常数不变19.下列实验方案中,不能测定Na 2CO 3和NaHCO 3混合物中Na 2CO 3质量分数的是( ) A .取a 克混合物与足量稀硫酸充分反应,逸出气体用碱石灰吸收,增重b 克 B .取a 克混合物充分加热,减重b 克C .取a 克混合物与足量稀盐酸充分反应,加热、蒸干、灼烧,得b 克固体D .取a 克混合物与足量Ba (OH )2溶液充分反应,过滤、洗涤、烘干,得b 克固体20.常温时,将a 1mL ,b 1mol/L 的CH 3COOH 溶液加入到a 2mL ,b 2mol/L 的NaOH 溶液中,下列结论中不正确的是( )A .如果a 1b 1=a 2b 2,则混合溶液的pH >7B .如果混合液的pH=7,则混合溶液中c (CH 3COO ﹣)=c (Na +)C .如果a 1=a 2,b 1=b 2,则混合液液中c (CH 3COO ﹣)=c (Na +) D .如果a 1=a 2,且混合溶液的pH <7,则b 1>b 221.PbO 2受热分解为Pb 的+4和+2价的混合氧化物,+4价的Pb 能氧化浓盐酸生成Cl 2;现将1mol PbO 2加热分解得到O 2,向剩余固体中加入足量的浓盐酸得到Cl 2,O 2和Cl 2的物质的量之比为1:1,则剩余固体的组成及物质的量比可能是( )A .1:2:1混合的PbO 2、Pb 3O 4、PbOB .1:3:2混合的PbO 2、Pb 3O 4、PbOC .1:1:1混合的PbO 2、Pb 3O 4、PbOD .2:1:1混合的PbO 2、Pb3O 4、PbO二、填空题1.从含氮化合物资料中查得:HNO 2是一种不稳定的弱酸,Ki=4.6×10﹣4;NaNO 2是一种白色易溶于水的固体,俗称工业盐.(1)N 原子最外层电子的轨道排布式为 ;下列选项可作为比较氮和氧非金属性强弱的判断依据的是 . a .氢化物稳定性:H 2O >NH 3 b .沸点:H 2O >NH 3c .NO 中N 为+2价,O 为﹣2价d .碱性:NH 3>H 2O .(2)误食NaNO 2会导致血红蛋白中的二价铁转化为三价铁而引起中毒,该过程中NaNO 2发生 反应(填“氧化”或“还原”,下同);服用维生素C 可解毒,说明维生素C 具有 性.(3)把NaNO 2加入新制的氯水中,氯水褪色,产物之一是NaNO 3,写出该反应的化学方程式: ;若生成0.1mol NaNO 3,转移电子数为 .(4)将同为0.1mol/L 的HNO 2溶液与Na 2CO 3溶液等体积混合,充分反应后,溶液中阴离子浓度由大到小的顺序为: (用离子符号表示)已知:H 2CO 3=4.3×10﹣7 Ka=5.6×10﹣11.2.FeCl 3具有净水作用,但容易腐蚀设备;聚合氯化铁是一种新型絮凝剂,处理污水比FeCl 3高效,且腐蚀性小. (1)FeCl 3腐蚀钢铁设备,除了H +作用外,另一主要原因是 .(用离子方程式表示)(2)为节约成本,工业上用NaClO 3氧化酸性FeCl 2废液得到含FeCl 3的溶液.若酸性FeCl 2废液中c (Fe 2+)=2.0×10﹣2mol/L ,c (Fe3+)=1.0×10﹣3mol/L ,c (Cl ﹣)=5.3×10﹣2mol/L ,则该溶液的pH 约为 .(3)若在空气中加热FeCl 3•6H 2O ,生成的是Fe (OH )Cl 2,写出反应的化学方程式: ;若在干燥的HCl 气流中加热FeCl 3•6H 2O 时,能得到无水FeCl 3,其原因是 . (4)FeCl 3在水中分三步水解(K 为水解平衡常数): Fe 3++H 2O ⇌Fe (OH )2++H +K 1Fe (OH )2++H 2O ⇌Fe (OH )2++H +K 2 Fe (OH )2++H 2O ⇌Fe (OH )3+H +K 3以上水解反应的平衡常数K 1、K 2、K 3由大到小的顺序是 .(5)通过控制条件,以上水解产物聚合,生成聚合氯化铁,离子方程式为:xFe 3++yH 2O ⇌Fe x (OH )y m++yH + 欲使平衡朝正反应方向移动,可采用的方法是 .a .降温b .加水稀释c .加入NH 4Cld .加入NaHCO 3.3.过氧化钠是一种淡黄色固体,有漂白性,能与水、酸性氧化物和酸反应.(1)将足量的Na 2O 2与16.5g CO 、H 2、O 2混合气体共同置于一密闭容器中,用电火花引燃,使其完全反应.反应后Na 2O 2增重7.5g ,则原混合气体中O 2的质量分数是 .(保留三位小数)(2)将15.6g Na 2O 2与2.7g Al 粉混合后,投入足量的水中,充分反应(假设能产生的气体全部放出,下同)生成的气体在标准状况下为 L .三、实验题1.如图是实验室制备1,2﹣二溴乙烷并进行一系列相关实验的装置(加热及夹持设备已略).有关数据列表如下:(1)A 中药品为1:3的无水乙醇和浓硫酸混合液,使用连通滴液漏斗相比使用分液漏斗滴加液体的优点是 ;B 中插长玻璃管的作用有: .(2)写出C 装置中的离子反应方程式 ;装置D 中品红溶液的作用是 .(3)反应过程中应用冷水冷却装置E ,其主要目的是 ;但又不能过度冷却(如用冰水),其原因是 .(4)学生发现反应结束时,无水乙醇消耗量大大超过理论值,其原因是 . (5)装置F 的作用是 ;写出F 装置中发生反应的化学方程式 .2.配制某补血剂主要成分是硫酸亚铁晶体(FeSO 4•7H 2O ),为测定该补血剂中铁元素的含量,某化学兴趣小组设计了两套实验方案.方案一:滴定法(用酸性KMnO 4溶液滴定),主要步骤如下:①取一定量补血剂样品,溶解除去不溶物(不损耗铁元素),并配制成250mL 待测溶液; ②量取25.00mL 待测溶液于锥形瓶中;③用酸化的0.0100mol/LKMnO 4溶液滴定至终点,记录消耗KMnO 4溶液体积,重复一到两次实验. (已知:5Fe 2++MnO 4﹣+8H +→5Fe 3++Mn 2++4H 2O ).(1)250mL 待测溶液时需要的玻璃仪器除烧杯、胶头滴管外,还需 (填仪器名称);滴定时,左手控制滴定管的活塞,右手摇动锥形瓶,眼睛注视 ;当看到 时,达滴定终点.(2)上述实验中的KMnO 4溶液需要酸化,若分别用下列酸进行酸化,对测定结果的影响是:硝酸 ,硫酸 ,盐酸 .(填“偏大”、“偏小”或“无影响”)(3)方案二:重量法(将FeSO 4转化为Fe 2O 3,测定质量),操作流程如下:步骤①加入1ml 稀硫酸的目的是 .(4)步骤②是否可以省略 ,理由是 .(5)步骤④中重复操作加热、冷却、称量,直到 为止.(6)假设实验中铁元素无损耗,则每片补血剂含铁元素的质量 g (用含a 的代数式表示).四、推断题1.乙酰基扁桃酰氯是一种医药中间体.某研究小组以甲苯和乙醇为主要原料,按下列路线合成乙酰基扁桃酰氯.已知:(1)写出A→B 反应所需的试剂及条件: . (2)D 的结构简式为 .(3)E 在一定条件下可反应生成一种高分子化合物,写出该反应的化学方程式 . (4)乙酰基扁桃酰氯中有 种不同化学环境的氢原子. (5)设计以乙醇为原料制备F 的合成路线,无机试剂任选. (合成路线常用表示方法为:AB…目标产)2.A 是一种食用香料,主要用于奶油、酸奶的加工.它也可用于有机合成,以A 为原料制备阴离子树脂M 和新型高分子材料N 的合成路线如下:已知:(1)写出反应类型:反应I ;反应II .(2)A 中官能团的名称是 ;A 属于酯类的同分异构体有 种,其中只含一个甲基的同分异构的结构简式是: .(3)D 与新制Cu (OH )2反应的化学方程式是(4)M的结构简式为.(5)某有机物Cx HyOz(0<z<5)与A以任意比混合后燃烧,每摩尔混合物消耗5摩尔氧气.请写出该有机物可能的分子式.(写两种)上海高三高中化学月考试卷答案及解析一、选择题1.下列过程只破坏离子键的是()A.KClO3分解得氧气B.NaHSO4加热熔化C.KHSO4晶体溶于水D.NH4Cl受热分解【答案】B【解析】A.KClO3分解得氧气,破坏了Cl和O之间的共价键,故A错误;B.NaHSO4加热熔化电离生成H+和HSO4﹣,只破坏了离子键,故B正确;C.KHSO4晶体溶于水,电离生成K+、H+和SO42﹣,既破坏了离子键又破坏了共价键,故C错误;D.NH4Cl受热分解生成氨气和氯化氢,破坏了离子键和共价键,故D错误;故选B.【点评】本题考查了化学键的判断,为高频考点,侧重于学生的分析能力的考查,难度不大,明确物质中存在化学键的类型是解答本题的关键.2.属于酸性氧化物的是()A.NO B.NO2C.CO D.CO2【答案】D【解析】A、一氧化氮和碱之间不会发生反应,不属于酸性氧化物,故A错误;B、NO2和碱之间反应生成盐和一氧化氮,不属于酸性氧化物,故B错误;C、一氧化碳和碱之间不会发生反应,不属于酸性氧化物,故C错误;D、二氧化碳和碱之间反应生成盐和水,属于酸性氧化物,故D正确;故选D.【点评】本题主要考查氧化物的概念,解答时要分析物质的元素组成,然后再根据氧化物概念的含义进行分析、判断,从而得出正确的结论.3.有关氧元素及含氧物质表示正确的是()A.质子数为8、中子数为10的氧原子:OB.氧离子(O2﹣)的结构示意图:C.某氧单质的球棍模型:D.某碳氧化合物电子式:【答案】B【解析】A.氧元素的质子数为8,具有10个中子的氧原子的质量数为18,该原子可以表示为:O,故A错误;B.氧离子(O2﹣)的核电荷数为8,最外层达到8电子稳定结构,其结构示意图为:,故B正确;C.臭氧的空间结构为V型,不是直线型,其结构为:,故C错误;D .二氧化碳分子中含有两个碳氧双键,其正确的电子式为,故D 错误;故选B .【点评】本题考查了常见化学用语的表示方法,题目难度中等,涉及电子式、球棍模型、离子结构示意图、元素符号等知识,明确常见化学用语的书写原则为解答关键,C 为易错点,注意明确臭氧的空间结构.4.化学中有许多的“守恒相等”,下列不符合的是( ) A .化学反应中,反应物总能量与生成物总能量 B .化学反应中,反应物总质量与生成物总质量 C .溶液中,稀释前溶质质量与稀释后溶质质量 D .在化合物中,正化合价总数与负化合价总数【答案】A【解析】A .化学反应中,反应物总能量与生成物总能量一定不相等,故A 错误;B .化学反应中,遵循质量守恒定律,反应物总质量与生成物总质量相等,故B 正确;C .溶液稀释过程中只是增加了溶剂的量,溶质的质量并不发生改变,故C 正确;D .化合物整体呈现电中性,正化合价总数与负化合价总数相等,故D 正确; 故选A .【点评】本题考查了质量守恒定律和化学反应中的能量变化规律,难度不大,注意物质发生化学反应一定都伴随着能量变化和物质变化,反应物总能量与生成物总能量一定不相等.5.短周期主族元素X 、Y 、Z 、W 原子序数依次增大,X 与Z 原子序数相差8,Y 元素的焰色为黄色,Z 元素的最高价为+6.下列叙述正确的是 ( )A .半径:r (X 2﹣)>r (Y +)B .沸点:H 2Z >H 2XC .稳定性:H 2Z >HWD .熔点:Y 2X >Y 2Z【答案】AD【解析】短周期主族元素X 、Y 、Z 、W 原子序数依次增大,Y 元素的焰色为黄色,则Y 为Na ,Z 元素的最高价为+6,则Z 为S 元素,W 原子序数最大,故W 为Cl ,而X 与Z 原子序数相差8,则X 为O 元素,A .O 2﹣、Na +离子的电子层结构相同,核电荷数越大离子半径越小,则离子半径:O 2﹣>Na +,即r (X 2﹣)>r (Y +),故A 正确;B .H 2O 分子之间存在氢键,水的沸点高于H 2S ,即:沸点H 2Z <H 2X ,故B 错误;C .非金属性S <Cl ,故氢化物稳定性H 2S <HCl ,即H 2Z <HW ,故C 错误;D .Na 2O 、Na 2S 都是离子化合物,由于氧离子的离子半径小于硫离子,则氧化钠中离子键键能大于硫化钠,所以氧化钠的熔点大于硫化钠,故D 正确; 故选AD .【点评】本题考查原子结构与元素周期律的关系,题目难度中等,推断元素是解题关键,注意熟练掌握原子结构与元素周期律的关系,试题培养了学生的分析能力及灵活应用能力.6.现有三种常见治疗胃酸过多症状的药物,它们的抑酸效果大小的顺序是 ( )A .①=②=③B .①>②>③C .③>②>①D .②>③>① 【答案】C【解析】等质量的CaCO 3、Al (OH )3、MgO 中和酸的能力,由CaCO 3~~2HCl ;Al (OH )3~~2HCl ;MgO ~~2HCl ,中和等物质的量的盐酸消耗碳酸钙100g ,氢氧化铝78g ,氧化镁40g ,需要质量越多抑酸效果越小,抑酸效果大小的顺序是③>②>①,故选C .【点评】本题考查根据化学反应的计算,学生要熟练书写相关反应方程式,并确定量的关系,然后作出正确的判断,比较容易.7.下列有关颜色变化的叙述不正确的是 ( )A .淀粉溶液中滴入碘水﹣﹣变蓝色B .溴化银见光分解﹣﹣变黑色C .苯酚溶液中滴入Fe 3+﹣﹣变紫色 D .胆矾空气中久置﹣﹣变白色【答案】D【解析】A .淀粉溶液遇单质碘显蓝色是碘单质的特征性质,可用于碘单质的检验,故A 正确; B .溴化银分解生成单质银,为黑色粉末,故B 正确; C .苯酚与Fe 3+发生显色反应呈紫色,故C 正确;D .胆矾性质较稳定,在空气中不易失水,故D 错误.故选D .【点评】本题考查了物质的性质应用,通过颜色的变化考查物质的性质,题目难度不大,注意银粉和晶体银的颜色区别.8.下列事实中,能用同一化学原理解释的是( ) A .氯气和二氧化硫都能使品红溶液褪色 B .异戊烷和异戊二烯都能使溴水层褪色C .亚硫酸钠和乙烯都能使酸性高锰酸钾溶液褪色D .活性炭与氢氧化钠溶液都能使二氧化氮气体褪色【答案】C【解析】A .二氧化硫与品红化合生成无色物质,而氯气与水反应生成的HClO ,具有强氧化性使品红褪色,则原理不同,故A 错误;B .烷烃与溴水不反应,使溴水褪色是发生了萃取,烯烃能与溴水发生加成反应,原理不同,故B 错误;C .亚硫酸钠和乙烯都具有还原性,能被酸性高锰酸钾氧化,所以原理相同,故C 正确;D .活性炭具有吸附性,使二氧化氮气体褪色是物理变化,氢氧化钠与二氧化氮发生化学反应,原理不同,故D 错误;故选:C .【点评】本题考查了元素化合物知识,熟悉二氧化硫的性质是解题关键,注意蛋白质的盐析与变性的区别,侧重于考查学生的分析能力,题目难度不大.9.相同温度下,在水中分别加入下列物质,若用K W 表示水的离子积,α表示水的电离度,能使的值增大的是( ) A .NaOHB .NaHSO 4C .NH 4NO 3D .KCl【答案】C【解析】A .加入氢氧化钠,抑制水的电离,α减小,K W 不变,故减小,故A 错误;B .加入NaHSO 4,电离出氢离子,抑制水的电离,α减小,K W 不变,故减小,故B 错误;C .加入NH 4NO 3,铵根离子发生水解,促进水的电离,α增大,K W 不变,故增大,故C 正确;D .加入KCl ,对水的电离不产生影响,α不变,K W 不变,故不变,故D 错误,故选C .【点评】本题考查水的电离的影响因素,难度不大.要注意K W 只与温度有关.10.北京大学和中国科学院的化学工作者已成功研制出碱金属与C 60形成的球碳盐K 3C 60,实验测知该物质熔融状态下能导电.下列有关分析正确的是( ) A .K 3C 60和C 60中都含有共价键B .钾的核外电子排布为:1s 22s 22p 63s 23p 63d 104s 1C .K 3C 60和C 60都属于分子晶体,具有较低的熔点D .C 60与12C 互为同素异形体【答案】A【解析】A .C 603﹣和C 60中C ﹣C 键为共价键,所以K 3C 60和C 60中都含有共价键,故A 正确; B .钾核外有19个电子,核外电子排布为:1s 22s 22p 63s 23p 64s 1,故B 错误; C .K 3C 60由C 603﹣和和K +构成,属于离子晶体,故C 错误;D .12C 为原子,所以C 60与12C 不能互为同素异形体,故D 错误;故选A .【点评】本题以信息考查化学键,明确盐的组成、化学键的形成是解答本题的关键,注意同素异形体概念,题目难度不大.11.利用右图装置探究铁在海水中的电化学防护,下列说法不正确的是( )A .若X 为锌棒,开关K 置于M 处,可减缓铁的腐蚀B .若X 为锌棒,开关K 置于M 处,铁电极的反应:Fe ﹣2e ﹣→Fe 2+C .若X 为碳棒,开关K 置于N 处,可减缓铁的腐蚀D .若X 为碳棒,开关K 置于N 处,铁电极的反应:2H ++2e ﹣→H 2↑【答案】B【解析】A 、若X 为锌棒,开关K 置于M 处,形成原电池,此时金属锌为负极,金属铁为正极,金属铁被保护,可减缓铁的腐蚀,故A 正确;B 、若X 为锌棒,开关K 置于M 处,形成原电池,此时金属锌为负极,金属铁为正极,氧气在该极发生还原反应,故B 错误;C 、若X 为碳棒,开关K 置于N 处,形成电解池,此时金属铁为阴极,铁被保护,可减缓铁的腐蚀,故C 正确;D 、若X 为碳棒,开关K 置于N 处,形成电解池,X 极为阳极,发生氧化反应,铁电极为阴极,发生还原反应,故D 正确.故选B .【点评】本题考查学生原电池和电解池的工作原理以及金属的腐蚀和防护知识,注意知识的梳理和归纳是解题的关键,难度不大.12.下列有机化合物的名称正确的是( ) A .甘油B .CH 3CH (C 2H 5)CH 2CH 2CH 3 2﹣乙基戊烷 C .3﹣甲基﹣1﹣丁醇D .石碳酸【答案】C【解析】A .丙三醇为甘油,此为乙二醇,故A 错误;B .2﹣乙基戊烷,说明选取的不是最长碳链,正确命名为:3﹣甲基己烷,故B 错误;C .醇类的命名选取距离羟基最近的一端命名为1号碳,此有机物命名正确,故C 正确;D .苯酚又称为石炭酸,不是石“碳”酸,故D 错误,故选C .【点评】本题主要考查的是常见有机物的命名,本题的难度不大,属于基础题.13.SF 6分子结构中只存在S ﹣F 键,是一种优良的绝缘气体,制备原理:S (s )+3F 2(g )→SF 6(g )+Q .已知:1mol S (s )转化为气态硫原子吸收能量280kJ ,断裂1mol F ﹣F 、S ﹣F 键需吸收的能量分别为160kJ 、330kJ .则反应热效应Q 的值为(单位:kJ )( ) A .1780 B .1220 C .﹣1220 D .﹣1780【答案】B【解析】对于S (s )+3F 2(g )═SF 6(g ),SF 6是一种优良的绝缘气体,分子结构中只存在S ﹣F 键,由△H=反应物总键能﹣生成物总键能,所以其反应热△H =" 280" KJ/mol + 3 × 160 KJ/mol ﹣ 6 × 330 KJ/mol = ﹣1220kJ/mol ,故选B .【点评】本题考查反应热的计算,难度中等,清楚△H=反应物总键能﹣生成物总键能是解题关键.14.U 常见化合价有+4和+6,硝酸铀酰[UO 2(NO 3)2]加热可发生如下分解反应:UO 2(NO 3)2→U x O Y +NO 2↑+O 2↑(未配平),在600K 时,将气体产物收集于试管中并倒扣于水中气体全部被吸收,水充满试管.则生成的铀的氧化物化学式是( ) A .UO 3 B .UO 2 C .2UO 2•UO 3 D .UO 2•2UO 3【答案】A【解析】气体产物收集于试管中并倒扣于水中气体全部被吸收,水充满试管,则NO 2、O 2的物质的量比为4:1,发生反应4NO 2+O 2+2H 2O=4HNO 3,根据原子守恒,将UO 2(NO 3)2改写成UO 3•2NO 2•O 2,故生成铀的氧化物化学式是UO 3,故选A .【点评】本题考查氧化还原反应,为高频考点,把握气体发生的反应及原子守恒为解答的关键,侧重分析与应用能力及守恒法的考查,题目难度不大.15.已知,Fe 2+结合S 2﹣的能力大于结合OH ﹣的能力,而Al 3+则正好相反.在Fe 2(SO 4)3和AlCl 3的混合溶液中,先加入过量的KI 溶液,再加入足量的Na 2S 溶液,所得沉淀是( ) A .Al 2S 3、FeS 和S B .Fe (OH )3和Al (OH )3 C .Fe 2S 3和Al (OH )3 D .FeS 、Al (OH )3和S【答案】D【解析】在Fe 2(SO 4)3和AlCl 3溶液中加过量KI ,先是Fe 2(SO 4)3与KI 两盐发生氧化还原反应:2Fe 3++2I﹣=2Fe 2++I 2,反应完后溶液中含大量Fe 2+、Al 3+、I 2,再加入Na 2S 后,由于S 2﹣+H 2O HS ﹣+OH ﹣.在Na 2S 溶液中,有大量S 2﹣、OH ﹣,依题意知,Fe 2+结合S 2﹣能力强,两盐发生复分解反应,形成FeS 沉淀,Fe 2++S 2﹣=FeS↓;Al 3+结合OH ﹣能力强,形成Al (OH )3沉淀,Al 3++3OH ﹣=Al (OH )3↓,或理解为Al 3+与S 2﹣发生双水解反应:3Na 2S+AlCl 3+6H 2O=2Al (OH )3↓+3H 2S↑+6NaCl ;但由于I 2的存在发生:I 2+S 2﹣=S↓+2I ﹣或I 2+H 2S=S↓+2HI ,所以最终得到的沉淀是FeS 、Al (OH )3和S 的混合物.故选D .【点评】本题考查离子反应,题目难度不大,注意分析盐与盐反应时要依次考虑能否发生氧化还原反应、能否发生双水解互促反应,以上两反应均不发生,则考虑能否发生复分解反应.这些盐之间反应的一般规律,主要决定于盐的性质.16.在C 4H 11N 中,N 原子以三个单键与其他原子相连接,它具有的同分异构体的数目为( ) A .6 B .7 C .8 D .9【答案】C【解析】根据该有机物中C 、N 、H 原子之间都是以单键相连,以氮原子为中心,氮原子连一个甲基、一个甲基和一个乙基,有一种结构;氮原子连接一个氢原子、一个乙基、一个乙基,共1种;八种氮原子连一个氢原子、一个甲基和一个丙基,丙基有两种,有2种结构;氮原子连两个氢原子和一个丁基,丁基有4种,有4种结构;共有8种同分异构体,故选C .【点评】本题主要考查了同分异构体的判断,原子的连接方式是解题关键,难度不大,注意丙基分正丙基和异丙基,丁基有4种.17.下列各组在溶液中反应,不管反应物的量是多少,都能用同一离子方程式表示的是( ) A .FeBr 2与Cl 2 B .Ba (OH )2与H 2SO 4 C .HCl 与Na 2CO 3 D .NaHCO 3与Ca (OH )2【答案】B【解析】A .Cl 2少量时,只有亚铁子被氧化,Cl 2过量时,亚铁离子与溴离子均被氧化,则不能用同一离子方程式表示,故A 不选;B .无论量的多少都只发生Ba (OH )2+H 2SO 4═BaSO 4↓+H 2O ,则能用同一离子方程式表示,故B 选;C .HCl 少量时,发生HCl+Na 2CO 3═NaHCO 3+NaCl ,HCl 过量时发生2HCl+Na 2CO 3═NaCl+CO 2↑+H 2O ,则不能用同一离子方程式表示,故C 不选;D .NaHCO 3少量时,发生NaHCO 3+Ca (OH )2═CaCO 3↓+H 2O+NaOH ,NaHCO 3过量时发生2NaHCO 3 + Ca (OH )2 ═ CaCO 3↓ + 2H 2O + Na 2CO 3,则不能用同一离子方程式表示,故D 不选;故选B .【点评】本题考查与量有关的离子反应的书写,明确量对化学反应的影响是解答本题的关键,题目难度较大.18.关于可逆反应X 2(g )+3Y 2(g )⇌2XY 3(g )+Q (Q >0),下列叙述正确的是( ) A .恒温恒压下,若混合气体密度不变,说明反应已达平衡 B .恒容时通入氩气,压强不变,正逆反应速率也不变 C .降低温度可以缩短反应达到平衡的时间D .恒容时通入X 2,平衡向正反应方向移动,平衡常数不变【答案】AD【解析】A .恒温恒压条件下气体质量不变,体积不变,才能使气体密度不变,当密度不变物质浓度不变,反应达到平衡状态,故A 正确;B .恒容时通入氩气,总压增大,气体分压不变,正逆反应速率不变,故B 错误;C .降低温度反应速率减小,反应达到平衡的时间增长,故C 错误;D .恒容时通入X 2,平衡正向进行,温度不变平衡常数不变,故D 正确; 故选AD .【点评】本题考查了化学平衡、化学反应速率影响因素分析判断,注意容器的特征分析,题目难度中等.19.下列实验方案中,不能测定Na 2CO 3和NaHCO 3混合物中Na 2CO 3质量分数的是( ) A .取a 克混合物与足量稀硫酸充分反应,逸出气体用碱石灰吸收,增重b 克 B .取a 克混合物充分加热,减重b 克C .取a 克混合物与足量稀盐酸充分反应,加热、蒸干、灼烧,得b 克固体D .取a 克混合物与足量Ba (OH )2溶液充分反应,过滤、洗涤、烘干,得b 克固体【答案】A【解析】A .混合物与足量稀硫酸充分反应,也会生成水和二氧化碳,所以逸出的气体是二氧化碳,但会混有水蒸气,即碱石灰增加的质量不是二氧化碳的质量,不能测定含量,故A 选;B .NaHCO 3受热易分解生成碳酸钠、水和二氧化碳,所以通过加热分解利用差量法即可计算出Na 2CO 3质量分数,故B 不选;C .Na 2CO 3和NaHCO 3均可与盐酸反应生成水、二氧化碳和氯化钠,所以bg 固体是氯化钠,利用守恒法可计算出Na 2CO 3质量分数,故C 不选;D .Na 2CO 3和NaHCO 3都与Ba (OH )2反应,反应的方程式为CO 32﹣+Ba 2+═BaCO 3↓、HCO 3﹣+OH﹣+Ba 2+═H 2O+BaCO 3↓,因此最后得到的固体是BaCO 3,所以可以计算出Na 2CO 3质量分数,故D 不选;故选:A . 【点评】本题考查物质含量的实验方案的设计,题目难度中等,注意把握物质的性质以及实验方案的原理.20.常温时,将a 1mL ,b 1mol/L 的CH 3COOH 溶液加入到a 2mL ,b 2mol/L 的NaOH 溶液中,下列结论中不正确的是( )A .如果a 1b 1=a 2b 2,则混合溶液的pH >7B .如果混合液的pH=7,则混合溶液中c (CH 3COO ﹣)=c (Na +)C .如果a 1=a 2,b 1=b 2,则混合液液中c (CH 3COO ﹣)=c (Na +) D .如果a 1=a 2,且混合溶液的pH <7,则b 1>b 2【答案】C【解析】A .如果a 1b 1=a 2b 2,两溶液恰好反应生成醋酸钠,由于醋酸根离子的水解,溶液显示碱性,则混合溶液的pH >7,故A 正确;B .如果混合液的pH=7,则c (OH ﹣)=c (H +),根据电荷守恒c (OH ﹣)+c (CH 3COO ﹣)=c (H +)+c (Na +)可得:c (CH 3COO ﹣)=c (Na +),故B 正确;C .a 1=a 2,b 1=b 2,则a 1b 1=a 2b 2,醋酸与氢氧化钠恰好反应生成醋酸钠,溶液显示碱性,则c (OH ﹣)>c (H +),根据电荷守恒c (OH ﹣)+c (CH 3COO ﹣)=c (H +)+c (Na +)可得:c (CH 3COO ﹣)<c (Na +),故C 错误; D .当a 1=a 2,如果b 1=b 2,反应后生成醋酸钠,溶液显示碱性,混合溶液的pH <7时,溶液显示酸性,所以需要酸剩余,满足b 1>b 2,故D 正确;故选C .【点评】本题考查了酸碱混合的定性判断、离子浓度定性比较,题目难度中等,注意掌握溶液酸碱性与溶液pH 的关系,明确判断溶液中离子浓度大小的方法,能够根据电荷守恒、物料守恒、盐的水解原理等知识判断离子浓度大小.21.PbO 2受热分解为Pb 的+4和+2价的混合氧化物,+4价的Pb 能氧化浓盐酸生成Cl 2;现将1mol PbO 2加热分解得到O 2,向剩余固体中加入足量的浓盐酸得到Cl 2,O 2和Cl 2的物质的量之比为1:1,则剩余固体的组成及物质的量比可能是( )A .1:2:1混合的PbO 2、Pb 3O 4、PbOB .1:3:2混合的PbO 2、Pb 3O 4、PbOC .1:1:1混合的PbO 2、Pb 3O 4、PbOD .2:1:1混合的PbO 2、Pb3O 4、PbO【答案】B【解析】解法一.PbO 2受热分解得到氧气和铅的氧化物的混合物(Pb 为+4、+2价),该混合物再与盐酸作用时,+4价Pb 还原为+2价,Cl ﹣被氧化为Cl 2,此时得到溶液为PbCl 2溶液,利用“电子转移守恒”知1molPbO 2在上述转化过程中共转移电子为1mol×(4﹣2)=2mol , 设该过程得到O 2的物质的量为xmol , 则Cl 2的物质的量为xmol ,利用电子转移守恒有:x×4+x×2=2,解得x=,。
格致中学2019学年度第一学期第二次测验高三年级化学(等级考)一、选择题1. 泡的是茶,品的是心,泡茶的过程(投茶、注水、出汤和斟茶)中属于过滤操作的是()A. 投茶B. 注水C. 出汤D. 斟茶【答案】C【解析】【详解】出汤是分离出茶水的过程,是过滤操作,C正确;答案选C。
2. 下列关于含氮微粒的表述正确的是()A. N 2电子式为N NB. N3-最外层电子数为8C. N3-质子数为20D. NH3的球棍模型:【答案】B【解析】【详解】A. N2电子式为应该为,A错误;B. N3-最外层电子数为5+3=8,B正确;-质子数为7×3=21,C错误;C. N3D. NH3的球棍模型为:,D错误;答案选B。
3. 对碳原子核外两个未成对电子的描述,正确的是()A. 电子云形状不同B. 自旋方向相同C. 能量不同D. 在同一轨道【答案】B【解析】碳原子的核外电子排布为1S22S22P2,两个未成对电子处于P轨道电子云形状相同都为哑铃型。
故A不正确。
两个电子占据两个P轨道自旋方向相同,故B正确。
两个电子所处的轨道都为P轨道,所以具有的能量相同,故C不正确。
两个未成对电子占据着两个P轨道,故D不正确。
本题的正确选项为B。
点睛:碳原子的两个未成对电子,根据鲍利不相容原理和洪特规则,就可以知道它的轨道,和自旋方向。
4. 某物质有以下性质:①水溶液能导电②溶解时有化学键的破坏③熔化时没有化学键的破坏,则该物质固态时属于()A. 原子晶体B. 离子晶体C. 分子晶体D. ABC都有可能【答案】C【解析】【详解】熔化时没有化学键的破坏说明不是离子、原子晶体,属于电解质,排除金属晶体,综合分析应为分子晶体,C正确;答案选C。
5. 如图所示,元素m氢化物和其最高价氧化物时对应水化物能反应,下列说法正确的是()A. 非金属性:m>nB. 氢化物稳定性:n<pC. 简单阴离子半径:p>qD. 最高价氧化物对应水化物酸性:p>q【答案】C【解析】【分析】氨气和硝酸反应生成硝酸铵,元素m的氢化物和其最高价氧化物时对应水化物能反应,则m为氮元素,n为氧元素,p为硫元素,q为氯元素;【详解】A. 同周期非金属元素,从左到右非金属性增强,非金属性:m<n ,A错误;B. 同主族非金属元素,从上到下非金属性减弱,非金属性越强,简单氢化物越稳定,氢化物稳定性:n>p,B错误;C. 具有相同电子排布的离子,原子序数大的离子半径小,简单阴离子半径:p>qD.非金属性越强,对应最高价含氧酸的酸性越强,最高价氧化物对应水化物酸性:p<q,D错误;答案选C。
高三化学12月月考试题考试时刻:90分 第一卷 (选择题,共48分)可能用到的原子量:H-1 C-12 N-14 O-16 S-32 Cl-35.5 Fe 56 Cu 64 Zn 65 I 127 K 39 一、选择题(本题包括16小题,每小题3分,共48分。
每小题只有1个选项符合题意) 1.2006年9月28日,中国科学家研制的“人造太阳”成功地进行了一次放电。
所谓“人造太阳”是指受控核聚变。
从1升海水中提取出来的氘(H 21)受控核聚变成氦(He 42)时产生的能量相当于300升汽油燃烧放出的能量。
因此这种技术对解决能源问题有着十分宽敞的进展前景。
下列有关说法正确的是A .氘(H 21)受控核聚变成氦(He 42)是一种化学变化B .符号H 21中的“2”与符号He 42中的“2”意义不同C .H 21和He 42互为同位素D .H 112和H 212的物理性质、化学性质都存在着专门大的差异2.三种正盐的混合溶液中含有0.2 mol Na +,0.25 mol Mg 2+,0.4 mol Cl -,则SO 42-为( )A 、0.1 molB 、0.3 molC 、0.5 molD 、0.15 mol3. 关于主族元素的叙述,不正确的是( )A.主族序数等于元素原子的最外层电子数B.元素的最高正价一样等于原子最外层电子数C.最低负价的绝对值等于原子最外层达稳固结构时所需电子数D.都既有正价,又有负价4.a 、b 、c 、d 为四种短周期元素。
其中a 、b 、d 同周期,c 、d 同主族。
a 的原子结构示意图为:,b 与c 形成离子化合物的化学式为b 3c 2 ,下列比较中正确的是A .原子半径a>c>bB .原子的氧化性a>c>dC .单质的熔点a>c>bD .最高价含氧酸的酸性c>d>a 5.已知反应N 2(g )+3H 2(g )2NH 3(g )的△H <0,下列说法正确的是A .升高温度,正向反应速率增大,逆向反应速率减小B .升高温度有利于反应速率增大,从而缩短达到平稳的时刻C .达到平稳后,升高温度或增大压强都有利于平稳正向移动D .达到平稳后,降低温度或减小压强都有利于平稳正向移动6.实验是研究化学的基础,下图中所示的实验方法、装置或操作完全正确的是A .B .C .D .7.下列离子方程式正确的是A .石灰石溶于盐酸:CO 32—+ 2H + = H 2O + CO 2↑B .溴化亚铁溶液中通入足量的氯气:2Fe 2+ + 2Br —+ 2Cl 2 = 2Fe 3+ + Br 2 + 4Cl —C .饱和碳酸氢钠溶液中加入过量澄清石灰水:Ca 2+ + HCO 3—+ OH —= CaCO 3↓+ H 2O D .Fe 3O 4与足量稀HNO 3反应:Fe 3O 4 + 8H + = Fe 2+ + 2Fe 3+ + 4H 2O8、下列关于硅和硅的化合物性质的叙述,正确的是A .二氧化硅溶于水可制得硅酸B .硅酸的酸性比碳酸弱C .二氧化硅是酸性氧化物,不跟任何酸起反应D .硅在常温下能跟氢气起反应生成SiH 4 9.下列叙述中不正确...的是 ( ) A. 阴离子不一定都全是非金属元素组成B. 气态氢化物的水溶液的酸性: HI > HBr > HCl > HFC. 复分解反应一定都属于非氧化还原反应D. 需要加热方能发生的反应一定是吸热反应x 4x 2x10、Murad三位教授最早提出NO分子在人体内有专门功能,近年来此领域研究有专门大进展,因此这三位教授荣获了1998年诺贝尔医学及生理学奖。
精品文档▪高考化学高三调研考(化学)试卷考生注意:1.本试卷满分150分,考试时间120分钟。
2.相对原子质量:H-1 C-12 O-16 Si-28 Cl-35.5 Na-23 Mg-24 Al-27Ca-40 Fe-56 Cu-64 Ba-1373.所有答案都写在答题纸规定位置,否则答题无效。
一、选择题(本题共10分,每小题2分,每题只有一个正确选项)1.科学家及一些实业家的贡献对科学的发展起着积极地推动作用。
下列对有关科学家及其发明创造的叙述,错误的是A.拉瓦锡证明了化学反应中的质量守恒,建立了燃烧的新理论B.舍勒发现了氯气,凯库勒提出了苯的结构式C.侯德榜发明了“候氏制碱”法,吴蕴初开创了中国的氯碱工业D.道尔顿、汤姆孙、卢瑟福和门捷列夫等科学家对原子结构模型的建立均作出了卓越的贡献2.由碳原子构成的纳米碳管可以作为储存氢气的优良容器,其单层部分结构示意图如下,下列说法正确的是A.纳米碳管是一种无机化合物B.纳米碳管中碳原子间以共价键结合C.纳米碳管与石墨互为同位素D.0.12g纳米碳管中含有6.02×l022个碳原子3.有X,Y两组原子,对它们结构的下列描述中,能说明彼此化学性质一定相似的是A.电子排布式分别为:1s2和1s22s2B.X原子M层上只有两个电子,Y原子N层上也只有两个电子C.X原子的2p亚层上有二对成对电子,Y原子的3p亚层上也有二对成对电子D.X原子的2p亚层上只有一个未成对电子,Y原子的3p亚层上只有一个未成对电子4.物质的性质决定着物质的用途,下列有关物质性质及其用途的说法,正确的是A.葡萄糖具有还原性,可用于医学尿糖的检验B.二氧化硫能使滴有酚酞的红色溶液褪色,说明其具有还原性C.酒精具有消毒杀菌作用,医用酒精的浓度越大,杀菌效果越好D.浓硫酸具有强氧化性,不能用于干燥硫化氢、碘化氢和二氧化硫等具有还原性的气体5.分子式为C5H10O2的有机物在酸性条件下可水解为酸和醇,若不考虑立体异构,生成的醇最多有A.5种B.6种C.7种D.8 种二、选择题(本大题共36分,每小题3分,每题只有一个正确选项)6.100mL0.1mol/L的下列溶液中,阴离子总数多少的排列顺序正确的是①CaCl2②CH3COONa ③NaCl ④Na2CO3A.①>④>③>②B.①>④>③=②C.①>④=③=②D.①>④>②>③7.根据下列实验现象,所得结论错误的是实验实验现象结论A Ⅰ烧杯中铁片表面有气泡,Ⅱ烧杯中铜片表面有气泡活动性:Al>Fe>CuB 试管中收集到无色气体铜与浓硝酸反应产物是NOC 试管b比试管a中溶液的红色深增大反应物浓度,平衡向正反应方向移动D 长颈漏斗内液面高于烧瓶内液面且保持不变装置气密性良好8.已知氧化性:Br2>Fe3+>I2,向含有a mol FeI2的溶液中加入含b mol Br2的溴水,下列判断或相应的离子方程式正确的是A.当a=2,b=1时,离子方程式为:2Fe2++Br2→2Fe3++2Br-B.如果反应后的溶液中存在c(Fe2+)=c(Fe3+),则4/5<a/b<1C.当a=1,b=2时,离子方程式为:2Fe2++4I-+3Br2→2Fe3++2I2+6Br-D.当a=2,2<b<3时,溶液中铁元素以两种离子形式存在,且一定是c(Fe3+)>c(Fe2+) 9.塑化剂是一种对人体有害的物质。
2020年上海市东格致中学高三化学测试题含解析一、单选题(本大题共15个小题,每小题4分。
在每小题给出的四个选项中,只有一项符合题目要求,共60分。
)1. 羊毛的主要成分是A.蛋白质 B.脂肪 C.纤维素 D.糖类参考答案:A略2. 等体积、等物质的量浓度的硫酸、氢氧化钠溶液分别放在甲、乙两烧杯中,各加等质量的铝,生成氢气的体积比为5∶6,则甲、乙两烧杯中的反应情况可能分别是()A.甲、乙中都是铝过量B.甲中铝过量、乙中碱过量C.甲中酸过量、乙中铝过量D.甲中酸过量、乙中碱过量参考答案:B略3. [化学──选修化学与技术]分析下面两个案例并回答有关问题。
(1)某城镇生产、生活的分布情况如图所示,河流中W、X、Y、Z处某次水样抽测结果如表所示。
①导致X、Y处水样pH变化的原因可能是;②Z处鱼类大量减少,产生这种现象的原因可能是。
(2)某地区已探明蕴藏有丰富的赤铁矿(主要成分为Fe2O3,还含有SiO2等杂质)、煤矿、石灰石和黏土。
拟在该地区建设大型炼铁厂。
①随着铁矿的开发和炼铁厂的建立,需要在该地区相应建立焦化厂、发电厂、水泥厂等,形成有规模的工业体系。
据此确定上图中相应工厂的名称A 、B 、C 、D ;②以赤铁矿为原料,写出高炉炼铁中得到生铁和产生炉渣的化学方程式;③从“三废”利用、环境保护等角度考虑,该地区和企业在生产中应采取的一些措施有(举出2种措施即可)。
参考答案:(1)①造纸厂排放的碱性污水使X处河水pH升高,火力发电厂净化烟气的酸性废水治理未达标就排放,造成Y处等的河水pH降低(或火力发电厂燃煤产生的SO2会导致酸雨,飘落后使Y处等的河水pH降低)②化肥厂、农田及生活污水使Z处河水富营养化,水温较高,适于藻类等水生植物生长,河水中溶解氧被大量消耗,导致鱼类死亡(2)①发电厂焦化厂炼铁厂水泥厂②Fe2O3+3CO2Fe+3CO2CaCO3+SiO2 CaSiO3+CO2↑③用炼铁厂的炉渣(或CaSiO3)作为水泥厂的原料用发电厂的煤矸石和粉煤灰作为水泥厂的原料将石灰石煅烧成生石灰,用于吸收发电厂和焦化厂燃煤时产生的SO2,减少对空气的污染建立污水处理系统(1)根据题干图表信息及相关工业生产知识,则X处河水pH升高,说明是其上游造纸厂排放的碱性污水所致,而Y处pH下降是由其上游火力发电厂净化烟气的酸性废水治理未达标就排放或者火力发电厂燃煤产生的SO2导致酸雨,飘落后所致等。
2020届上海市高三化学月考试卷高中化学(时刻:120分钟,总分值:150分)本卷可能用到的相对原子质量:H —1 B —10.8 C —12 O —16 S —32 Na —23 K —39 Cu —64 Ba —137 N -14第一卷〔共66分〕一、选择题〔此题共10分,每题2分,只有一个正确选项〕 1.引起现代家庭装饰室内空气质量下降的有毒物质是〔 〕A.一氧化碳B.甲烷C.甲醇D.甲醛2.人体内的微量元素共有20多种,这些总和虽不足人体质量的千分之一,但对机体的生理作用却不可忽视,碘元素确实是其中的一种。
人类日常食用的加碘盐是指在食盐中加入了〔 〕A.单质碘B.碘化钾C.碘酸钾D.含碘有机物3.以下物质用途错误的选项是〔 〕A.天然气用于民用燃料B.纯酒精用作医用消毒C.苯酚用于制杀菌剂D.福尔马林用于浸制生物标本4.光缆通讯能同时传输大量信息,一条光缆通路可同时容纳十亿人通话,也能够同时传送多套电视节目,是一种现代化通讯手段。
制造电缆要紧材料是〔 〕A.光导纤维B.氧化铝陶瓷C.合成纤维D.天然有机高分子材料5.以下表达式中错误的选项是〔 〕A.氨分子的电子式:B.氧化钠的电子式:C.氯离子的离子结构示意图 :D.硫离子的核外电子排布式: 1s 22s 22p 63s 23p 4二、选择题〔此题共36分,每题3分,只有一个正确选项〕 6.关于右图所示装置的表达正确的选项是〔 〕A.Zn 为正极,电极上有氢气放出B.Cu 为负极,电极上有氢气放出C.这是一个原电池的装置,Cu 为正极,Zu 为负极H ∶N ∶H H¨ ¨Na +[∶O ∶]2—Na + ¨ ¨稀H 2SO 4D.这是电解稀硫酸的装置,Cu为阳极,Zn为阴极7.以下各组离子能在同一溶液中大量共存的是〔〕A.Cu2+、K+、S2—、Cl—B.NH4+、Na+、SO42—、AlO2—C.Na+、HCO3—、Ba2+、NO3—D.H+、Ba2+、NO3—、I—8.为了确定某物质是否变质,所选试剂〔括号内物质〕达不到实验要求的是〔〕A.K2SO3是否被氧化〔BaCl2〕B.FeSO4是否被氧化〔KSCN〕C.KI是否被氧化〔淀粉溶液〕D.漂粉精是否变质〔盐酸〕9.可逆反应:(Ⅰ〔Q>0〕,(Ⅱ〔Q<0〕,以下条件均能使反应〔Ⅰ〕、〔Ⅱ〕中A的转化率增大的是〔〕①增大压强②升高温度③增加A的浓度A.仅①B.①③C.①②③D.都不能10.在以下有关晶体的表达中错误的选项是〔〕A.离子晶体中,一定存在离子键B.含有阳离子的晶体中,一定存在阴离子C.原子晶体中,只存在共价键D.稀有气体的原子能形成分子晶体11.在25℃时,浓度均为1 mol/L 的(NH4)2SO4、(NH4)2CO3、(NH4)2Fe(SO4)2〔硫酸亚铁铵〕三种溶液中,测得其中c(NH4+)分不为 a、b、c〔mol/L〕,那么以下判定正确的选项是〔〕A.a>b>cB.c>a>bC.b>a>cD.a>c>b12.〝绿色化学〞对化学反应提出了〝原子经济性〞〔即节约原子〕的新概念,理想的原子经济性反应是原料分子中原子全部转化在所要得到的产物中,不产生副反应,实现零排放。