12导联动态心电简易操作步骤
- 格式:doc
- 大小:451.00 KB
- 文档页数:8
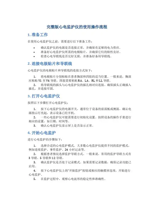
完整版心电监护仪的使用操作流程1. 准备工作在使用心电监护仪之前,需要进行以下准备工作:•确认监护仪的电源是否连接正常,并确保有足够的电力供应。
•准备好心电监护仪所需的电极贴片,并确保它们的粘性良好。
•检查心电导联线是否完好无损,并准备好备用导联线。
2. 连接电极贴片和导联线心电监护仪的电极贴片和导联线的连接方式如下:1.将电极贴片分别粘贴在患者胸部和四肢的适当位置。
一般来说,胸部应粘贴 V1 至 V6 导联,四肢需要粘贴 RA、LA、RL 和 LL 导联。
2.将导联线的插头与心电监护仪的插孔相对应连接。
确保插头正确插入插孔,并连接牢固。
3. 打开心电监护仪按照以下步骤打开心电监护仪:1.按下心电监护仪的电源开关,通常位于设备的前面板或侧面。
确认电源指示灯亮起,表示设备已经开机。
2.一些心电监护仪可能需要进行初始化设置。
按照设备的操作手册进行相应的设置,如日期、时间等。
3.确认心电监护仪显示屏上是否显示正常。
4. 开始心电监护进行心电监护的步骤如下:1.选择合适的心电监护模式。
大多数心电监护仪提供不同的监护模式,例如连续监护、事件监护、24 小时记录等。
2.根据患者情况选择监护导联方式。
一般来说,常用的监护导联方式有3 导联、5 导联和 12 导联。
3.确认监护仪是否处于记录模式。
如果需要记录数据,确保记录功能已启用。
4.按下心电监护仪上的“开始监护”按钮或相应的触摸屏选项,开始进行心电监护。
5.在监护过程中,观察心电波形的稳定性和准确性。
6.根据需要,调整心电监护仪的增益、滤波器和走纸速度等参数,以获得清晰的心电波形。
5. 结束心电监护在心电监护结束后,需要进行以下步骤:1.停止心电监护。
按下心电监护仪上的“停止监护”按钮或相应的触摸屏选项,停止心电监护会话。
2.关闭心电监护仪。
按下心电监护仪的电源开关,通常位于设备的前面板或侧面,将设备关机。
6. 清洁和保养心电监护仪的清洁和保养非常重要,可以按照以下步骤进行:1.在使用完毕后,将导联线与电极贴片分开拆离,分别清洁和消毒。
12导联同步心电图诊疗常规【原理】常规心电图(electrocardiography,ECG,EKG)一般指体表心电图,是使用心电图机在体表连续记录心脏电活动的体表电位变化图形所形成的曲线。
是一种常用的心血管疾病诊断方法。
12导联同步心电图(12-lead simultaneos recording of ECG)是指对常规 12导联心电信号同步采集、放大并同步描记的心电图。
【12导联同步心电图具有独特的优越性】1.同步描记、整体观察和测量同一心动周期12导联的波形,大大提高了测量的准确性,将心电波形的测量数据精确到千分之一秒,能客观的表达各波、段、间期的数据,克服了单导联心电图存在的测量变异性的弊病。
2.同步描记同一心动周期的12导联心电图,有利于心律失常的诊断,尤其是单源性或多源性早搏的识别和定位、心动过速的鉴别和分型、旁路的分型及定位、室内传导阻滞的诊断等,对心肌梗死的定位和范围判断也有优势。
3.利用计算机建立12导联同步分析的数据库,有利于心电图各基本参数标准化的建立和统计学的处理,为临床、教学和科研提供了便利的条件,可促进与国际心电图数据库的接轨和各国间心电信息的交流。
4.心电图粘贴方便,提高了工作效率。
近年来,WHO、国际心脏联盟协会(ISFC)。
欧共体心电图标准化(CSE)工作小组等机构和越来越多的学者推荐使用12导联同步心电图。
【适应证】1.有心悸、胸闷,疑为心律失常者,可发现和诊断各种类型心律失常。
2.疑为急性心肌梗死或急性心肌缺血者,结合临床可作确定诊断或排除诊断。
3.怀疑或已诊断的各种心血管疾病病人,可协助诊断房室肥大、心脏传导阻滞、心包炎、心肌损伤或心肌损害。
4.观察洋地黄、抗心律失常药物对心电活动的影响,协助判断药物疗效及毒性反应。
5.了解电解质紊乱对心电活动的影响。
6.某些病人外科手术前须进行此项检查。
【方法】1.检查仪器无故障,连接牢靠的电源和地线。
2.一般受检者应休息 5~10 min后进行检查。
心电监护的使用及操作流程1. 简介心电监护是一种常见的医疗设备,用于监测患者的心电活动,并记录下医生需要的心电图信息。
本文将介绍心电监护的使用及操作流程。
2. 心电监护设备心电监护设备主要包括心电监护仪、电极贴片和导联线。
心电监护仪是用于接收和解析电极贴片传输的心电信号,并最终生成心电图的设备。
心电监护仪通常具有多通道功能,可同时监测多个导联的心电信号。
电极贴片是将心电信号传输到心电监护仪的重要组成部分。
电极贴片通常由导电胶贴片和导电剪辑组成,能够确保良好的信号传输。
导联线是将心电信号从电极贴片传输到心电监护仪的线缆。
导联线需要连接电极贴片和心电监护仪,确保信号传输的准确性。
3. 心电监护的操作流程心电监护的操作流程一般包括准备工作、贴片与连接、启动监护仪和结束监护等步骤。
3.1 准备工作在开始使用心电监护前,需要进行以下准备工作:•检查心电监护仪的工作状态,确保设备正常运行。
•检查导联线的状态,确保线缆完好无损。
•准备好心电监护仪所需的电极贴片。
•为患者准备好舒适的环境,确保患者的放松和舒适。
3.2 贴片与连接在进行心电监护前,需要进行贴片与连接的步骤:1.清洁患者的皮肤,去除油脂和污垢,以确保良好的电极贴附。
2.将电极贴片固定在胸部和四肢的适当位置。
心电监护通常使用标准的12导联,电极贴片应按照正确的位置进行安装。
3.连接导联线到电极贴片和心电监护仪上,确保连接紧固并牢固。
3.3 启动监护仪完成贴片与连接后,可以启动心电监护仪进行监护:1.打开心电监护仪电源,确保设备启动并正常运行。
2.在心电监护仪上选择合适的监护模式和导联配置。
3.稳定电极贴片与患者的接触,确保心电信号传输的准确性。
4.监测心电波形是否正常显示,确认心电监护仪的工作状态。
3.4 结束监护在完成心电监护后,需要进行结束监护的步骤:1.关闭心电监护仪电源,确保设备停止运行。
2.从患者身上取下电极贴片和导联线,注意避免对患者造成不适。
医疗器械培训学习心电监护仪的基本原理和正确操作步骤心电监护仪是一种常见的医疗器械,用于测量和记录患者心脏的电活动。
它在临床诊断和监测中起着至关重要的作用。
本文将介绍心电监护仪的基本原理以及正确的操作步骤。
一、心电监护仪的基本原理心电监护仪通过导联电缆连接到患者身上,以记录心脏的电活动。
它的基本原理可以分为下列几个方面:1. 心电图信号采集:心电监护仪通过电极将患者心脏的电信号转化为可读取的数据。
通常,心电监护仪有12个导联,可记录心脏的12个不同的角度。
2. 信号放大:心电监护仪会将采集到的微弱心电信号放大,以便能够更好地显示出来。
放大后的信号会通过显示屏或打印机输出。
3. 心电图的显示与记录:经过放大的信号经由心电监护仪的显示器或打印机呈现为心电图。
心电图是一种以时间为横坐标,电压为纵坐标的图形,展示了心脏电活动的特征,如心率、心律、心肌缺血、心肌梗死等。
二、正确操作心电监护仪的步骤正确操作心电监护仪对于获得精确的心电图至关重要。
以下是正确操作心电监护仪的步骤:1. 准备工作:佩戴洁净的手套,并确认设备的正常工作状态。
检查导联电缆及电极是否完好无损。
2. 患者准备:告知患者将需要在胸部、四肢等部位贴上电极,并清洁这些区域,以确保良好的电信号传输。
3. 电极贴附:根据监护仪型号及相关操作要求,贴附电极。
通常,胸部电极需贴在离心脏最近的位置,四肢电极则分别贴在手腕和脚踝上。
4. 导联连接:将导联电缆插入心电监护仪的插孔,确保插孔与导联端口相对应。
将导联插头插入电极插头,确保插口与电极端口相对应。
5. 心电图记录:启动心电监护仪,确保设备正常运行,并进行校准。
选择适当的导联显示模式,如I、II、III导联或V1至V6导联。
同时,选择适当的增益和走速。
6. 监测与观察:心电监护仪开始采集、放大和显示心电信号。
在监测过程中,医务人员应仔细观察屏幕上出现的心电波形,以判断心脏的正常与否。
7. 心电图分析与解读:心电图采集完成后,医务人员需要进行心电图的分析与解读。
十二导心电图机操作规程
纤维胃十二指肠镜操作流程
Y2 20T4手术显微镜操作流程
75高频电刀操作流程
NP-3型尿道膀胱镜操作流程
75高频电刀操作流程
腹腔镜仪器操作规程
ZY9100无锡中原麻醉机操作流程
MEC-509B监控仪操作流程
Pm-7000多功能监仪操作流程
无锡中原M-905E麻醉机操作流程
Pm-7000多功能监仪操作流程
DH2000A监护仪操作流程
B超工作站操作流程
排痰机操作流程
呼吸机操作规程
心电监护仪操作规程
心电监护仪操作规程
心电监护仪操作规程
心电监护仪操作规程
微焦点牙科X射线机操作规程
离心机操作规程
牙科综合治疗仪操作规程
B超操作规程
心电监护仪操作规程
心电监护仪操作规程
心电监护仪操作规程
心电监护仪操作规程
心电监护仪操作规程
婴儿培养箱操作规程
辐射台操作规程
胎儿母体监护仪
体外短波治疗机
血气分析仪操作规程
半自动生化分析仪操作规程
尿液分析仪操作规程
耳鼻喉治疗台及图文工作站操作规程
手术显微镜操作规程
角膜曲率计操作规程。
心电图操作规程一、引言心电图是一种常见的临床检查方法,用于评估心脏的电活动和诊断心脏疾病。
为了确保心电图检查的准确性和安全性,制定了以下的心电图操作规程。
二、术前准备1. 设备准备:确保心电图机器处于正常工作状态,电源连接稳定,纸张和电极贴片充足,并确保记录纸的速度和增益设置正确。
2. 患者准备:告知患者心电图检查的目的和过程,并让患者脱去上身衣物,以便贴上电极贴片。
对于女性患者,应尽量避免贴片在乳房位置。
三、操作步骤1. 患者体位:让患者取坐位或者卧位,保持身体放松。
2. 电极贴片:根据标准的心电图导联系统,将电极贴片粘贴在患者的胸部和四肢上。
确保电极贴片与皮肤贴合密切,无空隙和松动。
3. 导联连接:将导联线与电极贴片连接,确保连接坚固。
导联线的颜色应与相应导联的标识相符。
4. 心电图记录:将记录纸插入心电图机器,并设置合适的速度和增益。
开始记录前,应确保记录纸上显示了患者的个人信息和日期。
5. 心电图采集:操作员按照标准心电图采集的顺序,挨次记录12个导联的心电图波形。
在每一导联记录前,应确保波形稳定和清晰。
6. 心电图分析:记录完毕后,操作员应子细观察心电图波形,检查是否存在异常波形和心律失常。
如有需要,可使用计算机辅助分析心电图结果。
7. 心电图报告:操作员应根据心电图的分析结果,撰写相应的心电图报告。
报告应包括患者的基本信息、心电图波形描述、心电图所见和结论。
四、术后处理1. 电极贴片的清理:将电极贴片从患者身上取下,用湿纸巾或者消毒液擦拭清洁,确保下次使用时的卫生和质量。
2. 设备的关闭:心电图检查结束后,及时关闭心电图机器,并进行必要的清洁和维护。
五、常见问题及解决方法1. 电极贴片脱落:如果电极贴片在检查过程中脱落,应即将更换新的电极贴片,并重新连接导联。
2. 波形干扰:如果心电图波形受到干扰,应检查导联线是否连接良好,电极贴片是否贴合密切,以及是否有外界电磁干扰等因素。
3. 心电图结果异常:如果心电图结果异常,应与医生进行讨论,进一步评估患者的心脏状况。
十二联心电图操作方法
十二联心电图操作方法包括:
1. 将患者准备就绪:让患者坐下或躺下,并确保他们舒适。
2. 准备设备:确认心电图仪器功能正常,并确保备用电池充足。
确保所有电极都清洁,并用酒精擦拭皮肤以确保粘贴电极的良好接触。
3. 将电极安置在患者身上:将电极粘贴在患者的胸部、手腕和脚腕上。
将V1电极粘贴在右边的第四肋间,将V2电极粘贴在左边的第四肋间,将V3电极粘贴在V2的前向同侧第5肋间,将V4电极粘贴在V2的前向同侧第6肋间,然后依次将V5和V6电极分别粘贴在V4的前向同侧第5和第6肋间。
将右腿电极粘贴在右脚腕内侧,将左腿电极粘贴在左脚腕内侧,将右手电极粘贴在右手腕背侧,将左手电极粘贴在左手腕背侧。
4. 与心电图机连接:将电极线连接到心电图机的正确端口上,并确保所有电极连接牢固。
5. 开始记录心电图:启动心电图机,并确保信号清晰稳定。
确保患者静止不动,以便获得准确的心电图。
6. 记录恰当的信息:心电图仪通常会记录时间、日期、患者ID和记录时段的信
息。
确保这些信息准确无误。
7. 结束记录:记录完毕后,关闭心电图机,并将电极从患者身上移除。
8. 检查和解读记录:保存记录,并送往专业医生进行解读。
医生会检查心电图的各个波形,以评估心脏健康状况。
需要注意的是,在进行心电图操作时应遵循相关的卫生和安全规范,确保操作准确无误,并及时请求帮助或咨询专业医生。
动态心电图的操作方法
操作动态心电图的步骤如下:
1. 将动态心电图仪器正确连接到患者身上。
根据仪器的说明书和患者的状况,正确连接导联电极和心电图仪。
2. 在连接导联电极之前,需要对患者的皮肤进行清洁和消毒,以确保导联电极能够有效地与患者的皮肤接触。
3. 确保心电图仪器的正常运行。
检查仪器是否正常启动,并且能够记录和打印心电图结果。
4. 开始记录心电图。
根据患者的需求和诊断要求,选择适当的记录时间,例如24小时连续记录或特定时间段的记录。
5. 记录期间,患者需要保持正常的活动状态,并按照医生或护士的要求进行活动或行动。
6. 在记录期间,患者应尽量避免潜在的干扰因素,如手机信号、电源设备、强磁场等。
7. 若患者在记录过程中有任何不适或异常情况,应立即告知医生或护士。
8. 记录完成后,将动态心电图仪器断开连接,并进行心电图结果的分析和解读。
9. 与患者沟通和讲解心电图结果,并根据需要给予进一步的医学建议或治疗方案。
请注意,以上步骤仅为一般性指导,具体操作方法可能会因不同的动态心电图仪器和医院的规定而有所差异。
因此,在操作动态心电图仪器时,请务必参考相应的仪器说明书,并请医生、护士或相关专业人员进行指导。
动态心电图工作流程
(1)为患者佩戴记录器
为患者清洁皮肤:使用蘸有酒精的纱布清洁皮肤效果好
将导联线的按扣安置到电极片上:5电极3导联、7电极3导联、10电极12导联
将连接有导联线的电极片贴到患者身上:老年人尤其要注意先将电极片扣在导线上
固定导联线:
记录器装入装用背包内:
安装SD卡,安装电池:
(2)记录器记录患者心电图数据
查看患者心电图波形:
确定各项参数,启动记录:记录时间、导联脱落报警
告诉患者一般的注意事项:患者填写事件记录卡片
患者离开科室,记录器持续记录患者24—48小时心电图数据:
记录器达到设定的时间将自动停止记录:未达到设定的时间手动停止记录
取下电池,取下SD卡:
(3)分析软件分析患者数据
从SD卡读入数据:新建病例按钮、输入病人姓名及病历号(必须填)、检查开始时间
是否正确
设定分析参数开始分析:选择分析导联、设定分析起点终点
模板编辑以及确认:室早模板编辑确认、室上早模板编辑确认、浏览未知模板、浏览正常模板、保存需要的片段图
事件编辑以及确认:确认最快最慢心律、确认以及排除各类心律失常事件
ST段编辑以及确认:
确认保存的片段图:
编辑报告以及结论描述:
选择需要的报告:
打印报告:。
护士心电图操作流程及注意事项英文回答:Electrocardiogram (ECG) Procedure for Nurses.Pre-Procedure:Obtain patient consent.Gather equipment: ECG machine, electrodes, conductive gel, tape, scissors.Prepare the patient: Explain the procedure and instruct them to lie still and breathe normally.Clean electrode sites with alcohol swabs.Procedure:Apply conductive gel to the electrode sites.Place the electrodes according to the standard 12-lead configuration:Lead I: Right arm positive, left arm negative.Lead II: Right leg negative, left arm positive.Lead III: Left leg negative, right arm positive.Limb leads (aVL, aVR, aVF): Augmented unipolar limb leads.Chest leads (V1-V6): Placed on the chest to assess specific heart regions.Attach the electrodes to the ECG machine and ensure proper contact.Start the ECG recording and observe the rhythm and morphology of the electrical impulses.Post-Procedure:Remove the electrodes.Clean the electrode sites with alcohol swabs.Label and file the ECG tracing.Precautions:Always check the ECG machine and electrodes before use.Ensure electrodes are applied correctly to avoid inaccurate readings.Monitor the patient for signs of discomfort or pain.Do not apply electrodes to areas with excessive hairor broken skin.Be aware of any patient allergies to gel or adhesive.中文回答:护士心电图操作流程及注意事项。
12导联动态心电图仪功能详细介绍MedSun型动态心电图分析系统是北京蓬阳丰业医疗设备有限公司与中国医学科学院北京协和医院,首都医科大学宣武医院紧密合作研制开发的高科技医疗器械产品。
该产品采用Wilson导联体系记录同步十二导联24小时全息动态心电图,记录盒接收采集的动态心电数据进行数据分析和处理,信号失真度小、数据无压缩,以供临床诊断和研究使用。
多窗口分析模式1、在同一界面下多窗口操作模式,屏幕可以任意拖动,简便快捷。
2、同步12导联数据同屏显示心电图和波形回放,也可选择1-12任意组合导联显示心电图;心律失常,特殊事件浏览和编辑功能。
全面的心律失常分析和特殊事件采用最新图形识别技术,将固定模板与自定义模板完美结合,既可以保持原有固定模板效率高的优点,同时又最大限度地提高了诊断结果的科学性和精度。
提供至少35个诊断模块,可在人工干预下对所有自动模板内容进行单个、局部、全部三种方式修改并做出诊断;含室性期前收缩,室上性期前收缩,联律,房扑/房颤,停搏/漏搏,ST 段和T改变,自定义模版等在内的多种计算机自动诊断分类模板,调阅快捷、可修改、编辑性强。
自定义模板精确的ST段分析功能在传统ST段分析功能的基础上,系统将ST段偏移的分析处理可以按形态变化自动归类,根据角度、斜率和面积来确定ST段形态抬高和降低类型,能够在摸板中显示ST段和T波形态的改变,使医生对心肌缺血的判断更加方便准确。
本软件将ST段异常分为抬高五种(水平抬高、弓型抬高、下斜抬高、上斜抬高、上凹抬高),S-T段不典型抬高;下降三种(水平下降、下斜下降、上斜下降)S-T段不典型下降。
T波五种形态改变由低平,双相,倒置,冠状型T,不典型T波组成。
QRS波自动叠加处理功能(图形反混淆技术)利用计算机信号叠加技术对可以对QRS波、R-R间期等进行自动叠加和分类,可快速对室早宽大QRS波及短R-R间期进行检索,进一步提高了诊断精度,并且可以将叠加统计结果放入任何模版及自定义模版,大大提高了操作效率并减少操作者劳动强度。
心电图机操作规程一.操作步骤1.将心电图机放置于病人床边,安放妥当。
2.做好解释,保持安静,自然,舒适。
3.按好肢体导联(右上为红色,左上为黄色,左下为绿色,右下为黑色)。
4.按好胸导联V1:胸骨右缘第四肋间V4:胸骨左缘锁骨中线第五肋间V2:胸骨左缘第四肋间V5:左腋前线与V4同一水平V3:V2与V4连线中点V6:左腋中线与V4同一水平5.打开心电图(心电图机右侧侧面POWER)开关。
6、用MODE键选择AUTO模式。
7.用SPEED键调节好走纸速度,一般为25mm/s。
8.用MF键调节好抗干扰强度。
9.用SENS键调节电压(一般为10mm/mv)。
10.按LEAD键观察是否12个导联波形均已出现,如是,按RUN键开始操作。
二.注意事项1.在病人和心电图机一米以内,不要有其他带电的电线经过。
一切电器设备如X线机、B超机等最好都要远离5米以上,以免感应,发生干扰。
2.机器充电时,应打开电源,长按CHARGE键持续2秒以上,机器自动进入充电状态,持续2小时即可,屏幕显示电已充满。
3、如需某个导联单独或延长记录,用MODE键LONG-TERM模式,再用LEAD键选择所需导联,按RUN键开始操作。
4、装纸方法:打开纸盒盖,把打印手柄扳到UP位置,将记录纸背面向上插入记录纸引导部,直至露出记录出纸端,把打印手柄扳回DOWN的位置,盖好纸盒盖。
三.保养方法1.机器表面及导联线用浸过消毒液的微湿抹布擦拭,防止液体渗入机内。
2.避免导联线受折。
3.每天检查机器性能良好,机内电池充足。
实习生请销假制度1.在实习期间,实习生一般不得请事假,实习生休病假必须持所在医院诊断证明。
如有特殊情况,须严格按规定,事先办理请假手续,写出书面申请报告,经批准后方为有效,事后补假一律无效,均按旷工处理。
2.请假1天以内经带教老师同意,并报医院临床学院同意后方可离岗;1天以上由教学基地主管门批准;一周以上有主管校领导批准,事假最长不得超过两周。
心电图机操作规范目的:描述心电图机的标准操作规程及一般维护。
范围:适用于心电图机的操作。
规程:心电图检查是我科的常规检查。
【准备工作】1、检查心电图机各项工作性能是否正常,各附件是否齐全。
2、检查电源和地线或充电状态。
3、调节走纸速度的电压于标准状态。
【操作方法】1、手动方式操作(1)将电源开关拨至ON位置,打开电源。
(2)按下AUTO/MANU键,消灭显示器上的AUTO指示,使本机处于手动方式操作(3)校正心电图机的走纸速度、画笔的位置和温度,并打击标准电压,校正后使其10mm=1mV。
(4)按导联旋钮开关顺序,逐个拨动开关,按次序记录Ⅰ、Ⅱ、Ⅲ、aVR、aVL、aVF、V1、V2、V3、V4、V5、V6十二个导联的心电图。
(5)检查完后再核对一遍有无遗漏、伪差等,并在心电图纸上标好导联名称,受检查姓名及检查时间。
(6)将导联开关旋回到"OFF"位,关闭电源开关,然后撤除各个导线。
手动方式自动方式的转换,只可在心电图机处于停止状态时(即START/STOP键处于STOP位置时)才能改变。
2、自动方式操作(1)打开电源,直至显示器上出现AUTO。
(2)按下START/STOP键,键上的绿灯发亮,这时动作按照自动操作的规则来操作,在完成12个导联记录后,自动停止工作。
(3)关电源,在以自动方式作记录时,导联选择键和1mv键不起作用。
只有当START/STOP键处于STOP位置时,才允许操作方式选择从自动(AUTO换到手动(MANU)。
常规心电图操作步骤:1.给受检查者讲解检查心电图的意义,告知检查无疼痛,无损害,打消顾虑,消除紧张情绪,使其肌肉放松,嘱其仰卧在检查床上。
2.接好地线,并再检查一遍接地是否可靠。
3.接好电源线,打开电源开关,进行机器预热。
4.按规定接好导联线,先将受检者的双侧腕部及两侧内踝上部暴露,并用酒精纱布擦洗脱脂,使皮肤发红。
然后涂上导电液体,保持皮肤与电极良好接触。
WORD格式
动态心电图操作规程
1、动态心电图检查需提前预约,预约时向受检者说明注意
事项。
2、受检者预约到动态心电图室装机,行动不便、年老体弱
者应由护士用轮椅或推车推送,危重病人可在床边进行。
3、记录1份常规12导联心电图,供分析动态心电图时参考。
4、患者取坐位或平卧位,并剃去贴放电极位置处的体毛。
5、用75%酒精棉球涂擦电极安置部位局部皮肤表面,并用小砂片轻磨皮面,以清洁皮肤,降低皮肤电阻。
6、选用优质的动态心电图专用电极,将导线与电极扣好。
7、将电极牢固贴粘在相应的位置上,最好贴于所选部位的
胸骨或肋骨上,以减少呼吸运动影响及肌电干扰,并用胶布固定。
8、准备好记录盒,装上5号南孚电池,将记录盒装进专用套子,背在受检者身上,调整背带长短。
9、嘱患者详细记录活动日志及自觉症状。
10、24小时后,从病人身上按顺序拆卸记录盒,擦净受检者
身上的导电糊。
11、将连接计算机,输入病人信息。
12、将数据解压并扫描到计算机里,并结合日志进行认真细致的分析,最后将诊断条图及结论打印、装订。
专业资料整理。
12导联动态心电简易操作步骤1、打开记录仪盒盖,将SD卡金属面朝下插入卡座。
上1节7号碱性电池并盖上盒盖。
打开分析软件,单击“记录仪”。
在“常规选项”中输入病人信息,按“传送”。
2、给病人处理皮肤,贴心电电极。
在给检测者佩带好记录仪后详细嘱咐检测者在记录过程中的注意事项。
3、记录仪记录满24小时后,取出SD卡,将其金属面朝下插入USB读卡器。
打开分析软件,单击“接收”后,单击“开始接收”。
待数据接收完后单击“病例”,选中所选病例按“调出病例”。
4、单击“分析”,选择一个QRS波形清晰,幅度大,干扰少的通道做为分析主通道,在左侧通道显示栏内点击相同的通道,然后在该页面的左上角99个QRS波中,选择其中一个形态清晰的QRS波,调整好该波形上的各个检测点,按“开始分析”。
5、单击“概况”,对电脑分析的病人情况有个大致的了解。
如有需要也可在此页面修改病人信息。
注意:修改完以后必须按“更改病人资料”否则电脑不会保存已修改的信息。
6、单击“模板”,在“室早”选项页面中系统将该病例中所检测到的室早按照形态不同分为若干个模板,故分析室早时应对每个模板逐个分析。
双击某一模板进入编辑界面,见下图:在该编辑页面中用户只需移动鼠标逐个选择查看每个QRS波,上方显示当前选中波形的8秒钟心电缩略图,上下两空心圆点对应的为选中波形,如8秒钟心电图的缩略图不够清晰,对事件判断有困难则可双击该QRS波,进入该QRS波的心电图页面。
如发现某个QRS波误判可进行修改编辑。
修改编辑有四种方法:A、选中要编辑的QRS波,点击鼠标右键,在右键菜单中选择相应的类型进行单个修改。
B、选中要编辑的QRS波,点击鼠标右键,点击“将该形态QRS波定义为XXX”,可将该模板中与当前选中QRS波形态相同的所有QRS波进行批量修改。
C、点击界面右侧“正常”、“干扰”、“室上早”、“室早”、“起搏”、“删除”等类型按钮,通过鼠标点击左侧QRS波,鼠标点到哪里,就改到哪里。
十二导联心电机操作指南十二导联心电图操作指南心电图是一种非侵入性的检查方法,通过记录心脏的电活动变化来评估心脏的功能和节律。
在进行心电图检查时,需要使用心电机进行记录。
本文将向您介绍十二导联心电机的操作指南,帮助您正确地进行心电图检查。
1. 准备工作在进行任何操作之前,确保心电机完好无损,并且电极贴片已经准备好。
电极贴片应保持清洁和干燥,避免损坏或松动。
检查心电机的电源是否充足,并确保连接线路正确无误。
2. 安装电极贴片将电极贴片分别粘贴于患者的四肢和胸部。
在贴附电极贴片之前,应先用酒精棉球清洁皮肤,确保贴片的粘性能够好。
贴附电极贴片时,应保证电极与皮肤紧密接触,避免空气进入。
3. 连接心电机将电极贴片与心电机的引线连接。
确保引线连接稳固,不要有松动或接触不良的情况发生。
同时检查连接线是否损坏,以免影响到心电图的记录。
4. 设置心电机打开心电机电源,按照设备的说明进行设置。
通常情况下,选择标准的十二导联进行记录。
如果需要其他的导联方式,根据需求进行调整。
确保心电机的增益、滤波器等参数设置正确,以便获得清晰可靠的心电图数据。
5. 开始记录心电图请患者保持静息状态,配合操作者的指令。
启动心电机记录功能后,待心电图记录完成后停止记录。
在记录过程中,要保证患者的身体舒适,避免肢体运动或干扰。
6. 检查心电图在完成心电图记录后,操作者应当仔细检查记录的心电图。
首先,确认导联连接是否正确,信号是否稳定。
然后,仔细观察心电图的波形和节律,寻找潜在的异常或异常特征。
必要时,可以放大波形或进行进一步的分析。
7. 心电图结果解读根据所记录的心电图,进行结果的解读和分析。
心电图的正常波形包括P波、QRS波群和T波,通过分析这些波形的变化,可以评估心脏的功能和节律是否正常。
对于异常结果,应及时通知医生进行进一步的诊断和治疗。
8. 整理记录数据在完成心电图检查后,操作者应当保存和整理记录的数据。
心电图的记录可以作为患者的病历资料,有助于医生进行诊断和后续的治疗。
心电图检查操作规程
1、必须用检验合格(包括阻尼、走纸速度、电压等参数),性能良好的心电图机进行检查。
为了避免交流电和其他外来电的干扰,心电图机附近不宜有大型的电子设备。
2、受检者一般采用仰卧位,呼吸平稳,使全身肌肉放松,室内温度不低于18℃,以避免肌肉震颤而引起伪差;为避免基线漂移,描图时,受检者不宜说话、移动肢体以及过度呼吸。
3、操作前先将心电图机接通电源,接着按下心电图机电源开关
4、安放电极的部位,要将皮肤擦干净,并涂上导电液体或导电胶,以减少皮肤与电极之间的阻力;依次正确接上四肢电极及胸前导联电极。
5、常规导联应包括:Ⅰ、Ⅱ、Ⅲ、AVR、AVL、AVF、V1、V2、V3、V4、V5、V6等12个导联。
还应根据需要和心电图变化决定时间的长短和是否加做导联。
6、描记完毕后,应马上在图纸上注明姓名、性别、年龄、检查日期和时间以及导联名称,然后结合临床进行分析,30分钟内出具报告。
太和县人民医院心电图室。
12导联动态心电简易操作步骤
1、打开记录仪盒盖,将SD卡金属面朝下插入卡座。
上1节7号碱性电池并盖
上盒盖。
打开分析软件,单击“记录仪”。
在“常规选项”中输入病人信息,按“传送”。
2、给病人处理皮肤,贴心电电极。
在给检测者佩带好记录仪后详细嘱咐检测者
在记录过程中的注意事项。
3、记录仪记录满24小时后,取出SD卡,将其金属面朝下插入USB读卡器。
打开分析软件,单击“接收”后,单击“开始接收”。
待数据接收完后单击“病例”,选中所选病例按“调出病例”。
4、单击“分析”,选择一个QRS波形清晰,幅度大,干扰少的通道做为分析主
通道,在左侧通道显示栏内点击相同的通道,然后在该页面的左上角99个QRS波中,选择其中一个形态清晰的QRS波,调整好该波形上的各个检测点,按“开始分析”。
5、单击“概况”,对电脑分析的病人情况有个大致的了解。
如有需要也可在此页
面修改病人信息。
注意:修改完以后必须按“更改病人资料”否则电脑不会保存已修改的信息。
6、单击“模板”,在“室早”选项页面中系统将该病例中所检测到的室早按照形
态不同分为若干个模板,故分析室早时应对每个模板逐个分析。
双击某一模板进入编辑界面,见下图:
在该编辑页面中用户只需移动鼠标逐个选择查看每个QRS波,上方显示当前选中波形的8秒钟心电缩略图,上下两空心圆点对应的为选中波形,如8秒钟心电图的缩略图不够清晰,对事件判断有困难则可双击该QRS波,进入该QRS波的心电图页面。
如发现某个QRS波误判可进行修改编辑。
修改编辑有四种方法:
A、选中要编辑的QRS波,点击鼠标右键,在右键菜单中选择相应的类型
进行单个修改。
B、选中要编辑的QRS波,点击鼠标右键,点击“将该形态QRS波定义为
XXX”,可将该模板中与当前选中QRS波形态相同的所有QRS波进行批
量修改。
C、点击界面右侧“正常”、“干扰”、“室上早”、“室早”、“起搏”、“删除”
等类型按钮,通过鼠标点击左侧QRS波,鼠标点到哪里,就改到哪里。
D、可选择界面右侧“单个”、“行”、“列”、“页”、“所有”等按钮进行逐个,
逐行,逐列,单页,全选编辑操作。
7、单击“模版”右边的“室上早”,在该页面中系统将检测到的室上早按照RR 间期的提前量多少分为若干个提前量区段,故分析室上早时应对每个区段逐个分析。
选中某一区段,单击“编辑查看”进入该区段的室上早页面。
室上早的编辑方法和室早的编辑方法一致,下面不在重复。
注:该室上早与模板中的室上早内容是一样的,故只需编辑其中一个既可,由于该界面下室上早为按提前量多少区间显示,更直观,室上早发生数量较多时,推荐在该页面下编辑室上早。
如下图:
8、编辑完室早,室上早后单击“干扰”选项页面,查看其中是否有漏判或误
判的室早在里面。
如有漏判或误判的室早,鼠标右键单击该QRS波,在快
捷菜单里选择“将该形态的QRS波定义为室早”,系统将把与该形态相似的QRS波全部一次性定义为室早。
此时室早模板中将增加一个模板,即用户刚刚纠正的那些室早。
其余修改操作与室早的编辑方法一致。
9、单击“事件”,该页面显示了所有关于心律失常方面的事件。
该页面主要是
为用户提供事件查看和编辑以及保存事件片段图功能。
用户可选中某一类事件,点击“当前事件编号”的上下按钮选择要显示这类事件中的某一个事件进行查看和编辑。
如事件存在误判则单击页面右侧方框内的正确事件名称。
如某些事件类型在页面右侧方框内找不到,则需用户自己添加新的事件名称。
单击页面右侧方框“操作框”下方的方框按钮,弹出“用户事件管理器”窗口。
在该窗口中的“事件名称”下添加所需事件的名称,保存退出后,在“操作框”下方的下拉菜单中就会显示新添加的事件名称,选中所添加的事件名称然后点击“定义为用户事件”,再选择“自定义事件”,在下拉框选择刚才保存的事件名,点击“存储片段图”即把所显示的片段图存储下来。
注:事件部分简单而论主要干三个工作:
A、判断停搏及长间期是否正确。
B、判断最快及最慢心律是否正确,保存该典型片段图。
C、把病人发生的所有的心脏事件都保留典型片段图。
10、“统计表”和“趋势图”是分别将分析结果的统计结果列表化和图形化,而“趋势图”则比“统计表”更为直观。
11、单击“ST段”,该页面为对ST段的查看和编辑。
单击“ST段阵次统计表”选项,左侧方框中为ST段列表,该表显示了各通道所有ST段压低或抬高事件。
“幅度极值”一栏显示此次压低或抬高的幅度值,“斜率”显示“-”则表示ST 段是水平或下斜,反之则表示ST段是上斜性的。
选中列表中一条数据,下方显示该数据对应时间段内的心电图,逐条查看,如果的确存在ST段改变,则保留,反之点击“删除当前记录”。
全部确认完毕后点击“保存修改内容”。
见下图:
12、单击“片段图”,页面显示用户在该病例中保存的所有片段图。
单击某一片
段图,页面将显示该片段图的心电图。
这些片段图的在默认情况下都是要打印的,如果用户不想打印某个片段图则可在“是否打印”栏中单击该片段图,若再单击一下即为恢复打印。
13、点击“查看”,页面提供检测者24小时内心电图查看与编辑,见下图:
查看方式有三种:
1)拖动页面上方心率趋势中的红线,移动要要查看的时间段上,下方即时显示该时间段上的心电图。
2)通过点击“波形浏览”下的左右按钮,可向前向后前翻看心电图。
3)选择操作框下的“时间输入”复选框,在时间栏中输入要查看的时间段后回车,左侧直接显示输入时间段的心电图。
点击“间距测量”复选框,在左侧心电图中拖拉两根红线,可测量两红线之间的间距,单位为毫秒。
点击“心搏编辑”复选框,选择相应类型,可对左侧心电图中的QRS波进行批量编辑或添加操作。
点击“存储片段图”
复选框,可自定义片段图事件名并保存在片段图中,方法为直接在左侧要编辑的心电图上点击右键,选择“用户定义”,输入事件名既可。
点击“单导缩略图”,“标准心电图”,“心电缩略图”复选框,可分别显示单通道心电缩略图,全通道标准心电图,以及单通道缩略图,全通道标准心电图同屏显示。
在查看中可定义房颤事件,具体操作为:在左侧心电图任意处,单击右键,选择“房颤编辑”,此时在心电图上会多出一根红线,拖动红线到房颤开始时间处,再次右键选择“房颤起始”,然后将红线移至房颤结束时间段上,右键选择“房颤结束”,则该时间段被定义为一次房颤,在“事件”上心房颤动事件栏中将显示已定义的房颤段,并可保存片段图。
14、单击“扫描”,页面将所记录的心电进行快速扫描。
用户可调节扫描速度或
暂停扫描,将光标移至某段心电点击查看心电图,查看是否有漏判的室早并予以更正。
15、在对上述各项编辑完后,动态心电的病例分析基本完成,此时可回到“概
况”中,点击“填写诊断结论”按钮,在弹出的文本框中输入诊断结论。
现在只剩打印报告。
单击菜单栏“打印”的“报告选择”。
在“报告列表”方框中选择要打印的各类报告后点击“开始打印”。
一般情况下只需打印“总结报告”、“图表报告”、“ST段报告”、“ST段列表”和“片段图报告。
不同指示灯代表的含义参考软件使用说明书
电极和导联线的安置步骤
安装电极之前对受检者的皮肤进行清洁处理是至关重要的,这样可以使电极与皮肤之间的接触良好,减少干扰,避免电极脱落或松动,保证心电图的质量。
1、电极贴放的位置应在胸骨或肋骨之上而不是肋间,以减少肌颤干扰;女性病人要注意尽量避开乳房部位;
2、剃去贴放电极位置处的体毛。
3、用挤干的酒精棉球仔细擦拭贴放电极处的皮肤以清除皮脂,一直要擦到棉球上没有脏颜色为止。
必要时(对于皮肤角质层特别明显者),用小片细砂纸擦除皮肤表面角质层,擦除范围不小于电极中心导电胶的面积。
4、撕去电极片上的覆盖片,将电极片贴在清洁好皮肤的位置上。
5、将导联线弯曲成环状并用合适的医用胶带固定,减少肢体活动导致导联脱落的可能。
12导联心电记录仪电极安放位置说明(1304适用)电极位置按照表1与图1。
图1 12导联心电记录仪电极贴放图
动态心电记录仪佩戴注意事项
1.不可挤压、碰撞、摔落仪器,不可使仪器受潮。
2.不可做超声、CT、X光等检查,不可洗澡,减少打手机频率。
3.不可挤压电极,不可牵拉电极导联线。
4.不要在电极周围的皮肤上搔痒。
5.不能睡电热毯,不要靠近强磁场,如输变电设备等。
6.发现电极脱落应立即与医生联系(电话:)。
7.记好病人日记。
次日提前半小时到医院来回放。