万科财务部架构及岗位职责
- 格式:doc
- 大小:237.00 KB
- 文档页数:29
财务部各岗位岗位职责
1. 财务经理。
制定公司财务战略和目标,监督全面财务管理工作。
负责财务预算和资金管理,确保公司资金运作的稳健和高效。
管理财务团队,指导团队成员完成日常财务工作。
协助制定公司发展规划和投资决策,提供财务分析和建议。
2. 财务分析师。
负责收集、整理和分析公司财务数据,为决策提供支持。
编制财务报表和预测分析,评估公司经营状况和盈利能力。
参与制定财务预算和成本控制,提出改进建议和优化方案。
协助财务经理进行财务管理和项目评估。
3. 会计。
负责公司日常会计核算和账务处理,确保财务数据的准确性和
完整性。
编制财务报表和税务申报,遵守相关法律法规和会计准则。
协助财务经理进行财务审计和内部控制,发现并解决财务风险。
参与编制财务预算和成本控制,提供会计方面的专业建议。
4. 财务主管。
负责部门日常运作和团队管理,协调各岗位工作任务。
监督财务数据的录入和处理,确保会计准则和内部流程的执行。
协助财务经理进行财务分析和预算编制,提供决策支持。
协调与其他部门的沟通和协作,推动财务目标的实现。
以上是财务部各岗位的岗位职责,每个岗位都承担着不同的职责和任务,共同为公司的财务管理和发展做出贡献。
财务共享中心万科一、简介财务共享中心是万科集团内部设立的一个部门,主要负责集团内各个企业的财务管理和共享服务。
通过建立统一的财务流程和标准化的财务操作,财务共享中心为万科集团提供高效的财务管理和支持,为企业的决策和发展提供可靠的财务数据和分析。
二、功能和职责1. 统一财务管理财务共享中心负责统一管理万科集团各个企业的财务事务,包括会计核算、财务报表、税务管理、成本控制等。
通过集中管理和统一标准,提高了财务管理的效率和准确性。
2. 财务流程优化财务共享中心对集团内各个企业的财务流程进行优化和改进,减少重复工作和资源浪费,提高财务处理的效率和精度。
通过引入先进的财务管理系统和技术工具,实现财务流程的自动化和数字化。
3. 资金管理和风险控制财务共享中心负责集团内各个企业的资金管理和风险控制。
通过合理的资金计划和风险评估,确保集团内各个企业的资金安全和有效利用。
同时,财务共享中心也负责与银行和金融机构的沟通和协调,以获得更好的金融服务和支持。
4. 财务报告和分析财务共享中心负责准备和发布万科集团的财务报告,为企业的决策和监督提供可靠的财务信息。
同时,财务共享中心还承担财务分析和预测的工作,为企业的战略决策和业务发展提供支持。
三、优势和成效1. 提高财务管理效率通过财务共享中心的统一管理和标准化操作,可以节约大量人力和时间成本,提高财务管理的效率。
同时,通过财务流程的优化和自动化,减少了出错的可能性,提高了财务处理的准确性。
2. 降低财务风险财务共享中心在资金管理和风险控制方面发挥着重要作用,可以对集团内各个企业的资金状况和风险进行全面监控和管理。
及时发现和应对风险,降低财务风险的发生概率,保障企业的可持续发展。
3. 提升财务数据的质量和可靠性通过财务共享中心的集中管理和标准化操作,财务数据的质量和可靠性得到了大幅提升。
财务报告和分析的准确性和及时性也得到了保障,为企业决策提供了可靠的依据。
4. 实现资源共享和协同效应财务共享中心通过资源的共享和协同效应,可以有效利用集团内部的人力和财务资源,实现资源的最大化利用。
万科物业集团组织构架最新版概述本文档旨在介绍万科物业集团的最新组织架构。
组织架构是指组织内部的各个部门和职能之间的关系和分工,对于企业的运营和管理具有重要意义。
组织架构万科物业集团的组织架构包括以下部门和职能:1. 高层领导团队:负责制定公司战略规划和决策,包括总裁、首席执行官等职位;2. 行政部门:负责日常行政管理、办公设施和资产管理等事务;3. 人力资源部门:负责人员招聘、培训与发展、薪酬福利等人力资源管理工作;4. 财务部门:负责财务管理、会计核算、预算编制等财务相关工作;5. 销售与市场部门:负责物业销售和市场推广等工作;6. 运营管理部门:负责物业管理运营、设备维护和修缮等工作;7. 技术研发部门:负责物业技术研发、创新和应用等工作;8. 客户服务部门:负责与客户的沟通与服务,包括投诉处理、维修服务等。
沟通与协作万科物业集团通过有效的沟通与协作机制来保证各部门之间的协调与合作,以提高工作效率和服务质量。
常见的沟通与协作方式包括:1. 定期部门会议:各部门定期召开会议,分享工作进展、交流问题和解决方案;2. 跨部门协作:各部门之间进行紧密协作,共同完成复杂项目和任务;3. 沟通平台:使用内部沟通工具,例如企业微信、电子邮件等,方便及时的信息共享和沟通;4. 跨层级沟通:高层领导与各部门进行定期交流、指导和激励。
结论万科物业集团的最新组织架构确保了各个部门的协调运作,提升了整体工作效率。
通过有效的沟通与协作机制,公司能够更好地满足客户需求,提供优质的物业管理和服务。
该组织架构的不断优化和完善将有助于万科物业集团的持续发展和成长。
以上为关于万科物业集团组织构架最新版的介绍。
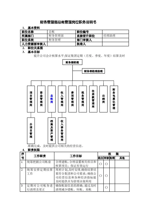
财务管理部总帐管理岗位职务说明书
3.基本目标
提升公司会计核算水平;保证集团定期(月度、季度、年度)结算及时
准确完成,及时提供公司相关的经营信息。
5.任职资格
5.1.教育要求:
5.1.1.本科教育以上,会计学或其他财经类相关专业。
5.1.2.助理会计师职称以上,最好有注册会计师资格。
5.2.工作经历:
5.2.1.有3年以上工作经验,不少于1年的会计主管经验。
5.2.2.有3年以上的财务管理工作经验。
(毕业直接进入公司的职员除外.)5.3.技能要求:
5.3.1.基本技能:较强的文字处理能力;熟练的电脑操作能力。
5.3.2.专业技能:精通会计学知识,熟悉上市公司财务运作,熟悉国家及当地
会计法规及税务法规,熟悉融资相关业务。
5.3.3.管理技能:管理学原理、管理心理学、公共关系学、沟通技巧。
5.3.4.外语技能:英语四级水平。
5.3.5.计算机技能:掌握日常办公软件操作及网络知识;熟练掌握财务软件;
熟悉财务信息管理系统
5.3.
6.其它技能:
5.4.培训要求:
5.4.1.财务专业培训、管理知识培训.
责任人(2002年6月3日):。
财务部各岗位岗位职责
1. 财务总监。
负责制定财务部的发展战略和目标,并监督实施。
负责财务预算的编制和执行,以确保公司财务状况的稳健和可持续发展。
监督财务报表的编制和审计工作,确保财务信息的准确性和及时性。
负责与外部审计师、税务机关等相关部门的沟通与协调。
2. 财务经理。
负责日常财务管理工作,包括资金管理、成本控制、财务分析等。
负责编制公司的财务报表和财务分析报告。
负责与银行、证券公司等金融机构的沟通与合作。
协助财务总监制定财务政策和流程,确保公司财务运作的顺畅
和合规。
3. 会计主管。
负责公司的日常会计核算工作,包括账务处理、凭证审核、报
表编制等。
负责编制和提交税务申报表,确保公司的税务合规。
负责团队的管理和培训,确保会计人员的工作质量和效率。
协助财务经理进行财务分析和预算编制工作。
4. 财务分析师。
负责公司财务数据的收集、整理和分析,为决策提供数据支持。
负责编制财务模型和预测报告,为公司的战略规划提供参考。
负责监测和分析公司的财务绩效指标,发现问题并提出改进建议。
协助财务经理进行财务预算和成本控制工作。
以上是财务部各岗位的主要职责,每个岗位都有其独特的职责和要求,需要员工具备相关的专业知识和技能。
希望每位员工都能充分发挥自己的专长,为公司的财务工作做出积极的贡献。
万科岗位职责规章制度一、引言为了规范万科企业的内部管理,明确各岗位的职责,提高企业运营效率,订立本规章制度。
本制度涵盖了万科企业各个职能部门的职责,并包含了相应的管理标准和考核标准。
二、人力资源部门岗位职责2.1 人力资源总监职责:•负责订立和实施人力资源战略和计划,并确保与企业整体进展战略相一致。
•拟定并推动人力资源管理政策、流程和制度的订立和优化。
•负责组建、培育和管理人力资源团队。
•负责编制和监控人力资源预算,并合理调配资源。
•协调人力资源各个子系统的工作,确保各项工作顺当进行。
管理标准:•每季度订立人力资源进展计划,并按时落实。
•每月组织团队例会,汇报工作进展和问题,并供给解决方案。
•每年订立人力资源预算,并监控资金的使用情况。
考核标准:•完成人力资源战略和计划的订立和落实情况。
•管理团队的效率和绩效情况。
•人力资源预算的编制和执行情况。
2.2 人力资源专员职责:•负责聘请、筛选和录用合适的人员,以充足企业的人才需求。
•组织并实施员工入职培训、离职培训和各类培训计划。
•负责员工绩效管理,订立和执行绩效考核制度。
•组织并参加薪酬福利计划的设计和实施。
•负责人事档案管理,确保员工信息的精准性和完整性。
管理标准:•每月聘请计划的订立和执行情况。
•每季度员工培训计划的订立和执行情况。
•每年绩效考核制度的落实情况。
考核标准:•聘请的人员是否符合要求。
•员工培训计划的质量和执行情况。
•绩效考核制度的公正性和合理性。
三、市场部门岗位职责3.1 市场总监职责:•讨论市场趋势和竞争对手,并订立相应的市场推广策略和计划。
•管理市场推广团队,提出团队进展目标和工作计划,并监督执行情况。
•协调与销售部门的合作,共同推动销售业绩。
•负责市场推广费用预算的编制和执行,确保资金的合理使用。
管理标准:•每季度订立市场推广策略和计划,并按时落实。
•每月召开市场推广团队例会,汇报工作进展和问题,并供给解决方案。
•每年订立市场推广费用预算,并监控资金的使用情况。
万科财务部经理职责第一篇:万科财务部经理职责财务部经理职责第一条任务负责公司财务、会计及税务事宜。
依据健全的财务管理原则,发挥管理功能;拟订财务计划与预算制度;有效地筹划与运用公司的资金,维持帐款的登录与整理;编制财务报告,提供管理部门决策上所需的资料。
第二条主要责权(一)按公司经营计划,提出年度财务计划,作为资金运用的依据;(二)提出财务、会计及预算等制度,并负责其施行时有关的协调与联系工作,确实发挥各项制度的功能;(三)依年度财务计划,筹措与动用公司的资金,以确保资金的有效运用;(四)汇编公司年度预算,送呈管理部门审定,并负责控制全公司年度总预算的执行,以便预算在管理上行之有效;(五)按公司年度财务计划,办理有关银行借款及往来事项,提供经营所需要的资金;(六)依据员工储蓄存款管理办法,核办有关员工储蓄存款事宜;(七)按会计制度规定定期进行存货盘点,以确保公司的资产,并使实际存量与帐列数字彼此符合;(八)依据税法规定,处理公司各项税务事宜,力求正确无误,避免遭受无谓损失;(九)依据公司经营计划,并配合公司总目标拟订本单位的目标及工作计划;(十)根据本单位工作计划,估计所需的款项支出,编制本单位年度预算,并加以控制;(十一)运用有效领导方法,激励所属人员的士气,提高工作效率,并督导所属人员依照工作标准或要求有效执行其工作,确保本单位目标的达成;(十二)将本单位工作按所属人员的能力予以合理分派,并促进各属员间工作的联系与配合。
第三条组织关系(一)受直辖本单位的副总经理指挥与监督,并向其直接报告;(二)以诚恳、友善的态度与其他单位协调、联系,并就其所提有关本单位工作的询问、质疑,予以解答;(三)经由直辖本单位的副总经理,督导各单位的财务与会计处理事项;(四)视业务需要,对各分公司、营业部、服务中心等奖金作有效调整;(五)与金融机构及其他有关机关维持良好的关系;(六)为达成本单位的任务,与其他有关方面建立并保持必要的联系。
财务管理部税务管理岗位职务说明书
3.基本目标
严格遵守国家法律代表公司依法纳税;通过有序管理,尽可能降低公司
整体税负;从税收、发票角度保障公司经营的正常进行.
5.任职资格
5.1.教育要求:
5.1.1.本科教育以上,会计学或其他财经类相关专业。
5.1.2.会计师职称以上,最好有注册会计师、注册税务师资格。
5.2.工作经历:
5.2.1.有3年以上工作经验,不少于1年的本市办税经验。
5.2.2.有3年以上的财务管理工作经验.
5.3.技能要求:
5.3.1.基本技能:较强的文字处理能力;熟练的电脑操作能力。
5.3.2.专业技能:精通会计学知识,熟悉上市公司财务运作,熟悉国家及当地会计
法规及税务法规。
5.3.3.管理技能:管理学原理、管理心理学、公共关系学、沟通技巧。
5.3.4.外语技能:英语四级水平。
5.3.5.计算机技能:掌握日常办公软件操作及网络知识;熟练掌握财务软件;熟悉
财务信息管理系统
5.3.
6.其它技能:
5.4.培训要求:
5.4.1.财务专业培训、税务筹划培训、管理知识培训。
责任人(2002年6月3日):。
财务管理部出纳岗位职务说明书
2.职位关系图
3.基本目标
严格按照公司规定准确高效地办理各种收支业务;及时整理、移交会计单据,确保后续会计工作的顺利进行;确保公司银行存款、现金、有价证券、印鉴等财产安全;及时反映资金收支状况和帐户资金。
5.任职资格
5.1.教育要求:
5.1.1.中专学历以上,会计专业。
5.1.2.有会计员资格,取得深圳地区会计证。
5.2.工作经历:
5.2.1.有2年以上出纳工作经验。
5.2.2.最好有1年会计工作经验。
5.3.技能要求:
5.3.1.基本技能:熟练的电脑操作能力。
5.3.2.专业技能:掌握会计基本知识,熟悉银行办事流程和银行票据业务。
5.3.3.管理技能:公共关系学、沟通技巧。
5.3.4.外语技能:英语初级水平。
5.3.5.计算机技能:掌握日常办公软件操作及网络知识;掌握财务软件;了解
财务信息管理系统。
财务部构架、职责、制度、及考核办法一.财务管理部组织结构与责权部门部门负责人直属领导部门组织结构图部门编制经理级1人主管级3人根据实际而定职责1.健全企业财务管理体系,保证资金正常运转2.组织编制企业各项财务计划,并对其实施情况进行监督3.负责开展企业财务预算编制、控制与管理工作4.组织部门人员定期进行各项财务核算工作,按时向企业高层领导提交相交财务数据5.根据企业领导指示,拓展融资渠道,做好企业融资管理的各项工作6.组织相关人员做好年度财务审计及各工程项目的审计工作,并按时提交审计报告7.统一组织企业的报税工作,并对项目的报税工作进行管理和监督8.监督各项财务收支工作,对违反财务纪律的事件进行及时处理9.参与房地产项目的投资决策,为项目开发提供决策参考权力1.对对企业对外支付款项的审核权2.有对企业会计项目的审核权审计主管融资助理财务主管融资主管财务管理部经理会计出纳审计员3.有对企业经营状况、财务状况、楼盘销售状况的建议权4.有对企业经营成果、财务收支、工程项目效益开展审计的权力5.有对本部门员工聘任、解聘、提请奖惩的建议权相关说明编制人数审核人员批准人员编制日期审核日期批准日期二财务管理类职位说明书1 财务经理职位说明书文件编号:职位名称财务经理所属部门财务管理部直接上级财务总监直接下级部门各主管任职资格1.学历、专业知识大学本科及以上,财务管理、财会等相关专业,具有全面的财务管理、企业管理等专业知识,持有会计师资格证书2.工作经验五年以上财务管理工作经验,熟练掌握办公软件和财务软件职责概要在财务总监的领导下,全面负责本企业资金管理、财务预算、财务核算等财务管理工作岗位职责1.负责编制融资、审计及财务管理等相关规章制度,报主管领导审批后执行2.组织编制企业各项财务计划,并对其实施情况进行监督3.组织所属人员定期进行各项财务核算工作,按时向高层领导提交相关财务数据4.根据领导指示,拓展融资渠道,做好企业融资管理的各项工作5.组织相关人员做好年度财务审计及各工程项目的审计工作,并按时提交审计报告6.统一组织企业的报税工作,并对项目的报税工作进行管理和监督7.监督各项财务收支工作,对违反财务纪律的事件要进行及时处理8.参与房地产项目的投资决策,为项目开发提供决策参考9.定期或不定期对财务管理各项规章制度的执行情况进行检查10.做好对部门所属人员的培训、考核等工作相关说明编制人数审核人员批准人员编制日期审核日期批准日期2 财务主管职位说明书文件编号:职位名称财务主管所属部门财务管理部直接上级财务经理直接下级任职资格1.学历、专业知识大学本科及以上,财务管理、金融等相关专业知识,持有中级会计任职资格证书2.工作经验三年以上财务类工作经历,一年以上中型以上房地产企业财务管理工作经验职责概要在财务经理的领导下,具体负责房地产项目结算、财务核算、税收筹划等财务管理工作岗位职责1.组织企业的财务预、决算编制工作,并对预算执行情况进行监督2.负责企业各项资金支出、工程结算和费用报销的财务审核工作3.参与经济合同会审工作以及合同执行管理工作4.负责企业的会计核算和财务管理工作5.对企业经营情况进行经济效果分析,为领导决策提供依据6.根据领导要求,按时编制各类财务报表,及时反馈企业经营状况7.负责协调税务等相关外部单位的业务关系8.完成领导临时交办的其他工作相关说明编制人数审核人员批准人员编制日期审核日期批准日期3 融资主管职位说明书文件编号:职位名称融资主管所属部门财务管理部直接上级财务管理部经理直接下级任职资格1.学历、专业知识大学本科及以上,金融类、经济类或财务专业,精通会计制度、项目融资、财税规划、成本控制等相关专业知识2.工作经验三年财务管理及资金运作实战经验,至少一年以上房地产资金管理工作经验职责概要负责企业融资渠道的建设及房地产开发项目的贷款等相关事宜岗位职责1.协助财务经理拟订房地产项目融资计划2.负责企业房地产项目融资渠道的拓展工作,按时完成融资计划3.负责对各项目的贷款资料(可行性研究报告、财务报表等)进行审核4.收集、整理国家有关房地产金融政策和房地产信息5.根据领导要求,办理房地产项目融资授信工作6.根据领导要求,定期或不定期编制《融资工作总结报告》7.完成领导临时交办的其他工作相关说明编制人数审核人员批准人员编制日期审核日期批准日期4 审计主管职位说明书文件编号:职位名称审计主管所属部门财务管理部直接上级财务经理直接下级审计专员任职资格1.学历、专业知识大学本科及以上,财务、会计、审计、管理等相关专业知识,具有审计师资格证书2.工作经验三年以上内部审计工作经验,两年以上主管工作经验,了解国内房地产业务,熟悉房地产企业财务管理及企业内部审计程序职责概要负责企业内部财务审计及房地产开发项目的工程审计等工作岗位职责1.负责协助财务管理部经理制定企业审计长期规划和年度审计计划2.负责部署审计任务,全面负责工程量清单及预算、竣工结算的审计工作3.负责监督和评价招标活动4.负责对工程施工、项目管理、材料采购、招投标、造价审核等工作进行全面监控5.根据领导的指示或工作计划,组织编制《审计报告》6.定期或不定期向财务管理部经理汇报审计工作情况7.协助领导处理各类突发事件相关说明编制人数审核人员批准人员编制日期审核日期批准日期5 融资助理职位说明书文件编号:职位名称融资助理所属部门财务管理部直接上级融资主管直接下级任职资格1.学历、专业知识大学专科及以上,金融、财务管理或经济、房地产行业投融资等相关专业知识2.工作经验一年以上房地产或银行融资管理经验职责概要协助融资主管完成企业下达的融资任务岗位职责1.根据房地产行业的发展需要,定期收集和分析房地产相关融资、法规及商业案例2.加强对房地产金融市场的研究和分析,并提出观点,为领导决策做参考3.协助融资主管开展资金运作及其管理工作4.在企业合作项目标的谈判过程中负责前期接待、项目阐述等工作5.负责与银行等金融机构联系,争取为房地产项目提供各种融资服务6.负责与银行联系,争取让其为购房客户提供按揭贷款服务,从而为项目销售提供支持7.与业务往来银行保持长期合作关系相关说明编制人数审核人员批准人员编制日期审核日期批准日期6 会计员职位说明书文件编号:职位名称会计员所属部门财务管理部直接上级财务主管直接下级任职资格1.学历、专业知识大学本科及以上,财务管理、会计、投资、金融、经济法、税法、财务电算化等相关专业知识,持有助理会计师职称2.工作经验一年以上房地产或银行融资管理经验职责概要协助财务主管做好会计核算和内部财务管理报告工作岗位职责1.根据国家有关财务法规和企业财务制度规定,按月、季度编制种类会计报表2.设置总帐和明细分类帐户,按适用的会计核算方式及时记帐3.定期核算各部门、各项目部的收支帐目,及时向部门领导汇报相关情况4.依据相关制度规定,审核会计单据,保证日常核算准确无误5.定期检查、审核银行、库存现金和资产帐目,做到帐帐相符、帐实相符6.根据国家税法规定和企业相关规定,按月进行纳税申报,办理相关税务手续,定期进行统计,编制相关报表7.根据国家有关政策和房地产企业财务管理制度,对企业各项业务进行成本核算,按期编制成本报表8.根据财务报表,协助财务经理做好本企业的财务分析工作9.根据部门领导的安排,协助行政管理部做好固定资产的卡片管理、核算和盘点工作,及时编制种类固定资产帐目相关说明编制人数审核人员批准人员编制日期审核日期批准日期7 出纳员职位说明书文件编号:职位名称出纳员所属部门财务管理部直接上级财务主管直接下级任职资格1.学历、专业知识大学专科及以上,具有会计学、统计学、会计电算化等相关专业知识,具有初级会计师职称2.工作经验一年以上出纳工作经验,有房地产企业从业经验者优先职责概要根据相关财务管理制度,负责票据审核工作,做好企业收付款和报销业务岗位职责1.根据银行结算制度和房地产企业财务制度的规定,审核各类原始凭证2.准确、及时地完成现金收付及报销工作,并开具或索取相关的票据3.按规定及时登记现金日记账和银行日记账,每日进行现金账款盘存,做好日清月结工作,并填写《出纳日报表》4.根据企业日常经营需要,按规定提取、送存和保管现金,及时完成现金和银行存款的清查工作,保证账账相符、账实相符5.根据会计师制作的员工工资发放明细表,按期发放员工工资,及时汇总、编制记账凭证6.按规定使用空白支票等重要财务票据和印鉴,并设登记簿进行登记,办理登记手续7.保存、管理每月会计原始凭证资料,做好会计凭证的档案管理工作8.完成领导临时交办的其他工作相关说明编制人数审核人员批准人员编制日期审核日期批准日期8 审计员职位说明书文件编号:职位名称审计员所属部门财务管理部直接上级审计主管直接下级任职资格1.学历、专业知识大学本科及以上,财务、审计、税务等相关专业知识,具有审计专业初级资格证书2.工作经验一年以上审计工作经验,有会计师事务所审计经验者优先职责概要协助审计主管开展对企业经营及内控的审计工作岗位职责1.负责对企业、各项目部开展财务收支审计、企业内部专项审计和经济效益审计工作2.对企业各部门预算的执行情况进行审计监督3.协助审计主管拟订各项审计工作任务的专项审计报告4.按照领导要求,对工程施工、项目管理、材料采购、招投标等工作进行审计5.负责收集并整理最新的相关行业的财务、审计等政策法规6.对审计过程中发现的问题提出整改、管理建议7.完成领导临时交办的其他工作相关说明编制人数审核人员批准人员编制日期审核日期批准日期三财务管理制度设计1 企业存货管理制度制度名称企业存货管理制度受控状态编号执行部门监督部门考证部门第一章总则第1条目的为了规范存货管理,节约存货管理费用,特制定本制度。
财务部各岗位岗位职责
财务总监:
1. 负责制定财务部的发展战略和目标,并监督实施。
2. 负责财务预算的编制和执行,确保公司财务活动的合规性和
高效性。
3. 管理公司的资金流动和投资决策,确保资金的安全和最优利用。
4. 负责与外部审计师、税务机关和监管部门的沟通和协调工作,保证公司财务报表的准确性和合规性。
财务经理:
1. 负责日常财务管理工作,包括财务会计、成本控制、税务管
理等。
2. 协助财务总监制定公司财务政策和流程,确保公司财务活动
的规范性和合规性。
3. 负责编制财务报表和财务分析,为公司经营决策提供数据支持。
4. 管理财务团队,指导员工的工作,提升团队的工作效率和质量。
会计:
1. 负责公司的日常会计工作,包括凭证录入、账务核对、财务报表的编制等。
2. 熟悉税收政策和会计准则,确保公司的税务申报和财务报表的准确性和合规性。
3. 协助财务经理进行成本核算和预算管理,为公司的经营决策提供数据支持。
4. 参与公司的财务审计工作,配合外部审计师的工作,确保审计工作的顺利进行。
财务分析师:
1. 负责公司的财务数据分析和财务模型建立,为公司的战略决策提供数据支持。
2. 参与公司的投资项目评估和风险分析,为投资决策提供数据支持。
3. 协助财务经理进行财务预测和预算编制,为公司的经营计划提供数据支持。
4. 熟悉财务市场和行业动态,为公司的财务决策提供市场信息和竞争分析。
财务科职责及工作人员岗位职责一、财务科职责财务科是企业中非常核心和关键的一个部门,主要负责企业的财务管理工作。
财务科职责主要包括:1、会计核算:负责公司的会计核算工作,编制会计账簿,编制各项会计报表,如资产负债表、利润表、现金流量表等。
2、财务预算:负责企业的财务预算工作,为企业明确财务目标,执行科学合理的预算管理。
3、税务管理:负责企业各类税务申报、纳税和税务筹划,确保企业税务方面的合规经营,减少企业税负。
4、资金管理:负责企业资金的筹集、支付、管理和监督,确保企业资金的周转和流动性。
5、企业融资:负责为企业筹集融资资金,并管理企业的资本结构,以达到企业的融资目标。
6、内部控制:负责企业内部控制的建立、实施和监督,确保企业内部控制的有效运作。
二、财务工作人员岗位职责在企业中,财务岗位具有非常重要的意义,他们的岗位职责主要包括:1、会计岗位职责(1)负责企业的会计核算工作,编制会计账簿和各类会计报表(2)跟踪和核对企业的各项经济业务信息,确保记录真实准确(3)报送各级会计主管部门的相关报表和统计资料(4)负责协助审计及产生出具审计报告等各项工作2、成本岗位职责(1)负责企业的成本核算工作,计算并分析生产成本、销售成本及成本控制情况(2)负责定价、成本分析、利润分析等工作(3)对企业资产分成本类、非成本类等分析分类,分析各资产成本的内部结构(4)负责对各项成本的分析、控制及报告3、税务岗位职责(1)负责企业税务管理工作,跟踪有关税收政策、法规和规定(2)缴纳各项税费及申报(3)参与填制企业所得税、增值税和其他税种税收规划工作,并定期进行税务审计(4)负责所得税年度汇算清缴及申报工作4、财务分析岗位职责(1)负责企业财务数据的收集与分析(2)定期编制财务分析报告,进行财务预测和预警,并提出相应的建议(3)参与企业的投资决策和业务拓展,为企业提供数据支持(4)根据企业的经营情况,制定经济指标,对市场变化进行分析、预测和研究。
财务部岗位配置及岗位职责
财务部是企业中至关重要的部门之一,负责着企业财务管理的各项工作。
以下是财务部常见岗位配置及岗位职责的介绍:
1. 财务总监。
财务总监是财务部的领导者,负责制定和执行企业财务战略和政策,监督财务部门的日常运营,确保企业的财务健康和稳定。
他/她还负责与外部合作伙伴沟通,监督财务报告和预算的编制,并参与企业决策的制定。
2. 财务经理。
财务经理是财务部门的核心管理者,负责财务部门的日常管理和运营。
他/她负责财务数据的收集和分析,制定财务计划和预算,监督财务报告的准确性和及时性,管理企业资金的使用和投资,协助财务总监制定企业财务政策。
3. 会计。
会计是财务部门的核心执行者,负责企业财务数据的记录和整理。
他/她负责编制企业的财务报表和账目,核对企业的资金流动和交易记录,确保企业的财务数据的准确性和完整性。
会计还负责缴纳税费和申报税务,协助财务经理进行财务数据的分析和报告。
4. 财务分析师。
财务分析师是财务部门的数据分析专家,负责对企业的财务数据进行分析和预测。
他/她负责对企业的财务状况进行评估和分析,提供财务决策的依据和建议,参与企业的财务规划和预算编制,协助财务经理进行财务风险的评估和控制。
以上是财务部常见岗位配置及岗位职责的介绍,每个岗位都承担着不同的职责和任务,共同为企业的财务管理和稳健发展贡献着力量。
财务管理部档案及资产管理岗位职务说明书
2.职位关系图
3.基本目标
按照国家会计档案管理办法,结合公司档案管理要求,完整保存财务档案的,实现财务档案的有序管理;逐渐提高会计档案管理水平;以完善的内部控制制度监督公司资产的完整
5.任职资格
5.1.教育要求:
5.1.1.本科教育以上,会计学或其他财经类相关专业。
5.1.2 助理会计师职称以上,最好有注册会计师资格。
5.2.工作经历:
5.2.1.有3年以上工作经验,(毕业直接进入公司的职员除外。
)
5.2.2.有3年以上的财务管理工作经验。
5.3.技能要求:
5.3.1.基本技能:较强的文字处理能力;熟练的电脑操作能力。
5.3.2.专业技能:精通会计学知识,熟悉上市公司财务运作,熟悉国家及当地
会计法规及税务法规。
5.3.3.管理技能:管理学原理、管理心理学、公共关系学、沟通技巧。
5.3.4.外语技能:英语四级水平。
5.3.5.计算机技能:掌握日常办公软件操作及网络知识;熟练掌握财务软件;
熟悉财务信息管理系统
5.3.
6.其它技能:
5.4.培训要求:
5.4.1.财务专业培训、税务筹划培训、管理知识培训。
责任人(2002年6月3日):。
万科地产开发公司组织架构1. 引言本文档旨在介绍万科地产开发公司的组织架构,包括公司的各个部门和职能分工。
通过了解公司的组织结构,员工和外部人士可以更好地了解公司的运作方式和决策流程。
2. 公司概述万科地产开发公司成立于XXXX年,是中国领先的房地产开发公司之一。
公司总部位于XX市,目前在全国范围内拥有多个分支机构和项目组。
公司的使命是为客户提供高品质的住宅和商业地产项目,致力于城市建设和改善。
3. 组织架构万科地产开发公司的组织架构可分为以下几个部分:3.1 总部总部是公司的核心决策机构,负责制定公司的整体战略和政策。
总部下设以下部门:- 高层管理团队:由董事长、首席执行官和其他高级管理人员组成,负责公司的战略规划和决策。
- 综合管理部:负责公司的各项行政事务和日常运营管理。
- 财务部:负责公司的财务管理、预算控制和资金运作。
- 人力资源部:负责员工招聘、培训和管理,以及绩效评估和员工福利等。
- 市场营销部:负责产品推广、市场调研和销售战略等。
3.2 事业部万科地产开发公司根据业务范围划分了多个事业部,每个事业部负责开展特定类型的房地产开发项目。
不同的事业部之间有一定的独立性,但仍需按总部规定的战略方针行事。
公司的事业部包括但不限于:- 住宅事业部:负责规划和开发住宅项目,满足客户的居住需求。
- 商业事业部:负责商业地产项目的开发和管理,包括购物中心、写字楼等。
- 酒店事业部:负责酒店和度假村项目的规划、建设和运营。
- 物管事业部:负责物业管理和维护,提供优质的物业管理服务。
3.3 支持部门为了保障公司的正常运作,万科地产开发公司设立了多个支持部门,提供各种支持和服务。
支持部门包括但不限于:- 工程部:负责项目的设计和施工管理。
- 采购部:负责物料采购和供应链管理。
- 法务部:负责法律事务处理和合规监督。
- 技术部:负责信息技术系统的开发和维护。
- 市场部:负责市场调研和品牌推广。
- 客户服务部:负责客户关系管理和售后服务。
万科财务专员岗位职责(共15篇)财务管理科岗位职责:主要负责预算、决算、部门预算指标管理、收费分配、财务网络系统维护等工作。
具体如下:(1)根据学校总体规划,多方筹集资金,保证学校事业发展的需要。
(2)编制学校收、支预算和各单位、各项目的预算。
(3)编制年度决算及财务报表。
(4)负责建账工作。
包括:科目总账、明细账、部门账、往来款账。
(5)负责日、月、年结账工作,打印总账、明细账、部门账,保存备份财务数据资料。
(6)负责部门预算指标明细账的管理。
(7)负责各类学生学费、住宿费等事业性收费的分配及相应指标管理。
(8)维护财务处网络维护,满足查询本单位账务的需要。
(9)负责财务处所有计算机及打印机的系统维护、维修、管理及更新。
(10)在职、离退休人员工资、津贴、补贴及有关福利费的计算、提取、发放。
本、专科生助学金发放和管理。
(11)学生转专业、休学、退学手续的办理。
(12)代扣房租、公积金、取暖费、医保费等。
(13)对全校职工工资薪金个人所得税,计算和代扣代缴。
(14)办理调出、调入职工工资关系。
(15)办理去世人员的消户手续,赡养人员的补助计算。
(16)负责全院固定资产的账务管理,资产变动、转让等财务手续,协助设备管理处共同管理全院的固定资产。
(17)参与国有资产清查、评估、处置等。
(18)负责财务处家具、设备的清点核对及报废。
(19)负责财务档案的管理工作。
财务管理科岗位职责一、科长岗位职责全面负责以下工作:1.全市系统财务、经费、装备和国有资产管理;2.贯彻实施全省食品药品监督管理系统财务制度;3.全市系统财务预、决算和经费的计划编制、审核上报及划拨、结算工作;4.与省食品药品监督管理局相关处室、市财政局、审计局沟通和协调。
二、具体岗位职责1.岗位名称:系统预算编制、资产管理1.1工作内容:1.1.1全市系统7个会计核算单位财务预算编制工作;1.1.2贯彻实施全省食品药品监管系统财务制度;1.1.3组织实施市局机关的政府采购;1.1.4组织系统财会人员业务知识的培训;1.1.5本科室有关文件的起草、信息发布和宣传工作。
万科财务部架构及
岗位职责
财务部构架、职责、制度、及考核办法 一.财务管理部组织结构与责权
部门
部门负责人
直属领导
部门组织结构图
部门编制
经理级1人
主管级3人
根据实际而定
职责
1.健全企业财务管理体系,保证资金正常运转
2.组织编制企业各项财务计划,并对其实施情况进行监督 3.负责开展企业财务预算编制、控制与管理工作
4.组织部门人员定期进行各项财务核算工作,按时向企业高层领导提交相交财务数据 5.根据企业领导指示,拓展融资渠道,做好企业融资管理的各项工作
6.组织相关人员做好年度财务审计及各工程项目的审计工作,并按时提交审计报告 7.统一组织企业的报税工作,并对项目的报税工作进行管理和监督 8.监督各项财务收支工作,对违反财务纪律的事件进行及时处理 9.参与房地产项目的投资决策,为项目开发提供决策参考 权力
1.对对企业对外支付款项的审核权 2.有对企业会计项目的审核权
3.有对企业经营状况、财务状况、楼盘销售状况的建议权 4.有对企业经营成果、财务收支、工程项目效益开展审计的权力 5.有对本部门员工聘任、解聘、提请奖惩的建议权
相关说明 编制人数 审核人员 批准人员 编制日期
审核日期
批准日期
审计主管
融资助理
财务主管
融资主管
财务管理部经理
会计
出纳
审计员
二财务管理类职位说明书 1 财务经理职位说明书
文件编号:
2 财务主管职位说明书
文件编号:
3 融资主管职位说明书文件编号:
4 审计主管职位说明书文件编号:
5 融资助理职位说明书文件编号:
6 会计员职位说明书文件编号:
7 出纳员职位说明书文件编号:。