批发和零售业、住宿和餐饮业经营活动概述
- 格式:doc
- 大小:905.50 KB
- 文档页数:57
甘肃批发和零售业、住宿和餐饮业分析报告批发和零售业、住宿和餐饮业既是生活性服务业的重要内容,也是居民消费市场的重要组成部分。
在国内经济进入“三期叠加”发展阶段的背景下,消费的战略地位已上升至新常态首位,消费成为促增长的第一动力,扩内需成为稳增长的关键抓手,批发和零售业与住宿和餐饮业在稳增长、促改革、调结构、惠民生等方面的重要性愈加凸显。
适时对批零住餐行业的基本情况、经营状况以及发展趋势开展分析,加强对行业统计数据的监测,科学把握商品市场和流通领域的运行特征,既有助于有效规避潜在风险,及时消除瓶颈制约,促进行业持续健康稳定发展,也可为各级政府的政策制定和宏观调控提供依据。
同时,对于甘肃创新优化服务业供给,积极发挥消费引领作用,助推消费结构优化升级,构建消费拉动增长新格局具有重要的现实意义。
一甘肃批发和零售业与住宿和餐饮业发展现状2017年,应对宏观经济增速放缓、居民消费意愿降低等复杂形势,甘肃省认真落实扩内需、保增长、调结构、促消费系列政策措施,持续扩大有效供给满足有效需求,全力释放消费动能,着力推动消费结构升级,全省消费品市场总体保持平稳向好的发展态势。
批发和零售业与住宿和餐饮业的主体地位愈加凸显,对消费品市场的支撑作用进一步增强,步入规模持续扩大、结构加快升级、水平不断提升的行业发展阶段。
(一)批发业持续较快增长,零售业增势相对平缓2017年,甘肃省批发和零售业发展势头总体好于上年同期。
前8个月,全省限额以上批发和零售业累计实现销售额3031亿元,销售额比上年同期增加280.64亿元,其中批发业销售额2404.7亿元,同比增长11.2%,增幅较2016年同期提高8.7个百分点,零售业实现销售额626.3亿元,同比增长5.9%,比2016年同期提高了10.26个百分点。
从累计情况看,1~8月批发业销售额平稳较快增长,增速呈波动下跌之势,总体保持在11%~21%的运行区间,一反上年低开低走的发展态势,绝对量差距显著拉大,增速均值高出上年同期15个百分点。
住宿和餐饮业连锁经营情况随着社会经济的不断发展和人们生活水平的提高,住宿和餐饮业成为了人们不可或缺的生活服务行业。
近年来,住宿和餐饮业连锁经营在中国得到了快速发展。
本文将详细介绍住宿和餐饮业连锁经营的情况。
住宿和餐饮业连锁经营是指将一家酒店或一家餐饮店的品牌、管理、技术等因素复制到多个地点的经营模式。
其优点是减少了摸索经营的时间和风险,可以更快地扩大业务规模和市场份额,并从中获得更高的经济效益。
住宿业的连锁经营已经成为了全球酒店业的主要发展趋势。
中国的住宿业连锁化开始于上世纪80年代末,起初主要是通过港、澳、台酒店连锁企业进入中国市场,随着国内市场的开放,国际酒店品牌积极进入中国市场,逐渐形成了以国内连锁品牌和国际连锁品牌为主的住宿业连锁经营模式。
目前,中国住宿业连锁企业已突破100家,包括汉庭、速8、无限极、如家等,涉及经济型、中档和高档酒店。
从数量上看,经济型酒店在三类酒店中最为活跃,同时也是规模最大的一类。
例如,2018年11月,汉庭连锁酒店宣布,全国连锁酒店数量已超过4,800家。
从消费者角度来看,住宿业连锁经营可为消费者提供一份心理保证。
住宿连锁企业以一定的服务标准为基础,采用统一的管理运营模式,确保了各个酒店的服务质量和管理水平,避免了消费者在不同地点选择酒店时的顾虑和风险感。
在餐饮业中,连锁经营也成为了主流发展模式。
传统餐饮业往往采用个体经营模式,但随着市场竞争的日益激烈和消费需求的多样化,不少餐饮企业开始转向连锁经营,以扩大市场份额和提升品牌效应。
目前,中式快餐和西式快餐连锁企业已经发展成为了餐饮业连锁化的代表。
其中,中式快餐市场已经涌现出了像永和豆浆、吉野家、稻荷鱼米之类人们耳熟能详的品牌,而西式快餐市场则有肯德基、麦当劳、必胜客等连锁餐厅。
此外,餐饮业连锁化也逐步向着高端化、休闲化、多元化方向发展。
餐饮业的连锁经营模式使得企业能够更快地扩大市场份额并降低管理成本,同时也方便了消费者就近选择服务。
住宿和餐饮业经营总结xx大酒店餐饮部以“提升、发展、效益”为主题,把“想方设法扩大客源,千方百计增加收入,精打细算控制成本”的指导思想贯彻于各项工作的始终,做到了把损失降到最低点,营造良好的经营秩序,员工队伍稳定,服务质量稳中有升,取得了良好的经济效益和社会效益。
一年以来,在董事长的关心指导下,在同志们的支持帮助下,本人努力提高业务能力,认真履行工作职责,求真务实,较好地完成了工作任务。
现将本年度主要工作情况总结如下:20xx年,xx大酒店餐饮部以酒店创建绿色旅游饭店为契机,以服务地方旅游业快速发展为中心,以提高效能为目标,紧紧围绕年初确定的目标任务,实现了重点工作全面推进、日常工作全部到位,经济效益和社会效益较以往均有大幅提高。
(一)真抓实干,各项工作取得新成绩。
营收总体状况:20xx年餐饮部自营收入考核指标为万,截止xx月20日实际完成万,完成考核指标的%。
相差额为万。
成本费用的控制成本费用的控制从强化员工节约意识,提倡控制水、电等能源浪费的`同时,实施物耗管理责任制,统一全面盘点,一旦损失、责任到人。
酒店费用控制除在能源类消耗方面节能降耗以外,还须加强后堂在菜品制作过程中的材料利用率,今年下半年来本人多次与厨师长商议,要求厨师长做到尽职尽责,从初加工、制作过程、到出品层层把关,保证出品质量,将菜品制作时间进行严格把关,每个环节由厨师长统一监督管理,落实到责任人。
(二)抓好规范管理,强化协调关系,提高综合接待能力。
1.完善餐饮部的会议制度。
会议包括服务技能培训、一周总结会和员工沟通会,传达会议精神使上级指令得到及时落实执行,这点做得不是很好,这将作为下一步工作重点2.建立出品质量监督制度。
每周跟进一次早餐,提高早餐出品质量。
对午、晚用餐客人及时听取反馈意见,改进菜品和服务,同时对老客户在店用餐情况进行跟踪,及时调整菜品花样和口感,以满足客人就餐需求。
3.加强协调关系。
酒店分工细、环节多,一项工作的完成,有赖于各部门、各员工之间的协调合作,在每天例会上提出出现的问题,搞好协调,将问题及时有效解决。
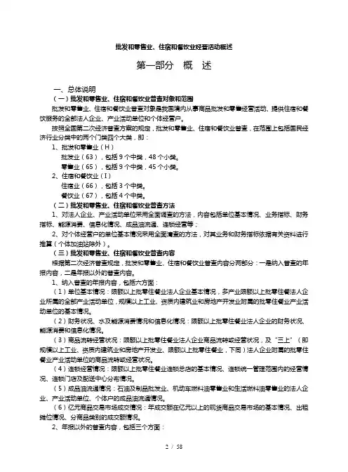
批发和零售业、住宿和餐饮业经营活动概述第一部分 概 述一、总体说明(一)批发和零售业、住宿和餐饮业普查对象和范围 批发和零售业、住宿和餐饮业普查对象是我国境内从事商品批发和零售经营活动、提供住宿和餐 饮服务的全部法人企业、产业活动单位和个体经营户。
按照全国第二次经济普查方案的规定,批发和零售业、住宿和餐饮业普查,在范围上包括国民经 济行业分类中的两个门类四个大类,即: 1、批发和零售业(H)批发业(63),包括 9 个中类,48 个小类。
零售业(65),包括 9 个中类,45 个小类。
2、住宿和餐饮业(I) 住宿业(66),包括 3 个中类。
餐饮业(67),包括 4 个中类。
(二)批发和零售业、住宿和餐饮业普查方法 1、对法人企业、产业活动单位采用全面调查的方法,内容包括单位基本情况、业务指标、财务 指标、能源消费、信息化情况、成品油流通、连锁经营等; 2、对个体经营户的单位基本情况采用全面清查的方法,对其业务和财务指标依据有关资料进行 推算(个体加油站除外)。
(三)批发和零售业、住宿和餐饮业普查内容 根据第二次经济普查规定,批发和零售业、住宿和餐饮业普查内容分两部分:一是纳入普查的年 报内容,二是年报以外的普查内容。
1、纳入普查的年报内容,包括六方面: (1)单位基本情况:限额以上批零住餐业法人企业基本情况,多产业限额以上批零住餐法人企 业所属的全部产业活动单位,规模以上工业、资质内建筑业和房地产开发业附属的批零住餐业产业活 动单位的基本情况。
(2)财务状况、水及能源消费情况和信息化情况:限额以上批零住餐业法人企业的财务状况、 能源消费和信息化情况。
(3)商品流转经营状况:限额以上批零住餐业法人企业商品流转或经营状况,及“三上”(即 规模以上工业、资质内建筑业和房地产开发业、限额以上批零住餐业,下同)法人企业附属的批零住 餐业产业活动单位的商品流转或经营状况。
(4)连锁经营情况:限额以上批零住餐业连锁总店的基本情况、连锁统一管理范围内的经营情 况、连锁门店及配送中心分布情况。
住宿和餐饮业经营情况解释住宿和餐饮业是餐饮和旅游行业的主要组成部分,也是国民经济中的重要产业。
2020年,全球新冠疫情的爆发对住宿和餐饮业产生了巨大的影响,很多企业面临倒闭和破产的风险。
本文将从营收、就业岗位、政策影响等方面解释当前住宿和餐饮业的经营情况。
一、营收住宿和餐饮业是服务业,业务受国民经济整体状况和基础设施建设水平的制约。
新冠疫情的爆发,使得住宿和餐饮业的营收受到了严重的冲击。
2020年一季度,中国住宿和餐饮业GDP总量同比下降了29.7%,二季度同比下降了8.3%,三季度同比增长了1.2%,四季度同比增长了4.6%。
根据国家统计局数据,截至2020年12月末,全国住宿和餐饮企业平均营业额同比下降了16.3%,餐饮收入同比下降了17.4%。
住宿和餐饮业受疫情影响较大的城市主要是旅游城市。
例如,三亚市是我国著名的旅游城市,2020年一季度其住宿和餐饮业营业额同比下降了57.5%,二季度同比下降了37.0%,三季度同比下降了15.7%,四季度同比增长了5.6%。
可见,疫情对住宿和餐饮业的冲击是非常大的。
二、就业岗位住宿和餐饮业是就业岗位比较集中的行业,对全社会的就业和经济发展都有着重要的作用。
新冠疫情的影响使得住宿和餐饮业出现了许多失业和转岗的人员。
根据国家统计局数据,2020年12月末全国规模以上住宿和餐饮企业就业人数同比下降了9.7%。
住宿和餐饮业受疫情影响比较大的城市主要是旅游城市,例如,三亚市的住宿和餐饮业就业人数同比下降了29.2%。
2020年,我国联防联控政策的实施,以及疫情得到有效控制,住宿和餐饮业呈现出逐步恢复的趋势。
但由于外界疫情环境的不确定性和内部宏观环境的不稳定性,住宿和餐饮业中还是存在不少的问题。
三、政策影响为了刺激住宿和餐饮业的发展,我国政府出台了多项扶持措施。
例如,延期缴纳社保费、减免租金、贷款贴息等政策。
国务院还提出,要积极支持住宿和餐饮业升级换代,推动研发创新,提高服务质量,打造特色品牌。
批发和零售业、住宿和餐饮业普查资料的分析研究批发和零售业、住宿和餐饮业是国民经济中两个重要的行业,对于经济增长、就业和消费市场都有着重要的影响。
为了深入了解这两个行业的发展状况和趋势,普查数据是一个重要的研究依据。
本文将对批发和零售业、住宿和餐饮业的普查数据进行分析研究。
首先,从批发和零售业的角度来看,普查数据显示这个行业在过去几年呈现稳定增长的趋势。
在这个行业中,零售业占据较大比重,尤其是线上零售的快速发展。
普查数据显示,在线上零售业的兴起带动下,整个批发和零售业规模不断扩大。
随着消费者的购物方式的改变,线上零售业对传统实体店的冲击也越来越大。
然而,普查数据也显示,部分消费者依然偏好线下实体店购物,尤其在食品、日用品等领域。
因此,批发和零售业需要根据不同的消费者需求进行调整和变革,以保持竞争力。
其次,从住宿和餐饮业的角度来看,普查数据显示这个行业在过去几年一直呈现平稳增长的趋势。
随着国内旅游业的快速发展和人们生活水平的提高,住宿和餐饮服务需求不断增加。
普查数据显示,酒店、民宿、快捷酒店等住宿业和餐厅、餐饮连锁企业等餐饮业的规模不断扩大。
此外,普查数据还表明,随着人们对旅游体验的追求,住宿和餐饮业也朝着高端化、特色化和个性化发展,以满足不同消费者的需求。
但与此同时,住宿和餐饮业也面临着一些挑战,如人工成本上升、竞争加剧和消费者品味变化等。
因此,住宿和餐饮业需要不断提高服务质量和创新能力,以保持竞争力。
综上所述,批发和零售业、住宿和餐饮业是国民经济中不可或缺的两个行业,其发展状况和趋势对于经济增长和就业具有重要意义。
通过对普查数据的分析研究,我们可以了解到批发和零售业、住宿和餐饮业的整体发展态势和特点,从而为相关企业和政府制定相关政策提供参考。
然而,普查数据只是从宏观层面反映了行业的总体状况,对于具体企业来说,还需要进一步深入研究和分析。
批发和零售业、住宿和餐饮业是国民经济中两个重要的行业,对于经济增长、就业和消费市场都有着重要的影响。
问计企业了解市场现状与发展方向――批发零售住宿餐饮企业经营情况分析受国内宏观经济环境和政策因素影响,全市消费品市场增速逐年减缓,全市实现社会消费品零售总额2012年同比增长15.7%,2013年同比增长12.9%,2014年同比增长11.5%,2015年同比增长10.6%,呈逐步回落态势。
批发零售和住宿餐饮业作为第三产业中的中坚力量,对繁荣消费品市场,带动全市经济发展起着至关重要的作用。
为了更清楚**市批发零售住宿餐饮企业经营情况,**市统计局通过组织人员登门拜访5家企业进行了重点调研,并组织了10个企业的主要负责人开了座谈会,基本掌握了该市批发零售和住宿餐饮业发展现状及存在的问题及原因。
一、调研的基本情况本次调研走访了5家批发零售和住宿餐饮业企业,其中批发业企业2家,零售业企业1家,住宿业企业1家,餐饮业企业1家,调研通过了解规模、客流量及现场交流进行;召开了10家企业负责人座谈会,其中批发业企业3家,零售业企业3家,餐饮业企业4家;通过调研和座谈会了解各企业当前经营情况及遇到的困难和问题,并对下一步的发展征求了意见和建议。
二、影响批发零售和住宿餐饮业的主要原因从2016年2月网报企业的数据看,和去年同期相比,限上批发零售业销售额增幅4%,零售额增幅16%,住宿餐饮业下降了4.94%。
结合调研的情况看,春节期间批发零售保持增长并呈回升态势,但住宿餐饮业仍持续低迷,和网报数据趋势基本相符。
从调研中了解到如下影响因素:(一)企业运营成本高,效益低。
不少企业认为,工资高、费用高,虽然消费环境有好转但仍难以支撑。
**公司、**公司的代表认为,受物价水平高的影响,工作人员工资居高不下,但仍然难请人;因社保缴交费用高,员工普遍抗拒社保的缴交,对企业也是一种负担;近年用水、用电增长,费用也高。
企业效益不高,费用不减,企业运营压力大。
(二)公务消费的减少对消费品市场的影响。
2013年以来,从中央到地方的“限公令”使得餐饮、娱乐、百货等服务行业都受到不同程度影响,其中最明显的就是住餐业。
酒店业经营状况-概述说明以及解释1.引言1.1 概述酒店业一直是服务业中的重要组成部分,随着旅游业的发展和人们生活水平的提高,酒店业也取得了长足的进步和发展。
作为接待宾客和提供住宿服务的行业,酒店业的经营状况直接反映了一个地区的旅游业发展情况和经济实力。
随着社会经济的不断发展,旅游业成为人们生活中的重要组成部分。
人们的生活方式发生了巨大的变化,更加注重休闲旅游和度假方式的选择。
这使得酒店业面临着前所未有的机遇和挑战。
在当前的经济形势下,酒店业的经营状况与酒店业的运营模式密切相关。
目前,酒店业的运营模式多样化,有的注重高端奢华的客房和服务,有的注重品牌和连锁经营,有的注重专业会议和活动举办。
这些不同的运营模式使得酒店业在市场竞争中保持了一定的优势地位。
然而,酒店业的经营状况也存在一些问题和挑战。
一方面,由于市场竞争的激烈和消费者需求的多样化,酒店业需要不断提升服务质量和创新经营模式,以满足不同客户的需求。
另一方面,酒店业还需要面临成本上涨、劳动力成本增加和法规政策的限制等经营压力。
综上所述,酒店业的经营状况受到多方面因素的影响,既有发展机遇也面临挑战。
只有适应市场需求,不断提升服务质量和管理水平,酒店业才能在激烈的竞争中脱颖而出,并为客户提供更好的住宿体验。
未来,随着科技的不断发展和人们对于休闲旅游的需求增加,我相信酒店业将迎来更加美好的发展前景。
文章结构部分的内容可以如下所示:1.2 文章结构本文将围绕酒店业的经营状况展开深入分析,主要包括以下几个方面:1. 引言:首先,对酒店业的背景和重要性进行概述,介绍酒店行业在经济发展中的地位和作用。
2. 酒店业的背景:详细探讨酒店业的发展历程和现状,包括全球酒店业的发展趋势、国内外市场规模、市场竞争状况等方面的内容。
同时,对酒店业在经济发展中所扮演的角色进行深入分析。
3. 酒店业的运营模式:重点介绍酒店业的运营模式,包括传统酒店和新兴共享经济下的酒店业态。
住宿和餐饮业包含什么_批发零售、住宿餐饮业发展研究批发零售、住宿餐饮业发展研究批发和零售业、住宿和餐饮业(以下简称批零住餐业或批零业、住餐业),一般又称之为商业,是第三产业的主要组成部分。
晋城作为一个能源城市,经济结构单一,第三产业发展相对滞后,其中第三产业中的批零住餐业到底发展如何、如何发展,是本课题的研究主旨。
一、发展现状的纵向评价(一)经济成分趋于多元化计划经济时代所人为设置的城市国营商业与农村供销社集体商业两种简单的经济成份,目前已演进为适应现代市场经济发展需要的多种经济成分共存的局面。
2007年底,晋城从事国内贸易活动的限额以上的批零住餐业的法人企业达102个,产业活动单位达472个。
其经济成分除尚无外商及港澳台投资企业外,国有企业、集体企业、股份合作企业、有限责任公司、股份有限公司及私营企业等统计类型的经济成分均应有尽有。
其中有限责任公司及股份有限公司的产业活动单位占到了总数的69%。
(二)经营业态呈现多样化晋城批零住餐业的经营业态,已挣脱了计划经济时代的简单经营形式,呈现多样化。
在零售业,既有包括百货店、超级市场、大型综合超市、食杂店、便利店、折扣店、专业市场、专卖店、连锁店、购物中心和仓储式等有店铺经营业态,也有电视购物、电子商务等非店铺经营业态;在改革开放过程中起步最早、起点最高、发展最快、市场化程度最高的餐饮业,既有以菜系区分的中高档餐馆酒店和以家常菜为主的大众餐馆等经营业态,又有以方便个人消费的快餐店摊、以老字号命名或突出个性特色的其它经营业态;在住宿业,既有高星级、低星级经营业态,也有经济型和单体型经营业态,还有城乡家庭型经营业态;如,适应商品流通和生活服务需要,物流业及服务业的连锁经营业态在晋城也有很大发展。
2007年底,全市已有49个物流配送中心和100家第三方物流公司。
连锁经营企业延伸到晋城的连锁门店达到450个,其中本部在晋城的有169个,在外埠的有281个。
经营业态的多样化,进一步繁荣了晋城的批零住餐业,满足了不同层次的消费需求。
批发和零售业、住宿和餐饮业普查资料的分析研究批发和零售业、住宿和餐饮业是经济中重要的服务行业。
它们为消费者提供了各种商品和服务,对经济的发展和就业产生重要影响。
为了了解这两个行业的现状,政府普查部门进行了针对批发和零售业、住宿和餐饮业的普查。
根据普查结果,批发和零售业的规模庞大,并且持续增长。
这个行业由于其对全国生产能力扩大的需求而发展迅速。
批发商将大宗商品从制造商那里购买,然后按较低的价格分销给零售商和其他企业。
零售商则将商品以适当的价格销售给终端消费者。
批发和零售业的普查结果显示,该行业的规模在过去十年中增长了很多。
这可能是因为消费者的购买力提高,以及互联网技术的发展和应用使得购物变得更加便利。
另一方面,住宿和餐饮业也是重要的服务行业,经济增长的主要驱动力之一。
住宿业包括酒店、汽车旅馆、民宿等,而餐饮业则包括餐厅、咖啡馆、快餐店等。
普查数据显示,住宿和餐饮业在过去几年中持续增长。
一方面,随着人们对旅游和休闲活动的需求增加,酒店和其他住宿设施的数量也在增加。
此外,随着人们对外出用餐的需求增加,餐饮业也在经历快速增长。
尤其是快餐业和外卖业务的兴起,给人们带来了更多选择和便利。
另一方面,住宿和餐饮业也面临着一些挑战。
例如,市场竞争激烈,企业需要提供高质量的服务和创新的产品来吸引消费者。
此外,市场规模的增长也对人员和资源管理提出了挑战。
因此,住宿和餐饮业需要不断调整和改进经营策略,以适应市场需求和变化。
综上所述,批发和零售业、住宿和餐饮业在经济中具有重要地位。
通过普查数据我们可以看到这两个行业的规模不断扩大,但同时也面临一些挑战。
政府和企业需要密切关注商业环境和市场需求的变化,以制定相应的政策和经营策略,推动这两个行业的可持续发展。
批发和零售业、住宿和餐饮业是现代经济中的两个重要领域。
它们与消费者的日常生活密切相关,为经济增长和就业创造了巨大价值。
通过普查资料分析了这两个行业的发展趋势、规模和就业情况,将有助于我们更好地了解这些行业的现状和未来潜力。
批发零售业和餐饮业的经营活动批发零售业和餐饮业是现代经济中的常见业态之一,其经营活动在市场上具有重要地位。
批发零售业主要服务于大量消费需求,而餐饮业则是人们生活中必不可少的服务行业。
以下将分别从批发零售业和餐饮业的经营活动来进行探讨。
一、批发零售业的经营活动批发零售业是商业活动中重要的一部分,其经营活动以大批量贩卖商品为主,主要面对商业和个人消费者。
批发零售商的经营活动可分为采购、库存管理、销售、财务管理和服务等五个方面。
首先,采购是批发零售商经营活动中的重要部分,其主要目的是为满足市场需求,从各个渠道采购商品。
通过不断搜集市场信息,掌握产品的价格、品质、货期等信息,进行合理的商品和货源选择。
同时,采购部门也需要与供应商建立起长期的合作关系,保证商品的质量和价格。
其次,批发零售商需要进行库存管理,以确保商品能够及时地供应给顾客。
库存管理主要包括库存的控制、采购订单管理、库存分类和保管等。
通过合理的库存控制,可以避免出现货存过高或过低的情况,保证商品供应的稳定性。
第三,批发零售商的销售活动是其经营中的核心部分。
销售活动主要包括市场开发,顾客接待和售前售后服务等。
通过精细的市场开发,批发零售商可以扩大销售市场和提高知名度,向更广泛的消费者群体宣传产品的特点和销售价值。
第四,批发零售商的财务管理也是其经营活动中不可或缺的环节。
它主要包括会计核算、费用预算、财务监督和管理等。
通过精细的财务管理,批发零售商可以掌握自己的盈亏状况,及时制定出合理的经济预算,以实现良性发展。
第五、批发零售商需要提供高质量的服务,以满足消费者的需求。
批发零售商需要根据消费者的需求,提供专业的产品咨询、售前/售后服务等,确保消费者购物的愉悦和满意度。
二、餐饮业的经营活动餐饮业是指主要以供应消费者膳食为主,在市场经济体系中占有很重要位置的服务性行业。
餐饮业的经营活动包括设备选购、食材采购、餐饮服务等。
不同于批发零售业,餐饮业是一种讲究细节的服务行业。
批发零售业经营活动概述批发零售业是指在商品从生产或制造企业生产出来后,经过运输、仓储、包装等环节后,最终被销售给最终消费者的过程。
它是现代经济体系中非常重要的一环,不同于其他行业对原材料或其他生产要素的加工和处理,批发零售业的主要任务就是出售商品。
在市场经济运作下,批发零售业的经营活动在全球范围内得到了广泛的发展和应用,成为人们日常生活和经济活动的重要组成部分。
批发零售业的分类批发零售业可以按照销售的方式、销售的对象、销售的产品等方面进行分类。
其中按照销售的方式分类,一般可以分为实体店零售和电子商务零售两大类。
实体店零售是指在商业区或商场等特定区域内设立门面的商铺展示和销售商品。
而电子商务零售则是通过互联网或社交媒体等平台进行商品展示和销售的方式。
按照销售的对象分类,批发零售业可以分为个人消费者零售和机构消费者(如企事业单位、政府机构等)的批发。
根据销售的产品,批发零售业可以分为综合商品、专营商品和特色商品等多个类别。
批发零售业的经营模式批发零售业的经营模式也多种多样,对于大部分企业而言,通常会采用一定的组合形式。
较为典型的经营模式包括:1. 集中采购+集中销售模式。
这种模式通常由批发商负责集中采购一定品类或品牌的商品,并对外以较低的价格销售给零售商,零售商再将商品售给最终的消费者。
2. 直销模式。
直销是指厂家或批发商将产品直接销售给最终消费者,通常不经过零售商。
它的优势在于可以直接将成本节约下来,同时消费者也可以获得更低的售价。
3. 经销模式。
经销是指生产商或批发商委派经销商代理一定品牌或产品的销售。
经销商通常会对一定范围的销售渠道进行管理和控制。
批发零售业的市场规模批发零售业市场规模庞大。
截至2021年,根据全球贸易组织的报告,全球批发、零售市场估计达到了24.2万亿美元,占全球GDP的22%左右。
其中,中国的批发零售市场也持续增长。
根据国家统计局数据显示,2020年中国市场零售额为41.2万亿元,同比增长4.6%。
住宿和餐饮业项目概述下载温馨提示:该文档是我店铺精心编制而成,希望大家下载以后,能够帮助大家解决实际的问题。
文档下载后可定制随意修改,请根据实际需要进行相应的调整和使用,谢谢!Download tips: This document is carefully compiled by theeditor. l hope that after you downloadthem,they can help yousolve practical problems. The document can be customized andmodified afterdownloading,please adjust and use it according toactual needs, thank you!住宿和餐饮业项目概述简要概括如下:①市场调研:分析目标市场的需求、竞争对手情况、消费者偏好及行业趋势,确定项目定位。
②选址规划:基于地理位置、交通便利性、周边环境及客源潜力,选择合适的地点开设酒店或餐馆。
③概念设计:制定项目整体概念,包括住宿风格(如豪华、商务、主题等)与餐饮特色(如地方菜系、国际料理等)。
④建筑设计与装修:根据概念设计,进行室内室外空间布局规划,选取材料进行装修,确保舒适度与品牌形象统一。
⑤设施采购:购置必要的住宿设施(床品、洗浴用品等)与餐饮设备(厨房设备、餐具等),确保高品质服务。
⑥人员招聘与培训:组建管理团队和服务团队,开展专业技能培训,提升服务质量。
⑦营销推广:制定开业前后的宣传策略,利用线上线下渠道提高品牌知名度,吸引顾客。
⑧运营筹备:建立管理制度、财务体系及预订系统,确保项目顺畅运营。
⑨开业与持续优化:正式营业后,收集顾客反馈,不断调整服务与菜品,定期举办活动,维持市场竞争力。
此流程覆盖住宿和餐饮业项目的从策划到运营的全过程,旨在打造具有市场吸引力和良好客户体验的服务项目。
饭店经营报告-概述说明以及解释1.引言概述部分应该对饭店经营报告的主题进行简要介绍,包括涉及的关键要素和主要目标。
根据给定的大纲,可以参考以下内容进行编写:概述部分(1.1 概述):饭店经营报告旨在对某饭店的经营情况进行综合性的分析和评估。
本报告将探讨饭店经营的环境、策略和成果,并为饭店的未来发展提供建议和展望。
首先,我们将分析饭店经营所处的环境。
这包括了竞争对手的情况、市场需求的变化、经济状况对饭店业务的影响等因素。
通过对环境因素的深入研究,我们可以了解饭店所面临的机遇和挑战,并为制定合适的经营策略提供基础。
其次,我们将重点关注饭店经营策略。
这包括了饭店的市场定位、产品和服务的特色、经营模式等方面。
我们将分析现有的经营策略的有效性,并提出可能的改进措施,以进一步提升饭店的竞争力和盈利能力。
最后,我们将评估饭店经营的成果。
这将包括饭店的财务状况、市场份额、顾客满意度等关键指标的分析。
通过对饭店经营成果的全面评估,我们可以了解经营策略的实施效果,以及饭店在市场竞争中的地位。
在总结部分,我们将对整个报告进行概括,并提出对未来的展望。
同时,我们将给出具体的建议,以帮助饭店在竞争激烈的市场中保持竞争力,并实现可持续发展。
总之,本报告将全面揭示饭店的经营情况,以期为管理层和相关利益相关者提供有价值的信息和洞见。
通过对饭店经营环境、策略和成果的深入分析,我们有望为饭店的未来发展提供有力支持和指导。
文章结构部分的内容如下:1.2 文章结构本文章主要包括引言、正文和结论三个部分。
引言部分将首先概述饭店经营报告的背景和重要性,介绍饭店经营的概况以及本报告的目的和研究方法。
正文部分将分为三个小节。
首先,将详细介绍饭店经营的环境,包括市场竞争态势、消费者需求变化和宏观经济因素等方面的分析。
然后,将阐述饭店的经营策略,包括市场定位、产品策略、价格策略、推广策略和渠道策略等方面的探讨。
最后,将总结和评估饭店的经营成果,包括销售额、利润情况、客户满意度等指标的分析。