组织的含义
- 格式:doc
- 大小:39.00 KB
- 文档页数:5
(一)行政组织的含义“组织”在一般的词义上指人们围绕一定目标联合起来进行有序活动的群体。
英文中“组织”(organization)则源于“器官”(organ),意思是自成系统的、具有特定功能的细胞结构。
这个概念被引申到社会群体以后,就得到了新的含义,即组织就是两个以上的人、目标和特定的人际关系这三种要素构成的一种特殊的人群体系。
在构成组织的三个要素中,人是最重要的主体,一般来说,进入组织的人都是有特殊要求或有特殊共性的;目标是构成组织的基本依据,或者说组织的必要性就在于要实现特定的目标;特定的人际关系是由于组织的产生而形成的,即在组织内部为实现目标的需要进行分工,由于分工而在纵向上形成隶属或管理关系,在横向上形成合作或配合关系。
在人类社会里,组织是广泛存在的,按照组织活动的领域,可以划分为不同的组织类型。
行政组织,就是在行政领域活动的组织,旨在推行政务,是各类社会组织中极为重要的一种。
行政组织有广义和狭义之分。
广义的行政组织泛指一切具有执行性管理职能的组织系统,既包括整个国家机关中的行政机关,也包括国家机关中的立法、司法系统中具有执行性职能的各单位,在我国,甚至还包括党委机关、事业单位和人民团体这些具有管理职能的组织系统。
狭义的行政组织则仅指国家的行政机关。
本书从狭义上探讨行政组织,即指根据宪法和法律组建的执行国家行政权力的机关。
(二)行政组织的特点行政组织是社会组织中规模最大、结构最严密的机关体系。
较之于社会一般组织,行政组织有政治性、权威性、法制性、系统性、社会性的特点。
1.政治性是一切国家行政组织的共同属性,政治性源于国家的本质,是国家政权组织的重要组成部分,是实施政治统治和社会管理的主要工具。
2.权威性是由行政组织在国家权力机关中的地位决定的,行政组织是国家权力机关的执行机关,是国家权力的具体执行者,以国家强制力为后盾,是行政权力和国家强制力的象征与代表。
3.法制性是依法行政的基本含义,包括行政组织自身建设的法制性和行政组织对社会公共事务进行管理的法制性两个方面。
简述公共组织的三层含义。
(1)公共组织是指静态的组织实体,即政府机构,包括从最高国家行政机关到基层政府以及各级各类的政府部门和其内部设置的不同层次的行政机构。
(2)公共组织表现为动态的组织行为,各级政府和各种政府组织部门无时无刻不处在动态之中,有序而有效的动态组织管理行为是一个政府实现对社会公共事物管理的正常状态。
(3)公共组织也指行政人员心态的组织凝集,公共组织中行政人员的组合不仅是职权的组合,也是人的精神与意志、知识与技能的组合和凝集。
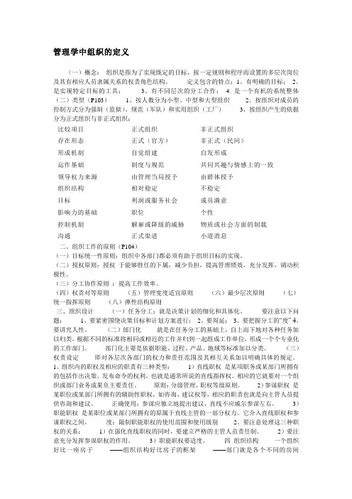
管理学中组织的定义(一)概念:组织是指为了实现既定的目标,按一定规则和程序而设置的多层次岗位及其有相应人员隶属关系的权责角色结构。
定义包含的特点:1、有明确的目标;2、是实现特定目标的工具;3、有不同层次的分工合作; 4. 是一个有机的系统整体(二)类型(P103)1、按人数分为小型、中型和大型组织2、按组织对成员的控制方式分为强制(监狱)、规范(军队)和实用组织(工厂)3、按组织产生的依据分为正式组织与非正式组织:比较项目正式组织非正式组织存在形态正式(官方)非正式(民间)形成机制自觉组建自发形成运作基础制度与规范共同兴趣与情感上的一致领导权力来源由管理当局授予由群体授予组织结构相对稳定不稳定目标利润或服务社会成员满意影响力的基础职位个性控制机制解雇或降级的威胁物质或社会方面的制裁沟通正式渠道小道消息二、组织工作的原则(P104)(一)目标统一性原则:组织中各部门都必须有助于组织目标的实现。
(二)授权原则:授权于能够胜任的下属,减少负担,提高管理绩效,充分发挥,调动积极性。
(三)分工协作原则:提高工作效率。
(四)权责对等原则(五)管理宽度适宜原则(六)最少层次原则(七)统一指挥原则(八)弹性结构原则三、组织设计(一)任务分工:就是决策计划的细化和具体化。
要注意以下问题:1、要紧密围绕决策目标和计划方案进行;2、要周延;3、要把握分工的“度” 4、要讲究人性。
(二)部门化就是在任务分工的基础上,自上而下地对各种任务加以归类,根据不同的标准将相同或相近的工作并归到一起组成工作单位,形成一个个专业化的工作部门。
部门化主要是依据职能、过程、产品、地域等标准加以分类。
(三)权责设定即对各层次各部门的权力和责任范围及其相互关系加以明确具体的规定。
1、组织内的职权及相应的职责有三种类型:1)直线职权是某项职务或某部门所拥有的包括作出决策、发布命令的权利,也就是通常所说的直线指挥权。
相应的它就要对一个组织或部门业务成果负主要责任。
简述公共组织的三层含义
公共组织是指由政府或公共机构组建的一种公共性质的组织形式,其目的是服务于公众利益。
公共组织的三层含义包括:公共性、组织性和服务性。
首先,公共组织的公共性意味着这些组织服务于公众利益,而非个人或私人利益。
这种公共性质决定了公共组织必须遵循公共利益的原则,确保公正、透明、高效的服务。
其次,公共组织的组织性意味着这些组织具有明确的组织结构、职责、权力和责任。
这种组织性质决定了公共组织必须建立健全的管理体系,确保组织内部的协调和合作,以及服务外部的有效性和公正性。
最后,公共组织的服务性意味着这些组织的主要目的是为公众提供服务,满足公众的需求和利益。
这种服务性质决定了公共组织必须以公众为导向,积极倾听公众的意见和建议,不断提高服务质量和满意度。
总之,公共组织的三层含义:公共性、组织性和服务性,是公共组织构建与运行的基础和保障,也是公共组织实现其宗旨和责任的重要保证。
- 1 -。
第五章工程项目管理旳组织第一节项目管理组织旳作用与构成一、项目管理组织旳作用与影响原因(一)组织旳含义一般认为项目管理组织具有两个方面旳含义:一是作为名词概念旳工程项目旳组织构造形式,即按照一定旳体制、部门设置、层次划分及职责分工而构成旳有机体;二是作为动词概念旳组织管理过程,即为到达一定目旳,运用组织所赋予旳权力,对所需旳资源进行合理配置,以有效地实现组织目旳旳过程。
不管是哪一种含义,其关键都是处理好组织内组员之间,组员与职责、任务,组员与资源之间旳关系。
工程项目管理组织可以是一种企业,也可以是一种专业项目部,还也许是为完毕某一项目而成立起来旳项目团体。
(二)项目管理组织旳作用项目管理组织旳作用从不一样旳角度分析可以有不一样旳认识。
从组织与项目目旳关系旳角度看,项目管理组织旳主线作用是通过组织活动,汇聚和放大项目组织内组员旳力量,保证项目目旳旳实现。
重要体目前如下几种方面:1.合理旳管理组织可以提高项目团体旳工作效率2.管理组织旳合理确定,有助于项目目旳旳分解与完毕3.合理旳项目组织可以优化资源配置,防止资源挥霍4.良好旳项目组织工作有助于平衡项目组织旳稳定与调整5.工程项目旳开展需要大量旳内外关系协调(三)影响项目组织旳原因对工程项目组织旳影响原因包括影响项目组织构造形式旳形成和影响项目组织管理过程两个方面。
其影响原因体现为社会原因和组织内部原因。
1.社会原因(1)国际通行旳项目管理措施与通例。
(2)国家经济管理环境和与项目有关旳管理制度。
(3)项目旳经济协议关系与形式。
(4)项目管理旳范围以及项目旳种类、规模、性质和影响力。
2.组织内部旳原因(1)上级组织旳管理模式与制度。
项目旳管理组织构造形式与组织工作方式实际上是上级组织旳管理模式与制度在某一项目管理中旳详细体现。
(2)上级组织规定旳项目管理方式。
(3)上级组织领导层及各部门之间旳运作方式。
(4)组织领导及组员旳素质。
二、工程项目管理组织体系旳构成工程项目管理组织体系包括项目旳直接管理和服务支持两个子系统,每个子系统又包括了承担对应旳各项管理内容旳组织单元。
组织的含义组织的形成组织目标组织结构分工与协作指挥链生产部门某公司市场经营部大客户服务部工程建设部综合办公室人力资源部党群工作部安全保卫部审计室计划财务部工会法律事务部纪检监察室运行维护部企业发展部离退休工作部C 分公司B 分公司A 分公司F 分公司E 分公司各县(市)分公司综合办公室人力资源部计划财务部市场部运行维护部技术发展部工程建设部综合办公室经营部财务部G 分公司方框代表什么实线代表什么组织结构组织中划分、组合和协调人们的活动和任务的一种正式的框架。
组织工作的内容♦设计并建立组织结构♦权力和责任的分配♦人员配备♦组织结构的协调、调整与变革组织含义•工作划分的组合管理•个人的组合管理:将划分的工作交由承办人负责•指挥权限的权力与责任的组合管理组织的两类基本特征•结构性特征:一个组织的内部特征•背景性特征:一个组织的整体性描述•正规化:一个组织中的规章、制度、程序等正式书面文件的多寡程度•专门化:一个组织专业化分工的程度•标准化:相似的活动以统一的方式实施的程度•职权层级:人们之前的报告指挥关系以及每一管理者的控制幅度•复杂性:组织中存在的活动或子系统的多少•集权化:决策权在组织职权层级上的分布情况•专业化:组织成员接受正规教育和训练的程度•人员构成:组织中的人员在不同的职能和部门间的配置情况•组织规模:组织中的人数•组织技术:组织的生产子系统的性质•环境:组织的边界之外的所有要素•组织目标和战略:一个组织区别于其他组织的宗旨和竞争的手段•组织文化:雇员共同拥有的基本价值观、信念、观点和信条等的集合管理幅度与管理层次1.管理幅度:管理者能有效地直接管理下属的人数管理幅度总是有限的,因此必然产生管理层次2.两种不同的看法•传统的观点:提倡一定的管理幅度,以便对下级严格控制•现代的观点:以宽管理幅度来设计扁平结构的趋势影响管理幅度的因素•管理者的能力•下属的成熟程度•工作的标准化程度•工作条件•工作环境。
组织的含义组织这个词非常的普遍,从现代的意义上来看,广义上说,组织是指由诸多要素按照一定方式相互联系起来的系统。
狭义上说,组织就是指人们为着实现一定的目标,互相协作结合而成的集体或团体,如党团组织、工会组织、企业、军事组织等等。
在现代社会生活中.组织是人们按照一定的目的、任务和形式编制起来的社会集团,组织不仅是社会的细胞、社会的基本单元,而且可以说是社会的基础。
古往今来,大家对组织概念的理解众说纷纭,在汉语中,“组织”一词指将丝麻织成布帛。
如《吕氏春秋·先己》高诱注:“夫组织之匠,成文于手”;当指诗文的造句构辞,如唐代诗人孟郊《出东门》诗:“一生自组织,千首大雅言。
”组织一词还可以分为动词与名词来解释,当作为名词时,是指一个有效的工作集体,如古典组织理论的研究者詹姆斯·D ·穆尼认为,组织是每一种人群联合起来为达到某种共同的目标形式。
美国管理学家切斯特·巴纳德认为,组织就是有意识地协调两个或者两个以上的人的活动力量的协作系统,1该定义强调了组织是由个体或者群体集合而成的系统。
格罗斯与埃策尼认为:“组织,是人类为了达到某种共同目标而特意建构的社会单元,企业公司、军队、学校、教会、监狱等都是组织。
”2作为动词来说,是指将众多的人组织起来,协调其行为,以实现某个共同目标。
如法约尔认为:“组织是一个企业,就是为了企业的经营提供所有需要的原材料、设备、资本、人员。
”3另外,有的从组织的与环境的适应方面,有的从组织的形态方面,有的从组织的管理方面去理解组织。
官僚组织模式的创始人德国马克斯·韦伯认为,组1参见罗珉:《组织管理学》,5页,成都,西南财经大学出版社,2003。
2转引自朱国云:《公共组织理论》,4页,南京,南京大学出版社,2003。
织是一种通过规则对外来者的加入既封闭又限制的社会关系,它意味着一个正式的有意形成的职务或者职务机构。
4美国理查德·L·达夫特教授为组织下的定义是:“所谓组织,是指在这样一个社会实体,它具有明确的目标导向和精心设计的结构与有意识协调的活动系统,同时又同外部环境保持密切的联系。
一、社会组织的含义与特征(一)社会组织的含义人类从地球上一出现就开始了群体生活的历程,如果说家庭是社会的细胞,那么社会组织则构成了现代社会的基础结构和人们生活与工作的基本单位。
就“组织”一词而言,古已有之。
在中国,组织的原意与纺织有关,是指用麻绳编织成布帛。
在西方则渊源于“器官”,指的是自成系统的有特定功能的细胞结构。
随着人们认识水平的不断深化和扩展,对组织的理解开始从传统的物的意义,逐步引申到人类社会层面。
社会组织的概念由此而生。
在现实生活中,人们通常把工厂、机关、医院、学校、商店等看作社会组织的具体形式,把规模较小的人群如家庭、邻里、同乡、朋友群体等视为初级群体的具体形式。
然而社会学家关于社会组织的理解却存在着许多不同观点。
被西方社会学誉为社会学创始人的韦伯认为,社会组织是法人团体,是一个用规章制度限制外人进入的封闭团体。
美国社会学家凯普劳认为,社会组织是一种社会体系,有明显的群体认证,正确的成员名录、活动的计划以及成员的更替程序。
综合学术界的多种看法,我们认为,社会组织是指追求特定社会目标、实现特定社会功能、有意识地组建的社会群体。
它包括政治组织、经济组织、文化组织、军事组织、宗教组织等。
社会组织可以由初级群体或正式群体演化而来,但是当它被称为社会组织之时,已和家庭、氏族、邻里等初级群体高度分离。
在人类社会早期阶段,整个社会发展水平极为低下,人们共同活动的群体形式最初是以血缘关系为纽带的原始群、血缘家庭和家族,以及稍后出现的以地缘关系为纽带的村社等。
他们都是人类发展的初级群体形式。
随着社会分工的发展,阶级的出现,人们之间的社会关系以及人们的社会活动日趋复杂,社会组织适应社会及社会成员的需要逐渐形成并发挥作用。
但这时人们的社会关系和共同活动的形式还是以初级社会群体为主。
人类社会进入工业社会以后,社会生产力飞速发展,社会法适应发展和社会活动的需要。
因此,完成特定目标和承担特定功能的社会组织的大发展就成为近代社会发展的必然趋势。
1.组织设计的含义现代管理理论“鼻祖”切斯特·巴纳德(Chester Barnard)认为:组织就是通过有意识的协调而形成的两个或两个以上的人的活动或力量的协作系统。
哈罗德·孔茨(Harold Koontz)则把“组织”定义为正式的有意形成的职务结构和职位结构。
事实上,这两个定义前者强调了组织的内容,后者则强调了组织的形式。
从这两个定义中可以看出,组织不仅是简单的人的集合,而且是一种特定的体系。
而组织结构就是对于组织中工作任务如何进行分工、分组和协调合作的一种结构体系。
组织是管理的载体,是管理职能得以发挥的平台。
经营管理理论之父法约尔把管理分为五个职能,即计划、组织、指挥、协调、控制,组织是管理过程中不可或缺的手段之一。
在组织目标明确后,就必须考虑进行有效的组织设计以保证组织目标的实现。
而所谓组织设计,是指在组织理论的指导下,以组织结构的构造和运行为主要内容的组织系统的整体设计工作,它是一项操作性和应用性都很强的工作。
具体来说,组织结构设计是通过组织资源的整合和优化,确立组织某一阶段的最合理的管控模式,实现组织资源价值最大化和组织绩效最大化。
狭义地、通俗地说,也就是在人员有限的状况下通过组织结构设计提高组织的执行力和战斗力。
组织理论根据研究对象的不同,有广义狭义之分。
所谓广义组织理论,就是研究一个组织在运行过程中的所有问题,包括组织运行的环境、目标、结构、技术、规模、权利、信息沟通等;而狭义的组织理论则主要研究企业的组织结构的设计和运行,而组织的环境、技术、目标等问题则是作为影响组织结构设计的因素来研究,而不是研究对象本身。
故而,在某种意义上可以把狭义的组织理论称之为组织设计理论。
组织设计理论又可分为静态组织设计理论和动态组织设计理论:静态组织设计理论主要研究的是组织的结构安排和规章制度等,古典组织理论对此做过大量研究;而动态组织设计理论就是在静态组织设计理论的基础上,注重研究组织结构设计完成以后组织运行过程中存在的各种问题,包括职权划分、流程设计、人的因素等,现代组织理论大都致力于此方面研究,而且目前仍在不断发展和完善。
管理的5大基本职能含义管理是一项复杂而重要的任务,涉及多个方面的职能。
更好地理解管理的本质,了解管理职能的含义是至关重要的。
管理的五大基本职能包括:规划、组织、指挥、协调和控制。
本文将分别解释这五个基本职能的含义。
1. 规划规划是管理的首要职能之一,指的是设定组织目标并确定实现这些目标的途径和方式。
规划涉及到决策制定和目标设定,它为组织提供了一个明确的方向。
通过规划,管理者可以确定组织的长期和短期目标,并制定相应的战略和计划来达到这些目标。
规划的过程包括问题识别、数据收集、选择最佳方案和制定详细计划等。
规划不仅仅是设定目标,它还需要考虑资源的分配、时间的管理以及风险的评估和应对等各个方面。
2. 组织组织是管理的另一个重要职能,指的是为实现组织目标而创建一个有序的结构。
组织职能包括确定组织的职责和权责关系、制定组织结构、分配任务和建立协作机制等。
管理者需要考虑人员的招募和选拔、培训和发展,以及员工之间的合作和沟通等方面。
组织职能还涉及到资源的配置和分工,以确保组织的运转效率和效果。
3. 指挥指挥是管理的职能之一,是通过领导和激励员工来实现组织目标的过程。
指挥涉及到向下级员工传达目标和期望,指导他们的工作,并提供必要的支持和资源。
管理者需要具备良好的沟通和领导能力,以激发员工的工作动力和积极性。
通过有效的指挥,管理者可以确保员工理解和追求组织的目标,并协调他们的工作以实现这些目标。
4. 协调协调是管理的重要职能之一,指的是调整和整合组织内外各部门、个人和资源之间的关系,以实现协同工作和目标的达成。
管理者需要通过协调来解决不同部门之间的冲突,协调不同岗位之间的合作关系,以及协调资源和时间的利用等。
协调也包括建立和维护合作伙伴关系,以实现组织与外部利益相关者的协同。
5. 控制控制是管理的最后一个基本职能,是对组织运作进行监测和评估,以确保实现组织目标的过程。
控制包括制定标准和指标来衡量绩效,监督和纠正偏差,以及采取必要的措施以实现预期结果。
社会组织的含义社会组织的含义社会组织是指相对于政党、政府等传统组织形态之外的各类民进性的社会组织,主要包括社会团体、基⾦会、民办⾮企业单位、部分中介组织以及社区活动团体。
“三会⼀课”的主要内容“三会⼀课”是指党员⼤会、党的⽀部委员会、党⼩组会和党课。
“三会⼀课”制度是指党的基层组织长期坚持的重要制度,也是健全党的组织⽣活,严格党员管理,加强党员教育的重要制度。
“三有⼀化”的主要内容“三有⼀化”是指有⼈管事、有钱办事、有事议事,推进城市基层党建区域化建设,⽬的在于进⼀步加强和改进基层党建⼯作。
创先争优活动的主要内容和标准创先争优活动,即创建先进基层党组织,争做优秀共产党员活动。
这是在基层党组织中⼴泛开展并附有成效的⼀种活动形式。
先进基层党组织“五个号”标准:⼀是领导好,⼆是党员队伍好,三是⼯作机制好,四是⼯作业绩好,五是群众反映好。
优秀共产党员“五带头”标准:⼀是带头学习提⾼,⼆是带头争创佳绩,三是带头服务群众,四是带头遵纪守法,五是带头弘扬正⽓。
⾮公有制经济组织和社会组织党组织设置按照党的有关⽂件规定,正式党员⼈数3⼈以上、不⾜50⼈的,可以成⽴党的⽀部;党员⼈数超过50⼈、不⾜100⼈的,可以成⽴党的总⽀部委员会;党员⼈数超过100名的,可以成⽴党的基层委员会。
党员不⾜3名的,可按照⾏业相似、地域相邻的原则,建⽴联合党⽀部。
⾮公有制经济组织和社会组织党组织的的班⼦成员,由党员⼤会或党员代表⼤会选举产⽣。
暂不具备选举条件的,可由上级党组织指派或任命,待条件成熟后再进⾏选举。
⾮公有制经济组织和社会组织党组织⼀般由所在镇(街道)、村(社区)党组织领导,规模较⼤、党员⼈数较多的,也可直接由所在地(市)、县(市、区)党委领导。
⾮公有制经济组织和社会组织组建党组织程序1、向所在地党组织呈报成⽴党组织请⽰;2、所在地党组织批复;3、成⽴筹备组建党组织⼯作领导⼩组;4、召开全体党员⼤会进⾏选举;5、向所在地党组织汇报选举结果;6、所在地党组织批复并归档备案。
软组织损伤的预防与处理教学目标:知道组织和软组织的含义,以及软组织损伤的症状。
教学重点:知道组织和软组织的含义,以及软组织损伤的症状。
教学难点:知道软组织损伤的预防的方法。
教学教具:教学准备:教学过程:1、录像:上体育课时,脚背扭伤了,出现了肿胀的症状和淤血。
同学们说说看,在过去的体育活动中是否发生过软组织损伤的情况,当时是怎么处理的?2、师讲解:组织和软组织的含义和软组织损伤的含义。
(1)组织:是构成人体各种器官的基本成分。
(2)软组织:通常包括上皮组织、结缔组织、肌组织和神经组织。
(3)软组织损伤并不危及生命,但仍需作急诊处理以减少损伤范围,促进尽快痊愈。
软组织损伤按伤后皮肤或黏膜的完整性可分为开放性和闭合性两种,以闭合性损伤最为常见。
(4)闭合性损伤是指伤处皮肤和粘膜仍保持完整,无伤口与外界相通,如挫伤、拉伤、扭伤等。
3、师:从以上录像来看,软组织损伤有哪些症状?平时是如何处理的?(1)讨论:软组织损伤的症状。
(2)软组织损伤的症状:早期即伤后24小时后8小时以内,冷敷非常重要,可控制出血和渗出,减轻肿胀、疼痛等症状;中后期可采用理疗、按摩、活血药物治疗等,结合功能锻炼,促进淤血与渗出的吸收、组织修复。
(3)软组织损伤的预防。
A、掌握必要的运动损伤知识。
B、掌握好所进行运动的技术动作。
C、认真做好准备活动。
D、运动量不要过大。
E、加强运动中的自我保护和自我监督,包括不是用损伤的器械、运动场地要符合运动的要求、运动穿着合适的服装和鞋。
教学小结:遇到软组织损伤千万不要害怕,冷静处理,只要我们掌握了正确的处理方法,就会很快解决问题的。
简述管理的职能及其含义
管理的职能包括规划、组织、领导和控制。
1. 规划(Planning)是指确定组织的目标,并制定实现这些目标的策略和计划。
规划包括制定长期和短期目标,确定资源需求,分配任务和制定行动计划,以确保组织能够有效地实现其目标。
2. 组织(Organizing)是指通过设立机构、分配资源、建立工作流程和建立决策责任等措施,使组织能够有效地实现规划的目标。
组织包括确定组织的结构、职责和权力,并确保资源和人员能够合理地分配和协调。
3. 领导(Leading)是指激励和指导员工,以达到组织目标。
领导包括建立良好的沟通和协作关系,激发员工的积极性和创造力,以及提供支持和反馈来确保员工能够按照组织的要求工作。
4. 控制(Controlling)是指监督和评估组织的绩效,以确保组织按照规划的目标进行运作。
控制包括设立标准和目标,制定绩效评估和监测措施,以及采取纠正措施来确保组织能够达到预期的结果。
管理的职能相互依赖和相互影响,通过有效地规划、组织、领导和控制,管理者能够实现组织的目标,并使组织能够适应变化和实现持续发展。
组织这个词非常的普遍,从现代的意义上来看,广义上说,组织是指由诸多要素按照一定方式相互联系起来的系统。
狭义上说,组织就是指人们为着实现一定的目标,互相协作结合而成的集体或团体,如党团组织、工会组织、企业、军事组织等等。
在现代社会生活中.组织是人们按照一定的目的、任务和形式编制起来的社会集团,组织不仅是社会的细胞、社会的基本单元,而且可以说是社会的基础。
古往今来,大家对组织概念的理解众说纷纭,在汉语中,“组织”一词指将丝麻织成布帛。
如《吕氏春秋·先己》高诱注:“夫组织之匠,成文于手”;当指诗文的造句构辞,如唐代诗人孟郊《出东门》诗:“一生自组织,千首大雅言。
”组织一词还可以分为动词与名词来解释,当作为名词时,是指一个有效的工作集体,如古典组织理论的研究者詹姆斯·D ·穆尼认为,组织是每一种人群联合起来为达到某种共同的目标形式。
美国管理学家切斯特·巴纳德认为,组织就是有意识地协调两个或者两个以上的人的活动力量的协作系统,1该定义强调了组织是由个体或者群体集合而成的系统。
格罗斯与埃策尼认为:“组织,是人类为了达到某种共同目标而特意建构的社会单元,企业公司、军队、学校、教会、监狱等都是组织。
”2作为动词来说,是指将众多的人组织起来,协调其行为,以实现某个共同目标。
如法约尔认为:“组织是一个企业,就是为了企业的经营提供所有需要的原材料、设备、资本、人员。
”3另外,有的从组织的与环境的适应方面,有的从组织的形态方面,有的从组织的管理方面去理解组织。
官僚组织模式的创始人德国马克斯·韦伯认为,组织是一种通过规则对外来者的加入既封闭又限制的社会关系,它意味着一个正式的有意形成的职务或者职务机构。
4美国理查德·L·达夫特教授为组织下的定义是:“所谓组织,是指在这样一个社会实体,它具有明确的目标导向和精心设计的结构与有意识协调的活动系统,同时又同外部环境保持密切的联系。
”5在这里,理查德·L·达夫特教授强调了外部的环境与组织作用。
系统理论学派的重要代表人物弗里蒙特·卡斯特和詹姆斯·E·罗森茨韦克伟组织下的定义是:“组织是:1、有目标的,即怀着某种目的的人群;2、心理系统,即群体中相互作用的人群;3、技术系统,即运用知识和技能的人群;4、有结构的活动整体,即在某种特定的关系模式中一起工作的人群。
”6该定义表明,组织是由为实现某种目的而在工作中结成一定关系的有知识和技能的人群组成。
美国管理学家斯蒂芬·P·罗宾斯给作为名词的组织和作为动词的组织下了一个定义:组织是一个自觉协调的社会单元,他是由两个和两个以上的人所构成,用以实现一个普通的目标或者一组目标;而作为动词的组织则决定执行什么任务,谁去做,任务怎样组合,谁像谁报告,决策在哪里做出。
7美国组织学家史蒂文·L·麦克沙恩等为组织下了一个简短的定义:组织是向着某个目标而相互依赖的工作的人的团体。
在这里,它主要强调了组织目标和1参见罗珉:《组织管理学》,5页,成都,西南财经大学出版社,2003。
2转引自朱国云:《公共组织理论》,4页,南京,南京大学出版社,2003。
3「法」亨利·法约尔:《工业管理与一般管理》,61页,北京,中国社会科学出版社,1982。
4转引自任浩:《公共组织行为学》,3页,上海,同济大学出版社,2006。
5理查德·L·达夫特,组织理论与设计「M」.北京:中国劳动出版社,1990:69.6卡斯特,罗森茨韦克,组织与管理「M」.北京:中国社会科学出版社,2003:15.组织中的认为因素。
8还有,我国一些研究组织也对组织所下的一些定义。
郑海航认为“组织是由两个人以上的群体组成的有机体,是一个围绕共同目标、内部成员形成一定的关系结构和共同规范的力量协调系统。
9”刘巨钦认为:“所谓的组织,是指为了实现一定的共同目标而按照一定的规则、程序所构成的一种权责结构安排和人事安排,其目的在于确保以最高效率使用目标地以实现。
”10由于研究视角的不同,有多少研究学者,就有多少的定义,美国斯坦福大学教授W·理查德·斯格特从三种视角对组织概念进行了界定11:他从理性系统视角出发为组织下的定义是:“组织是意图寻求具体目标并且结构形式化程度较高的社会结构集合体。
”12该定义的基本思想包括:1、组织有一个共同的目标,组织之所以存在,只能是因为它执行一定的功能,否则就失去了其存在的理由。
而组织能够存在并发展下去,就是因为它执行一定的目标。
2、组织是实现目标的工具,组织目标是否实现,就要看组织内各要素之间的协调、配合程度,其中很重要的一个方面就是呀看组织是否合理有效。
3、组织包括不同层次的分工协作。
组织为达到目标和效率,就必须进行分工协作,把组织上下左右联系起来,形成一个有机体。
13根据自然系统的组织理论强调组织是社会的集合体, W·理查德·斯格特教授将从系统视角出发为组织下的定义是:“组织是一个集合体,参与者寻求着更多的利益,无论是不同的还是相同的。
”14根据开放系统的组织理论将组织视为在环境的巨大影响下,有着不同的利益关系的参与者的联合。
它更加的强调了组织与外界环境的互动关系,将组织与环境看成是一个开放性的系统,W·理查德·斯格特教授从开放视角的出发为组织下的定义是:“组织者参与者之间的不断变化的关系相互联系、相互依赖的活动体系;该体系植根于其运行的环境之中,既依赖于环境之间的交换,同时又有环境建构。
”15组织是指在群体基础上形成的,由一定的目标、任务和形式组建起来的一个社会结构单元。
社会就是一个由个人、群体、组织构成的复杂的系统。
在组织中,大家互相合作、共同的行动,通过集体的努力来实现目标,达到无法达到的目的。
组织的目标实现后,就能够促使我们改善我们的生活条件,很多地方就能够得到前所未有的效果。
对于组织的内涵,我们可以做出以下的理解:第一,组织是由人组成的,组织不同于群体,一个组织有效的组织后,形成一个有效的团体,发挥整体的优势,产出大于个人的力量,发挥最大的效用;组织内的人际关系是工作的需要,与群体之间亲密的关系有所不同。
如果要按照一定的原则来指挥组织,需要的是管理者的聪明才智来使组织中的人相互吸引,相互作用。
第二,组织是有目标的,组织之所以能够存在,就是因为它是按照一定的特8转引自任浩:《公共组织行为学》,4页,上海,同济大学出版社,2006。
9郑海航,企业组织学导论「M」北京:中国劳动出版社,1990:69.10刘巨钦,企业组织设计原理与实务「M」北京:企业管理出版社,1996:23.11转引自任浩:《公共组织行为学》,4页,上海,同济大学出版社,2006。
12W·理查德·斯格特.组织理论:理性、自然和开发系统「M」.北京:华夏出版社,2001:26.13转引自任浩:《公共组织行为学》,5页,上海,同济大学出版社,2006。
14W·理查德·斯格特.组织理论:理性、自然和开发系统「M」.北京:华夏出版社,2001:26.15W·理查德·斯格特.组织理论:理性、自然和开发系统「M」.北京:华夏出版社,2001:26.定目标而设定的,组织目标是一个目标体系,组织所有的活动都会围绕这个目标而展开,并且承担一定的社会功能,大家在这个共同目标的感召下,人们聚集在一起共同实现目标。
第三,组织是有边界的,任何组织都出于一定的环境中,组织成员的精神、行为和作风都有一定的个性特征,使自己的组织有别于其他的组织。
第四,组织是一个相互协作的体系,海尔·G·瑞尼在《理解和管理公共组织》一书中这样描述组织:“所谓组织,指的就是加起来组成的整体的一些列机构,这种责任划分要求个人和单位的活动做到协调一致。
”组织协调关系体现在三个层面:人际关系、人群关系、群体关系。
16一个群体如果需要产生出更大的效用,更高的效率,就要分工明确,用组织的制度来规范灭个组织成员,形成一个有机的组织,使整个组织协调运转,最终达到组织目标。
20世纪初工业化进程加快,随之在企业组织理论、政府组织理论中理清了公共组织的历史发展;19世纪末至20世纪30年代,首先,以泰勒为代表的科学管理组织理论;以法约尔为代表的行政管理理论,以韦伯代表的科层组织理论。
他们具有规范性和建设原则,侧重了对于组织内部的静态研究;20世纪30到60年代,出现了以梅奥为代表的人际好、关系组织理论,以巴纳德为代表的组织平衡理论,以西蒙为代表的决策过程理论,他们都是以组织中人为中心,从动态的角度研究人的行为;20世纪60到80年代以卡斯特、罗森茨韦克伟代表的系统分析组织理论,以洛西、伍德沃德为代表的权变理论,他们重视从社会的整体联系、环境影响、发展变化来研究,为组织提供新的理论方法。
在现代社会,组织所追求的目标有公共目标和非公共目标,所以说组织液有公共组织与非公共组织之分,从20世纪30年代末起,随着社会的不断发展,对于组织中的人就出现了“经济人”一说,例如传统理论的学者们中的泰罗、法约尔、韦伯等等;在现实生活中,组织的类型很复杂,对于公共组织的界定一直存在着很大的争议,广义是指政府、整个国家的一切公共工作机构乃至企业的经营管理机构;中义是指维护、实现、发展社会全体公众的利益为目标的组织,包括国家机关,依赖国家公共财政运转的学校、医院等等;狭义是指执行国家政务的政府组织。
17公共组织的发展历史与工业社会、后工业社会相一致,阶级社会以来,政府就是典型和传统意义上的公共组织。
第一,公共组织是以实现社会公共利益为目标,通过公共物品和公共服务来管理公共事务,它的目的就是促进社会的全面进步和人的全面发展。
第二,公共组织向社会提供物品和服务,社会成员在支付国家成本的基础上不必再支付其他成本既可以享用的。
第三,公共组织行使的是公共权力,以国家法律为活动依据,依法管理是公共组织的重要特点。
第四,公共组织是各类社会组织中规模最大的组织,其管辖的领域及社会生活的各方面,生活在现代社会中的人直接或者间接的都要受到各种公共组织的管理,接受公共组织所提供的服务。
18公共组织所行使的公共权力是来自宪法、组织法的,还有就是其他的公共权威部门的委托,因此公共权力具有权威性、强制性、普遍性的特点;公共组织是管理国家和社会公共事务的机构,它是维护和实现公共利益为职责的机构,任何一个组织活动都是投入产出过程,都需要一定的人力、物力、财力、公共组织谋求的是社会的效益最大化,整体利益的最大化,16转引自娄成武:《公共组织行为学》:4页,北京:中国人民大学出版社,2006.17转引自娄成武:《公共组织行为学》:5页,北京:中国人民大学出版社,200618转引自娄成武:《公共组织行为学》:6页,北京:中国人民大学出版社,2006并且每个组织都要承担一定的社会责任,广义的社会责任是公共组织的工作人员在工作中必须要对国家的权力主体夫责任,要通过自身的职责来为国民谋利益,狭义的公共组织责任是工作人员在违反组织工作规定是必须承担的责任;为了防止公共权力在运行中侵权、越权等现象的发生,公共权力在行使中必须要公开、公正的原则,接受全社会的监督,为保证公共权力的合法化,公共组织的一切行为必须要有法律的依据,符合法律的规定。