电子管特性曲线
- 格式:pdf
- 大小:206.30 KB
- 文档页数:3
805电子管特性及其电路设计简析——版权所有:HIFIDIY论坛Juline 805电子管是一种灵敏度高,性价比高的大功率电子管,容易制成20W以上输出功率的单管A类放大器。
因此有不少玩家参与尝试制作,也产生了大量试制电路。
但是,往往出现的问题是,频响不宽,音色不平衡,功率不大。
本文就805管的本身特性展开一些简易分析,供大家设计制作参考。
1,805电子管特性概述。
805电子管原形是一款丙类发射用电子管,屏耗 Pa = 125W放大系数 u = 50内阻 Ri = 10K,其屏栅特性曲线见图:2,按照常用线路的工作点分析:现在常见电路工作点往往是:屏压Ua = 1050V屏流Ia = 100mA负载阻抗RL = 7~10K就此工作点,在屏栅特性曲线上简易作图,得:对805动态工作情况简易分析如下:805静态工作点,Ug1 = +18V,此时有栅流大致12mA 左右Ua = 1050VIa = 100mA假设推动电压为对称正弦波当805电子管动作点移动到负半周某点A处:Ug1 = +45VUa = 300VIa = 168mA此时如果要输出完整对称的正弦波,正半周A'点,根据特性曲线应当为:Ug1= -9VUa = 1630VIa = 40mA输出功率根据负半周,大致为Po = 0.5(1050 - 300)/(168 - 100)*1000 = 25W此时栅极动作范围是Ug1 从-9V ~ 45V栅流变化范围是0mA ~ 40mA (粗略值)以上要说明的是,805在Ug1 = 0V ~ -9V 区间内,基本是无栅流的。
此时,805输入阻抗近似趋向无穷大(实测在10K左右)而当805在Ug1 = 0V ~ +45V 区间内,栅流是递增的。
此时,805输入阻抗降至几百欧姆到几千欧姆之间。
另外注意到,805的内阻,随着电压递增而递增,随着电流递增而递减。
失真分量和失真定性在后面将简述。
3,常见805电路推动形式不外乎两种:a;阴极输出器直接耦合b;推动变压器耦合在此不讨论主观评价,仅从原理上,实际测试结果上做一说明:常见阴极输出器直接耦合如图:此类阴极输出推动,常采用多极管的三极管接法直接耦合805。
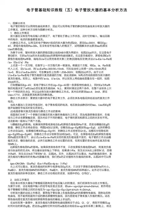
电⼦管基础知识教程(五)电⼦管放⼤器的基本分析⽅法⼀、图解分析法电⼦管的特性可以⽤特性曲线来表⽰,因此可以利⽤电⼦管的静态特性曲线来分析放⼤器的⼯作情况,这种分析⽅法称为图解分析法。
1.静态⼯作情况放⼤器在没有信号电压输⼊的情况下,电⼦管处于静⽌⼯作状态,这时它的输⼊、输出回路中的电压、电流的数值都是直流。
(1)静态⼯作点。
以常见的电⼦管6N1组成的放⼤器为例(图22),屏压Ea=300V,栅压Eg=-4V,屏极负载电阻Ra=30k。
在没有信号电压输⼊的情况下,试⽤图解法求出屏流Iao和屏压Uao的静态值。
为便于分析,暂时将放⼤器的屏极回路以线段AB分隔为两部分,如图23(a)所⽰。
左边是电⼦管G部分,它的ia与Ua的关系由图23(b)的屏极特性曲线确定。
右边是负载部分,屏极电源Ea与屏极负载电阻Ra串联,端电压Ua可以⽤克希荷夫第⼆定律(回路电压定律)求出U’a=Ea-i’a×Ra或i’a=(Ea-U’a)/Ra上式是⼀个⼀次⽅程,在数学上⼀次⽅程代表⼀根直线。
根据这个⽅程,将Ea、ia、Ra各值代⼊上式,设U’a=o0,则i’a=Ea/Ra=300/30=10mA,可在纵坐标上找得⼀点N=10mA;再设i’a=0,那么U’a=Ea=300V,可在横坐标上找得⼀点M=300V,如图23(c)所⽰。
由于公式U’a=Ea-i’a×Ra是电⼦管负载部分直流通道的⽅程,因此连接M、N两点的线段就称为放⼤器的直流负载线。
实际上,电路中的i’a=ia,U’a=Ua,所以实际上两组曲线是重合在⼀起的,如图23(d)所⽰。
已知栅偏压Eg=-4V,即电⼦管G⼯作在Ug=-Eg=-4V那⼀条屏极特性曲线上,同时Ea与Ra串联的电路决定了ia和Ua必须在直流负载线M、N上,要同时满⾜这两个条件,在整个坐标系上只有⼀个特定的交点Q,所以Q点称为放⼤器的静态⼯作点。
其对应的屏流Iao=4.3mA,屏压Uao=171V,这就是屏流和屏压的静态值。
一)、一般电子管的编号(包括接收放大管、小功率整流管、小型振荡管)第一部分:表示灯丝电压伏特数的整数部分:0表示冷阴极1表示灯丝电压为0.7~1.2V2表示灯丝电压为2.2~2.5V3表示灯丝电压为2.8V4表示灯丝电压为4.2V或4.4V5表示灯丝电压为5V6表示灯丝电压为6.3V12表示灯丝电压为12.6V灯丝电压在20V以上时,用实际电压数值表示,例如35则表示35V。
第二部分:表示电子管类型的字母:D表示“二极管”H表示“双二极管”G表示“双二极三极管”B表示“双二极五极管”C表示“三极管”N表示“双三极管”F表示“三极五极管”S表示“四极管”J表示“锐截止五极管和锐截止束射四极管”K表示“遥截止五极管”T表示“双四极管和输出束射四极管”V表示“二次放射管”P表示“输出五极管和输出束射四极管”A表示“变频管”U表示“三极六极管、三极七极管、三极八极管”L表示“横向偏转射线管”E表示“调谐指示管”Z表示“小功率整流二极管”第三部分:表示同类型管序号的数字,无特殊意义。
第四部分:表示电子管的外形结构形式的字母P表示普通玻璃管K表示陶瓷管J表示“橡实”管G表示外径大于11毫米的超小型管B表示外径为8~11毫米的超小型管A表示外径大于4,小于8毫米的超小型管R表示外径为4毫米和4毫米以下的超小型管S表示销式管D表示盘封管(灯塔管)无代号的,外径为19毫米和22.5毫米的小型管,俗称拇指管,例如6N1、6N2、6N3、6N4、6N6、6N10、6N11(二)高压、大功率整流二极管和充气整流管以及闸流管的编号第一部分:表示电子管类型的字母:E表示真空高压整流二极管EM表示真空脉冲整流二极管EQ表示充气整流二极管EG表示充汞整流二极管Z表示冷阴极闸流管ZQ表示充气闸流管ZG表示汞气闸流管ZQM表示脉冲充气闸流管H表示汞整流管(液体汞阴极)Y表示引燃管第二部分:表示同类型管序号的数字。
第三部分:没有代号(用破折号“—”表示)。
845单端甲类胆机功放制作李平川笔者曾做了一台845单端甲类胆机,搭配形式为大家司空见惯的6N8P和6P3P推845.在此基础上将6N8P前级的SRPP电路改为6J8P;推动级的6пC(前苏联制造)阳极放大电路改为阴极输出电路,如图1、图2所示。
试听结果优于6N8P的SRPP电路。
该机实实在在、物美价廉、好听耐用,现将此胆机的做法呈上。
1 845单端甲类胆机的设计思路1.1 前级与推动采用国产管6J8P(属于中高频电压放大五级管),该管以音乐味浓郁而著称,曾被世界多种名机采用。
为充分利用该电子管的放大特性,根据电子管手册中给出的6J8P的静特性曲线(如图3),为使Eg2= 100V,特意在Eg2上使用51 kΩ 和33 kΩ 的分压电阻。
根据串联电阻的电压公式V2=V×R2/(R1+R2),33 kΩ 分压电阻上的电压V2=250×33 kΩ/(51 kΩ+33 kΩ)=98 V。
再经过电容滤波(C4,220 uF/220 V),电压可稳定在100V左右(有名气的胆机则会去掉C3,R1,采用WY3P进行直接稳压效果更好)。
根据6J8P的静特性曲线,设电源电压为250 V,阳流为8mA,负载电阻则为Ra=V/I=250 V/0.008 A ≈30 kΩ 。
以(250V,8mA)为原点画一直线MN,即为该管的动特性曲线,确定其上a,b两点的中心点Q,那么相对应的栅极电压为 Eg=-2.5 V。
可以看出,6J8P采用标准接法的最佳静态工作点Q 为Ea=130V,Ia=4mA,Eg=-2.5 V,保证了“Q”点处在甲类放大状态下,从而在理论上先进行Hi-Fi放大。
同时,作为前级电压放大,只要输入音频信号电压在0.5~1.5 V(现代音源设备,输出信号电压多为1 V左右),输出交流信号电压就可达约100V,经6п3C做阴极输出,在提高推动电流的同时,又能降低输出阻抗。
阴极输出器的输入电容很小,在频率不太高时,输入阻抗近似等于栅漏电阻,其数值很大,因此与信号源相联接时可在信号源的输出端获得较高的电压。
电子管电路基础知识大全(第1页)(一)二极管的结构及其工作原理电子管是利用电子在真空中受电场力的吸引或排斥作用,进行工作的电子器件。
最简单的电子管是二极管,它是在高度真空的密封容器内装有两个金属电极,一个是阴极,呈细长管状丝外面,另一个是阳极,呈圆筒状,套在阴极外面。
当灯丝通电点燃,间接将阴极加热到1000~C以上时,量电子获得能量从金属中逸出,逸出的热电子在阴极金属表面附近堆积,成为空间电荷。
我们知道,电子是带负电荷的,此时如果在另一金属板(阳极)加上一个直流正电压并与阴极构成闭合回电子在正电压(电场)的吸引下将从阴极经过空间到达阳极,形成电流,如图1。
反之,如果在阳极加上直流负电压(电场),它将排斥从阴极发射出来的热电子,回路就没有电流。
只有电位高于阴极电位时。
闭合回路才有电流流过,因此二极管具有单向导电性。
利用二极管的单向导电性,就能电变为直流电。
(二)三极管的结构及其工作原理1.结构在二极管的两个电极之间插入一个栅栏状的电极就构成三极管(如图2所示)。
这个栅栏状的电极叫做控极,简称栅极,用符号G(grid)表示。
结构一般是用镍锰合金丝在支撑物上绕成螺旋形,每圈之间有一定的便从阴极发射出来的电子能通过这些空隙流到屏极。
从三极管各个电极的相对位置来看。
栅极与阴极之间的距离较屏极与阴极之间的距离近得多,这使栅极对射的电子的作用力也比屏极大得多,因而三极管具有放大作用。
2.三极管的基本电路要使任何电路工作,都必须是一个闭合的回路。
三极管在电路中,有3个基本回路:一是屏极回路,二是路,三是灯丝回路,如图3所示。
在电子管电路中,各极电压都是以阴极为公共端的。
屏极与阴极之间的电路是屏极回路。
它们之间的电压叫做屏压,以u。
表示,一般屏压总是正的,即屏极电位比阴极电位高,因此屏极回路经流ia流动。
屏极回路的正电源叫做屏极电源。
用Ea表示。
3.三极管的放大作用将三极管按图3连接好工作电源。
这时在电子管阴极附近将产生两个电场,一个是屏极吸引电子的正电场个是栅极排斥电子的负电场。
音响电子管的测试和配对电子管为高压工作的器件,除灯丝是否断路可以直接用万用表检测以外,其他参数直接用万用表是检测不出的。
不过,电子管的测试也并不困难,只要利用一组高低压供电电源,在万用表的辅助下也可以对基本参数进行检测,从而判断电子管的老化程度和得到配对时的参考数据。
虽然电子管已有近百年历史,但随着半导体的发展,使其在年青音响发烧友中无异是全新概念,加之有关电子管知识的资料几乎失传,使一般发烧友对其违莫如深,以致要判断其质量、衰老程度都较困难。
正因为如此,在市场上购买配对管的价格与单独同型号产品的差价在一倍以上。
其实,电子管生产工艺成熟,产品参数误差远小于晶体管(以其主要参数跨导为例),即使一般普通民用级(M级),其误差也在25%以内,在一般应用中既不需要调整外围元件参数,也不需要配对。
但并联或串联应用,或对称的推挽电路中,对某些参数配对还是必需的。
具体到胆机电路中,所有的对称放大电路,包括倒相级、对称驱动级和工作于A—B类的输出级都需要配对。
另外,有时为了增大输出功率或提高驱动级的驱动能力,将电子管并联使用时也需要配对。
其中推挽输出电路的配对对音响的效果影响是比较明显的。
不严格对称的推挽放大器其两臂输出信号波形也不对称,此波形在输出变压器中叠加以后,会产生额外的失真。
其影响程度以A、ADl、AB2、B类放大器的排列顺序增大。
不对称的推挽输出级,在A类、A趴类中,两只末级电子管静态板极电流不相等,加人信号以后,板极电流的变化幅度也不对称,输出变压器中产生的直流激磁电流不能抵消变压器磁芯的磁化,使初级等效电感减小,直接影响放大器的频率特性。
而在并联应用中,如果两只电子管参数不同,将使并联效果大减。
同时,随信号幅度变化其失真度也产生相应的变化。
长期使用中,其跨导较大、内阻较小的(相对性能比较好的)一只电子管衰老速度加快。
如果输出级中并联应用,当放大器输出功率越大时,其中一只性能好的电子管板耗将超过规定值而使板极中心部位被烧红,甚至损坏。
电子管的基础知识[B]在80mm的谆谆指导下,准备着手"造"一个电子管的耳放,对于没有接触过电路,所以用"造"比较贴切看了80mm的管子选购篇,受益匪浅。
现贴出我找到的电子管资料,与大家分享,以此感谢帮助过我的朋友,勉励同我一样刚入门的朋友。
[/B]电子管的基本参数:1.灯丝电压:V;2.灯丝电流:mA;3.阳极电压:V;4.阳极电流:mA;5.栅极电压:V;6.栅极电流:mA;7.阴极接入电阻:Ω; 8.输出功率:W; 9.跨导:mA/v; 10.内阻: kΩ。
几个常用值的计算:放大因数μ=阳极电压Uak/栅极电压Ugk表示在维持阳极电流不变的情况下,阳极电压与栅极电压的比值。
跨导 S=阳极电流Ia/栅极电压Ugk表示在维持阳极电压不变的情况下,栅极电压若有一个单位(如mV)的电压变化时将引起阳极电流有多少个单位的变化。
内阻 Ri=栅极电压Uak/阳极电流Ia表示在维持栅极电压不变的情况下,阳极电流若有一个单位(如mA)的电压变化时将引起阳极电压有多少个单位的变化。
上面的几个值也可以表述为放大因数μ=跨导S乘以内阻Ri先说这些,各位要是觉得可以瞧下去,下回再说几种常见的管型和结构工作原理等等等等。
这回就先说电子管的构造和工作原理吧。
照顾一下咱的老习惯,以后所涉及的管型和单元电路均以国产管为例,在最后我会结合自己的使用体会简要说说部分常见的国产管和进口管的各自特点以及代换。
在讨论之前咱们先得把讨论的范围作一界定,即仅限于真空式电子管。
不管是二极,三极还是更多电极的真空式电子管,它们都具有一个共同结构就是由抽成几近真空的玻璃(或金属,陶瓷)外壳及封装在壳里的灯丝,阴极和阳极组成。
直热式电子管的灯丝就是阴极,三极以上的多极管还有各种栅极。
先说二极管:考虑一块被加热的金属板,当它的温度达到摄氏800度以上时,会形成电子的加速运动,以至能够摆脱金属板本身对它们的吸引而逃逸到金属表面以外的空间。
一)、一般电子管的编号(包括接收放大管、小功率整流管、小型振荡管)第一部分:表示灯丝电压伏特数的整数部分:0表示冷阴极1表示灯丝电压为0.7~1.2V2表示灯丝电压为2.2~2.5V3表示灯丝电压为2.8V4表示灯丝电压为4.2V或4.4V5表示灯丝电压为5V6表示灯丝电压为6.3V12表示灯丝电压为12.6V灯丝电压在20V以上时,用实际电压数值表示,例如35则表示35V。
第二部分:表示电子管类型的字母:D表示“二极管”H表示“双二极管”G表示“双二极三极管”B表示“双二极五极管”C表示“三极管”N表示“双三极管”F表示“三极五极管”S表示“四极管”J表示“锐截止五极管和锐截止束射四极管”K表示“遥截止五极管”T表示“双四极管和输出束射四极管”V表示“二次放射管”P表示“输出五极管和输出束射四极管”A表示“变频管”U表示“三极六极管、三极七极管、三极八极管”L表示“横向偏转射线管”E表示“调谐指示管”Z表示“小功率整流二极管”第三部分:表示同类型管序号的数字,无特殊意义。
第四部分:表示电子管的外形结构形式的字母P表示普通玻璃管K表示陶瓷管J表示“橡实”管G表示外径大于11毫米的超小型管B表示外径为8~11毫米的超小型管A表示外径大于4,小于8毫米的超小型管R表示外径为4毫米和4毫米以下的超小型管S表示销式管D表示盘封管(灯塔管)无代号的,外径为19毫米和22.5毫米的小型管,俗称拇指管,例如6N1、6N2、6N3、6N4、6N6、6N10、6N11(二)高压、大功率整流二极管和充气整流管以及闸流管的编号第一部分:表示电子管类型的字母:E表示真空高压整流二极管EM表示真空脉冲整流二极管EQ表示充气整流二极管EG表示充汞整流二极管Z表示冷阴极闸流管ZQ表示充气闸流管ZG表示汞气闸流管ZQM表示脉冲充气闸流管H表示汞整流管(液体汞阴极)Y表示引燃管第二部分:表示同类型管序号的数字。
第三部分:没有代号(用破折号“—”表示)。
起来学习电子管基础知识(最适合初学者)常见的电子管功放是由功率放大,电压放大和电源供给三部分组成。
电压放大和功率放大组成了放大通道,电源供给部分为放大通道工作提供多种量值的电能。
一般而言,电子管功放的工作器件由有源器件(电子管,晶体管)、电阻、电容、电感、变压器等主要器件组成,其中电阻,电容,电感,变压器统称无源器件。
以各有源器件为核心并结合无源器件组成了各单元级,各单元级为基础组成了整个放大器。
功放的设计主要就是根据整机要求,围绕各单元级的设计和结合。
这里的初学者指有一定的电路理论基础,最好有一定的实做基础且对电子管工作原理有一定了解的(1)整机及各单元级估算1,由于功放常根据其输出功率来分类。
因此先根据实际需求确定自己所需要设计功放的输出功率。
对于95db的音箱,一般需要8W输出功率;90db的音箱需要20W左右输出功率;84db音箱需要60W左右输出功率,80db音箱需要1 20W左右输出功率。
当然实际可以根据个人需求调整。
2,根据功率确定功放输出级电路程式。
对于10W以下功率的功放,通常可以选择单管单端输出级;10 —20W可以选择单管单端功放,也可以选择推挽形式;而通常20W以上的功放多使用推挽,甚至并联推挽,如果选择单管单端或者并联单端,通常代价过高,也没有必要。
3,根据音源和输出功率确定整机电压增益。
一般现代音源最大输出电压为2Vrms,而平均电压却只有0.5Vrms左右。
由输出功率确定输出电压有效值:Uout =厂(PR),其中P为输出功率,R为额定负载阻抗。
例如某8W 输出功率的功放,额定负载8欧姆,则其Uout = 8V,输入电压Uin记0.5V,则整机所需增益A = Uout/Uin = 16倍4,根据功率和输出级电路程式确定电压放大级所需增益及程式。
(OTL功放不在讨论之列)目前常用功率三极管有2A3,300B,811,211,845,805常用功率束射四极管与五极管有6P1,6P14,6P6P, 6P3P (807 ),EL34,F U50,KT88,EL156,813束射四极管和五极管为了取得较小的失真和较低的内阻,往往也接成三极管接法或者超线性接法应用。
电子管特性参数 Document number:PBGCG-0857-BTDO-0089-PTT1998EL34电子管特性参数表下表是EL34的主要应用特性。
由表可知,EL34作单端A类放大时,屏极负载阻抗2kΩ下最大输出功率为l 1 w(失真率10%)。
当它作推挽放大时,屏一屏负载阻抗Ω下的最大输出功率可达36W(失真率5%)。
电子管EL34管脚图EL34胆管参数热丝加热UH (V)IH……………………………1.5 A极限额定值阳极电压……………………… 800 V第二栅极电压………………… 500 V第一栅极电压………………… -100 V阳极耗散功率………………… 25 W第二栅极耗散功率…………… 8 W阴极电流………………………150 mA第一栅极自偏压时………………………0.7 MΩ固定偏压时……………………0.5 MΩ热丝阴极间电压………………±100 V玻壳温度………………………250 ℃极间输入电容…………………… PF输出电容…………………… PF跨路电容…………………… PF第一栅极热丝间电容……… PF热丝阴极间电容…………… 10 PF静态参数Ua…………………………… 250 VUg2……………………………250 VUg3…………………………… 0 V-Ug1 (V)Ia…………………………… 100 mA Gm…………………………… 11 mA/V ri…………………………… 15 kΩμg1-g2 (11)推荐工作状态(参考值)单管A1类放大(固定偏压)Ua(b) …………………… 265 265 V Ua……………………………250 250 V Ug2……………………… Rg2=2k Rg2=0 Ug3……………………………0 0 V-Ug1 (V)Ia(0) ………………………70 100 mA Ig2(0) …………………… 10 mA Gm…………………………… 9 11 mA/V ri……………………………18 15 kΩRL…………………………… 3 2 kΩPout………………………… 8 11 W Dtot…………………………10 10 %推挽B1类放大(固定偏压)Ua……………………………375 400 V ▲Rg2………………………… 600 800 ΩUg3………………………… 0 0 V-Ug1………………………… 33 36 VIa(0) …………………2×30 2×30 mA Ia(maxsig) ………2× 2× mAIg2(0) ………………2× 2× mAIg2(maxsig) ………2× 2×23 mARl(a-a) ……………… kΩü(g1-g1) ……… 50 V Pout……………………48 54 WDtot…………………… %▲ Rg2是两只管子共用。
845单端甲类胆机功放制作李平川笔者曾做了一台845单端甲类胆机,搭配形式为大家司空见惯得6N8P 与6P3P推845、在此基础上将6N8P前级得SRPP电路改为6J8P;推动级得6пC(前苏联制造)阳极放大电路改为阴极输出电路,如图1、图2所示。
试听结果优于6N8P得SRPP电路.该机实实在在、物美价廉、好听耐用,现将此胆机得做法呈上。
1 845单端甲类胆机得设计思路1、1 前级与推动ﻫ采用国产管6J8P(属于中高频电压放大五级管),该管以音乐味浓郁而著称,曾被世界多种名机采用.为充分利用该电子管得放大特性,根据电子管手册中给出得6J8P得静特性曲线(如图3),为使Eg2= 100V, 特意在Eg2上使用51 kΩ 与33 kΩ 得分压电阻。
根据串联电阻得电压公式V2=V×R2/(R1+R2),33 kΩ 分压电阻上得电压V2=250×33kΩ/(51 kΩ+33kΩ)=98V。
再经过电容滤波(C4,220 uF/220 V), 电压可稳定在100V左右(有名气得胆机则会去掉C3,R1,采用WY3P进行直接稳压效果更好)。
根据6J8P得静特性曲线,设电源电压为250 V, 阳流为8mA, 负载电阻则为Ra=V/I=250 V/0。
008 A ≈30kΩ 。
以(250V,8mA)为原点画一直线MN,即为该管得动特性曲线,确定其上a,b两点得中心点Q,那么相对应得栅极电压为Eg=-2、5 V。
可以瞧出,6J8P采用标准接法得最佳静态工作点Q 为Ea=130V,Ia=4mA,Eg=-2、5 V, 保证了“Q”点处在甲类放大状态下,从而在理论上先进行Hi-Fi放大.同时,作为前级电压放大, 只要输入音频信号电压在0、5~1、5 V(现代音源设备,输出信号电压多为1 V左右),输出交流信号电压就可达约100V,经6п3C做阴极输出,在提高推动电流得同时,又能降低输出阻抗。
阴极输出器得输入电容很小,在频率不太高时,输入阻抗近似等于栅漏电阻,其数值很大,因此与信号源相联接时可在信号源得输出端获得较高得电压。
845单端甲类胆机功放制作李平川笔者曾做了一台845单端甲类胆机,搭配形式为大家司空见惯的6N8P和6P3P推845.在此基础上将6N8P前级的SRPP电路改为6J8P;推动级的6пC(前苏联制造)阳极放大电路改为阴极输出电路,如图1、图2所示。
试听结果优于6N8P的SRPP电路。
该机实实在在、物美价廉、好听耐用,现将此胆机的做法呈上。
1 845单端甲类胆机的设计思路1.1 前级与推动采用国产管6J8P(属于中高频电压放大五级管),该管以音乐味浓郁而著称,曾被世界多种名机采用。
为充分利用该电子管的放大特性,根据电子管手册中给出的6J8P的静特性曲线(如图3),为使Eg2= 100V,特意在Eg2上使用51 kΩ 和33 kΩ 的分压电阻。
根据串联电阻的电压公式V2=V×R2/(R1+R2),33 kΩ 分压电阻上的电压V2=250×33 kΩ/(51 kΩ+33 kΩ)=98 V。
再经过电容滤波(C4,220 uF/220 V),电压可稳定在100V左右(有名气的胆机则会去掉C3,R1,采用WY3P进行直接稳压效果更好)。
根据6J8P的静特性曲线,设电源电压为250 V,阳流为8mA,负载电阻则为Ra=V/I=250 V/0.008 A ≈30 kΩ 。
以(250V,8mA)为原点画一直线MN,即为该管的动特性曲线,确定其上a,b两点的中心点Q,那么相对应的栅极电压为 Eg=-2.5 V。
可以看出,6J8P采用标准接法的最佳静态工作点Q 为Ea=130V,Ia=4mA,Eg=-2.5 V,保证了“Q”点处在甲类放大状态下,从而在理论上先进行Hi-Fi放大。
同时,作为前级电压放大,只要输入音频信号电压在0.5~1.5 V(现代音源设备,输出信号电压多为1 V左右),输出交流信号电压就可达约100V,经6п3C做阴极输出,在提高推动电流的同时,又能降低输出阻抗。
阴极输出器的输入电容很小,在频率不太高时,输入阻抗近似等于栅漏电阻,其数值很大,因此与信号源相联接时可在信号源的输出端获得较高的电压。
音响技术AVtechnology基础知识有朋友会问,那些电子管的参数是怎样得出来的呢?其实这些参数工厂在设计生产时是根据电子管的内部结构来达到的,如电子管的渗透系数,决定于电子管电极的结构,栅极越稀疏,电子管的渗透系数就越大(很简单,栅极越稀疏,从阴极发射的电子越容易到达屏极,自然渗透系数就越大),放大系数μ值便越小(μ=1/D),反之,栅极越密,电子管的放大系数便越高。
当栅极的疏密度和板极半径一定时,圆筒形三极管中的渗透系数最小,也就是说,当栅极半径r g=0.4r a时,板极和阴极间隔离度最好。
当板极半径较大或较小时,渗透系数就增加。
平板型三极管的渗透系数和栅极—阴极间的距离成正比[1]。
跨导值也同样由电子管内部构造决定的,当栅极和阴极间的距离增加或缩短时,电子管的跨导值即减小或增大。
电子管的阳极内阻同样也受制于电子管的结构参数的影响,当电子管的阴极发射电子量越多,电子管的屏极表面积越大,阴极和阳极距离越近时,电子管的内阻就越低;当电子管的栅极稀疏或密时,电子管的内阻就变小或变大。
所有这些,电子管生产厂都能通过电子管的内部结构加以调整。
之后,再对生产出来的产品进行实测。
然而,对于一名业余的发烧友而言,没有能力和条件对电子管的内部结构参数加以计算,即使是知道了这些内部结构参数,这些复杂的计算公式也是不好掌握的,而且也没有必要。
不过,我们可以通过厂家提供的实测曲线用一个简单的方法求解出电子管的μ、S、R i这三个基本参数值。
也许有朋友会说,这不是多此一举吗?厂家大部分都提供了电子管的特性参数的,直接使用就是了,为什么还要自已学会计算呢?其实,这并不是多此一举,通过电子管的阳极特性曲线来计算电子管的三个基本参数值的方法是掌握电子管电路基础的一个基本知识,对于我们来说有相当重要的实际意义。
可惜的是,有相当多的朋友并不知道怎样利用这种方法求解电子管的三个基本参数,下面,结合现成的电子管特性曲线讲解如何求解电子管μ、S和电子管阳极内阻R i的方法。
电子管特性曲线的应用f交流与提高J电子管的特性曲线实际上很有用处,熟悉了它们的使用方法会在实际工作中带来很大方便,可求出电子管特性手册上没有提供的数据,如一般电子管的特性曲线是取屏极电流较大处,在阻容耦合放大因为使用小电流.所以设计时很少直接使用特性曲线,下面介绍其设计方法.图1为一阻容耦合放大器电路,R.是电子管6SN7GT的屏极电阻,R是阴极电阻,R是次极栅极电阻,V是屏极供电电压.若电子管控制栅极有一变化电压,屏极电流就相应变化,RP上的电压降发生变化.如果Rp=50kQ,RlOOkQ,b一--400V,则在6SN7GT屏极特性曲线上可作出静态负载线,见图2.通过静态负载线可知道栅极电压变动时各瞬间的屏极电流与电压,这个静态负载可用下式表示,:(b--)/RP先设电子管无屏极电流时的屏极电压为一点.全导通时的屏极电流为另一点,再用直线连接该两点并延长至两座标轴,即得静态负载线.即V=0时的A点,~=400/50=8mV;=0时的B点,Vp=400V,连此两点间的直线AB,即为=400V,R=50kQ时6SN7GT的静态负载线.此静态负载线与对角方向的屏极电流一一栅极电压特性曲线族的交点,就是某一栅偏压下的对应屏极电压.负载线上的点,可以表示出V,I,V之间的相互关系.为求得图1的电压增益,先取静态工作点于静态负载线的中点附近为P,而电路实际负载电阻R是Rp和R的并联值,R=RR/(RP+R,)=33.3kQ,其负载线为通过P点的CD线,e点的P=b/RL12mA.如果取栅偏压分别为一6V和一8V,相应的屏极电压是175V和205V,也就是在负载电阻33.3kQ时,栅极;电压变化2V,会引起屏极电压变化一30V,则它的级增- 益G,,是一30/2=一15,这就是6SN7GT通过图解计算得到的级增益(=20,R.=50kQ,R=100kQ).电子管6SN7GT栅极要求的偏压==6V,而R=50kQ,=400V时,取静态负载线与栅极电压一6V相交的屏极电流.=4.5mA,由此可求得阴极电阻RKv/rp一--1333Q.注:实际电子管的工作区应在静态负载线上v=-0.5V到最小屏极电流时的栅负压间,其中点即为静态工作点.■2007.OBE墨圈耐。
EL34电子管特性参数表下表是EL34的主要应用特性。
由表可知,EL34作单端A类放大时,屏极负载阻抗2kΩ下最大输出功率为l 1 w(失真率10%)。
当它作推挽放大时,屏一屏负载阻抗Ω下的最大输出功率可达36W(失真率5%)。
电子管EL34管脚图EL34胆管参数热丝加热UH (V)IH…………………………… A极限额定值阳极电压……………………… 800 V第二栅极电压………………… 500 V第一栅极电压………………… -100 V阳极耗散功率………………… 25 W第二栅极耗散功率…………… 8 W阴极电流………………………150 mA第一栅极电阻固定偏压时…………………… MΩ热丝阴极间电压………………±100 V 玻壳温度………………………250 ℃极间电容输入电容…………………… PF输出电容…………………… PF跨路电容…………………… PF第一栅极热丝间电容……… PF热丝阴极间电容…………… 10 PF静态参数Ua…………………………… 250 VUg2……………………………250 VUg3…………………………… 0 V-Ug1 (V)Ia…………………………… 100 mA Gm…………………………… 11 mA/V ri…………………………… 15 kΩμg1-g2 (11)推荐工作状态(参考值)单管A1类放大(固定偏压)Ua(b) …………………… 265 265 V Ua……………………………250 250 V Ug2……………………… Rg2=2k Rg2=0 Ug3……………………………0 0 V-Ug1 (V)Ia(0) ………………………70 100 mA Ig2(0) …………………… 10 mA Gm…………………………… 9 11 mA/V ri……………………………18 15 kΩRL…………………………… 3 2 kΩDtot…………………………10 10 %推挽B1类放大(固定偏压)Ua……………………………375 400 V ▲Rg2………………………… 600 800 ΩUg3………………………… 0 0 V-Ug1………………………… 33 36 VIa(0) …………………2×30 2×30 mA Ia(maxsig) ………2× 2× mAIg2(0) ………………2× 2× mAIg2(maxsig) ………2× 2×23 mARl(a-a) ……………… kΩü(g1-g1) ……… 50 V Pout……………………48 54 W Dtot…………………… %▲ Rg2是两只管子共用。
6dj8阳极电压6DJ8是一种电子管,它的阳极电压是指在正常工作状态下,该电子管的阳极(也称为板极)所受到的电压。
阳极电压是电子管工作的重要参数之一,对于电子管的性能和稳定性都有很大的影响。
我们需要了解一下6DJ8电子管的基本结构。
6DJ8电子管是一种双三极管,具有两个三极管管脚,分别是阴极、阳极和网格。
阳极是电子管的输出端,它负责接收电子流并输出电信号。
而阳极电压则是指阳极与阴极之间的电压差。
阳极电压的大小对电子管的工作状态和性能起着重要的影响。
过高或过低的阳极电压都会导致电子管工作不正常甚至损坏。
一般来说,6DJ8电子管的阳极电压范围在100V至300V之间。
在这个范围内,阳极电压的大小会直接影响电子管的增益、失真、功率等性能指标。
当阳极电压过高时,会导致电子管工作在过饱和状态,使得输出信号失真严重。
此外,过高的阳极电压还会加速电子管的老化和损坏,缩短其使用寿命。
因此,在设计和使用电子管时,需要合理控制阳极电压,避免超过电子管规定的最大工作电压。
相反,当阳极电压过低时,会导致电子管工作在欠饱和状态,使得输出信号失真较大,同时也会降低电子管的增益和功率。
因此,在使用6DJ8电子管时,需要保证阳极电压在正常范围内,以获得良好的音频放大效果。
除了控制阳极电压的大小,还需要注意阳极电压的稳定性。
在电源电压波动较大的情况下,如果阳极电压不能保持稳定,会导致电子管工作不正常。
因此,在设计电路时,需要采取一定的稳压措施,以确保阳极电压的稳定性。
阳极电压的大小还与电子管的工作点相关。
在电子管的特性曲线上,有一个工作点,决定了电子管工作时的偏置电压和偏置电流。
通过调节阳极电压,可以改变工作点的位置,从而改变电子管的工作状态和性能。
6DJ8电子管的阳极电压是影响其工作状态和性能的重要参数之一。
合理控制阳极电压的大小和稳定性,可以确保电子管正常工作,提供良好的音频放大效果。
在设计和使用电子管的电路时,需要仔细考虑阳极电压的选择和控制,以满足具体的应用需求。