普通物体表面消毒剂通用卫生要求-编制说明
- 格式:doc
- 大小:31.43 KB
- 文档页数:7
环境和物体表面的清洁与消毒制度-----环境和物体表面的清洁与消毒制度精品篇一、地面和物体表面的消毒1.普通科室地面的清洁与消毒:地面无明显污染时,采用湿式清洁,每日两次;每周用含有效氯500mg/L的消毒剂消毒1次,作用30分钟;当地面受到患者血液、体液等明显污染时,先用吸湿材料(毛巾或纸巾等)去除可见的污染物,清洁后再用含有效氯2000mg/L 的消毒液擦拭消毒,使用后的吸湿材料作为医疗废物处理。
2.普通科室物体表面的清洁与消毒:病房用品如桌子、椅子、卫生间等物体表面无明显污染时,采用湿式清洁,每日一次;每周用含有效氯500mg/L的消毒液擦拭消毒1次,作用30分钟;当物体表面受到患者血液、体液等明显污染时,处理方法同地面消毒。
擦拭不同患者单元的物品之间应更换布巾并做手卫生,若戴手套应更换手套并做手卫生;各种擦拭布巾应分区使用,用后统一清洗消毒,干燥备用。
3.感染高风险的科室和部门地面和物体表面的清洁与消毒:感染高风险的部门包括住院部的各护理单元、手术室、产房、计划生育手术室、羊水穿刺室、口腔科、检验科、急诊室、供应室等部门的地面和物体表面,应保持清洁、干燥,每日清洁,频次和方法同普通科室;每日消毒一次;地面和物体消毒均采用含有效氯500mg/L的消毒液擦拭消毒,作用30分钟;遇明显污染随时去污、清洁与消毒,方法同普通科室。
二、患者床单元的清洁与消毒1.科室应保持床单元的清洁。
2.床单元中涉及物体表面和地面的清洁与消毒同上。
3.直接接触患者的床上用品如床单、被套、枕套等,应一人一更换;患者住院时间长时,应每周更换;遇污染应及时更换。
4.间接接触患者的被芯、枕芯、褥子床垫应保持清洁,患者出院后用“床单元消毒机”进行终末消毒,小面积污染用含有效氯2000mg/L的消毒液擦拭消毒,大面积污染、甲类及按甲类管理的乙类传染病患者、不明原因病原体感染患者等使用后的上述物品按医疗废物处置。
5.病床隔帘应保持清洁,遇污染应及时更换、清洗与消毒;普通科室每季度清洗一次,高风险科室(同上)每月清洗一次。
《皮肤消毒剂通用要求》编制说明一、任务来源与项目编号、参与协作单位、简要起草过程、主要起草人及其所承担的工作等本标准为2015年度国家卫生计生委法制司下达的消毒标准制修订任务,项目编号为20151708。
2018年8月,国家标准委立项为强制性国家标准,计划号:20201951-Q-361。
山东省疾病预防控制中心主要承担本标准的制修订工作,参与单位有中国疾病预防控制中心、山东省精神卫生中心、江苏省疾病预防控制中心、深圳市疾病预防控制中心、山东省耳鼻喉医院、山东大学等单位,与参与人员详见表1。
表1 参与标准制定人员程中的组织协调、任务分工、起草标准(讨论稿、征求意见稿、送审稿和报批稿)等具体工作。
参加标准制修订的人员有:崔树玉、孙启华、张流波、温宪芹、孙文魁、杨彬、赵克义、李涛、李炎、鲁飞、陈璐、刘文杰、杨娜、朱汉全、吴刚、刘峰、徐燕、朱子犁、王金强、孙文胜、杨志等(一)本标准主要修订人分工崔树玉,山东省疾病预防控制中心,主任技师,现任国家卫生计生委卫生标准消毒专业委员会委员。
负责本标准结构框架制定、标准修订阶段质控、内容核定工作,负责标准草案、征求意见稿、送审稿、报批稿的制订和标准解读、编制说明的审核,为本项目负责人。
孙启华,山东省精神卫生中心,主任技师,负责本标准草案、征求意见稿、送审稿、报批稿的制修订和编写,负责文献检索、现场调查问卷设计、现场调查和现场验证及相关资料整理汇总分析,参加各阶段指标的讨论及修改标准草案、征求意见稿、送审稿、报批稿等工作。
张流波,中国疾病预防控制中心环境与健康相关产品安全所消毒检测中心主任,研究员,现任国家卫生计生委卫生标准消毒专业委员会副主任委员兼秘书长。
参与本标准结构框架修订、标准修订阶段质控、内容核定工作,承担报批稿的制订和标准解读、编制说明的审核。
温宪芹,山东省疾病预防控制中心,副主任技师,负责本标准文字格式的校准、起草编制说明和标准解读草稿、整理和汇总分析专家意见,参加各阶段指标的讨论及修改标准草案、征求意见稿、送审稿、报批稿等工作。
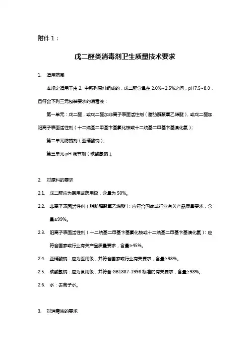
附件1:戊二醛类消毒剂卫生质量技术要求1.适用范围本规定适用于由2. 中所列原料组成的,戊二醛含量在2.0%~2.5%之间,pH7.5~8.0,且符合下列三元包装要求的消毒液:第一单元:戊二醛,或戊二醛加非离子表面活性剂(脂肪醇聚氧乙烯醚),或戊二醛加阳离子表面活性剂(十二烷基二甲基卞基氯化铵或十二烷基二甲基卞基溴化氨);第二单元防锈剂(亚硝酸钠);第三单元pH调节剂(碳酸氢钠)。
2.对原料的要求2.1.戊二醛应为医用或药用级,含量为50%。
2.2.非离子表面活性剂(脂肪醇聚氧乙烯醚):应符合国家或行业有关产品质量要求,含量≥99%。
2.3.阳离子表面活性剂(十二烷基二甲基卞基氯化铵或十二烷基二甲基卞基溴化氨):应符合国家或行业有关产品质量要求,含量≥45%。
2.4.亚硝酸钠:应为医用级,并符合国家或行业有关要求,含量≥98%。
2.5.碳酸氢钠:应为食用级,并符合GB1887-1998标准的有关要求,含量≥98%。
2.6.水:去离子水。
3.对消毒液的要求3.1.产品感官性状无色、透明液体、无沉淀物,有醛刺激性气味。
3.2.戊二醛含量2.0%~2.5%。
3.3.pH值加pH调节剂前:pH3.5~4.5。
加pH调节剂后:pH7.5~8.0。
3.4.杀灭微生物要求3.4.1.对用于医疗器械消毒的消毒液,其杀灭微生物要求如下:3.4.1.1.作用时间5min对分支杆菌杀灭率达100%;3.4.1.2.作用时间≤60min对枯草杆菌黑色变种芽孢的杀灭效果达消毒合格要求;3.4.1.3.医疗器械模拟现场试验,作用时间≤60min达到消毒要求(对人工污染芽孢杀灭率对数均值≥3.00)。
3.4.2.对用于医疗器械灭菌的消毒液,其杀灭微生物要求如下:3.4.2.1.作用时间≤4h对枯草杆菌黑色变种芽孢的杀灭效果达到灭菌合格要求;3.4.2.2.医疗器械模拟现场试验,作用时间≤5h内达到灭菌要求。
3.5.稳定性要求3.5.1.在室温避光、密封保存条件下,有效期不低于2年。
ICS 11.080.01团体标准载体消毒剂卫生要求Hygiene requirements for carrier disinfectant2019- 8 -22发布2019 - 10 - 1实施中国卫生监督协会发布目次前言 (II)1 范围 (1)2 规范性引用文件 (1)3 术语和定义 (1)4 分类 (1)5 原材料要求 (2)6 技术要求 (2)7 检验方法 (4)8 应用范围 (5)9 使用方法 (5)10 标志和包装 (5)11 运输和贮存 (5)12 注意事项 (6)前言本标准由中国卫生监督协会提出并归口。
本标准主要起草单位:江苏省卫生监督所、中国疾病预防控制中心环境与健康相关产品安全所、山东省卫生健康委员会执法监察局、东南大学附属中大医院、黑龙江省疾病预防控制中心、伽玛卫生消毒用品(佛山)有限公司、中美前沿(北京)医学研究院、北京联昌卫生消毒用品有限公司、江苏惠兴康科技有限公司、上海吉尤环保科技有限公司、山东利尔康医疗科技股份有限公司、福建恒安集团有限公司、杭州鲁沃夫货物进出口有限公司、广西庆荣卫生消毒制品有限公司。
本标准主要起草人:顾健、张流波、张一凡、沈瑾、张威、袁青春、时玉昌、承叶奇、程科萍、林玲、林春桥、宋恒志、郭春林、朱斌、朱汉泉、许清池、史绍毅、张小平、秦殷。
载体消毒剂卫生要求1 范围本标准规定了载体消毒剂的分类、原材料要求、技术要求、检验方法、应用范围、使用方法、标志和包装、运输和贮存及注意事项。
本标准适用于载体消毒剂的生产、销售和使用。
2 规范性引用文件下列文件对于本文件的应用是必不可少的。
凡是注日期的引用文件,仅所注日期的版本适用于本文件。
凡是不注日期的引用文件,其最新版本(包括所有的修改单)适用于本文件。
GB/T 191 包装储运图示标志GB 15979 一次性使用卫生用品卫生标准GB/T 26369 季铵盐类消毒剂卫生标准GB/T 27728-2011 湿巾GB/T 27947 酚类消毒剂卫生标准WS/T 650-2019 抗菌和抑菌效果评价方法《消毒技术规范》(2002年版)卫生部3 术语和定义《消毒技术规范》(2002年版)中所界定的以及下列术语和定义适用于本文件。
食品企业各类物体表面消毒剂使用要求在食品企业中,常常需使用各种消毒机对食品接触面、地面、墙面等物体表面进行消毒,现对各类消毒剂的作用时间和方法整理如下。
使用方法对于消毒,我们常用的方法包括以下几种:1、擦拭消毒:将消毒剂按产品使用说明书配制成使用浓度﹐用清洁抹布沾湿后,对拟消毒物品进行擦拭。
2、浸泡消毒:将消毒剂按产品使用说明书配制成使用浓度﹐将拟消毒物品完全浸没于消毒液中,作用至规定时间。
3、喷洒/喷雾消毒:将消毒剂按产品使用说明书配制成使用浓度,使用常量喷雾器喷洒,或使用超低容量喷雾器、超声雾化装置等进行喷雾﹐作用至规定时间。
4、汽化消毒:将消毒剂通过高温闪蒸片蒸发作用后产生的高温消毒液不断地被发生器喷射出来﹐或将消毒剂中的化学消毒因子以气体的形式释放出来,弥散到无人的密闭空间,对物体表面和空气进行消毒处理,作用至规定时间。
5、流动冲洗消毒:对于现场制备现场使用的消毒剂,可将拟消毒物品置于消毒液出液口处,连续冲洗至规定时间。
剂量和时间对于不同的消毒剂,其使用剂量、作用时间和方法都会有所不同,具体如下:注意事项在使用各类消毒机时,应符合消毒产品标签说明书有关规范和标准的要求;同时应注意以下事项:1、根据拟消毒对象的不同特点,选择使用合适的消毒剂。
2、消毒剂不得口服﹐置于儿童不易触及处。
3、用于物体表面消毒的消毒剂大多具有不同程度的腐蚀性,当使用浓度对拟消毒对象相应材质有中度及以上腐蚀性时应慎用。
消毒至作用时间完成后,应用清水对消毒对象进行擦拭或冲洗﹐去除残留的消毒剂。
4、采用喷洒/喷雾方式.汽化方式对物体表面进行消毒时,应密封门窗。
在消毒完毕后﹐应通风30 min 以上,环境空气中的消毒剂残留应低于相应的国家标准要求人员方可进入。
同时消毒过程中应注意个人防护。
5、需稀释使用的消毒剂和活化后使用的消毒剂,应现配现用。
6、如人体不慎接触,应立即用清水连续冲洗,如伤及眼睛应及早就医。
医务人员个人防护指引(一)医务人员个人防护应遵循《医院隔离技术规》(WS/T311-2009)和《医疗机构内新型冠状病毒感染预防与控制技术指南(第一版)》(国卫办医函〔2020〕65号)的要求。
(二)医疗机构应进行个人防护全员培训,提高防护意识,熟练掌握新冠肺炎防治基本知识、方法与技能。
规范消毒、隔离和防护工作;储备质量合格、数量充足的防护物资。
(三)降低医务人员暴露风险。
发热门诊、隔离留观区、隔离病区设置三区两通道及缓冲间,有条件的可设置负压病房;普通病区设置过渡病房(室),收治待排查患者。
(四)医疗机构和医务人员应当标准预防措施,严格落实《医务人员手卫生规范》要求,做好诊区、病区(房)的通风管理,根据诊疗护理操作中可能的暴露风险选择适当的防护用品,具体如下:1.可能接触患者的血液、体液、分泌物、排泄物、呕吐物及污染物品时,戴清洁手套,脱手套后洗手。
2.可能受到血液、体液、分泌物等喷溅时,戴护目镜/防护面屏、穿防渗隔离衣。
3.可能出现呼吸道暴露时,戴医用外科口罩。
(五)在严格落实标准预防的基础上,根据接诊患者疾病的传播途径,参照《医院隔离技术规》(WS/T311)选择强化接触传播、飞沫传播和/或空气传播的感染防控,严格落实戴医用外科口罩/医用防护口罩、戴乳胶手套等隔离要求。
(六)在新冠肺炎流行中高风险地区,按照接触新冠肺炎风险,在标准预防的基础上增加飞沫隔离、接触隔离的防护措施。
在为疑似或确诊新冠肺炎患者进行产生气溶胶的操作时,增加空气隔离防护措施。
根据不同工作岗位暴露风险的差异,根据有关文件要求选择防护用品,并根据风险评估适当调整,做到以下防护:1.一级防护:预检分诊点,普通急诊留观区,门诊,普通病区,重症监护病房,密切接触者医学观察区,医务人员医学观察区,隔离病区的潜在污染区工作人员,以及进行普通患者手术,非新冠患者的影像检查与病理检查,发热门诊及隔离病区外的安保、保洁、医疗废物转运等工作人员;一级防护用品主要包括:医用外科口罩、一次性工作帽、工作服、一次性乳胶手套或丁腈手套等。
普通物体表面消毒剂通用要求
普通物体表面消毒剂通用要求主要包括以下几个方面:
1. 杀菌效果:消毒剂应具有广谱杀菌作用,在规定的时间内能够有效杀灭各类细菌、真菌、病毒等微生物。
2. 安全性:消毒剂应具有低毒性、低刺激性和低腐蚀性,不会对人体、环境和被消毒物体造成危害。
3. 稳定性:消毒剂在正常储存和使用条件下应具有一定的稳定性,不易分解、失效或产生不良反应。
4. 容易使用:消毒剂应具备方便快捷的使用方法,能够容易地涂抹、喷洒或擦拭在物体表面,且能够在短时间内发挥杀菌效果。
5. 可溶性:消毒剂应具有适当的溶解性或分散性,以便在水中或其他适宜的介质中使用。
6. 不产生臭味:消毒剂应尽量避免产生刺鼻的臭味或有害气味,以避免给使用者和周围环境造成不适。
7. 不影响表面质量:消毒剂应不影响被消毒物体的颜色、表面光泽、物理性能等,不留下有害的残留物。
8. 符合相关标准:消毒剂应符合国家或行业相关的标准要求,如GB/T 26342-2010《日用化学品表面活性剂消毒剂通则》
等。
以上是普通物体表面消毒剂通用要求的一般性内容,具体标准和要求可能会因应用领域的不同而有所差异。
XXX医院新冠疫情防控消毒工作指引为切实加强医院新冠肺炎疫情常态化防控工作, 建立健全链条风险管控机制, 最大限度阻断病毒传播途径, 根据国家、军队有关通知及规范要求, 制定我院院内消毒工作方案, 具体如下:一、组织管理1.组织: 医院成立消杀队, 在医院新冠疫情防控领导小组、消杀防疫组领导下开展工作。
2.管理: 消杀队由招待所保洁部完成人员筹组、物资准备、流程制定与操作执行。
3、职责任务:消杀队负责公共区域地面、物体表面消毒, 包括大厅、过道地面、电梯扶手或按钮、洗手间门把手等。
其他区域视为专科区域, 由所在科室负责;情况复杂时, 由消杀队协同科室共同完成消毒任务。
有明显污染的情况下, 应先去污, 再实施消毒。
4、联络方式:XXX 1XXXXXXXXXXXXX 1XXXXXXXXXX5.技术指导: 疾病预防控制科XXXXXX二、工作安排1.区域划分杀队及时调整频次、范围。
三、清洁与消毒指引(一)遵循原则①《医院消毒卫生标准》(GB15982-2012)②《普通物体表面消毒剂通用要求》(GB27952-2020)③《医疗机构消毒技术规范》(WS/T 367-2016)④《医疗机构环境表面清洁与消毒管理规范》(WS/T 512-2016)⑤《关于全面精准开展环境卫生和消毒工作的通知》(联防联控机制综发〔2020) 195号)等。
(二)消毒方法根据消毒的目的, 一般可将消毒分为: 预防性消毒、终末消毒与随时消毒。
1.预防性消毒: 指在没有明确的传染源存在时, 对可能受到病原微生物污染的场所和物品进行的消毒。
普通区域使用250mg/L含氯消毒剂, 1次/日, 重点区域使用5mg/L含氯消毒剂, 2次/日(含周末、节假日)。
2.终末消毒: 发热门诊、感染科门诊等每日工作结束后, 以及隔离病房病例出院或死亡后, 对其原住病房及物品进行的彻底消毒, 确保将传染病所遗留的病原微生物彻底消灭。
消毒范围包括患者所处环境的物体表面、地面、墙壁、生活用品、诊疗用品、以及室内空气。
医疗机构清洁与消毒指引(一)环境物体表面清洁与消毒1.遵循原则严格遵循《医院消毒卫生标准》(GB15982-2012)《普通物体表面消毒剂通用要求》(GB27952-2020)《医疗机构消毒技术规范》(WS/T367-2016)《医疗机构环境表面清洁与消毒管理规范》(WS/T512-2012)《关于全面精准开展环境卫生和消毒工作的通知》(联防联控机制综发〔2020〕195号)等文件要求。
2.感染防控要点(1)加强日常环境物体表面清洁和消毒工作,消除污染的环境物体表面的传播隐患。
(2)按照单元化操作的原则,强化高频接触物体表面的清洁与消毒。
(3)严格执行医院环境清洁与消毒制度,有明显污染的情况下,应先去污,再实施消毒;消毒可选用500mg/L含氯消毒液,或采用同等杀灭微生物效果的消毒剂。
(4)物体表面擦拭宜采用有效消毒湿巾,也可使用超细纤维抹布;地面清洁消毒宜使用超细纤维地布;清洁工具做到分区使用(如采用机械热力清洗消毒的可统一使用),保持清洁工具清洁与干燥,宜集中机械热力清洗、消毒与干燥。
使用过的或污染的保洁工具未经有效复用处理,不得用于下一个患者区域或诊疗环境,防止发生病原微生物交 污染。
(5)预防消毒与随时消毒相结合。
医疗区域预防消毒至少1次/天,中高风险区域至少2次/天;有明显污染随时消毒。
高频接触的物体表面应增加消毒频次。
3.终末清洁与消毒(1)患者一旦出院或转科,应立即对病房或患者区域进行环境终末清洁与消毒工作,有效阻断病原微生物传播。
(2)应有序实施以“床单元”为单位的终末清洁与消毒工作,从医用织物到环境物体表面,先清洁、后消毒,从上到下,从相对清洁物体表面到污染物体表面,清除所有污染与垃圾。
可搬离的医疗设备与家具,应在原地实施有效清洁与消毒后,方可搬离。
(3)消毒可选用500mg/L含氯消毒液,或采用同等杀灭微生物效果的消毒剂;有明显污染时先去污染再消毒。
(4)必要时可采取强化的终末消毒措施,即可以在上述清洁与消毒措施基础上,采用过氧化氢汽(气)化/雾化消毒,或紫外线辐照设备消毒,或采用同等杀灭微生物效果的消毒方法,按产品的使用说明进行消毒。
编制说明一、工作简况,包括任务来源、起草单位、主要起草人、参与单位、主要工作及其所做的其他工作等;根据全国团体标准、中国食品药品企业质量安全促进会标准化专业委员会的标准制订任务,并受中国食品药品企业质量安全促进会标准化专业委员会委托,由上海泰缘生物科技股份有限公司承担并负责本标准的起草编制工作。
主要起草单位还包括上海安而信化学有限公司,上海高桥大同净水材料有限公司,天津市创嘉生物技术有限公司,连云港永荣生物科技有限公司,河北速锐康环保科技有限公司,绍兴上虞洁华化工有限公司,山东华实药业有限公司,中关村国际医药检验认证科技有限公司。
宋海鹏为本项目负责人,余姜、史忠民、白冰洁、唐云峰、欧国华、牛建、穆晓静、张高峰、王宁、杨建召、马承逢、苏建强、陈小平等参加本标准各项技术内容确认,工作组讨论稿、征求意见稿、送审稿的讨论会,专家征求意见的整理和汇总处理、编制说明、解读材料的讨论会。
苏裕心、宋海鹏、李杰参与单过硫酸氢钾消毒剂对各种微生物杀灭效果的试验验证等技术内容,工作组讨论稿、征求意见稿、送审稿的讨论会,编制说明、解读材料的讨论会。
二、标准编制原则和确定标准主要内容及其论据,如项目的社会意义和经济性、技术指标、性能要求、检验方法、检验规则等;本标准为质量提升重点项目,符合《原材料工业质量提升三年行动方案(2018-2020年)》中实现“大宗基础有机化工原料、重点合成材料、专用消毒剂的质量水平显著提升”的行动目标要求,从而鼓励、提升高端专用消毒剂生产技术和产品质量水平,满足消毒剂产品绿色、节能、节水、安全、环保发展需要。
单过硫酸氢钾消毒剂,是非氯的、以多种活性氧为杀菌成份的新型消毒剂,用于个人、家庭、医院以及公共环境的杀菌消毒,也可用于生活饮用水、工业用水、医院污水、生活污水、工业循环水的杀菌消毒处理,还用于食品加工、畜牧与水产养殖、种植业等领域的杀菌、灭藻、消毒及保鲜。
单过硫酸氢钾消毒剂具有绿色、高效、环保、安全的优点,不产生有毒副产物,避免水质二次污染,与含氯杀菌剂相比,不产生余氯,能够避免对人类健康(三致及生殖毒害)产生严重影响;持续产生新生态氧、硫酸自由基、羟自由基等多种活性成分,协同杀菌能力高达氯气的600倍,72小时长效抑制有害菌,杀菌率在99.99%以上;能够氧化去除导致肝癌的藻毒素,降解残留农药等有机污染物和重金属等有害物质。
二、医疗环境、物体表面清洁消毒范围1.建筑物内部表面:如墙面、地面、玻璃窗、门、卫生间台面、马桶、家具表面等。
2.医疗器械设备表面:体温表、血压计、听诊器、叩诊锤、监护仪、微量泵、呼吸机、透析机、麻醉剂、病历夹、计算机的表面等。
3.公共设施表面:患者和医务人员手频繁接触的环境表面,如床栏、床边桌、呼叫按钮、监护仪、微泵、床帘、门把手、计算机等。
三、日常清洁消毒1.感染中低风险区域的环境表面(物表+地面):无明显污染时,采用清水和清洁剂擦拭≥2次/d。
遇患者血液、体液等明显污染时,先用吸湿材料去除可见的污染物,再进行清洁消毒。
要求达到区域内环境干净整洁、干燥、无尘、无污垢、无碎屑、无痰迹、无异味;定时开窗通风≥2次/d,必要时进行机械消毒。
2.感染高风险区域的环境表面(物表+地面):应保持清洁、干燥,每天进行中、低水平消毒≥2次。
遇患者血液、体液等明显污染时,先用吸湿材料去除可见的污染物,再进行清洁消毒。
地面采用1000mg/有效氯消毒剂擦拭,作用时间不少于30min 。
定时开窗通风≥2次/d,必要时进行机械通气。
3.特殊病原体污染的环境表面:被朊毒体污染的环境表面,采用10000mg/L有效氯消毒剂擦拭,作用至少15min;被气性坏疽污染的环境表面,采用1000mg/L有效氯消毒剂或0.5%过氧乙酸擦拭,作用30min;被突发不明原因传染病病原体污染的环境表面,应按照病原体所属类别中抵抗力最强的微生物确定消毒剂种类和剂量。
4.体温表采用75%酒精或500mg/L有效氯消毒剂浸泡消毒30min;血压计和袖带采用75%酒精或400-1200mg/L双链季铵盐消毒湿巾擦拭。
四、强化清洁消毒发生感染爆发时(如不动杆菌属、艰难梭菌、诺如病毒等感染暴发),或环境表面检出多重耐药菌时,应增加清洁与消毒频率,并根据病原体类型选择消毒剂,同时应落实接触传播、飞沫传播和空气传播的隔离措施。
五、终末消毒1.床单元消毒:病床、床头柜、床旁椅、床餐桌、隔帘、输液架、监护仪器、设备带等,采用500~1000mg/L有效氯消毒剂、过氧化氢消毒湿巾等进行擦拭,作用30min.2.被褥、枕芯、床垫消毒:采用床单元消毒剂(臭氧)或紫外线进行消毒。
普通物体表面消毒剂通用要求2020随着疫情的蔓延,消毒变得越来越重要。
在我们日常生活中,经常需要对一些常用物体表面进行消毒,以保障我们的健康。
关于普通物体表面消毒剂的通用要求也变得十分关键。
本文就将为大家详细介绍2020年的普通物体表面消毒剂通用要求,希望能给大家提供一些帮助。
一、消毒剂的选择1. 有效成分消毒剂的有效成分是选择消毒剂时需要考虑的首要因素。
目前,常见的消毒剂有效成分包括氯己定、双链四素角胺、乙醇等。
这些有效成分在适当浓度下均能够有效地灭菌消毒,对病毒、细菌等有较好的杀灭效果。
2. 安全性在选择消毒剂时,必须要考虑其安全性。
消毒剂在使用过程中可能会残留在物体表面,如果其有毒性或刺激性过大,可能会对人体健康造成影响。
选择消毒剂时要尽量选择对人体无害的产品,或者在使用后进行充分清洗,以避免对人体造成伤害。
二、使用方法1. 浓度控制消毒剂的浓度控制是非常关键的一点。
一般来说,不同的消毒剂在使用时需要稀释至一定的浓度才能够起到良好的消毒效果。
在使用过程中要根据产品说明书中的建议浓度进行稀释,同时要注意避免稀释过大或过小。
2. 使用频率另外,使用频率也是很重要的一点。
在疫情期间,对一些频繁接触的物体表面(如门把手、电梯按钮等)需要增加消毒频率,以确保其能够保持清洁和无菌状态。
一般建议对这些物体表面进行每日多次的消毒。
三、注意事项1. 防止混用在使用消毒剂时,一定要避免将不同种类的消毒剂混合使用。
因为不同种类的消毒剂在混合使用的时候可能会产生化学反应,导致释放有害气体或物质,对人体健康造成危害。
2. 留置时间在使用消毒剂对物体表面进行消毒时,要保持一定的留置时间。
一般来说,消毒剂在物体表面停留一段时间后才能够充分发挥其消毒效果,因此在使用时要根据产品说明书中的建议留置时间进行操作。
四、实际应用1. 家庭消毒在家庭日常生活中,对一些常用物体表面进行消毒是非常重要的。
餐具、门把手、水龙头等经常接触的物体表面都需要定期进行消毒,以保证家庭成员的健康。
消毒产品标签说明书通用要求解读篇一消毒产品标签说明书通用要求解读消毒产品,在我们的日常生活中可是扮演着相当重要的角色。
那关于它的标签说明书,也得有严格的通用要求,这到底是为啥呢?咱就来唠唠!为啥要有这些要求?很简单,为了保障咱消费者的知情权和选择权呀!你想想,要是标签说明书含糊不清,咱咋知道这产品咋用、安不安全?而且,这也是为了规范市场,防止一些不良商家乱忽悠。
下面咱就来看看具体要求:一、基本信息要求1. 产品名称得清晰准确,不能玩文字游戏,搞些让人摸不着头脑的名字,**这难道不是最基本的吗?**2. 生产企业名称、地址和联系方式一个都不能少,万一出了问题,咱得能找得到人负责,**对吧?**二、功能描述要求1. 得老老实实说明这消毒产品能干啥,不能夸大其词。
比如说,只能消毒表面的,就别吹成能消灭所有细菌病毒。
**这可不能瞎忽悠!**2. 对于适用范围,得明确具体,不能模棱两可。
是用于皮肤消毒,还是物品消毒,得说清楚。
三、成分要求1. 所有成分都得列出来,不能藏着掖着。
**难道你不想知道用在自己身上的东西都有啥成分?**2. 对于一些特殊成分,还得标明含量。
四、使用方法要求1. 要简单明了,让咱一看就懂。
不能搞些专业术语,让人云里雾里。
2. 得说明使用的频率、剂量等具体信息,**这可不能马虎!**五、注意事项要求1. 各种可能的风险和副作用得提醒到位,比如过敏反应等。
2. 储存条件和保质期也得标明,不然产品变质了都不知道。
这些要求可重要了!要是不遵守,那后果可严重了。
消费者可能会被误导,用错产品,造成损失。
生产企业也会面临处罚,甚至失去市场信誉。
所以,大家都得重视起来,让消毒产品的标签说明书真正发挥作用,为我们的健康和安全保驾护航!篇二消毒产品标签说明书通用要求解读嘿,今天咱们来好好聊聊消毒产品标签说明书的通用要求,这可不是小事儿哦!为啥要重视这些要求呢?你想啊,现在市面上消毒产品五花八门,要是标签说明书不规范,咱们咋能选到合适又安全的产品呢?而且,这也是为了保证市场的有序和公平竞争嘛。
《消毒剂原料清单及禁限用物质》标准编制说明一、工作简况(包括任务来源与项目编号、标准起草单位、协作单位、主要起草人、简要起草过程)(一)任务来源、起草单位、起草人本标准是卫生部“十一·五”卫生标准规划和2006年卫生标准年度计划的标准项目。
目前,我国消毒剂原料的管理尚无标准规范,在消毒剂的审批和市场监管过程中发现许多消毒剂配方中原料存在问题,导致消毒产品的质量无法保证。
例如,有些消毒剂企业为了降低成本,使用纯度低的工业原料,造成对人体的伤害,改为对物品的损害,加重对环境的污染,有的甚至造成人身伤害。
由于工业级的原料价格低廉,扰乱了市场,同时也打击了规范企业的积极性。
本次制定的标准中所提到的有些消毒剂原料及禁限用物质,卫生部已在多年前审批消毒剂时贯彻执行,在消毒剂市场监管过程中,各级卫生监督部门严格贯彻执行卫生部的有关规定,这对保护人体健康,保护环境,促进我国消毒产业的健康发展发挥了重要作用。
此次使消毒剂原料及禁限用物质的标准化,通过强制执行本标准可以指导消毒剂的生产,完善消毒剂的管理,规范消毒产品市场,更好地支持规范优质的企业,淘汰落后质次的产品,进一步促进我国消毒产业的健康发展。
本标准负责起草单位:中国疾病预防控制中心环境与健康相关产品安全所、国家卫生计生委卫生和计划生育监督中心、浙江省疾病预防控制中心。
参加起草单位包括:江苏爱特福气雾有限公司、上海复沣消毒剂有限公司、广州宝洁有限公司、3M(中国)有限公司、利洁时家化(中国)有限公司、杭州郎索医用消毒剂有限公司、上海九誉生物科技有限公司、无锡优洁科技有限公司。
本标准主要起草人如下:李新武,中国疾病预防控制中心环境与健康相关产品安全所消毒检测中心副主任,主任技师。
现担任国家卫生计生委消毒标准专业委员会委员兼副秘书长、中华预防医学会消毒分会副主任委员、全国食品用洗涤消毒产品标准化委员会副主任委员、中国卫生监督协会卫生产品安全专业委员会常务委员、国家质检总局卫生检验检疫专家、全国纤维标准化技术委员会委员、主持4项国家标准的制定,参与10多项国家标准、消毒技术规范等的制、修订工作。
《普通物体表面消毒剂通用要求》修订编制说明一、任务的来源与项目编号、参与协作单位、简要起草过程、主要起草人及其所承担的工作1、任务的来源与项目编号、参与协作单位:《普通物体表面消毒剂通用要求》(以下简称“本标准”)是根据国家卫生健康委员会2016年度卫生标准制定、修订计划,经网上申报和审核,由国家卫生健康委法制司委托,湖北省疾病预防控制中心(以下简称“本单位”)负责起草,中国疾病预防控制中心、湖北省卫生计生委综合监督局参与起草。
本标准由国家卫生健康委立项,项目编号20161710。
2、起草过程:本标准2011年版由湖北省疾病预防控制中心负责组织起草,并由国家消毒标准委员会(以下简称“消毒标委会”)审核通过后予以发布和实施。
2016年本标准修订立项后,本单位成立了以传染病防治研究所所长官旭华为首的标准修订项目组,项目组成员包含本单位、中国疾病预防控制中心、湖北省卫生计生委综合监督局、艺康(中国投资有限公司)、广西庆荣卫生消毒用品有限公司相关消毒技术和管理人员,细化了修订计划,明确了人员分工,组织人员进行查新、检索和收集国内外相关技术标准,确定标准修订的框架和主要技术指标。
2016年11月,本单位在武汉召开本标准修订的开题报告会,邀请到9位国家消毒标准委员会专家与项目组成员对本标准修订草稿进行讨论,会上征集到80余条修改意见。
项目组按修改意见逐条进行了审慎讨论,对本标准修订草稿与编制说明文本进行了修改。
2017年6月,消毒标委会在湖南长沙组织召开消毒标准预审会议,与会专家分别来自疾病预防控制机构、医疗机构、卫生监督机构、卫生行政管理部门和消毒产品生产企业。
本项目组主要成员参加了会议,会上收集到36位专家对本标准的93条修改意见和建议,对相同意见合并后,共涉及到23个条款47条意见。
项目组对修改意见进行了逐条分析、讨论,采纳了39条意见对17个条款进行了修改,形成标准报批稿。
2017年10月,本标准参加了在广州举办的消毒标准评审会,获得评审专家投票通过。
3、本标准主要起草人及其所承担的工作:官旭华,湖北省疾病预防控制中心传染病防治研究所所长,流行病学博士,主任医师,负责本标准的立项申报、项目工作的组织协调、人员分工、标准的审核定稿等,是本标准修订项目负责人。
张天宝,湖北省疾病预防控制中心传染病防治研究所,主任技师,负责本项目的组织实施,包括标准文本的修订、编制说明的编写、征求意见的收集整理、标准评审的答辩,标准文本的上报等。
江永忠,湖北省疾病预防控制中心卫生检验所所长,主任医师,负责本标准的组织协调、技术指标的确认、实验室检测数据的收集与分析、实验室研究等。
张流波,中国疾病预防控制中心环境与健康相关产品安全所消毒检测中心主任,研究员,指导本标准的文本修订、技术指标的确认,标准的审核定稿等。
二、与我国有关法律、法规、规章、规范性文件和其他标准的关系本标准以遵守国家法律法规,尤其是《传染病防治法》与《消毒管理办法》为原则,除附录A作为资料性附录外,其他条款作为国家强制性标准使用。
本项目是对GB 27952—2011《普通物体表面消毒剂的卫生要求》的修订。
本标准编写格式符合GB/T 1.1—2009《标准化工作导则第1部分:标准的结构和编写》给出的规则要求;技术要求和原料要求与卫生部《消毒技术规范》(2002年版)、《消毒产品生产企业卫生规范》(2009年)、《次氯酸钠类消毒剂卫生质量技术规范》(2007年)、《漂白粉、漂粉精类消毒剂卫生质量技术规范(试行)》(2010年)及国家标准GB/T 26366 《二氧化氯消毒剂卫生标准》、GB/T 26367《胍类消毒剂卫生标准》、GB/T 26369 《季铵盐类消毒剂卫生标准》、GB/T 26370 《含溴消毒剂卫生标准》、GB/T 26371 《过氧化物类消毒剂卫生标准》等在技术内容上保持一致。
三、国外相关法律、法规、文件和标准情况的对比说明西方发达国家往往根据消毒产品的不同用途,由不同的机构分别制定标准,进而形成完善的消毒标准体系。
例如,美国的消毒产品及其消毒副产物的基础标准主要是由美国环境保护部(EPA)制定,医用消毒产品标准由美国食品药品监督管理局(FDA)制定,用于传染病消毒隔离防护及医院消毒与感染控制等实际应用技术指南则是由美国疾病预防控制中心(CDC)制定。
英国用于复用医疗器械的消毒剂由英国卫生部归口管理,用于环境的消毒剂则由环境、食品、农业和动植物健康部(Department for Environment, Food & Rural Affairs and Animal and Plant Health Agency)管理。
德国的消毒剂除抗病毒功效由病毒病协会负责外,均由德国标准化学会制定标准进行管理。
西方国家对消毒产品基本上实行分类管理。
美国EPA将消毒产品分三类,中低水平消毒剂作为农药(抗菌杀虫剂)进行管理,高水平消毒剂和灭菌剂作为医疗器械(II类,特殊控制)进行管理。
欧盟的消毒产品分为三类(其中II类又区分为IIa和IIb),由第三方认证机构管理,实行第三方公告机构(NotifiedBody)检查制度(CE认证)。
加拿大将消毒产品分为四类,消毒剂按药品(Disinfectant Drugs)管理,由卫生部—健康产品与食品检验局下属的药物理事会(TPD)专门负责消毒剂和消毒-灭菌剂药品识别码(DIN)的入市前审查。
关于消毒效果评价方法,美国主要依据分析化学家协会推荐的方法,采用载体法进行评价;所用载体包括不锈钢圆筒、陶瓷圆筒和玻璃片;根据试验方法的和试验菌株的不同,规定采用不同的载体;例如,稀释法采用不锈钢圆筒,芽孢杀灭试验和结核杆菌杀灭试验用陶瓷圆筒,喷雾消毒效果评价试验用玻璃片(25 mm ×25 mm),湿巾消毒效果评价试验用玻璃片(25 mm ×75 mm)。
欧盟规定消毒剂效果评价分三个阶段进行试验,第一阶段为实验室定量悬液试验,第二阶段为模拟现场试验,第三阶段为现场试验。
我国的消毒剂效果系统评价方法与欧盟比较接近。
本标准按照消毒剂的用途,评价指标包括理化指标(含量测定、pH值、稳定性、腐蚀性)、微生物杀灭效果与毒理指标(急性经口毒性试验、皮肤刺激试验),评价方法微生物杀灭效果主要采用载体浸泡法。
四、标准修订的原则和依据1、背景与原则:本标准第一版于2011年12月发布,2012年5月1日实施。
实践中发现各相关标准间存在协调性问题。
2007年-2016年间,国家对消毒标准高度重视,出台了近30项消毒相关国家标准和卫生行业标准及规范,其中涉及普通物体表面消毒的就有10余项,如GB 26366—2010《二氧化氯消毒剂卫生标准》、GB 26367—2010 《胍类消毒剂卫生标准》、GB 26369—2010《季胺盐类消毒剂卫生标准》、GB 26370—2010《含溴消毒剂卫生标准》、GB 26371—2010《过氧化物类消毒剂卫生标准》、GB 26373—2010《乙醇消毒剂卫生标准》、GB 27953—2011《疫源地消毒剂卫生要求》、WS/T 512—2016《医疗机构环境表面清洁与消毒管理规范》、《次氯酸钠类消毒剂卫生质量技术规范》、《漂白粉、漂粉精类消毒剂卫生质量技术规范(试行)》等,各标准对消毒剂存在要求不一致的情况。
近年来科学技术的发展和实践中探索出来的工作新方法需要体现在标准中,以保持国家标准的先进性。
因此对标准进行修定是非常必要的。
本次修订着力解决相关标准之间协调性问题,从技术要求、原料要求、推荐使用剂量和使用方法等方面与各消毒卫生标准保持一致。
本次修订对标准引用文件进行更新、对评价技术要求进行完善,对推荐使用剂量进行了修订,以期保持标准的先进性、科学性、实用性。
2、标准修订的依据:(1)国家卫生健康委监督中心《标准立项审查意见通知书》(卫一标项审字[2015]第8号)的修订意见;(2)项目组成员(代表消毒技术、卫生检验、行政管理、生产企业等不同行业的角度和立场)的讨论意见;(3)国内消毒标准和技术规范,特别是2010年~2011年度发布的消毒标准;(4)本单位消毒鉴定实验室2000年~2015年所检千余份各类消毒剂的试验数据;以及卫生部许可批件库中数据;(5)国内外文献;(6)2016年11月,标准修订开题报告会上所获9位国内消毒与标准化专家及课题组成员80余条修订意见;(7)生产企业意见;(8)2017年6月,湖南长沙标准预审会议上所获36位专家93条修改意见和建议;(9)2017年10月,广州消毒标准评审会消毒标委会专家评审意见。
五、确定各项技术内容(如技术指标、参数、公式、试验方法、检验规则等)的依据1、标准名称:按照国家卫生健康委监督中心《标准立项审查意见通知书》(卫一标项审字[2015]第8号)的修订意见,本标准名称由“普通物体表面消毒剂的卫生要求”更改为“普通物体表面消毒剂通用要求”。
2、范围:将“本标准适用于普通物体表面预防性消毒的各类消毒剂”更改为“适用于普通物体表面消毒的各类消毒剂”,范围扩大了,标准实用性更强。
3、规范性引用文件:根据正文内容引用的需要,增加了GB/T 26366 《二氧化氯消毒剂卫生标准》、GB/T 26367《胍类消毒剂卫生标准》、GB/T 26369《季铵盐类消毒剂卫生标准》、GB/T 26370《含溴消毒剂卫生标准》、WS/T 512《医疗机构环境表面清洁与消毒管理规范》等最新的、现行的消毒国家标准和卫生行业规范,删除了一些过时的引用文件,使之更加科学合理,并与相关卫生标准保持一致性。
4、定义与术语:对“普通物体表面”的定义进行了完善,使其涵盖了学校、托幼机构、卫生机构、公共场所、家庭的地面、墙面。
5、原料要求:对常用的普通物体表面消毒剂原料按照化学消毒剂国家标准提出了更加明确的要求,生产用水要求符合《消毒产品生产企业卫生规范》(2009年)的要求。
6、消毒剂各项技术要求的确定,主要参照了《消毒技术规范》(2002年版)及《消毒产品卫生安全评价规定》(2014年)中相关规定,同时考虑了我国目前消毒剂应用现状综合确定的。
6.1试验项目的修订:根据《消毒技术规范》(2002年版)和《消毒产品卫生安全评价规定》(2014年)中针对消毒剂用于普通物体表面的用途,确定其评价指标,包括理化指标(含量测定、pH值、稳定性)、杀灭微生物指标、安全性指标(毒理学指标和金属腐蚀性)。
其中金属腐蚀性为新增评价指标,考虑到对消毒对象,对环境,甚至对人体健康的影响。
6.2在稳定性方面,用于物体表面消毒的消毒剂种类繁多,因其特性不同,在相应的国家标准或技术规范中规定的稳定性期限不一样,且新的消毒剂不断推出,还有一些大面积用于食品加工厂、药厂地面和台面消毒的消毒剂,其有效期生产企业规定得很短(1周至1个月),因而我们对稳定性期限规定为其产品说明书标识的时间。