码头——油库输油管线压力测试方案
- 格式:doc
- 大小:53.00 KB
- 文档页数:3
管道系统压力试验方案一、工程概况本工程有工艺管线,给排水,支架制作,安装部位有码头、防波堤。
二、编制依据1、工艺管线施工及验收遵照《石油化工金属管道工程施工质量验收规范》(GB5051—2010)和《石油化工有毒、可燃介质管道工程施工及验收规范》(SH350—2002)氮气管线按《工业金属管道工程施工规范》(GB50235-2010)。
2、工程中所有工艺管道及设备焊接施工及验收遵照《现场设备、工业管道焊接工程施工及验收规范》(GB5023—98)中有关条文执行。
3、生活用水采用内筋嵌入式衬塑钢管,卡环连接,管道安装及验收执行《给水排水管道工程施工及验收规范》( GB5026—2008)。
三、管道系统压力试验数据表四、压力试验前应具备的条件4.1、试压范围内的管道安装工程已按设计图纸全部完成,安装质量符合有关规定。
4.2、焊缝及其他待检部位均未涂漆和保温。
4.3、管道在压力试验前应按单线图逐一核对,无损检测工作已全部完成;不参与试压的设备的管口法兰已经装上临时盲板,(装卸臂、流量计、齿轮泵、安全阀)试压用的压力表已经校验,并在检验期内。
每个系统应有两块以上的、精度不低于1.5级的压力表,表的刻度值为被测最大压力的1.5 ~2倍;试验时需要加固的管道已经加固;试压前有关资料已经业主复查合格;试验方案已经业主及监理批准。
4.4、压力试验时应划定禁区,无关人员不得靠近。
应采取有效的安全措施,端部设警示牌,沿线有专人巡视。
4.5试压的准备1)试压用的机具及技措用料全部到现场;2)试压所用的压力表经过调校并合格;3)试压设备的能力满足管道压力试验的需要;4)现场临时水源的流量能满足管道压力试验的需要。
5)压力管道压力试验前,必须进行压力试验作业技术交底和压力试验安全技术交底。
6)所有参加管道施压人员必须对所试验部分的流程清楚了解,7)确认试验用压力表已经校验,并在检验周期范围内,其精度不得低于1 .5级,表的满刻度值为被测量最大压力的1.5~2.0倍。
中国石油青海销售分公司格尔木油库改扩建工程输油管道吹扫、试压方案一、工程概况输油管道输送介质分别为汽油(D114X4)和柴油(D168X5),线路水平长度为6.3KM(其中包括0.8 km的站内管线,管线长度为5. 5km);改扩建输油泵房一座及隔油池一座。
输油管道由炼油厂输拉泵房出发,两根并同敷设,经过管道处末站外围墙、东干渠北侧、火车站南侧、西藏驻格尔木国家粮食中转库第二仓库,至中国石油格尔木输拉萨新建油库,线路长度5.5Km,设计压力2.5MPa。
输油管线试压强度3.125MPa,严密性2.5MPa;二、施工组织为保证施工安全有效进行,特成立吹扫、试压施工领导小组,对整个施工过程进行组织、协调、监护。
2.1领导小组成员组长:何启明常青副组长:王俊民白红祖程光响组员:张启瑞张成全张启冲周长江2.2职责(1)责编制吹扫、试压方案;(2)组织施工人员学习吹扫、试压方案,熟悉流程,掌握操作步骤。
(3)组织施工人员、机具设备、材料及时到位;(4)协助做好吹扫、试压前的准备工作;(5)负责监护施工全过程的安全工作,对施工出现的问题及时制定处理方案,并组织实施;(6)负责同甲方、监理、设计等相关单位的协调工作;2.3施工人员管工 4人电焊工 2人火焊工 2人力工 6人2.4施工设备、机具注水多级泵1.6MPa 1台试压泵25 MPa 1台发电机50KW 1台活动焊机 2台装载机 1台(拉设备)双排五十铃 1台(值班)对讲机(一组3个) 1套三、施工步骤分段试压→吹扫、通球→干燥式吹扫四、施工措施4.1试压措施,穿越铁路2处,管线分段吹扫进行已完毕,试压起点为原101泵房,接厂区绿化给水管道,采用水箱(10立方)蓄水,再接多级泵(1.6MPA )往管道注水。
,因此吹扫采用压缩空气,阀门控制吹扫压力为0.6Mpa 。
Mpa ,试验介质为清水。
两管连一起试压,压力无下降为合格。
,并在有效期内,精度不小于1.5级,压力表量程为0-4.0Mpa ,安装压力表不少于两快,分别置于管线两端。
管道压力测试方案一、测试前的准备工作1.确定测试对象:确定需要进行压力测试的管道段,包括管道类型、规格和长度等信息。
2.安全措施:确保测试过程中的安全性,包括安装安全阀、放空装置,制定紧急事故应急预案等。
3.压力测试设备准备:准备好所需的测试设备,包括压力表、压力计、数据记录仪等。
4.测试方案编制:根据管道的设计要求和相关标准,制定详细的测试方案,包括测试压力、测试时间等。
二、测试方法1.单次测试法:将测试段的两端封闭,接入压力表,并逐渐增加压力,记录压力值和时间,直到达到测试要求的压力。
然后将压力缓慢降低,观察是否存在泄漏和渗漏现象。
2.脉冲测试法:利用压缩空气或其他介质,使管道内产生脉冲压力波,记录波峰和波谷的压力值和时间。
该方法可以验证管道的耐压性和弹性。
3.长时间测试法:在规定的压力下,对管道进行长时间的持续测试,观察是否存在损坏和泄漏现象。
4.开孔法:在管道段中选取合适的位置,安装气密性良好的开孔装置,通过该装置进行压力测试,观察是否存在泄漏和渗漏现象。
5.无损检测法:使用超声波、射线等无损检测方法,对管道进行检测,判断是否存在裂纹和缺陷。
三、评估标准1.压力值:测试完成后,比较测试结果与设计要求的压力值,确保测试结果在设计范围内。
2.泄漏和渗漏:对于无法避免的泄漏和渗漏,判断其是否在可接受的范围内,不对管道的正常运行产生影响。
3.延展性和弹性:通过压力测试,判断管道的延展性和弹性是否符合要求,确保管道在正常使用情况下不会发生破裂和变形。
4.无损检测结果:通过无损检测,判断管道内是否存在构造缺陷和裂纹等问题。
总结管道压力测试是确保管道安全运行的关键环节,通过合理的测试方案、适当的测试方法和科学的评估标准,可以有效地评估管道的可靠性和耐压性。
测试结果对于管道的设计、安装和维护具有指导意义,可减少因管道失效而造成的损失和事故发生的概率,提高管道系统的安全性和可靠性。
码头——油库输油管线压力测试方案1编制目的检验码头——油库输油管线的在保压状态下的运行状态和安全性、合理性、稳定性。
2职责2.1油库经理负责试运行的现场指挥。
2.2维修部负责在保压过程中发生泄漏以及设备损坏维修的应急抢修工作。
2.3码头负责按工艺流程图核对作业流程,运行前管线及附件的检查,试压过程中的巡视检查。
2.4检验中心负责试试压后的油品质量监控。
2.5自控室负责监控管线压力。
2.6保管负责按工艺流程图核对作业流程,运行前管线及附件的检查,在试压过程中油库相关阀门的操作、试压泵的操作以及巡视检查。
3工作要求3.1各项消防、应急物资准备到位,试压前管线及附件运行情况良好。
3.2已制定试压操作规程、安全管理规定、应急预案等,人员培训到位,能掌握试压设备的性能和操作规程,并已考核合格。
3.3试压测试期间应确保每位参与人员都有对讲机,并已经过测试确保完好可用。
3.4人员充足,试压测试期间现场操作人员满足试压测试需要。
3.5试压设备、修补工具等已调试到位。
3.6管线试压以液压试验方式进行,以管线内油料为试验介质,测试管线应充满油料。
3.7采用8号泵加压的方式,测试管道压力为0.604Mpa。
5工作程序5.1试压前由现场指挥组织干部、现场人员、技术骨干召开安全分析会,评估管线试压的风险,制定可能发生的应急预案。
5.2试压测试前由现场指挥对参与人员充分讲解,包括试压流程、操作规程、安全事项、应急预案等。
组织参加管线试压的作业人员进行应急演练培训。
保证试压作业人员熟悉试压工作要求,掌握试压流程,熟练掌握试压设备性能、操作要领,能应对突发的应急事故。
5.3试压测试前检查确认,对试压过程涉及设备进行一次全面检查确认,包括管线、阀门、附件、临时用电设备、测试油泵等,并完成试压测试设备的准备工作。
5.3.1安排现场操作人员对管线进行全面检查,对工艺流程当前状态进行确认。
5.3.2现场指挥检查所有参与人员是否到位。
5.3.3检查通讯设备完好可用。
管道压力试验方案一、试验目的:1.确保管道系统的耐压性能和安全性能符合相关标准和设计要求;2.检测管道系统的泄露情况,并进行必要的泄露处理;3.检验管道系统的流量性能和调试管道设备。
二、试验对象:管道系统的所有部分、设备、管路。
三、试验方法:1.管道压力试验方法:采用静态水压试验方法。
2.试验液体:清洁的水或其他指定液体。
3.试验液体温度:根据设计要求确定。
4.试验方法:a)清洗管道:在试验前清洗管道系统,确保管道内部清洁。
b)准备试验液体:准备试验液体,根据设计要求确定液体的温度。
c)建立试验压力:逐渐向管道注入试验液体,增加管道内的压力,按照设计要求逐渐增加试验压力,使之逐渐接近或等于设计压力。
d)保持试验压力:在试验压力达到预定值后,保持稳定试验压力,并观察管道系统是否有渗漏。
e)持续时间:保持试验压力一段时间,根据设计要求确定试验持续时间。
f)检查管道:在试验过程中,定期检查管道系统是否有渗漏,记录渗漏情况。
g)释放试验压力:试验结束后,逐渐释放试验压力,确保管道系统能够正常运行。
四、试验压力和时长:1.试验压力:试验压力按照设计要求确定。
通常,试验压力为其设计压力的1.5倍或1.25倍。
2.试验时长:试验时长根据设计要求确定,一般为30分钟至24小时。
五、试验设备:1.压力表:使用精确可靠的压力表,量程要求能够覆盖试验压力范围。
2.脉动泵:用于增加试验压力,对管道系统进行压力测试。
3.温度计:用于测量试验液体的温度。
六、安全措施:1.严禁试验过程中的火源和明火。
2.试验过程中,必须有专人监控试验压力和检查管道系统是否有渗漏。
3.试验过程中,应戴防护帽、护目镜、防护服等个人防护设备。
七、试验记录:1.试验前,记录管道系统的基本信息、试验条件等相关数据。
2.试验过程中,记录试验压力、试验温度、试验时间等数据。
3.试验结束后,记录试验结果,包括管道系统是否有渗漏,是否达到设计要求等。
八、不合格处理:1.若试验过程中发现管道系统有渗漏,应及时停止试验,进行泄露处理,必要时更换管道部件。
石油管道试验方案1.引言石油管道是石油工业中不可或缺的重要设施,对于保障石油安全运输和维护能源供应具有重要意义。
为了确保石油管道运行的安全性和可靠性,进行试验是必不可少的工作。
本文档旨在汇总石油管道试验方案,包括试验目的、试验方法和试验结果分析等内容,以供相关人员参考。
2.试验目的石油管道试验的主要目的是评估和验证管道的结构和功能是否满足设计要求和标准。
具体试验目的包括:验证管道的耐压性能,检测管道是否存在泄漏或破损等问题;评估管道的流量性能,检查管道是否存在阻塞或变形等情况;检测管道的腐蚀和侵蚀情况,评估管道的耐久性。
3.试验方法3.1 压力测试压力测试是石油管道试验的基础。
通过施加一定的压力和时间,检测管道是否能够承受设计压力、是否发生泄漏等情况。
具体步骤如下:1.准备试验设备和工具,包括压力传感器、压力泵等;2.将管道系统与试验设备连接,确保密封性;3.逐步增加压力,并记录压力变化时刻和数值;4.在设定的压力下保持一段时间,并观察管道是否有异常变化;5.释放压力,检查是否存在泄漏。
3.2 流量测试流量测试是评估管道流量性能的关键试验。
通过测量管道中液体或气体的流量,判断管道是否存在阻塞、流速不稳定等问题。
具体步骤如下:1.安装流量计和流量测量设备;2.对管道进行试验,记录流量变化,包括流速和流量稳定性等;3.检查流量计的准确性,确保测量结果可靠;4.分析试验结果,评估管道的流量性能。
3.3 腐蚀测试腐蚀测试是评估管道耐久性的重要试验。
通过模拟管道内部环境条件,观察管道的腐蚀情况,以评估管道的耐久性和使用寿命。
具体步骤如下:1.准备腐蚀试验设备和试剂,模拟管道内环境;2.选择一定数量的管道样品进行试验,记录试验前后的重量变化;3.观察管道表面是否出现腐蚀痕迹,并对比试验前后的管道外观差异;4.分析试验结果,评估管道的耐久性。
4.试验结果分析根据试验数据和观察结果,对石油管道进行综合分析,评估管道的结构和功能是否满足设计要求。
石油输送系统(管道)的试压方案介绍石油输送系统是一种用于将石油从采油地点输送到加工或储存设施的关键设备。
试压是在建设石油输送系统时必不可少的步骤,它用于测试管道的安全性能和密封性。
目的石油输送系统的试压方案的目的是确保管道能够承受正常运行期间的压力,并防止泄漏或其他安全问题的发生。
通过进行试压,我们可以确定管道是否符合设计要求,并采取必要的措施来修复任何发现的问题。
步骤以下是石油输送系统的试压方案的主要步骤:1. 管道准备阶段- 准备试压设备和工具,包括压力测试泵、压力表、连接器等。
- 检查管道系统的安全性能,并确保所有连接部件和阀门处于正常工作状态。
- 清除管道系统中的杂物和残留物,以确保试压时的准确性和安全性。
2. 试压前准备- 确定试压的目标压力和持续时间,并根据设计要求进行调整。
- 检查试压设备的准确性,并校准压力表和其他必要的测量工具。
- 确保试压区域的安全,包括正确设置标志和安全警告标识。
3. 试压操作- 在试压设备和管道系统之间建立连接,并确保连接牢固且无泄漏。
- 缓慢增加试压设备的压力,以允许管道系统渐进地适应压力。
- 监控压力变化并记录相关数据,以便后续分析和评估。
- 保持试压压力一段时间,并观察管道系统的稳定性和泄漏情况。
- 缓慢减小试压设备的压力,并确保管道系统能够安全释放压力。
4. 结果评估- 分析试压过程中收集到的数据,并评估管道系统的安全性能。
- 检查试压后的管道系统是否出现任何问题或泄漏。
- 根据评估结果做出相应的决策,例如修复发现的问题或进行进一步的试压。
注意事项在进行石油输送系统的试压时,应注意以下事项:- 确保试压操作符合相关标准和法规的要求。
- 提前通知相关的人员和部门,以确保试压操作的安全性和顺利进行。
- 定期检查和维护试压设备,确保其性能和准确性。
- 记录和保存试压过程中的所有数据和结果,供日后参考。
结论通过制定并实施石油输送系统的试压方案,我们可以确保管道在正常运行期间能够安全、可靠地输送石油,同时降低泄漏和安全问题的风险。
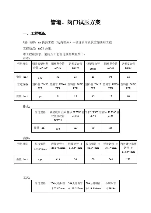
管道、阀门试压方案一、工程概况项目名称:xx供油工程(场内部分)-机场油库及航空加油站工程工程地点:xx24公里。
本工程给排水、消防及工艺管道规格数量如下:本工程含有阀门数量:1、给排水及消防管道阀门总数约167台;2、工艺阀门总数约142台。
二、编制依据1.xx供油工程(场内部分)—机场油库及航空加油站工程招标文件及图纸2.《建筑给水排水及采暖工程施工质量验收规范》(GB50242-2002);3.《给水排水管道工程施工及验收规范》(GB50268-2008);4.《工业金属管道工程施工及验收规范》(GB50235-97);5.《压力管道规范工业管道》(GB/T20801.1~6-2006)三、编制原则1、工作压力大于等于0.1MPa的压力管道应进行管道水压试验,试验压力分为预试验和主试验阶段;试验合格的判定依据分为允许压力降值和允许渗水量。
本工程所有给水管道、消防管道及工艺管道工作压力均大于0.1MPa,因此在埋地管道回填土前应进行水压试验。
2、工作压力小于0.1MPa的无压管道应进行管道的严密性试验,严密性试验分为闭水试验和闭气试验。
本工程所有排水管道的工作压力均小于0.1MPa,因此进行严密性试验。
本方案采用闭水试验法试验。
3、按照规范要求,给排水及消防阀门试验应在每批(同牌号、同型号、同规格)数量中抽查10%,且不少于一个。
对于安装在主干管上起切断作用的闭路阀门,应逐个做强度和严密性试验。
4、工艺阀门应逐个进行强度和严密性试验。
四、压力管道水压试验1.试压准备1.1后背设计后背尽量设在原状土上,在没有条件处采用人工后背,当土质松软时,采用机械或人工夯实,后背墙面用人工将其修平整,且与管道轴线垂直。
1.2堵板设计本方案的试验管段的堵板均采用10㎜厚的钢板做堵板,焊接在试验管段的端部。
1.3进水管路进水管路采用钢管焊接在试压管段的下游端部,钢管上开有三通,一端通过阀门和橡胶管与施工区域附近的供水管相连接,另一端通过阀门和橡胶管与试压水泵相连接,试压水泵通过橡胶水管再与施工区域附近的供水管相连接。
码头输油管道施工方案概述码头输油管道施工是一个非常关键的环节,直接影响到码头输油工程的建设和运营。
本文将从施工前的准备工作、安全保障、施工技术、质量管理等方面进行介绍。
施工准备预验收在进行码头输油管道施工前,需进行预验收,主要包括以下几个方面:•看是否符合监理部门和建设规范的要求;•确认施工方案是否符合施工规范要求;•检查配合的施工材料、设备、人员等是否符合要求。
现场准备码头输油管道施工涉及到较多的设备和材料,对现场的准备要求较高,包括:•确认材料、设备、工具等是否到位;•确认施工人员是否到位,工作状态是否良好;•确认现场是否具备安全生产条件。
施工前的安全检查码头输油管道施工涉及到安全生产问题,应在施工前进行全面的安全检查,包括:•确认现场已经设置警戒线、提醒标志、安全通道等;•进行施工设备、安全设备的检查,确保正常使用;•确认施工人员穿戴安全防护用品,并进行安全教育。
安全保障安全措施安全是施工的首要任务,所以在施工中必须采取各种安全措施,包括:•设置警戒线、提醒标志、安全通道等;•要求施工人员穿戴安全防护用品,使用安全设备;•清理施工现场,杜绝施工安全隐患;•严格管理施工材料和设备,确保施工质量和安全。
应急预案在进行码头输油管道施工过程中,出现意外情况时,需要有应急预案,以便快速有效地处理。
•制定应急预案并严格执行;•确认应急救援队伍和医疗设备是否到位;•进行应急演练,以便做到万一发生意外时能够快速应对。
施工技术管道铺设码头输油管道铺设的技术应该符合规范和安全要求。
•绘制管道布局图,安排好管道的走向、横跨桥梁、路口等位置;•进行管道开挖、铺设、连接;•安装支架和固定件等辅助设备,确保管道的稳定性。
防腐工艺码头输油管道处于海湾环境下,防腐是很重要的一步。
•土方回填完毕之后,对管道进行清洗、吹扫,去除管道内壁可能附着的泥土、水分等杂物;•对管道进行表面处理,如机械除锈、喷砂处理等;•进行底漆、中间层和面漆三道防腐层覆盖。
风城油田重32井区SAGD试验2012年地面建设工程SAGD集油线试压方案编制人:审核人:审批人:油建一公司2013年03月30日目录一、工程概况二、冲洗试压方法三、试压组织机构四、试压设备、工具和材料准备五、管线冲洗、试压及排水方案六、试压的安全技术措施七、应急预案八、应急措施九、风险识别一、工程概况风城油田重18井区SAGD试验2012年地面建设工程,新增集油线管径D273×7/20#,现管线均已安装完毕,目前该工程已具备试压条件。
管线试压介质采用洁净水,根据《石油天然气建设工程施工质量验收规范-油田集输管道工程》SY4204-2007,该集油管线强度试验压力为3.75Mpa,严密性试验压力为2.5Mpa。
二、冲洗、试压方法管线冲洗采用洁净水,冲洗时水流量不小于 1.5m/s。
管道冲洗应连续进行,以排出口水色和透明度与入口的目测一致为合格。
试压采用中性洁净水。
试压时在周围设置明显标志及警戒线。
三、试压组织机构序号姓名职务职责1 艾沙江现场负责人现场技术负责2 王立新安全员现场安全监督3 孙长理副经理现场试压负责另外安排有试压经验且懂工艺流程的人员配合,配合人员不少于6人。
四、试压设备、工具和材料准备(1)设备:拉水车一辆、泵车一台、林肯电焊机2台、拖拉机1台。
(2)工具:250-300 型管钳1把,100*36型活动扳手2把,15型扳手2把。
仪表:经效验合格且效验有效期的精度1.6级的0-6Mpa压力表4块。
五、管道冲洗、试压方案集油管线强度试验压力为3.75Mpa,稳压时间为4h;严密性试验压力为2.5Mpa,稳压时间24h,在管线沿线共安装2块0-6Mpa压力表;具体操作:a)从集油管线一头进水,管线注满水后,用泵车开始升压。
在压力分别升至1.125和2.25Mpa时,各稳压30min。
检查管道无渗漏、目测无变形,继续升至强度压力3.75Mpa,稳压4h,管道无断裂、目测无变形、无泄漏,压降小于或等于试验压力的1%,符合规范规定。
文件编号:检验方案编号: ___________________检验方案编制:日期:审核:日期:批准:日期:XXXX检测研究院地址:,邮编:XXXX 检测研究院检验方案XXX 油库有限公司工艺管道系统包含9条管线,输送介质为汽油与柴油,全长1905.79米, 由XXX 石油化工设计院设计,XXX 石油化工建设集团公司于安装,于2009年06月投入使用。
管 道安装时经我院监检合格,监检报告编号为:DA0009070009,管道投用后未进行过定期检验。
现依据《中华人民共和国特种设备安全法》、《特种设备安全监察条例》、《在用工业管道定 期检验规程》(试行),以及本方案所引用的检验依据的规定,对该管道系统进行全面检验与安 全评价,并帮助使用单位建立压力管道的档案,为使用单位的压力管道安全和有序管理打下基 础。
一、 检验依据1) 2013《中华人民共和国特种设备安全法》 2) 1996《压力管道安全管理与监察规定》 3) 2009《特种设备安全监察条例》 4) TSG D0001-2009《压力管道安全技术监察规程一一工业管道》 5) 2003《在用工业管道定期检验规程》(试行) 6) GB 50235-2010《工业金属管道工程施工规范》 7) JB/T 4730-2005《承压设备无损检测》 8) GB 50316 - 2000《工业金属管道设计规范》 9) GZSPEI/NW006-2013 《XXX 市压力管道普查整治检验管理规定》二、压力管道全面检验的内容1、 技术资料核对(1) 核对设计技术资料,包括设计规范、工艺参数、施工图及施工技术规范或要求等。
(2) 核对管材、管道附件(弯头、大小头、短节及阀门等)制造合格证明书及质量检验报告书。
内容包括外观检验报告、化学成分、机械性能报告及复检报告、无损检测报告、试验报告 和其他设计技术要求报告。
(3) 审查安装竣工资料。
内容主要包括各项安装检验记录、无损检测报告、返修记录、耐压试 验、安全阀调试、吹扫、防腐等施工记录、试验报告及质量检验报告。
油库配套安装工程工艺管线吹扫、试压方案XXXX油库配套安装工程工艺管线吹扫、试压方案编制人:审核人:审批人:XXXXXXXXX二O一二年八月十日目录1.编制依据 (2)2.工程概况 (2)3.施工准备工作计划 (2)4.施工组织 (3)5.施工进度计划 (3)6.施工流程 (4)7.吹扫措施 (4)8.试压措施 (4)9.各项资源配备计划 (10)10.质量保证措施 (11)11.HSE管理措施 (12)1.编制依据1.1 设计施工蓝图《XXXXXXXX 工艺管网安装》DL1-0101储021.2 设计施工蓝图《XXXXXXX 罐区工艺专业》DL1-0107储011.3 设计施工蓝图《XXXXXXX 总体部分工艺专业》DL1-0101储011.4 现场工艺管线安装进展情况1.5《石油天然气站内工艺管道工程施工规范》 GB50540-20091.6《施工现场临时用电安全技术规范》 JGJ46-881.7 以往公司同类工程施工经验2.工程概况XXXXXX库配套安装工程承建湛江新建油库8座10万方钢制储罐的配套辅助工程,主要包括油库配套工艺管线、设备、库区阴保、库区内消防系统、工业监视系统安装、原油临时中转管线安装等。
本次要进行试压的系统是从已建首站到站区8个原油储罐的工艺管线。
管线全长4.9km, 设计压力2.5mpa,包括DN600~DN900各类阀门、设备93个,各种管件200个。
其中DN900管线4条,DN600管线1条,每条管线长约0.98km。
工艺管线采用分系统试压,介质采用洁净水;强度试验压力为3.75mpa, 稳压4小时;严密性试验压力2.5mpa,稳压24小时。
3.施工准备工作计划工艺管线试压前需要所有的管线、阀门、管件安装完毕并检验合格,试压用水、试压设备的准备工作完成,试压方案经审批合格。
主要完成以下准备工作量:3.1工艺系统管线安装完成。
试压前需要完成中转油库8个罐前阀组、进罐工艺管线安装。
油库输油管道检验方案根据油库输油管道的特点和要求,制定合理的检验方案是保证输油管道安全运行的重要环节。
以下是一个关于油库输油管道检验方案的示例,供参考:一、检验目的二、检验内容1.管道材料检验:对输油管道的原材料进行质量检验,包括管道钢材的化学成分、物理性能和力学性能等方面的测试。
2.管道焊缝检验:对管道的焊缝进行无损检测,包括超声波检测、X射线射线检测和磁粉检测等。
3.管道半成品检验:对制作过程中的半成品进行检验,包括管道的加工工艺、尺寸偏差、表面质量等方面的检查。
4.管道结构完整性检验:对管道系统的整体结构进行检验,包括管道的连接方式、支撑方式、配管件的安装等方面的检查。
5.管道防腐层检验:对管道的防腐层进行检验,包括涂层的厚度、附着力、耐久性等方面的测试。
6.管道泄漏检验:对管道进行泄漏检测,包括压力测试、气体检测等。
三、检验方法1.实地取样检验:对输油管道的原材料、焊缝等进行现场采样和实验室测试。
2.无损检测:采用超声波检测、X射线检测、磁粉检测等方法对焊缝和管道进行检测,发现焊缝中的裂纹、气孔等缺陷。
3.压力测试:根据管道的设计工作压力和设计要求,进行压力测试,检测管道的耐压性能。
4.气体检测:采用气体检测仪器对管道进行泄漏检测,确认管道是否存在泄漏问题。
四、检验频率1.建设阶段:在管道建设的不同阶段,进行不同的检验,确保管道的质量和完整性。
2.运营阶段:根据管道的使用年限、油品性质、工作条件等,制定定期检验计划,确保管道的运行安全和可靠性。
五、检验评定标准1.管道材料检验:按照国家相关标准和技术规范进行评估。
2.管道焊缝检验:按照相关焊接标准和检测规范进行评定,焊缝的裂纹和气孔数量应符合规定要求。
3.管道半成品检验:按照设计图纸和工程要求进行检查,尺寸偏差和表面质量应满足要求。
4.管道结构完整性检验:按照设计要求、工程规范进行检查,确保管道连接和支撑的可靠性。
5.管道防腐层检验:涂层的厚度、附着力和耐久性应符合设计要求。
**工程清管、测径、试压方案编制人:审核人:审批人:编制日期:年月日编制单位:**有限公司目录一、编制依据 (1)1.1招标文件资料 (1)1.2法律法规及标准 (1)二、工程概要 (2)三、清管、测径、试压方案 (3)3.1工程概况 (3)3.2清管、测径、试压施工流程图 (3)3.3清管、测径、试压设备的选择 (4)3.4清管 (7)3.5测径 (8)3.6试压 (8)四、质量保证措施 (1)4.1质量目标 (1)4.2质量保证 (1)4.3工程质量管理措施 (1)五、HSE管理措施 (3)六、本次风险识别与控制 (6)1.风险评估小组成员 (6)2.安全应急预案 (6)一、编制依据1.1招标文件资料1.1.1**工程招标文件1.1.2 《**工程施工说明书》1.1.3**有限责任公司管理规定1.1.4**项目部HSE文件1.1.5项目经理部HSE管理文件1.2法律法规及标准1.2.1国家现行的法令、法规,地区行业颁发的安全、消防、环保等管理规定。
1.2.2施工技术标准及验收规范:《油气田集输管道施工规范》(GB 50819-2013)《油气输送管道穿越工程施工规范》(GB 50424-2015)《油气管道穿越工程施工验收规范》(GB 50424-2015)《石油天然气钢制管道无损检测》(SY/T 4109-2013)《油气长输管道工程施工及验收规范》(GB 50369-2014)二、工程概要工程名称:**工程建设地点:山西省临汾市建设单位:**有限责任公司监理单位:**有限公司施工单位:**有限公司**管道规格Φ219*8,材质L245N,长度约13km,设计压力6.3Mpa。
施工内容主要为:作业带清理、管道运输、施工便道修理、管道安装、补口补伤、管沟开挖和回填、管道清管试压、氮气置换、三桩埋设、水保施工、地貌原貌恢复等工作。
管道试压介质采用压缩空气根据设计要求和施工规范,计划将全段线路整体试压:三、清管、测径、试压方案3.1工程概况管线全长13Km ,管道规格D219*8,弯头规格D219*10,设计压力6.3Mpa ,全线整体试压,试压用测径板规格为管段内最大壁厚钢管或弯头内径的90%,为179.1mm 。
中国石油青海销售分公司格尔木油库改扩建工程输油管道吹扫、试压方案一、工程概况输油管道输送介质分别为汽油(D114X4)和柴油(D168X5),线路水平长度为6.3KM(其中包括0.8 km的站内管线,管线长度为5. 5km);改扩建输油泵房一座及隔油池一座。
输油管道由炼油厂输拉泵房出发,两根并同敷设,经过管道处末站外围墙、东干渠北侧、火车站南侧、西藏驻格尔木国家粮食中转库第二仓库,至中国石油格尔木输拉萨新建油库,线路长度5.5Km,设计压力2.5MPa。
输油管线试压强度3.125MPa,严密性2.5MPa;二、施工组织为保证施工安全有效进行,特成立吹扫、试压施工领导小组,对整个施工过程进行组织、协调、监护。
2.1领导小组成员组长:何启明常青副组长:王俊民白红祖程光响组员:张启瑞张成全张启冲周长江2.2职责(1)责编制吹扫、试压方案;(2)组织施工人员学习吹扫、试压方案,熟悉流程,掌握操作步骤。
(3)组织施工人员、机具设备、材料及时到位;(4)协助做好吹扫、试压前的准备工作;(5)负责监护施工全过程的安全工作,对施工出现的问题及时制定处理方案,并组织实施;(6)负责同甲方、监理、设计等相关单位的协调工作;2.3施工人员管工 4人电焊工 2人火焊工 2人力工 6人2.4施工设备、机具注水多级泵1.6MPa 1台试压泵25 MPa 1台发电机50KW 1台活动焊机 2台装载机 1台(拉设备)双排五十铃 1台(值班)对讲机(一组3个) 1套三、施工步骤分段试压→吹扫、通球→干燥式吹扫四、施工措施4.1试压措施4.1.1外输管线穿越砂石路共计2处,穿越铁路2处,管线分段吹扫进行已完毕,试压起点为原101泵房,接厂区绿化给水管道,采用水箱(10立方)蓄水,再接多级泵(1.6MPA)往管道注水。
4.1.2管线组对前均使用清管器对每根钢管进行了清理,因此吹扫采用压缩空气,阀门控制吹扫压力为0.6Mpa。
4.1.3管线试压压力为2.5 Mpa,试验介质为清水。
中国石油青海销售分公司格尔木油库改扩建工程输油管道吹扫、试压方案一、工程概况输油管道输送介质分别为汽油(D114X4)和柴油(D168X5),线路水平长度为6.3KM(其中包括0.8 km的站内管线,管线长度为5. 5km);改扩建输油泵房一座及隔油池一座。
输油管道由炼油厂输拉泵房出发,两根并同敷设,经过管道处末站外围墙、东干渠北侧、火车站南侧、西藏驻格尔木国家粮食中转库第二仓库,至中国石油格尔木输拉萨新建油库,线路长度5.5Km,设计压力2.5MPa。
输油管线试压强度3.125MPa,严密性2.5MPa;二、施工组织为保证施工安全有效进行,特成立吹扫、试压施工领导小组,对整个施工过程进行组织、协调、监护。
2.1领导小组成员组长:何启明常青副组长:王俊民白红祖程光响组员:张启瑞张成全张启冲周长江2.2职责(1)责编制吹扫、试压方案;(2)组织施工人员学习吹扫、试压方案,熟悉流程,掌握操作步骤。
(3)组织施工人员、机具设备、材料及时到位;(4)协助做好吹扫、试压前的准备工作;(5)负责监护施工全过程的安全工作,对施工出现的问题及时制定处理方案,并组织实施;(6)负责同甲方、监理、设计等相关单位的协调工作;2.3施工人员管工 4人电焊工 2人火焊工 2人力工 6人2.4施工设备、机具注水多级泵1.6MPa 1台试压泵25 MPa 1台发电机50KW 1台活动焊机 2台装载机 1台(拉设备)双排五十铃 1台(值班)对讲机(一组3个) 1套三、施工步骤分段试压→吹扫、通球→干燥式吹扫四、施工措施4.1试压措施,穿越铁路2处,管线分段吹扫进行已完毕,试压起点为原101泵房,接厂区绿化给水管道,采用水箱(10立方)蓄水,再接多级泵(1.6MPA )往管道注水。
,因此吹扫采用压缩空气,阀门控制吹扫压力为0.6Mpa 。
Mpa ,试验介质为清水。
两管连一起试压,压力无下降为合格。
,并在有效期内,精度不小于1.5级,压力表量程为0-4.0Mpa ,安装压力表不少于两快,分别置于管线两端。
码头——油库输油管线压力测试方案
1编制目的
检验码头——油库输油管线的在保压状态下的运行状态和安全性、合理性、稳定性。
2职责
2.1油库经理负责试运行的现场指挥。
2.2维修部负责在保压过程中发生泄漏以及设备损坏维修的应急抢修工作。
2.3码头负责按工艺流程图核对作业流程,运行前管线及附件的检查,试压过程中的巡
视检查。
2.4检验中心负责试试压后的油品质量监控。
2.5自控室负责监控管线压力。
2.6保管负责按工艺流程图核对作业流程,运行前管线及附件的检查,在试压过程中油
库相关阀门的操作、试压泵的操作以及巡视检查。
3工作要求
3.1各项消防、应急物资准备到位,试压前管线及附件运行情况良好。
3.2已制定试压操作规程、安全管理规定、应急预案等,人员培训到位,能掌握试压设备
的性能和操作规程,并已考核合格。
3.3试压测试期间应确保每位参与人员都有对讲机,并已经过测试确保完好可用。
3.4人员充足,试压测试期间现场操作人员满足试压测试需要。
3.5试压设备、修补工具等已调试到位。
3.6管线试压以液压试验方式进行,以管线内油料为试验介质,测试管线应充满油料。
3.7采用8号泵加压的方式,测试管道压力为0.604Mpa。
5工作程序
5.1试压前由现场指挥组织干部、现场人员、技术骨干召开安全分析会,评估管线试压的
风险,制定可能发生的应急预案。
5.2试压测试前由现场指挥对参与人员充分讲解,包括试压流程、操作规程、安全事项、
应急预案等。
组织参加管线试压的作业人员进行应急演练培训。
保证试压作业人员熟悉试压工作要求,掌握试压流程,熟练掌握试压设备性能、操作要领,能应对突发的应急事故。
5.3试压测试前检查确认,对试压过程涉及设备进行一次全面检查确认,包括管线、阀门、
附件、临时用电设备、测试油泵等,并完成试压测试设备的准备工作。
5.3.1安排现场操作人员对管线进行全面检查,对工艺流程当前状态进行确认。
5.3.2现场指挥检查所有参与人员是否到位。
5.3.3检查通讯设备完好可用。
5.3.4检查消防器材及其它应急是否准备到位。
5.3.5检查试压设备和仪器仪表是否完好可用。
5.3.6拆除或关闭因压力或其它原因不能参与系统试压的设备、仪表元件(流量计、
调节阀、安全阀等)
5.3.7预先清空码头泊位的两个2m³回收罐内的油料。
5.4试压前的工序准备
5.4.1由现场指挥确认管线压力测试时间,发布压力测试指令。
5.4.2根据工艺流程开具作业工作票,并由油库经理、自控室、保管分别签字确认工
艺控制要求。
5.4.3由保管、码头分别操作确认相关阀门,提供试压条件。
5.5管线试压
5.5.1现场指挥发布检查指令。
5.5.2保管、码头检查相关设备、关闭相关阀门。
5.5.3现场指挥发布压力测试指令。
5.5.4启动8号泵对1、2组管线升压,升压时需缓慢进行,达到测试压力(0.604mpa)
时,停压13小时。
5.5.5码头和油库对管线进行全面检查,确认是否存在漏点,管线有无位移等,以无
渗漏为合格
5.5.5.1在检查时如发现管线存在漏点,设备损坏造成漏油现象时,停止加压操作。
5.5.5.2对试压管线泄压,打开2号管线高点排气阀门,将压力泄入2m³罐中。
5.5.5.3维修部准备吸油毡等物资立即清理渗漏油料,使用修补工具维修管线漏点。
5.5.5.4完成清理泄漏油料、管线漏点及设备修复后,确认无安全隐患恢复试压操作。
5.5.6管道系统试压合格后,应缓慢降压,泄压排放至油罐中。
5.5.7现场指挥通知各岗位恢复收油管线系统原有状态,
5.5.8保管、码头恢复测试相关阀门及设备。
5.5.9恢复正常检查无安全隐患后,通知管线可以使用。
5.5.10化验室对使用测试时收油管线内的油料进行质量跟踪。
5.6最后形成管线压力测试总结报告
6应急预案
6.1当试压过程中发生油料泄漏时,按油罐、码头、管线油料泄漏应急预案处置。
6.2当管线压力测试作业时发生设备损坏,应立即停止测试,并进行紧急修补。
6.3当油罐浸润后油料检验不合格时,应按《油罐冲洗浸润质量控制方案》(2008-6076)
中冲洗浸润质量控制应急预案处理。
6.4当管线压力测试期间发生油料火灾时,应按油罐、码头、管线火灾事故现场处置应急
预案组织应急救援。
附件1,管线压力测试流程图。