机械加工工艺纪律检查考核
- 格式:xls
- 大小:35.00 KB
- 文档页数:10
工艺纪律检查记录表受查单位:机加工车间检查时间:年月日参检人员: 填表人:检查项目检查内容检查情况及问题点(要写明工序、件号、件名、设备等)整改要求标准分数实得分数效果确认一、“三按”执行情况1、图纸、工艺等技术文件是否齐全,做到完整、正确、统一,是否有效版本。
102、是否按工艺规定使用设备、工装、卡具、量具,按规定参数、顺序和方法进行操作和加工。
103、操作者有无操作证,是否有效。
54、原材料、辅料是否符合工艺要求。
5二、原始记录1、是否及时填写自主检查记录,做到真实、规范。
52、质控点是否按规定控制并作好有关记录。
5工艺纪律检查记录表(续页)检查项目检查内容检查情况及问题点(要写明工序、件号、件名、设备等)整改要求标准分数实得分数效果确认三、工装量具刃具1、工装、模具、工具、刃具等是否完好,按规定保养和存放,符合工艺要求。
52、计量器具是否在周检合格期内,有周检合格证。
5四、特殊过程(热处理、焊接工序等)1、是否有操作证和相应的资格证、上岗证等,按规定要求进行操作。
52、是否按规定填写自检和过程控制参数记录。
10五、现场管理1、现场技术文件是否整洁、完好、定置摆放。
52、现场零件和工位器具是否分类摆放整齐并有标识。
53、通道、地面、附件、工具等是否整洁、定置摆放,符合“5S”要求。
5六、其他1、工艺纪律的自检和整改20注:1.各单位进行工艺检查时间可参照其对应的有关内容进行。
对不同受查单位要分别填写本表。
2.空间不够可另加附页。
由技检部负责汇总并进行评分。
机械加工考核制度机械加工是一项需要技术扎实和严谨操作的工作,为了保证机械加工质量和提高工人的技术水平,企业需要建立一套完善的机械加工考核制度。
以下是一套可行的机械加工考核制度,旨在提高机械加工人员的技能水平和工作效率。
一、考核目标1.提高机械加工人员的技术水平。
2.提高机械加工部门的工作效率,降低零件加工不合格率。
3.增强机械加工人员的责任感和工作积极性。
4.完善机械加工人员的培训体系,不断提高整体素质。
二、考核内容1.加工工艺能力:包括对零件加工工艺的理解和掌握程度,能否根据图纸和工艺要求合理安排、选择刀具和夹具及加工顺序。
2.加工质量能力:包括对零件加工精度的控制能力,能否按照要求保证零件加工精度,避免因误差导致零件不合格。
3.设备操作能力:包括对机床设备的熟悉程度,能否正确操作机床设备,避免由于操作不当导致的事故和设备故障。
4.工作积极性与责任感:包括对工作的主动性和积极性,能否按时完成工作任务,并对自己的加工质量负责。
5.团队合作与协调能力:包括对工作中团队合作的意识和能力,能否与其他工作人员协调配合,完成共同的目标。
三、考核评分1.考核评分采用百分制,根据考核内容的重要程度和难度确定各项指标的权重,进行加权计算。
2.考核评分分为等级制,根据得分分为优秀、良好、合格和不合格四个等级。
3.每个等级对应的得分范围为优秀(90-100分)、良好(80-89分)、合格(60-79分)、不合格(0-59分)。
4.对于每一项考核指标,都有相应的评分标准和评分参考。
评分标准和评分参考需要定期更新,根据实际工作情况进行调整。
四、考核周期1.考核周期一般为半年或一年一次,具体根据企业的实际情况进行调整。
2.考核周期结束后,根据考核结果对机械加工人员进行奖励和激励措施,同时也需要进行培训和改进计划,提高机械加工人员的短板和不足之处。
五、考核结果的运用1.考核结果作为机械加工人员职业生涯发展的依据,根据考核结果和考核等级确定晋升、岗位调整和薪酬待遇。
工艺纪律检查管理制度为及时检查发现生产中出现的违反工艺纪律的现象并给予纠正,特制定本一、生产车间对工艺纪律检查设立多级管理。
二、班级必须在生产前对生产场所的清洁卫生、工艺条件进行检查。
三、班组在生产过程中必须严格按照工艺规程和岗位标准操作程序进行生产,班组长必须对此进行监督和检查。
四、各生产班组生产结束后都必须按规定做好清场及清洁工作。
五、班组长在工艺纪律检查过程中发现违纪现象应及时指正,并向车间工艺员报告。
六、车间工艺员在生产前必须检查各项工艺条件,合格后进行生产。
七、车间工艺员和班组长在生产过程中都必须对各项工艺条件进行检查,对工艺规程和各种标准操作程序的执行情况进行监督,对出现违纪现象应及时指正并作出相应的处理。
八、车间主任、车间工艺员、班长不定期召开生产班组会议,以加强工艺纪律的管理,保证工艺纪律的切实实施。
九、生产技术部、车间主任应不定期组织技术人员对生产现场进行检查并做好记录。
十、车间每月必须召开一次工艺纪律检查会议,以了解车间工艺纪律执行情况,找出差距,便于改进。
工艺纪律检查管理制度(二)1、目的为加强工艺管理工作,保证公司各单位工艺技术的有效控制,特制定本管理制度及考核办法。
2、适用范围本规定适用于公司各单位的工艺技术管理控制。
3、职责范围技术部是工艺技术控制的归管理单位,负责正常生产的工艺管理工作,组织工艺文件的编制、修订、发放及监督管理。
负责工艺记录的审批登记管理。
负责各生产单位工艺文件执行情况的监督检查与考核工作。
4、规定内容4.1正常生产的工艺管理4.1.1各生产单位必须严格按工艺操作规程执行,并如实填写原始记录。
4.1.2为确保工艺指标的严格执行,生产单位要对工艺指标执行情况进行巡回检查,并做好记录。
4.1.3技术部组织对各生产单位工艺执行情况进行现场巡检,每月对公司各生产单位进行汇总,对查出的问题进行通报并进行相应的处罚。
4.2工艺变更的管理4.2.1通过技术改造后,工艺需要变动的,技术部应重新编制或修订工艺文件,。
机械加工检验规定1 目的和范围:通过严格执行三检,“首件检验”、“巡回检验”、“完工检验”将检验工作与工序控制紧密结合,对每一工序的质量问题或可能出现的质量问题不放过,剔除不合格品,使其不能投入下序或出厂,从而达到工序控制的目的。
本检验程序适用于本厂所有自制产品零部件和分、总成在冷加工过程中的检验和试验。
2 检测依据:过程检验的检测依据及技术支持和标准:按图纸、工艺要求、技术要求执行。
3 检验类别、内容和要求:3.1首件检验:3.1.1在下述情况下,必须首件检验确认后,才能开始加工;a)工作班开始加工的第一个工件;b)调换操作者后加工的第一个工件;c)更换(调整)工艺装备或更换模具后加工的第一个工件;d)代用材料后加工的第一个工件。
3.1.2首件检验的依据:a)生产图纸或工艺图纸或工艺卡片;b)作业指导书(工序控制点)3.1.3检验内容:根据检验工艺规程的要求,核对首件产品的质量特性值是否真正符合要求:对首件检验合格,批准生产加工。
首件检验不合格,进行不合格品的处理,同时分析不合格原因,采取改进措施后生产,产品继续首件检验,直至合格为止。
3.1.4检验要求:a)对首件,根据加工工艺要求,核实首件产品或工件(毛坯)产品的质量特性是否符合要求。
对首批检查的工件(毛坯),操作者必须做好自检和标识,在操作者缺乏检测手段时,也应对工件的外观质量自检,合格后送检验员检查。
无论在任何情况下,首件检验未经检验合格,不得进行批量生产或继续加工作业。
对首件不报检查的,检验员有权拒绝该批零件的检查。
b)作好首检检验记录,要求按工件种类分类填写首检记录,以便于追溯。
c)检验状态分为:合格、不合格、待检、检后待定;产品标识要求填具“工件名称、规格、数量、尺寸、首检合格”要素,并放在料块的最顶端。
3.2巡回检验:由检验人员在生产现场,进行日常工艺纪律巡回监督检查,重点监控工序质量和工艺纪律,原则上每班抽检三次,并做好记录。
工艺纪律检查管理制度范本一、总则工艺纪律是企业生产组织中的重要环节,对保证产品质量、提高生产效率和增强企业竞争力具有重要意义。
为加强工艺纪律的管理,提高生产效率,制定本工艺纪律检查管理制度。
二、检查管理的目的1. 提高工艺纪律的执行力,确保产品质量;2. 提高生产效率,降低生产成本;3. 保障企业的安全和环境。
三、检查方式和频次1. 定期检查采用定期检查的方式,按照生产计划和工艺流程的要求,对各个工段进行检查,发现问题及时纠正。
2. 不定期检查针对各个工段的特殊情况,进行不定期的检查,确保工艺纪律的执行情况。
四、检查内容1. 工艺参数对各个工段的工艺参数进行检查,确保参数符合要求,并能够正常运行。
2. 设备运行情况对关键设备进行检查,确保设备能够正常运行,发现问题及时处理,并对设备进行维护保养,防止故障发生。
3. 人员操作纪律对各个工段的操作人员进行检查,确保他们按照规定的标准进行操作,不得擅自改变工艺纪律。
4. 安全生产对生产现场的安全情况进行检查,确保员工的人身安全和设备的安全运行。
五、问题处理1. 对发现的问题进行记录,及时通知责任人进行整改;2. 整改问题要有具体的时间要求和整改措施,并对整改情况进行跟踪和检查;3. 发现问题严重或者屡教不改的,上报主管部门进行处理。
六、效果评估建立反馈机制,通过对问题整改的跟踪和检查,及时发现问题,并评估整改后的效果。
七、责任追究1. 对于不按照规定执行工艺纪律的人员,要进行批评教育,并视情节轻重给予相应的处罚;2. 对于发现问题不及时报告或者故意隐瞒问题的,要进行严肃处理。
八、附则本制度自颁布之日起执行。
对于未尽事宜,按照相关规定进行处理。
这是一个简要的工艺纪律检查管理制度,旨在加强对工艺纪律的管理,提高生产效率和产品质量。
在执行过程中,要注重团队合作,密切配合,严格执行制度,以确保工艺纪律的有效执行。
同时,也要加强对员工的培训和教育,提高工艺纪律的重要性意识,做到由内而外的推动,实现企业的持续发展。
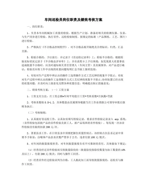
车间巡检员岗位职责及绩效考核方案一、岗位职责:1、负责本车间机械加工质量的检验。
根据生产计划,准备好相关的检测仪器、仪表,与生产同步进行检验。
执行首件、巡检检验制度,按规定的标准(产品图纸、工艺、图片)进行检验。
2、严格执行《不合格品控制程序》。
对不合格品展开隔绝及合理标识、归类,汇总呈报。
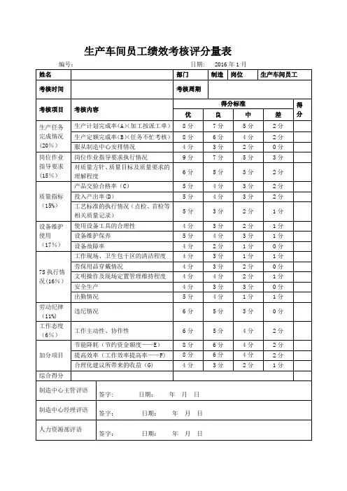
3、检验合格的,予以放行,并记录于《首巡检记录单》上;检验不合格的,根据检验实际状况记录于《不合格品评审单》上,并在流程卡上予以体现;如发现重大质量事故造成批量不合格时,应及时通知相关责任管理人(车间主管)及直属领导,对产品进行确认;检验员应将工作中出现的质量问题每周汇总书面上报质技部;4、有权对生产过程中辨认出的操作工违背操作方式工艺纪律的现象不予阻止,有权对生产过程中辨认出的操作工违背操作方式工艺纪律的现象不予阻止;协同处置已经出现的质量问题,并及时向上级意见反馈各种质量信息,明确提出制止措施意见;二、绩效考核方案:(一)工资方案1、工资支付方法:月工资总额=车间平均值日工资*考核系数*月执勤-罚款2、考核系数取0.8-1.2,具体数值由直属领导根据当月工作业绩报公司领导审批后报财务执行。
(二)考核细则:1、认真做好首巡检工作,认真如实填写检验记录,要求首件检验记录录入erp系统;(首件检验包括批产品的首件检验及新工人、新产品每班的首件检验);每发现一次该首件检验没有做的扣款200元/次。
2、著重县丞工作,在日常县丞中须要把握住质量控制点,该控制点在县丞记录中须要不予彰显;自噬体产品县丞次数严禁多于2次,违者付款100元/批次。
3、对车间的批量报废担责,对车间批量报废负有不可推卸的责任,具体做如下规定:(1)经查没经过首件检验而引致批量除役的(批量除役指除役数量为加工数量的10%及以上),付款200元/批次;同时与操作工同责。
(2)经查首件经过检验误判为合格,工人据此加工而导致批量报废的,巡检员与操作工同责。
工艺纪律检验管理制度第一章总则为规范和加强工艺纪律的管理,提高产品质量,确保生产秩序和生产安全,特制定本管理制度。
第二章组织体系1. 工艺纪律检验管理工作由公司设立的专门机构负责,该机构成员由相关部门工程师和质量工程师组成。
2. 机构设立工艺纪律检验管理小组,小组成员包括工艺工程师和质量工程师,小组负责具体工艺纪律检验工作。
第三章工艺纪律检验管理流程1. 产品进入下一工序前,必须经过质量工程师检验确认,必须符合相关标准和规范。
2. 产品在生产过程中出现问题,必须及时汇报上级领导,并由工艺工程师进行分析和处理。
3. 原材料和半成品进入生产环节前,必须进行工艺纪律检验,不合格的材料和产品必须及时淘汰处理。
4. 工艺纪律检验小组每周定期召开会议,对生产中出现的问题进行讨论分析,提出改进方案。
第四章工艺纪律检验管理措施1. 对生产过程中出现的问题,工艺纪律检验小组必须及时提出解决方案,并立即执行。
2. 对严重违反工艺纪律的人员,必须进行严肃处理,情节严重者须予以开除。
3. 工艺纪律检验小组必须定期对产品的质量进行抽查,确保产品质量符合标准。
4. 对工艺纪律检验小组成员,必须进行定期培训,提高其检验水平。
第五章工艺纪律检验管理效果评估1. 每季度对工艺纪律检验管理工作进行评估,对工作效果进行总结和分析。
2. 对工艺纪律检验小组成员进行绩效考核,并对考核结果进行相应奖惩。
3. 不断改进和完善工艺纪律检验管理制度,提高产品质量,确保生产秩序和生产安全。
第六章附则1. 本管理制度由公司质量部门负责解释。
2. 本管理制度自发布之日起生效,如有修改,须由公司质量部门进行审定。
以上即为工艺纪律检验管理制度的内容,希望全体员工严格遵守,共同维护公司的生产秩序和产品质量。
工艺纪律检查制度
标题:工艺纪律检查制度
引言概述:工艺纪律检查制度是企业管理的重要组成部份,通过规范工艺流程和确保产品质量,提高生产效率和降低生产成本。
本文将从五个方面详细介绍工艺纪律检查制度的重要性和实施方法。
一、建立工艺标准
1.1 制定标准化的工艺流程
1.2 确定每道工序的工艺参数
1.3 设立标准化的工艺文件管理系统
二、加强员工培训
2.1 培训员工遵守工艺规范
2.2 强调工艺纪律的重要性
2.3 定期组织工艺培训和考核
三、建立检查机制
3.1 制定工艺纪律检查计划
3.2 设立专门的工艺纪律检查组
3.3 定期进行工艺纪律检查和评估
四、实施纠正措施
4.1 及时处理工艺纪律问题
4.2 确保问题的彻底解决
4.3 定期总结经验,完善工艺纪律检查制度
五、持续改进
5.1 定期评估工艺纪律检查制度的效果
5.2 根据评估结果调整和改进制度
5.3 不断优化工艺流程,提高生产效率和产品质量
结论:建立健全的工艺纪律检查制度对企业的生产经营至关重要,惟独通过规范工艺流程、加强员工培训、建立检查机制、实施纠正措施和持续改进,才干确保产品质量和生产效率的稳定提升。
企业应重视工艺纪律检查制度的建立和实施,不断优化和完善,以提升企业竞争力和市场地位。
质量管理和工艺纪律检查管理办法编制:日期:审核:日期:批准:日期:*********机械有限公司质量管理和工艺纪律检查管理办法1 目的对现场质量管理和工艺纪律执行情况进行监督检查和考核,保证质量管理体系运行有效,提高员工质量意识。
2 范围本文件规定了******公司质量管理和工艺纪律工作流程、检查内容和考核标准。
本办法适用于******公司所有生产过程中质量管理和工艺纪律执行情况的管理。
3 工艺纪律检查小组组长:王生吉组员:浦家财、李士官、何世界、张清4 检查频次4.1工艺员每天对生产现场轴承零件加工情况进行工艺纪律检查,随时随地对工艺执行情况进行监督。
4.2工艺纪律抽查小组每周至少一次对生产现场轴承零件加工情况进行检查,检查内容及标准按附表2、附表3所列项目进行。
5 考核规定5.1现场检查采用百分制,检查过程中如发现未按规定要求执行,则按考核标准规定予以考核。
每月累计,对责任作业区进行责任考核。
5.2在检查中如有不配合检查或不改正者,加倍考核。
5.3对发现的问题需限期整改的,由工艺员负责填写《工艺纪律检查回执单》(见附表1),下发到相关责任科室(车间),责其制订整改措施,责任科室(车间)负责人签字确认后返回技术室。
5.4责任人或责任科室(车间)应在一周内整改完毕,技术室在下次检查时应对整改情况进行验证。
一周内未完成的,其主管领导负有监督不利责任,一并连带考核5.4检查组每月25日前将问题及考核情况汇总并经技术副总签字确认后报综合管理部,在当月工资中体现。
6 本办法自2013年7月15日起执行附表1工艺纪律检查回执单附表2注:每1分值代表10元附表3工艺纪律检查记录表检查人:。
浙江镇南精工机械有限公司月度工艺纪律检查记录表单编号: 7.5.1-05 NO.:序号检查项目检查内容检查记录备注1 文件和资料管理工作现场有作业文件,文件受控□符合□不符合受控文件妥善保管,无遗失情况发生□符合□不符合工艺文件不随意更改。
□符合□不符合受控文件不随意外借。
□符合□不符合文件文字图案清晰,易于辩识□符合□不符合工艺文件有受控状态标识(作废、受控、更改文件、试制、作废保留)□符合□不符合2 文件的执行操作人员按文件或工艺要求执行□符合□不符合操作人员按文件规定进行记录□符合□不符合记录完整,不涂抹,字迹清楚,签名完整□符合□不符合3 质量控制进货原材料每批检验并记录□符合□不符合原材料、工序加工及成品不合格有标识、隔离和评审处置记录。
□符合□不符合严格执行图纸、工艺卡要求□符合□不符合特殊过程参数得到控制并记录□符合□不符合各工序加工有自检、专检并记录□符合□不符合4 设备管理建立设备管理台账□符合□不符合设备有年度的保养计划□符合□不符合关键设备日常点检并记录□符合□不符合设备运行正常,有故障及时能检修□符合□不符合设备检修及保养有记录□符合□不符合5 计量检测设备管理建立计量检测设备管理台账□符合□不符合在用计量检测设备检定有效□符合□不符合有计量检测设备周检计划□符合□不符合操作人员能正确使用检测设备□符合□不符合6 安全、现场管理操作人员做好劳动安全保护,安全操作□符合□不符合新工人进厂有安全教育培训并记录□符合□不符合车间保持通道□符合□不符合特种设备安检合格□符合□不符合特种作业人员有操作证□符合□不符合作业场所无废杂物品□符合□不符合消防器材设施齐备有效□符合□不符合7 工作纪律作业人员不脱岗闲聊□符合□不符合在岗不干私活□符合□不符合车间工作穿工作服上岗□符合□不符合8 产品标识和状态标识控制产品标识和状态标识齐备,批号管理有效□符合□不符合9 供方控制各类原辅材料、关重物资的供方、外包方必须进行选择、评价并列入合格供方名单,实行定点采购。
作业(工艺)纪律检查作业(工艺)纪律检查引言概述:作业(工艺)纪律检查是生产过程中非常重要的一环,它有助于确保生产流程的顺利进行,提高生产效率和产品质量。
在现代工业生产中,作业(工艺)纪律检查不仅是一项管理工作,更是一项技术活动,需要严格执行和不断改进。
一、作业(工艺)纪律检查的重要性1.1 确保生产流程的规范化作业(工艺)纪律检查可以确保生产人员按照规定的工艺流程进行操作,避免因个人操作不当导致的生产质量问题。
1.2 提高生产效率通过作业(工艺)纪律检查,可以及时发现和纠正生产过程中的问题,避免生产中断和浪费,提高生产效率。
1.3 保证产品质量作业(工艺)纪律检查可以确保生产过程中各项参数和条件的准确控制,保证产品质量符合标准要求,提高产品竞争力。
二、作业(工艺)纪律检查的内容2.1 工艺参数检查检查生产过程中各项工艺参数的设定和控制,确保符合工艺要求。
2.2 设备状态检查检查生产设备的运行状态和维护情况,及时发现和解决设备故障。
2.3 人员操作检查检查生产人员的操作规范性和技术水平,及时纠正操作不当的行为。
三、作业(工艺)纪律检查的方法3.1 定期检查建立定期检查制度,每天、每周或每月对生产过程进行检查,确保不漏检。
3.2 抽样检查采用抽样检查的方法,对生产过程中的关键环节进行抽查,发现问题及时处理。
3.3 追踪检查对发现的问题进行追踪检查,确保问题得到有效解决,避免问题再次发生。
四、作业(工艺)纪律检查的责任分工4.1 生产管理人员负责制定作业(工艺)纪律检查计划和检查标准,监督检查过程,确保检查结果得到及时整改。
4.2 生产操作人员配合作业(工艺)纪律检查,遵守操作规程,积极配合检查工作,确保生产过程的顺利进行。
4.3 质量管理人员参与作业(工艺)纪律检查,对检查结果进行评估和分析,提出改进建议,确保生产质量得到提升。
五、作业(工艺)纪律检查的改进措施5.1 定期评估定期对作业(工艺)纪律检查的效果进行评估,发现问题及时改进。
机加工事业部工艺纪律检查制度一、目的规定工艺纪律检查考核的组织、考核要求和考核办法,确保生产工艺在受控状态下执行二、范围适用于机加工事业部工艺纪律的执行及考核。
三、职责3。
1机加工事业部总经理批准设立机加工工艺纪律检查考核组,负责领导组织机加工车间的工艺纪律检查考核工作,考核组由下列人员组成:组长:机加工事业部总经理副组长:车间主管、工艺主管组员:各班组长、工艺工程师、3。
2各班组设立一名专职工艺纪律检查员.四、各级工艺纪律检查组织的职责与权限4。
1组长的职责与权限是:4.1。
1 组织各班组负责人开展日常工作;4。
1.2 不定期地组织工艺纪律抽查,每月对机加进行一次全面的工艺纪律大检查,对抽查的结果作出评定和总结,纳入对各单位进行奖惩的依据,定期向公司总经理汇报;4.1。
3 对一贯严格遵守工艺纪律的单位和人员给予表彰和奖励,对违反工艺纪律的班组和人员给予批评和教育。
对因违反工艺纪律而造成质量、设备或人身事故,则根据情节轻重及损失大小,对责任人给予扣发奖金,赔偿损失,或调离岗位,直至开除,并追究其领导责任;4.2副组长职责与权限:4。
2.1组织各班组工艺纪律检查员开展日常工作;4.2.2检查工艺纪律检查员的工作,按周收取本班组的工艺纪律自检报表,进行汇报、上报;4。
2.3按月对工艺纪律执行情况进行抽查,做好月份抽查记录和小结,报生产经理;4。
2。
4对贯彻工艺纪律好的个人,向工艺纪律检查考核组提出奖励的建议,对违反工艺纪律的事件,向工艺纪律检查组汇报,提出处理意见;4.3各班组工艺纪律检查员职责与权限:4.3.1 每周对本班组员工执行工艺纪律情况,进行3次检查,做好检查记录,每周末,向当班主管报送工艺纪律自检报表;4.3.2组织本班组职工学习工艺纪律方面的规章制度、标准等有关知识,提高本班组职工的工艺质量意识;4.3.3把本班组员工执行工艺纪律的情况和奖励、批评、晋级挂钩,并做好奖惩记录;4.4其他职责:4。
机械加工工艺检验标准及规范1. 引言本文档旨在制定机械加工工艺的检验标准及规范,以确保产品的质量符合标准要求。
本文档适用于所有机械加工过程及相关产品的检验。
2. 检验标准2.1 尺寸测量- 所有产品的尺寸应符合绘图及相关规范要求。
- 尺寸测量应使用适当的测量工具,并记录测量结果以便追溯。
- 尺寸测量误差范围应在规定限制内。
2.2 表面质量- 表面应光滑、平整,无划痕、凹凸、气泡、氧化、腐蚀等缺陷。
- 表面质量应符合产品设计及相关标准的要求。
2.3 材料性能- 机械加工产品所用材料的性能应符合相关材料标准或约定要求。
- 需进行材料化学成分、硬度、强度等检验,并记录结果。
3. 检验流程3.1 准备- 确定所需检验的机械加工产品,包括图纸、规范要求等。
- 确定适当的检验工具和设备,如尺子、千分尺、磨损测试仪等。
3.2 进行检验- 依据检验标准进行尺寸测量、表面质量检查和材料性能测试。
- 记录每个检验项目的结果,包括合格或不合格。
3.3 分析和处理- 对于不合格结果,需要进行原因分析并采取相应的纠正措施。
- 对于合格结果,进行验收并记录检验数据。
4. 检验记录- 每个产品的检验结果应进行记录,包括检验日期、产品编号、检验人员等信息。
- 检验记录要保留一定时间以供追溯和审核。
5. 审核和更新- 定期对检验标准及规范进行审核,确保其与相关标准和要求保持一致。
- 如有必要,根据实际情况对检验标准及规范进行更新。
本文档所述的机械加工工艺检验标准及规范,旨在提高产品质量,确保机械加工过程的准确性和可靠性。
所有相关人员应遵守并执行这些标准及规范,以达到卓越的品质要求。
机加工事业部工艺纪律检查制度一、目的二、规定工艺纪律检查考核的组织、考核要求和考核办法,确保生产工艺在受控状态下执行三、二、范围四、适用于机加工事业部工艺纪律的执行及考核。
五、三、职责六、3.1机加工事业部总经理批准设立机加工工艺纪律检查考核组,负责领导组织机加工车间的工艺纪律检查考核工作,考核组由下列人员组成:七、组长:机加工事业部总经理八、副组长:车间主管、工艺主管组员:各班组长、工艺工程师、3.2各班组设立一名专职工艺纪律检查员。
四、各级工艺纪律检查组织的职责与权限4.1组长的职责与权限是:4.1.1 组织各班组负责人开展日常工作;4.1.2 不定期地组织工艺纪律抽查,每月对机加进行一次全面的工艺纪律大检查,对抽查的结果作出评定和总结,纳入对各单位进行奖惩的依据,定期向公司总经理汇报;4.1.3 对一贯严格遵守工艺纪律的单位和人员给予表彰和奖励,对违反工艺纪律的班组和人员给予批评和教育。
对因违反工艺纪律而造成质量、设备或人身事故,则根据情节轻重及损失大小,对责任人给予扣发奖金,赔偿损失,或调离岗位,直至开除,并追究其领导责任;4.2副组长职责与权限:4.2.1组织各班组工艺纪律检查员开展日常工作;4.2.2检查工艺纪律检查员的工作,按周收取本班组的工艺纪律自检报表,进行汇报、上报;4.2.3按月对工艺纪律执行情况进行抽查,做好月份抽查记录和小结,报生产经理;4.2.4对贯彻工艺纪律好的个人,向工艺纪律检查考核组提出奖励的建议,对违反工艺纪律的事件,向工艺纪律检查组汇报,提出处理意见;4.3各班组工艺纪律检查员职责与权限:4.3.1 每周对本班组员工执行工艺纪律情况,进行3次检查,做好检查记录,每周末,向当班主管报送工艺纪律自检报表;4.3.2组织本班组职工学习工艺纪律方面的规章制度、标准等有关知识,提高本班组职工的工艺质量意识;4.3.3把本班组员工执行工艺纪律的情况和奖励、批评、晋级挂钩,并做好奖惩记录;4.4其他职责:4.4.1 工艺主管需根据需求每月定期对所有班组进行工艺纪律抽查,完成工艺纪律自检报表,每月完成总结报告,报送机加生产主管。