卫星数字电视广播标准介绍资料
- 格式:doc
- 大小:315.50 KB
- 文档页数:5
第三章DVB技术标准介绍3.1 DVB 概述DVB(Digital Video Broadcasting) ——数字视频广播。
其主要目标是建立一套基于MPEC-2数字电视的指导性框架, 满足消费电子和广播工业的实际需要。
DVB组织自1993年9月成立以来,使欧洲乃至全球的数字电视开发工作进入了新的高潮。
DVB计划在欧洲形成,现在已经发展成为一个来自33个国家的263个成员的组织,他们致力于一场快速运动且富有挑战的冒险,这种冒险对于电视的未来是至关重要的。
在数字化革命中,DVB已将用户、广播机构、厂商和管理者的多种多样的需求融合成一个可靠的、连贯的、实际的节目。
它包括了卫星、有线电视、地面电视广播、SMATV和MVDS的普通电视和高清晰度电视的广播与传输。
DVB项目的主要目标是要找到一种对所有传输媒体都适用的数字电视技术和体系,对它的要求是:1.系统应能灵活传送MPEG-2视频,音频和其他数据信号。
2.系统使用统一的MPEG-2传送比特流复用。
3.系统使用统一的服务信息系统提供广播节目的细节等信息。
4.系统使用统一的里德一索罗门前向纠错系统。
5.使用统一的加扰系统,但可有不同的加密。
6.选择适于不同传输媒体的调制方法和通道编码方法以及任何必须的附加纠错方法。
7.鼓励欧洲以外地区使用DVB标准,推动建立世界范围的数字视频广播标准。
这一目标得到了ITU的支持。
8.支持数字系统中的图文电视系统。
主要的标准有三类:一类是用于卫星、有线电视、地面电视广播、SMA TV和MVDS 的传输系统标准;第二类是附加信息、接口、测量、加扰等标准;第三类是使用这些标准的指导文件。
DVB各种系统的信源编码技术是通用的MPEG-2视频和音频编码。
目前主要应用于数字卫星和电缆电视广播的视频编码是MP@ML,音频编码是MUSICAM。
由于MPEG-2传送比特流是一种数据包结构,所以可以很方便地加入适当信息,把各种不同的业务,如图像声音和数据业务合在一起。
什么是数字电视?从节目采集到节目编辑、从信号传送、发射到最终接收等全过程均采用数字化处理的电视系统称为数字电视。
数字电视与传统的模拟电视比较就好像CD与唱片的简单类比。
小巧而高质量的CD并没有改变我们聆听音乐的方式,但却极大地提高了质量。
同样,我们仍然将像往常一样看电视,但是我们必须将我们的电视接收机更换为数字电视接收机。
更多的频道,更好的图像数字电视可以提供给我们更多的频道和更高质量的图像,无论是采用标准清晰度电视(SDTV)或者是高清晰度电视(HDTV)。
高清晰度电视(HDTV)将向家庭传送影院质量的图像和高保真的环绕声。
这将把电视变成”家庭影院”。
HDTV将向我们的眼睛呈现5倍于SDTV的信息量。
广播工作者可以选择播放HDTV节目或者是SDTV节目。
我们今天所用的标准模拟电视频道,将供广播工作者进行选择:传送一路HDTV节目或者挨在一起的几路SDTV节目。
在不久的将来,广播工作者将能够在极大地改进图像和声音质量,与极大地增加节目选择之间进行决策。
观看者将变成使用者数字技术和多种数字媒体的融合,将在我们所理解的现今”电视”的那种传统的一对多的通讯模式之外提供更多的选择。
先进的数字技术的运用将提供许多新的服务:多对一,多对多,和一对一的通信。
结合交互式的反回通道(例如通过带接口的移动电话),数字信息接收者将提供给用户多种增强服务,从简单的交互式问答显示到无线英特网连接,以及电视和互联网的混合资源服务。
你能在电视上做的任何事情你将能够在你的个人电脑上做,反之亦然。
移动着的电视(和其它数字电视设备)模拟电视不能被移动电视接收机接收。
而数字电视将可以使汽车、公共汽车、火车上安装的电视机、甚至手持电视接收机接收到水晶般清晰透亮的电视节目。
不仅如此,新的增强的和交互式的服务(包括高速英特网连接)也能够发送到移动接收机。
例如,用随身携带的GSM车载电话,以及一台内插智能卡的DVB-T地面DTV接收机,你将能够以2-14Mb/s的速率浏览因特网,比28.8K的调制解调器快一千倍。
数字电视信号处理技术及标准随着技术的不断发展,数字电视信号处理技术也得到了广泛应用。
数字电视技术将模拟信号转换为数字信号,使得数字电视具有了更高的画质和声音效果,也更能满足观众的需求。
本文将介绍数字电视信号处理技术及标准的相关知识。
数字电视信号处理技术数字电视信号处理技术主要包括数字编码、传输、解码和显示四个方面。
数字编码:数字电视信号编码是将模拟信号转换为数字信号,主要是为了使得信号的传输和存储更加方便和稳定。
数字编码采用的是数码采样和量化技术,将连续的模拟信号转换为离散的数字信号,进而进行压缩编码。
传输:数字电视信号的传输方式有很多种,如卫星传输、有线传输、数字移动电视等。
传输过程中,数字信号需要根据不同的传输方式和传输距离进行调制、调频等一系列处理,以保证信号能够无误地传输到接收端。
解码:数字电视信号解码是将数字信号转换为模拟信号,也就是将数字编码还原为扩展视频、扩展音频和数据的过程。
解码主要包括音频解码、视频解码、数据接收及解析等过程。
显示:数字电视信号的显示通过数字电视机、投影仪、电脑等设备实现,数字信号通过解码后,被显示在设备上,呈现出高清晰度、高色彩还原度、低图像噪声的效果,给观众带来更好的视觉感受。
数字电视信号处理标准为了规范数字电视信号处理技术和促进数字电视的发展,国际上制定了一系列数字电视信号处理标准。
1. MPEG-2标准MPEG-2是数字电视信号处理的关键标准之一。
MPEG-2压缩算法被广泛应用于数字电视信号编码中,它能够对音视频进行高效压缩,不仅可以提高数字电视信号的传输速度,还可以保证其画质和声音效果。
2. ATSC标准ATSC标准是美国数字电视标准委员会所制订的标准。
ATSC 标准规定了数字电视的传输模式、音视频编码方式、数据传输方式等技术参数,其主要目的是提升数码广播和数字电视的画质、音质、传输效率和服务质量。
3. DVB标准DVB标准是由欧洲数字电视联盟制定的标准,包括DVB-T、DVB-C、DVB-H、DVB-S等多个子标准。
数字电视传输DVB标准数字电视传输(DVB)标准是一种用于在数字电视传输中传送音频、视频和数据的国际标准。
DVB标准定义了一系列技术规范和协议,用于数字电视信号的传输、编解码和接收。
DVB标准是由Digital Video Broadcasting项目组组织制定的,并得到了全球范围内广播电视行业的广泛认可。
DVB项目组的成员包括广播电视运营商、电视设备制造商、技术提供商和政府机构等各方利益相关者。
DVB标准涵盖了多种传输媒介,包括卫星、有线、无线和互联网等。
它提供了一种灵活的、适用于不同传输网络的解决方案,使得数字电视节目可以以高质量和高效的方式进行传输和接收。
DVB标准定义了数字电视信号的编码和解码规范。
它支持多种视频编码格式,如MPEG-2、MPEG-4和H.264等,以及多种音频编码格式,如MPEG-1 Audio Layer II和Advanced Audio Coding等。
DVB标准还规定了数字电视传输中的其他关键技术,如程序指南、数据广播、互动电视和高清电视等。
它提供了一种统一的平台,可以支持多种电视服务和应用,如电视直播、点播、录制和互动等。
DVB标准的实施需要各种接收设备的支持,包括数字电视机、机顶盒和电视卡等。
这些设备需要符合DVB标准的硬件和软件要求,以确保能够正常解码和显示数字电视信号。
通过采用DVB标准,数字电视传输可以更加高效和可靠。
它提供了更高的压缩比率和更好的图像质量,使用户可以享受到更多的电视节目和服务。
总之,DVB标准是数字电视传输的国际标准,定义了数字电视信号的传输、编解码和接收规范。
通过采用DVB标准,数字电视传输可以更加高效和可靠,用户可以享受到更多的电视节目和服务。
DVB标准的实施对数字电视的发展起到了重要的推动作用。
它为电视广播行业提供了统一的技术规范和标准,使得不同国家和地区之间可以进行数字电视节目的交流和互通。
同时,DVB标准也为用户提供了更好的观看体验和更多的选择。
ISDB(Integrated Services Digital Broadcasting)标准是一种数字电视广播标准,最早由日本提出并应用于该国的电视广播系统。
ISDB标准是一种基于地面传输、卫星传输和有线传输的数字广播系统,具有高质量的音视频传输和多样化的互动功能。
ISDB标准在数字电视广播领域具有广泛的应用。
它采用了先进的压缩技术,能够在有限的频谱资源下提供更多的节目内容和服务。
与传统的模拟电视广播相比,ISDB标准具有更好的画质和声音效果,能够满足观众对高清晰度、高保真度的需求。
除了提供高质量的音视频传输,ISDB标准还具备多样化的互动功能。
观众可以通过遥控器或其他交互设备参与电视节目的互动,例如投票、在线购物、游戏等。
这种互动性为广告商和内容提供商提供了更多的商业机会。
观众可以根据自己的兴趣和需求,选择和定制自己喜欢的节目和服务,提升了观众的参与度和满意度。
ISDB标准还具备良好的灵活性和兼容性。
它可以与现有的模拟电视广播系统兼容,实现平滑过渡。
同时,ISDB标准还支持高清晰度电视、移动电视和3D电视等新兴技术的应用。
这种灵活性使得ISDB标准能够适应不断变化的市场需求和技术发展。
在国际上,ISDB标准已经得到了多个国家的采用和应用。
除了日本,巴西、秘鲁、阿根廷等国家也采用了ISDB标准作为其数字电视广播标准。
这种国际化的应用促进了ISDB标准的进一步发展和推广,为全球数字电视广播的发展做出了重要贡献。
总之,ISDB标准是一种具有高质量音视频传输和多样化互动功能的数字电视广播标准。
它的应用不仅提升了观众的视听体验,还为广告商和内容提供商提供了更多商业机会。
随着其在国际上的推广和应用,ISDB标准将继续发挥其重要作用,推动全球数字电视广播的发展。
DVB介绍DVB(Digital Video Broadcasting)是数字视频广播的缩写,包括卫星、电缆(有线)电视、地面广播的数字电视、未来高清晰度电视在内多种格式数字电视的广播与传输。
作为一套技术上比较完善、明确、易于遵循的标准,DVB在世界范围内已得到了广泛的支持。
DVB信源编码和系统复用都遵循Mpeg2标准,信道编码根据传播方式的不同,可分为DVB-S、DVB-C、DVB-T三类,欧洲电信标准组织ETSI于1994年、1995年分别通过了适合于DVB-S、DVB-C、DVB-T的3个DVB标准,特点如下:DVB-S:卫星数字电视。
用于11/12GHz频段的卫星系统,技术难度小,传输业务量最大,覆盖面广,接收不灵活。
DVB-C:有线数字电视。
通常用于8MHz有线频道,能客纳38.5Mbit/s的有效载荷容量,传输8--10个电视频道,并没有邻频干扰,技术难度中等,传输业务量较小,可有交互功能。
DVB-T:地面数字广播电视。
用于地面7-8MHz频段的数字式地面电视系统,技术难度高,传输业务量小,接收灵活。
比较上述3类,卫星是最直接的途径,实现的技术难度较小,地面传输的难度最大。
因此,卫星广播最容易实现,而且可传输的业务量几乎是无限的。
但是,卫星接收必需有一个合适的天线和接收机,要想作到随处的灵活接收是极困难的;地面传输情况正相反,有限的频谱只能提供有限的业务量,但在其覆盖的范围内,接收则灵活得多。
有线电视的情况介于两者之间,它有较高的业务容量,但受限于电缆的铺设范围。
DVB标准的主要部分1、DVB信源编码DVB信源编码采用Mpeg2标准。
2、DVB信道编码。
目的是为保证正确接收。
3种传输条件下的信道编码基本相似,分外码和内码两级,外码采用RS(Reed-Solomon)码,内码采用卷积码。
为避免突发干扰所引起的连续误码,采用码流交织技术处理。
3、DVB信号调制调制方法在不同传输情况下是不同的。
直播卫星广播电视技术标准DVB-S与DVB-S2卫星广播电视技术标准DVB-S卫星直播系统中有关广播电视信号传输和处理的标准是最为核心的技术规范。
目前,世界上卫星直播系统中的信道传输主要是采用DVB-S标准。
DVB-S标准是DVB标准体系中问世最早的标准之一,该标准也同时被确定为我国的国家标准GB/T 17700-1999《卫星数字电视广播信道编码和调制标准》。
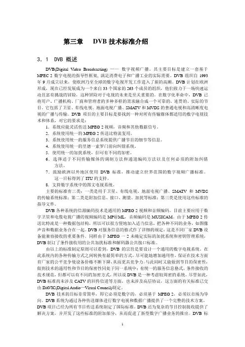
图1是DVB-S系统的基本信号处理流程。
从图1中我们可以看出,DVB-S只支持MPEG-2传输流格式的信号输入,前向纠错编码(FEC)采用里德-所罗门(RS)码+卷积码的级联编码方式,该技术具有较好的性能,实现成本较低。
但其缺点也是明显的,首先是编码效率相对较低,其次是其载噪比门限距离理论上的信道极限仍存在较大的差距。
同时DVB-S采用单一QPSK信号调制,在卷积编码率为1/2时,实际有效载荷的传输效率仅为每符号0.92比特,而DVB-S的升余弦滤波滚降因子固定为0.35,这些都限制了系统的信号传输能力。
2、第2代DVB-S标准(DVB-S2)欧洲的第二代卫星广播系统DVB-S2相比DVB-S在技术上有很大改进,代表了国际卫星通信领域的技术发展水平。
DVB-S2工作组在启动研究工作之前,首先明确了这一系统所要实现的主要目标,即需求定义,主要包括好的传输性能、总体的灵活性、有限的复杂程度三个方面。
工作组对这三个方面都做出了具体的量化的指标要求,并给出了相应的评估办法(如统一信道仿真模型)和计算工具(如芯片面积和功耗计算模型等)。
经过对备选方案的测试比较,最终确定的DVB-S2系统具有如下一些特点:(1)频谱效率(系统容量)大大提高DVB-S2系统的前向纠错编码为外码采用BCH码,内码采用低密度奇偶校验码(LDPC)的级联码结构,长达64800比特的码字长度使其性能接近理论上的信道传输容量门限,仅相差0.7-1.0dB。
同时,DVB-S2系统引入了8PSK等高阶调制方式,有关文献表明,与DVB-S系统相比,在相同载噪比条件下,DVB-S2的传输容量提高了30-35%。
数字电视标准数字电视标准随着科技的不断发展,数字电视渐渐取代了传统的模拟电视,成为了人们生活中不可或缺的一部分。
但是,不同国家和地区的数字电视标准不尽相同,给消费者带来了一定的困扰。
今天,我们就来了解一下不同的数字电视标准。
1.欧洲标准欧洲的数字电视标准是DVB(Digital Video Broadcasting,数字视频广播)系列标准。
DVB系列标准分为地面、卫星和有线三种技术平台。
其中,DVB-T是地面数字电视标准,DVB-S是卫星数字电视标准,DVB-C是有线数字电视标准。
DVB系列标准是欧洲广播联盟(EBU)和欧洲电信标准化机构(ETSI)联合开发的,其优点是能够在不同地区使用同一种数字信号,这样消费者在任何一个欧洲国家都可以观看来自其他欧洲国家的数字电视广播。
2.美国标准美国的数字电视标准是ATSC(Advanced Television Systems Committee,高级电视系统委员会)标准。
ATSC标准的优点是可以以多种格式传输数字信号,适合于不同电视信号传输方式的需求,同时该标准还支持高清晰度(HDTV)视频。
3.日本标准日本的数字电视标准是ISDB(Integrated Services Digital Broadcasting,综合服务数字广播)标准。
ISDB标准分为地面数字电视和卫星数字电视两种技术平台,同时还支持移动数字电视和高清晰度视频。
ISDB标准的优点是可以同时传输音频、视频、数据等多种形式的信息,同时支持高清晰度视频和移动数字电视。
4.中国标准中国的数字电视标准是DTMB(Digital Terrestrial Multimedia Broadcast,数字地面多媒体广播)标准。
DTMB标准是由中国政府主导研发,主要用于地面数字电视的传输,同时还支持高清晰度视频和移动数字电视。
DTMB标准的优点是可以确保数字电视信号的传输质量,同时支持多种智能电视应用,如点播、回看、互动等功能。
卫星数字电视广播标准介绍08通信B班王喆卫星数字电视近十几年迅速发展起来的。
利用地球同步卫星将经过数字编码压缩的电视信号传输到用户端的一种广播电视形式。
目前,国际上应用最广泛的两种卫星数字电视广播标准是DVB-S与DVB-S2。
而在我国,随着2008年采用中国自主研发的ABS-S标准的中星9号直播卫星的成功发射,用新标准ABS-S取代了已在我国使用十年的DVB-S标准。
我国常用广播电视卫星的标准如下表:卫星名在轨位置频段视频方式中星9号92.2°E Ku ABS-S鑫诺3号125°E C DVB-S中星6B 115.5°E C DVB-S亚洲3S 105.5°E C\KU DVB-S一、DVB-S标准介绍DVB-S系统标准于1993发布,是公认的最成功的两个系统之一 (DVB-S 和GSM标准),被全球直播卫星电视广播商大量采用。
DVB-S系统具有覆盖面广、节目容量大等特点,可适用于多种卫星广播系统,适用于不同带宽的卫星转发器,卫星转发器带宽可以从26MHz到72MHz,转发器功率从49dBW 到61dBW。
DVB-S系统的音频编码使用MPEG-2LayerII笫二层音频编码,也称MUSICAM。
音频的MPEG-2LayerII编码压缩系统利用了声音的低声音频谱掩蔽效应,这一人体生理学效应允许我们对于人耳不太敏感的频率进行低码率编码,此技术的采用可以大大地降低音频编码速率。
MPEG-2LayerII音频编码可用于单音,立体声,环绕声和多路多语言声音的编码。
图1 采用DVB-S标准的中星6B卫星信号覆盖图DVB-S系统的视频采用标准的MPEG-2压缩编码,MPEG-2视频编码系统由一个大家族构成,每一个子系统之间都有兼容性和共同性,根据图像清晰度的不同,它分成四种信源格式或称“等级”(Level),从录像带(VCR)的低图像清晰度,到高清晰度电视。
除了根据图像清晰度定义的“等级”以外,DVB-S视频标准还定义了“档次”(Profile)的概念,每一个不同的“档次”(Profile)能够提供构成编码系统的压缩工具和压缩算法。
DVB-S/DVB-C标准简介范围:特点;DVB-S标准;DVB-C标准目的:简单介绍一下DVB-S(数字卫星电视广播)和DVB-C(数字有线电视广播)信道编码和调制标准,了解基本概念。
一、数字电视广播的特点:!数字源编码技术已发展到一个成熟的水平,既在采用与传输容量相适应的比特速率的条件下,与常规的模拟技术相比,数字技术在视频和声音质量方面更具优势;!数字复用技术可以更灵活地动态分配每一个节目组成部分的总数据速率,从而可以改变同一个复用码流中的饿节目数,适应多媒体业务的需要。
!数字传输技术可提供更好的频谱利用率并提供较高的功率效率。
!同模拟发射相比,数字发射需要的抗干扰保护较少,从而提高频谱的利用率。
!目前数字卫星广播在全球已得到广泛应用,中国也将在2005年取消全部的模拟卫星广播,改为数字化既DVB-S广播;而数字有线电视广播在中国已开始应用,北京歌华的双向HFC网络改造已完成,数字有线电视广播已开始试播,明年将进入市场大发展阶段。
二、卫星数字电视广播信道编码和调制标准(GB/T 17700-1999 eqv ITU-R BO.1211)1、范围本标准规定了在固定卫星业务(FSS)和广播卫星业务(BSS)波段(11/12GHz)中,用于卫星数字多路节目电视/高清晰度电视业务一次和二次分配的调制和信道编码系统(简称系统)。
本标准适用于固定卫星业务(FSS)和广播卫星业务(BSS)波段(11/12GHz)中,卫星数字多路节目电视/高清晰度电视业务一次和二次分配,本标准也适用于C波段(4/6GHz)的固定卫星业务中的相应业务。
2、传输系统2.1、系统定义系统定义了从MPEG-2复用器输出到卫星传输通道的特性,能对电视基带信号进行适配处理的的设备功能模块。
对数据流的处理包括如下几部分(见图1)!传送复用适配和用于能量扩散的随机化处理!外编码(即RS编码)!卷积交织!内编码(即收缩卷积编码)!调制前的基带形成处理!调制图1 系统功能框图2.2 信道编码2.2.1 传送复用适配和能量扩散随机化处理在MPEG-2传送复用器后,系统输入码流组成固定长度的数据包。
中国数字广播标准主要包括以下几个方面:
1. 地面数字广播传输标准:GB20600-2006《数字电视地面广播传输标准》
该标准具有自主创新的特点,提高了系统性能的关键技术,例如实现快速同步和高效信道估计与均衡的PN序列帧头设计和符号保护间隔填充方法、低密度校验纠错码(LDPC)、时域同步正交频分复用(TDS-OFDM)调制、与自然时间同步的可寻址的多层信道帧结构、系统信息的扩频传输方法等。
本标准支持4.813Mbit/s~32.486Mbit/s的系统净荷传输数据率。
2. 卫星数字广播标准:GB/T 18323-2001《卫星数字广播信道编码规范》
该标准规定了卫星数字广播信道编码的通用方法,适用于卫星直接广播和地面转发系统。
标准中详细介绍了信道编码的算法、编码速率、信道交织和信道解码等方面的内容。
3. 移动数字广播标准:GB/T 23367-2009《移动多媒体广播系统技术规范》
该标准规定了移动多媒体广播系统的总体技术要求,包括系统架构、信道编码与调制、业务信道、控制信道、系统测试等方面。
本标准适用于移动多媒体广播系统的研发、测试和运行。
4. CMMB(中国多媒体移动广播系统)标准
CMMB标准是中国自主研发的移动多媒体广播技术标准,主要应用于移动终端(如手机、PDA、车载设备等)接收多媒体广播信号。
CMMB系统采用了OFDM调制、信道编码、时域同步等技术,支持多种业务类型,如视频、音频、数据等。
第十三章数字电视标准简介数字电视标准简介1 DVB1.1DVB的主要目标及标准DVB(Digital Video Broadcasting)意为数字视频广播。
DVB是欧洲有170多个组织参加的一个项目。
它包括了卫星、电缆电视和地面广播的普通电视和高清晰度电视的广播与传输。
DVB项目的主要目标是要找到一种对所有传输媒体都适用的数字电视技术和系统,对它的要求是:(1)系统应能灵活传送MPEG-2视频,音频和其他数据信号。
(2)系统使用统一的MPEG-2传送比特流复用。
(3)系统使用统一的服务信息系统提供广播节目的细节等信息。
(4)系统使用统一的一级里德-索罗门前向纠错系统。
(5)使用统一的加扰系统,但可有不同的加密。
(6)选择适于不同传输媒体的调制方法和通道编码方法以及任何必须的附加纠错方法。
(7)鼓励欧洲以外地区使用DVB标准,推动建立世界范围的数字视频广播标准。
这一目标得到了ITU卫星广播的支持。
(8)支持数字系统中的图文电视系统。
主要的标准有三个:DVB-S、DVB-C和DVB-T,分别用于卫星、电缆电视和地面广播,已得到ETS(European Telecommunication standard)的批准。
DVB-S已被ITU推荐。
DVB-S 的标准是ETS300421,DVB-C的标准是ETS300429,DVB-T的标准是ETS300。
1.2 DVB系统所使用的主要技术DVB各种系统的核心技术是通用的MPEG-2视频和音频编码。
目前主要应用于数字卫星和电缆电视广播的是MP @ ML。
因此第一代欧洲DVB接收机将提供直到“625行演播室质量”(ITU -R Rec.BT 601)的图像,可以是4∶3或16∶9宽高比。
还可根据业务要求确定所用的码率。
一般来说,所选码率越高,图像的质量越好,但占用频带越宽。
码率的选用与图像内容有很大关系,对于运动较多的图像如体育节目等应采用较大的码率;而对于卡通片等节目可采用较小的码率。
卫星数字电视广播标准介绍08通信B班王喆一、DVB-S标准介绍DVB-S系统标准于1993发布,是公认的最成功的两个系统之一 (DVB-S和GSM标准),被全球直播卫星电视广播商大量采用。
DVB-S系统具有覆盖面广、节目容量大等特点,可适用于多种卫星广播系统,适用于不同带宽的卫星转发器,卫星转发器带宽可以从Array 26MHz到72MHz,转发器功率从49dBW 到61dBW。
DVB-S系统的音频编码使用MPEG-2LayerII笫二层音频编码,也称MUSICAM。
音频的MPEG-2LayerII编码压缩系统利用了声音的低声音频谱掩蔽效应,这一人体生理学效应允许我们对于人耳不太敏感的频率进行低码率编码,此技术的采用可以大大地降低音频编码速率。
MPEG-2LayerII音频编码可用于单音,立体声,环绕声和多路多语言声音的编码。
图1 采用DVB-S标准的中星6B卫星信号覆盖图DVB-S系统的视频采用标准的MPEG-2压缩编码,MPEG-2视频编码系统由一个大家族构成,每一个子系统之间都有兼容性和共同性,根据图像清晰度的不同,它分成四种信源格式或称“等级”(Level),从录像带(VCR)的低图像清晰度,到高清晰度电视。
除了根据图像清晰度定义的“等级”以外,DVB-S视频标准还定义了“档次”(Profile)的概念,每一个不同的“档次”(Profile)能够提供构成编码系统的压缩工具和压缩算法。
在使用MPEG一2 MP@ML格式时,用户端如若达到CCIR 601演播室质量,码率为9Mb/s,如若达到PAL质量,码率为5Mb/s;工作频率为l1G/12GHz;为了达到最大的功率利用率而又不使频谱利用率有很大的降低,数据流的调制采用四相相移键控调制(QPSK)方式并使用卷积码和RS级联纠错的方式,但是其纠错性能略显不足。
但这种编码方式的缺点也是明显的,首先是编码效率相对较低,其次是其载噪比门限距离理论上的信道极限仍存在较大的差距。
同时DVB-S只支持MPEG-2传输流格式的信号输入,且采用单一QPSK信号调制,在相同载噪比(C/N)条件下,每个符号传输的经信道编码的比特数仅为2,在卷积编码率为1/2时,实际有效载荷的传输效率仅为每符号0.92比特,而且在DVB-S的基带成型处理中升余弦滤波滚降因子固定为0.35,这些都限制了系统的信号传输能力,例如在36MHZ的标准转发器带宽内,3/4卷积编码率条件下,DVB-S的有效信息传输容量仅为36.86MBPS。
二、DVB—S2与DVB-S的技术比较现在,面临有线数字电视等的强大竞争的卫星直播系统,由于HDTV、VOD、PPV、交互业务等多种业务的开展,对传输总量的需求大大提高。
这就要求卫星直播系统必须采用新的技术体制与手段,提供比过去更多的传输能力。
此外,在DVB-S出现后的十年里,纠错编码等信号处理技术有了突破性进展,使升级DVB-S 在技术上成为可能。
特别是,卫星技术本身的进步,例如点波束卫星的出现,使得采用比DVB-S中的QPSK更高效的调制方式成为可能。
2003年,DVB组织发布了基于低密度奇偶校验编码(LDPC)和BCH码的DVB-S2系统,也就是欧洲的第二代卫星广播系统,该系统已经被ITU-R和欧洲通信标准协会ETSI接受。
DVB-S2相比DVB-S在技术上有很大改进,其特点为:1、新的信道编码方案DVB-S2最引人注目的革新在于信道编码方式,包括纠错编码和调制。
纠错编码和调制是在实际的信道情况下,寻找最佳途径传输信息。
香农的编码理论给出了最佳编码方案可以达到的信道容量,却没有给出具体的编码方案,以及没有描述实现起来的复杂程度,因此,编码和调制的研究集中于在最充分的利用传输资源(即带宽、功率、复杂度)的条件下,选择传输和接收方案,以逼近香农给出的极限。
DVB-S2纠错编码使用LDPC与BCH码级联,调制则以多种高阶调制方式取代QPSK。
与DVB-S相比,DVB-S2可提供除QPSK外的多种具有更高频带利用率的调制方式,如8PSK、16APSK、32APSK。
DVB-S2的16APSK和32APSK调制技术,减少了幅度变化,更能适应线性特性相对不好的卫星传输信道,使高位调制方式通过卫星信道传输成为可能。
与DVB-S相比,DVB-S2采用的是功能更强大的前向纠错系统,即BCH和LDPC (低密度校验码)码级联的信道编码方式,有效地降低了系统解调门限,距离理论的香农极限只有0.7~1dB的差距,比DVB-S标准提高了3dB,在相同的传输条件下,DVB-S2提高传输容量约30%以上。
以致于DVB官员认为这已是卫星广播信道的终极标准,不需要再开发DVB-S3了。
2、适应多种业务需求DVB-S2是服务于宽带卫星应用的新一代DVB系统,服务范围包括广播业务(BS)、数字新闻采集(DSNG)、数据分配/中继,以及Internet接入等交互式业务。
DVB-S2在设计中充分考虑了业务多样性需求,具有很好的适应性。
如DVB-S2支持1/4, 1/3, 2/5, 1/2, 3/5, 2/3, 3/4, 4/5, 5/6, 8/9, 9/10等多种内码码型;频谱成形中的升余弦滚降系数α可在0.35、0.25、0.2三种中选择,而不是DVB-S固定的0.35,自然α越小,频谱利用率越高;提供了灵活的数据接口匹配方式,可以接受包括MPEG-2传送流在内的各种格式的单或多数据流,这些数据流可以是离散(异步)的,也可以是连续(同步)的。
同时,DVB-S2还是物理层上引入了帧结构,通过同频字、信令、导频等辅助接收机实现快速帧同步和载波恢复,并为不同的业务应用提供了底层接口。
3、可变编码调制在DVB-S2的单向广播应用中,DVB-S2标准允许发射站根据接收站的不同条件,对发送给不同接收站的数据帧的传输参数进行优化,在传输过程中采用可变的编码和调制方式(VCM),不必为最坏情况的传输预留额外的余量。
DVB-S2的交互式应用中,可变编码和调制(VCM)功能与回传信道的运用相结合,形成一种新的应用模式,即自适应的编码和调制(ACM)。
4、多信源格式支持DVB-S2支持包括MPEG-2、MPEG-4、MPEG-4AVC(H.264)、WM9在内的多格式信源编码格式及IP、ATM在内的多种输入流格式,扩展性大为增强。
三、ABS-S标准介绍为了做好广播电视村村通工程,2008年6月9日,“中星9号”在西昌卫星发射中心成功升空。
“中星9号”将取代因出现技术故障成为太空垃圾的“鑫诺二号”成为中国第一颗广播电视直播卫星。
中星9号直播卫星系统的信道编码方式采用的就是中国自主研发的ABS-S标准ABS-S标准是我国第一个拥有完全自主知识产权的卫星信号传输标准,在性能上与代表卫星通信领域最图2 采用ABS-S标准的中星9号卫星信号覆盖图新技术发展水平的DVB-S2相当,部分性能指标更优,而复杂度远低于DVB-S2,更适应我国卫星直播系统开展和相关企业产业化发展的需要。
ABS-S标准具有完全自主创新、适用可行、先进安全等优势与特点。
在技术方面,采用先进的信道编码方案、合理高效的传输帧结构等技术,具有更低的载噪比门限要求和更强的节目传输能力,基带格式化模块将输入流格式化为前向纠错块,然后将每一前向纠错块送入LDPC编码器,经编码后得到相应的码字,比特映射后,插入同步字和其它必要的头信息.经过根升余弦(RRC)滤波器脉冲成形,最后上变频至Ku波段射频频率。
在接收信号载噪比高于门限电平时.可以保证准无误接收。
ABS-S标准特点如下:一、提供了14种不同的编码调制方案,高质量信号采用无导频的模式,而对于由于使用低廉射频器件引起的噪声信号,可以采用有导频模式;FEC只使用具有强大纠错能力的LDPC编码;多种滚降系数选择:0.2、0.25和0.35;对于不同的应用,可以使用不同的码率,并具有四种调制方式:QPSK、8PSK、16APSK 和32APSK。
可最好地适应不同的业务和应用需求,充分发挥系统效率;二、ACM可应用于互联网技术中,ABS-S系统能够支持基于用户端的综合接收解码器、PC或其他专业级双向卫星通讯设备的交互式服务。
其回传信道可以是任何能够支持卫星回传通信的标准或现有的规范.比如DVB—RCS等等。
在这些应用中.传输的数据格式可以是TS流,也可以是通用数据流。
通过封装,ABS-S 系统可以支持诸如IP的一些协议。
封装的协议遵循EN301 192或者IPTV中的一些协议。
同时支持专业应用(双向Internet服务),并适应卫星技术和接收机技术的发展;三、解调芯片可以支持8PSK/45Msps的工作模式,以充分适应我国直播卫星转发器配置。
四、在安全性上用,ABS-S标准采用专用技术体制,不兼容目前国内外任何一种卫星信号传输技术体制;机顶盒无法接收其他制式的广播电视节目,可有效防止其他信号攻击以及可对关键器件、设备进行有效控制等安全措施与手段,以达到卫星安全的目的。
四、ABS-S与DVB-S2的技术比较与现有的DVB-S2标准比较,ABS-S主要有以下几方面的差别:(1)ABS-S系统只采用了一类高度结构化的LDPC码,没有BCH码,减小了编码及系统的复杂度,并可以在相同码长条件下,方便地实现不同码率的LDPC 码设计。
ABS-S系统能够实现低于10^-7的误帧率FER要求。
与其相比,DVB-S2中的LDPC码不能提供低于10^-7的误帧率,必须通过级联BCH外码才能降低错误平底,达到10^-7的误帧率要求。
(2)ABS—S的LDPC码的码长度为15360,且不同码率时,码长固定,而DVB —S2的LDPC码分长码与短码,其长度分别是64800和16200。
众所周知,在纠错码领域,LDPC码字长度较长时,具有更好的逼近香农极限特性,可以减小突发差错对译码的影响。
然而,ABS-S系统中的LDPC码,具有与DVB-S2中长码基本相同的性能。
同时,短码在硬件设计时具有编解码简单及硬件成本低廉的特点,更易于被市场接受。
(3)由于在信道编码上采用了LDPC线性分组码,因此在链路层必须提供必要的同步机制,即以帧为单位进行传输,并提供帧起始标识。
在DVB-S2中采用了自相关性非常高序列作为帧起始(SOF)标识。
ABS-S借鉴了这一思路,其唯一字长度为64个符号。
但是在DVB-S2中,一个物理帧中只包含一个LDPC码字,这样在调制方式发生变化时(VCM或ACM方式下),物理帧的符号长度或时间长度将随调制方式不断改变,这就为接收端的同步带来很大的不便。
因此,ABS-S 在设计上采用了另外一种思路,即固定物理帧长度(不含导频),在一个物理帧内可以传输不同调制方式的多个LDPC码字。