施工作业底线标准
- 格式:docx
- 大小:7.15 MB
- 文档页数:7
施工生产管理标准1 总则1.0.1 为不断提高公司施工生产管理水平,促进施工生产管理的科学化、规范化和制度化,结合公司施工现场实际情况,制定本标准。
1.0.2 本标准依据国家和行业现行有关法律、法规、标准、规范、规程编制。
1.0.3 凡从事工程的新建、扩建、改建等应执行本标准。
2 施工管理2.1.1 项目班子不到位,项目部人员分工及职责不明确,项目不得开工。
2.1.2 项目施工未经公司审批,项目不得开工。
2.1.3 各项管理制度在管理行为发生前必须建立并在适当场所挂牌公布。
2.1.4 项目经理部不得超过公司授权范围签订任何经济文件。
2.1.5 钢筋、水泥等结构影响结构安全的技术保证资料和施工过程中的技术资料必须保持同步,钢筋、水泥必须具有厂家出厂合格证或经现场检验合格才能用在正式工程上,不合格的材料必须强制退场。
2.1.6 各类技术资料应由规定的权限人员本人签字,如有代签时,代签人必须具有规定权限人的书面委托文件。
3 技术管理3.1 项目技术负责人设置3.1.1 项目部必须配备专职项目总工程师。
3.2 组织机构及人员配备3.2.1 技术部门应独立设置,如与其它部门合设,必须设置专职科技管理副职,技术人员的职责应涵盖全部技术工作。
3.3 施工组织设计(方案)的编制与审批3.3.1 施工组织设计编制应符合要求并按规定审批。
3.3.2 关键、特殊工序施工方案(作业指导书)应按规定审批。
3.3.3 危险性较大工程、临时用电工程安拆必须在施工前单独编制安全专项施工方案,并由施工企业技术负责人、监理单位总监理工程师签字审批。
符合专家论证条件的安全专项施工方案必须进行专家论证。
3.4 科技创新管理3.4.1 项目部应抓好工法、科技推广示范工程、科技攻关、专利申请等工作,做到施工前有策划、施工过程有记录、完成之后及时总结。
4 质量管理4.0.1 根据施工项目的规模配备专职质量检查员:20000m2以下的项目应配备1名专职质量检查员;20000m2—50000m2的项目配备的质量检查员不应少于2人;50000 m2以上的项目应设置质量检查组,并应专业配套。
在建筑工地上,安全问题一直是首要关注的重中之重。
工程施工安全红线,是指在施工过程中,对施工安全的最基本要求,是绝对不能逾越的安全底线。
在施工过程中,一旦触碰安全红线,就意味着发生了严重的安全事故,不仅会对施工现场的工人造成伤害,还会给工程项目的进展带来严重的影响。
因此,确保工程施工安全,防止安全事故的发生,是每一个施工单位和施工人员必须严格遵守的规定。
首先,要确保工程施工安全,就需要加强安全管理。
施工单位应当建立健全的安全管理制度,明确各级领导和工作人员的安全职责,制定严格的安全操作规程,加强对施工现场的安全巡查和监督。
同时,施工单位还要定期对施工人员进行安全教育和培训,提高他们的安全意识,让他们掌握必要的安全知识和技能。
其次,工程施工安全红线的另一重要保障是加强施工现场的安全防护。
施工现场是一个复杂的环境,存在着各种潜在的安全隐患。
因此,施工单位必须针对施工现场的具体情况,采取切实有效的安全防护措施。
例如,在高空作业时,必须使用安全带、防护网等防护设施,防止工人坠落;在电气作业时,必须切断电源,使用绝缘工具,防止触电事故的发生。
此外,工程施工安全红线还要求严格控制施工现场的作业环境。
施工单位应当确保施工现场的通风、照明、排水等条件达到要求,防止因作业环境不良而引发的安全事故。
同时,施工单位还要加强对施工现场的卫生管理,定期清理垃圾,防止施工现场的卫生问题影响施工安全。
最后,工程施工安全红线的实现,还需要政府相关部门的严格监管。
政府部门应当加强对施工单位的监管力度,对违反安全生产规定的行为进行严厉查处,确保工程施工的安全。
同时,政府部门还应当积极推进安全生产科技进步,鼓励施工单位采用先进的安全技术和设备,提高工程施工的安全水平。
总之,工程施工安全红线是施工安全的最基本要求,是绝对不能逾越的安全底线。
只有加强安全管理,加强施工现场的安全防护,严格控制施工现场的作业环境,以及政府相关部门的严格监管,才能确保工程施工的安全,防止安全事故的发生。
现场施工万万不能碰的15条红线本文整理自2017版中建五局现场施工红线管理规定,该规定对项目施工过程中极易形成重大质量与安全隐患的行为,经专业部门识别后划出不可触犯的现场施工管理红线,项目必须严格遵守,不得违反。
以期提高项目重大质量与安全风险的管理水平,守住质量与安全的底线。
房屋建筑类红线规定清单第一条技术管理供项目实施的施工组织设计和专项施工方案必须严格按《施工组织设计与专项施工方案论证与评审管理细则》进行论证与审批,确保其可实施性。
第二条模板工程1.模板方案必须有可实施的、有效的施工图:立杆平面图与细部节点图。
2.后浇带及预留悬臂式后浇梁板的支撑体系必须单独设置,严禁拆除后回顶。
3.所有边梁支撑系统必须与内架形成整体受力体系,严禁与外架相连。
4.除经专门设计的独立钢支撑外,水平杆步距严禁超过1.5m,立杆底端与顶端应沿纵横向设置水平杆,顶托螺杆伸出长度应≤200mm。
5.除经专门设计的定型模板系统外,任何情况下,对拉螺杆间距必须≤500mm。
6.模架体系搭设完成后,项目总工程师必须带队进行方案实施复核,并形成真实有效的复核记录。
第三条钢筋工程1.直螺纹钢筋接头必须切平,丝头加工后打磨平齐端面,安装后外露有效螺纹1~2P,切平、丝头加工、安装完成后均必须检查并标记。
2.雨雪天气不应进行钢筋露天焊接,钢筋直径≥22不得进行电渣压力焊,电渣压力焊接头焊包外凸高度不小于4mm,轴线偏移不大于1mm,电极接触处无烧伤缺陷。
第四条混凝土工程1.楼板混凝土必须使用平板振动器进行辅助振捣,模架拆除必须符合相关规范要求并办理许可手续。
2.混凝土浇筑时,必须按检验试验计划制做足够的标养试件和同养试件,并确保标养试件、拆模试件与600度•天试件按规范要求养护和检验。
3.梁板与墙柱混凝土强度等级相差超过两个标号时,梁板与墙柱相交节点构造必须符合设计要求或者采取有效的防混浇措施。
4.后浇带封闭时间必须符合设计及规范要求。
安全生产底线管理规定
安全生产底线管理各项规定
1.禁止入场证明资料不合格作业人员入场作业;
2.禁止未经三级教育考核通过的作业人员入场作业;
3.禁止特种作业人员无证(过期、无效)从事特种作业;
4.禁止梁下安全网及安全立杆均无的零防护状态在钢梁上作
业;
5.禁止无梁下安全网部位铺设压型钢板/钢筋桁架模板;
6.禁止无临边安全绳防护部位实施临边作业;
7.禁止无爬梯防坠器直接吊装钢柱,无梁上安全立杆直接吊
装钢梁;
8.禁止重大分部分项工程无方案(或未通过审批)施工作业;
9.禁止现场作业人员未(或未正确)佩戴劳保用品进行作业;
10.禁止临边部位放置工机具(废料);
11.禁止无操作平台直接吊装钢柱;
12.禁止入场各类安全防护设施和设备未经责任部门验收备案
先投入使用;。
在建筑工地上,风力是一个重要的因素,它可以直接影响到施工的安全和效率。
因此,在施工过程中,了解和掌握大风级数对施工的影响是至关重要的。
那么,工程施工在遇到几级大风时应停止作业呢?根据我国的相关规定,当风力达到6级以上时,建筑施工应停止脚手架作业。
6级风被称为强风,其风速范围在10.8~13.8m/s之间。
此时,陆地上的电线会发出响声,海面上的波浪会出现大浪白沫离峰的现象。
在这样的风力条件下,人的行走都会受到影响,更不用说进行高处作业了。
因此,为了确保施工人员的安全,防止事故的发生,风力达到6级以上时,应立即停止脚手架作业。
此外,根据国家标准GB/T3608-2008《高处作业分级》,在坠落高度基准面2m以上(含2m)有可能坠落的高处进行的作业,都称为高处作业。
在建筑行业中,涉及到高处作业的范围非常广泛。
为了防止高处作业中的人和物从高处坠落,造成安全事故,施工过程中必须做好安全防护措施。
在大风天气下,除了停止脚手架作业外,还需要做好以下几点安全措施:1. 加强对施工现场的安全巡查,及时发现并排除安全隐患。
例如,检查脚手架、塔吊等设施的稳定性,防止因风力过大而导致设施倾斜或倒塌。
2. 对施工人员进行安全教育,提高他们的安全意识。
在大风天气下,施工人员应遵循相关规定,避免在高处作业,确保自身安全。
3. 风力过大时,应停止吊装等作业。
因为吊装作业在风力作用下,容易导致重物摇晃、摆动,甚至发生意外事故。
4. 在大风天气来临前,应提前做好防风措施,如加固脚手架、塔吊等设施,防止风力对其造成损害。
5. 加强对施工现场的环境监测,如发现天气变化,应及时采取措施,防止因天气原因导致施工事故。
总之,在建筑施工过程中,遇到大风天气,应根据风力级数及时采取相应的安全措施,确保施工人员的安全和施工的顺利进行。
同时,也要加强对施工现场的安全管理,提高施工人员的安全意识,防止因风力过大而导致的安全事故。
在风力达到6级以上时,应停止脚手架作业,这是保障施工人员生命安全的底线。
工程施工现场管理必须坚守的底线第一条:危险性较大的专项方案供项目实施的施工组织设计和危险性较大的专项方案必须严格按程序进行审批,项目经理必须组织项目会审,并确保其可实施性。
超过一定规模的风险性较大的专项方案公司总工程师必须组织会审并经过专家论证方可实施。
第二条:技术资料所有技术资料必须由相应责任人形成,严禁外包。
第三条:模架体系1、模架系统必须有可实施的、有效的施工图。
2、后浇带的支撑体系必须单独设置,严禁拆除后回顶。
3、所有边梁支撑系统必须与内架连成一个有机整体,严禁支撑在外架上。
4、步距严禁超过1.5米,顶托底部的立柱顶端应沿纵横向设置水平杆。
5、除经专门设计的定型模板系统外,任何情况下,对拉螺杆间距必须小于或等于500mm。
第四条:外架系统1、外架系统必须有可实施的、有效的施工图。
2、外架水平封闭必须达到如下要求:作业层和作业层的下一层,悬挑架(爬架)首层,落地架第二层,中间层不超过10米且不超过三层必须全封闭。
3、悬挑架的悬挑梁必须采用不小于16号的国标工字钢,斜拉钢丝绳直径不小于14,每次悬挑高度不超过20米。
4、整体提升架的导轨或导杆必须有三处可靠的连墙点。
第五条:用电系统1、总配电箱漏电保护器的漏电动作电流150mA,动作时间0.2s;开关箱漏电动作电流15mA或30mA,动作时间0.1s。
2、电焊机必须装设二次降压保护器(包括电渣压力焊机)。
第六条:高危设备(塔吊、人货电梯、物料提升机等)1、施工方案必须由施工方编制,施工方总工程师必须审批后报总包单位审批。
2、租赁方手续必须齐全、有效;安装、顶升、拆除施工人员必须人证合一。
第七条:钢筋工程1、必须使用水泥砂浆垫块或塑料垫块(特殊情况下特殊制作的垫块除外)。
2、钢筋连接必须按特殊过程进行有效管理,并确保其符合规范要求。
第八条:混凝土工程1、施工缝凿毛处理必须在混凝土终凝后进行,并清理干净后才能进入下道工序。
2、楼板混凝土必须使用平板振动器进行辅助振捣;竖向构件拆模后至少要有7天的有效养护时间。
安全生产十条红线安全生产十条红线是指在工业生产、建筑施工、交通运输等领域中必须严守的安全底线。
下面将详细介绍安全生产十条红线。
1. 不得私设、挪用、转让安全生产资金:企业必须按照相关规定划拨足够的安全生产经费,用于购买必要的安全设备、进行安全培训等。
2. 不得违规在建设项目中使用烟花爆竹:在建筑施工项目中,严禁使用烟花爆竹等易燃、易爆物品,避免发生火灾和爆炸事故。
3. 不得违反作业规程进行高处作业:在高空或危险区域进行工作时,必须佩戴安全带、安全绳等防护装备,严禁违规行为,确保职工的人身安全。
4. 不得违反交通规则行驶机动车辆:在交通运输领域,严禁超速行驶、闯红灯、酒后驾车等违法行为,确保道路交通的安全。
5. 不得违反安全操作规程使用化学品:使用任何化学品时,必须按照安全操作规程进行操作,并严禁违法倾倒、泄漏有害物质,防止造成环境污染和人身伤害。
6. 不得违反消防规定设置火源:在任何场所,严禁违规使用明火、电炉、离子烟雾器等设置火源,防止火灾的发生。
7. 不得违反作业安全规程操作工程机械:在工程机械作业过程中,必须按照作业安全规程进行操作,避免发生机械事故。
8. 不得违反特种设备使用规定操作设备:特种设备必须按照规定进行检验、维修和使用,严禁违规操作,确保设备的安全运行。
9. 不得违规施工导致地质灾害:在地质灾害易发区进行施工时,必须进行地质勘察和评估,并采取相应的防范措施,避免地质灾害的发生。
10. 不得违反环保法律法规对污染物排放的要求:企业必须合法排放废水、废气等污染物,严禁违法排放,保护环境和人民的身体健康。
以上便是安全生产十条红线的详细介绍,企业和个人必须切实遵守,加强安全意识,确保安全生产。
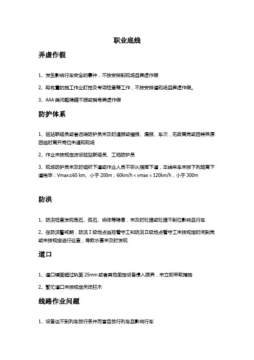
职业底线弄虚作假1、发生影响行车安全的事件,不按安排到现场且弄虚作假2、段布置的施工作业盯控及专项检查等工作,不按安排道现场且弄虚作假。
3、AAA类问题隐瞒不报或销号弄虚作假防护体系1、驻站联络员或者远端防护员未及时通报或错报、漏报、车次,无故离岗或因特殊原因临时离开岗位未通知现场2、作业未按规定派设驻站联络员、工地防护员3、现场防护员未及时组织下道或作业人员不听从指挥下道,本线来车未按下列距离下道完毕;Vmax≤60 km、小于200m;60km/h<vmax<120km/h,小于300m防洪1、防洪检查发现危石、孤石、坍体等隐患,未及时处理或处理不到位影响且行车2、在防洪警戒期,防洪Ⅰ级地点当班看守工和防洪Ⅱ级地点看守工未按规定时间到岗或未按规定进行巡查,导致水害未及时发现道口1、道口铺面超过轨面25mm或者其他固定设备侵入限界,未立即采取措施2、繁忙道口未按规定关闭栏木线路作业问题1、设备达不到列车放行条件而盲目放行列车且影响行车2、有害作业造成晃车而停车,或造成轨检车Ⅳ级、车载Ⅳ级报警3、轨检车Ⅳ、车载Ⅳ级级Ⅲ+Ⅱ复合报警、正线及客车径路AAA类问题未按规定时间整治4、因涵洞挖孔桩、顶进、路基抗滑桩等施工未按设计、施工方案或简化作业流程造成质量问题而影响行车5、天窗点外在正线、道发线使用下列机具的;单轨车、改装小车、吊轨车、四轮平板车、弯轨器、钢轨拉伸机、轨缝调整器、轨枕螺帽松紧机、道岔打磨机、一操四捣固机、一操二捣固机、凿锚机、钢轨仿型打磨机6、无计划、无方案抬运50kg及以上笨重工机具、材料横跨股道自轮转设备1、轨道车在库外运行、作业过程中因人为因素造成GYK自停或擅自解锁2、自轮运转设备为撤铁鞋动车但未造成严重后果。
3、未按规定速度或关闭GYK运行设备与职教1、恶意损坏、违规关闭监控、检测设备、导致作业失效2、线路工、桥隧工、探伤工资格性鉴定2次不合格。
施工现场安全生产管理底线标准为了提高我公司施工现场特别是联营项目施工现场安全生产管理水平,使各施工项目的安全生产管理早日走上标准化管理轨道,根据局建二通(2023)17号文件精神,公司决定在施工现场全面实行安全生产管理底线标准,具体标准内容如下:1、基本要求1.1项目施工承包合同中必需明确安全生产指标。
1.2项目部各级安全生产责任制必需齐全、责任明确,双方必需签字、日期有效。
13项目总承包单位专职安全管理人员配备要求:1万平方米(建筑面积或相应产值)及以下的工程为1人;1~3万平方米(或相应产值)的工程为2人;3~5万平方米(或相应产值)的工程为3人;5万平方米(或相应产值)以上的大型工程应按专业设置安全员,组成安全组。
分包单位专职安全管理人员配备应符合建设部建质[2023]91号文件第十四条(一)、(二)款的规定。
1.4项目总包单位与各分包单位必需签订安全生产、消防安全、用电安全协议,明确双方的安全生产管理责任。
1.5所有新进场人员必需进行三级安全教育,安全教育培训考核率100%,考核合格后上岗。
1.6安全技术交底必需交底到本人,双方签字,日期齐全有效。
1.7安全资金投入必需有计划,投入台账记录必需齐全。
1.8特种作业持证上岗率100%,特种作业上岗证书复印件存档记录齐全、有效。
1.9项目必需建立特种劳动防护用品个人台账,且记录齐全。
1.10项目部必需编制生产安全事故应急救援预案,现场的应急设备、药品符合应急预案要求。
1.11项目必需制定定期安全检查制度,对检查出的安全隐患必需按"三定"(定人、定时间、定措施)原则进行整改。
2、脚手架2.1脚手架搭设人员必需是经过考核合格的专业架子工。
2.2搭拆脚手架时工人必需戴安全帽,系安全带,穿防滑鞋。
2.3脚手架基础必需平整坚实,有排水措施。
其架体必需支搭在底座(托)或通长脚手板上。
2.4脚手架施工操作面必需满铺脚手板,离墙面不得大于20厘米,不得有探头板和飞跳板。
施工作业现场员工“十不干”1、无特种作业操作证,不焊割。
焊工必须持证上岗,无特种作业人员安全操作证的人员,不准进行焊、割作业。
2、雨天、露天作业无可靠安全措施,不焊割。
雨天容易造成脚下湿滑,发生滑倒或坠落;同时雨天人体电阻较小,易触电。
3、装过易燃、易爆及有害物品的容器,未进行彻底清洗、未进行可燃浓度检测,不焊割。
容器内部可能产生有毒气体和有害气体,未经清洗处理就实施焊接作业,可能导致中毒或者火灾事故。
4、在容器内工作无12伏低压照明和通风不良,不焊割。
当照明不足时,容易发生误操作或其他安全隐患;焊接过程中会产生有毒有害气体和烟尘,在通风不良情况下容易发生中毒事故。
5、设备内无断电,设备未卸压,不焊割。
设备未断电就进行焊接,会发生触电事故;压力容器未卸压就进行焊接,容易发生气体或液体喷出。
6作业区周围有易燃易爆物品未消除干净,不焊割。
易燃易爆物品未消除干净,容易被火星引燃。
7、焊体性质不清、火星飞向不明,不焊割。
焊接物体性质不明,易发生不可预见性事故。
8、设备安全附件不全或失效,不焊割。
电焊机的焊把线、接地线、焊钳,以及乙炔瓶上的回火阀、易熔塞等附件,是确保焊割作业安全性的重要设施。
9、锅炉、容器等设备内无专人监护、无防护措施,不焊割。
有限空间或密闭空间内焊割时,必须有专人警戒和监护,以便在发生危险情况时及时处置。
10、禁火区内未采取安全措施、未办理动火手续,不焊割。
禁火区内火灾风险等级高,在禁火区内实施焊割作业,一般实行(三级)审批制。
登高作业,是指借助于登高用具或登高设施,在攀登条件下进行的高处作业。
这类作业在施工现场经常进行,较易发生危险,导致高处坠落。
因此,为保障登高人员的生命安全,避免事故的发生,我们特别总结了登高作业十不干”希望能为大家的安全加一份保障。
1、患有登咼禁忌症者,如患有咼血压、心脏病、贫血、癫痫等的工人不登高。
患有高血压、心脏病、贫血、癫痫、深度近视眼等疾病及年满55周岁的员工不准登高。
十二条禁令1.施工组织设计及方案未按程序审批,需专家论证而未论证,禁止施工。
施工过程中必须严格按审批的方案执行。
2.施工过程中禁止违反施工技术文件要求。
3.隐蔽工程、模板支撑体系未经验收并完善签字手续,禁止进入下道工序。
4.塔吊等垂直运输设备:安拆单位资质不符合要求的,禁止安装、拆卸作业;未经检测合格的,禁止使用。
5.主要的安全设施(如:卸料平台,防护棚等)未经验收签字,禁止启用。
6.严禁不具备相应资格的人员从事特种作业。
7.项目安全策划书未经公司审批,项目未与公司签订“项目安全管理目标责任书”的,禁止开工。
8.项目总包单位未与分包单位签订“安全管理协议书”,禁止该分包单位进场施工。
9.作业班组未经安全教育、培训和交底,并完善签字手续,禁止该班组进入施工现场作业。
10.搭设和拆除危险性较大的设施或危险性较大的作业未落实旁站的责任工程师和安全员,禁止作业。
11.钢筋、水泥没有出厂合格证或未经复验合格且未见试验报告的,禁止使用。
12.混凝土浇筑作业面未落实旁站的责任工程师和质检员,禁止浇筑。
十条底线1.上报资料、信息务必及时真实。
2.严禁在质量安全生产条件不具备、隐患未排除、措施不到位的情况下组织生产。
3.严禁无方案、无交底施工,严禁不按方案施工或擅自改变技术方案。
4.严禁违章指挥、违章作业。
5.严禁使用未经检验验收或检验验收不合格的材料、安全设施及机械设备;严禁使用无质量、安全保障的材料及大型与特种设备。
6.严禁使用未经公司、分公司考核或考核不合格的劳务和材料供应商。
7.严禁未经培训或培训不合格的人员从事特种作业;严禁未经安全培训教育或考试不合格的人员上岗作业。
8.现场须做到工完场清,材料合规堆放。
9.工程质量不得有不可更改的违反强条的内容。
10.严禁迟报、漏报、谎报、瞒报生产安全、质量事故。
XX保华建筑有限责任公司工程施工项目施工生产管理底线标准第一章总则第一条为全面推行XX股份《项目管理手册》,加强和规范公司施工生产管理,不断提高管理水平,实现公司施工生产管理的制度化、规范化和标准化,满足公司大开展的需要。
第二条依据国家和行业现行有关法律、法规、标准、规范、规程、XX股份《项目管理手册》、XXXX《施工生产管理底线标准》(建二通(2009)17(XX保通(2011)号)、公司《关于转发局关于发布项目施工管理禁令的通知》40号)等相关文件规定,结合公司施工生产实际情况,特制定本标准。
第三条本标准适用于公司属各分公司、直管项目部一切国内承接的施工总承包项目。
各专业分公司可依据本标准的规定和要求,结合本分公司专业特征,制订实施细则报公司工程管理部审批后实施。
第二章管理底线标准第四条施工管理1.依据《项目策划书》、《项目目的责任书》的要求,项目部在开工后一个月内完成《项目部实施计划书》的编制,并经公司(分公司)审批后,方能组织实施。
2.项目部必须按现场施工及技术管理规律划分工区或作业面,明确负责的工程师及职责,树立现场施工生产管理体系。
3.项目部必须执行年、月、周的三级施工计划管理体系。
4.项目部须依据现场综合情况对施工进度延误进行调整控制,且不得发生业主投诉。
分类定性:一般延误,施工生产月进度计划(非业主原因或不可抗力),延误7天以上且有投诉;严重延误,施工生产总进度计划(非业主原因或不可抗力)延误大于30天以上且有投诉的项目;多次投诉,施工进程中30天内业主陆续3次及以上投诉。
5.项目部必须树立XX股份《项目管理手册》三个报告制度。
第五条技术管理1.项目部必须配备专职项目总工程师,且技术部门应单独设置。
2.工程开工前必须做出方案编制计戈U,并按计划进行编制、报审,如因工程施工变动增减施工方案,应及时调整方案计戈I」。
3.施工组织设计应由项目经理组织讨论并主持编制,项目总工程师组织人员编写。
施工安全质量“红线”及“不规范作业行为”管理制度一、总则第一条为切实加强际铁路树木岭隧道施工土建工程施工管理,全面落实责任制,及时发现并消除过程中的安全质量隐患,结合工程施工特点,并依据《铁路建设项目施工企业信用办法》以及“一网四格”安全工作法要求,严格执行安全质量管理制度,确保实现本项目的安全质量管理目标,特制订本办法。
第二条本办法所列的“红线”是安全质量管理的底线,保证人的生命健康和国家财产不受损害,是为了保障安全生产和工程质量的最起码要求。
第三条本办法所列安全质量管理“不规范作业行为”是指在施工工程中,工程安全质量与设计图纸、规范、创优目标、法律法规、项目管理规定等存在差距,需要提高施工安全质量控制标准的管理行为。
第四条本办法适用于际铁路树木岭隧道施工的工区、各架子队、各作业班组。
工区、架子队、作业班组必须严格恪守安全质量“红线”,减少安全质量“不规范作业行为”发生,遵守国家和铁道部安全生产和工程质量管理的有关法律、法规、规章、规范标准等。
办法设定了安全质量管理红线标准和底线,完善了安全质量管理体系和安全质量责任制,以确保工程持续的安全生产和可控的质量管理状态。
二、安全质量红线范围第五条安全红线范围注:监管责任部门按照部门业务清单划分履行各自责任,架子队根据责任分工履行各自责任。
第六条质量红线范围注:监管责任部门按照部门业务清单划分履行各自责任,架子队根据责任分工履行各自责任。
三、安全质量作业不规范行为范围第七条安全作业不规范行为第八条质量作业不规范行为四、安全质量管理督导小组第九条工区成立安全质量管理督导小组(以下简称督导小组),负责日常安全质量管理督导工作。
组长:副组长:李伟东师庆彬邱庆翌柴正炜吴田平曾俭荣黄勐组员:程立志李治国刘江平刘朋庞林娇董瑞保逄建双王四浣第十条督导小组每周针对各个作业面进行安全质量督导检查,负责对触及“红线”及“不规范作业行为”进行查处。
第十一条督导小组检查出的问题,在周日晚工程例会上进行通报,并书面下发整改通知单、处罚通知单或停工整改通知单告知责任单位,限期落实相关整改工作。
施工安全规范及标准
施工安全一直是建筑行业中非常重要的一个环节,它关乎着施工人员的生命安全和身体健康,也直接影响着工程的质量和进度。
因此,制定和遵守施工安全规范及标准是每一个施工单位和施工人员应尽的责任。
首先,施工单位应当建立健全的安全管理制度,明确安全管理的责任人和具体措施。
安全管理制度应当包括施工现场的安全防护措施、施工作业的安全操作规程、应急预案等内容,确保施工过程中的安全隐患得到及时发现和解决。
其次,施工现场应当设置明显的安全警示标志,包括但不限于安全生产标语、安全警示牌等。
这些标志和牌示能够提醒施工人员注意安全,避免发生意外事故。
另外,施工单位应当对施工人员进行安全教育和培训,确保他们具备必要的安全生产知识和技能。
安全教育和培训内容应包括施工现场的危险因素及防范措施、安全操作规程、应急处置等内容,使施工人员能够在施工现场做到安全第一。
此外,施工现场应当配备完善的安全防护设施,包括但不限于安全帽、安全带、防护眼镜、防护手套等。
施工人员在施工作业时应当正确佩戴这些防护设施,确保自身的安全。
最后,施工单位应当加强对施工现场的安全检查和监督,及时发现并纠正安全隐患。
对于违反安全规范的行为,应当及时进行处理和整改,以示警示。
总之,施工安全规范及标准的制定和执行,是保障施工人员生命安全和身体健康的重要保障,也是确保工程质量和进度的关键措施。
只有严格遵守施工安全规范及标准,才能够有效预防和减少施工现场的安全事故,确保施工工程的顺利进行。
希望各施工单位和施工人员都能够高度重视施工安全,共同营造一个安全、和谐的施工环境。
一、1七步法是指第一步设定安全底线承包商准入时是否设定了不少于以下七项强制性安全底线。
第三步签订安全协议第四步开展安全培训第五步进行安全交底第六步强化安全监管二、五必须是指什么1、施工作业前必须编制施工方案。
2、施工方案必须按规定审批或论证。
3、施工作业前必须进行安全技术交底。
4、施工过程中必须按照审定或论证的方案施工。
5、施工方案完成后必须经验收合格后,方可进入下一道工序。
三、“八不准”的含义1、不具备相应资质和安全能力的单位,不准中标项目。
2、业主、施工、监理安全责任不清晰的,不准开工。
3、项目经理必须具备相应资格和能力,未经报批同意的,不准随意更换。
4、施工单位未配备安全管理人员管理的,不准开工。
5、施工人员未经培训考核合格的,不准进场施工。
6、施工人员不清楚安全技术交底内容的,不准施工。
7、危险性较大分部分项工程安全专项方案没有论证通过的,不准施工。
8、施工现场未达到《中铝集团施工现场安全底线标准》要求的,不准施工。
四、承包商管控刚性要求严格执行承包商管控“七步法”,两个刚性措施,谁检查谁负责,谁评估谁负责,谁审核谁负责,尽职免责,失职追责。
承包商有下列行为之一者,立即清退:1、列入中国铝业集团有限公司“黑名单”的承包商2、资质证照不全、过期、无效或资质等级不符合所承揽业务资质要求的。
3、项目经理未按合同约定到岗或违规同时兼任其他业务项目经理的。
4、未经发包方同意,擅自变更项目经理的。
5、项目经理、项目安全负责人等未持有相应资质证书,证书不在有效期内,人证不相符或未按合同约定进驻现场的。
6、承包商将所揽的业务进行非法分包或转包的7、不执行国家法律法规,不服从发包单位对其监督和管理,且拒不按发包单位要求进行整改的。
安全管理的四大底线:1、进场作业人员必须进行登记、体检和建立三级安全教育档案;-----------------------坚决杜绝身体不健康人员和盲流(违法人员);2、施工现场作业人员的安全技术交底必须要让本人签字;-------------------------------尽到告知义务,让作业人员了解作业环境内的危险源和作业流程;3、有关人身安全的违章现象必须立即制止;------------------------------------------------哪怕就是明天被开除(或辞职),也要站好最后这班岗;4、每年(或每个工地)至少挤出部分时间组织一次真实的安全教育培训活动;------不再去造假。
安全生产管理红线。
(22条)⒈个人违章作业造成他人重伤、伤亡者;⒉携带烟火及点火物品入井者;⒊井下无措施进行烧焊等作业者;⒋擅自调整监控断电值或缩小断电范围责任者;⒌瓦斯超限继续作业及隐瞒瓦斯超限者;⒍弄虚作假、虚报瓦斯检查数据的;⒎故意破坏井下“一通三防”和机电、运输等安全设备设施的;⒏同时打开两道风门造成风流短路的,随意开启、关闭调节风窗的;⒐擅自进入老空区、盲巷作业的;⒑未严格执行“一炮三检”、“三人连锁”放炮制的;⒒放炮时未严格按照规定设置警戒及设警戒人员睡岗的;⒓排放瓦斯未按规定措施执行而出现“一风吹”现象的;⒔在井下扒车、蹬钩、坐运输皮带或未经过桥跨越皮带、刮板运输机的;⒕井下运输未使用专用插销、链环的;⒖斜巷未严格执行“行人不行车、行车不行人”规定的;⒗斜巷运输不使用“一坡三挡”的;⒘在斜巷提放车辆时,在坡底逗留未进入躲避硐室或安全地点进行躲避的;⒙斜巷超挂车辆或未挂保险绳提放车的;⒚掘进巷道时空顶超过规程规定继续作业的;⒛掘进巷道不采取临时支护在空顶下进行作业的;21.擅自修改巷道支护参数者;22.各岗位工不按规定进行现场对手交接班的;11:42:51黄延路面-小2015/3/9 星期一11:42:51安全管理“十条高压线”1.严禁风量不足,配风不合理,通风系统不稳定、不可靠。
围挡及场地环境-底限标准(整体围挡)
(局部围挡)
(半成品处于安全状态)
施工监控设备-底限标准1.
在的视频设备:
设
备
信
息
2.
交
底
内
容
3.
使
用
要
求
临时用电设备-底限标准
工程,施工地点:
施工单位:
(总电箱)(三级配电)接线由1.输油站/油库电工、施工单位建筑电工共同连接;2.施工单位电工连接
施工使用市政外电:外电采用TN系统(三相四线)时,施工临时用电工作零线(N)应通过总漏电保护器;保护接地(PE) 由电源进线N线接地处(总漏保电源侧),引出形成局部TN-S 保护系统,PE不通过漏电保护器。
接地电阻小于4Ω
施工专用变压器:供电的TN-S接地保护系统中,电气设备的金属外壳与保护接地(PE)连接。
PE线由配电室电源侧N线(总漏电保护器电源侧)引出。
施工使用场站/油库防爆接线箱:防爆接线箱可用作临时分电箱,采用TN-S接地保护系统
禁止利用大地、建筑物、构筑物、设备等做相线或零线;保护零线与保护接地的端子排连接;工作零线与箱内工作接地的端子排连接。
施工临电:三级配电、二级保护,总配电箱→分配电箱→开关箱3个层次;每个电箱均设置保护接地(PE)
总箱内部:①电源→总隔离开关(可见断点)+总断路+总漏保,+分路隔离开关+分断器→引出,②电源→总隔离开关(可见断点)+总断路,+分路隔离开关+漏保+分断器→引出
电箱内设置铜质保护零线(PE)端子板、工作零线(N)端子板
配电箱进、出线应在箱底进出(或侧面圆形专用插座),并分路成束加PVC套管保护
分电箱与开关箱的距离≤30m,开关箱与固定用电设备的距离≤3m
开关箱漏电保护器的额定漏电动作电流≤30mA;额定漏电动作时间≤0.1S
电缆应用五芯线。
相线A黄色,B绿色,C红色,工作零线N 为蓝色,保护零线PE为绿/黄双色
电缆(总箱-分箱-开关箱)应架空敷设,架空敷设采用红白相间脚手架材料,支架设置稳固,严禁架设在树木、其他电缆上;埋地时电缆上下各均匀铺设50mm细砂、覆盖硬质保护层,
用电设备接地点连接保护接地(PE)线,连接开关箱PE端子,PE线长度宜≤5m
每台用电设备应有各自专用的开关箱,即一机、一箱、一闸、一漏电保护
动力配电箱与照明配电箱应分别设置,机械设备漏电触发跳闸后,仍有照明
已按本表设置。
施工单位安全员:年月日审核,现场符合本表要求。
建设单位现场监护人:年月日
固定脚手架-底限标准(落地式钢管脚手架)
移动脚手架-底限标准
劳保用品-底限标准。