快递pest分析及战略(精品)
- 格式:ppt
- 大小:3.63 MB
- 文档页数:30
EMS战略环境分析指导教师:***小组成员:王寰赵鸿雁郭璐黄晓路一、公司简介中国速递服务公司为中国邮政集团公司直属全资公司,主要经营国际、国内EMS特快专递业务,是中国速递服务的最早供应商,也是目前中国速递行业的最大运营商和领导者。
公司拥有员工20,000多人,EMS业务通达全球200多个国家和地区以及国内近2,000个城市。
除提供国内、国际特快专递服务外,EMS相继推出国内次晨达和次日递、国际承诺服务和限时递等高端服务,同时提供代收货款、收件人付费、鲜花礼仪速递等增值服务。
依托中国邮政航空公司,建立了以上海为集散中心的全夜航航空集散网,现有专用速递揽收、投递车辆20,000余部。
覆盖最广的网络体系为EMS实现国内300多个城市间次晨达、次日递提供了有力的支撑。
全国共有200多个处理中心,其中北京、上海和广州处理中心分别达到30,000平方米、20,000余平方米和37,000平方米,同时,各处理中心配备了先进的自动分拣设备。
亚洲地区规模最大、技术装备先进的中国邮政航空速递物流集散中心也将于2008年在南京建成并投入使用。
建立了以国内300多个城市为核心的信息处理平台,与万国邮政联盟(UPU)查询系统链接,可实现EMS邮件的全球跟踪查询。
建立了以网站、短信、客服电话三位一体的实时信息查询系统。
二、公司战略选择1.承诺服务2005年7月25日,中国邮政、澳大利亚邮政、香港邮政、日本邮政、韩国邮政、美国邮政共同在香港郑重宣布,从当天起,在六大邮政业务区内,将对跨境EMS业务推出承诺服务—对于因邮政原因造成实际传递时间超过承诺时限的邮件,用户可以要求返还已经交付的邮件资费。
这是EMS和其他国家地区的邮政为满足用户需求而精心打造的一项高品质的跨境速递服务。
与环太平洋地区六邮政的紧密合作,意味着EMS生产组织管理模式及其配套政策与国际管理接轨,在在之前EMS是没有限时承诺的,而且跟踪查询水平低,不能实现全程实时查询,这想要在现金激烈的市场竞争中生存无疑是一大难题。
基于SWOT—PEST模型的天津物流业发展分析天津作为中国北方重要的经济中心和国际交通枢纽,物流业发展潜力巨大。
本文将采用SWOT-PEST模型对天津物流业的发展进行分析。
SWOT分析是指对某一组织、行业或产品进行内外部环境分析的方法, PEST则是指对某一市场环境进行政治、经济、社会和技术等方面的分析。
Strengths(优势):1. 天津地理位置优越,拥有港口、机场和丰富的陆路交通网络,方便物流运输。
2. 天津市庞大的市场需求和活跃的经济发展,为物流企业提供了广阔的发展空间。
3. 天津港口是中国重要的外贸货物进出口港口之一,可以通过港口便捷地进行国际物流业务。
4. 天津拥有丰富的物流资源和专业的物流人才,为物流业的发展提供了有力的支持。
Weaknesses(弱点):1. 天津物流业发展相对滞后,与国际一流物流中心相比还有一定差距。
2. 天津市物流业竞争激烈,市场份额有限,导致物流企业发展受到限制。
3. 物流行业的技术水平和信息化程度相对较低,需要加大科技投入和信息化建设。
Opportunities(机会):1. “一带一路”和京津冀协同发展战略的实施,为天津物流业拓展国际市场提供了巨大机会。
2. 国家加大对天津市物流业的支持力度,提供更多的政策与资金支持。
3. 天津市不断优化营商环境,为物流企业创造更好的发展条件。
Threats(威胁):1. 天津物流业面临来自其他城市和地区物流企业的竞争,市场份额受到挤压。
2. 天津港口的长期治理和环境问题,可能影响港口的运营和物流业的发展。
3. 物流业的外部环境变化较快,相关政策和法规不断调整,可能增加物流企业的经营不确定性。
PEST分析:政治因素:1. 国家对物流业的支持政策,为天津物流业发展提供了良好的政治环境。
2. 政府推动的京津冀协同发展战略,为天津物流业的跨区域合作和发展提供了新机遇。
经济因素:1. 天津经济持续增长,市场需求旺盛,为物流业提供了广阔的发展平台。
EMS战略环境分析指导教师:***小组成员:王寰赵鸿雁郭璐黄晓路一、公司简介中国速递服务公司为中国邮政集团公司直属全资公司,主要经营国际、国内EMS特快专递业务,是中国速递服务的最早供应商,也是目前中国速递行业的最大运营商和领导者。
公司拥有员工20,000多人,EMS业务通达全球200多个国家和地区以及国内近2,000个城市。
除提供国内、国际特快专递服务外,EMS相继推出国内次晨达和次日递、国际承诺服务和限时递等高端服务,同时提供代收货款、收件人付费、鲜花礼仪速递等增值服务。
依托中国邮政航空公司,建立了以上海为集散中心的全夜航航空集散网,现有专用速递揽收、投递车辆20,000余部。
覆盖最广的网络体系为EMS实现国内300多个城市间次晨达、次日递提供了有力的支撑。
全国共有200多个处理中心,其中北京、上海和广州处理中心分别达到30,000平方米、20,000余平方米和37,000平方米,同时,各处理中心配备了先进的自动分拣设备。
亚洲地区规模最大、技术装备先进的中国邮政航空速递物流集散中心也将于2008年在南京建成并投入使用。
建立了以国内300多个城市为核心的信息处理平台,与万国邮政联盟(UPU)查询系统链接,可实现EMS邮件的全球跟踪查询。
建立了以网站、短信、客服电话三位一体的实时信息查询系统。
二、公司战略选择1.承诺服务2005年7月25日,中国邮政、澳大利亚邮政、香港邮政、日本邮政、韩国邮政、美国邮政共同在香港郑重宣布,从当天起,在六大邮政业务区内,将对跨境EMS业务推出承诺服务—对于因邮政原因造成实际传递时间超过承诺时限的邮件,用户可以要求返还已经交付的邮件资费。
这是EMS和其他国家地区的邮政为满足用户需求而精心打造的一项高品质的跨境速递服务。
与环太平洋地区六邮政的紧密合作,意味着EMS生产组织管理模式及其配套政策与国际管理接轨,在在之前EMS是没有限时承诺的,而且跟踪查询水平低,不能实现全程实时查询,这想要在现金激烈的市场竞争中生存无疑是一大难题。
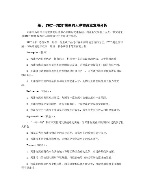
快递行业宏观环境分析宏观环境PE ST分析PEST分析又称大环境分析,是研究宏观环境的有效工具。
通过Pest分析法,公司能够剖析出自身所处的外部大环境究竟对自己的发展是有利还是有害,以及据此作出战略规划,趋利避害。
其中每一个字母各代表一个因素,分别为:P(politi cal—政治)、E(economic—经济)、S(social—社会)、T(technologic al—技术),接下来将通过pe st分析模型,如图2-2所示,对顺丰速运所处的宏观环境进行分析,洞察利害然后灵活应对。
(1)政治环境(Politi cal)政治环境因素,是指对组织经营活动具有实际与潜在影响的政治力量和有关的政策、法律及法规等因素。
政治因素对企业发展的影响是最深刻的,一个行业的兴衰存亡在很大程度上取决于政治法规的支持与否。
在当下,政局稳定,法规相对严明规范,我国快递行业面临的政治环境总体来说较之以往有了很大的改善,借力于国家政策,获得了很大的发展机遇,另外随着市场准入标准的此升彼降,快递企业今后的发展依然是挑战重重。
图2-2 快递行业宏观环境PES T分析2010年,国家制订了十二五规划草案,提出要在前一规划取得成果的基础上,继往开来大力推广快递服务;同时,2009年10月,新《邮政法》正式出台,首次在法律上明确了快递企业的地位,并且提出了邮政市场鼓励竞争、促进发展的原则,补充、完善了寄递渠道安全监管的制度和措施,修订了邮政业务资费的制定机制,新法中的其他相关规定也为行业的良性发展提供了有力的法律保障,为行业内的快递企业的自身规范提供了依据。
《快递业务经营许可管理办法》设定了更全面、更严格的快递业经营许可标准,为国内的快递企业的发展确立了更高、更明确的目标,这些都必将促进国内快递行业向着规范、有序、健康的方向发展。
速递物流行业P E S T分析PEST分析又称大环境分析,是研究宏观环境的有效工具。
通过Pest分析法,公司能够剖析出自身所处的外部大环境究竟对自己的发展是有利还是有害,以及据此作出战略规划,趋利避害。
其中每一个字母各代表一个因素,分别为:P(political—政治)、E(economic—经济)、S(social—社会)、T(technological—技术)。
PEST分析图如下图所示:一、政治因素(political)政治环境因素,是指对组织经营活动具有实际与潜在影响的政治力量和有关的政策、法律及法规等因素。
政治因素对企业发展的影响是最深刻的,一个行业的兴衰存亡在很大程度上取决于政治法规的支持与否。
在当下,政局稳定,法规相对严明规范,我国快递行业面临的政治环境总体来说较之以往有了很大的改善,借力于国家政策,获得了很大的发展机遇,另外随着市场准入标准的此升彼降,快递企业今后的发展依然是挑战重重。
2009年10月,新《邮政法》正式出台,首次在法律上明确了快递企业的地位,并且提出了邮政市场鼓励竞争、促进发展的原则,补充、完善了寄递渠道安全监管的制度和措施,修订了邮政业务资费的制定机制,新法中的其他相关规定也为行业的良性发展提供了有力的法律保障,为行业内的快递企业的自身规范提供了依据。
《快递业务经营许可管理办法》设定了更全面、更严格的快递业经营许可标准,为国内的快递企业的发展确立了更高、更明确的目标,这些都必将促进国内快递行业向着规范、有序、健康的方向发展。
(2014年11月)《物流业发展中长期规划(2014-2020年)》对促进物流业现代化,促进国民经济产业结构调整、转型升级,尤其是对快递服务业发展具有十分重要的现实意义。
《规划》有利于各级政府部门统一认识,出台更多支持快递行业发展的政策;也有利于吸引更多的社会资源、资本投向快递产业,从而进一步坚定行业从业者信心和决心,推动快递服务业更快更好地可持续发展2015年10月,国务院日前印发《关于促进快递业发展的若干意见》,围绕培育壮大快递企业、推进“互联网+”快递、构建完善服务网络、衔接综合交通体系、加强行业安全监管等五项重点任务,从深入推进简政放权、优化快递市场环境、健全法规规划体系、加大政策支持力度、改进快递车辆管理、建设专业人才队伍等六个方面提出了34项政策措施。
基于PEST分析的物流市场发展趋势分析第一章:引言物流市场是现代经济活动中必不可少的一部分,尤其是随着国内外贸易的不断增加,物流市场的发展更是成为推动经济快速增长的重要因素之一。
本文将以PEST分析方法为基础,探讨物流市场的发展趋势。
第二章:政治环境政治环境对物流市场的发展有着重要的影响。
政府的政策以及市场的监管应该是物流市场发展的保障。
在此基础上,可以更好地推进物流的高效和规范发展。
同时,政府还可以推动物流行业的创新和提升技术,以提高物流效率和服务质量。
第三章:经济环境经济环境是物流市场的重要推动力。
如今,中国的物流市场规模已经超过10万亿元,市场规模的不断扩大也带动整个行业的快速发展。
经济环境对物流企业的经营情况有着直接的影响,在经济发展的背景下物流市场也将随之不断扩张。
第四章:社会环境社会环境也是物流市场的重要发展因素。
随着社会人口和市场需求的不断增加,物流市场将进一步扩大。
同时,消费者对商品的质量和服务要求也在不断提高,迫使物流企业提高服务质量和服务水平。
此外,还需要更多的人才、技术以及管理经验来推动物流市场的现代化和规范化。
第五章:技术环境技术创新是物流市场发展的重要推动力。
随着信息技术、物联网技术以及智慧物流等技术的不断应用,物流企业的服务能力和效率得到进一步提升。
此外,还需要加强数据集成和信息共享,提高物流的智能化水平。
第六章:结论基于PEST分析,我们可以看到物流市场发展趋势是积极向好的。
政策和监管方面不断完善,市场供需关系良好,社会需求不断扩大,技术创新为业务提供了更多的可能性。
不过,在面对未来的发展,物流企业还需要加强自身的管理能力和服务质量,持续推动物流市场的发展。
中国绿色物流行业发展环境(PEST)分析一、定义绿色物流是指以降低对环境的污染、减少资源消耗为目标,利用先进物流技术规划和实施运输、储存、包装、装卸、流通加工等物流活动。
绿色物流的内涵包括以下五个方面:二、绿色物流行业PEST分析1.政策环境分析(P)十九大以来,政府加强了环境治理力度,绿色生产生活理念深入人心。
然而,仅靠市场自发调节不能保证绿色物流顺利实现,需要通过规范严明的法律来确保其充分落实。
良好的政治环境为绿色物流提供了有效引导,使其在种子期更能有序化发展。
目前政府虽然针对绿色物流出台了一系列政策,但监管约束力度仍远远不够,政策法规落实不到位,具体实施细较为缺乏。
政府对物流包装的绿色化发展重视程度不断加深。
其中,2020年10月发布的《快递包装绿色产品认证目录(第一批)》,使绿色物流的发展前进了一大步。
2.经济环境分析(E)目前我国整体经济环境良好。
近年来,物流产业迅猛扩张,社会物流总费用稳步增长,物流产业作为国民经济发展的基础性产业,是连接供需的桥梁。
我国有着全球最大的物流市场,但同时,传统的物流产业也是典型的能源消耗和环境污染行业,应加快转型升级的步伐,推动传统物流产业向可持续发展的绿色物流产业转型。
2020年中国生产总值为101.60万亿元,社会物流总费用为14.9万亿元,占生产总值的14.7%。
《2021-2027年中国绿色物流行业市场全景分析及发展趋势研究报告》数据显示:作为物流费用的重要组成部分,物流包装成本近年来一直居高不下,为绿色物流的发展提供了土壤。
从2020年社会物流总费用结构分布来看,运输费用为7.8万亿元,保管费用为5.1万亿元,管理费用为1.9万亿元。
3.社会环境分析(S)随着网络支付和网络购物的发展,与网购相关的物流需求增速明显加快,截至2021年6月,中国网络支付用户规模为8.72亿人,较2020年年底增加了0.18亿人;网络购物用户规模为8.12亿人,较2020年年底增加了0.3亿人。
顺丰外部环境PEST波特五力分析2.1 政策环境2015年10月国务院发布了《国务院关于促进快递业发展的若干意见》,这是国务院发布的第一部指导快递行业发展的纲领性文件,是快递业发展进程中的重要里程碑,充分体现了中央对近年来快递业发展成效的肯定,也体现了对快递行业未来发展的殷切期望和巨大支持。
国家邮政管理局作为快递行业的监管机构,承担着快递行业统筹发展、监督管理的责任。
2016 年12 月,《邮政业发展“十三五”规划》发布,规划显示:国务院出台了促进快递业发展的若干意见,为快递业转型升级、健康发展提供了强有力的政策保障。
两次修改《中华人民共和国邮政法》,制修订9 项部门规章,推动出台邮政地方性法规、地方政府规章38 部,发布了《快递服务》等26 项国家和行业标准,邮政业法规及标准体系更加健全。
国家邮政局同期制定发布了《快递业发展“十三五”规划》,进一步指明了快递行业的发展路径和方向。
2018年1月23日,国务院办公厅发布《关于推进电子商务与快递物流协同发展的意见》(国办发〔2018〕1 号),2 月7 日,国务院常务会议原则通过了《快递暂行条例草案》,该条例意义重大,为我国快递行业的健康有序发展提供了有力的法律保障。
2.2 经济环境我国快递行业的发展是改革开放大环境下发展起来的。
我国国民经济发展,在40多年的改革中飞速发展,特别是最近20 年,电子商务发展迅速。
国家统计局数据显示,2018 年全国电子商务交易额31.63 万亿,同比增长8.5%,见图1。
我国的社会资本非常看重快递行业,近年来众多快递企业相继上市,有力的助推了快递行业的资本化,各大快递公司均实现价值飞跃,借助资本的力量来实现行业的投资提升。
2.3 社会环境快递寄递已经成为生活必需品。
随着互联网和电商零售的长足发展,我国网民数量突破8 亿,广大网民对网络购物已经习以为常,甚至成为生活的一部分,必不可少;人们习惯于网络购物,通过网上寄送物品、叫外卖、获取家政服务等,可以说全社会对快递行业的接纳程度非常高,给快递行业带来前所未有的机遇。
物流行业的pest分析与国别冷热法分析物流行业的PEST分析与国别冷热法分析一、物流行业的PEST分析PEST分析是在战略规划中常用的工具,在物流行业中也非常适用。
它可以帮助分析物流企业在政治、经济、社会和技术环境中所面临的机会和威胁。
1. 政治环境政治环境对物流行业有着重要影响。
政府部门的政策、法规和监管对物流企业的运作有着直接的影响。
对物流企业来说,政府的运输规划、税收政策、海关手续等都是重要的因素。
此外,政治稳定与不稳定也会对物流企业的运营造成影响。
2. 经济环境经济环境是物流行业发展的基础。
国家的经济增长水平、货币政策、经济结构调整等都会影响物流企业的运作。
经济的增长带来了物流需求的增加,但经济萧条则会导致物流需求的减少。
此外,通货膨胀、汇率风险等也是物流企业需要关注的因素。
3. 社会环境社会环境对物流行业也有着重要影响。
人们对环保、可持续发展的关注日益增加,对物流企业提出了更高的要求。
物流企业需要关注社会的变化,不断提高自身的服务质量和社会责任,以适应市场需求。
4. 技术环境技术的发展对物流企业有着深远的影响。
物流行业的自动化、信息化程度越高,企业的运营效率和服务质量会更高。
物流企业需要关注物流技术的发展趋势,积极应用新技术,提高物流服务水平。
二、国别冷热法分析国别冷热法是一种常用的国别风险分析方法,可以帮助企业评估在不同国家开展业务的风险和机会。
1. 法律风险法律风险是指在不同国家进行物流业务时面临的法律限制和法律环境的不确定性。
不同国家的法律体系和法律规定会对物流企业的经营产生重大影响。
企业需要了解并遵守当地各项法律法规,以规避潜在法律风险。
2. 经济风险经济风险包括汇率风险、金融体系风险等。
不同国家的经济体制和经济政策都会对物流企业的业务产生影响。
企业需要了解当地的经济状况和市场特点,制定相应的经营策略,以降低经济风险。
3. 社会风险社会风险包括政治不稳定、社会动荡、文化差异等。
物流行业pest分析·政策法律环境分析1.管理体制近年来,经国务院批准,由发改委牵头组建的全国现代物流际联席在制定与物流相关的专项规划、出台关于物流市场准入的有关政策,加强物流监管、经一部改善口岸物流的通关环境等方面对我国的现代物流行业的发展中发挥了积极作用。
同时,中国物流与采购联合会,与各相关行业协会共同推进物流行业发展。
2.行业政策进入21世纪以来,随着经济全球化和我国经济的高速发展,政府重视和支持现代物流行业的发展,国家先后发布了《关于加快我国现代物流发展的若干意见》《关于促进我国现代物流业发展的若干意见》,在2006年十届人大四次会议批准《国民经济和社会发展“十一五”规划纲要》提出,“大力发展现代物流业”,2008年,国务院下发《关于发展服务业若干政策措施的意见》,2008年底,国务院办公厅发出《关于搞活流通扩大消费的意见》,对大型物流企业的发展、提高物流现代化水平提出要求。
3.行业规划2009年3月10日,国务院正式发布《物流业调整与振兴规划》,把促进物流业发展纳入应对国际金融危机的“一揽子计划”,进一步提升了其在国民经济中的基础性支撑作用,为物流业发展创造了良好的外部环境。
2009年5月12日,国务院发改委印发《落实物流业调整和振兴规划部门分工方案》,明确落实物流行业规划各项工作的部门,建立落实规划的保障机制,对规划作了具体安排。
同时,各地级政府先后也出台了物流业发展的规划,并加强对物流行业的引导和扶持。
4.物流标准化在《全国物流标准2005-2010年发展规划》的指导下,近年来物流标准体系的建设取得了初步的进展,据不完全统计,至2008年6月全国物流标委会以及全国物流信息管理标委会及其他机构一完成、正在编制、已立项计划编制的物流国家标准,行业标准项目总计约110项,对物流标准化起到极大地推动作用。
小结:综上所述,近年来,物流行业得到政府的重视和支持,政府会为给物流行业创造良好的宏观环境,给予相关的优惠政策,对物流行业来说,这是一个机遇。
SF 速运PEST分析一、政治法律环境分析政治和法律因素是指对企业经营活动具有现存的和潜在作用与影响的政治力量,同时也包括对企业经营活动加以限制和要求的法律和法规等。
政治与法律环境的变化影响着企业的经营行为和利益,对企业的影响很大。
现代物流业的发展与兴盛依赖于统一、透明、公平和高效率的法律制度环境。
政府对物流行业的管制不断放松,政治法律环境已经做出了相应的调整。
2005年5 月1 日,由国家质量监督检验检疫总局、国家标准化管理委员会出台的《物流企业分类与评估标准》,结束了物流行业没有国家标准的尴尬局面,新标准的实施将提高物流企业的市场准入门槛。
2007年3月, 国发[ 2007 ] 7 号《国务院关于加快发展服务业的若干意见》,在谈到“大力发展面向生产的服务业”时提出:要“优先发展运输业,社会化服务水平,大力发展第三方物流”。
2007年胡锦涛同志提出:“发展现代服务业,提高服务业比重和水平”。
物流行业首次开展政府表彰活动。
湖南省政府在国家发展物流的政策背景下,做出了一系列的支持政策, 一是制定物流发展规划。
根据本地经济和社会发展的实际情况,因地制宜,相继编制完成了物流发展规划。
二是出台促进物流业发展的政策。
在贯彻落实国家发改委等九部门下发的《关于促进我国现代物流业发展的意见》基础上,湖南出台了加快物流业发展的若干措施,对物流政策进行了细化,明确了物流基地和物流企业享受的税收、电价、土地、投资、资金扶持等优惠政策。
三是扶持重点物流企业和项目,物流园建设快速发展。
四是启动区域合作。
随着泛珠大潮的涌入和中部崛起战略的实施,极大地推动了湖南与“9 + 2”地区和中部地区的区域合作。
这些为SF速运湖南分公司的发展提供了好的基础。
二、经济环境分析经济环境是指影响企业生存和发展的社会经济状况和国家经济政策。
2007年,我国的国民经济持续稳定快速增长, 国内生产总值达到 24166万亿元, 比2006 年增长1114% ,比2002年增长6515% ,五年年均增长1016% ,从世界第六位上升到第四位。
快递行业宏观环境分析报告快递行业宏观环境分析宏观环境PEST分析PEST分析又称大环境分析,是研究宏观环境的有效工具。
通过Pest分析法,公司能够剖析出自身所处的外部大环境究竟对自己的发展是有利还是有害,以及据此作出战略规划,趋利避害。
其中每一个字母各代表一个因素,分别为:P(political —政治)、E ( economic —经济)、S (social —社会)、T (technological —技术),接下来将通过pest分析模型,如图2-2所示,对顺丰速运所处的宏观环境进行分析,洞察利害然后灵活应对。
(1)政治环境(Political)政治环境因素,是指对组织经营活动具有实际与潜在影响的政治力量和有关的政策、法律及法规等因素。
政治因素对企业发展的影响是最深刻的,一个行业的兴衰存亡在很大程度上取决于政治法规的支持与否。
在当下,政局稳定,法规相对严明规范,我国快递行业面临的政治环境总体来说较之以往有了很大的改善,借力于国家政策,获得了很大的发展机遇,另外随着市场准入标准的此升彼降,快递企业今后的发展依然是挑战重重。
图2-2 快递行业宏观环境PEST 分析2010年,国家制订了十二五规划草案,提出要在前一规划取得成果的基础上,继往开来大力推广快递服务;同时, 2009年10月,新《邮政法》正式出台,首次在法律上明确了快递企业的地位,并且提出了邮政市场鼓励竞争、促进发展的原则,补充、完善了寄递渠道安全监管的制度和措施,修订了邮政业务资费的制定机制,新法中的其他相关规定也为行业的良性发展提供了有力的法律保障,为行业内的快递企业的自身规范提供了依据。
《快递业务经营许可管理办法》设定了更全面、更严格的快递业经营许可标准,为国内的快递企业的发展确立了更高、更明确的目标,这些都必将促进国内快递行业向着规范、有序、健康的方向发展。
同时新《邮政法》对邮政专营信件范政沿坏境(Fol i ticaj) 有利环境I 二匹规应苹拓左力進广供递眼生新「:帆政注'}疋戏出台’按供法律保障[快违上爭揑莒许可管理办进》规范笊入规则体制改革的五斷凤化邮政部门政企讣專改革*打砸垄断中国扶递协金戍立,卑障快趣企业权益不利环境改茨上的髙进入门槛L 为了妞更好的艮另怙圧花费更多的找不利环境对社会责杞的光注.対企业考梭更多如识久干磴髙?对限备的配求越求越高仍然存盘较多对快违下放心的思把'-欧腥硯交易低系.呱戰政策的幻吏EXCE SS "如 J .Z ?昭: tfc 会文化环境CS QG IQCU 11u ra\ )有利环境 ?肖费音消费、生活习惯的改变网上购樹或为种潮流空闹对间理名帶克的闲慣消费效应人员流创如大诗来的契机快廳行业宓現耳境PEST 为中的快谨业犀入规%的放松不完全的St 企分离工作围的放松也将为民营快递公司提供更多的发展空间体制改革的不断深化也为快递业的发展保驾护航。