KONE通力3000无机房图纸
- 格式:pdf
- 大小:10.24 MB
- 文档页数:48
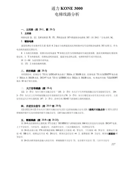
通力KONE3000电梯线路分析一、主回路(图20-1、图20-2)1.主回路网路电源Ll、L2、L3f熔断器Fl、F2、F3f滤波器387-调速驱动电路板385(图20-2)^主电动机M o2.辅助电路速度检测信号由脉冲发生器G,即6:2输出与电梯速度成比例的脉冲信号送到驱动电路板385处理后,作为电动机的速度反馈信号。
6:1为相位检测器,检测实际的角速度W和相位差作为变频调速的失量控制参数,提高变频调速的精度和稳定性。
1:T为热敏电阻,检测电动机的温度,超温为电动机过载,电梯即刻停车或不得启动。
10(1〜M)为逆变器冷却风扇。
11:1J1:2为制动抱闸线圈。
二、群控线路(图20-3)双机群控时,控制信号732的LCECAN板由端子XG3A及XG3B连接。
控制电源731的LCEGTW板由端子XG1A及XG1B连接。
DC24V电源723的LCEREC板由XG2A及XG2B连接,电梯选项功能722LCEOPT 板由X5端子相互连接。
三、大厅信号线路(图20-4)122:2-(T-1)为厅门锁开关触点信号“103:2-(T-l)为大厅下行外呼按钮触点信号及按钮灯信号,104:2-(T-l)为大厅上行外呼按钮触点信号及按钮灯信号,176:2-(T-1)为大厅楼层显示信号及方向显示信号。
上述信号经过大厅申行微机板197:2-(T-1),经串行线RS485与控制柜主微机相联系。
四、井道安全值号(图20-5~图20-8)122:1322.2和122:3为大厅门锁开关触点信号,112:1急停按钮触点信号,123:1涨绳开关触点信号325:1,125:2桥厢缓冲器开关及对重缓冲器开关触点信号,116为输出服务幵关触点信号。
五、轿厢线路(图20-9〜图20-15)图20-9,由控制柜的主微机板375.经端于XC1HXC12与轿厢控制板806相互传送信号及电源:DC24V电源、上下平层信号、门区信号、减速信号、内选串行信号、门安全触板信号、对讲机信号等。
KONE S MONOSPACE® PLANNING GUIDE通力S MONOSPACE®技术指南KONE S MONOSPACE® PLANNING GUIDE 通力S MONOSPACE®技术指南KONE S MONOSPACE® PLANNING GUIDE1-1.适用于速度=1.0米/秒,载重≤630公斤的无机房电梯最大提升高度为55米(630公斤时为30米),最大层站数为212-1.适用于速度=1.0/1.6/1.75米/秒, 630公斤≤载重≤1000公斤的无机房电梯最大提升高度为75米(1.0米/秒时为55米),最大层站数为24(1.0米/秒时为21)3-1.适用于速度=1.0/1.6/1.75/2.0米/秒, 1000公斤≤载重≤1150公斤的无机房电梯最大提升高度为75米(1.0米/秒时为40米),最大层站数为24(1) 这一规格的电梯,轿厢中心与门中心有75mm的偏差,轿厢前墙尺寸为300/150mm。
注:■SEC为单开门,TTC为贯通门。
■以上所有尺寸规格均不带EAQ选项。
本规划信息仅列举常用规格,更多尺寸敬请咨询通力销售。
1-2.适用于速度=1.0米/秒,载重≤630公斤的无机房电梯最大提升高度为55米(630公斤时为30米),最大层站数为212-2.适用于速度=1.0/1.6/1.75米/秒, 630公斤≤载重≤1000公斤的无机房电梯最大提升高度为75米(1.0米/秒时为55米),最大层站数为24(1.0米/秒时为21)3-2.适用于速度=1.0/1.6/1.75/2.0米/秒,1000公斤≤载重≤1150公斤的无机房电梯最大提升高度75米(1.0米/秒时为40米),最大层站数为24(2) CH=2400-2600mm。
注:■当BB>1950mm或者DD>2100mm时,PH值增加30mm。
(1) 当选择TTC门开,并且DD<2050mm时的底坑深度值。
2-K O N E3000M i n iM i n i1-61.概述设计本书的目的是为了能高效无故障地安装无机房电梯,并且遵循安全第一的原则。
本书所介绍的安装方法只适用於小小机房电梯(Mini Mini Space®),V3F16es控制系统,并且控制柜是安装在顶部楼层。
如有部件名称与AM文件中有关描述不一致,请以AM文件为主。
实际工程的安装中,必须遵守此安装方法。
如果有必要背离此安装手册所描述的方法,须遵照前线管理员进行风险评估并仔细设计后的安装方法进行操作。
为保证高效无故障的安装,必须做到以下几点:1.1相关参考文件可以在下列文件中查找有关安全及产品方面的相关资料。
相关产品维保说明和备件清单:1.2文字缩写1.2.1概述1.2.2井道和轿厢轿厢CH轿厢净高mmBB轿厢净宽mmDD轿厢净深mmNE护脚板高度mm轿厢及层门地坎电梯井道和轿厢1.2.3层门和门框缩写含义单位定义FW前井道壁宽度MmFW1前井道壁宽度mmFW2前井道壁宽度mmFD前井道壁深度mmLR开门洞宽度mm LR=WW-2*FW or WW - (FW+FW1)LR1开门洞宽度mm WW - (FW1+FW2+480) 只适用於Monospace®顶层端站HR开门洞高度mmLL开门净宽度MmHH开门净高度mm井道层门门框的水平尺寸1.2.4机房缩写含意单位定义M/R 机房mmMH 机房高度mm 到梁或吊钩的净高度MW 机房宽度mmMD 机房深度mm2 安全事项2.1主要安全事项2.1.1安全概述在整个安装过程中必须严格按照安全规定进行施工,安全规定可参照下述文件:•AM-01.03.001 适用於电梯施工现场的防坠落安全系统。
•AM-01.03.002 适用於电梯施工中的电器安全。
注意!只有持有有效合格操作证的人员才可进行施工。
2.1.2电器操作安全事项在任何时候,施工人员都必须知道且遵照AM-01.03.002文件所列的安全规范进行操作。
无机房电梯维修手册(None-machine room elevator maitainace manual)第一部分产品简介1.1电梯简介此类型号电梯是通力公司基于其碟式马达技术而开发的,并于上世纪9O年代中后期投放市场的新型电梯产品,产品采用LCE 逻辑控制方式和V3F 16es(早期产品) 或V3F 16L变频拖动系统。
电梯通讯采用串行通讯技术,使电梯的配线得到最佳优化(只需要4根总线),同时由于电梯的控制系统和拖动系统等均采用模块化结构设计,电梯系统的配线采用接插件等方式。
使电梯控制柜结构紧凑,布线整洁有序。
该型电梯运行舒适可靠,故障率低,同时电梯控制系统均带有基本的故障监测和诊断功能,从而使电梯的调试,维修和保养更加方便快捷。
电梯控制柜整体外形图如下:1.2 产品主要指标:•供电电压380±10VAC(China);•电梯的速度可达1米/秒;•最大载重可达 1000KG(2:1);•最大提升高度可达48米;•最多服务楼层可达16层;•可实现8台群控;•平层精度 ±5mm;•最低服务楼层为0.5米;•电梯检修运行速度0.3米/秒(默认)或 0.5米/秒;•电梯井道设定(自学习)速度和电梯纠正运行速度为0.25米/秒;•电梯再平层速度为0.03米/秒;第二部分电梯电气系统介绍无机房电梯的电气系统主要由以下几个部分组成:•控制系统•驱动系统•电源系统•安全回路系统•轿厢照明及通风系统•井道位置信息和部件•井道通讯系统,层显及外呼设备•轿厢内呼系统和显示设备•电梯群控和其他辅助功能•门机系统(见第三部分)2.1 电梯控制系统电梯控制系统(Lift Controlling Equipment)主要的主要功能由LCE CPU 控制板来执行。
LCE CPU控制板的主要功能有以下几个方面:•显示电梯目前的功能状态和位置信息。
•电梯运行控制。
•电梯基本控制参数(由软件版本决定)设定和服务功能接口。
KONE通力3000 无机房电梯调试资料LCE 指示灯解释:Majinxiang 2014-10-09 LCE用户接口功能模式:(EcoDisc)故障代码说明:Majinxiang 2014-10-09 整理通力电梯调试第七章调试附录一:LCE菜单6中的V3F25(图号:713983)本表格的文档识别号必须与LCE菜单6_0显示的识别号一致 LCE菜单单位范围默认值工厂设定现场设定参数组的文档识别号(=本表格) 6_0 2000… 2000 2000 2000电梯参数。
注意!首先检查这些参数和6_60(*):P factor(proportional gain of speed controller)P增益 6_1 s/m 0.0,….15.9 2.5 2.5 Acceleration(determines also jerk)加速度 6_2m/s2 0.6,….1.0 0.8 0.8 Nominal speed of the elevator 额定速度 6_3 m/s 1.0,…2.52.5Elevator load 额定载重量 6_4 kg 400,…1800 630Current sensor scaling电流感应比例(40A是2,80A是1) 6_5 mm 1 , 2 2 Traction sheave diameter 曳引轮直径 6_6 mmV3f25调试指南一:概要调试指南仅用于v3f25驱动模块 713990REV2.0该驱动模块在出厂前已经过测试,并预设基本调节1.1安全与健康1.2 工具数字万用表/测试法码1.3 参考资料am-1.1.30-b tc04807wl-en.tc04807w2-en so-11.65.09-6 as-11.65.01-a as-11.65.08-a1.4 操作界面: Lce 软件必须是3.3 相当于(chinaMAX1.4) 或以上版本,V3f25参数在Lce菜单6中,其操作方法与其它菜单相似,更改Lce菜单6中参数必须在Rdf模式下进行,读取或更改完菜单6的参数后记隹退出菜单6。
KONE S MONOSPACE® PLANNING GUIDE通力S MONOSPACE®技术指南KONE S MONOSPACE® PLANNING GUIDE 通力S MONOSPACE®技术指南KONE S MONOSPACE® PLANNING GUIDE1-1.适用于速度=1.0米/秒,载重≤630公斤的无机房电梯最大提升高度为55米(630公斤时为30米),最大层站数为212-1.适用于速度=1.0/1.6/1.75米/秒, 630公斤≤载重≤1000公斤的无机房电梯最大提升高度为75米(1.0米/秒时为55米),最大层站数为24(1.0米/秒时为21)3-1.适用于速度=1.0/1.6/1.75/2.0米/秒, 1000公斤≤载重≤1150公斤的无机房电梯最大提升高度为75米(1.0米/秒时为40米),最大层站数为24(1) 这一规格的电梯,轿厢中心与门中心有75mm的偏差,轿厢前墙尺寸为300/150mm。
注:■SEC为单开门,TTC为贯通门。
■以上所有尺寸规格均不带EAQ选项。
本规划信息仅列举常用规格,更多尺寸敬请咨询通力销售。
1-2.适用于速度=1.0米/秒,载重≤630公斤的无机房电梯最大提升高度为55米(630公斤时为30米),最大层站数为212-2.适用于速度=1.0/1.6/1.75米/秒, 630公斤≤载重≤1000公斤的无机房电梯最大提升高度为75米(1.0米/秒时为55米),最大层站数为24(1.0米/秒时为21)3-2.适用于速度=1.0/1.6/1.75/2.0米/秒,1000公斤≤载重≤1150公斤的无机房电梯最大提升高度75米(1.0米/秒时为40米),最大层站数为24(2) CH=2400-2600mm。
注:■当BB>1950mm或者DD>2100mm时,PH值增加30mm。
(1) 当选择TTC门开,并且DD<2050mm时的底坑深度值。
第一章 零部件介绍零部件介绍一. 外观布局KONE 3000(S) MonoSpace ® 电梯 KONE 3000 MiniSpace 电梯KONE 3000S MiniSpace 电梯KONE 3000 TranSys™电梯图1-1外观布局上的区别通力电梯全部都采用了一种新型的曳引机—永磁同步马达。
对于小机房电梯的机房面积可以小至与井道截面积相同,而无机房电梯则完全省去了机房,将曳引机安装于井道顶部的导轨上,如图1-1所示。
二. 通力3000电梯之间的比较 1. 主参数及主要零部件2. 结构布局KONE 3000(S) MonoSpace KONE 3000 MiniSpace™KONE 3000 TranSys™KONE 3000S MiniSpace™图1-2结构布局轿厢KONE 3000 MonoSpace ®额定载荷 450-1000kg 额定速度 1.0m/s, 1.6m/s 最大行程 40米 最大层站数 16 最多群控台数 3马达 MX05,MX06, MX10 驱动系统 V3F16es/ V3F16L/ V3F18 门 AMD 或AUGUSTA(层门) 控制系统 LCEKONE 3000S MiniSpace TM额定载荷 630 – 1150g 额定速度 1.0-2.0/s 最大行程100米 最大层站数 38 最多群控台数 4马达 MX10驱动系统 V3F25/ V3F16L 门AMD 或AUGUSTA(层门) 控制系统 LCEKONE 3000S MonoSpace ®额定载荷 630-2000kg 额定速度 1.6-2.5m/s 最大行程 90米 最大层站数 36 最多群控台数 4马达 MX10驱动系统 V3F18 门 AMD 或AUGUSTA(层门) 控制系统 LCEKONE 3000 TranSysTM额定载荷 1600,2000kg 额定速度 0.5m/s 最大行程23米 最大层站数7 最多群控台数2 马达 MX10驱动系统 V3F16L 门AMD 控制系统 LCEKONE 3000 MiniSpace TM额定载荷 630 – 1600kg 额定速度 1.0-2.5m/s 最大行程120米 最大层站数 38 最多群控台数 6 马达 MX18驱动系统 V3F25 门AMD 或AUGUSTA(层门) 控制系统 LCE3. EcoDisc ®马达碟形马达是一种具有改革性的新型马达,与传统的马达在外观上截然不同。
KONE S MONOSPACE® PLANNING GUIDE通力S MONOSPACE®技术指南KONE S MONOSPACE® PLANNING GUIDE 通力S MONOSPACE®技术指南KONE S MONOSPACE® PLANNING GUIDE1-1.适用于速度=1.0米/秒,载重≤630公斤的无机房电梯最大提升高度为55米(630公斤时为30米),最大层站数为212-1.适用于速度=1.0/1.6/1.75米/秒, 630公斤≤载重≤1000公斤的无机房电梯最大提升高度为75米(1.0米/秒时为55米),最大层站数为24(1.0米/秒时为21)3-1.适用于速度=1.0/1.6/1.75/2.0米/秒, 1000公斤≤载重≤1150公斤的无机房电梯最大提升高度为75米(1.0米/秒时为40米),最大层站数为24(1) 这一规格的电梯,轿厢中心与门中心有75mm的偏差,轿厢前墙尺寸为300/150mm。
注:■SEC为单开门,TTC为贯通门。
■以上所有尺寸规格均不带EAQ选项。
本规划信息仅列举常用规格,更多尺寸敬请咨询通力销售。
1-2.适用于速度=1.0米/秒,载重≤630公斤的无机房电梯最大提升高度为55米(630公斤时为30米),最大层站数为212-2.适用于速度=1.0/1.6/1.75米/秒, 630公斤≤载重≤1000公斤的无机房电梯最大提升高度为75米(1.0米/秒时为55米),最大层站数为24(1.0米/秒时为21)3-2.适用于速度=1.0/1.6/1.75/2.0米/秒,1000公斤≤载重≤1150公斤的无机房电梯最大提升高度75米(1.0米/秒时为40米),最大层站数为24(2) CH=2400-2600mm。
注:■当BB>1950mm或者DD>2100mm时,PH值增加30mm。
(1) 当选择TTC门开,并且DD<2050mm时的底坑深度值。
KONE3000无机房维修手册 (None-machine room elevator maitainace manual)第一部分产品简介1.1电梯简介此类型号电梯是通力公司基于碟式马达技术而开发的,并于上世纪9O年代中后期投放市场的新型电梯产品,产品采用LCE 逻辑控制方式和V3F 16es(早期产品) 或V3F 16L变频拖动系统。
电梯通讯采用德国博世公司开发的CAN(控制器局域网)现场总线通讯技术,使电梯的配线得到最佳优化(只需要4根总线),同时由于电梯的控制系统和拖动系统等均采用模块化结构设计,电梯系统的配线采用接插件等方式。
使电梯控制柜结构紧凑,布线整洁有序。
该型电梯运行舒适可靠,故障率低,同时电梯控制系统均带有基本的故障监测和诊断功能,从而使电梯的调试,维修和保养更加方便快捷。
电梯控制柜整体外形图如下:1.2 产品主要指标:∙供电电压380±10VAC(China);∙电梯的速度可达1米/秒;∙最大载重可达 1000KG(2:1);∙最大提升高度可达48米;∙最多服务楼层可达16层;∙可实现8台群控;∙平层精度 ±5mm;∙最低服务楼层为0.5米;∙电梯检修运行速度0.3米/秒(默认)或 0.5米/秒;∙电梯井道设定(自学习)速度和电梯纠正运行速度为0.25米/秒;∙电梯再平层速度为0.03米/秒;第二部分电梯电气系统介绍KONE3000无机房电梯的电气系统主要由以下几个部分组成:•控制系统•驱动系统•电源系统•安全回路系统•轿厢照明及通风系统•井道位置信息和部件•井道通讯系统,层显及外呼设备•轿厢内呼系统和显示设备•电梯群控和其他辅助功能•门机系统(见第三部分)2.1 电梯控制系统电梯控制系统(Lift Controlling Equipment)主要的主要功能由LCE CPU 控制板来执行。
LCE CPU控制板的主要功能有以下几个方面:•显示电梯目前的功能状态和位置信息。
KONE通力3000 无机房电梯Majinxiang 2022-04-25 LCE 指示灯解释:Majinxiang 2022-04-25 LCE用户接口功能模式:(EcoDisc)故障代码说明:Majinxiang 2022-04-25 整理通力电梯调试第七章调试附录一:LCE菜单6中的V3F25(图号:713983)本表格的文档识别号必须与LCE菜单6_0显示的识别号一致LCE菜单单位范围默认值工厂设定现场设定参数组的文档识别号(=本表格) 6_0 2000…2000 2000 2000电梯参数。
注意!首先检查这些参数和6_60(*):P factor(proportional gain of speed controller)P增益6_1 s/m 0.0,….15.9 2.5 2.5 Acceleration(determines also jerk)加速度6_2m/s2 0.6,….1.0 0.8 0.8 Nominal speed of the elevator 额定速度6_3 m/s 1.0,…2.52.5Elevator load 额定载重量6_4 kg 400,…1800 630Current sensor scaling电流感应比例(40A是2,80A是1) 6_5 mm 1 , 2 2 Traction sheave diameter 曳引轮直径6_6 mmV3f25调试指南一:概要调试指南仅用于v3f25驱动模块713990REV2.0该驱动模块在出厂前已经过测试,并预设基本调节1.1安全与健康1.2 工具数字万用表/测试法码1.3 参考资料am-1.1.30-b tc04807wl-en.tc04807w2-en so-11.65.09-6 as-11.65.01-a as-11.65.08-a1.4 操作界面: Lce 软件必须是3.3 相当于(chinaMAX1.4) 或以上版本,V3f25参数在Lce菜单6中,其操作方法与其它菜单相似,更改Lce菜单6中参数必须在Rdf模式下进行,读取或更改完菜单6的参数后记隹退出菜单6。