校园网上超市WBS工作分解图
- 格式:doc
- 大小:73.50 KB
- 文档页数:3
目录1. 日常组织机构设置 (2)2. 人员岗位职能分工 (3)2.1. 项目经理岗位职责 (3)2.2. 收货员岗位职责 (5)2.3. 营业员岗位职责 (6)2.4. 理货员(补货员)岗位职责 (8)2.5. 收银员岗位职责 (12)2.6. 客服员岗位职责 (13)2.7. 临时工岗位职责 (14)1.日常组织机构设置2.人员岗位职能分工2.1.项目经理岗位职责1.项目经理是由总经理提名,总公司审批,连锁超市选拔聘用,工作上受超市总经理直接领导监督,在经营活动中对超市门店工作负全面责任。
2.负责起草超市经营工作计划、预算并跟进落实,负贵采购、招商、物价及质量控制组织所属工作人员圆满完成各项任务指标。
3.起草超市年度工作计划及年终总结,通过经营报报表和计划实施情况对超市各个工作环节进行检查、监督、指挥、控制与考核。
4.对连锁超市下达的涉及门店的各项工作的贯彻、落实、执行负领导工作的责任。
5.负责招商、经营管理的日常工作以及研究分析市场调研,合理定价,深入卖场,了解情况,积极引进适销对路的商品,确保商品质优价廉,品牌新颖。
6.主持超市的商品、固定资产、财产、物资的安全管理,勤俭节约、控制成本、保证利润、降低门店费用。
7.推行考评体系,组织对超市员工的综合考评。
8.每月审核汇总分析超市进、销、存情况,写出分析报告和总结(含到期合同汇总)并做出下一个月工作计划及费用预算。
9.深入调查、了解,采取切实可行的措施,做好商品的防损工作。
10.组织各商品部员工,做好商品的盘点工作11.检查卖场,发现消防隐患及时纠正排除。
12.落实工作的制度和纪律,防止私收、套积分、套现、吃、拿、卡、要损害。
12.落实工作的制度和纪律,防止私收收、套积分、套现、吃、拿、卡、要损害公司利益的事情发生。
13.配合公司做好员工的培训工作,组织优秀员工的评选及公司开展的各种文体娱乐活动。
14.负责组织卖场服务管理,处理现场各种突发事件。
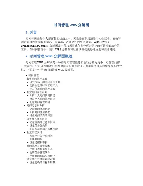
时间管理WBS分解图1. 引言时间管理是每个人都面临的挑战之一。
无论是在职场还是个人生活中,有效管理时间可以帮助我们提高工作效率,达到更好的生活质量。
WBS(Work Breakdown Structure)分解图是一种将项目或任务分解为更小的可管理的部分的工具。
在时间管理中,使用WBS分解图可以帮助我们更好地规划和安排时间。
2. 时间管理WBS分解图概述时间管理WBS分解图是一种将时间管理任务和活动分解为更小、可管理的部分的方法。
它可以帮助我们更好地组织和规划时间,明确每个任务的优先级和时效性。
下面是一个示例时间管理WBS分解图:- 时间管理- 收集时间管理工具- 研究市场上的时间管理工具- 选择合适的时间管理工具- 学习使用时间管理工具- 制定时间管理计划- 分析个人时间使用情况- 设定个人时间管理目标- 制定时间管理策略- 时间记录和分析- 记录时间使用情况- 分析时间使用数据- 找出时间浪费的原因- 设置优先级和目标- 确定重要的任务和目标- 设定任务优先级- 制定实现目标的具体步骤- 制定日程安排- 为每个任务分配时间- 安排时间块- 设定提醒和警报- 时间管理工具和技术- 使用日历和提醒工具- 使用任务管理软件- 使用时间跟踪应用程序- 建立良好的时间管理习惯- 设定明确的目标和期限- 避免拖延- 坚持时间管理计划3. 时间管理WBS分解图详解3.1 收集时间管理工具•研究市场上的时间管理工具:了解不同的时间管理工具,比较它们的优缺点和适用场景。
•选择合适的时间管理工具:根据自己的需求和习惯,选择适合自己的时间管理工具。
•学习使用时间管理工具:熟悉所选时间管理工具的操作方法和功能,以提高使用效果。
3.2 制定时间管理计划•分析个人时间使用情况:了解自己目前的时间分配情况,找出存在的问题和改进的空间。
•设定个人时间管理目标:根据分析结果,设定具体可行的时间管理目标,如提高工作效率、合理分配工作与休息时间等。