抵扣的进项税额转出如何做会计分录
- 格式:doc
- 大小:26.00 KB
- 文档页数:1
进了进项税额后续又要转出的会计分录科目吗话题:税务局要求做的进项税转出怎么做会计分录?问:税务局预警,我们税负率偏低,要我们做进项税转出,该怎么做分录?是不...推荐回答:税务局要求做的进项税转出会计分录如下:借:应交税金-应交增值税-进项税转出贷:应交税金-应交增值税-进项税是因为不允许抵的原因,要将原做的会计分录“应交税金-应交增值税-进项税”冲销,转入“应交税金-应交增值税-进项税转出”中。
话题:进项税转出科目月末需要结转吗?推荐回答:理论需要结转。
月末需要把你的进项、进项税转出、销项一起进行结转,这样你才知道你要交多少税分录应该是这样:借:应交税金/应交增值税/销项税应交税金/应交增值税/进项税额转出贷:应交税金/应交增值税/进项税应交税金/应交增值税/转出...话题:应交税费-应交增值税-进项税、销项税的余额在年...推荐回答:在年末的时候要把所有进项、销项、进项税转出等税额全部结转到未交增值税科目里的,其实,只要每月月末都把这些税额全部结转到未交增值税科目里,年末这些进项、销项、进项税转出科目是没有余额的。
月末把当月所有进项、进项转出、销项税额全部...话题:本月的留底进项税额怎么做会计分录,直到结转,越...推荐回答:当月末结束的时候,查询当月进项税合计与销项税合计时,如果进项税合计大于销项税合计,不需要做任何账务处理,月末自然随账务结转即可(不需要做凭证结转,到下个月财务软件会默认上月余额为期初数)当销项税大于进项税的时候,表示当月实现了...话题:进项税转出年底如何结转问:一般纳税人,进项税转出一般是在年底还是在月末,具体的分录怎么做?如...推荐回答:进项税转出年底结转:1.年结:看12月份增值税是应交还是留底。
2.应交:将未交增值税转出后,再将销项税、进项税、转出未交增值税、进项税额转出等互转,结果是转平,除应交增值税——未交增值税有贷方余额,第二年缴纳。
3.留底:将销项税、转出...话题:进项税额转出的结转分录怎么做?转去哪个科目?问:我们公司航天金税元可以全额抵扣税额其中有两张发票是全额抵扣的。
抵扣的进项税额转出如何做会计分录
本公司购买原材料一批,所取得的发票对方作废了,但是我们都抵扣了,现在要补交税款,怎么做进项税转出会计分录凭证.
借:原材料
货:应交税费-应交增值税-进项税金转出
1、作进项税额转出
2、借:固定资产
3、贷:原材料
4、贷:应交税费——应交增值税进项税额转出
5、
6、2、将应交未交增值税转入未交增值税明细科目
7、借:应交税费——应交增值税转出未交增值税
8、贷:应交税费——未交增值税
9、
10、上交应交未交的增值税时:
11、借:应交税费——未交增值税
12、贷:银行存款
13、
14、借:营业外支出滞纳金
15、贷:银行存款
关于进项税额转出的会计分录怎么做
关于的会计分录:
借:-进项税额
贷:应交税金-进项税额转出
结转时
借:应交税金-进项税额转出
贷:应交税金-未交增值税。
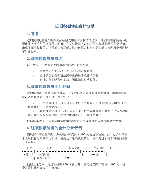
进项税额转出会计分录1. 背景进项税额是企业在购买商品或接受服务时支付的增值税,可以抵扣销售商品或提供服务所应纳的增值税。
然而,在某些情况下,企业无法将进项税额完全抵扣,出现了无法抵扣的进项税额。
为了解决这个问题,税法对无法抵扣的进项税额进行了转出处理。
2. 进项税额转出原因以下情况下,企业需要将进项税额进行转出处理:•某些特定行业或项目不允许抵扣进项税额;•企业销售的部分商品或提供的服务免征增值税;•企业进行非经营性支出,无法抵扣进项税额。
3. 进项税额转出会计处理进项税额转出的会计处理以会计分录的形式记录在企业的账簿中。
根据税法规定,进项税额转出涉及以下两个账户:•应交税费科目:用于记录企业应交的税费。
在进项税额转出时,应交税费账户中的金额会增加。
•税金及附加科目:用于记录企业支付的各种税金及附加,包括进项税额。
在进项税额转出时,税金及附加账户中的金额会减少。
根据具体情况,进项税额转出可能需要同时涉及其他相关科目的会计处理。
4. 进项税额转出的会计分录示例假设有一家企业在购买办公用品时支付了100元的进项税额,由于办公用品属于无法抵扣进项税额的项目,需要进行进项税额转出。
以下是进项税额转出的会计分录示例:日期 | 科目 | 借方金额 | 贷方金额 |--------|--------------|---------------|---------------|11月1日 | 应交税费 | | 100元 || 税金及附加 | 100元 | |根据上述分录,将进项税额100元转出时,应交税费账户增加了100元,税金及附加账户减少了100元。
5. 进项税额转出的影响进项税额转出对企业的财务状况和税务申报有一定的影响:•财务状况:进项税额转出会增加企业的应交税费,对企业的现金流造成一定的影响。
•税务申报:企业需要在税务申报时将进项税额转出进行抵扣,以减少应纳税额。
6. 总结进项税额转出是指企业将无法抵扣的进项税额转出进行会计处理的操作。
进项税转出科目分录
进项税转出是指企业在购买货物或接受服务时支付的进项税,根据国家相关规定可以进行抵扣或退税。
转出是指将已抵扣或已退税的进项税转移至应税销售额中,计算应纳税额的过程。
通常情况下,进项税转出会产生以下科目分录:
1. 初期科目分录(假设进项税为100元):
借:进项税 100元
贷:应交税费 -增值税-进项税额 100元
2. 抵扣/退税后科目分录:
借:应交税费 -增值税-进项税额 100元
贷:进项税 100元
3. 转出科目分录:
借:应交税费 -增值税-销售税额 17元(假设应税销售额为1000元,税率为17%)
贷:应交税费 -增值税-进项税额 17元
借:应收账款-出售商品 1017元(假设销售额为1000元,税后价为1017元)
贷:主营业务收入 1000元
通过以上科目分录,可以清晰地了解进项税转出的过程及对应的科目变动情况,方便企业进行会计核算和财务管理。
进项税额转出如何作会计分录
企业购进的货物发生非常损失,以及将购进货物改变用途(如用于非应税项目、集体福利或个人消费等),其进项税额应通过应交税费应交增值税(进项税额转出)科目转入有关科目,借记待处理财产损溢、在建工程、应付职工薪酬等科目,贷记应交税费应交增值税(进项税额转出)科目;属于转作待处理财产损失的进项税额,应与遭受非常损失的购进货物、在产品或库存商品的成本一并处理。
购进货物改变用途通常是指购进的货物在没有经过任何加工的情况下,对内改变用途的行为,如在建工程领用原材料、企业下属医务室等福利部门领用原材料等。
【例1】E企业库存材料因意外火灾毁损一批,有关增值税专用发票确认的成本为10000元,增值税额1700元。
E企业的有关会计分录如下:
借:待处理财产损溢待处理流动资产损溢11700
贷:原材料10000
应交税费应交增值税(进项税额转出)1700
【例2】F企业因火灾毁损库存商品一批,其实际成本80000元,经确认损失外购材料的增值税13600元。
F企业的有关会计分录如下:
借:待处理财产损溢待处理流动资产损溢93600
贷:库存商品80000
应交税费应交增值税(进项税额转出)13600
【例3】G企业建造厂房领用生产用原材料50000元,原材料购入时支付的增值税为8500元。
G企业的有关会计分录如下:借:在建工程58500
贷:原材料50000
应交税费应交增值税(进项税额转出)8500
【例4】H企业所属的职工医院维修领用原材料5000元,其购入时支付的增值税为850元。
H企业的有关会计分录如下:借:应付职工薪酬职工福利5850
贷:原材料5000
应交税费应交增值税(进项税额转出)850。
财会类价值文档精品发布!
进项税额转出完整会计分录![会计实务优质文档]
【进项税额转出完整会计分录】
我国“营改增”全面实施后,增值税核算成为所有企业的日常性会计事项,增值税的计算实行进项税额抵扣制度,但并不是所有进项税额都允许抵扣的,购进货物发生非常损失,以及购进货物改变用途等都不准抵扣,因此,正确核算“进项税额转出”是增值税会计核算的一个重要环节。
不准抵扣的进项税额,应通过“应交税费———应交增值税(进项税额转出)”科目转出核算。
01/货物发生非正常损失的进项税额转出
企业购进的货物发生意外被盗、丢失、霉烂变质,或因违反法律法规造成的依法没收、销毁、拆除等,其购进货物以及相关的加工修理修配劳务和运输服务所抵扣的进项税额应进行转出。
例题1:A公司为一般纳税人,适用一般计税方法。
2016年5月购进电脑耗材一批,取得增值税专用发票列明的货物金额20万元,增值税率为17%,运费1万元,增值税11%,并于当月认证抵扣。
2016年7月,该材料因发生火灾而全部损失。
分析计算:公司外购货物发生火灾而属意外损失,应于发生的当月将已抵扣的进项税额转出。
(涉及单位均为“万元”)。
进项税额转出=20×17%+1×11%=3.51万元
借:待处理财产损溢24.51
贷:库存商品 21
应交税费———应交增值税(进项税额转出) 3.51
02/产品、产成品发生非常损失的进项税额转出。
四种进项税额转出的账务处理(含案例)实务中“进项税额转出”的情况一般是被税务部门稽查的原因。
对于税务部门不让抵扣的进项税直接计入相关成本即可,不属于进项税额转出,而是直接反分录或红冲,这里小编给大家总结的进项税额转出都是原已经抵扣的进项税如何计算转出。
01用于免税业务或职工福利纳税人已抵扣进项税额的购进货物(不含固定资产)、劳务服务,用于集体福利和个人消费的,应当将已经抵扣的进项税额从当期进项税额中转出;无法确定该进项税额的,按照当期实际成本计算应转出的进项税额。
【例题】A公司为增值税一般纳税人,适用一般计税方法。
2022年5月1日购进一批洗涤剂用于其他商品买赠销售,取得增值税专用发票,货物价款1万,发票上列明的增值税额0.13万元,当月认证抵扣。
2022年7月1日,A公司将所购进的该批洗涤剂由于活动撤销,全部用于职工福利。
解析:用于买赠的商品,进项税是可以抵扣的,所以当月认证抵扣是没有问题的。
但日后改变了产品用途,用于职工福利,则需要重新分录,调出进项税额。
分录如下:借:应付职工薪酬—职工福利费 1.13 贷:库存商品 1 应交税费—应交增值税(进项税额转出) 0.1302管理原因造成的非常损失纳税人购进的货物发生因管理不善造成的被盗、丢失、霉烂变质,或因违反法律法规造成的依法没收、销毁、拆除情形,其购进货物以及相关的加工修理修配劳务和交通运输服务所抵扣的进项税额均应做转出处理。
以下两种情况不转出进项税:1、正常的损耗。
如运输途中损耗、挑拣的损耗、储存中正常的挥发损耗、有一定保质期,但无法销售也没有办法使用的损耗。
都属于正常损耗,正常的损耗都计入当期营业成本、库存成本、生产成本中。
2、非管理原因造成的损失。
如地震、大风、洪水等自然灾害与不可抗力造成的损失,货物损失计入“营业外支出”,对应的进项税依然可以抵扣不必转出。
【案例】A公司为一般纳税人,2022年3月2日采购了一批需加工的货物,价款100万元,运费10万元,以上均为不含税价格。
关于进项税额转出的会计分录怎么做进项税额转出的会计分录怎么做?这个问题对于从事会计工作的人士来说,是一个非常基础但又非常重要的问题。
在本文中,我将从理论和实践两个方面来探讨这个问题,希望能够对大家有所帮助。
一、理论层面1.1 什么是进项税额转出?进项税额转出是指企业在销售商品或者提供劳务的过程中,收到的增值税专用发票上所列明的增值税税额,可以抵扣企业内部产生的销项税额。
但是,如果企业同时还购买了其他货物或者接受了其他服务,这些支出所对应的增值税税额就不能全部抵扣,需要将其中的部分或全部计入企业的成本或费用,这就是所谓的进项税额转出。
1.2 为什么需要进行进项税额转出?进项税额转出的目的是为了防止企业虚增利润。
如果一个企业的所有销售额都能够完全抵扣进项税额,那么这个企业的增值税率就是0%,也就是说这个企业的利润就完全是虚增的。
因此,为了避免这种情况的发生,国家规定了一定的比例,要求企业在进行进项税额转出时,必须将一部分或全部的进项税额计入成本或费用。
二、实践层面2.1 如何进行进项税额转出?进项税额转出的会计分录主要包括两个方面:一是将进项税额从应交税费科目中转入到成本或费用科目中;二是在计算所得税时,要将已经转出的进项税额扣除掉。
具体操作步骤如下:(1)当企业购买了货物或者接受了服务时,应当及时开具增值税专用发票,并在账簿上记录相关的信息。
(2)在收到增值税专用发票后一个月内,企业需要将其中的进项税额转入到成本或费用科目中。
具体的会计分录为:借:成本或费用科目贷:应交税费——进项税额。
(3)在计算所得税时,要将已经转出的进项税额扣除掉。
具体的会计分录为:借:所得税费用贷:应交税费——进项税额。
2.2 哪些情况需要进行进项税额转出?根据国家的规定,以下情况需要进行进项税额转出:(1)企业同时购买了两种或两种以上的货物或者接受了两种或两种以上的服务。
(2)企业将购入的货物用于非应税项目。
(3)企业将购入的货物用于免税项目。
进项税额转出月末结转会计分录需要进项税额转出的情形:不得从销项税额中抵扣的进项税额,但是企业已经抵扣的,需要作进项税额转出处理,具体情形包括: 1.用于简易计税方法计税项目、免征增值税项目、集体福利或者个人消费的购进货物、加工修理修配劳务、服务、无形资产和不动产。
其中涉及的固定资产、无形资产、不动产,仅指专用于上述项目的固定资产、无形资产(不包括其他权益性无形资产)、不动产。
2.非正常损失所对应的进项税,具体包括:(1)非正常损失的购进货物,以及相关的加工修理修配劳务和交通运输服务。
(2)非正常损失的在产品、产成品所耗用的购进货物(不包括固定资产)、加工修理修配劳务和交通运输服务。
(3)非正常损失的不动产,以及该不动产所耗用的购进货物、设计服务和建筑服务。
(4)非正常损失的不动产在建工程所耗用的购进货物、设计服务和建筑服务。
纳税人新建、改建、扩建、修缮、装饰不动产,均属于不动产在建工程。
3.特殊政策规定不得抵扣的进项税(1)购进的贷款服务、餐饮服务、居民日常服务和娱乐服务。
(2)纳税人接受贷款服务向贷款方支付的与该笔贷款直接相关的投融资顾问费、手续费、咨询费等费用,其进项税额不得从销项税额中抵扣。
进项税额转出月末结转会计分录:借:原材料等科目贷:应交税费-应交增值税(进项税额转出)借:应交税费-应交增值税(进项税额转出)贷;应交税费-未交增值税借;应交税费-未交增值税贷;银行存款进项税额转出具体计算方法(1)若原外购项目全部成本按增值税专用发票全额抵扣了进项税额,则按照需要转出进项税额的外购货物账面成本×外购货物适用增值税税率计算转出。
(2)若原外购项目全部成本按支付价款乘以抵扣率抵扣了进项税额,则按照需要转出进项税额的外购货物的账面成本÷(1-抵扣率)×抵扣率计算转出。
(3)若原外购项目是根据多种凭证抵扣的进项税额,为了最大限度地体现公平,可按照需要转出进项税额的外购货物的账面成本×综合抵扣率计算结转进。
进项转出是指由于某些原因,例如退货、退税等,在企业的进项税额中产生超过实际需要的部分,需要将其转出。
以下是进项转出的会计分录:
1.当进项税额多计,需要进行转出时的会计分录:
借:应付账款(或其他应付款项)
贷:应交税费-应抵扣进项税额
说明:应付账款(或其他应付款项)金额为转出的进项税额部分,应交税费-应抵扣进项税额减少相应的金额。
2.当销售合同或服务合同属于免税或不征税项目时,需要进行进项税额转出的会计分录:
借:成本费用(或期间费用)
贷:应交税费-应抵扣进项税额
说明:成本费用(或期间费用)金额为转出的进项税额部分,应交税费-应抵扣进项税额减少相应的金额。
3.当发生资产重组等非经营活动时,需要进行进项税额转出的会计分录:
借:结转成本(或其他资产)-可抵扣进项税额
贷:应交税费-应抵扣进项税额
说明:结转成本(或其他资产)-可抵扣进项税额金额为转出的进项税额部分,应交税费-应抵扣进项税额减少相应的金额。
总之,进项转出的会计分录是企业日常会计操作的一个重要环节,需要在按照国家法律法规的前提下认真操作,确保企业税务规定的合规性和真实性。
关于进项税额转出的会计分录怎么做?2008-05-06 16:54mimi0508|浏览86204 次是部分退货的。
发票我公司已经做了认证抵扣了。
进项税额转出主要是出现在发生以下两种情况:(1)纳税人购进的货物及在产品、产成品发生非正常损失;(2)纳税人购进的货物或应税劳务改变用途,如用于非应税项目(在建工程)、免税项目或集体福利与个人消费等。
借:库存商品(在建工程、原材料、销售费用)贷:应交税金——应交增值税(进项税转出)补充:退货不属于进项税额转出,而是直接凭对方开过来的"销项负数"发票直接冲减进项税额,也就是:借:库存商品(红字)应交增值税--应交税金--进项税额(红字)贷:银行存款(红字)进项税额转出会计分录怎么做?2013-09-10 21:02匿名|浏览6423 次月初申报的时候这个月企业是有留抵税额的,但是月底国税局说我们企业留抵太多我必须补交税款,国税局才不得监控我们,专管员说叫我做一个进项额转出金额为208,再补交20 8元的增值税,请问这个会计分录怎么做?借方科目该是什么?分享到:2013-09-12 20:36网友采纳热心网友光是转出,很好办:借:相关成本费用208 贷:应交税金——应交增值税——进项税额转出208 。
这个表示你放弃了你的抵税权利。
不可以转回的哈进项税额转出的会计分录2012-02-03 16:40zhaoqihui_|浏览68603 次学习我公司购进固定资产,进项税额已认证抵扣,但后来发现品名开错了,须退回重新开票。
现已从税局拿到红字的通知单寄给了对方,请问:1、我手上的通知单怎么做分录。
2、对方开出红字发票我应怎样做分录。
3、对方再开出正确的兰字发票我应怎样做分录?4、收到的红字和正确的兰字是否都要认证?谢谢!分享到:2012-02-03 16:52#高质回答巅峰之战“疯狂攀岩”火热开启!#提问者采纳1、我手上的通知单怎么做分录。
做原来购入时的相反的冲销分录:借:固定资产(红字)贷:应交税金-进项税额转出贷:应付账款(其它应付款等)(红字)2、对方开出红字发票我应怎样做分录。
增值税进项税额转出的会计分录?
每日财税讯息2021-07-09
所谓增值税进项税额转出是将那些按税法规定不能抵扣,但购进时已作抵扣的进项税额如数转出,在数额上是一进一出,进出相等.而视同销售是指企业对某项业务未做销售处理,但按税法规定应视同销售交纳相关税费,需计算交纳增值税销项税额.二者的区别主要在于:进项税额转出仅仅是将原计入进项税额中不能抵扣的部分转出去,不考虑购进货物的增值情况;视同销售销项税额是根据货物增值后的价值计算的,其与该项货物的进项税额的差额,为应交增值税.其分录如下:
1、作进项税额转出
借:固定资产
贷:原材料
贷:应交税费--应交增值税(进项税额转出)
2、将应交未交增值税转入未交增值税明细科目
借:应交税费--应交增值税(转出未交增值税)
贷:应交税费--未交增值税
上交应交未交的增值税时:
借:应交税费--未交增值税
贷:银行存款
借:营业外支出(滞纳金)
贷:银行存款。
进项税额转出分录进项税额转出分录是会计中的一种分录方式,用于记录企业将进项税额转出的操作。
进项税额是指企业在购买货物或接受服务时支付的增值税,企业可以将这部分税额转出,以减少实际需要缴纳的税款。
进项税额转出分录通常包括两个科目:应交税费科目和应收账款科目。
首先,我们来看应交税费科目。
应交税费科目属于负债类科目,表示企业需要向税务部门缴纳的税款。
在进项税额转出分录中,应交税费科目通常为“应交增值税”。
然后,我们再来看应收账款科目。
应收账款科目属于资产类科目,表示企业还没有收到的应收账款。
在进项税额转出分录中,应收账款科目通常为“进项税额”。
进项税额转出分录的记账方法是将进项税额从“应收账款”科目转出,同时记入“应交增值税”科目。
假设某企业在6月1日购买了一批货物,金额为10000元,增值税率为13%,应付账款为(10000元+10000元×13%)=11300元。
在6月30日,企业将进项税额转出。
根据以上信息,我们可以进行如下的进项税额转出分录:| 科目 | 借方 | 贷方 ||-------------|------|------|| 应交增值税 | | 11300|| 进项税额 | 10000| |在这个分录中,企业借记了“进项税额”科目,表示将进项税额从应收账款中减少,同时贷记了“应交增值税”科目,表示需要将进项税额支付给税务部门。
经过这样的分录,企业的进项税额被转出,从而减少了需要缴纳的税款。
企业在纳税申报时,可以根据实际进项税额转出的金额来计算应交的增值税。
进项税额转出分录是企业日常会计工作中的一部分,通过合理的记账方式,可以准确记录企业的税务情况,保证企业的财务报表的准确性。
同时,对于企业来说,合理的进项税额转出也可以有效减少税负,提高企业的经济效益。
总之,进项税额转出分录是企业会计核算中的一种重要操作,通过将进项税额从应收账款中转出,可以减少企业需要缴纳的税款。
企业在进行进项税额转出分录时,需要注意科目的选择和分录的准确性,以确保纳税申报的准确性和符合税务部门的要求。
进项税额转出会计分录进项税额转出是指企业在纳税期间内产生的进项税额,根据税法规定可以抵扣相应的销项税额,而未能抵扣完毕的进项税额可以在后续的纳税期间内进行转出。
进项税额转出的会计分录主要包括以下几个方面:1. 进项税额转出到资产类科目的会计分录:借:进项税额转出(资产类科目)贷:应交税费这个会计分录是用于将进项税额转出到资产类科目中,以记录进项税额的归属权的变动。
进项税额转出到资产类科目是指企业将未能在纳税期间内抵扣完毕的进项税额暂时转入资产类科目中暂存,在后续的纳税期间内进行抵扣。
2. 进项税额转出到损益类科目的会计分录:借:进项税额转出(损益类科目)贷:应交税费这个会计分录是用于将进项税额转出到损益类科目中,以在后续的纳税期间内抵扣销项税额。
进项税额转出到损益类科目是指企业将未能在纳税期间内抵扣完毕的进项税额直接转入损益类科目,通过减少应交税费的金额来间接减少企业的税负。
3. 进项税额转出到其他应收款科目的会计分录:借:进项税额转出(其他应收款)贷:应交税费这个会计分录是用于将进项税额转出到其他应收款科目中,以记录进项税额向其他方转出的情况。
进项税额转出到其他应收款科目是指企业将未能在纳税期间内抵扣完毕的进项税额转给其他合作方,作为应收款的一种方式。
需要注意的是,在进行进项税额转出的会计分录中,借方是“进项税额转出”科目,贷方是“应交税费”科目。
这是因为进项税额转出是减少了企业的应交税费的金额,所以在会计处理上应该借记“进项税额转出”,贷记“应交税费”。
此外,根据税法规定,企业在进行进项税额转出时,应按照相关税法规定的条件和程序进行操作,确保符合法规的要求,避免发生不必要的税务风险。
因此,在进行进项税额转出的会计处理上,应严格按照税法规定的要求进行操作,确保财务会计处理的准确性和合规性。
抵扣的进项税额转出如何做会计分录
本公司购买原材料一批,所取得的发票对方作废了,但是我们都抵扣了,现在要补交税款,怎么做进项税转出会计分录凭证.
借:原材料
货:应交税费-应交增值税-进项税金转出
1、作进项税额转出
借:固定资产
贷:原材料
贷:应交税费——应交增值税(进项税额转出)
2、将应交未交增值税转入未交增值税明细科目
借:应交税费——应交增值税(转出未交增值税)
贷:应交税费——未交增值税
上交应交未交的增值税时:
借:应交税费——未交增值税
贷:银行存款
借:营业外支出(滞纳金)
贷:银行存款
关于进项税额转出的会计分录怎么做?
关于进项税额转出的会计分录:
借:应交税金-进项税额
贷:应交税金-进项税额转出
结转时
借:应交税金-进项税额转出
贷:应交税金-未交增值税。