员工误餐补助管理办法
- 格式:docx
- 大小:9.60 KB
- 文档页数:4
2023员工误餐费管理办法员工误餐费管理制度1 目的为了保护员工合法权益,体现公司福利政策,方便员工生活,鼓励员工更加积极投身于本职工作,结合公司实际情况,特制订本办法。
2 适用范围本办法适用于公司范围内,与公司建立劳动关系并签订三年期及以上劳动合同的在岗员工(不包括长休假及借调外单位员工)。
3 引用标准及关联子系统3.1 《关于误餐补助范围确定问题的通知》(财税字[1994〕82号)3.2 《关于企业加强职工福利费财务管理的通知》(财企[]242号)3.3 《国华准电公司差旅费实施细则》4 专业术语定义无5 执行程序5.1 发放标准5.1.1 误餐补助为员工在餐厅就餐的费用,按月拨付,费用列支公司福利费;5.1.2 每月按员工出勤情况,每人每天补助15元,每月平均按30天计算,财务账务处理后,直接转入食堂支付员工用餐费用;5.1.3 员工用餐实行虚拟饭卡,费用标准以3000元为封顶线。
5.2 发放办法5.2.1 每月月底前,人力资源部根据员工当月实际在岗情况,统计当月应补误餐补助金额,履行相关审批手续后提交公司财务产权部;5.2.2 每月2日前,公司财务产权部将上月员工误餐补助总额转帐到后勤服务公司管理的食堂;5.2.3 每月5日前,后勤服务公司根据截止上月末最后一天员工虚拟饭卡中的用餐费用余额,按3000元封顶线在10日前重新核算每位员工应补误餐补助金额。
5.2.3.1 有关补助金额规定如下:5.2.3.2 每月员工虚拟饭卡中余额以3000元为封顶线。
如截止上月末最后一天,虚拟饭卡内实际余额为3000元及以上,该员工本月不再享受误餐补助;如截止上月末最后一天,虚拟饭卡内实际余额低于3000元,该员工本月享受误餐补助的金额为与3000元封顶额的差额,但最多补助金额不得超过每人每天15天,每月30天的补助标准。
6 职责6.1 人力资源部职责人力资源部具体负责本公司的误餐补助管理制度的建设、标准核定及日常管理工作。
山西友成劳务有限公司误餐补助执行办法
一、为了体现公司福利政策,方便员工生活,鼓励员工更加积极投身于本职工作,特制订本办法。
本办法适用于劳务项目部成员,未到项目部工作的员工不执行本办法。
二、劳务项目部可根据实际情况设立食堂或上工地统一大食堂进行就餐。
食堂伙食标准:早餐2元/餐;午餐7元/餐;晚餐6元/餐;(加班用餐5元/餐)。
正常情况计算方法:15元/天*30天/月=450元/人。
三、享受误餐补助的条件:劳务项目部所有管理人员,具体成员由劳务项目部根据实际情况严格控制,并报劳务公司审核批准,遇到特殊情况或人员调整也要及时向公司书面汇报。
四、下列人员可在食堂按伙食费标准免费就餐:公司到本项目部出差、学习、办公的员工;不属于公司的外来客人。
五、在食堂就餐的员工应向食堂领取饭卡,刷卡用餐;或登记后就餐。
六、每月初,财务科应根据员工在食堂用餐的审批计划对劳务项目部(食堂)进行伙食费的预拨;每月末劳务项目部(食堂)根据实际就餐人数、次数按照相应伙食费标准计算出就餐额度,报财务科审核后与劳务项目部(食堂)办理伙食费结算。
七、免费就餐人员和劳务项目部管理人员发生的就餐费,由公司财务科从公司应付福利费中拨付给劳务项目部(食堂);超出规定标准的就餐费由员工个人负担。
八、产生费用计入相应劳务项目部。
误餐补助规章制度内容怎么写一、适用范围误餐补助适用于以下情况:1. 因工作需要无法按时就餐,超过规定工作时间的员工;2. 出差或外勤工作的员工;3. 值班或加班的员工;4. 其他特殊原因无法按时就餐的员工。
二、补助标准误餐补助的标准根据公司的具体政策而定,一般包括以下几个方面:1. 补助金额:补助金额根据误餐的时间长度和实际支出情况进行核算,一般按照每餐不超过固定金额的标准给予补贴;2. 补助范围:补助范围通常包括餐费、交通费和通讯费等;3. 补助方式:补助可以通过现金发放、转账或购买餐券等形式发放;4. 补助时间:补助时间一般为误餐发生后的一个月内报销,逾期不予受理。
三、申请流程员工在需要误餐补助时,应按以下流程进行:1. 提交申请:员工应在误餐发生后的72小时内向所属部门或人力资源部门提交误餐补助申请,申请内容包括误餐的原因、发生时间、费用明细等;2. 审批流程:部门领导或审批人员应在收到申请后及时审批,并填写意见;3. 财务报销:经过审批同意后,员工可将相关费用票据和申请表格交给财务部门进行报销。
四、管理办法为了有效管理和监督误餐补助制度的执行,公司应制定相关管理办法,包括但不限于以下内容:1. 管理权限:明确误餐补助的管理权限,包括审批权限、报销权限等;2. 审批流程:规定误餐补助的审批流程和标准,确保补助的公平、公正;3. 财务监管:加强对误餐补助费用的监管和审计,防止滥用和浪费;4. 绩效考核:将误餐补助的执行情况纳入员工绩效考核范围,激励员工提高工作效率。
五、总结误餐补助制度是一项保障员工权益、提高工作效率的重要制度,公司应根据实际情况制定适合自己的规章制度,并严格执行和监督。
希望以上内容对您了解误餐补助制度有所帮助。
误餐补助规章制度怎么写一、误餐补助的发放对象和条件误餐补助的发放对象是符合公司相关规定的员工。
具体条件如下:1.员工需为公司正式员工,包括全职员工和合同制员工;2.员工因公外出期间,需执行公司的任务或工作,包括出差、会议、培训等;3.员工因工作需要无法按时就餐或在规定的就餐时间内就餐;4.员工需提供相关证明材料,如出差申请、会议通知等。
二、误餐补助的标准和发放方式误餐补助的标准和发放方式应当符合国家相关规定,并根据公司的实际情况进行合理设置。
1.补助标准:误餐补助标准应当根据不同的地区、城市和公司规模等因素进行调整。
一般来说,误餐补助标准应当包括定额和按比例两种形式。
定额补助是指公司规定员工每次误餐可获得的固定金额补助;按比例补助是指公司规定员工误餐金额的一定比例作为补助标准。
2.发放方式:误餐补助可以以现金形式发放,也可以以餐券、餐补卡等形式发放。
现金形式的误餐补助能够最大程度地方便员工使用,但管理上也比较繁琐;餐券、餐补卡等形式的误餐补助可以有效控制支出,但可能存在使用不便的问题。
三、误餐补助的发放流程和管理为了确保误餐补助的公平、公正和高效发放,公司应当建立完善的发放流程和管理制度。
1.申请流程:员工在误餐后需按照公司规定的程序填写误餐补助申请表格,并提交相关证明材料。
申请表格应包括员工的基本信息、误餐的时间、地点和原因等内容,证明材料应包括出差申请、会议通知等文件。
2.审批流程:公司应设立专门的误餐补助审批人员,对员工提交的申请表格进行审批。
审批人员需对员工的误餐情况进行核实,确认符合规定后方可发放误餐补助。
3.发放流程:一旦员工的误餐补助申请得到批准,公司应当及时将补助款项发放给员工。
发放方式可以是现金发放、银行转账、电子转账等。
4.管理制度:公司应当建立完善的误餐补助管理制度,包括人员管理、财务管理、档案管理等内容。
同时,公司还应当对误餐补助的发放流程进行定期检查和评估,及时发现问题并加以解决。
xxxx大学教职工误餐补助费发放管理办法(暂行)为做好学校教职工误餐费的发放与管理工作,结合我校实际,制定本管理办法。
一、误餐费的发放范围在现岗工作的教学、科研、管理和工勤等有关人员。
二、经费来源工厂、后勤、园区、农场、服务公司等部门人员的经费自筹,其它部门人员的经费由学校负担。
三、误餐费的发放标准、原则及形式1.标准:每人每天发放误餐费5元,全年按12个月计发。
2.原则:实行坐班制的教职工,按照实际出勤天数计发;教学和科研人员按照本人承担或完成全年学校规定的教学、科研和实验等工作任务计发。
3.形式:误餐费每月随校内工资发放。
四、凡属下列情况者,误餐费按如下规定办理1.由外单位调入的或新参加工作的大中专毕业生、复转军人、退伍军人、录用的合同制职工,均从报到分配工作的次日起享受误餐费。
2.由于各种原因离岗重新复职工作的,均从复职分配工作的次日起享受误餐费。
3.离退休和假退人员,均从办理手续的下月起停发误餐费。
4.实行坐班制的职工,病、事假每月累计超过5天以上的;无故矿工、旷职1天及以上的,扣发当月的误餐费。
5. 全年没有教学科研工作任务的教学科研人员不享受误餐费。
6.教学和科研等人员每周参加校、院(部)组织的政治学习、业务学习、例会等活动,病假或事假1次的,扣发3天的误餐费;超过3次的或无故1次不参加的,扣发当月的误餐费。
无故不上课或出现教学事故的,扣发半年的误餐费。
正常上课期间,病、事假累计5天以上的,扣发当月的误餐费。
7.休产假、哺乳假以及探亲假(利用寒暑假探亲的除外)的,从休假当日起停发误餐费。
按规定休计划生育手术假的,休假期间享受误餐费。
8.工伤治疗休息期间,三个月以内的,误餐费照发;超过三个月的,误餐费停发。
9.经学校批准在国内脱产学习、进修并且工资照发的,享受误餐费;公派出国学习、进修的,按期回校工作后补发误餐费。
10.拒聘、缓聘、解聘、借调以及在校人才交流中心管理的人员停发误餐费。
11.经学校或有关部门批准被停职工作的,停职工作期间停发误餐费。
加班误餐补助报销管理办法加班误餐补助报销管理办法加班误餐补助报销管理办法是为了解决员工加班时因无法及时用餐而导致的费用支出问题。
在现代社会,加班已经成为许多某司某常见的工作状态,相应的误餐补助也变得尤为重要。
管理好这一方面的费用支出,不仅可以保障员工的基本权益,还能提高某司某的凝果力和员工满意度。
下面将详细介绍加班误餐补助报销管理办法的相关内容,希望对您有所帮助。
一、加班误餐补助报销条件加班误餐补助报销是针对员工因加班而无法按时用餐产生的费用。
具体的报销条件包括:员工必须因工作需要加班,并在某司某规定的加班时间范围内:员工没有按时返回家中用餐,也没有其他用餐选择,使得加班导致的饮食费用没有得到合理的支出。
例如,员工因工作需要在某司某加班到晚上8点以后,而周边餐饮服务已停止营业,员工只能购买某店某的食物解决用餐问题,这样的费用即可按规定报销。
在报销时,员工还需提供相关证明材料,如购买食物的发票、加班时间记录等。
一些某司某可能凯对报销金额进行限制,具体的报销管理办法请参考某司某相关规定。
二、加班误餐补助报销流程加班误餐补助报销流程主要包括报销申请、审核流程、报销审批和财务支付等环节。
首先,员工需要在加班误餐发生后,尽快填写报销申请表,并提交给所在部门或人事部门进行审核。
在审核通过后,报销申请表将提交给财务部门进行审批。
经过审批通过后,财务部门将安排相应的支付程序,将报销款项支付给员工。
整个报销流程需要保证高效、便捷,以缩短员工等待时间,提高员工的工作积极性。
在流程中,某司某在关键环节加入预算控制和合规审查,以确保报销款项的合理性和合规性。
同时,建议某司某充分利用数字化管理工具,如报销某件某、审批系统等,以简化报销流程,提高管理效率。
三、加班误餐补助报销注意事项在加班误餐补助报销过程中,员工需要注意以下事项:首先,确保所购食物属于合理的误餐范围,不得包括私人消费或超出规定标准的用餐内容;其次,及时准备报销材料,如发票、加班记录等,并按照规定流程提交给相关部门;最后,员工应当在规定的时间内领取报销款项,并对金额进行核对,如有问题及时反馈给财务部门。
误餐补助规章制度内容范本第一章总则第一条为了规范误餐补助管理,提高经费使用效率,保障员工权益,特制定本规章制度。
第二条本规章制度适用于公司全体员工。
第三条误餐补助是指员工在单位正常工作时间因公外出,无法按时享用正餐导致的饮食费用支出,由公司予以补贴。
第四条公司将严格按照国家相关法律法规和公司内部规定进行管理,确保误餐补助公平、公正、透明。
第五条本规章制度的具体执行及管理工作由公司人力资源部门负责。
第二章误餐补助标准第六条员工因工外出导致无法按时享用正餐,公司将按照不同地区、不同情况制定相应的误餐补助标准。
第七条误餐补助标准分为城市补助标准和乡村补助标准,城市补助标准一般高于乡村补助标准。
第八条公司将根据不同城市的消费水平和物价情况,定期调整误餐补助标准,并公布在公司内部网站上。
第九条员工如需申请误餐补助,需提供相关证明材料,并经相关部门审核后方可发放。
第十条误餐补助一般在员工报销标准的基础上按一定比例给予,具体比例由公司财务部门制定。
第三章误餐补助申领第十一条员工需在误餐补助发生后的三个工作日内向所在部门提出误餐补助申请。
第十二条误餐补助申请需包括员工姓名、部门、外出日期、误餐情况、金额、相关凭证等内容。
第十三条所有误餐补助申请需由部门经理审核并签字确认后,方可提交给人力资源部门进行审核。
第十四条人力资源部门收到误餐补助申请后,将在五个工作日内进行审核,并将审核结果通知相关部门和员工。
第十五条若审核通过,公司将在一个月内将误餐补助款项打入员工指定的账户。
第十六条若审核未通过,公司将向员工说明具体原因,并要求员工进行补正。
第四章误餐补助管理第十七条公司将建立完善的误餐补助管理制度,确保误餐补助的合理性和公正性。
第十八条公司将定期对误餐补助的发放情况进行审查,发现问题及时处理。
第十九条公司将公开误餐补助的相关标准和管理规定,以确保员工能够了解并合理使用误餐补助。
第二十条公司将加强对员工的误餐补助相关知识培训,提高员工对误餐补助的认识和正确使用。
误餐补助账务处理一、误餐补助账务处理的基本概念误餐补助啊,就是给那些因为工作原因不能正常吃饭的员工的一种补贴。
比如说,员工外出办事,错过了单位食堂的饭点,这时候的误餐补助就能让员工自己去买点吃的。
在账务处理上呢,这可不能随便对待。
1、会计科目的选择咱们在记账的时候,这个误餐补助通常是计入管理费用或者销售费用等相关科目。
如果是管理部门的员工有了误餐补助,那就计到管理费用里面。
这就像是把钱花在了管理这个部门的运营上,包括员工因为工作误餐的这个小部分呢。
要是销售部门的员工,那就计到销售费用,因为这也是销售工作中的一部分花费。
2、和工资的区别误餐补助可不能跟工资混为一谈。
工资是员工正常劳动的报酬,而误餐补助是一种特殊情况下的补贴。
工资可能会有各种税费之类的计算,但是误餐补助在一定条件下是有不同的处理方式的。
比如说,误餐补助如果是按照一定标准,并且是真的用于误餐的,有时候是可以在税前扣除的,不并入工资薪金计算个人所得税。
二、不同情况的误餐补助账务处理1、直接发放现金的情况要是单位直接给员工发现金作为误餐补助。
在账务上,我们要借记管理费用或者销售费用等相关科目,贷记库存现金。
就好比我们从公司的费用账户里拿出钱来,直接给了员工,这在账上就得这么体现。
比如说,公司规定管理部门员工误餐补助每人每天50元,有3个员工当天误餐,那我们就要借记管理费用150元(50×3),贷记库存现金150元。
2、通过报销的情况有时候员工是先自己花钱吃饭,然后拿着发票来报销误餐补助。
这时候呢,我们要根据发票金额来处理。
假设员工拿着80元的餐饮发票来报销误餐补助,而且这个符合公司规定。
我们就借记管理费用80元,贷记库存现金80元。
不过这里要注意发票的真实性和合规性哦,不能拿一些不符合规定的发票来报销。
三、税务方面的考虑1、企业所得税从企业所得税的角度看,误餐补助如果是合理的支出,是可以在计算应纳税所得额的时候扣除的。
但是这个合理是有标准的,不能过高或者不合理。
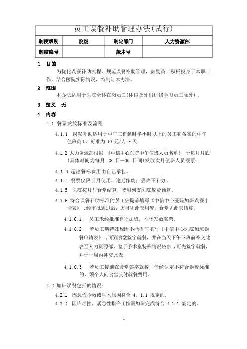
员工误餐补助管理办法(试行)为优化误餐补助流程,规范误餐补助管理,鼓励员工积极投身于本职工作,结合医院实际情况,特制订本办法。
本办法适用于医院全体在岗员工(休假及外出进修学习员工除外) .4.1 餐票发放标准及流程4.1.1 误餐补助适用于中午工作延时半小时以上的员工和备案的中午值班员工,标准为 10 元/人·天.4.1.2 人力资源部根据《中信中心医院中午值班人员名单》于每月月底(具体时间为每月 28 日—30 日间)发放次月值班人员餐票.4.1.3 超出餐标费用由自己承担。
4.1.4 餐票仅限当月使用,逾期作废;丢失不补办。
4.1.5 医院按月与食堂结算,费用列支医院餐费预算。
4.1.6 符合误餐补助标准的员工应提前填写《中信中心医院加班误餐申请表》 ,经审批通过后,方可凭此表用餐,食堂凭此表结算。
4.1.6.1 员工未经批准自行加班,不予发放餐票。
4.1.6.2 若员工遇特殊原因不能提前填写《中信中心医院加班误餐申请表》 ,可到食堂签字就餐,并在当天下午下班前补交此表至人力资源部。
鉴于手术室特殊情况较多 ,可先签字就餐,并于一周内补交此表。
4.1.6.3 若员工提前在食堂签字就餐,但经认定不符合误餐标准的,须个人向食堂支付就餐费用。
4.2 加班误餐包括的情况:4.2.1 因急诊抢救或手术原因符合 4。
1.1 规定的.4.2.2 因临时性、紧急性指令工作需加班完成符合 4.1.1 规定的。
4.2.3 其他。
4.3 不属于加班误餐的情况:4.3.1 因工作效率低或工作计划不当等主观原因造成本职工作未按时完成的。
4.3.2 因个人请假影响工作进度造成的加班。
4.3.3 外出参加本市会议。
4.3.4 外出义诊。
4.3.5 其他。
4.4 审批流程4.4.1 每月 10 日前,食堂负责人应与人力资源部进行上月餐票核对,核对无误后方可按流程办理结算。
4.5 餐票印制4.5.1 由食堂负责印制,须加盖食堂专用章和人力资源部专用章方可生效。
公务接待及误餐补助制度职工食堂餐费与误餐补助职工午餐问题是每个企业都要涉及的。
受企业规模等因素的影响,有的企业设有内部食堂,有的企业直接给员工发放午餐补贴,有的则采取与餐馆合作的方式提供午餐。
无论哪种形式,午餐费用如何做账、纳税是企业普遍____的问题。
国家税务____《____企业工资薪金及职工福利费扣除问题____》(国税函〔____〕____号)第三条明确把职工食堂经费补贴确定为企业职工福利费的一项内容。
财政部《____企业加强职工福利费财务管理____》(财企〔____〕____号)第一条同样将自办职工食堂经费补贴或未办职工食堂统一供应午餐支出作为职工福利费的核算内容。
同时,财企〔____〕242____文件第二条第二款特别指出,未统一供餐而按月发放的午餐费补贴,并不是职工福利费核算内容,应当纳入工资总额管理。
实务处理中,很多纳税人会有这样的疑问。
与职工食堂相关的补贴或支出,除了因员工就餐支付的伙食性补贴外,食堂本身购置餐具等支出是否属于职工福利费。
如何界定自办食堂。
列支的票据如何掌握。
未统一供餐而按月发放给职工个人的午餐费补贴属于工资,那员工个人凭____报销的餐费是否属于职工福利费。
结合现行政策,本文就纳税人____的这些问题一一进行解释。
一、与职工食堂相关的补贴或支出包括哪些。
与职工食堂相关的补贴或支出的内容,现行法规中并没有进一步细化,通常理解为补贴的对象或者补贴资金流入方向为职工食堂,就可以认定为是与职工食堂相关的补贴或支出。
二、如何界定自办食堂。
我国现行《企业所得税法》采取法人所得税制,《企业所得税法》下的自办职工食堂身份的界定应该遵循这一原则。
也就是说,自办职工食堂应该只是法人企业内部的一个服务机构,本身不具备企业法人资格。
三、列支的票据如何掌握。
实务处理中,纳税人____最多的就是票据的列支问题。
与职工食堂相关的补贴或支出应取得什么样的单据,与补贴或支出的方向紧密相关。
通常有以下三种情形:1.依法不需要办理税务登记的内部职工食堂。
加班误餐补助实施方案一、背景。
随着社会的发展和经济的不断增长,加班已经成为许多公司常见的现象。
在员工加班的同时,公司也应该给予相应的补助,以保障员工的基本权益。
因此,制定加班误餐补助实施方案,对于保障员工权益,提高员工积极性,具有重要意义。
二、目的。
加班误餐补助实施方案的目的在于规范加班误餐补助的发放标准和程序,保障员工的合法权益,提高员工的工作积极性和满意度。
三、适用范围。
本方案适用于公司全体员工,包括全职员工、兼职员工以及临时工。
四、实施标准。
1. 加班时间。
(1)工作日加班,指超出正常工作时间的加班,包括但不限于晚上加班、周末加班等。
(2)节假日加班,指法定节假日或公司规定的节假日加班。
2. 补助标准。
(1)工作日加班,每小时补助不低于正常工资的1.5倍。
(2)节假日加班,每小时补助不低于正常工资的2倍。
3. 补助程序。
(1)员工应提供加班证明,包括加班时间、加班原因等。
(2)员工应在加班后第一个工作日内向人力资源部门提交加班误餐补助申请。
(3)人力资源部门应当在收到申请后5个工作日内发放加班误餐补助。
五、管理办法。
1. 加班误餐补助的发放应当严格按照实施方案的规定进行,不得私自调整标准或程序。
2. 对于违反加班误餐补助实施方案的行为,公司将给予相应的处罚,包括但不限于扣发奖金、停止加班误餐补助发放等。
3. 公司应当建立健全加班误餐补助的监督制度,定期对加班误餐补助的发放情况进行检查和核实。
六、附则。
1. 本实施方案自发布之日起正式执行。
2. 公司保留对本实施方案进行调整和解释的权利。
七、总结。
加班误餐补助实施方案的制定,对于公司和员工都具有重要意义。
公司应当严格按照实施方案的规定进行加班误餐补助的发放,保障员工的合法权益,提高员工的工作积极性和满意度。
同时,员工也应当遵守加班误餐补助的申请程序,确保自己的权益得到保障。
希望通过本实施方案的执行,能够为公司的发展和员工的福利做出积极的贡献。
加班误餐补助开支管理办法为深入贯彻落实市委、市政府关于干部正向激励的有关精神,提高广大干部干事创业的积极性,进一步关心关爱干部职工,坚持厉行节约,规范公务支出管理,根据市财政局通知精神,结合本单位实际情况,制定本办法:一、适用范围通知适用管理办及中心在编在岗工作人员。
二、适用条件加班误餐补助开支仅适用于工作人员确因工作需要,经批准在正常工作时间外连续加班工作4小时及以上的情况。
以下情形不得开支加班误餐补助:(一)参加会议、培训、出差、出国等公务活动。
(ニ)不需到办公室坐班,只需开通电话、有事进行安排处理的值班带班。
(三)加班后给予调休的。
(四)参加公务活动已享受伙食或补助的。
三、开支标准(-)工作日晚上连续加班4小时及以上的,每人每次可开支加班误餐补助40元。
(二)休息日及国家法定节假日加班的,连续加班满4小时不到8小时的,按上述标准开支1次加班误餐补助;连续加班满8小时及以上的,可按上述标准开支2次加班误餐补助。
四、报销管理(一)各处部要合理安排好工作,确需加班的,填写加班误餐补助申请审批表,经批准同意加班的,由处部负责人负责核定加班时长,财务部门负责核定补助金额。
(二)综合处负责每月对工作人员加班误餐情况、时间等事项进行审核、统计,编制加班误餐补助清单并在单位内部公示。
(三)加班误餐补助报销需按规定程序审批。
五、其他事项(-)本单位工作人员离开市政务服务中心,在市区履行公务,因公务时间较长且路程较远无法回单位或回家用餐的,经批准可凭当日餐饮发票,在1次加班误餐补助标准内报销。
本单位工作人员未离开市政务服务中心,一律不安排中午、晚上及周末加班用餐,符合条件的按程序发放加班误餐补助;对到市政务服务中心开会、培训、联系工作等公务活动的市直机关和县区工作人员,凡能报销误餐补助的,管理办和中心原则上不安排就餐。
(二)各处部要加强加班误餐补助审批管理,严格加班适用条件,从严控制补助标准。
(三)各处部不得以加班误餐补助等名义变相发放福利,不得虛假造册冒领误餐补助。
机关事业单位误餐补助的政策规定机关事业单位误餐补助的政策规定随着社会的发展和进步,人们工作的强度和负担越来越大,工作时间也越来越长。
在这个过程中,经常出现由于工作原因而不能按时用餐的情况,这也就引出了误餐问题。
针对这一问题,机关事业单位出台了误餐补助的政策规定。
一、误餐补助的定义误餐补助是指在工作时因不能如期休息用餐而发生的餐费支出,由用人单位按照规定现金或实物补助的费用。
二、误餐补助的对象机关事业单位的误餐补助对象主要包括以下三类人员:1.需要连续工作超过6小时的人员。
2.需要在工作时间内外出任务的人员。
3.需要在常规休息时间内完成工作任务的人员。
三、误餐补助的标准误餐补助的标准受用人单位财务状况和地域差异影响,因此各单位在政策制定时应根据实际情况适当进行调整。
目前,大部分机关事业单位的误餐补助标准为:每人每次补助不超过15元,每月补助金额不超过150元。
这也就意味着,每个人每个月最多只能享受10次误餐补助。
四、误餐补助的申领条件申领误餐补助需要符合以下条件:1.申请人员必须属于误餐补助对象。
2.申请人员必须在单位规定的时间和地点内工作。
3.申请人员必须在规定的时间内提出申请并提交相关证明。
五、误餐补助支付方式误餐补助的支付方式主要有两种:1.现金补助:申请人员可以通过工资单或领款凭证的方式领取现金误餐补助。
2.实物补助:单位可以为申请人员提供工作地点内的茶水、饮料、小食等实物补助。
六、误餐补助管理规定为了保证误餐补助的合理、公正、便捷、高效,机关事业单位应出台以下管理规定:1.建立完善的申领程序和管理制度,确保误餐补助制度的落实。
2.加强误餐补助的资金管理,严格审批申请。
3.设立专项资金,及时足额支付误餐补助。
4.加强误餐补助复核与监督,防止因管理不当或作弊等原因导致资金浪费和财务风险。
感言:误餐补助是机关事业单位为员工提供的一项福利保障。
合理规范的误餐补助制度不仅有利于员工身体健康,提高工作效率,促进单位和谐稳定,而且也是一种行之有效的激励措施。
误餐补贴管理办法第一章总则第一条目的为了保护员工合法权益,体现公司福利政策,方便员工生活,鼓励员工更加积极投身于本职工作,结合公司实际情况,特制订本办法。
第二条适用范围本办法适用于公司范围内,以合同的形式与公司建立正式劳动关系的在岗员工(不包括长休假及借调外单位员工)。
第三条参考标准及相关规定(一)《关于误餐补助范围确定问题的通知》(财税字[1995〕82号)(二)《关于企业加强职工福利费财务管理的通知》(财企[2017]242号)第二章发放程序第四条发放标准(一)误餐补助为员工在规定时间内未能在餐厅享受工作餐待遇而给予的货币补贴,按月拨付,费用列支公司福利费;(二)早餐为20元/人/餐,午餐为40元/人/餐,晚餐为40元/人/餐;第五条发放办法(一)每月25日前,公司各归口管理部门应统计本部门员工上一计薪月度实际出勤情况、误餐情况,并形成书面材料报送至公司综合部,公司综合部根据统计情况确定应补误餐补助金额,履行相关审批手续后提交公司财务部;(二)每月5日前,公司财务部将上月员工误餐补助进行整理造册,由员工本人签字领取;第三章职责与监督第六条职责(一)归口管理部门职责负责本部门员工出勤及误餐状况的统计与初审。
(二)综合部职责综合部具体负责本公司的误餐补助管理制度的建设、标准核定及日常管理工作。
(三)财务部职责财务部具体负责误餐补助账务处理、规范性审核以及税务办理。
第七条检查与监督综合部随时对本办法的执行情况进行检查,对发现的问题及时上报公司领导,并监督整改。
第八条反馈(一)综合部对在执行过程中发现的问题或公司领导的有关工作指示及时反馈相关部门;(二)各归口管理部门将在执行过程中发现的问题应及时以书面形式反馈到公司综合部,便于公司对有关制度进行调整和完善。
第四章附则(一)本办法自发布之日起执行,由公司综合部负责解释,之前所执行的误餐补贴相关规定同时废止。
(二)国家今后如出台新的相关制度,公司将视情况对本办法给予修订。
员工工作餐及误餐补助管理办法
1目的
为了保护员工合法权益,体现医院福利政策,方便员工生活,鼓励员工更
加积极投身于本职工作,结合我院实际情况,特制订本办法。
2适用范围
本办法适用于医院范全体员工,不包括长休假及借调外单位员工。
3引用标准及关联子系统
3.1《关于误餐补助范围确定问题的通知》(财税字[1994〕82 号)
3.2《关于企业加强职工福利费财务管理的通知》(财企[2009]242 号)
4办法
4.1发放标准
4.1.1工作餐补助为出勤员工工作午餐补助,24小时值班人员则按早中晚三餐补助,误餐补助为员工在医院外餐厅就餐的费用,以上费用按月由医院计付,费用列支医院福利费;
4.1.2每月按员工出勤情况,每人每天补助早餐2元,午餐5 元,晚餐
5 元。
按每实际天数计算,财务账务处理后,直接转入食堂支付员工用餐费用;
5.1.3 员工凭饭票用餐。
食堂凭饭票结算。
5.2发放办法
5.2.1每月月底前,人力资源部根据员工当月实际在岗情况,统计当月应补
误餐补助金额,履行相关审批手续后提交公司财务产权部;
5.2.2每月2日前,公司财务产权部将上月员工误餐补助总额转帐到后勤服务公司管理的食堂;
5.2.3每月5日前,后勤服务公司根据截止上月末最后一天员工虚拟饭卡中的用餐费用余额,按3000元封顶线在10 日前重新核算每位员工应补误餐补助金额。
5.2.3.1有关补助金额规定如下:
5.2.3.2 每月员工虚拟饭卡中余额以3000元为封顶线。
如截止上月末最后一天,虚拟饭卡内实际余额为3000 元及以上,该员工本月不再享受误餐补助;如截止上月末最后一天,虚拟饭卡内实际余额低于3000 元,该员工本月享受误餐补助的金额为与3000 元封顶额的差额,但最多补助金额不得超过每人每天15 天,每月30 天的补助标准。
6职责
6.1人力资源部职责
神华国华管控体系职能支持系统人力资源部具体负责本公司的误餐补助管理制度的建设、标准核定及日常管理工作。
6.2财务产权部
财务产权部具体负责误餐补助账务处理、规范性审核以及税务办理。
6.3后勤服务公司职责
后勤服务公司具体负责统计月度员工虚拟饭卡内实际余额并核算员工误餐补助金额。
7检查与评价
人力资源部随时对本办法的执行情况进行检查,对发现的问题及时评价并及时整改。
8反馈
8.1人力资源部对在执行过程中发现的问题及时反馈相关部门,便于及时整改;
8.2各归口管理部门将在执行过程中发现的问题及时以书面形式反馈到公司人力资源部,便于公司修改和补充完善。
9附则
9.1本办法自发布之日起执行,由人力资源负责解释,以前所发文件与本办法不符的,以本办法为准,以后国家出台有关新制度,公司将修订后执行。
10附录
10.1附录一《误餐补助管理流程图》
附录
误餐补助管理流程图
神华国华管控体系职能支持系统每月月底前
人力资源部核定本月员工
误餐补助金额
报公司领导审核未通过
通过
财务产权部审核并
扣缴个人所得税
通过
每月2 日前
财务产权部将上月误餐补助总额转帐到后勤服务公司未通过
每月5 日前
后勤服务公司统计
饭卡余额
每月10 日前
后勤服务公司将餐补
兑现到个人饭卡。