粉煤灰对混凝土性能有何影响
- 格式:docx
- 大小:17.91 KB
- 文档页数:2
粉煤灰品质对混凝土的质量影响1粉煤灰在预拌混凝土中的应用据估计,全球只有约20%的粉煤灰正在用于水泥和商品混凝土工业,总体利用率还在一个比较低位的水平。
究其主要原因,一是粉煤灰的品质与煤矿的品种和成分关系密切;二是煤的燃烧技术决定了粉煤灰的含炭量大小;三是粉煤灰在混凝土中的掺量受到较多限制。
我国建设部标准《粉煤灰混凝土应用技术规范》(GBJ146-2014)中规定,用于混凝土中的粉煤灰质量指标划分为三个等级。
2粉煤灰的主要特性2.1物理特性一般来说较小粒径级别的粉煤灰颗粒在显微镜下光滑的玻璃球状较多,较大粒径级别的颗粒表面不规则但也大致呈球状。
真的粉煤灰有严格的国家标准和应用规范,有严格的化学成分、放射性标准。
有完整的合格证和检验报告,明确的等级标准。
颜色为青灰色,有的为灰色带浅黄,粉状,颗粒很细,手感细滑、干爽,含水率很低。
2.2主要化学成份一般来讲,在机理上,矿物掺合料对新拌混凝土和硬化混凝土性能的影响主要取决于颗粒的粒径、形状和结构,而非化学成分。
然而粉煤灰的火山灰特性或胶凝特性决定着水泥的强度发展和渗透性,这主要受控于粉煤灰的颗粒粒径和矿物特性。
3优质粉煤灰在预拌混凝土中的积极效应优质粉煤灰一般指符合《粉煤灰混凝土应用技术规范》(GBJ146-2014)标准的Ⅰ级灰和Ⅱ级灰,下面将列举优质粉煤灰在预拌混凝土中发挥的积极作用:(1)优质粉煤灰能起到减水作用,降低预拌混凝土的用水量,变相减小水胶比,从而改善混凝土的性能。
(2)钢筋混凝土结构对锈蚀和化学侵蚀的抵抗能力主要取决于混凝土的水密性。
只要按照标准掺量使用优质粉煤灰,就能够获得优异的水密性和耐久性。
(3)优质粉煤灰可以延缓水泥的水化反应,降低水化热,在高温天气下施工与浇筑大体积混凝土时都能得到良好的效果。
(4)优质粉煤灰对混凝土的工作性有良好的改善。
混凝土的工作性能主要包括坍落度、坍落度损失、流动性、泌水等。
粉煤灰对混凝土工作性能的改善主要是通过其中的玻璃微珠及细小颗粒的形态效应及微集料效应进行的。
粉煤灰对混凝土性能影响粉煤灰是在燃煤电厂烟囱中收集的灰尘,在从高温到温度急剧下降的过程中形成了大量表面光滑的球状玻璃体,其颗粒比水泥细,比表面积很大,因此具有很大的活性。
主要化学成分是无定型的Al2O3、SiO2,在碱性环境下极易发生反应,生成凝胶,而水泥水化过程中产生的Ca(OH)2正提供了这样的碱性环境,使粉煤灰在混凝土中的应用成为可能,并且对混凝土的性能有很大的影响!1.粉煤灰对水泥的水化和强度的影响1.1提高混凝土的强度虽然由于粉煤灰的水化速度慢而会导致混凝土的早期强度偏低,但粉煤灰混凝土的最终强度肯定不会低于普通混凝土。
粉煤灰的活性是在碱性环境下才能激发出来的,因此它的水化速度比水泥慢,待水泥水化后,粉煤灰和水泥水化后产生的Ca(OH)2反应形成硅酸钙凝胶,既改善了水泥石和粗骨料间的界面结构,增强了界面薄弱层,又对水泥石孔结构起到填实的作用,而且消耗了强度和稳定性都较差的Ca(OH)2,从而提高了混凝土的强度。
混凝土的工作性能主要表现在混凝土的流动性、粘聚性和保水性等方面。
论文发表。
粉煤灰掺入混凝土后,降低了混凝土的砂率,从而可以减少细骨料对运输管壁的摩擦;粉煤灰对水泥颗粒起到物理分散作用,使它们分布得更均匀,阻止了水泥颗粒的粘聚。
这些都有效提高了混凝土的流动性。
由于粉煤灰的活性是在水泥水化后的碱性环境中被激发的,因此它并不参加初期的水化反应,在相同水胶比和胶凝材料用量的情况下,就相对提高了混凝土水化初期的水灰比,从而提高了混凝土的流动性和粘聚性。
粉煤灰延缓了初期的水化反应,还可以明显减少坍落损失,满足混凝土运输、浇筑的要求。
粉煤灰在混凝土中可以弥补水泥用量和细集料的细粉部分的不足,有利于提高混凝土的保水性,还可以堵截泌水的通道,从而减少泌水现象。
粉煤灰有效地改善了混凝土的工作性能,提高了混凝土的施工质量,也使混凝土的自密实和高可泵性成为可能。
1.2对水泥水化的影响水泥浆体各个龄期的化学结合水含量均随着粉煤灰的增加而降低,但是水泥浆体各个龄期的等效化学结合水量却随着粉煤灰掺入的增加而逐渐的增大。
浅述粉煤灰对混凝土性能的影响随着我国建筑科学技术的发展及近年来混凝土的高强化和高性能化,矿物细掺料已成为制备高性能混凝土必不可少的组分之一,其中,粉煤灰是一种具一定物理性质和经济效益的材料。
而我国目前煤灰的年排放量为3亿吨,因此积极推动粉煤灰的综合利用,可获得巨大的社会效益和经济效益.1.粉煤灰的三大效应及其对混凝土性能的影响根据文献资料,粉煤灰在混凝土中发挥作用主要依靠三大效应:即形态效应,活性效应,微集料效应。
此三项效应主导着粉煤灰对混凝土性能的影响,此三项效应主导着粉煤灰对混凝土性能的影响,其他作用大多源于这三项效应。
形态效应是指粉煤灰的颗粒形状、细度、级配等物理特性的综合作用,在新鲜混凝土的和易性、需水量、含气量等性能方面有显著的影响。
一般情况下,级配合理,颗粒形态良好的粉煤灰,会降低混凝土集料的空隙率,同时由于其细微颗粒在混凝土中起一定的润滑作用。
相反,颗粒形态不良的粉煤灰,通常含有杂质煤并且结构疏松,其颗粒形态不良,表面粗糙,致使混凝土单方用水量的增大。
形态效应较差的粉煤灰在早期混凝土的硬化过程中使水化反应迟缓,故而骨料周围的间隙不能够充分填实。
活性效应是指粉煤灰的火山灰效应。
据资料表明,粉煤灰中有些成份具有胶凝作用。
粉煤灰的活性效应,主要影响到混凝土的强度,尤其是长龄期的强度。
因此,混凝土的设计龄期应采用较长龄期。
粉煤灰混凝土的强度主要是要求28天龄期与基准混凝土等强度。
试验表明,与基准混凝土等强度的28天龄期的粉煤灰混凝土的其他性能,基本上与同龄期的基准混凝土接近。
基于上述的活性效应的试验表明,这种28天龄期等强度的粉煤灰混凝土处于非成熟期,其后期强度潜力巨大。
粉煤灰混凝土90~180天龄期的后期强度可提高25%~30%;180天~360天龄期的强度可能增长55%~70%。
若按后期强度设计,采用添加粉煤灰的混凝土可节约20~50kg/m3水泥用量。
微集料效应是指粉煤灰玻璃微珠分散于混凝土中,起微细骨料的作用,对新鲜混凝土与硬化混凝土均产生影响。
【干货】劣质粉煤灰对混凝土性能的影响劣质粉煤灰主要包括:原状粗灰、磨细粉煤灰、脱硫粉煤灰、脱硝粉煤灰、浮黑粉煤灰、搂假粉煤灰等,使用后易导致混凝土28d强度不足,后期强度增长低,造成混凝土工程质量不合格。
劣质粉煤灰品质发生变化的原因及对混凝土性能的影响分析如下:原状粗灰性质改变的原因原状粗灰主要是由火力发电厂没有进行分选,但排到干灰库或湿排,进而存储在沉灰池内的粉煤灰类型,其表层光滑性较差,细度通常跃45%,烧失量跃15%,活性指数约60%,如今,常常将此当作水泥混合建材。
对混凝土性质的密响原状粗灰筛余量相对较大,含有较多杂质,烧失量较大,因此实际效果并不能得到很好地体现.鉴于此,用其所制成的混凝土不具备理想的流动性,保水性与粘聚性不符合要求,会对新拌混凝土质量造成极大影响;由于需水量太大,会导致单位体积混凝土的实际用水量超过预计用水量,水胶比升高,抗压强度等级减小,还会使硬化混凝土的耐久性被严重弱化.磨细粉煤灰性质出现变化的原因磨细粉煤灰是借助废弃原状粗灰,选择粉磨加工的方式,进而得到再生粉煤灰。
相较于原状粗灰,磨细粉煤灰45μm筛余量更少,并且活性相对较差。
而在化学成分上来说,磨细豺煤灰其实和优质粉煤灰并不存在明显不同,可两者的物理性质却存在很大不同,会使混凝土的所有性质发生极大变化.对混凝土性质所造成的影响分析相较于优质粉煤灰,因为磨细粉煤灰碳含量与杂质含量相对较大,能更好地吸附水与各种外加剂,其颗粒大部分是表层光滑性较差的半球形颗粒碎片,球形微珠的润滑性并不理想,鉴于此,倘若掺量一致,耳新拌混凝土的流动性能还是会相对较低,经时会存在非常严重的损耗,进而严重影响混凝土灌筑施工。
脱硫粉煤灰性质出现变化的原因关键性的原因其实就是因为脱硫技术所导致的.对混投土性质所造成的影响脱疏粉煤灰的关键成分是亚硫酸钙,能缓凝水泥,因此会影响混凝土的凝结时间,加大混凝土凝结的难度.脱硝粉煤灰品质被改变的原因脱硝环节结束后,剩下的脱硝剂形成的NH4由于粉煤灰颗粒的存在,会被吸附至空腔中,若环境中的水分相对较多,NH4和CO2会产生反应,产物是(NH4)2CO3,碳酸钙会继续反应,产物是NH4HCO3.而在36℃条件下,就会进行分解反应,产物是NH3、CO与H20,氨气味就是这样形成的.2对混潦土性质所造成的影响假若选择脱硝粉煤灰进行混凝土制备,拌合物表层常常会出现丰富的气泡,并且氨(气味也会出现.若把不同电厂的脱硝粉煤灰,依照10%.20%、30%与40%的比例加入到水泥里,就会使水泥凝结时间增加,早期强度等级减小,并会由于粉煤灰搂量增多,出现显著的强化现象。
粉煤灰对混凝土性能的作用1、粉煤灰是燃煤电厂中磨细煤粉在锅炉中燃烧后从烟道排出、被收尘器收集的物质。
粉煤灰混凝土是指掺加粉煤灰的混凝土,包括用水泥厂生产中掺粉煤灰的硅酸盐水泥制备的混凝土。
通常所讲的粉煤灰混凝土是指配制混凝土混合料时将粉煤灰作为一种组分加入搅拌机配制而成的混凝土。
粉煤灰作为一种重要而已被普遍利用的混凝土辅料,一般具备改变基准混凝土的新拌、硬化和使用诸性能的能力。
随着对粉煤灰认识的逐渐深入,人们充分认识到利用粉煤灰已不仅仅是取代水泥、节约能源以及减少环境污染的问题,粉煤灰已经成为对混凝土改性的一种重要组分。
2、粉煤灰的特性2.1粉煤灰的物理性质粉煤灰的比重在1.95~2.36之间,松干密度在450 kg/m3~700kg/m3范围内,比表面积在220 kg/m3~588 kg/m3之间。
由于粉煤灰的多孔结构、球形粒径的特性,在松散状态下具有良好的渗透性,其渗透系数比粘性土的渗透系数大数百倍。
粉煤灰在外荷载作用下具有一定的压缩性,同比粘性土其压缩变形要小的多。
粉煤灰的毛细现象十分强烈,其毛细水的上升高度与压实度有着密切关系。
粉煤灰是一种高度分散的微细颗粒集合体,主要由氧化硅玻璃球组成,根据颗粒形状可分为球形颗粒与不规则颗粒。
球形颗粒又可分为低铁质玻璃微珠与高铁质玻璃微珠,若据其在水中沉降性能的差异,则可分出飘珠、轻珠和沉珠;不规则颗粒包括多孔状玻璃体、多孔碳粒以及其他碎屑和复合颗粒。
2.2粉煤灰的化学成分粉煤灰是一种火山灰质材料,来源于煤中无机组分,而煤中无机组分以粘土矿物为主,另外有少量黄铁矿、方解石、石英等矿物。
因此粉煤灰化学成分以氧化硅和氧化铝为主(含量约氧化硅48%,氧化铝含量约27%),其他成分氧化铁、氧化钙、氧化镁、氧化钾、氧化钠、三氧化硫及未燃尽有机质(烧失量)。
不同来源的煤和不同燃烧条件下产生的粉煤灰,其化学成分差别很大。
3、粉煤灰对混凝土施工性能的影响掺加粉煤灰可以改变混凝土和易性,增加混凝土粘性,减少离析与泌水,降低由于水化热带来的混凝土温度升高,减少或消除混凝土中碱基料反应,同时,也可以节省水泥的用量。
简述循环流化床粉煤灰对水泥性能的影响循环流化床粉煤灰(CFBC灰)是一种常见的工业废弃物,由于其在环保及资源综合利用方面的优势,已经得到了广泛的应用。
粉煤灰是一种优良的水泥掺合材料,可以对水泥的性能产生显著影响。
本文将围绕着循环流化床粉煤灰对水泥性能的影响进行简要的介绍。
循环流化床粉煤灰对水泥的性能影响主要体现在以下几个方面:1. 减少热水反应的发生热水反应是指粉煤灰与水泥胶浆中的氧化镁等水化物发生反应,产生膨胀物质,导致混凝土膨胀和开裂。
循环流化床粉煤灰中的氧化镁和氧化钙含量较低,可以有效地减少热水反应的发生,提高混凝土的抗裂性能。
2. 提高混凝土的耐久性循环流化床粉煤灰中含有大量的硅酸盐和氧化铝等活性成分,可以与水泥中的氢氧化钙反应生成新的水化物,并填充水泥胶凝体系中的孔隙,提高混凝土的致密性和耐久性。
粉煤灰中的微细颗粒可以填充水泥基体中的细微空隙,减少混凝土的渗透性,延缓混凝土的老化过程。
3. 改善混凝土的工作性能添加适量的循环流化床粉煤灰可以改善混凝土的工作性能,提高混凝土的流动性和抗渗性。
粉煤灰中的微细颗粒可以填充水泥基体中的细微空隙,降低混凝土的黏稠性,使混凝土更易于施工和浇筑。
4. 降低水泥生产成本循环流化床粉煤灰是一种廉价的原料,添加适量的粉煤灰可以降低水泥生产成本,提高水泥的经济性和可持续性。
粉煤灰还可以减少水泥的用量,降低混凝土的碳排放量,符合可持续发展的要求。
通过以上分析可以看出,循环流化床粉煤灰对水泥性能的影响主要体现在改善混凝土的工作性能、提高混凝土的抗裂性能、提高混凝土的耐久性以及降低水泥生产成本等方面。
在水泥生产和混凝土工程中广泛应用循环流化床粉煤灰,不仅可以有效地提高水泥和混凝土的性能,还可以实现资源综合利用和环保减排的目的。
需要指出的是,在应用循环流化床粉煤灰时,需注意以下几点:1. 确定合理的掺量循环流化床粉煤灰的掺量应根据水泥类型、混凝土性能要求和粉煤灰的活性进行合理确定。
混凝土中添加粉煤灰和石灰的效果与规格一、引言混凝土是建筑领域中常用的一种材料,具有高强度、耐久性等特点。
为了提高混凝土的性能,人们尝试添加一些掺合料。
其中,粉煤灰和石灰是常用的掺合料之一。
本文将详细介绍粉煤灰和石灰对混凝土性能的影响及其规格。
二、粉煤灰对混凝土性能的影响1.强度添加适量的粉煤灰可以增加混凝土的强度。
粉煤灰中的硅酸铝酸盐等物质可以与水中的钙离子反应生成较强的水化硬化产物,从而提高混凝土的强度。
但是,如果添加过量的粉煤灰,会导致混凝土强度下降。
2.耐久性粉煤灰中的硅酸铝酸盐等物质可以填充混凝土中的微孔和裂缝,从而提高混凝土的密实度和耐久性。
此外,粉煤灰还可以减缓混凝土中的碱-骨料反应,防止混凝土龟裂、脱落等现象。
3.流动性添加适量的粉煤灰可以提高混凝土的流动性。
粉煤灰可以减少混凝土的内摩擦,从而使混凝土更易于流动和振实。
4.颜色粉煤灰中的灰色颜料可以改变混凝土的颜色,使其呈现出深灰色。
这种颜色可以使混凝土与周围环境更加协调,美化建筑。
三、石灰对混凝土性能的影响1.强度添加适量的石灰可以增加混凝土的强度。
石灰中的氧化钙可以与水反应生成氢氧化钙,从而促进混凝土的水化反应,提高混凝土的强度。
2.耐久性石灰可以填充混凝土中的微孔和裂缝,从而提高混凝土的密实度和耐久性。
此外,石灰还可以减缓混凝土中的碱-骨料反应,防止混凝土龟裂、脱落等现象。
3.流动性石灰可以改善混凝土的流动性。
石灰可以与水形成胶凝体,从而改善混凝土的黏度和流动性。
4.减水性石灰可以作为减水剂使用,从而减少混凝土中的水泥用量和水用量,提高混凝土的强度和耐久性。
四、粉煤灰与石灰同时添加对混凝土性能的影响1.强度粉煤灰和石灰同时添加可以增加混凝土的强度。
粉煤灰和石灰中的硅酸铝酸盐等物质可以与水中的钙离子反应生成较强的水化硬化产物,从而提高混凝土的强度。
2.耐久性粉煤灰和石灰同时添加可以填充混凝土中的微孔和裂缝,从而提高混凝土的密实度和耐久性。
粉煤灰对混凝土性能的影响粉煤灰是从燃煤粉电厂的锅炉烟气中收集到的细粉末,是一种具有潜在活性的火山灰掺和料,含有大量玻璃体,这种玻璃体主要由具有化学活性的SiO2和Al2O3组成。
从外观看,其颗粒呈球型,表面光滑。
粉煤灰是我国当前排量较大的工业废渣之一,现阶段我国年排渣量已达3000万t。
随着电力工业的发展,燃煤电厂的粉煤灰排放量逐年增加。
大量的粉煤灰不加处理,就会产生扬尘,污染大气;若排入水系会造成河流淤塞,而其中的有毒化学物质还会对人体和生物造成危害。
因此,粉煤灰的处理和利用问题引起人们广泛的注意。
一、粉煤灰的性质1.1 物理性质粉煤灰的物理性质包括密度、堆积密度、细度、比表面积、需水量等,这些性质是化学成分及矿物组成的宏观反映。
由于粉煤灰的组成波动范围很大,这就决定了其物理性质的差异也很大。
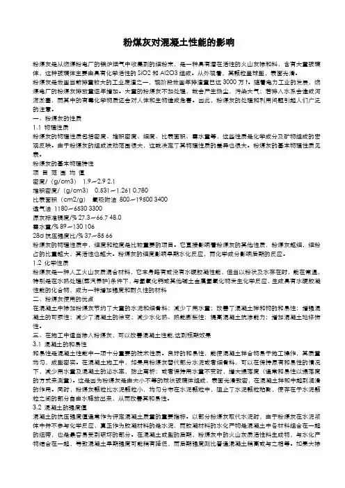
粉煤灰的基本物理性质见表。
粉煤灰的基本物理特性项目范围均值密度/(g/cm3)1.9~2.9 2.1堆积密度/(g/cm3)0.531~1.261 0.780比表面积(cm2/g)氧吸附法800~19500 3400透气法1180~6530 3300原灰标准稠度/% 27.3~66.7 48.0需水量/% 89~130 10628d抗压强度比/% 37~85 66粉煤灰的物理性质中,细度和粒度是比较重要的项目。
它直接影响着粉煤灰的其他性质,粉煤灰越细,细粉占的比重越大,其活性也越大。
粉煤灰的细度影响早期水化反应,而化学成分影响后期的反应。
1.2 化学性质粉煤灰是一种人工火山灰质混合材料,它本身略有或没有水硬胶凝性能,但当以粉状及水存在时,能在常温,特别是在水热处理(蒸汽养护)条件下,与氢氧化钙或其他碱土金属氢氧化物发生化学反应,生成具有水硬胶凝性能的化合物,成为一种增加强度和耐久性的材料二、粉煤灰使用的优点在混凝土中掺加粉煤灰节约了大量的水泥和细骨料;减少了用水量;改善了混凝土拌和物的和易性;增强混凝土的可泵性;减少了混凝土的徐变;减少水化热、热能膨胀性;提高混凝土抗渗能力;增加混凝土地修饰性。
混凝土中粉煤灰的作用混凝土是一种广泛应用于建筑、道路、桥梁等领域的材料。
然而,普通的混凝土会在很多方面存在一些不足之处,比如强度不高、耐久性不够等等。
因此,人们通过添加一些特殊的材料来改进混凝土的性能,其中粉煤灰就是其中一种常用的材料。
那么粉煤灰在混凝土中的作用有哪些呢?本文将为您一一解答。
1.改善混凝土的工作性能混凝土在施工过程中需要进行搅拌、运输、浇筑等操作,这就需要具备一定的工作性能。
而粉煤灰作为混凝土掺合料,可以改善混凝土的工作性能。
粉煤灰的颗粒表面较细,能够减少混凝土的内部摩擦,从而提高混凝土的流动性和可塑性,易于操作和施工。
2.提高混凝土的强度和耐久性混凝土的强度和耐久性是衡量其质量的重要指标。
添加适量的粉煤灰可以提高混凝土的强度和耐久性。
粉煤灰中的二氧化硅和铝氧化物能够与水中的钙离子等物质进行反应产生硅酸钙化合物,从而增强混凝土的强度。
同时,粉煤灰中的氧化铝和氧化铁等物质还可以降低混凝土的碱度,减少混凝土与环境中的酸、碱物质的反应,延长混凝土的使用寿命。
3.降低混凝土成本粉煤灰是一种工业废弃物,其添加量可以根据实际需要进行调整,不会对混凝土的性能产生负面影响。
与混凝土中添加水泥相比,粉煤灰价格低廉,可以降低混凝土的成本,同时减少对大气环境的污染。
4.改善混凝土的耐腐蚀性粉煤灰中的氧化铝和氧化铁等物质可以缓慢释放出来,在混凝土中形成一层保护层,从而减少混凝土受到损害的可能性,并且使其在腐蚀环境中表现出更好的耐腐蚀性能。
5.促进节能减排粉煤灰是一种工业废弃物,其添加量可以根据实际需要进行调整,不会对混凝土的性能产生负面影响。
与混凝土中添加水泥相比,粉煤灰价格低廉,可以降低混凝土的成本,同时减少对大气环境的污染。
综上所述,粉煤灰在混凝土中的作用非常丰富,在提高混凝土的强度、耐久性、耐腐蚀性等方面发挥着重要的作用。
同时,添加粉煤灰还能够降低混凝土的成本,促进节能减排,具有重要的经济和环保意义。
几种劣质粉煤灰对混凝土性能的影响粉煤灰是煤炭燃烧时产生的一种工业废弃物,通常具有高活性和潜在的胶凝性能。
粉煤灰在混凝土中的应用被广泛研究,因其对混凝土性能具有积极的影响。
然而,一些低质量粉煤灰会对混凝土性能产生负面影响。
以下是几种劣质粉煤灰对混凝土性能可能产生的影响:
1.活性降低:劣质粉煤灰中可能存在着较高的无机杂质含量,如铁、铝等金属氧化物。
这些杂质的存在会降低粉煤灰的活性,使其不能发挥良好的水泥胶凝功能。
因此,在使用劣质粉煤灰时,混凝土的强度和硬化速度可能会降低。
2.体积稳定性降低:劣质粉煤灰中可能含有较高的有机杂质,如挥发分和煤渣。
这些有机杂质在混凝土中会发生热解和燃烧,产生气体和水蒸气。
这些气体和水蒸气会导致混凝土体积变化,从而降低混凝土的体积稳定性。
此外,有机杂质的存在还可能导致混凝土的强度和耐久性降低。
3.损伤性物质溶出:劣质粉煤灰中可能含有一些有害物质,如重金属和硫酸盐。
这些有害物质可能会从粉煤灰中溶出到混凝土中,并对混凝土的性能产生负面影响。
例如,重金属的溶出可能会导致混凝土的腐蚀和劣化,硫酸盐的溶出可能会引起混凝土的硫酸盐侵蚀和脱钙现象。
4.粒径分布不均匀:劣质粉煤灰的颗粒可能具有较大的粒径分布不均匀性,这可能导致混凝土的工作性能受到影响。
例如,颗粒分布不均匀可能导致混凝土的黏性增加,从而使混凝土的流动性降低。
因此,在使用粉煤灰时,选择优质的粉煤灰非常重要。
优质粉煤灰具有较低的杂质含量和较高的活性,能够对混凝土产生积极的影响。
此外,
通过合理的掺量和搅拌工艺参数的优化,可以进一步提高劣质粉煤灰在混凝土中的应用效果。
1、粉煤灰对混凝土和易性的影响在优质(如I级)粉煤灰中大量的微型颗粒对混凝土中较大颗粒骨料之间的啮合产生润滑作用,减少用水量,一般优质灰可减少用水量5%~8%:另一方面由于粉煤灰的密度较低(只相当水泥密度的2/3)在用等量取代水泥时,掺加粉煤灰后混凝土体积中胶凝材料增加,从而增大了混凝土的塑性。
由于优质粉煤灰具有减水作用,使用水量降低,同时,粉煤灰中微型颗粒填充混凝土的内部孔隙,从而改善混凝土内部结构,进而使混凝土内部的原先相互连通的孔隙被其阻隔,内部自由水不易流动,泌水性能得到改善,而富有粘聚性,提高混凝土搅拌过程中的各项性能,这种性能的提高尤其适用于混凝土用于泵送运输方式。
混凝土泵送运输情况下,掺入一定比例的粉煤灰,可以有效提高混凝土的可输送性,节省混凝土中的水泥用量,并一定程度上对泵送机械起到保护作用。
2、粉煤灰对混凝土含气量的影响混凝土工程中掺入粉煤灰会导致混凝土中含碳量增加,进而引起混凝土搅拌过程中含气量的降低,比如在碾压混凝土中由于粉煤灰掺量较多,往往使要达到一定要求含气量,必须掺加比普通混凝土多数倍的引气剂用量。
由于粉煤灰有一定的缓凝作用,混凝土掺加粉煤灰后,会增长混凝土的凝结时间,粉煤灰掺量越大,混凝土凝结时间越长。
3、粉煤灰对混凝土强度的影响粉煤灰火山灰效应和减水效果是粉煤灰影响混凝土强度的两个决定性因素。
粉煤灰品质越好,其减水效果越明显,在某些一定的和易性和胶材用量条件下,减水意味着减小水胶比,有利于提高强度。
由于水泥的胶凝性比粉煤灰的胶凝性高,所以粉煤灰需要在催化剂的作用下产生二次水化反应。
因此,混凝土在掺入粉煤灰后会出现早期混凝土强度提升缓慢,后期提升快的特点。
掺加粉煤灰混凝土的3,7d 强度低于不掺的混凝土,但是到了90d,粉煤灰的水化反应加快,可能接近或达到不掺粉煤灰的混凝土。
随着龄期延长,粉煤灰的活性发挥更快些,到180d就有可能超过不掺粉煤灰的混凝土。
水工混凝土工程中,利用掺入粉煤灰后混凝土后期强度提升快的特点,可以有效提高和改善混凝土的各项性能。
水泥的生产过程中会消耗大量的能源并产生大量的污染物,而现今社会对水泥的需求量极大,使得当今世界所面临的资源和环境保护问题日益严峻。
粉煤灰是火力发电厂煤粉在锅炉中燃烧后排出的灰色粉状废弃物,是一种具有活性的人工火山灰质材料,是我国燃煤电厂排放量最大的固体工业废弃物之一,所以用粉煤灰大量替代水泥掺加到混凝土中可以减少污染、节约能源、降低混凝土的经济成本,同时由于粉煤灰的掺入使得混凝土的各方面性能得到改善。
因此粉煤灰混凝土具有良好“绿色环保”的应用前景,产生良好的经济效益和社会效益。
粉煤灰作为混凝土的矿物活性掺合料,具有表面效应、填充效应和火山灰活性效应。
表面效应是指粉煤灰表面可以对浆体中的某些离子进行选择性吸附,因而有利于粉煤灰作为晶核形成水化产物以及对混凝土中某些有害离子产生固化作用;填充效应即按照最紧密堆积原理,粉煤灰填充于水泥和集料孔隙中,能减小混凝土的孔隙率,使混凝土内部更加密实;火山灰活性效应是指粉煤灰中的活性SiO2与水泥水化产物CH发生二次反应,生成CSH凝胶填充集料——水泥浆体界面层孔隙。
所以粉煤灰的掺加可以使混凝土内部结构更为密实,提高了混凝土强度和弹性模量和抗渗性。
1粉煤灰的掺加对混凝土工作性能的影响混凝土的工作性是指混凝土拌合物在施工过程中易于运输、泵送、浇注、振捣,不产生组分离析,易抹平,且获得体积稳定、结构密实的混凝土的性质。
粉煤灰混凝土的工作性是影响混凝土施工的重要因素,良好的混凝土工作性,有利于混凝土强度和混凝土耐久性提高、抗冻性和抗渗性的增强。
有研究表明,与不掺加粉煤灰的普通混凝土相比,在混凝土中掺入适量合格的粉煤灰,可以改善混凝土和易性,粉煤灰混凝土单位用水量有可能降低。
混凝土中掺入大量的粉煤灰在温度较高的天气下可以明显的减少新拌混凝土的坍落度损失。
大掺量的粉煤灰在混凝土中可以弥补混凝土中水泥用量和细集料中细粉部分的不足,有利于保水性和堵截泌水的通道。
粉煤灰的掺量对混凝土的工作性能有较大影响:混凝土需水量随着粉煤灰的掺量增加而减小,当掺量<50%时,需水量减小幅度较大,而当掺量>50%时,需水量减小幅度很小,即掺量过大并不能有效降低胶凝材料的需水量;混凝土的坍落度随掺灰量增加而增大,当掺量<50%时,坍落度随掺量增加较快,而当粉煤灰掺量>50%时,坍落度随掺量的增加则趋于平缓,说明掺量过大对增加混凝土的坍落度无益。
一、粉煤灰对混凝土的正面作用(1)混凝土拌和料和易性得到改善掺加适量的粉煤灰可以改善混凝土拌和料的流动性、粘聚性和保水性,使混凝土拌和料易于泵送、浇筑成型,并可减少坍落度的经时损失。
(2)混凝土的温升降低掺加粉煤灰后可减少水泥用量,且粉煤灰水化放热量很少,从而减少了水化放热量,因此施工时混凝土的温升降低,可明显减少温度裂缝,这对大体积混凝土工程特别有利。
(3)混凝土的耐久性提高由于二次水化作用,混凝土的密实度提高,界面结构得到改善,同时由于二次反应使得易受腐蚀的氢氧化钙数量降低,因此掺加粉煤灰后可提高混凝土的抗渗性和抗硫酸盐腐蚀性和抗镁盐腐蚀性等.同时由于粉煤灰比表面积巨大,吸附能力强,因而粉煤灰颗粒可以吸咐水泥中的碱,并与碱发生反应而消耗其数量。
游离碱数量的减少可以抑制或减少碱集料反应。
通常3既的粉煤灰掺量即可避免碱集料反应。
(4)变形减小粉煤灰混凝土的徐变低于普通混凝土。
粉煤灰的减水效应使得粉煤灰混凝土的干缩及早期塑性千裂与普通混凝土基本一致或略低,但劣质粉煤灰会增加混凝土的干缩。
(5)耐磨性提高粉煤灰的强度和硬度较高,因而粉煤灰混凝土的耐磨性优于普通混凝土。
但混凝土养护不良会导致耐磨性降低。
(6)成本降低掺加粉煤灰在等强度等级的条件下,可以减少水泥用量约10%~15%,因而可降低混凝土的成本。
二、粉煤灰对混凝土的负面作用(1)强度发展较慢、早期强度较低由于粉煤灰的水化速度小于水泥熟料,故掺加粉煤灰后混凝土的早期强度低于普通混凝土,且粉煤灰掺量越高早期强度越低。
但对于高强混凝土,掺加粉煤灰后混凝土的早期强度降低相对较小。
粉煤灰混凝土的强度发展相对较慢,故为保证强度的正常发展,需将养护时间延长至14d以上。
(2)抗碳化性、抗冻性有所降低粉煤灰的二次水化使得混凝土中氢氧化钙的数量降低,因而不利于混凝土的抗碳化性和钢筋的防锈。
而粉煤灰的二次水化使混凝土的结构更加致密,又有利于保护钢筋。
因此,粉煤灰混凝土的钢筋锈蚀性能并没有比普通混凝土差很多。
粉煤灰在混凝土中的作用粉煤灰是一种常见的工业废弃物,由燃煤产生的煤燃烧后的灰烬经过磨碎而得到。
在混凝土中加入粉煤灰可以有效地改善混凝土的性能和特性。
首先,粉煤灰具有良好的细度,细度较高的粉煤灰可以填充混凝土中的孔隙,减少表观孔隙率,增加混凝土的均质性,提高混凝土的致密性。
这将显著降低水泥用量,并且减少混凝土硬化过程中的收缩。
此外,粉煤灰中的细颗粒也可以填补混凝土中的微观裂缝,提高混凝土的抗裂性能。
其次,粉煤灰中的无机玻璃体和氧化物对混凝土的硬化过程起到催化剂的作用。
这些物质能够参与到水化反应中,形成新的水化产物,进一步增加混凝土的强度。
此外,粉煤灰中还含有少量可溶性硅酸盐,与水中的氢氧根结合形成硅酸盐胶凝体,从而增加混凝土的韧性和抗渗性。
此外,粉煤灰还可以减少混凝土中的热产生,降低混凝土早期龄期温升和热应力。
混凝土在硬化过程中会伴随着热量的释放,而粉煤灰具有较低的热产生速率,可以有效地控制混凝土的温升。
这对大体积混凝土结构的施工非常重要,可以避免由于热应力引起的开裂和损坏。
此外,粉煤灰作为一种轻质骨料也具有重要的应用价值。
由于其较小的容重,添加粉煤灰可以显著降低混凝土的密度,使混凝土具有更轻的自重,从而减少结构受载时的应力。
此外,轻质混凝土还具有优良的隔热和隔声性能。
另外,粉煤灰还可以对混凝土的抗硫酸盐侵蚀性有所改善。
粉煤灰中的氧化铁和硅酸钙能够与硫酸盐形成较稳定的硫铝酸钙化合物,减少硫酸盐对混凝土的侵蚀作用。
这使得粉煤灰混凝土在一些特殊环境条件下,比如地下水渍、重工业排放和海洋环境等,具有较好的耐久性。
综上所述,粉煤灰作为一种优质的补充材料,在混凝土中起到了多种作用。
通过添加粉煤灰,可以提高混凝土的致密性、强度和耐久性,降低混凝土的收缩和热应力,改善混凝土的工艺性能和施工性能。
因此,在混凝土工程中广泛应用粉煤灰,不仅能够有效地利用工业废弃物资源,还能提高混凝土工程的质量和可持续发展水平。
粉煤灰对混凝土性能影响摘要:本文介绍了粉煤灰的组成及其在混凝土中的作用效应,并对粉煤灰的掺杂对混凝土性能的影响进行了详细分析。
认为在保证混凝土强度和耐久性的条件下,粉煤灰适量的加入可以改善混凝土的各项性能。
关键词:粉煤灰;混凝土;作用效应;性能中图分类号:tg335.58 文献标识码:a 文章编号:1674-7712 (2013) 04-0210-01众所周知,混凝土在凝结硬化时由塑性状态转变为刚性状态过程中会放出大量的热,由于混凝土的导热性差,热量散发缓慢的特点,导致混凝土内部温度升高,产生体积膨胀;在降温过程中由于混凝土体积收缩,当混凝土受到基础约束时,使混凝土表面产生一定的拉应力,当拉应力超过混凝土的抗拉强度极限时,混凝土表面就会产生裂缝[1]。
混凝土开裂不仅影响混凝土的强度,更重要的是降低了混凝土的耐久性。
粉煤灰具有来源广泛、价格便宜的特点,使用它还可以减少污染,同时还可以提高混凝土的强度,具有很好的使用价值,因此对于粉煤灰在混凝土中的应用研究就越来越多。
文献表明[2]:使用粉煤灰取代部分水泥,在不影响混凝土强度的前提下,它可以降低混凝土水化热引起的温度升高、防止混凝土开裂、改善混凝土耐久性的作用。
本文主要介绍了粉煤灰在混凝土中的作用效应及其对混凝土性能的影响。
一、粉煤灰的组成及其特性粉煤灰是一种铝硅质材料,其化学成分主要为sio2和al2o3,密度为0.65-0.78g/cm3。
一般含35%-55%的si02和15%-40%的al2o3。
早在1933年,davis就提出粉煤灰具有火山灰性。
这种性能主要来自于低钙玻璃体,而与石英、莫来石、赤铁矿等晶态物质无关。
石英、莫来石等的存在会导致粉煤灰的活性下降,而低钙玻璃体的含量越高,粉煤灰活性越大。
粉煤灰的颗粒形状及大小对粉煤灰的活性有较大影响。
粉煤灰中5-45μm的细颗粒愈多,活性愈高;80μm以上颗粒愈多,则活性愈低。
另外,细小的密实球形玻璃体含量愈高,粉煤灰的活性也愈高,制成水泥标准稠度需水量也低;不规则的多孔玻璃体含量多,粉煤灰的活性下降,其制成水泥标准稠度需水量增高。
粉煤灰对混凝土性能的影响浅析粉煤灰是燃煤烟道中收集的烟尘,不能单独作为自硬性胶结材料,掺入水泥混凝土中,在新拌和硬化阶段可改善水泥混凝土的工作性能,降低水化热,调节硬化过程,是水泥混凝土中最常用的活性混合材料,在水泥混凝土硬化阶段,粉煤灰中的活性组分与水泥水化生成的游离石灰结合生成新的胶结物质,不间断填充水泥混凝土的内部孔隙使水泥混凝土更加密实,比普通混凝土的强度更高,耐久性更好。
1 粉煤灰作用及机理分析由参考文献【1】可知:粉煤灰是一种呈玻璃态实心或空心的球状微颗粒,比水泥粒子小得多,比表面积大,表面光滑致密,其成分主要是活性氧化硅或氧化铝。
掺入混凝土中的粉煤灰主要产生以下几方面影响。
1. 1 粉煤灰的形态效应所谓形态效应,泛指各种应用于混凝土中的矿物质粉料,由其颗粒的外观形貌、表面性质、内在结构、颗粒级配等物理性状所产生的效应。
铝硅酸盐玻璃微珠、海绵状玻璃体是粉煤灰的主要矿物组成,这些球状玻璃体表面光滑、粒度细,质地致密,内比表面积小,由于粉煤灰微粒的作用,使水泥浆体中颗粒均匀分散,扩大了水泥水化空间和水化产物的生成场所,从而促进了初期水泥水化反应;不仅使水泥浆需水量小,而且它们往往填充水泥浆体孔隙中,使混凝土密实性大大提高,或者在相同用水量的情况下,可增大流动性,改善工作性和可泵性。
因此,形态效应既直接影响新拌混凝土的流变性质,也直接影响硬化中混凝土的初始结构。
1. 2 粉煤灰的微集料效应粉煤灰的微集料效应是指粉煤灰微细颗粒均匀分布于水泥浆体的基相之中,就像微细的集料一样,阻止了水泥颗粒的相互粘聚,而处于分散状态,有利于水化反应的进行,同时减少了用水量,硬化后混凝土孔隙率降低,使密实度得以提高。
微集料效应可以明显增强硬化浆体的结构硬度。
1. 3 粉煤灰的活性效应粉煤灰的活性效应也称火山灰效应,是指混凝土中粉煤灰的活性成分所产生的化学效应。
粉煤灰活性的来源:从物相结构上看,主要来自玻璃体,玻璃体含量越高,活性也越高;从化学成分上看,主要来自活性SiO2 和A12O3,含量越多,粉煤灰活性也越高,粉煤灰中的活性成份SiO2 和A12O3 与水泥的水化产物在水溶液中发生反应,生成水化硅酸钙和水化铝酸钙,继而与石膏反应生成水化硫铝酸钙,上述这些反应几乎都是在水泥浆孔隙中进行的,大大降低了混凝土内部的孔隙率,改变了孔结构,提高了混凝土的密实度;另外还有细度因素,粉煤灰越细,表面能越大,提供化学反应的作用面越多,活性也越高。
粉煤灰对混凝土性能的影响摘要:粉煤灰对混凝土性能的改变分为三个阶段,在这三个阶段以后,会逐渐对混凝土的下列性能产生影响,如强度,和易性,收缩,徐变,碳化性能,钢筋锈蚀,水化热等。
粉煤灰混凝土的性能粉煤灰对混凝土性能的改变可分为三个阶段: 1 .新拌混凝土阶段: 影响混凝土的凝结时间,改善和易性,改变流变性质,提高可泵性等; 2 .硬化中的混凝土阶段: 调节硬化过程,降低水化热; 3 .硬化后的混凝土阶段: 提高后期强度,提高各项耐久性,如抗渗性、抗硫酸盐侵蚀性,抑制碱—集料反应等。
1强度粉煤灰对混凝土强度有三种影响:减少用水量、增大胶结材含量和通过长期火山灰反应提高其强度。
低钙粉煤灰中的微粒为硅氧四面体结构,自身的活性很低。
在水泥的最终产物中,高碱性水化硅酸钙和Ca(OH)2胶体的结晶强度很低,特别是Ca(OH)2仅是托勃莫来石强度的1-2%,而Ca(OH)2 的体积占整个水泥石体积的25%。
粉煤灰中含有的大量的硅、铝氧化物,能逐步与Ca(OH)2及高碱性水化硅酸钙发生二次反应,生成强度较高的低碱性水化硅酸钙,这样,不但使水泥石中水化胶凝物质的数量增加,而且也使其质量得到大幅度提高,有利于混凝土强度的提高。
同时,粉煤灰的掺入可分散水泥颗粒,使水泥水化更充分,提高水泥浆的密实度,使混凝土中骨料与水泥浆的界面强度提高。
粉煤灰对抗拉强度和抗弯强度的贡献比抗压强度还要大,这对混凝土的抗裂性能有利。
粉煤灰混凝土的弹性模量与抗压强度相类似,早期偏低,后期逐步提高,到28d时可比基准混凝土提高5-10%。
与钢筋的握裹力,粉煤灰混凝土的28d粘结强度基本与等标号的基准混凝土相同,但粉煤灰混凝土的均匀性好,粘结强度试验值的离散性比基准混凝土好粉煤灰的二次水化反应一般在混凝土浇筑14d以后才开始进行,在温度低时,该反应所需的时间更长。
如果对混凝土的早期强度有严格要求,粉煤灰的掺量不宜超过30%,冬季施工非大体积混凝土时,粉煤灰的掺量不宜超过20%。
粉煤灰具有三大效应:
(1)表面效应:粉煤灰表面可吸附浆体中的某些离子,有利于粉煤灰固化混凝土中的某些有害离子以及作为晶核形成水化产物。
(2)填充效应:粉煤灰与水泥颗粒粒径的差异可以填充水泥和骨料孔隙中,减小混凝土的孔隙率,增加混凝土密实性;
(3)火山灰活性效应:粉煤灰中的活性SiO2与水泥水化产物CH发生二次反应,生成C-S-H凝胶填充骨料—水泥浆体界面层孔隙,改善混凝土界面结构,提高强度和耐久性。
劣质粉煤灰的主要特点是:
玻璃珠体少,需水量大,使用后易造成混凝土泌水或滞后泌水,降低混凝土的工作性能,易导致混凝土28d强度不足,后期强度增长低,造成混凝土工程质量不合格。
优质粉煤灰对混凝土的性能影响
(1)工作性能
粉煤灰可以改善胶凝材料体系的颗粒级配,降低空隙率,释放水泥颗粒间的“填充水”,改善混凝土工作性。
粉煤灰中含有大量球形玻璃体,起到“滚珠、轴承”润滑效应,减少颗粒间的摩擦力,改善混凝土的工作性。
粉煤灰活性大大低于水泥活性,可以降低混凝土坍落度损失。
优质粉煤灰对外加剂的吸附低于水泥,使用优质粉煤灰相当于增加外加剂用量,混凝土初始坍落度及保持能力都有提高。
粉煤灰的密度小于水泥,等量取代水泥后,混凝土中的浆体量增加,改善混凝土的粘聚性,提高抗离析能力,减水泌水,改善混凝土工作性能,使混凝土具有更好的流动性、密实性、匀质性,便于混凝土的施工。
(2)力学性能
粉煤灰自身不能进行水化反应,只能与水泥水化产物进行二次水化,因此,用粉煤灰等量替代水泥后,早期强度将会降低,随着二次水化的进行,中后期会达到甚至超过不掺粉煤灰的混凝土。
随着粉煤灰替代水泥量的增加,早期强度逐渐降低,但掺加粉煤灰的混凝土后期强度增长较快,而且在一定范围内(<50%)随粉煤灰掺量增加而增大。
(3)
耐久性能
以粉煤灰代替部分水泥,降低水灰比或在保持水灰比不变前提下提高粉煤灰用量,可以提高混凝土的抗渗性能。
粉煤灰混凝土的早期碳化深度值增大较快,碳化深度的后期增长相对较慢。
随粉煤灰掺量增加,碳化速度增加,混凝土内部碱度降低,会诱发钢筋锈蚀。
因此应控制粉煤灰的掺量,设计合理的混凝土配合比。