最新:降钙素原在儿童下呼吸道感染临床应用专家共识(完整版)
- 格式:docx
- 大小:43.59 KB
- 文档页数:19
降钙素原在儿童下呼吸道感染的应
用研究
降钙素原是一种多肽激素,在体内能够影响人体的免疫系统、调节生长发育和维持骨骼健康等重要生理功能。
近年来,研究人员发现降钙素原对于下呼吸道感染的治疗有着一定的作用,特别是儿童在感染期间需要更多的关注和护理,因此降钙素原在儿童下呼吸道感染的应用研究备受关注。
研究表明,降钙素原在儿童下呼吸道感染治疗中可以发挥诸多优势。
首先,在下呼吸道感染症状出现后,体内的降钙素原水平会急剧升高,这种生理反应为医生提供了依据,可用于判断疾病的严重程度。
除此之外,降钙素原内含的活性化合物也有可能加强免疫系统的抗击病毒与细菌的能力,从而使患儿更快恢复。
另外,降钙素原还被证实有助于改善下呼吸道感染的症状,例如咳嗽、鼻塞、喉咙疼痛等。
一些研究表示,将降钙素原应用于下呼吸道感染的恢复期能够缩短生病时间,减轻患者的痛苦程度,并且能够消除随病而来的一些炎症反应等,并且也有对预防呼吸道疾病关键部位的感染起到一定的作用。
当然,除了应用于下呼吸道疾病的治疗中,降钙素原还可以应用于其他许多的领域。
例如,它可以帮助医生测量骨量,诊治骨质疏松症,并且在育龄女性身上发挥重要的调节卵巢功能的作用,对女性健康也有着积极的影响。
但同时,降钙素原的使用不应仅用于疾病的治疗,也应该加强对它的安全性和副作用的研究,及时对不良反应进行追踪和分析,确保降钙素原的应用能够确切地为患者的康复做出贡献。
总之,降钙素原作为一种多肽激素,能够应用于儿童下呼吸道感染的治疗,起到丰富的作用。
未来相信随着对其作用和安全的研究的不断加强,降钙素原的应用会更加广泛,为人类健康的保护做出良好贡献。
2020年降钙素原指导抗菌药物临床合理应用专家共识中国医药教育协会感染疾病专业委员会抗菌药物合理应用是细菌感染性疾病治疗的核心,近年来,我国临床分离菌株对常用抗菌药物的耐药率呈持续增长的趋势,多重耐药菌越来越常见[1],治疗难度增加,医疗负担加重。
抗菌药物疗程过长是导致耐药的主要原因之一,合理的停药时机仍是临床面临巨大难题。
实验诊断技术的快速发展,为抗菌药物合理应用提供了更多的参考依据。
降钙素原(PCT)已被广泛应用于细菌感染性疾病诊断和治疗的重要参考指标,PCT 在下呼吸道感染和重症监护病房(ICU)重症感染患者抗菌药物治疗疗程中的指导价值逐渐被认可。
为充分发挥该炎症标志物的作用,进一步促进我国抗菌药物的合理应用,共识小组广泛征求国内多学科专家意见,并经过多次会议讨论,共同制定了本共识。
本共识的适用范围为怀疑或诊断为成人下呼吸道感染和ICU 重症感染患者。
一、证据等级与推荐等级证据质量等级和推荐强度等级依据推荐分级的评估、制定与评价(GRADE)系统进行分级,证据等级分高、中、低、极低四级,推荐等级分为强、弱两级。
二、PCT 在辅助细菌感染性疾病诊断中的应用推荐意见1:临床怀疑不明原因感染及脓毒症时,建议及时行PCT 检测,以帮助进一步明确细菌感染性疾病的诊断。
(高证据等级,强推荐)生理情况下,PCT 由116 个氨基酸组成,在甲状腺C 细胞中由前体物质(141‑氨基酸)脱去25 个氨基酸序列而产生,随后在转化酶的作用下分解生成降钙素(32‑氨基酸)。
因而健康成人血清PCT 水平很低,通常不超过0.05 μg/L。
细菌感染时,宿主炎症应答产生的促炎因子诱导甲状腺以外的组织(如肝脏、肺、肠道等)合成PCT,由于这些组织细胞中缺乏分泌颗粒和转化酶,PCT 未经处理即以原形释放入血,从而导致血清浓度显著升高。
病毒感染时,机体释放的γ干扰素可抑制PCT 的产生,因此,PCT 是细菌感染较为特异的炎症标志物。
降钙素原在呼吸道感染性疾病的临床运用摘要】降钙素原(PCT)是近年研究较多的感染相关性生物标志物,被认为是系统性炎症反应综合征、脓毒症等疾病的预警指标,其与全身细菌性感染、呼吸道感染等感染性疾病均有密切关系.PCT可以作为呼吸道感染性疾病的诊断以及抗生素的使用管理工具,在理论与实践上对治疗肺部感染有指导意义. 【关键词】降钙素原;呼吸道感染;临床运用【中图分类号】R453【文献标识码】B【文章编号】1008-6315(2015)10-0279-01自1993年[1]首次发现脓毒血症患者血中降钙素原浓度明显升高以来,降钙素原已成为一个诊断细菌感染重要的标志物.PCT浓度与病情严重程度相关,可用于指导抗菌药物治疗.本文就近年来关于PCT 的产生、代谢、在呼吸系统感染性疾病的诊断,尤其是临界值的确定等方面作一综述. 1PCT 概述PCT 来源广泛,首先,在细胞内特异性蛋白酶作用下,生成具有某些特定生物活性的CT ,并由甲状腺C 细胞分泌产生.PCT 的主要生物学效应是抗炎、保护机体及趋化因子等作用.PCT 可通过半定量和定量方法检测,半定量方法有胶体金标志检验,定量方法包括放射免疫分析法、免疫荧光法、双抗体夹心免疫化学发光法、酶联免疫法等.PCT的半衰期为25~30h,在细菌感染早期可检测到PCT水平的升高. 2PCT 在AECOPD 诊治中的应用价值2.1判断细菌感染传统的血培养、痰培养等方法,通常3d以上才得出结果,且阳性培养率较低,PCT 检测仅需30min.AECOPD 患者的血清PCT 检测值,细菌感染组明显高于无细菌感染组及稳定期慢阻肺患者,且后两组PCT 水平差别无统计学意义,提示高PCT 水平可鉴别细菌感染与细菌定植.根据ROC 曲线,选取0.155ng/ml为最佳截断值,判断AECOPD 细菌感染的灵敏度为93.3%,特异度60%,血清PCT 值小于0.155ng/ml时,对细菌感染的阴性预测值达94.7%. 2.2指导抗生素使用国外学者[2]对PCT 指导下呼吸道感染患者的抗生素使用进行大量研究, 指导抗生素治疗策略为:PCT 值小于0.1ng/ml,细菌感染可能性非常小,避免使用抗生素;PCT 值(0.1~0.25)ng/ml,细菌感染可能性小,不建议使用抗生素;PCT值(0.25~0.5)ng/ml,细菌感染可能,建议使用抗生素;PCT 值大于0.5ng/ml,细菌感染非常可能,强烈建议使用抗生素.2.3评估是否需要使用无创正压通气PazarliAC 等对118名慢阻肺患者(其中68名为AECOPD 患者)分析后认为,PCT水平和动脉血气PaCO2值正相关,和PH 值、PaO2负相关,和AEGCOPD 患者呼吸衰竭的严重程度相关,评估AECOPD 患者有必要使用无创正压通气的PCT 截断值为0.10ng/ml. 3PCT在细菌性肺炎诊治中的运用价值PCT水平在肺炎患者中呈现多样性,主要与病原体的类型、肺炎的严重程度以及全身炎症反应的严重程度有关. 细菌性肺炎患者的PCT 水平高于病毒、不典型病原体和结核菌导致的肺炎.但不是所有的细菌性肺炎患者PCT水平都增高,约50%的细菌性肺炎患者PCT<0.5ng/ml.PCT水平与肺炎的严重程度呈正相关.0.1ng/ml低水平PCT(<0.1ng/m1)提示可能是肺炎较轻、预后较好,或是病毒性肺炎、非典型病原体导致的肺炎,是不使用或停用抗生素的参考指标.监测PCT 的变化趋势可以作为抗生素治疗效果的评估手段,PCT 持续升高或者不降是治疗无效的表现[3].PCT在鉴别细菌类型方面也有一定的意义,脂多糖是革兰氏阴性菌细胞壁的主要标志,肽聚糖是革兰阳性菌的主要成分,但革兰阳性菌缺乏脂多糖. 脂多糖及炎症因子刺激PCT的产生.当革兰阴性菌侵入机体时,脂多糖可迅速诱导PCTmRNA 翻译产生PCT[4].4PCT在结核病诊断的价值伊正君[5]通过收集结核患者和健康对照者的血清,采用ELISA 法定量检测血清中的降钙素原浓度,绘制受试者工作特征曲线,结果确定降钙素原诊断活动性肺结核的临界值为0.15ng/mI.以此为诊断临界值其敏感度、特异性分别为76.9%和81.2%.孙克让、李健[6]等对154例结核病患者与30名健康人的临床资料进行回顾性分析,采用ELISA 方法分析两组血清降钙素原浓度发现,采用降钙素原诊断活动性肺结核的临界数值为0.15ng/ml,其用于诊断的特异性和敏感性分别为81.2%、76.9%.根据PCT 值鉴别肺结核与细菌性肺炎,其敏感性与特异性均较高,但仍建议临床上诊断时结合其他辅助检查[7.8]. 5PCT的局限性PCT作为诊断感染的生物学标记有局限性.研究表明当机体受到巨大创伤时即使无细菌感染仍会出现血PCT浓度非特异性升高.一些非细菌感染性全身炎症、自身免疫性疾病和副癌综合征也会伴随血PCT 浓度非特异性升高, 而在局部感染病灶和某些严重细菌感染性疾病早期(2h内)也会出现假阴性, 因此,对不同基础疾病的感染患者,需进一步明确PCT的参考值范围[9.10]. 6小结综上所诉,PCT在呼吸道感染性疾病中的应用有显著的临床意义,但应看到它的局限性,临床上仍需和其他炎性标志物比如C反应蛋白、白细胞介素6等以及结合患者病史、体格检查及影像学等辅助检查综合判断.参考文献[1]Reinhartk,BauerM,RiedemannNC,etal.Newapproachestosepsis:moGleculardiagnosticsandbiomarkers[J].Clin MicrobiolRev,2012,25:609[ -634.2]SniderRHJr,NylenES ,BeckerKL .Procalcitoninanditscomponentp]eptidesinsystemicinflammati on:immunochemicalcharacterization[J [ .JInvestigMed,1997,45(9):552‐560.3]SniderRHJr,NylenES ,BeckerKL .Procalcitoninanditscomponentp]eptidesinsystemicinflammati on:immunochemicalcharacterization[J [ .JInvestigMed,1997,45(9):552‐560.4]HatzistilianouM .DiagnosticandprognosticroleofprocalcitoninininfecG[ tions[J].SciWorldJ,2010,10:1941‐1946.5]BeckerKL,NylénES,WhiteJC,MüllerB,SniderRHJr.Procalcitoninandthecalcitoningenefa milyofpeptidesininflammation ,infection ,andsepsis:ajourneyfromcalcitoninbacktoitspr ecursors[J].JClin[ EndocrinolMetab,2004,89(4):1512‐1525.6]常春,姚婉贞,陈亚红,等.慢性阻塞性肺疾病患者急性加重期血清降钙素原水平的变化及临床意义[J].中华结核和呼吸杂志,2006,29(7):444[ -447.7]史家欣.李家树.降钙素原在诊断社区获得性肺炎和指导抗生素应用中的价值[J].实用医学杂志,2014,30(20). [8]黄彩芝,莫丽亚,李先斌,等.不同细菌感染所致脓毒症患儿血清降钙素原水平的研究[J].国际检验医学杂志,2010,31(10). [9]伊正君.裴景亮.李瑞芳.付玉荣.YIZheng-jun.PEIJing-liang.LIRuifang.FUYu-rong降钙素原在结核病诊断的价值[期刊论文]-中国人兽共患病学报2012(8). [10]孙克让,李健,SUNKe-rang.LIJian降钙素原在结核病诊断中的价值分析[J]-标记免疫分析与临床2014(4).。
血液标本临床检验不合格的原因和对策分析龙贤能(贵州省晴隆县人民医院检验科 晴隆 561400)摘要:目的:对血液标本临床检验不合格原因进行分析,并对其相关解决对策进行探讨。
方法:选择2015年2月—2016年5月间我院检验科曾收集的血液标本2000份,对其临床检验不合格率进行分析,并分析其不合格原因,从而选择有效对策解决。
结果:这些血液标本中不合格者共有200份,其不合格率为10.0%,不合格原因包括标本凝固、送检不及时及采血不规范。
结论:在血液标本临床检验过程中,很多因素均会导致其不合格,应当对其不合格因素进行分析,并且在此基础上选择有效对策将问题解决,从而降低不合格率。
关键词:血液标本 临床检测 不合格 原因 对策Doi:10.3969/j.issn.1671-8801.2016.06.323 【中图分类号】R9 【文献标识码】B 【文章编号】1671-8801(2016)06-0257-01 血液标本临床检测在临床工作中属于十分重要的内容,可为临床疾病治疗提供理论依据,对疾病的临床治疗效果具有直接影响,因此保证血液标本临床检测合格十分重要,然而在当前血液标本临床检验仍存在不合格情况,影响临床工作开展。
本文选择选择2015年2月—2016年5月间我院检验科曾收集的血液标本2000份,对其临床检验不合格率进行分析,并分析其不合格原因,现报告如下。
1 资料与方法1.1 资料来源。
本文研究对象为2015年2月—2016年5月间我院检验科曾收集的血液标本2000份。
所有血液标本均来自曾在我院治疗的患者,这些患者中男性为1200例,女性为800例,患者年龄中最大者为75岁,最小年龄患者为1岁,其年龄大小平均数为55.6±2.6岁。
1.2 方法。
在血液标本送达检验科之后,由检验科专职人员收取,并且在接手之前应当核对检查。
依据不同科室所申请相关检查项目观察血液标本,主要包括外观、采集时间以及凝血情况与计量,还包括抗凝剂选择,同时应当对血液标本检验档案进行记录,对不合格标本情况进行记录,并且将其原因表明,依据原因分类规整,然后与血液收取责任人进行沟通,并且退回不合格血液标本,使其重新采集后检验,然后依据记录情况,对不合格原因进行统计分析,并且给出解决对策[1]。
《降钙素原指导抗菌药物临床合理应用专家共识》(2020)要点抗菌药物合理应用是细菌感染性疾病治疗的核心,近年来,我国临床分离菌株对常用抗菌药物的耐药率呈持续增长的趋势,多重耐药菌越来越常见,治疗难度增加,医疗负担加重。
抗菌药物疗程过长是导致耐药的主要原因之一,合理的停药时机仍是临床面临巨大难题。
实验诊断技术的快速发展,为抗菌药物合理应用提供了更多的参考依据。
降钙素原(PCT)已被广泛应用于细菌感染性疾病诊断和治疗的重要参考指标,PCT在下呼吸道感染和重症监护病房(ICU)重症感染患者抗菌药物治疗疗程中的指导价值逐渐被认可。
一、证据等级与推荐等级二、PCT在辅助细菌感染性疾病诊断中的应用【推荐意见1】:临床怀疑不明原因感染及脓毒症时,建议及时行PCT检测,以帮助进一步明确细菌感染性疾病的诊断。
(高证据等级,强推荐)【推荐意见2】:对于疑似为下呼吸道感染的患者,当PCT≥0.25μg/L,提示细菌感染的可能性高,建议启用经验性抗菌治疗。
(低证据等级,弱推荐)【推荐意见3】:对于怀疑脓毒症的患者,应立即启动经验性抗菌治疗。
PCT ≥0.5μg/L时,有助于脓毒症诊断(高证据等级,强推荐),高水平 PCT(尤其>10 μg/L时)提示革兰阴性菌感染可能性更高。
(低证据等级,弱推荐)【推荐意见4】:存在院内感染风险的患者,如接受长期机械通气、外科手术治疗、留置动脉或静脉导管等,建议动态监测PCT变化。
若出现PCT显著升高提示细菌感染可能,应结合临床,及时予以抗菌药物治疗。
(中证据等级,强推荐)【推荐意见5】: PCT检测不能取代微生物学检查,病原微生物仍是细菌感染诊断的金标准,因此,怀疑细菌感染时应在抗菌药物使用前合理留取标本送检。
(高证据等级,强推荐)三、PCT在指导抗菌药物停药中的应用【推荐意见6】:已启动抗菌治疗的患者,建议合理监测PCT的动态变化,及时评估治疗疗效(高证据等级,强推荐)。
ICU感染患者推荐每24h监测,PCT无明显下降或不降反升,需积极寻找原因,考虑调整治疗方案;非重症下呼吸道感染患者可适当降低监测频率至48~72h。
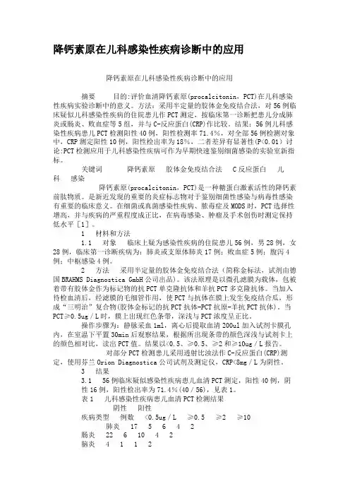
降钙素原在儿科感染性疾病诊断中的应用降钙素原在儿科感染性疾病诊断中的应用摘要目的:评价血清降钙素原(procalcitonin,PCT)在儿科感染性疾病实验诊断中的意义。
方法:采用半定量的胶体金免疫结合法,对56例临床疑似儿科感染性疾病的住院患儿作PCT测定,按临床第一诊断把患儿分成肺炎或肠炎、败血症等5组,并与C-反应蛋白(CRP)作比较。
结果:56例儿科感染性疾病患儿PCT检测阳性40例,阳性检测率71.4%,对全部56例检测对象中,CRP测定阳性10例,阳性检出率为18%,二者差异有显著性(P<0.01)讨论:PCT检测应用于儿科感染性疾病可作为早期快速鉴别细菌感染的实验室新指标。
关键词降钙素原胶体金免疫结合法 C反应蛋白儿科感染降钙素原(procalcitonin,PCT)是一种糖蛋白激素活性的降钙素前肽物质。
是新近发现的重要的炎症标志物对于鉴别细菌性感染与病毒性感染有重要的临床意义。
在细菌或真菌感染性疾病、脓毒症及MODS时,PCT选择性增高,并与疾病的严重程度成正比,在病毒感染、肿瘤及手术创伤时测定保持低水平[1]。
1 材料和方法1.1 对象临床上疑为感染性疾病的住院患儿56例,男28例,女28例,临床第一诊断疾病为:肺炎或支原体肺炎17例;败血症5例;腹泻4例;中枢感染4例。
2 方法采用半定量的胶体金免疫结合法(简称金标法,试剂由德国BRAHMS Diagnostica GmbH公司出品)。
该法原理是以微孔滤膜为载体,包被着带有胶体金作为标记物的抗PCT单克隆抗体和羊抗PCT多克隆抗体。
当加入待检血清后,经滤膜的毛细管作用,使PCT与抗体在膜上发生免疫结合瓜,形成“三明治”复合物(胶体金标记的抗PCT抗体-PCT抗原-羊抗PCT抗体)。
当PCT≥0.5ug/L时,膜上出现红色条带,深浅与PCT浓度呈正比。
操作步骤为:静脉采血1ml,离心后提取血清200ul加入试剂卡膜孔内,在室温下平置30min后观察结果,根据所出现条带的颜色深浅与试剂卡上的颜色相对比,读出PCT值。
降钙素原P C T参考值的临床应用精编W O R D版IBM system office room 【A0816H-A0912AAAHH-GX8Q8-GNTHHJ8】降钙素原(PCT)参考值的临床应用降钙素原(PCT)是一种用于细菌感染早期诊断、鉴别诊断、治疗监控及预后判断的具有创新意义的诊断指标。
当发生严重细菌感染和脓毒症时,血浆PCT 异常升高,3~6h 即可测得,6~12h 达高峰,2~3天恢复正常。
广泛用于ICU 病房、血液科、肿瘤科、儿科、早产儿及新生儿监护室、外科、内科、器官移植科、急诊科、介入诊断和治疗实验室等。
1、全身感染/脓毒症的诊断PCT <0.05 ng/ml健康人PCT 水平<0.05 ng/ml健康人PCT <0.5 ng/ml 进展为重度全身感染(重度脓毒症)风险较低注意:PCT <0.5 ng/ml 不能排除感染,局部感染可呈现低水平的PCT在细菌感染的早期9(感染6小时内),PCT 也可呈现较低水平,此类患者应在6-24小时后再次检测全身感染(脓毒症)可能性非常小 考虑局部细菌感染可能2 ng/ml >PCT ≥0.5ng/ml 中度风险进展为重度全身感染(重度脓毒症)此类患者应注意临床密切观察,同时6-24小时内再次进行PCT 检测和评估考虑全身感染(脓毒症) 排除可导致PCT 升高的其他情况10 ng/ml>PCT≥2ng/ml高风险进展为重度全身感染(重度脓毒在排除其他已知病因的情况,症)可以确诊为全身感染(脓毒症)PCT≥10ng/ml基本可以确诊为重度脓毒症或脓毒症休克重度脓毒症或脓毒症休克2、下呼吸道感染的鉴别诊断PCT<0.1 ng/ml强烈不推荐使用抗生素排除细菌感染0.25 ng/ml>PCT≥0.1ng/ml不推荐使用抗生素提示细菌感染可能性较小0.5 ng/ml>PCT≥0.25ng/ml建议开始抗生素治疗存在细菌感染的可能PCT≥0.5ng/ml强烈推荐进行抗生素治疗提示细菌感染。
降钙素原指导抗菌素治疗专家共识背景:降钙素原(PCT)是反应细菌感染的敏感的生物标志物,其用途是减少重症监护室中抗菌素的使用时间。
在各种临床环境中使用PCT都需要专业的指导,所以我们邀请了一组专家参与共识的制定,目的是指导使用PCT并提高脓毒症患者的规范管理。
方法:在综合各类文献综述后,由麻醉学和重症医学,传染病,内科学,呼吸病学,临床微生物学,检验医学,临床药理学和方法学等14位专家组成的专家组通过改良的德尔菲法提供专家意见。
结果:根据急诊、普通病房、外科病房或重症监护病房感染管理的不同情况或环境,评价PCT在诊断、预后和抗菌管理方面的适用性。
同样,对PCT使用的时机进行了评价。
结论:PCT的使用适用于评估抗菌素的降级和停药。
在这种情况下,应使用可重复的,高灵敏度的分析。
然而,在包括急性呼吸道感染在内的特定情况下,抗菌素治疗的启动或升级不应仅依靠PCT的改变。
应结合临床和影像学检查结果,疾病严重程度和患者个体化的评估,正确解释PCT 结果。
介绍抗菌素耐药性的日益普遍是全球化趋势。
据估计,到2050年,由于抗菌素的耐药性,每年将有1000万人死亡。
抗菌素危机主要是由于抗菌素滥用或过度使用。
事实上,据报道,在多达30%-50%的抗菌素处方中,使用的时机、剂量或持续时间是错误的。
抗菌素处方过量,反过来,可能与增加成本,不良事件和延长住院时间有关。
另一方面,脓毒症或脓毒症休克患者可能需要尽早启动抗菌素使用。
在针对危重患者的一些研究中,任何抗菌素治疗时机的延迟都与死亡率的增加有关。
降钙素原(PCT)是一种普遍存在于人体器官和组织中的降钙素前体。
几个特征赋予PCT作为细菌感染生物标志物的关键作用。
首先,在脓毒症的急性期,PCT产生通常上调。
第二,细菌感染后PCT通常迅速达到峰值水平,其峰值与刺激强度相关。
第三,PCT半衰期短,因此在感染控制后通常迅速下降至正常。
根据这些特征,表明PCT作为细菌感染的标志物,具有良好的敏感性和特异性。
降钙素原在儿童下呼吸道感染临床应用专家共识血清降钙素原是反映细菌感染导致全身炎症反应的主要指标。
一直以来,血清PCT 被用作严重细菌感染和脓毒症诊断的生物标志物。
2017年,FDA首次批准勃拉姆斯(B·R·A·H·M·S)血清PCT0.25μg/L阈值应用于下呼吸道感染抗菌药物指导。
推荐意见汇总推荐意见1 :血清PCT 低水平(< 0.25 μg/L)时呼吸道感染常见细菌(肺炎链球菌、流感嗜血杆菌、金黄色葡萄球菌)引起的LRTI 几率极小,可早期辅助排除,有助于儿童LRTI 细菌性与病毒性病原的鉴别。
(强推荐)推荐意见2 :细菌性LRTI 患儿血清PCT ≥2 μg/L 时,菌血症及脓毒症风险明显增加。
(强推荐)推荐意见 3 :血清PCT 单一指标或联合白细胞(white blood cell,WBC)、血清淀粉样蛋白(serum amyloid A,SAA)及C-反应蛋白(C-reactive protein, CRP) 等临床常用生物学标志物均可以较好的帮助识别儿童细菌性呼吸道感染;多项指标联合时,诊断效能更高。
(强推荐)推荐意见4:PCT 可用于指导儿童LRTI 抗菌药物启动、调整和停用,有助于减少不必要抗菌药物使用、缩短抗菌药物疗程和减少相关不良事件。
(弱推荐)推荐意见5 :推荐在儿童LRTI 中动态监测血清PCT,有助于及时启动抗菌药物治疗、评价抗菌药物治疗效果、指导及时停药、减少不必要的抗菌药物使用。
(强推荐)推荐意见6:推荐根据儿童LRTI严重程度决定监测血清PCT时机和频率:轻症患者,可入院时检测PCT以指导抗菌药物启用、后动态监测以指导抗菌药物调整或停用; 重症患者入院时和入院后前3 d,可适当增加检测频次,以调整抗菌药物使用。
(强推荐)推荐意见7 :依据临床症状和体征,推荐血清PCT 辅助用于儿童细菌性LRTI 严重程度评估,PCT 值越高提示LRTI 感染越严重。
降钙素原在儿科感染性疾病中的应用目的介绍降钙素原(PCT)对儿科感染性疾病的临床意义。
方法查阅相关文献,对PCT的来源、代谢特点、生成及释放的调节、生物学作用机制及临床意义做一简要概述。
结果PCT在儿科常见疾病中应用广泛。
结论在儿科广泛开展PCT检测,有重要的临床价值。
标签:降钙素原;儿科;临床意义降钙素原(procalcitonin,PCT)是降钙素的激素原,当细菌、真菌、寄生虫感染严重或机体的脏器功能严重衰竭,它在血浆中的水平会迅速升高,因为其对自身免疫或病毒感染不会有明显变化,局部轻微感染也不会引起其升高,所以根据血清降钙素原的检测可以准确诊断细菌感染。
儿童是感染性疾病发生的高危人群,抗生素的不合理应用或病情严重时无法进行准确诊断是治疗儿科感染性疾病的难题,通过病原学检测将疑似感染患儿的疑似标本进行培养分离时间长、分离度低,一定程度上延长了患儿的诊治时间,因此PCT的检测显得尤为重要。
PCT 作为细菌感染的早期标志物广泛应用于感染性疾病的诊断和鉴别诊断,2001 年国际脓毒症会议的脓毒症诊断标准已把PCT 作为诊断指标之一[1]。
近年来,PCT在儿科中的应用日渐广泛,本文结合PCT 在儿科感染性疾病中的研究进展综述如下。
1 PCT 的分子结构及生物来源及代谢特点PCT 是降钙素的前肽糖蛋白,正常生理狀态下,健康人甲状腺C细胞是合成PCT的主要细胞来源。
血清PCT的浓度极低(10~50 pg/ml),常规的方法检测不到。
在病理状态下,如髓质甲状腺肿瘤或其他神经内分泌肿瘤、严重细菌感染、脓毒症等等,PCT 的血清浓度大幅增高,可>10 ng/ml。
PCT水平升高受到多种炎性细胞因子和细菌毒素的调节。
细菌内毒素是主要诱导和刺激PCT产生的因子,当正常人体静脉注射小剂量内毒素,2 h后可检测出血浆PCT浓度,在6~8 h快速增高,12~48 h达到浓度的峰值,在48h以后逐渐下降并恢复至正常[2]。
2012降钙素原(PCT)急诊临床应用的专家共识降钙素原急诊临床应用专家共识组感染性疾病是急诊科常见的疾病之一,由感染引起的全身炎症反应综合征是脓毒症最根本的病理生理学改变。
由于全身炎症反应的复杂性,至今尚无理想的诊断、分层、预后工具和效果显著的治疗方案。
已有不少研究证实,脓毒症早期的病理生理改变是功能性的、可逆的。
因此,早期准确地诊断脓毒症并监测是改善预后的决定性因素之一。
降钙素原(proeal eiton in, PCT)与感染和脓毒症的相关性很好,经过近20年的研究和实践,已经被推荐用于细菌感染性脓毒症的诊断、分层、治疗监测和预后评估。
1 PCT简介1.1 PCT主要的生物学效应PCT的生物学效应目前尚无明确的结论,主要的生物学效应有:次级炎症因子的作用、趋化因子的作用、抗炎和保护作用。
1.2 PCT的检测方法和稳定性目前PCT可通过半定量和定量方法检测。
半定量方法有胶体金标志检验,定量方法包括放射免疫分析法、免疫荧光法、双抗夹心免疫化学发光法、酶免法等。
PCT在血样中非常稳定,采血后在室温下放置24h,PCT质量浓度仅下降12%左右,如果在4℃保存仅下降6%。
冰冻、抗凝剂、血清或者血浆、动脉血或者静脉血对检测结果的影响均微乎其微。
如果需要长时问存放后检测,则需要低温或者冰冻保存血样。
1.3 PCT的正常值及参考范围健康人的血浆PCT质量浓度低于0.05 ng/ml。
老年人、慢性疾病患者、以及不足10%的健康人血浆PCT质量浓度高于0.05 ng/ml,最高可达0.1 ng/ml,但一般不超过0.3 ng/ml。
脓毒症患者P CT的诊断界值为超过0.5 ng/ml,严重脓毒症和脓毒性休克患者PCT质量浓度波动在5~500 ng/ml之间。
最新:降钙素原在儿童下呼吸道感染临床应用专家共识(完整版)血清降钙素原(pr。
Ca1CitOnin,PCT)是反映细菌感染导致全身炎症反应的主要指标。
一直以来,血清PCT被用作严重细菌感染和脓毒症诊断的生物标志物。
2017年,美国食品药品监督管理局(foodanddrugadministration,FDA)[1]首次批准勃拉姆斯(B∙R∙A∙H∙M∙S)血清PCT0.25μg∕1阈值应用于下呼吸道感染(IOWerrespiratorytractinfection,1RTD抗菌药物指导。
PCT在指导抗菌药物应用方面得到越来越广泛的认同,特别是在抗菌药物临床合理应用、成人1RTI分级管理,儿童感染性疾病等领域形成了多个专家共识[2-4]o虽然临床上血清PCT已在儿童1RTI广泛应用,但目前仍缺乏统一指导原则。
为使血清PCT更为合理、科学的应用于儿童1RTI管理,《中华急诊医学杂志》组织儿童重症、急诊、呼吸、感染等多个领域专家,共同完成〃降钙素原在儿童下呼吸道感染临床应用专家共识〃。
专家组就血清PCT在儿童1RTI病原鉴别诊断、抗菌药物管理、严重程度评估和疾病分流管理的应用及血清PCT正确解读等多个主题,通过广泛查阅文献,结合儿科临床实践,遴选出与儿童1RTI管理密切相关的14个临床问题,通过德尔菲法投票[5],多次会议讨论,最终达成共识。
本共识适用于各级医疗机构儿科临床医师,共识的目标人群为疑似或明确诊断为1RTI的儿童。
1方法1.1 共识专家组及撰写组组成与职责共识专家组由儿童重症、急诊、呼吸、感染等21位专家组成,主要负责临床问题遴选、共识意见修订、投票达成共识。
共识撰写组由12名临床研究人员组成,包括3名专业型博士及9名主任/副主任医师。
其主要职责是:(1)调研临床问题;(2)文献复习;(3)起草推荐意见共识表;⑷记录专家共识制订过程;⑸协调共识制订的各种工作。
1.2 共识制订方法1.2.1 确定临床问题撰写组通过文献复习初步提出临床问题,专家组成员通过评分,优选、增减相关临床问题。
撰写组根据专家投票和反馈意见,最终遴选出14个临床问题。
12.2初拟共识意见撰写组通过文献复习和专家咨询,形成推荐意见,制订共识表。
本共识非基于系统评价的循证指南,故不作证据质量分级。
1.2.3 达成共识方法文献检索范围包括:PUbMed、Med1ine.中文相关数据库(中国知网、万方医学网、维普中文科技期刊数据库),检索日期从1994年1月至2023年6月;采用德尔菲投票方法,充分采纳专家意见,最后形成推荐意见和推荐等级。
专家组进行投票并征求意见;同意率≥90%为强推荐,75%~90%之间为弱推荐,<75%不形成推荐。
2血清PCT在儿童1RTI病原诊断和鉴别诊断的应用2.1 如何根据血清PCT水平进行儿童细菌性1RTI诊断和病原鉴别?推荐意见1:血清PCT低水平(<0.25μg∕1)时呼吸道感染常见细菌(肺炎链球菌、流感嗜血杆菌、金黄色葡萄球菌)引起的1RTI几率极小,可早期辅助排除,有助于儿童1RTI细菌性与病毒性病原的鉴别。
(强推荐)推荐依据:健康人群中,血清PCT水平<0.1μg∕1o在伴有全身表现的严重细菌感染时,血清PCT水平迅速升高,甚至可达100μg∕1以上[6]o1RTI主要病原微生物包括呼吸道病毒、常见呼吸道感染病菌(如肺炎链球菌、流感嗜血杆菌、金黄色葡萄球菌)、非典型病原(如肺炎支原体、肺炎衣原体、军团菌)等。
不同种类病原微生物感染,其血清PCT水平明显不同。
Nascimento-Carva1ho 等对159例社区获得性肺炎(community-acquiredpneumonia,CAP)住院患儿进行前瞻性临床观察研究,发现菌血症肺炎患者血清PCT中位值为4.22μg∕1;非菌血症细菌性肺炎血清PCT中位值为1.47μg∕1;非典型病原性肺炎PCT中位值为0.18μg∕1;而病毒性肺炎PCT中位值为0.65μg∕1[7]o血清PCT可用于儿童细菌性1RTI的早期识别。
美国StoCkmann等网的一项多中心、前瞻性病原学研究,共纳入532例影像学证实的儿童CAP,结果显示血清PCT<0.25μg∕1有助于儿童CAP常见细菌感染的早期排除,对肺炎链球菌、流感嗜血杆菌、金黄色葡萄球菌所致CAP的阴性预测值(negativepredictiveva1ue,NPV)高达96%也有助于识别无需抗菌药物治疗的患者,当PCT<0.1μg∕1z敏感性增至100%,特异性降至20%,NPV为100%o另一项针对儿童CAP的前瞻性临床队列研究发现,<5岁患儿中,肺炎链球菌肺炎血清PCT水平显著高于非肺炎链球菌感染(2μg∕1vs.0.5μg∕1),血清PCT<0.25μg∕1时肺炎链球菌感染的NPV为93%,有助于识别抗菌药物治疗不能受益的CAP患儿[9]o瑞士Annick的多中心前瞻性临床队列研究显示,血清PCT≥1.5μg∕1对肺炎链球菌肺炎诊断的敏感性为94.4%f特异性为53%;血清PCT升高是肺炎链球菌CAP的敏感预测因子,但血清PCT阈值设定为≥1.5μg∕1特异性不高,使用低位阈值排除细菌性肺炎准确性更高,当血清PCT阈值为0.5μg∕1时,细菌性肺炎的NPV为93%[10]o血清PCT指导抗菌药物管理优化临床使用国际专家共识建议,即使在高度怀疑细菌感染的非IeU患者,血清PCT<0.25μg∕1时细菌感染的概率也较低[11]。
血清PCT有助于儿童1RTI细菌性与病毒性感染鉴别。
病毒感染时,血清PCT水平一般不升高或仅轻微上升。
一项针对成人C0VID-19新冠肺炎的前瞻性观察研究发现,93%的新冠肺炎非重症患者入院时血清PCT均<0.25μg∕1[12]o2009年新型H1N1流感流行期间的成人研究显示,94%经核酸检测确诊的H1N1感染患者血清PCT水平低于0.25μg∕1,在流感流行期间,因血清PCT检测方便快捷,血清PCT<0.25μg∕1有助于在得到病毒核酸检测结果前用于发热门诊及急诊的筛查和快速分流疑似患者[13]。
总体来说病毒性1RTI的血清PCT水平较低,但值得注意的是,儿童腺病毒肺炎患者血清PCT水平相对较高。
国内一项针对腺病毒引起的急性呼吸道感染住院儿童的横断面研究发现,3型、7型腺病毒肺炎血清PCT>0.5μg∕1的患儿占38.3%其中50%的7型腺病毒肺炎患儿血清PCT水平>0.5μg∕1[14]o血清PCT可用于病毒性肺炎合并细菌性感染的早期发现。
一项针对5岁以下儿童H1N1流感的回顾性临床研究显示,血清PCT监测有利于儿童H1N1合并细菌感染的早期诊断,与单纯H1N1感染患儿比较,合并细菌感染组患儿血清PCT明显升高(1.46μg∕1vs.0.21μg∕1)[15]o PCT还有助于识别儿童重症呼吸道合胞病毒(respiratorysyncytia1virus,RSV)肺炎合并细菌感染,在70例儿童重症RSVBJ1的研究中,血清PCT对单纯RSV感染和RSV合并细菌感染的重症肺炎儿童具有中高等级的鉴别效能,血清PCT阈值为2.25μg∕1时,其敏感性55%,特异性92%,阳性预测值(POSitiVepredictiveva1ue,PPV)55%,NPV92%[16]o血清PCT在鉴别儿童重症病毒性1RTI是否合并细菌感染方面同样具有临床价值。
John等[17]在75名5岁以下,因病毒性1RTI入住儿童重症监护室(PediatriCintensivecareunit,PICU)的患儿中,将血清PCT阈值浓度分别设为0.9.1.1A2(μg∕1),以用来鉴别病毒性1RTI是否合并细菌感染,发现诊断最有效的血清PCT浓度为1.4μg∕1,敏感性、特异性、PPV和NPV分别为46%、83%、68%、76%o血清PCT有助于辅助儿童肺炎支原体CAP的诊断。
肺炎支原体是儿童较为常见的非典勖市炎病原体,研究发现血清PCT<0.25μg∕1有助于辅助儿童肺炎支原体CAP的诊断。
瑞士一项儿童CAP前瞻性队列研究显示,肺炎支原体感染的CAP患者,血清PCT水平通常低于0.25μg∕1o血清PCT<0.25μg∕1,结合年龄、体温、呼吸道症状等可将儿童肺炎支原体CAP的诊断准确率从0.82提高至0.90[18]o2.2 如何根据血清PCT水平评估1RTI患儿出现全身性细菌感染的风险?推荐意见2细菌性1RTI患儿血清PCT≥2μg∕1时,菌血症及脓毒症风险明显增加。
(强推荐)推荐依据:1RT1可能进展为全身性细菌感染,早期识别并给予及时合理的抗菌药物治疗至关重要。
Nascimento-Carva1ho等口研究显示,血清PCT≥2μg∕1用于鉴别菌血症与病毒感染、菌血症与非典型病原感染及菌血症与非菌血症性常见细菌感染的NPV分别为95%、89%、93%,血清PCT有助于识别CAP住院儿童的菌血症发生。
一项发表于柳叶刀感染病学杂志的荟萃分析,纳入30项研究,3244例患者,其中包括4个PICU的数据,显示PCT作为诊断脓毒症的标记物平均敏感性为0.77,特异性为0.79,AUC为0.85[19]o2.3 PCT联合其他指标是否可提高细菌性1RTI诊断准确性?推荐意见3血清PCT单一指标或联合白细胞(Whiteb1oodce11z WBC)x血清淀粉样蛋白(SerUmamy1oidA,SAA)及C-反应蛋白(C-reactiveprotein z CRP)等临床常用生物学标志物均可以较好的帮助识别儿童细菌性呼吸道感染;多项指标联合时,诊断效能更高。
(强推荐)推荐依据:临床常应用血清PCT联合CRP作为细菌培养结果报告前进行急性呼吸道感染病原学快速鉴别的依据。
研究显示[20]细菌感染组中血清CRP.PCT水平及阳性率均高于健康对照组;血清PCT联合CRP对细菌感染诊断的敏感性(99.3%)、特异性(98.6%)及诊断符合率(99%)均高于单独PCT(敏感性75.3%,特异性92%)或单独CRP(敏感性74.7%,特异性91.3%)o有研究[21]发现,呼吸道细菌感染组患儿血清PCT.CRP和WBC水平显著高于病毒感染组和肺炎支原体感染组;血清PCT、CRP和WBC三项联合检测细菌阳性率显著高于单一指标;血清PCT x CRP和WBC三者联合诊断革兰阳性(G+)菌感染与革兰阴性(G-)菌感染的阳性率分别达86.7%和83.3%o以血清PCT≥0.5μg∕1CRP≥10mg∕1x SAA≥10mg∕1为阳性阈值,细菌感染组中PCT s SAA和CRP阳性率分另U为83%、72%和62%;PCT、SAA和CRP三者联合的细菌感染诊断阳性率可高达89%[22]o血清PCT联合肾上腺髓质素前体(mid-regiona1pro-adrenomedu11in,MR-proADM)可以早期评估脓毒症和局部感染,且有利于儿童重症1RTI的预后评估。