体表标志定穴法(精细)
- 格式:doc
- 大小:38.00 KB
- 文档页数:3
穴位定位的方法宝子们,今天咱们来唠唠穴位定位这事儿。
咱先说一个简单又常用的方法——骨度分寸法。
这就像是身体上自带的一把小尺子呢。
比如说,咱们的头部,前发际到后发际是12寸。
你可以想象一下,把这一段距离分成12个小格子,那找穴位的时候就有个大概的范围啦。
再两乳头之间是8寸,这个就很好找吧,只要确定了这个距离,像膻中穴就在这个范围里呢。
还有一种是手指同身寸法,这个超有趣的。
拇指同身寸就是用自己的大拇指指关节的宽度作为1寸。
你看,自己的身体自己就能当尺子,多酷呀。
中指同身寸呢,是以咱们中指中节屈曲时,手指内侧两端横纹头之间的距离为1寸。
这在找手上或者胳膊上一些穴位的时候可好用了。
还有横指同身寸,就是把除大拇指外的四指并拢,以中指中节横纹为准,四指的宽度就是3寸。
宝子们,身体上还有一些天然的标志可以帮助定位穴位呢。
比如说眼睛旁边的睛明穴,它就在内眼角稍上方的凹陷处,这个凹陷就像是专门给穴位准备的小窝窝一样。
还有肚脐,神阙穴就在肚脐中央,这多好认呀。
膝盖下面的犊鼻穴,就在膝盖外侧的凹陷处,就像膝盖旁边的一个小坑坑。
在找穴位的时候呀,咱们还可以通过感觉来辅助定位。
有些穴位按下去会有酸胀麻的感觉。
像足三里穴,你用力按下去的时候,会感觉有一股酸胀的劲儿往腿上传,那这个地方基本就是足三里没错啦。
不过呢,穴位定位刚开始可能会有点难,但是别灰心呀。
多摸摸自己的身体,多找找这些小标志,慢慢地就熟练起来了。
就像和身体做游戏一样,在这个过程中,你会发现身体的这些小秘密,也能更好地照顾自己的健康呢。
宝子们,加油哦,让我们一起玩转穴位定位。
体表标志法
腧穴定位法之一。
体表标志,主要指分布于全身体表的骨性标志,可分为固定标志和活动标志。
分类包括:
1)固定标志:固定标志定位,是指利用五官、毛发、抓甲、乳头、脐窝和骨节凸起、凹陷及肌肉隆起等固定标志来取穴的方法。
比较明显的标志,如鼻尖取素髎;两眉中间取印堂;两乳之间取膻中等。
两骨分歧处,如锁骨肩峰端与肩胛冈分歧处取巨骨;胸骨下端与肋软骨分歧处取中庭。
此外,肩胛冈平第三胸椎棘突,髂嵴平第四腰椎棘突。
2)活动标志:活动标志定位,是指利用关节、肌肉、皮肤随活动而出现的孔隙、凹陷、皱纹等活动标志来取穴的方法。
如耳门、听宫、听会等应张口取;下关应闭口取。
又如,曲池宜屈肘于横纹头处取之,外展上臂时肘峰前下方的凹陷中取肩髃;取养老时,应正坐屈肘,掌心向胸,当尺骨小头桡侧骨缝中取之。
怎样取穴在人体上分布着几百个穴,每个穴各有一定的位置,所以叫做穴位。
要想正确地取穴,首先要把位置定下来。
定位置的方法,就叫定位法。
定位法有分寸折最法(也叫骨度法)、指寸法1体表标志和根据特殊动作和姿势取穴等四种。
(一).分寸折量法:分寸折最取穴,并不是使用一定的度量工具,而是将人体不同的部位,规定出一定的长度或宽度,折成若干等分,简称为一寸。
不论成人、儿童,或者身量高矮,都是折成同样的长度或宽度。
譬如后面提到的,由肘弯横纹到腕横纹折成12寸,成人的胳膊长,是1 2寸;儿童的胳膊短,也是12寸。
这个方法,多用作量取头、胸,腹,上肢、下肢等穴位的标准口现分部介绍于下:(1)头部直寸——由前头发边正巾到后头发边正中,折作12寸;由两眉头中间到前头发边,折作3寸;由脖子后面正中直下的一块突起椎骨(第七颈椎)下(即督脉大椎穴)到后头发边,折作3寸。
如果前头发边不明显的,可从两眉头中间到后头发边,折作l5寸;后头发边不明显的,可从大椎穴到前头发边,折作15寸;前、后头发边都不明显的,可从大椎穴到两眉中间,折作18寸。
横寸——耳朵后面有一突起而圆的高骨,叫乳突;两乳突最高点之间,折作9寸。
凡是头部的穴位,都根据以上方法折量定位。
(2)面部直寸——由前头发边正中到下巴(下颌骨)正巾,折作10寸。
横寸——两颧骨最高点之间,折作7寸。
凡是面部的穴位,都根据以上方法折量定位。
(3)胸部直寸——胸部以肋骨间隙为取穴根据。
侧胸部,山腋窝横纹到十一肋,折作12寸。
上腹部;由心口窝上边(胸骨体下缘到肚脐正中,折作8寸。
下腹部:由肚脐正中到耻骨(就是下腹部长阴毛的地方横着的一块骨头,俗名拦门骨) 上缘,折作5寸。
横寸——两乳头之间,折作8寸。
凡是胸腹部的穴位,都根据以上方法折量定位。
(4)背部直寸——以脊椎骨间隙为取穴根据。
横寸一——曲-乒抱肘,肘胛骨内两侧张开时,由眉胛骨内缘(脊柱缘到脊椎正中线,折作3寸。
(5)上肢部上臂:山腋窝横纹头到肘弯横纹,折作9寸。
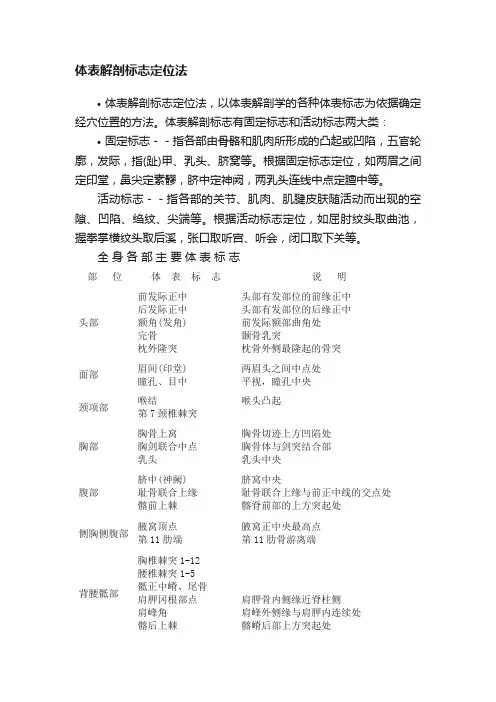
体表解剖标志定位法•体表解剖标志定位法,以体表解剖学的各种体表标志为依据确定经穴位置的方法。
体表解剖标志有固定标志和活动标志两大类:•固定标志--指各部由骨骼和肌肉所形成的凸起或凹陷,五官轮廓,发际,指(趾)甲、乳头、脐窝等。
根据固定标志定位,如两眉之间定印堂,鼻尖定素髎,脐中定神阙,两乳头连线中点定膻中等。
活动标志--指各部的关节、肌肉、肌腱皮肤随活动而出现的空隙、凹陷、绉纹、尖端等。
根据活动标志定位,如屈肘纹头取曲池,握拳掌横纹头取后溪,张口取听宫、听会,闭口取下关等。
全身各部主要体表标志部位体表标志说明头部前发际正中后发际正中额角(发角)完骨枕外隆突头部有发部位的前缘正中头部有发部位的后缘正中前发际额部曲角处颞骨乳突枕骨外侧最隆起的骨突面部眉间(印堂)瞳孔、目中两眉头之间中点处平视,瞳孔中央颈项部喉结第7颈椎棘突喉头凸起胸部胸骨上窝胸剑联合中点乳头胸骨切迹上方凹陷处胸骨体与剑突结合部乳头中央腹部脐中(神阙)耻骨联合上缘髂前上棘脐窝中央耻骨联合上缘与前正中线的交点处髂脊前部的上方突起处侧胸侧腹部腋窝顶点第11肋端腋窝正中央最高点第11肋骨游离端背腰骶部胸椎棘突1-12腰椎棘突1-5骶正中嵴、尾骨肩胛冈根部点肩峰角髂后上棘肩胛骨内侧缘近脊柱侧肩峰外侧缘与肩胛内连续处髂嵴后部上方突起处上肢部腋前纹头腋后纹头肘横纹肘尖腕掌、背侧横纹腋窝皱襞的前端腋窝皱襞的后端尺骨鹰嘴尺桡骨茎突远端连线上的横纹下肢部髀枢股骨内侧髁胫骨内侧髁臀下横纹犊鼻(外膝眼)腘横纹内踝尖外踝尖股骨大转子内辅骨上内辅骨下臀与大腿的移行部髌韧带外侧凹陷处中央腘窝处横纹内踝向内侧的凸起处外踝向外侧的凸起处简便取穴法•简便取穴法,是在取穴时结合一些简便的活动标志取穴的方法。
简便取穴法简便易行,临床应用时可与体表标志法、骨度法、指寸法结合起来。
常用的简便取穴有下列几种:•取•风市•自然立正垂臂,股外侧中指端所指之处即是。
•取•列缺•两手虎口自然平直相交,食指尖端所指处即是。
第六单元腧穴的定位方法一、体表解剖标志定位法1.固定标志指各部位由骨节、肌肉所形成的突起、凹陷及五官轮廓、发际、指(趾)甲、乳头、肚脐等,是在自然姿势下可见的标志,可以借助这些标志确定腧穴的位置。
2.活动标志指各部的关节、肌肉、肌腱、皮肤随着活动而出现的空隙、凹陷、皱纹、尖端等,是在活动姿势下才会出现的标志,据此亦可确定腧穴的位置。
二、骨度折量定位法:以体表骨节为主要标志折量全身各部的长度和宽度,定出分寸。
不论男女老幼、高矮胖瘦,统一标准折量。
三、手指同身寸(指寸)定位法:依据患者本人手指所规定的分寸以量取腧穴的方法。
中指同身寸、拇指同身寸和横指同身寸(一夫法)三种。
四、简便取穴法例如:两耳尖连线中点取百会;两虎口自然平直交叉,一手食指压在另一手腕后高骨的上方,当食指尽端处取列缺;半握拳,当中指端所指处取劳宫;垂肩屈肘,于平肘尖处取章门;立正姿势,两手下垂,于中指尖处取风市等。
骨度分寸规定,髀枢至膝中的距离是:A.13寸B.14寸C.16寸D.18寸E.19寸『正确答案』E『答案解析』髀枢至膝中的距离是19寸。
A.12寸B.13寸C.16寸D.18寸E.19寸耻骨联合上缘至髌底的骨度分寸是()『正确答案』D『答案解析』耻骨联合上缘至髌底的骨度分寸是18寸。
膝中至外踝尖的骨度分寸是()『正确答案』C『答案解析』膝中至外踝尖的骨度分寸是16寸。
耳后两乳突之间的骨度分寸是A.4寸B.6寸C.8寸D.9寸E.12寸『正确答案』D『答案解析』耳后两乳突之间的骨度分寸是9寸。
根据骨度分寸法,印堂穴至百会穴为A.18寸B.15寸C.8寸D.12寸E.10寸『正确答案』C『答案解析』印堂穴至百会穴为8寸。
横指同身寸又称“一夫法”。
是令患者将食指、中指、无名指及小指四指相并,以()为标准A.食指中节横纹B.中指中节横纹C.无名指中节横纹D.中指末节横纹E.食指末节横纹『正确答案』B『答案解析』“一夫法”以中指中节横纹为标准。
穴位定穴方法一、体表标志法:利用体表的骨性标志和肌性标志进行腧穴定位的方法。
1、固定标志:用人体的自然凹凸部位、肌肉骨节的隆起等固定标志取穴的方法。
比如肚脐,在它的正中央就是神阙穴。
眼睛也是固定标志,在内眼角稍上方凹陷处就是睛明穴,在人体的背腰部也有很多常用的重要的穴位,那么这一部分的穴位定位,我们就要先定位到脊柱的椎体。
人的脊柱自上而下分为颈椎、胸椎和腰椎等等。
分别有7节、12节和5节。
那么我们如何才能快速准确的定位到某一个椎体呢?其实这些我们可以通过背腰部的一些骨性标志来定位,首先在项部的下端,当我们低头的时候就会出现最高的颈椎的棘突,并且棘突会随着我们摇头而摆动这个就是第七颈椎。
在背部的两侧有肩胛骨,而肩胛骨的上端呢?我们可以摸到一个横向的骨性的突起就是肩胛岗,肩胛岗内缘平对的是第三胸椎的棘突,而肩胛骨的下角呢,平对的是第七胸椎,在腰部的两侧,我们可以摸到骨盘骼棘的最高点,这两个点相连,平对的就是第四腰椎棘突。
这样一来,我们就可以快速的定位到脊柱的四个点。
即第七颈椎,第三胸椎,第七胸椎和第四腰椎。
然后我们再在这四个点的基础上来摸其他的椎体。
例如我们要找风门穴,风门穴水平横对第二胸椎的棘突,那么我们就可以通过刚才的方法,从肩胛岗的内缘定位到第三胸椎,然后再往上摸一个椎体就是第二胸椎。
再例如肾俞穴,该穴水平横对是第二腰椎的棘突,那我们就可以先定位到第四腰椎,然后再往上摸两个椎体到第二腰椎。
2、活动标志法。
就是我们人体有一些标志,是需要活动体位才能出现的。
例如把手臂向外平展,在锁骨的肩峰端外缘,我们就可以出现两个凹陷,这两个凹陷分别就是肩髃穴和肩醪穴。
当我们张口,在耳屏的前方,也会出现一个凹陷,这个凹陷就是听宫穴。
二、骨度分寸法。
以骨节为主要标志测量全身各部的长度和宽度,并依其尺寸按比例折算成寸作为定穴标准。
注意:此寸是相对长度,没有固定数值。
所以不同部位的寸不一定相等。
例如在上肢,屈肘和屈腕的时候,都会出现一条横纹。
常用体表标志及穴位定位手指同身寸定位法手指同身寸定位法就是指依据患者本人手指为尺寸折量标准来量取腧穴得定位方法,又称“指寸法"、常用得手指同身寸有以下3种:1、中指同身寸2、拇指同身寸3、横指同身寸二、简便定位法头面部穴位1、印堂[定位] 位于前额部,当两眉头间连线与前正中线之交点处。
[主治]1、头痛,头晕2、鼻炎,目赤肿痛2、攒竹[定位] 在面部,当眉头陷中,眶上切迹处。
[主治] 头痛,口眼歪斜,目视不明,流泪,目赤肿痛,眼睑(目闰)动,眉棱骨痛,眼睑3、丝竹空[定位] 在面部,当眉梢凹陷处。
[主治]头痛,目眩,目赤痛,眼睑跳动,齿痛,癫痫。
4、瞳子髎[定位]在面部,目外眦旁,当眶外侧缘处、[主治]头痛,目赤,目痛,怕光羞明,迎风流泪,远视不明,内障,目翳。
5、鱼腰[定位] 在额部,瞳孔直上,眉毛中。
[主治] 目赤肿痛,目翳,眼睑动,眼睑下垂,眶6、睛明[定位]目内眦旁0。
1寸。
[主治]目赤肿痛,流泪,视物不明,目眩,近视, 夜盲,色盲、7、太阳[定位] 在颞部,当眉梢与目外眦之间,向后约一横指得凹陷处。
[主治]偏正头痛,目赤肿痛,目眩,目涩,牙痛,三叉神经痛。
8、迎香[定位] 在鼻翼外缘中点旁,当鼻唇沟中间、[主治]鼻塞,鼽衄,口歪,面痒,胆道蛔虫症。
9、头维[定位]在头侧部,当额角发际上0.5寸,头正中线旁4、5寸、[主治] 头痛,目眩,口痛,流泪,眼睑(目闰)动。
10、百会 [定位]在头部,当前发际正中直上5寸,或两耳尖连线中点处。
[主治]头痛,眩晕,惊悸,健忘,尸厥,中风不语,癫狂,痫证,癔病,耳鸣,鼻塞、11、四神聪 [定位]在头顶部,当百会前后左右各1寸,共四穴、[主治]头痛,眩晕,失眠,健忘,癫狂,痫证,偏瘫,脑积水,大脑发育不全。
12、耳尖[定位] 在耳廓得上方,当折耳向前,耳廓上方得尖端处。
[主治]目赤肿痛,上目翳,偏正头痛,喉痹,以及麦粒肿、13、风池 [定位]在项部,当枕骨之下,与风府相平,胸锁乳突肌与斜方肌上端之间得凹陷处。
人体体表标志--针刀定位人体体表标志前面观第一颈椎上腭同一平面第二颈椎上腭牙齿咬合面同一平面第三颈椎下颌角同一平面第四颈椎舌骨同一平面第五颈椎甲状软骨同一平面第六颈椎环状软骨同一平面第二胸椎间隙胸骨颈静脉切迹同一平面第九胸椎胸骨体剑突关节同一平面第一腰椎剑突与脐联线中点同一平面第三腰椎下肋缘同一平面第三腰椎间隙脐同一平面第四腰椎髂骨嵴同一平面第二骶椎髂前上棘同一平面尾骨耻骨联合同一平面侧面和背面观:第七颈椎颈根部最突出的棘突第二胸椎两肩胛骨上角联线中点第七胸椎两肩胛骨下角联线中点第十二胸椎肩胛骨下角与髂骨嵴联线中点同一平面第三腰椎下胸肋缘同一平面第四腰椎两髂骨嵴联线中点脊柱各结构的体表定位和临床应用一,脊柱各结构的常用体表定位法(一) 触抹法:此法最方便,最常用,较准确。
是利用人体的骨性标志,对脊柱各结构进行触抹而确定其位置。
1,棘突的触抹定位法:(1) 颈椎:常利用枕外粗隆、C2、C7棘突,来确定颈椎各棘突的位置。
枕外粗隆:粗大,任何人均可准确触抹清。
沿此向下,有一凹陷,再向下推摸,可触及一骨突,即为C2棘突。
C2棘突:较大,末端分叉。
瘦弱者低头时可见其隆起于项部的上段。
任何人也可摸清。
可做为颈棘突检查的基点。
C2既定,向下推摸,即可触抹清C3棘突。
C7棘突:长而大,多不分叉。
低头时,其隆起于项背交界处。
也可准确抹清。
沿其向上触摸,就可确定C6、C5棘突的位置。
唯 C4棘突不易抹及。
但可从己标出的C3、C5棘突而可推测出其位置约。
约有20%的人,C6棘突比C7棘突长。
个别人的T1棘突比C7的长。
应注意鉴别。
(2) 腰椎棘突:常利用可准确抹清的双侧髂嵴最高点来定位。
L4棘突、或L4.5棘间,正位于双侧髂嵴最高点的连线上。
S1:双侧髂后上棘连线水平,正相当于S1椎体。
故S1中嵴也能较准确定位。
故L3、L4、L5棘突就能较准确定位;甚至L2、L1棘突也基本能定位(3) 胸椎棘突:当人直立,双上肢自然下垂,双肩胛岗内侧端连线,与 T3棘突平。
超简单快速的取穴方法
取穴只有准确,才能进行精准按摩,也才能达到防病治病的良好效果。
1.体表固定标志定位
这是根据人体体表标志而定取穴位的方法。
人体体表标志,可分为固定标志和活动标志两种。
“固定标志”,是指不受人体活动影响而固定不移的标志,比如五官轮廓、指(趾)甲等。
以肚脐为标志,其上1寸是水分,其下1寸是阴交,左右旁开4寸是大横。
“活动标志”,是指利用关节、肌肉、皮肤等随意活动而出现的孔隙、凹陷、皱纹等作为取穴的标志。
如让手掌五指在同一平面,拇指与其余四指成90°,拇指根部两个肌腱间的凹陷就是阳溪。
2.手指同身寸
这是以手指尺寸为标准来测量取穴的一种方法,其依据在于以本人的手指关节长度作为度量单位,每个人的身高比例同手指关节成正比。
用手指关节测量穴位不但简便易行,且有一定的准确性,适用于不同身高的人。
中指同身寸:以自己中指指节桡侧两端横纹之间的距离为1寸。
拇指同身寸:以自己拇指第一关节的宽度为1寸。
横指同身寸:将自己的食指、中指、无名指、小指并拢,以中指中节关节横纹为标准,四指的宽度为3寸。
3.简便取穴法
这是一种简单易行的常用取穴方法,虽然不适用于所有的穴位,但是操作方便,容易记忆。
例如:风市,自然立正,垂臂于大腿外侧,中指端所指之处即是。
劳宫,半握拳,中指指尖压在掌心的第一横纹处即是。
合谷,一手轻握拳,另一手握于拳外,大拇指指腹垂直下压即是。
用体表骨性标志协助中医穴位定位用体表骨性标志协助中医穴位定位1.头部眉弓(superciliary arch):为位于眶上缘上方,额结节下方的弓状隆起。
男性隆起较明显。
在眉弓附近有阳白、鱼腰等穴位。
眶下孔(infra-orbital foramen):位于眶下缘中点的下方约0.8cm处,眶下血管及神经由此穿行。
在眶下孔有四白穴分布。
颧弓(zygomatic arch):由颞骨的颧突和颧骨的颞突共同组成,全长均可触及。
在颧弓附近分布有颧髎、上关、下关等穴位。
耳屏(tragus):为位于耳甲腔前方的扁平突起。
在耳屏前方约1cm处可触及颞浅动脉的搏动。
在耳屏前方由上至下依次分布有耳门、听宫、听会三穴,为治耳聋之要穴。
在《治病十一证歌》中有云:“听会兼之与听宫,七分针泻耳中聋,耳门又泻三分许,更加七壮灸听宫。
”下颌角(angle of mandible):位于下颌体下缘与下颌支后缘相交处。
在此附近分布有天容、大迎、颊车等穴。
天容在下颌角后、胸锁乳突肌前缘;大迎在下颌角前1.3寸凹陷中;颊车在下颌角前上方一横指凹陷中。
天牖虽离下颌角较远,在胸锁乳突肌后缘,但亦可通过“平下颌角”而定位。
乳突(mastoid process):位于耳垂后方,其根部的前方有茎突孔,面神经由此孔出颅。
此处附近有翳风、翳明、失眠、完骨等穴。
枕外隆凸(external occipital protuberance):是位于枕骨外面正中的最突出的隆起。
此处附近有天柱、风池、哑门、风府等穴分布。
2.颈部舌骨(hyoid bone):适对第3、4颈椎间盘平面,有廉泉穴分布。
胸骨上窝:位于颈静脉切迹上方的凹陷处,分布有天突穴。
3.胸部颈静脉切迹(jugular notch):为胸骨柄上缘的切迹,平对第2、3胸椎之间。
胸骨角(sternal angle):为胸骨柄与体连结处微向前突出的角,该角平对第4胸椎下缘,向两侧接第2肋软骨,体表易于触及,是计数肋的标志。
体表标志定位法名词解释
嘿,咱今天来说说体表标志定位法。
这可不是啥高深莫测的东西哦!简单来说,就是通过我们身体上那些明显的标志来确定位置。
比如说吧,有一次我去看医生,医生要在我肚子上找个地方检查。
他就一边嘴里念叨着什么“脐上几指”“肋下多少”,一边用手在我身上比划着。
我这才明白,原来医生就是在用体表标志定位法呀!他通过我肚脐眼啊、肋骨啊这些身体上的明显地方来准确找到要检查的部位。
所以啊,体表标志定位法就像是我们身体上自带的地图一样,能帮助医生啊、治疗师啊这些专业人士更准确地在我们身上操作。
它可真是个实用的小妙招呢,让一切都变得有章可循啦!这就是我对体表标志定位法的理解啦,咋样,是不是很容易懂呀!。
针灸穴位的定位方法引言之前的课程,我们讲述了,经络的组成以及中医的阴阳、五行及五脏六腑的知识。
现在我们回到针灸课程中,十二经脉和任督二脉走形及各自穴位的辨认课程上。
在讲述这个课程之前我们先来整体的讲述一下腧穴(穴位)是如何进行定位的。
腧穴定位法腧穴定位法分为四种:1.体表标志法;2.骨度分寸法;3.同身寸(手指比量法);4.简便取穴法1.体表标志法体表的标志分为固定的标志和活动的标志。
固定标志固定标志主要是五官(鼻、口、耳朵、眼睛)、毛发、乳头、肚脐、骨头的凸起、凹陷,肌肉的隆起和凹陷等。
比如我们经常听到的印堂发黑,印堂穴在两眉中间,这个穴位的定位就是靠人体眉毛固定标志来定位的。
如肚脐也叫“神阙穴”;胸骨上窝部位是“天突穴”,第7颈椎棘突下是“大椎穴”等等。
活动标志是关节、肌肉、或者皮肤在活动的时候出现的凹陷。
皱纹等标志。
如张口的时候在耳前耳屏部位取“耳门、听宫、听会”;屈肘的时候在肘关节横纹头取“曲池穴”等。
后续在降到穴位的时候,我在给大家细细讲述。
2.骨度分寸法这个方法是穴位定位的难点,也是重点,必须掌握。
我黑体字标记的部位必须记住。
否则在讲穴位的时候,你不好明白。
在学习骨度分寸法的时候,先要了解针灸上“寸”的概念。
这里的这个寸并不是我们说的长度的概念,而是比例。
我们老祖宗在穴位定位上,将人体某两个标志的两端之间的长度分为一定的等分,每一等分为一寸。
比如,我们将前臂(肘横纹——腕横纹)分为12寸,也就是12等分,在简单来讲,就是将一定长度分为12等分。
每一等分就称为“一寸”。
比如我们定位“内关穴”腕横纹上2寸,就是就前臂12等分后,从腕横纹向上数2个等分,称为腕横纹上2寸。
因此说,每个人都是按照自己进行等比例划分,不管你高矮胖瘦、男女老幼。
这也体现了中医“因人制宜”的特点。
下面的常用骨度分寸,结合下面的图片,要做到理解,并记住。
常用的骨度分寸·1.前发际——后发际 12寸如前后发际不明,从眉心量至大椎穴作18寸。
常用体表标志及穴位定位手指同身寸定位法手指同身寸定位法是指依据患者本人手指为尺寸折量标准来量取腧穴的定位方法,又称“指寸法”。
常用的手指同身寸有以下3种:1、中指同身寸2、拇指同身寸3、横指同身寸二、简便定位法头面部穴位1、印堂[定位] 位于前额部,当两眉头间连线与前正中线之交点处。
[主治] 1、头痛,头晕2、鼻炎,目赤肿痛2、攒竹 [定位] 在面部,当眉头陷中,眶上切迹处。
[主治] 头痛,口眼歪斜,目视不明,流泪,目赤肿痛,眼睑(目闰)动,眉棱骨痛,眼睑3、丝竹空 [定位] 在面部,当眉梢凹陷处。
[主治] 头痛,目眩,目赤痛,眼睑跳动,齿痛,癫痫。
4、瞳子髎[定位] 在面部,目外眦旁,当眶外侧缘处。
[主治] 头痛,目赤,目痛,怕光羞明,迎风流泪,远视不明,内障,目翳。
5、鱼腰[定位] 在额部,瞳孔直上,眉毛中。
[主治] 目赤肿痛,目翳,眼睑动,眼睑下垂,眶6、睛明[定位] 目内眦旁寸。
[主治] 目赤肿痛,流泪,视物不明,目眩,近视,夜盲,色盲。
7、太阳[定位] 在颞部,当眉梢与目外眦之间,向后约一横指的凹陷处。
[主治] 偏正头痛,目赤肿痛,目眩,目涩,牙痛,三叉神经痛。
8、迎香[定位] 在鼻翼外缘中点旁,当鼻唇沟中间。
[主治] 鼻塞,鼽衄,口歪,面痒,胆道蛔虫症。
9、头维 [定位] 在头侧部,当额角发际上寸,头正中线旁寸。
[主治] 头痛,目眩,口痛,流泪,眼睑(目闰)动。
10、百会 [定位] 在头部,当前发际正中直上5寸,或两耳尖连线中点处。
[主治] 头痛,眩晕,惊悸,健忘,尸厥,中风不语,癫狂,痫证,癔病,耳鸣,鼻塞。
11、四神聪 [定位] 在头顶部,当百会前后左右各1寸,共四穴。
[主治] 头痛,眩晕,失眠,健忘,癫狂,痫证,偏瘫,脑积水,大脑发育不全。
12、耳尖[定位] 在耳廓的上方,当折耳向前,耳廓上方的尖端处。
[主治] 目赤肿痛,上目翳,偏正头痛,喉痹,以及麦粒肿。
13、风池 [定位] 在项部,当枕骨之下,与风府相平,胸锁乳突肌与斜方肌上端之间的凹陷处。
对于中医推拿的取穴方法,我想您应该需要了解这两种更简洁的方法在之前的文章中,我们简单的讲解了骨度分寸取穴法和手指同身寸取穴法的原理和一些简单的应用。
那,还有没有什么更简单的取穴方法呢?当然是有的,今天我们来讲解体表标志法和简便取穴法。
体表标志法:体表标志法就是通过人体自然的标志来取穴的方法,如五官、毛发、指(趾)甲、乳头、脐、部分骨节凸起或凹陷、肌肉纹理等,利用这些标志就能够直接定取穴位。
如鼻尖高点取素铿、两眉之间取印堂、眉毛的中央取鱼腰、脐中取神阙等。
有些特殊的标志需要一定的身体活动才能看到或触及,如咀嚼时咬肌隆起,在隆起的高点处取颊车;张口时耳前呈现一纵向的沟形凹陷,此凹陷中,在平耳屏上切迹处取耳门,平耳屏切迹处取听宫,平耳屏间切迹处取听会等。
体表自然标志还可以作为骨度分寸的测量标志点(线),如前后发际的中点、额角发际等。
此外,体表自然标志还是确定其他穴位的基准,如定取背腰部穴位时,其纵向的骨度常以椎体为准,而确定椎体,需要先定准第四腰椎、第七颈椎等重要标志。
枕外粗隆:位于后头部,是枕骨大孔后上方的隆凸,在枕外粗隆下缘的凹陷中可取风府(后发际正中直上1寸)。
风府到印堂之间的骨度为14寸,到大椎为4寸,对发际不明显者,可以此为标志定取头部穴位。
第七颈椎:因其棘突在颈椎中最长,故又称为“隆椎”。
确定第七颈椎的方法有多种,当低头时,项部隆起最明显的便是第七颈椎;也可将食指、中指无名指三指分别置于项部的三个棘突上,令患者活动颈项,最后一个活动明显的便为第七颈椎。
在第七颈椎棘突下可定取大椎,以此为基准又可确定其他胸椎及腰椎,以定取腰背部诸穴。
第四腰椎:简便的确定方法为两侧髂嵴高点的连线平第四腰椎棘突下。
在第四腰椎棘突下可取腰阳关。
以第四腰椎为参照,可定取腰背部及尾骶部的其他穴位。
胸剑联合:为胸骨体与剑突之间的结合部,是骨度分寸的一个重要基准点。
因胸骨体自后上到前下,而剑突自前上到后下,所以两者的结合部就形成一定的转角,当沿着胸骨体向下滑摸时,出现转角处便为胸剑联合部。
体表标志定穴法(精细)确定一个腧穴的位置,除探索感应外,常利用体表的各种标志,尤其是骨性标志作为定位依据。
人体体表标志可分为静态标志和动态标志两大类。
静态标志,主要指骨性标志(如骨节突起或凹陷),以及五官、毛发、乳头、脐窝、指(趾)甲等。
如在腓骨前下方定阳陵泉,在骶后孔中定八髎穴,在目外眦旁定瞳子髎,在眉梢后定丝竹空,乳头下方定乳根,脐窝之中定神阙,拇指桡侧指甲角后旁定少商等。
动态的标志,主要指随着屈伸等活动而出现的肌性标志、皮肤皱纹,以及采取某种特定动作而确定的参照标志等。
如在屈肘外侧纹端外定曲池,咬肌隆起处定颊车,举臂时肩峰前外方凹陷中定肩髃,两虎口相叉食指尽处定列缺等。
现将基本的体表标志分述如下:(一)头部发际:头发分布区的边缘。
位于前额上的横向边缘,称前发际;位于后项部的横向边缘,称后发际。
发角:前额两旁,当前发际与鬓发前缘会合成角处。
下对颧弓中点。
曲角(曲周,颞颥):额旁颞部头发边际向前成弧形突出处。
眉心(眉间,阙中):前额正中线上,当两眉头之间。
眼眶:为一个四棱锥形的骨性腔,外口称眶缘,在眶上缘的内1/3折点处有眶上切迹(或眶上孔);眶上缘上方有隆起的眉弓。
眶下缘中点直下方,可摸到眶下孔。
眶上切迹、眶下孔、颏孔一般均位于目中线上。
人中沟(水沟):上唇表面正中的纵行凹沟。
巨分(鼻唇沟):由鼻翼旁伸延至口角外侧部的圆弧形浅沟。
颧弓:循颧骨向后至耳前的弓形突起。
下方凹陷为颞下颌关节,张口时可触摸到下颌头在关节窝内转动。
曲颊(下颌角):下颌骨的下颌支后缘与下颌体会合成角处。
耳尖:外耳上缘最高点。
一般位于眉梢与枕外隆凸的连线上。
耳根:耳郭附着部。
其上端称耳根上点,下端称耳根下点。
耳垂:外耳下端的无软骨部分。
耳珠(耳屏):外耳门前方的瓣状突起。
完骨(颞骨乳突):颞骨后下部,外耳后方的圆形突起。
表面粗糙,有胸锁乳突肌、头夹肌、头长肌附着。
其尖端突向下前方,与耳垂处于同一水平面上。
枕外隆凸:枕骨后表面中央的隆凸。
(二)颈部喉结(结喉):颈前中央,甲状软骨前缘隆起部,男性青春期后此处高而显著,吞咽时作上下移动。
在喉结上方摸到的凹陷为甲状切迹,甲状软骨上缘正对第四颈椎。
缨筋(胸锁乳突肌):颈侧部肌肉,起自胸骨柄和锁骨胸骨端,两头会合后斜向后上方,止于乳突部。
当头转向对侧时,隆起尤为明显。
《内经》称“婴筋”,主要指胸骨头部分。
《类经》张介宾注:“《说文》曰:婴,颈饰也。
故颈侧之筋曰婴筋。
”大椎(第七颈椎棘突):由于项部肌肉多,颈椎棘突又短,所以除第七颈椎棘突呈明显隆起外,其上方棘突一般不易被摸到。
有时这里可呈现两个突起,上面一个为第六颈椎棘突。
有时可摸到三个突起,中间一个为第七颈椎棘突。
第七颈椎,其棘突较长,向后平伸,尖端不分叉。
为项韧带附着处,当头部前屈时,棘突部隆起更为明显,并能随头左右活动。
(三)胸腹部天突(胸骨上窝):胸骨柄上缘,颈静脉切迹上方凹陷处。
璇玑(胸骨角):胸骨上窝之下,胸骨表面的第一个隆起,是胸骨柄下缘与胸骨体的结合部。
两旁为第二肋软骨。
歧骨(胸骨下角,胸肋角):胸骨体下端与左右两侧的肋弓下缘所形成的角,一般约呈90°,矮胖者常大于90°。
后当第九或第十胸椎椎间盘水平。
蔽骨(胸骨剑突):胸骨下端的小骨片,形似鸠尾,长短不一。
巨骨(锁骨):内端与胸骨构成胸锁关节,外端与肩峰构成肩锁关节。
(图2-1-4)通过锁骨中点的垂线称锁骨中线,与乳头线相似。
云门(锁骨下窝):抬臂时,当胸大肌与三角肌间呈现凹陷。
缺盆(锁骨上窝):锁骨上方的凹窝,由锁骨、肩胛舌骨肌及胸锁乳突肌围成。
施沛《经穴指掌图》:“结喉下巨骨上,缺陷处若盆也。
”肋间隙:第一肋前面常被锁骨遮掩,其下为第一肋间隙。
上下两肋之间的空隙,一般上位肋间隙较下位为窄。
胸部穴即按肋间隙定位。
第1~7肋与胸骨直接相连,第8~10肋软骨与上位肋软骨借结缔组织相连而成肋弓,其下方为腹部。
季胁(季肋):第11~12肋(浮肋)前端的游离部。
乳头:男性常位锁骨中线的第四肋间隙或第五肋骨上。
距胸前正中线10厘米。
女性的位置变动较大,未育女青年大多位于第五肋骨,中年妇女大多位于第六肋骨。
乳头距锁骨中线外0~4厘米不等,年龄越大越偏向外侧,但主要集中于0~2厘米处。
乳头四周的棕色皮肤称乳晕,直径约5厘米。
脐窝:常位于两髂嵴最高点连线稍下处,相当第四腰椎水平。
脐部无皮下脂肪,脐窝越深表明腹壁皮下组织越厚。
曲骨,横骨(耻骨联合部):耻骨联合上缘和耻骨嵴(耻骨体厚而粗糙的前上缘)。
当腹股沟内侧可触得耻骨结节,再向内为耻骨嵴。
髂前上棘:髂嵴前端的突起,缝匠肌和阔筋膜张肌起于其上。
(四)背部椎节(脊椎棘突):胸椎棘突,在前俯时隆起明显,最高点在第六与第七胸椎。
腰椎棘突之间肌肤略呈凹陷,肌肉越发达凹陷越明显;最低点在第三腰椎。
第1~4骶椎棘突在成人时已形成3、4个结节,第5骶椎已无棘突,所以总称为“二十一椎”。
肩上横骨(肩胛冈):肩胛骨背面的高嵴。
它与前方的锁骨共同围成内连颈根的肩上区,肩胛冈内侧端与第三胸椎棘突相平。
肩解(冈上窝):肩胛冈上方的凹陷。
较深。
冈下窝:肩胛冈下方的凹陷,较浅。
肩胛骨内侧缘:对向脊柱的内缘。
肩胛骨外侧缘:对向腋窝的外缘。
肩胛骨上角:肩胛骨上缘与内侧缘的会合处,约平对背部的第二胸椎椎体和第二肋骨上缘。
肩胛骨下角:肩胛骨下端,一般达第七肋骨(或肋间隙)。
髂嵴:髂骨上缘的弧形隆起。
最高点约平第四腰椎棘突。
髂后上棘:髂嵴后端。
瘦弱者呈隆起头,年青或肥胖者皮肤表面呈现一凹陷。
为骶髂关节中心点和第二骶椎中部的标志。
骶后孔:骶骨背面的四对小孔,为八髎穴所在。
骶管裂孔(腰俞):骶尾关节上方正中呈凹陷处。
当头部前屈时,可摸到明显隆起的第七颈椎棘突(大椎)。
两手垂于躯体两侧时,两肩胛冈连线平第三胸椎棘突,两肩胛骨下角连线平第七胸椎棘突。
第十二肋与竖脊肌外缘交点,相当第一腰椎水平。
两季肋下缘连线平第二腰椎棘突。
两髂嵴最高点连线平第四腰椎棘突(十六椎)。
两髂后上棘平第二骶椎(十九椎)中部。
(五)上肢髃骨(肩峰)部:肩峰外侧缘与肩胛冈连续处的突起。
三角肌:起于锁骨外1/3、肩峰外缘和肩胛冈下缘,由前、后、外三面包裹肩关节。
形成肩部圆隆外貌,止于肱骨三角肌粗隆。
臑肉(肱二头肌):长短两头起自肩胛骨,向下各成一肌腹,多于臂下1/3处相合,再形成一纺锤状肌腹,止于桡骨粗隆后部。
腋窝:上肢内面与胸壁相连处的凹陷部,胸大肌下缘组成腋前襞,大圆肌和背阔肌下缘组成腋后襞。
腋纹头:沉肩合腋时腋前纹头为腋前皱襞的顶端,腋后纹头为腋后皱襞的顶端。
肘端:肱骨外上髁,肘外侧面上方隆起。
上续臂外侧肌间隔的凹沟,沟前方为肱桡肌和肱肌,沟后方为肱三头肌内侧头。
肘内大骨(肱骨内上髁):肘内侧面的隆起,大而显著,位较外上髁稍低。
在肱骨内上髁的骨沟中可触及尺神经。
肘尖(尺骨鹰嘴):肘后的明显突起。
伸肘时,肘尖与肱骨内、外上髁三点一线上,屈肘成90°时,此三点成一等腰三角形。
肘横纹:屈肘时出现的横纹,与肘尖高度相当。
臂内两筋(掌长肌腱与桡侧腕屈肌腱):用力握拳屈腕时,腕臂屈侧面的肌腱明显突出。
掌长肌腱居腕的正中部,其外侧为桡侧腕屈肌腱。
尺侧腕屈肌腱:掌长肌腱内侧为较深位的指浅屈肌腱,再内侧为尺侧腕屈肌腱,腱索止于豌豆骨。
腕横纹(腕掌屈纹):一般有2~3条。
①腕近纹约平尺骨头。
②腕中纹两端平桡骨茎突和尺骨茎突,相当于桡腕关节线。
③腕远纹微凸向于掌,通过腕中关节线的最高点,相当于屈肌支持带的近缘;在该纹外1/3折点处可摸到舟骨结节;该纹尺侧端的突起为豌豆骨(掌后锐骨)。
一般所谓腕横纹多指腕中纹。
鱼际:拇指后方掌面肌肉所形成的隆起称“鱼”或“手鱼”,其边缘称鱼际。
又其他肌肉隆起处也可称鱼。
一般将拇指后的掌内隆起称作大鱼际,小指后的掌尺侧隆起称作小鱼际。
掌横纹(掌屈纹):手掌面皮肤的明显凹痕(皮纹),主要有三条:①鱼际纹(掌近纹):位于大鱼际隆起部的尺侧缘,斜向第二掌骨头平面,与掌中纹相合。
②掌中纹:由第二掌骨头平面斜向手掌尺侧;食指完全屈曲时,指尖正对此纹;有人缺如。
③掌远纹:从第二指蹼近侧1~2厘米处,沿第三、四、五掌骨头平面至手掌尺侧;手指完全屈曲时,第三、四、五指指尖正对此纹。
少数人掌中纹与掌远纹连成一线。
本节:掌指关节隆起部,由掌骨头与近节指骨底构成(包括关节囊所覆盖处),其背面皮纹较多。
赤白肉际:手掌面与背面交界处。
掌背面皮肤颜色较深,故称“赤”;掌而较浅,故称“白”。
正当赤白皮肤移行处,故称“肉际”。
指甲角:指甲基底部月牙形凹沟(指甲轮)的两侧,指甲根和甲侧缘表面的上皮皱襞弯曲成角处。
(六)下肢部髀枢(股骨大转子):臀部外侧股骨大转子隆起部,位于髂前上棘与坐骨结节之间的连线上,当臀大肌隆起与阔筋膜张肌隆起之间的凹陷处。
臀横纹(臀沟):臀肌下缘的皱襞,深面有坐骨结节。
股内大筋(缝匠肌):起于髂前上棘,止于股骨粗隆内侧部。
内辅上(股骨内侧髁):股骨下端内侧面的隆起(较外侧髁明显)。
内辅下(胫骨内侧髁):胫骨上端内侧面的膨大部(较外侧髁明显)。
髌韧带:髌骨下方肥厚而坚硬的韧带,为股四头肌的延续部分,两侧凹陷称“膝眼”,可触到膝关节面(膝中)。
膕横纹:屈膝时膕窝中的横纹。
胫骨粗隆:胫骨上端与胫骨体接连处前面的三角处粗隆,有髌韧带附着。
胫骨前缘:小腿前面沿胫骨粗隆而下,可摸到胫骨体前缘和内侧面,紧贴皮下,微弯行,直至踝部。
前缘外侧隆起由胫骨前肌和趾长伸肌、拇长伸肌组成。
成骨(腓骨头):腓骨上端膨大部。
外踝:腓骨下端外侧面膨大部,比内踝稍下而低下。
后方可摸到腓骨长、短肌腱。
内踝:胫骨下端内侧面膨大部,比外踝稍高。
内、外踝前方由内向外可摸到胫骨前肌腱、拇长伸肌腱和趾长伸肌腱。
内踝下方一横指处可摸到跟骨载距突。
跟腱:小腿后面有肥大的小腿三头肌隆起,向下延续为跟腱,止于跟骨后面。
然骨(舟骨粗隆):足舟骨内侧面的圆形粗隆,通常位于内踝与第1跖骨头内侧的连线上。
京骨(第五跖骨粗隆):足背外侧面,第五跖骨体外侧的隆起。
一般位于小趾端与足跟后缘之间的中点处。
本节:跖趾关节隆起部,由跖骨头与近节趾骨底构成。
甲根角(趾甲角):趾甲基底部月牙形凹沟(趾甲轮)的两侧。
覆盖于趾甲根和甲侧缘表面的上皮皱襞弯曲成角处。