三违行为分类表
- 格式:pdf
- 大小:142.32 KB
- 文档页数:7
三违管理制度一、背景介绍三违管理制度是为了加强企业安全生产管理,预防和控制生产过程中的违章行为,保障员工的安全和企业的可持续发展而制定的。
本制度旨在规范员工的行为,明确违章行为的定义和处罚措施,提高员工的安全意识和责任意识,减少事故发生的可能性。
二、适用范围本制度适用于公司内所有员工,包括正式员工、临时工和合同工。
三、定义1. 三违行为:指员工在工作中违反安全操作规程、操作规范、安全生产法律法规等规定的行为。
2. 三违记录:指对员工三违行为进行书面记录,包括违章行为的时间、地点、违章内容、责任人等信息。
四、三违行为分类及处罚措施1. 一般三违行为:- 违章行为:如不按规定佩戴防护装备、擅自更改设备操作参数等。
- 处罚措施:口头警告、书面警告、扣除绩效奖金等。
2. 严重三违行为:- 违章行为:如操作设备不当导致事故、私自离岗等。
- 处罚措施:停职检查、降职、解雇等。
3. 极端三违行为:- 违章行为:如故意破坏设备、擅自进入禁区等。
- 处罚措施:立即解雇、追究刑事责任等。
五、三违记录管理1. 三违记录的填写:- 三违记录应由目击者或安全监察人员填写,记录包括违章行为的时间、地点、违章内容、责任人等信息。
- 填写人应在三违发生后的24小时内完成记录,并将记录交由上级主管审核。
2. 三违记录的审核:- 上级主管应在收到三违记录后的48小时内对记录进行审核,并在记录上签字确认。
- 审核结果应及时通知责任人,并告知相应的处罚措施。
3. 三违记录的保存:- 三违记录应保存在员工个人档案中,并按照公司规定的时间进行归档。
- 员工个人档案应妥善保管,不得随意泄露或篡改。
六、奖惩制度1. 奖励机制:- 公司将对无三违记录的员工进行表彰和奖励,如发放奖金、提供晋升机会等。
2. 处罚执行:- 处罚措施应在三违记录审核完成后的24小时内执行。
- 执行处罚应及时通知责任人,并记录在员工个人档案中。
七、培训和宣传1. 培训:- 公司将定期组织员工进行安全生产培训,加强员工的安全意识和操作技能。
重庆建合石粉有限责任公司安全生产员工三违分类及处罚管理规定一、三违管理(一)三违分类与处罚“三违”是指违章指挥、违章作业、违反劳动纪律,三违按照性质、危害程度分为严重三违和一般三违。
1. 严重三违:凡是触犯《安全生产特别处罚规定》(安全生产高压线)三十条和专业“十条”红线禁令的,按照天府矿业公司《安全生产特别处罚规定(安全生产高压线)》(天矿司发〔2011〕4号)执行。
2. 一般三违:除严重三违以外的三违行为。
凡符合条款之一的,给予责任者批评教育、50元以上500元以下的罚款。
情节严重、态度恶劣、影响极坏的“三违”行为,按照上限处罚。
(二)三违帮教按照《安全管理工作手册》(二)第二十章“三违管理”,实行三违一对一追查和帮教管理,推行警醒教育、三违亮相、现身说法等多渠道三违帮教形式。
二、严重三违分类明目(一)安全生产特别处罚规定(安全生产高压线)1. 违章指挥有下列情形之一者,处罚责任者2000元,造成重伤及以上人身伤亡事故或二级(重大)及以上的非伤事故,给予责任者免职或企业直接解除与责任者的劳动合同:(1)未制定、未学习作业规程(措施)安排作业,或安排集体作业不明确安全责任人的;(2)安排未经培训合格的人员或安排无对应资格证的人员从事特种作业的;(3)新开工、停产复工工作未经安全验收安排作业的;(4)对重大安全生产隐患不及时有效组织整改或隐患未排除、销号(或假报整改)安排作业的;(5)不按规定落实安全防护装备、设施指挥作业的;(6)技术严重违规的;(7)隐瞒安全事故的。
2. 违章作业有下列情形之一者,企业直接解除与责任者劳动合同:(8)故意破坏安全生产设施、设备,破坏隔离、警戒设施擅自进入安全隔离、警戒区的;(9)因违章造成他人重伤及以上事故或二级非伤及以上事故的;3. 违章行为有下列情形之一者,处罚责任者1000元,造成重伤及以上人身伤亡事故或二级(重大)及以上的非伤事故,给予责任者解除劳动合同:(10)无有效资格证从事特种作业的;(11)违章施焊的;(12)检修机械、电气、运输设备不停电、不停机或违规带电搬迁电气设备的;(13)有坠落危险的作业,不制定、不执行防坠措施的;(14)酒后上岗的。
各位领导:为明确“三违"行为类别分级,现将集团公司安监局拟定的“三违”定义及常见严重“三违”行为发给你们,集团公司安监局将参照这份文件中相关内容对“三违”行为严重程度进行判定,请各矿安监部门务必组织充分讨论,提出宝贵意见,更好的完善和明确严重“三违”的判定方法。
请于4月30日前通过OA系统将意见发至集团公司安监局XXX处。
“三违”定义及严重“三违”判定一、定义三违是指在生产作业和日常工作中,出现的盲目性违章、盲从性违章、无知性违章、习惯性违章、管理性违章以及操作现场违章指挥、违章操作和违反劳动纪律等行为。
违章指挥是指各部门管理人员违反安全生产方针、政策法规、规章制度、安全操作标准、规程和有关规定,安排或指挥生产的行为。
违章作业是指操作人员违反生产岗位的安全规章制度,不按既定的工作流程、技术标准、操作规程等程序进行操作,冒着危险作业的行为。
违反劳动纪律是指员工违反劳动规则和秩序,可能造成危害后果的行为。
二、“三违”性质分类与界定标准分类:三违分为轻微违章、一般违章、严重违章。
严重三违:三违性质恶劣,情节严重,对安全生产有重大影响,可能直接或间接引发严重后果(造成事故)的行为和现象。
一般三违:三违性质比较恶劣,情节较为严重,对安全生产有较大影响,可能直接或间接引发较严重后果的行为和现象。
轻微三违:三违情节轻微,对安全生产造成一定影响,可能直接或间接引发危害后果的行为和现象。
三、常见严重“三违”(一)通用部分1、特种作业司机在机器运行中脱岗的。
2、爬、蹬、跳运行矿车、乘人车或乘坐运行皮带的。
3、入井人员携带烟火或手机、电子表、随身听等物品的。
4、井下擅自拆卸矿灯的.5、采掘、巷修不按规定使用临时支护的.6、蓄意破坏通风设施、安全监控设施或其它安全设施的。
7、违章放炮,放炮不执行清底验炮规定或放明炮、糊炮、未按措施要求处理残爆、落炮的。
8、瓦斯检查员空班、漏检、假检或未井下交接班的.9、瓦斯超限继续作业的。
安全生产反三违管理制度一、引言随着社会的发展,安全生产事关企业和员工的生命财产安全,对社会稳定和可持续发展也具有重要意义。
然而,违反安全生产规定和操作程序的行为,常常导致事故发生,给企业和员工带来巨大风险和损失。
为了加强安全生产管理,保障企业和员工的生命财产安全,建立和完善安全生产反三违管理制度势在必行。
二、目的和范围本文旨在规范和指导企业安全生产工作中的三违行为管理,确保员工的安全意识和安全行为,防范和控制事故的发生。
适用于公司所有部门和所有员工,包括职工、管理人员和临时工等。
三、定义和分类1. 三违定义:三违是指企业员工在安全生产过程中,违反安全生产相关制度、规定和程序的行为,包括违章指挥、违章操作和违章设备等。
2. 三违分类:(1) 违章指挥:指员工在安全生产过程中,未按本单位安全生产制度的规定行使指挥权,或违反安全生产指挥标准的规定进行指挥。
(2) 违章操作:指员工在安全生产过程中,未按照本单位安全生产操作规程执行,或违反承接任务的技术规章和操作规范执行。
(3) 违章设备:指员工在安全生产过程中,未按本单位的安全生产设备使用规定正确使用和维护设备,或私自更改、拆卸安全设备。
四、管理要求和措施1. 安全生产责任:(1) 企业应建立安全生产责任制,明确各级管理人员的安全生产责任。
(2) 各级管理人员要落实安全生产责任,切实履行监督和管理职责,确保员工安全意识和安全行为。
2. 安全教育培训:(1) 企业要开展定期的安全生产培训,增强员工的安全意识和安全技能。
(2) 培训内容包括安全操作规程、危险源辨识和应急处置等,培训方式可以包括面授培训和线上培训等。
3. 三违追责机制:(1) 企业应建立严格的三违追责机制,对违规行为进行调查和追责,形成有效的震慑和警示作用。
(2) 对于轻微的三违行为,可以采取口头警告和书面警告等处罚方式;对于严重的三违行为,可以给予停职、降职或解除劳动合同等严厉处罚。
4. 安全检查和隐患整改:(1) 企业应定期进行安全检查,发现安全隐患及时上报和整改。
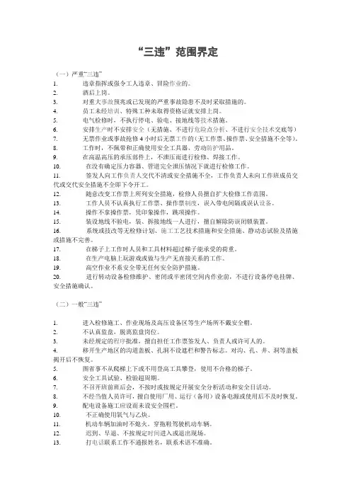
“三违”范围界定(一)严重“三违”1. 违章指挥或强令工人违章、冒险作业的。
2. 酒后上岗。
3. 对重大事故预兆或已发现的严重事故隐患不及时采取措施的。
4. 员工未经培训、特殊工种未取得资格证就安排上岗。
5. 电气检修时,不执行停电、验电、接地线等技术措施。
6. 安排生产时不安排安全(无措施、不进行危险点分析、不进行安全技术交底等)7. 无票作业或事故抢修4小时后无票工作的(无工作票、操作票、安全措施不全等)。
8. 工作时,不佩带和正确使用安全工具器、劳动防护用品。
9. 在高温高压的承压部件上,不泄压而进行检修、焊接工作。
10. 在没有确定压力容器、管道完全泄压情况下就进行检修工作。
11. 签发人向工作负责人交代不清或安全措施不全,工作负责人未向工作班成员交代或交代安全措施不全即下令开工。
12. 随意改变工作票上所列安全措施,检修人员擅自扩大检修工作范围。
13. 工作人员不认真执行工作票、操作票制度,误入带电间隔或误认设备。
14. 操作不拿操作票,凭印象操作,跳项操作。
15. 装设地线不验电,装、拆接地线一人进行,擅自解除防误闭锁装置。
16. 系统或技改等无检修计划、施工工艺技术措施和安全措施、静动态试验及措施或措施不完善。
17. 在梯子上工作时人员和工具材料超过梯子能承受的荷重。
18. 在生产电脑上玩游戏或做与生产无直接关系的工作。
19. 高空作业不系安全带无任何安全防护措施。
20. 进行转动设备检修维护、密闭或半密闭空间内作业前,不进行设备停电挂牌、安全措施确认。
(二)一般“三违”1. 进入检修施工、作业现场及高压设备区等生产场所不戴安全帽。
2. 不认真监盘,脱离监盘岗位。
3. 未经规定的程序批准,擅自担任工作票签发人、负责人或许可人的。
4. 移开生产地区的沟道盖板、孔洞不设遮栏和警告标志。
对沟、孔、井、洞等盖板揭开后不恢复。
5. 图省事不从爬梯上下或不用登高工具攀登,使用不合格的梯子。
6. 安全工具试验、检验超周期。
杜绝三违,避免安全事故安全事故的发生,归根结底就是由于人的行为不规范,违章作业、违章指挥、违反劳动纪律造成的。
要有效地杜绝三违,最基本的就是要敢于同一切违章行为作斗争,敢于像钉子一样钻进去,从根本上铲除违章生产、违章作业的土壤,不给违章以喘息的机会。
因此,工作中一定要按章办事,只有这样才能保障安全。
严守操作规程,才能够避免事故的发生。
1、三违的定义与行为分类01、什么是三违呢据统计,安全事故中有90%以上都是因为三违而导致的。
所谓三违,是违章指挥、违章操作、违反劳动纪律的简称,也是企业员工在生产过程中不按章程办事的违章行为的统称。
违章指挥:主要是指生产经营单位的生产经营者违反安全生产方针、政策、法律、条例、规程、制度和有关规定指挥生产的行为。
比如不遵守安全生产规程、制度和安全技术措施或擅自变更安全工艺和操作程序,指挥者未经培训上岗,使用未经安全培训的劳动者或无专门资质认证的人员;指挥工人在安全防护设施或设备有缺陷、隐患未解决的条件下冒险作业;发现违章不制止等。
违章作业:主要是指现场操作工人违反劳动生产岗位的安全规章和制度,如安全生产责任制、安全操作规程、工人安全守则、安全用电规程、交接班制度等以及安全生产通知、决定等作业行为。
比如不遵守施工现场的安全制度,进入施工现场不戴安全帽、高处作业不系安全带和不正确使用个人防护用品;擅自动用机械、电气设备或拆改挪用设施设备;随意爬脚手架和高空支架等。
违反劳动纪律:主要是指工人违反生产经营单位的劳动规则和劳动秩序,即违反单位为形成和维持生产经营秩序、保证劳动合同的得以履行,以及与劳动、工作紧密相关的其他过程中必须共同遵守的规则。
如不履行劳动合同及违约承担的责任,不遵守考勤与休假纪律、生产与工作纪律、奖惩制度、其他纪律等。
02、三违行为的六种类型三违是安全生产中最大的敌人,在安全隐患排查中如果不严格执行安全规程,反对三违行为,那么必定会酿成严重恶果。
通过对三违发生的成因和性质分析,可以大致将其分为以下六种类型。
“三违”行为管理制度第一章目的第一条为强化现场安全管理,杜绝“三违”行为,有效遏制生产、检修安全事故的发生,确保作业过程安全和公司安全生产形势的稳定。
第二章适用范围第二条适用范围:公司正式工、外用工。
第三章“三违”行为分类第三条一类违章(严重违章)1、作业前没有进行安全技术交底,不制定安全技术措施方案、擅自审批作业环节,重大作业、高危作业没有安排专人进行安全管理的。
2、不具备安全作业条件情况下强令冒险作业的。
3、生产、检修期间,拒不执行指挥领导合理安排的。
4、不服从安全管理,态度恶劣的。
5、特种作业人员无证作业,未按规定携带证件视作无证操作。
6、生产作业活动中,违反锁闭管理的。
如:擅自挪用、摘除禁动标识牌;禁动区域未进行相关安全标识等。
7、违反操作规程和安全规章制度的。
如:生产操作过程中,未按规定佩戴安全防护器具、私自排放物料、介质,或没有进行提前告知、设置相关安全措施等。
8、未按规定运输、储存和使用气瓶的。
9、违反厂区交通安全管理的。
10、生产作业、危化品装卸车期间安全措施执行不到位;作业前、完工后,未对现场进行安全确认的。
11、八大作业票证执行过程中存在错项、缺项的。
12、危险区域内进行巡检、作业、取样分析、监护等活动时随身携带、使用手机或其他非防爆电子传媒工具的。
13、未按规定执行气体报警处置流程的。
14、违反禁烟管理要求的。
15、违反劳动保护用品管理规定的。
16、违反劳动纪律,如:脱岗、睡岗、玩手机或干与工作无关的事。
17、违反其他安全管理制度,其情节较恶劣的。
第四条二类违章(一般违章)1、监护人、安全指挥人员没有明显标志的。
2、确认表、巡查表等安全台账存在缺项、错项的。
3、操作人员未持证上岗,证件信息与实际情况不符的。
4、未及时上报或误报在岗人员信息的。
5、安全设施巡检不到位、未能完好备用的。
6、未按规定进行现场巡检及填写相关记录的。
7、违反其他安全管理制度,其情节较轻的。
第四章“三违”行为管理第五条一类违章管理发生一起违章,处罚责任单位XX元,负责人连带考核XX元。
附件:“三违”是指违章指挥、违章操纵、违反劳动纪律。
根据三违产生和可能产生后果的严重程度,将三违分为A、B、C三类。
A类是特别严重三违,即可能导致伤亡事故或其他严重后果的三违;B类是严重三违,即危害程度仅次于A类的三违;C类是一般三违,即情节和后果较轻的三违。
三违行为分类表类属序号A类“三违”行为考核内容备注违章指挥1 强令他人违章冒险作业的违章指挥。
2 违反“十不吊”规定指挥起重操作。
3 多台吊车联合作业无统一指挥;起重行车作业多人指挥。
4 发生事故后,未经许可指挥他人恢复生产。
5 指挥他人破坏事故现场。
6 在不具备安全生产的条件下,组织他人生产。
7 指挥安排无特种作业操作证人员进行特种作业。
8 指挥(私自带)未经安全教育培训人员进入机房重地。
9 隐瞒险情,欺骗、诱使、强令别人进入危险区域或处于危险中。
10 批准使用不合格安全设施、装置。
11 施工(检修)现场立体交叉作业未采取安全措施。
12 管理人员在违章行为现场没有制止住违章行为。
13 指挥或批准使用未登记、未定期检验的特种设备。
类属序号A类“三违”行为考核内容备注违章14 两米以上高处作业未系安全带,未高挂低用。
15高处、立体交叉作业不正确戴安全帽、乱抛物件、未采取设置警戒区、未搭设防护棚等安全措施。
16 运行的皮带、辊道和机电设备等状态下手脚靠近传动部位或留长发职工作业未将发辫盘入帽内。
17 在易燃易爆区域动火未办动火证、无专人监护,没有落实安全措施。
18电、气等能源介质停和送未按规定执行停送牌制度。
未严格执行变压器室钥匙管理规定。
19 未严格执行设备检修、维护管理制度。
20 无特种作业操作证人员独立从事特种作业或无上岗证操作特殊设备。
21皮带、辊道、机电设备等旁有人,未确认提醒就启动设备。
在轧制过程中,冒险处理中轧机、精轧机出口、安装水管等。
22 未按规定对重大危险源控制点进行定期检查。
23 吊运管道、设备等物件时,人作为配重。
24 进入有毒有害气体危险区域未按规定携带检测报警或防护装置。
反三违检查与整改制度一、引言“三违”行为是指在生产作业和日常工作中出现的违章指挥、违章操作和违反劳动纪律的行为。
这些行为往往是导致事故发生的重要原因,给企业的安全生产和员工的生命财产安全带来严重威胁。
为了加强企业的安全管理,杜绝“三违”行为的发生,特制定本反三违检查与整改制度。
二、适用范围本制度适用于本企业内所有部门和员工。
三、“三违”行为的定义及分类(一)违章指挥是指企业管理人员违反安全生产方针、政策、法律、条例、规程、规章制度和有关规定指挥生产的行为。
(二)违章操作是指员工在劳动过程中违反国家法律法规和企业制定的各项规章制度的操作行为。
(三)违反劳动纪律是指员工在生产活动中违反企业劳动规则和工作秩序的行为。
四、反三违检查的组织与实施(一)成立反三违检查小组由企业安全管理部门牵头,各生产部门负责人和安全管理人员组成反三违检查小组。
(二)检查方式1、定期检查:每月至少进行一次全面的反三违检查。
2、不定期检查:根据生产实际情况,随时组织不定期的专项检查。
3、日常巡查:安全管理人员进行日常的生产现场巡查。
(三)检查内容1、员工的操作行为是否符合操作规程和安全要求。
2、管理人员的指挥是否存在违章现象。
3、劳动纪律的执行情况,如员工是否按时到岗、是否擅自离岗等。
4、安全设施、设备的运行和维护情况。
5、作业环境是否符合安全标准。
五、反三违整改措施(一)对于检查中发现的“三违”行为,当场予以纠正,并对当事人进行批评教育。
(二)对“三违”行为进行记录,包括时间、地点、当事人、违章行为等详细信息。
(三)根据“三违”行为的性质和情节轻重,对当事人进行相应的处罚,如警告、罚款、停职等。
(四)针对“三违”行为所暴露出的问题,制定整改措施,明确整改责任人、整改期限和整改要求。
(五)对整改情况进行跟踪检查,确保整改措施落实到位。
六、反三违教育培训(一)将反三违教育培训纳入企业年度安全教育培训计划。
(二)定期组织员工学习安全生产法律法规、企业规章制度和操作规程,提高员工的安全意识和遵章守纪的自觉性。
附件3:严重“三违”行为1.检维修作业中违反操作规程作业,造成严重后果的。
2.受(有)限空间作业未采取安全防护措施,造成严重后果的。
3.动火作业未按操作规程作业,造成严重后果的。
4.在易燃易爆区域或危化品储存场所吸烟、动明火,造成严重后果的。
5.上班打架斗殴、酗酒闹事,造成严重后果的。
6.职工接受安全培训考试不合格,连续补考仍不合格的。
7.经公司认定列入本项的。
一般“三违”行为一、通用类1.不听从指挥、不执行工作安排的。
2.未按规定要求学习上级相关文件和会议精神的。
3.贯彻落实上级相关要求、文件和会议精神敷衍了事、推诿扯皮的。
4.拒不执行安全监管部门安全监管监督指令或拒绝、阻碍各种检查的。
5.向上级汇报工作时,隐瞒事实、对重要数据及其他信息进行瞒报、漏报的。
6.上级政策、任务、文件和会议精神传达不及时的。
7.无故不参加各种培训、学习或会议的。
8.不按规定填写各种记录(表、簿、单等)或记录填写不规范的。
9.违反劳动纪律,当班期间迟到、早退、串岗、脱岗、睡岗、无故私自换岗、调班,做与工作无关的事的。
10.班前饮酒影响上班工作的。
11.对公司检查出的安全隐患不采取防范措施或不按时进行整改落实的。
12.发生突发事件未能及时向部门领导和值班领导汇报的。
13.新技术、新设备的使用,作业标准发生较大变化的相应岗位从业人员未经培训上岗的。
14.作业前未按规定进行安全确认和环境识别,盲目作业的。
15.违反操作规程进行作业,造成机具、设备破损,影响正常使用的。
16.设施设备未定期进行维护保养,影响正常使用的。
17.雨季来临前未及时清理辖区排水沟的。
18.未严格执行交接班制度,违反现场交接班“五清”(看清、讲清、问清、查清、点清)规定的。
19.发现“三违”行为不制止、不汇报的。
20.当班中未按规定着装,作业时未按规定穿戴劳动防护用品的。
21.作业人员当班期间违规穿高跟鞋、拖鞋工作的。
22.作业完成后未及时收回工作场所使用的工具设备的。
安全生产基础知识三违一、引言安全生产是企业发展的基石,是保障员工生命安全和财产安全的重要措施。
然而,在企业生产过程中,仍然存在着许多安全生产三违现象。
为了提高员工的安全意识和避免安全生产事故的发生,我们有必要对安全生产基础知识三违进行深入探讨。
二、三违的定义和分类三违是指违反安全生产规章制度、操作规程和安全生产要求的行为。
根据违规行为的性质和影响程度,安全生产三违可分为轻微三违、一般三违和重大三违。
1. 轻微三违轻微三违是指违反安全生产规定,但对生产安全无直接影响或影响较小的行为。
例如,未按规定佩戴安全帽、安全警示标志等。
2. 一般三违一般三违是指违反安全生产规定,对生产安全造成一定程度影响的行为。
例如,未按要求使用个人防护装备、未按规定操作设备等。
3. 重大三违重大三违是指违反安全生产规定,对生产安全造成严重影响或可能引发重大事故的行为。
例如,违章操作、超负荷作业等。
三、常见的安全生产基础知识三违1. 未佩戴个人防护装备在一些岗位上,员工需要佩戴特定的个人防护装备,如安全帽、防护眼镜、防护口罩等。
然而,一些员工出于方便或个人原因,常常不佩戴个人防护装备。
这种行为在工作中存在很大的安全隐患,一旦发生意外事故,将无法提供有效的保护。
2. 违章操作违章操作是指员工在工作中违反操作规程和安全操作要求的行为。
例如,操作设备时未按规定操作、未按要求检查设备状态等。
违章操作容易导致设备故障、事故发生,给企业和员工带来严重的经济和人身损失。
3. 未及时报修设备故障设备故障是生产过程中常见的问题,如果员工发现设备存在故障却未及时报修,将给生产过程带来风险。
未及时报修设备故障可能导致设备进一步损坏,甚至引发设备事故。
4. 未按要求进行安全检查安全检查是预防事故发生的重要环节,员工应按照规定进行定期的安全检查。
然而,一些员工对安全检查不重视,或者只是敷衍了事,没有认真查看和排除安全隐患。
这种行为可能导致潜在的安全问题被忽视,增加了事故发生的风险。
安全生产“三违”行为表现分类表一、思想状态类1、“安全第一”挂在嘴上,实际工作中不严格落实,“安全工作说起来重要,干起来次要,忙起来不要”;2、安全责任只是写在纸上,安全生产“谁主管,谁负责”的原则执行不到位;3、不重视安全工作,不按时组织召开本单位安全例会,不按要求对安全工作进行周密部署和认真总结;4、上岗教育、复工教育、转岗教育、违章教育、特种教育、入厂教育(新员工、施工人员)、新装置开车前安全教育等不按要求进行,存在应付了事、考试不严格等现象;5、安全原则不强,雇用无资质的外来施工队伍;6、安全意识差,不执行相关规范,私自同意改动建筑或装置原设计;7、安全意识不强,隐患治理之前没有落实有效的临时防范措施;8、虚报、瞒报、拒报、迟报事故或险情,出现事故不严格按照“四不放过”原则处理;9、不重视安全,在作业任务量较大或时间紧迫的情况下盲目降低安全措施标准;10、不重视安全,对安全问题和隐患整改不到位,同类问题重复出现;11、发现领导违章不敢说出来,存在畏惧心理,盲目服从;12、凭私人感情处理安全工作中的违章违纪问题;13、投机取巧,侥幸心理严重,认为不是每个人、每次违章作业就一定能够发生事故;14、安全意识淡漠,进入危险区域不首先认真熟悉环境;15、对外来人员出现的违章行为不制止,事不关己;16、对所从事岗位的安全技术操作规程不认真学习,不懂装懂,一知半解,不求甚解;17、怕麻烦,图省事,明知故犯,有意违反安全规程;18、胆大冒险,把违章行为当成个人英雄主义,随心所欲,严重违反安全规程作业;19、盲目从众,明知违章却随大流,意识不到安全隐患和危险的严重后果。
二、精神状态类1、精神不集中,作业粗心马虎,不拘小节,没有把作业过程中的安全和隐患全放在心上;2、急功近利,在不采取任何安全防范措施的情况下急于完成作业;3、情绪化作业,或者受家庭、外界因素影响带着气愤、忧愁、心烦等情绪作业;4、过度劳累、班前饮酒、带病工作等,致使精神状态萎靡或意识不清;5、长时间从事重复性操作,造成思想麻痹,作业过程中精神不集中;6、精神溜号,对工作环境检查不认真,在作业场所走动或作业时不注意观察周边环境;7、作业时麻痹大意,造成误操作、误指挥、误衔接、DCS监盘不到位、反应滞后等;8、自我安全保护意识差,走扶梯、过路或在路上行走时不注意安全;9、在岗位上打闹、嬉笑、看无关资料、闲谈等,注意力不集中;10、在岗位上打瞌睡或睡觉;三、综合安全类1、进入现场穿钉子鞋、凉鞋、拖鞋、高跟鞋、工衣敞怀;2、进入现场不戴安全帽或者戴安全帽不系下颚带;女工没有将长头发盘在安全帽内等;3、进入易燃易爆装置区没有穿防静电服装;4、酸碱岗位操作时不带防酸手套、不穿防酸碱工作服、不戴防酸碱面罩;5、噪声环境不戴耳塞、耳罩;6、接触粉尘不按规定使用防尘口罩等;7、有毒有害岗位操作不佩带防毒面具;8、上下梯子时不扶扶手;9、3米左右高空作业时不系安全带;10、夜间巡检时不带手电筒;11、巡检时在下水井盖上走;12、工作忙时安排工作不进行风险评价;13、用汽油、溶剂洗衣服;14、从高空往下扔东西;15、发现隐患不及时整改;16、更换灯泡时没有人监护,不系安全带,没先切断电源;17、干完活后乱扔工具产生火花;18、在易燃易爆区域使用手机等通讯器;19、装卸催化剂时不带护目镜,不按规定使用防尘口罩;20、由于安全阀泄漏将手阀关死,导致安全阀不起作用;21、处理液态烃泵泄露故障时,不戴防护器材,无人监护;22、进入限空间作业时、不做化验分析、不带防毒面具、无监护人;23、交接班检查、巡回检查和干活时、有时不戴安全帽;24、用汽油擦洗机泵上的油污;25、动火措施没有落实就在动火票上签字;26、工作量很小的临时用电项目不办理临时用电票;27、习惯性带烟火入厂;28、车辆厂内超速行驶;29、施工作业没有进行风险评价就开始作业,尤其是一些小活;30、点火嘴作业时,只有一个人到现场进行操作,没有监护人;31、一张动火票上办理了二处动火地点;32、临时用电票上的作业时间比动火票上的作业时间长;33、工作票不是本人签字,而是别人代替签字;34、施工作业时没有制定施工方案,只是口头交代一下,就开始干活;35、班长安排正在监护动火的人员去做其它工作;或者监护动火的人员在监火时离开动火现场去做其它事情;36、冬季下雪后岗位人员不及时打扫室外楼梯、平台上的积雪;37、对可燃气体检测器的报警不进行认真确认;38、现场拆卸易燃物料管线时,随地排放可燃物料;39、节假日动火作业,不执行动火票升级制度;40、非特种作业人员从事特种作业;41、进入下水井进行清理时,不办理进入有限空间作业票;42、装置内的避雷、防静电接地线断开,不及时处理;43、安全阀、压力表超过校验周期使用;44、泵房的轴流风机损坏,危险气体不能及时排出;45、装置内可燃气体报警仪失灵;46、泵房内易燃物不及时清除;47、防护器材不按期检查;48、消防设施不按期检查;49、巡检时,习惯用手掌感觉电机温度;50、操作高温易烫伤、低温易冻伤设备时,不按规定穿戴隔热服、隔热手套;51、对含有氮气、惰性气体等介质的设备或管线进行封堵时不佩戴防护用具;52、使用超过安全期或不合格的劳动保护用品;53、不会正确使用呼吸器、防毒面具等安全防护用品;54、在易燃易爆区域用铁器敲打设备;55、在防爆区域巡检、作业时不使用防爆手电;56、在防爆区域操作或检修时不使用防爆工具;57、工业用火、临时用电、进入有限空间、高处、施工动土、带压堵漏、探伤、断路、装置仪表检修、机动车辆长时间在装置区停留等作业不按规定办理相关票证;58、票证办理存在填写内容不清楚、措施不具体、漏项、审批手续不全、越级代签、字迹不规范、不到现场确认等现象;59、票证规定的安全措施没有落实或落实的不具体;超限期使用;作业地点、作业内容、作业级别与实际不符;60、作业人员不随身携带相关票证进行作业;61、风险识别不彻底;安全交底不认真;管理人员在没有履行票证上的相关要求的情况下就指挥员工进行操作;62、外来施工人员没有办理相关证件就开始作业;63、特种作业人员未持证上岗;非特种作业人员受领导指派或私自从事特种作业;64、特殊作业无监护人;65、特殊作业监护人没有确认和落实作业安全措施或落实的不全面(如临时用火没有消防措施、消防器材配备不足或使用过期的消防器材);66、特殊作业监护人员代替操作人员进行作业;作业监护人没有做到善始善终;67、特殊作业监护人擅离职守;68、未经许可私自动用、取消安全消防防护设施或器材;69、擅自改动安全消防防护设施参数;70、私自占用防火间距或堵塞消防通道、压埋地下消防设施;71、擅自使用铁钉、铁丝、绳、锁等封闭防火门或者紧急疏散通道门。
附件:“三违”是指违章指挥、违章操纵、违反劳动纪律。
根据三违产生和可能产生后果的严重程度,将三违分为A、B、C三类。
A类是特别严重三违,即可能导致伤亡事故或其他严重后果的三违;B类是严重三违,即危害程度仅次于A类的三违;C类是一般三违,即情节和后果较轻的三违。
三违行为分类表类属序号A类“三违”行为考核内容备注违章指挥1 强令他人违章冒险作业的违章指挥。
2 违反“十不吊”规定指挥起重操作。
3 多台吊车联合作业无统一指挥;起重行车作业多人指挥。
4 发生事故后,未经许可指挥他人恢复生产。
5 指挥他人破坏事故现场。
6 在不具备安全生产的条件下,组织他人生产。
7 指挥安排无特种作业操作证人员进行特种作业。
8 指挥(私自带)未经安全教育培训人员进入机房重地。
9 隐瞒险情,欺骗、诱使、强令别人进入危险区域或处于危险中。
10 批准使用不合格安全设施、装置。
11 施工(检修)现场立体交叉作业未采取安全措施。
12 管理人员在违章行为现场没有制止住违章行为。
13 指挥或批准使用未登记、未定期检验的特种设备。
类属序号A类“三违”行为考核内容备注违章14 两米以上高处作业未系安全带,未高挂低用。
15高处、立体交叉作业不正确戴安全帽、乱抛物件、未采取设置警戒区、未搭设防护棚等安全措施。
16 运行的皮带、辊道和机电设备等状态下手脚靠近传动部位或留长发职工作业未将发辫盘入帽内。
17 在易燃易爆区域动火未办动火证、无专人监护,没有落实安全措施。
18电、气等能源介质停和送未按规定执行停送牌制度。
未严格执行变压器室钥匙管理规定。
19 未严格执行设备检修、维护管理制度。
20 无特种作业操作证人员独立从事特种作业或无上岗证操作特殊设备。
21皮带、辊道、机电设备等旁有人,未确认提醒就启动设备。
在轧制过程中,冒险处理中轧机、精轧机出口、安装水管等。
22 未按规定对重大危险源控制点进行定期检查。
23 吊运管道、设备等物件时,人作为配重。
24 进入有毒有害气体危险区域未按规定携带检测报警或防护装置。
25跨越运行中的皮带、辊道和机电设备及隔机传递工具物品;生产过程中穿越轧制线。
26 楼梯口、坑道口等临边作业未采取防护措施。
27设备检修、施工等临时用电未按规定进行接地、接零,或未做到“一机一闸、一漏一箱”等现象。
28 接电源时未验电;开关断电未挂牌;带电作业。
29 邻电作业未采取防范隔离措施。
类属序号A类“三违”行为考核内容备注违章作业30 行车检修时未按规定设置警示标志和警示区域。
31对带压容器、情况不明容器和易燃易爆容器未采取置换、清洗、检测合格;未消除其密闭状态;未办理动火证等措施盲目施焊作业。
32 特种设备及其安全附件超检验周期使用。
33吊车作业前未确认指挥信号、指令、车况运行路线和地面环境等是否安全便盲目动车。
34 加热炉煤气作业使用违禁工具。
35 坐卧电机车、矿车、行车等轨道。
36 钻爬电机车、矿车等。
37 特级、一级防火区域内吸烟。
38 起吊重物时有人站在起重臂下、有人行走和停留;警界范围有外人进入。
39 起吊搬运物件方法不当;物件捆缚不牢靠。
40 在索具受力或吊物悬空的情况下中断工作;起吊忽快忽慢、不平稳;重物棱角未垫好。
41 超载吊物、吊物上面有人、工件埋在地下或与地面建筑物或设备有钩挂。
42 起重设备安全装置不齐全或动作不灵敏、失效;斜拉歪拽吊物。
43 起吊时光线隐暗、视线不清,六级以上强风吊物。
44 所用设备、工具、索具有缺陷;工具、索具超负荷使用。
45 氧气瓶、乙炔气瓶混运、混放(装)、混吊等违章现象。
46 使用有油污的手套搬运氧气瓶;未遵守气瓶搬运的有关规定。
47 对沾有可燃物质的设备进行动火时未清除干净。
48 电焊机接地零线接点与焊接点的距离超过1米。
49 非岗位人员触动或开关机电设备、仪器、仪表和各种阀门。
50 氧气瓶、乙炔瓶与明火的距离小于10米。
51 受限空间作业没有制定和落实安全措施。
52 气焊或切割作业时,使用的氧气瓶与乙炔瓶之间的距离小于5米;乙炔气瓶没有立放使用。
53 进行检修作业、轧钢作业时未戴安全帽、未系帽带、未按规定戴安全帽。
54 班前八小时内及班中饮酒。
55 在运转设备旁边打架、嬉闹。
56 破坏用于安全、消防和通风的设施、装置、照明和标志等。
57 无意中损坏通风、安全等设施后不报告、不采取临时安全措施。
58 检修行车后,不及时清除行车轨道、行车小车、大车上的浮放物。
59 在加热炉煤气易泄露的区域、烟道逗留、取暖。
60 下班时不关闭、复原打开的安全盖板和护栏。
61 在有水的沟道内不使用36V及以下电压进行照明。
62 不按专业规定按时、按标准进行安全检查、检测工作的。
63 在皮带运输链未停机时进行清扫、检修等作业。
64 钻、跨、乘坐运输皮带。
类属序号A类“三违”行为考核内容备注违章作业65 在吊车、装载机装卸货物时机动车辆驾驶员没有离开驾驶室。
66 损坏避雷设施。
67 各类充满的气瓶露天存放。
68 气焊作业停工后只用焊(割)炬关闭气源而不关闭气瓶。
69 重大危险源等重点区域门卫不执行检查登记制度。
70 电气线路接头裸露使用。
71 吊装钢材等物品未要求驾驶员离开驾驶室。
72 电工绝缘工具(绝缘鞋、绝缘手套)未按规定定期检验。
73 高空电气焊作业下方放置气瓶。
74 受限空间工作未正确采用安全电压。
75 违章使用乙炔胶管代替氧气胶管。
76使用未定期检验(无标识)、损坏、失效的氧气瓶减压阀和乙炔气瓶减压阀。
77 爆破不按规定设置警戒、警戒间隔不够或不实行自连自放的。
78 采掘工作面没有按照相应安全技术措施进行作业的。
79 私躲、挪用、转借火工器材的。
80 随身携带雷管、炸药等违禁物品的。
81 爆破员在装药时吸烟的。
82 打眼与装药平行作业或在残眼内打眼的。
83 工作面拒爆、残药未处理完毕而从事打眼、爆破等作业的。
84 采用镐刨、硬拉、高压风吹炮眼等方法处理拒爆、残药的。
85 直接站在溜井的矿石上或进入溜井处理堵塞的。
86 擅自进进废巷、废井、采空区的。
87 炮烟未吹净,作业人员就进入作业地点从事作业或其它活动的。
类属序号B类“三违”行为考核内容备注违章作1 操作带有旋转的设备时带手套。
临近机床作业未戴护目镜。
2 用手代替手动工具或用手清除铁屑。
3 攀、坐不安全位置(如平台护栏、汽车挡板、吊车吊钩)。
业 4 人为损坏或擅自短接安全装置。
5 在铁路上行走和停留,或横过铁路未做到“一停二看三通过”。
6 设备检修、施工拆除等作业未设立警戒区、挂警示牌。
7 施焊作业未清除周围的易燃物。
8 行车遥控操作时人不跟车随行。
9 钢丝绳跳槽时未切断电源进行处理。
10 进入生产现场未正确穿戴、使用劳动防护用品。
11 操作前未对工具检查,使用有缺陷工具。
12 戴手套打大锤。
13 使用电动工具时接地线不良。
14 戴手套操作台式钻床。
15 戴手套用砂轮机磨削工件; 磨削工件时未戴护目镜。
16 配电总盘及母线上工作未挂临时接地线。
17 电器作业时未按规定穿戴或使用绝缘用具。
18 叉车掏箱作业时未掌握货物重心盲目作业。
19 叉车、装载机载人。
20 操作行车推动另一台行车。
21 使用油类清洗零部件时抽烟或明火作业。
22 氧气、乙炔减压器超检定期使用。
23 扒在车门外搭乘机动车辆。
24 进入工作地点不严格执行敲帮问顶的。
25 放炮员不随身携带放炮器钥匙或不实行自连自放的。
26 采、掘工作面及其它作业地点风流中一氧化碳浓度超过35PPm时(最高不得超过100PPm),继续作业的。
27 火工器材的登记表格填写不规范、及时、真实、完整,帐物不相符的。
28 装药时采用钎钢或其它铁器类替换木炮棍装药的。
29 采掘工作面当班发现瞎炮、残药时,不及时处理,或留给下一班处理的。
30 将火工器材放在电器设备或电气线路旁边的。
31 井下危险地段本班处理不了的,在交接班时向接班人员没有交代或交代不清楚的。
32 放炮间隔不符合规定放炮的。
33 装药前或放炮前,未全面检查工作地点安全状况,进行爆破、装药的。
34 爆破后,未按照规定时间等候,提前进入爆破地点的。
35 爆破警戒人员脱岗或责任不到位的。
36 巷道开口或贯通时,未按照作业规程规定设置警戒、加强支护的。
37 不使用便携式一氧化碳报警仪的。
38 局扇风机的设置间距不符合规程要求的。
39 安全设施不全,强行作业的。
40 检验设备前不挂工作牌,不设监护职员的。
41 在皮带运输机上坐、卧、跨越、钻爬的。
42 未查清电气事故原因而强行送电的。
43 带电作业或指挥他人带电作业的。
44 非电气设备专业职员擅自打开电气设备的。
45 强行启动设备的。
46 氧气瓶、乙炔瓶同车运输的。
类属序号B类“三违”行为考核内容备注违章指挥47 指挥岗位职员强行操纵带故障设备的48 指挥无证职员上岗或无证职员擅自上岗的49 从业职员不遵守劳动纪律,酒后上岗的违反劳动纪律50 班中睡岗。
51 班中脱岗。
52 班中窜岗。
53 班中干与工作无关的事。
类属序号C类“三违”行为考核内容备注违章1 起重指挥人员未佩戴明显的标识。
2 行车动车前未鸣笛或按铃报警。
3 检修后安全防护设施未及时恢复。
4 擅自使用火炉、电炉等取暖。
作业5 未经允许带小孩或闲杂人员到生产现场。
6 使用可移动的梯子无人扶梯或监护等。
7 外委施工人员、新上岗、转岗人员进入作业现场未进行安全教育。
8 在热钢堆垛等有热源不允许逗留的地方取暖。
9 在生产或生活水池等设施内洗澡、游泳等现象。
10 连续施焊的电焊作业不使用防护用具防护。
11 在公司内道路超速行驶或未按交通标志行驶。
12 使用未清除毛刺的钢丝绳。
13 班组安全员未佩戴袖标。
14 从事电、气焊作业的职员未按规定穿绝缘鞋和护目镜及防护面罩的。
15 工作场所不按规定戴安全帽的。
16 擅自拆除安全防护设施的。
17 设备检验完毕不及时恢复原有的各种安全设施,不及时清理施工现场的18 使用各类没有防震圈、安全帽、减压器或减压器上没有安全阀的气瓶的19 起吊作业时信号不明或乱指挥,使操纵职员误操纵的。
20 装载机铲斗内站、坐人的。
21 进入设备内部检验时没设专人监护的。
22 运转、连接部位无防护罩的。
23在机器运行中或未完全停止前,清扫、擦拭、润滑和冷却机器的旋转部位的。
24 厂房、车间照明不充足的。