管理学原理(学生版)第十四章
- 格式:pdf
- 大小:546.34 KB
- 文档页数:17
《管理学原理》课程教学大纲一、课程说明1.课程代码: 1060321012.课程中文名称:管理学原理3.课程英文名称:Principles of Management Science4.课程总学时数:515.课程学分数: 36.授课对象:财务管理、农村区域发展(本科)专业7.本课程的性质、地位和作用《管理学原理》是我院经济类和管理类各专业的共同专业基础课,也是考研的重要专业课之一,是国际经济与贸易专业的专业基础课。
本课程是教育部制定的工商管理类专业的核心课程之一,又是管理学科体系中的一门重要学科,主要是从一般理论、一般原理、一般特征的角度对管理活动加以研究,从中找出一般规律性。
因此,也称一般管理学或管理原理学。
本课程的主要作用在于使学生对管理学的基本知识、基本原理、基本理论以及管理职能有一个比较全面地、概括地了解和掌握。
二、教学基本要求1.本课程的目的、任务学习本课程的目的是让学生掌握管理过程的普遍规律、基本原理和一般方法,增强管理能力。
为达到上述目的,在本课程教学过程中要尽量做到理论性、系统性与实践应用性的结合,针对我国的管理实践,积极借鉴发达国家的先进的管理经验。
2.本课程的教学要求通过本课程的学习,学生应明确企业或一般社会、经济组织管理的基本概念、基本原理和基本方法;了解管理思想和管理理论的产生与演变过程以及在这个过程中形成的主要理论流派的主要代表人物及其理论贡献;熟悉管理过程的主要工作内容及其组织方法;在熟练掌握上述内容的基础上,应能利用有关理论和方法,分析各类工商企业和一般社会、经济组织管理中的具体问题。
三、学时分配四、大纲内容(一)教学大纲内容第一章管理活动与管理理论【本章教学目的、要求】:通过本章学习使学生明确管理学的基本问题,弄清管理学的理论体系和框架。
理解管理理论与实践的关系。
【本章教学重点、难点】:本章重点:管理的职能;管理的属性。
科学管理理论;韦伯的组织理论;法约尔的一般管理理论;系统管理理论本章难点:管理概念的理解;管理的属性。
《管理学原理》教案一、课程简介1. 课程目标:使学生了解和掌握管理学的基本原理、理论和方法,培养学生分析和解决实际管理问题的能力。
2. 适用对象:本课程适用于工商管理、企业管理、财务管理、人力资源管理等专业本科生、研究生及企业管理人员。
3. 教学方式:采用讲授、案例分析、讨论、实践等方式进行教学。
4. 教学内容:本课程共分为十五个章节,涵盖了管理学的各个方面,包括管理概念、管理职能、组织结构、领导力、决策等。
二、教学目标1. 掌握管理学的核心概念和基本原理。
2. 理解管理的五大职能:计划、组织、领导、人员和沟通。
3. 学习组织结构和设计,了解各种组织类型的优缺点。
4. 掌握领导力的基本理论和实践方法,提高领导能力。
5. 学习决策过程和决策方法,提高决策能力。
三、教学内容第一章管理概述1.1 管理的定义和性质1.2 管理的目标和原则1.3 管理的历史和发展第二章管理职能2.1 计划职能2.2 组织职能2.3 领导职能2.4 人员职能2.5 沟通职能第三章组织结构与设计3.1 组织结构的类型3.2 组织结构的设计原则3.3 组织结构的案例分析第四章领导力4.1 领导力的定义和性质4.2 领导理论4.3 领导实践第五章决策5.1 决策的定义和过程5.2 决策方法5.3 决策案例分析四、教学方法1. 讲授:讲解管理学的基本概念、原理和理论。
2. 案例分析:分析实际案例,让学生深入了解管理的实践应用。
3. 讨论:分组讨论,培养学生的思考和分析能力。
4. 实践:组织学生进行实地考察,将理论知识应用于实际。
五、教学评价1. 平时成绩:包括出勤、作业、课堂表现等,占总评的30%。
2. 期中考试:测试学生对管理学基本知识的掌握,占总评的30%。
3. 期末考试:测试学生对整个课程的理解和应用能力,占总评的40%。
4. 案例分析报告:考察学生的分析和实际应用能力,占总评的10%。
六、第六章人力资源管理6.1 人力资源管理的概念与重要性6.2 人力资源规划与招聘6.3 员工培训与发展6.4 绩效管理6.5 员工关系与福利七、第七章组织行为7.1 组织行为的概念与重要性7.2 组织文化7.3 组织沟通7.4 团队建设与管理7.5 组织变革与发展八、第八章战略管理8.1 战略管理的概念与过程8.2 企业战略的类型与制定8.3 战略实施与评估8.4 战略管理案例分析九、第九章市场营销管理9.1 市场营销管理的概念与过程9.2 市场调研与分析9.3 市场细分与目标市场9.4 产品策略与定价策略9.5 营销渠道与推广策略十、第十章运营管理10.1 运营管理的概念与目标10.2 生产过程与布局10.3 质量管理10.4 供应链管理10.5 运营管理案例分析十一、第十一章财务管理11.1 财务管理概述11.2 财务报表与分析11.3 资本预算与投资决策11.4 融资决策11.5 股利政策与财务风险十二、第十二章信息管理与信息系统12.1 信息管理的重要性12.2 信息系统的基本概念12.3 信息系统的开发与管理12.4 信息技术在管理中的应用12.5 信息系统的案例分析十三、第十三章国际管理与全球化13.1 国际管理的基本概念13.2 跨文化管理13.3 国际贸易与投资13.4 全球化与管理13.5 国际企业案例分析十四、第十四章企业伦理与社会责任14.1 企业伦理的概念与重要性14.2 企业伦理问题与管理14.3 企业社会责任14.4 企业伦理与社会责任的案例分析十五、第十五章管理创新与变革15.1 管理创新的概念与重要性15.2 创新障碍与突破15.3 组织变革的过程与策略15.4 变革管理15.5 管理创新与变革的案例分析重点和难点解析一、课程简介:本章节主要介绍了课程的目标、适用对象、教学方式和教学内容。
【最新版】MBA《管理学原理》(全十二讲)《管理学原理》是高等教育中经济与管理类诸多专业的一门主干课程。
通过本课程的学习,要使学生了解管理的本质特征、管理思想的历史和发展,对计划、组织、领导和控制等管理职能有一个清晰的认识,真正领悟管理的真谛。
并且,要求学生系统的掌握管理学的基本原理,能够综合运用管理学的基本理论和方法,认识、分析和解决现实中的管理问题,锻炼和提高学生解决实际问题的能力第一章管理与管理者第二章管理思想及其发展第三章管理与环境第四章决策原理与方法第五章计划原理与方法第六章组织与组织设计第七章组织文化与组织变革第八章组织人员配备第九章领导与领导理论第十章激励原理与方法第十一章沟通原理与方法第十二章控制工作原理与方法第一章管理与管理者第一节管理概述一、为什么需要管理(一)任何集体活动都需要管理,管理是共同劳动的产物1.共同劳动是一种多人之间的协作行为。
2.群体协作需要协调与指挥——管理。
3.共同劳动的效率与效益取决于管理。
(二)管理是现代社会极为重要的社会机能管理是社会的一种普遍现象,广泛适用于社会的一切领域。
小到家庭、企业,大到一个国家,都需要管理,并且管理对其绩效产生极为重要的影响。
(三)管理在社会化大生产条件下得到强化和发展社会化大生产,关系复杂,协作紧密,管理的重要性日益增强。
生产社会化程度的提高,组织规模的扩大,资源配置越来越复杂,工作各环节相互依赖性越来越强,这些都要求更高水平和更大强度的管理。
(四)管理是一切组织与事业成功的关键要素1.管理的核心是人,而人是一切组织与事业成功的决定性要素。
2.管理是成就事业最重要的宝贵资源。
3.管理的关键作用已通过大量组织的事例所证明。
二、管理的含义(一)管理的本质特征例1:某公司为了扭转销售不力的局面,提升销售能手张先生出任销售部经理。
到了年末,销售部业绩虽然较上一年略有下降,但张经理一人完成的订单占部门完成任务总量的53%。
在如何评价张经理工作方面,上级部门意见不一致。
《管理学原理》教学辅助资料集教学大纲《管理学原理》教学大纲(Principals of management)一、课程编号:二、课程名称:管理学原理三、学时:48 学分:3 实验学时:0课内上机学时:0四、先修课程要求:高等数学,英语五、适用专业:管理类专业六、适用年级:一、二年级七、课程的性质和任务:管理学原理是管理学科体系中的一门重要学科,主要是从一般理论、一般原理、一般特征的角度对管理活动加以研究,从中找出一般规律性。
因此,也称一般管理学,管理学研究现代管理的一般规律,具体表现为一般原理。
要求学生通过本课程的学习,了解管理学的研究对象、管理一般原理、管理过程(职能)。
重点是管理原理和管理过程,管理原理主要包括系统原理、动态原理、人本原理和创新原理;管理过程主要以职能为主线,分为决策、计划、组织、领导、激励、控制和创新。
八、课程的内容与基本要求:通过本课程的学习,一是使学生了解和掌握古今中外管理思想的发展、管理的基本原理与方法,真正学会对认识进行再认识、对思想进行再思想;二是使学生了解和掌握管理的计划、组织、领导、控制、创新等职能的基本内涵、要求及科学有效实现的方法,对管理职能和过程有一个基本了解;三是使学生能运用所学管理知识进行具体的管理案例分析,并能够在学完课程后对管理实践进行考察,提高学生分析管理问题和解决管理问题的能力,也就是要使学生不仅能够知道“管理”的过程、而且能够弄清“管理”的逻辑;四是开启学生思维并使之追求管理智慧,使学生通过管理学知识的学习而真正学会并能够用自己的头脑来思考管理学理论与实践问题。
在具体进行本课程的学习时,要求学生一要在课堂上认真听讲并作好课前预习和课后复习,力争弄懂弄通教材内容;二要认真完成所布置的课外作业和案例分析,并积极就课堂讨论题目作好准备;三是自发作些社会(机构或组织)管理调研,以为弄懂课程内容积累感性认识和锻炼自己分析、解决管理问题的能力。
九、学时安排:十、实验内容和要求:无十一、考核方式:考试成绩由两块构成,其中期末成绩占70%,平时成绩占30%。
第一章管理与管理学第一节管理的概念及其基本特征第二节管理的性质第三节管理学研究的内容第四节学习和研究管理学的方法第二章管理学的形成与发展第一节管理学形成前的管理思想与实践第二节古典管理理论第三节人际关系学说和行为科学理论第四节管理理论丛林第五节战略管理第六节全面质量管理第七节学习型组织与卓越绩效模式第三章管理环境、社会责任与管理道德第一节管理与环境第二节社会责任与管理道德第二篇计划工作第四章计划工作概述第一节计划工作的含义第二节计划的种类与程序第三节计划工作的原理第五章目标与战略第一节目标的含义第二节目标管理第三节战略分析第四节战略设计与选择第六章预测与决策第一节前提条件和预测第二节决策的含义第三节决策的类型第四节预测与决策的方法第三篇组织工作第七章组织工作概述第一节组织工作的含义第二节影响组织结构选择的因素第三节组织工作的原理第八章组织结构设计与类型第一节职位设计第二节纵向设计――层次划分第三节横向设计――部门划分第四节组织结构的类型第九章组织中的职权配置第一节职权划分第二节授权第三节集权与分权第四节员工活性化第五节委员会管理第十章组织变革第一节组织变革的含义第二节面向过程的组织变革第四篇人员配备工作第十一章人员配备工作概述第一节人员配备的含义第二节人员配备的原理第十二章管理人员的选聘、考评和培训第一节管理人员的选聘第二节管理人员的考评第三节管理人员的考评第四节管理人员的培训第五篇领导工作第十三章领导工作概述第一节领导工作的含义第二节领导工作的原理第三节有关领导的理论第四节领导者的修养与领导艺术第十四章团队第一节团队的含义第二节团队的类型第三节团队的形成与发展第四节团队发展的技巧第十五章沟通第一节沟通的含义第二节沟通的类型第三节沟通的选择、原则与要求第四节沟通的障碍与控制第十六章激励第一节激励的含义第二节有关激励理论第三节激励的方式与要求第六篇控制工作第十七章控制工作概述第一节控制工作的含义第二节控制工作的类型第三节控制工作的要求第四节控制工作的原理第十八章控制的技术与方法第一节预算控制第二节传统的非预算控制第三节计划评审技术第四节综合控制第五节平衡记分卡第六节管理审核第十九章管理信息系统第一节概述第二节管理信息系统的构成与技术(IT)平台第三节管理信息系统的建立与实施第四节管理信息系统与者,通过实施计划、组织、人员配备、领导、控制等职能,来协调他人的活动,使他人同自己一起实现既定社会现象。
管理学原理(第三版)杨文士课后案例题参考答案第一章杨总经理的一天杨总经理的一天胜利电子公司是一家拥有200多名员工的小型电子器件制造企业。
除了三个生产车间之外,企业还设有生产技术科、购销科、财务科和办公室四个部门。
总经理杨兴华任现职已有四年,此外还有两个副总经理张光和江波,分别负责生产技术、经营及人事。
几年来,公司的经营呈稳定增长的势头,职工收入在当地属于遥遥领先的水平。
今天已是年底,杨总经理一上班就平息了两起“火情”。
首先是关于张平辞职的问题。
张平现在是一车间热处理组组长,也是公司的技术骨干,一向工作积极性挺高。
但今天一上班就气呼呼地来到总经理办公室递上了一份辞呈。
经过了解,张平并非真的想辞职,而是觉得受了委屈。
原因是头天因车间主任让他去参加展览中心的热处理新设备展销会而未能完成张副总交办的一批活,受到了张副总的批评。
经过杨总说服后,张平解开了心结,收回了辞呈。
张平刚走又来了技术科的刘工。
刘工是厂里的技术大拿,也是技术人员中工资最高的一位。
刘工向杨总抱怨自己不受重视,声称如果继续如此的话,自己将考虑另谋出路。
经过了解,刘工是不满技术科的奖金分配方案。
虽然技术科在各科室中奖金总额最高,但科长老许为了省事,决定平均分配,从而使得自认为为企业立下汗马功劳的刘工与刚出校门的小李、小马等人所得一样。
结果是小李、小马等欢天喜地,而刘工却感到受到了冷落。
杨总对刘工作了安抚,并告诉刘工明年公司将进一步开展和完善目标管理活动。
“大锅饭”现象很快就会克服。
事实上,由于年初定计划时,目标定得比较模糊和笼统,各车间在年终总结时均出现了一些问题。
送走了张平和刘工后,杨总经理开始翻阅秘书送来的报告和报表,上个月的质量情况令他感到不安,产品不合格率上升了0——6个百分点。
车间和生产技术科在质量问题上的相互推诿也令人恼火。
他准备在第二天的生产质量例会上重点解决这个问题。
此外,用户的几起投诉也需要格外重视。
处理完报告和报表后,杨总经理决定到车间巡视一下。
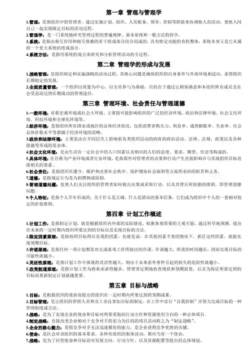
第一章管理与管理学1.管理:是指组织中的管理者,通过实施计划、组织、人员配备、领导、控制等职能来协调他人的活动,使他人同自己一起实现既定目标的活动过程。
2.管理学:是一门系统地研究管理过程的普遍规律、基本原理和一般方法的科学。
3.系统:是指由相互作用和相互依赖的若干组成部分结合而成的,具有特定功能的有机整体,系统本身又是它从属的一个更大系统的组成部分。
4.系统方法:是指用系统的观点来研究和分析管理活动的全过程。
第二章管理学的形成与发展1.战略管理:是组织制定和实施战略的活动过程,其核心问题是确保组织的自身条件与外部环境相适应,求得组织长期稳定的发展。
2.全面质量管理:一个组织以质量为中心,以全员参与为基础,目的在于通过让顾客满意和本组织所有成员及社会受益而达到长期成功的管理途径。
第三章管理环境、社会责任与管理道德1.一般环境:亦称宏观环境或社会大环境,主要指可能影响组织的广泛的经济环境、政治和法律环境、社会文化环境、科技环境和全球化环境等。
2.经济环境:是指组织所在国家或地区的总体经济状况,包括消费者购买力、利息率、通货膨胀率、失业率、社会总体价格水平等都属于经济环境的范畴。
3.政治和法律环境:主要是由在不同层次上影响着各类组织活动的政府的政治活动、法律、法规、政策以及各种措施等形成的复杂体。
4.社会文化环境:是由生活在一定社会中的人口因素以及相应的人们的态度、要求、期望、信念等构成的。
5.具体环境:往往称为产业环境或者行业环境,是指那些对管理者的决策和行动产生直接影响并与实现组织目标直接相关的要素。
6.社会责任:是指组织在遵守、维护和改善社会秩序、保护增加社会福利等方面所承担的职责和义务。
7.道德:是指规定行为是为的惯例或原则。
8.管理道德问题:促使人们关注组织的管理者如何做出决策或采取行动,以及其背后所依据的准则,即管理道德问题。
9.个人特征:是指个人早年形成的、关于什么是正确、什么是错误的基本信条,它们成为组织中个人的一套相对稳定的价值准则。
第一章企业运作的源头1. 所有组织的一个基本目标是能长期生存下来去贯彻基本宗旨。
(√2. 完成计划是组织的最终目的。
(√3. 管理人员通过对资源进行组合和协调来实现组织目标。
(√4. 企业以盈利为唯一目的,因此管理人员的管理活动应紧紧围绕盈利这一中心。
(×5. 宗旨是公司的宪法,是全公司上下的行为准则。
(√第二章管理者与管理6. 对于管理,最形象的描述是___C. A和B _____。
7. 管理理论以___ B. 组织_____为核心。
8. 以下不属于管理职能的是___C. 有效获取资源 ____。
9. 管理者应该承担哪种类型的角色___ D.全部皆是 ____。
10. 法约尔所提出的企业6项经营职能是指:技术职能、营业职能、财务职能、保养、安全职 ( 11. 按照现代的观点,管理的职能包括计划、组织、领导和控制。
(√12. 法约尔提出的管理职能中包括了指挥、协调两大职能,现代理论则以领导取而代之。
(√ 13. 泰勒教授提出,管理就是决策。
(×14. 作为管理者,我们应该把员工利益放在首位。
(√15. 管人理事这个管理的概念,告诉我们要先管人,后理事。
(√16. 实行末位淘汰制可以从根本上调动员工的积极性。
(×17. 管理的任务就是解决企业怎么做和愿意做的问题。
(√18. 管理的目的,就是设计和维持一个良好的工作环境,使员工在这个环境里能积极而主动, 热情而高效并愉快地工作,使组织完成任务(√19. 效率是指正确的做事。
(√20. 效能是指正确的做事。
(×第三章管理的原则21. 法约尔提出了管理的__22. 统一领导原则是指__ _____。
23. 厌倦是______所容易催生的一种情绪状态。
24. 创新精神、人员的稳定、等级系列、公平都是管理原则的内容。
(√25. 现代企业管理需要学雷锋。
(√26. 实现组织秩序要求和员工首创欲望之间往往出现矛盾。
管理学原理第一至第十九章(重要知识点归纳)第一章管理:指组织中的管理,通过实施计划、组织、人员配备、领导、控制等职能来协调他人的活动,使他人同自己一起实现既定目标的活动过程。
管理的特性:1管理是一种文化现象和社会现象(管理的载体是组织)2管理的主体是管理者(德鲁克认为;管理者的第一个责任是管理一个组织,第二个责任是管理管理者,第三个责任是管理工作和员工)3管理的任务,职能与层次(管理的任务也就是管理者的任务:设计和维持一种环境,使在这一环境中工作的人们能够用尽可能少的支出,实现既定的目标)(分成上中下三个管理层次,五个基本职能,即计划、组织、人员配备、领导、控制)4管理的核心是处理好人际关系管理是一种艺术,这是强调管理的实践性。
管理的两重性:必要性,目的性。
管理学是一门系统地研究管理过程的普遍规律、基本原理和一般方法的科学。
管理学的特点:一般性、多科性、历史性、实践性。
管理学研究的内容:生产力方面、生产关系方面、上层建筑。
学习与研究管理学的一般方法有三:(唯物辩证法、系统方法、理论联系实际的方法)系统是指由相互作用和相互依赖的若干组成部分结合而成的,具有特定功能的有机整体,系统本身又是它从属的一个更大系统的组成部分。
系统方法是指用系统的观点来研究和分析管理活动的全过程。
系统的特征:整体性、目的性、开放性、交换性、相互依存性、控制性。
系统的观点:1整体性、2“开放性”与“封闭性”、3封闭则消亡的观点、4模糊分界的观点、5保持“体内动态平衡”的观点、6信息反馈观点、7分级观点、8不断分化和完善的观点、9等效观点。
为什么要学习、研究管理学?管理学是一门系统地研究管理过程的普遍规律、基本原理和一般方法的科学,是人们在长期实践中总结出来的系统化理论和行之有效的方法。
学习、研究管理学的意义在于:1管理的重要性决定了学习、研究管理学的必要性2学习、研究管理学是培养管理人员的重要手段之一3学习、研究管理学是未来的需要。
管理学原理》课程教学大纲课程代码:PUMA5001课程类别:大类基础课授课对象:行政管理专业开课学期:秋季学期学分:2学分指定教材:马工程教材陈传明主编,《管理学》,高等教育,2019年版一、教学目的:《管理学原理》是揭示管理活动一般规律的学科。
本课程的教学目的是,通过学习,使学生较为系统地掌握管理学的基本概念、理论和方法,并增强学习、研究、应用管理学的能力。
本课程的内容大体上可分为两大部分:第一部分是管理学基础部分,含管理、管理者、管理学,管理学理论的形成和发展,组织环境,企业社会责任和企业伦理;第二部分以管理的四项基本职能(计划工作、组织工作、领导工作、控制工作)为主线来展开分析和讨论,分别阐明各项基本职能的概念、内容、理论、原则、程序和方法等。
二、课程内容第一章管理导论1、教学内容第一节管理学的内涵与本质第二节管理的基本原理与方法第三节管理活动的时代背景2、教学要点介绍组织、企业、管理、人本原理、效益原理、适度原理、全球化、信息化、市场化。
第二章管理理论的历史演变1、教学内容第一节古典管理理论第二节现代管理流派第三节当代管理理论2、教学要点主要介绍了统一指挥、例外管理、差别计件工资值等基本概念。
泰勒的科学管理理论以及泰勒、韦伯、巴纳德等代表理论和主流观点。
第三章决策与决策过程1、教学内容第一节决策的概念、要素、功能及任务一、决策的定义二、决策的原则三、决策的依据第二节决策的类型与特征一、决策的类型(一)长期决策与短期决策(二)战略决策、战术决策与业务决策(三)集体决策与个人决策(四)初始决策与追踪决策(五)程序化决策与非程序化决策(六)确定型决策、风险型决策与不确定型决策二、决策的特点(一)目标性(二)可行性(三)选择性(四)满意性(五)过程性(六)动态性第三节决策过程及影响因素2、教学要点决策的定义、原则与依据;决策的过程与影响因素;决策的各种方法。
第四章环境分析与理性决策1、教学内容第一节组织的内外部环境要素一、一般环境分析方法二、具体环境分析方法三、内外部环境综合分析方法四、针对环境变化的分析方法第二节理性决策与非理性决策第三节不同的决策方法一、决策背景研究方法二、活动方案生成与评价方法三、选择活动方案的评价方法2、教学要点介绍PEST分析、SWOT分析,脚本法、DHS模型、政治协商决策模型等;第五章决策的实施与调整1、教学内容第一节实施决策的计划制定第二节推进计划的流程和方法第三节决策追踪与调整2、教学要点介绍战略计划、战术计划、作业计划、滚动计划法;目标管理、PDCA循环,刚性预算,弹性预算等概念第六章组织设计1、教学内容第一节组织设计的任务与影响因素一、问题的提出(一)个人活动与集体活动(二)管理幅度、管理层次与组织结构(三)影响管理幅度的因素二、组织设计的原则(一)因事设职与因人设职相结合的原则(二)权责对等的原则(三)命令统一原则三、经营环境对企业组织设计的影响四、经营战略对企业组织设计的影响五、技术及其变化对企业组织设计的影响(一)生产技术对企业组织的影响(二)信息技术对企业组织的影响第二节分析组织结构第三节分析组织整合第一节正式组织与非正式组织一、正式组织的活动与非正式组织的产生二、非正式组织的影响(一)非正式组织的积极作用(二)非正式组织可能造成的危害三、积极发挥非正式组织的作用第二节直线与参谋一、直线、参谋及其相互关系二、直线与参谋的矛盾三、正确发挥参谋的作用(一)明确职权关系(二)授予必要的职能权力(三)向参谋人员提供必要条件第三节委员会一、运用委员会的理由二、委员会的局限性(一)时间上的延误(二)决策的折中性(三)权力和责任的分离三、提高委员会的工作效率2、教学要点正式组织与非正式组织的区分;直线与参谋及其相互关系;委员会的作用及局限性。
第十四章战略管理1.什么是战略?战略的概念是如何引入管理学中来的?答:“战略”一词原为军事用语,它是指在战争中由战争指挥者依据战争规律及其进程中,制定与实施的具有全局性、长远性与纲领性的方针、策略与计划。
可以说,军事战略是一门指挥与驾驭战争的学问与艺术。
当人类历史进入20世纪,企业之间的竞争日益加剧,这时,人们渐渐形成了“商场如战场”的观念,并且越来越感觉到商业竞争也带有军事竞争的色彩。
相应地,“战略”一词也被逐渐应用于工商企业的管理中。
1938年,巴纳德首次将战略的概念引人管理理论,他认为,把战略因素局限于管理活动和交易活动的某些方面是没有必要的,在需要做出决策的任何情况下,企业组织应该遵循的原则是相同的,都必须考虑到战略因素。
关于战略的概念,不同的学者有不同的定义:(1)冯·诺伊曼(Von·Neumann)和摩根斯顿(Morgenstern)在其所著的《博弈理论与经济行为》一书中将战略理解为“一个企业根据其所处的特定情形而选择的一系列行动”。
(2)第一个真正为企业战略下定义的人是钱德勒。
他在《战略与结构》一书中将战略定义为“确定企业基本长期目标,选择行动途径并为实现这些目标进行资源分配”。
(3)加拿大麦吉尔大学的明兹伯格教授将人们对战略的各种定义概括为5P,即Plan、Pattern、Position、Perspective和Ploy。
①Plan是指从企业未来发展的角度来看,战略表现为一种“计划”,它强调的是组织领导要有意识地进行领导,凡事谋划在前行事在后;②Pattern是指从企业过去的发展历程来看,战略表现为一种“模式”,它强调战略重在行动,否则只是空想;③Position是指从产业层次来看,战略表现为一种“定位”,它强调企业应适应外部环境,并在激烈竞争的环境中找到一个有利于自己的定位;④Ploy是指企业在竞争过程中采用的一种“计谋”,它强调战略是为了击败竞争对手而采取的一种手段,以达到企业的预期目标;⑤Perspective是指从企业层次来看,战略表现为一种“观念”,它强调战略过程的集体意识,要求企业成员共同享有企业的战略,以此为基础达成一致的行动。
《管理学原理》课程教学大纲展开全文《管理学原理》课程教学大纲一、课程说明1.课程代码:1060621012.总学时数: 54 ,其中理论环节学时数: 54 ,实验实践环节学时数:0。
3.学分:34.适用专业:本科5.本课程的性质、地位和作用《管理学原理》是教育部制定的工商管理类专业的核心课程之一,又是管理学科体系中的一门重要学科,主要是从一般理论、一般原理、一般特征的角度对管理活动加以研究,从中找出一般规律性。
因此,也称一般管理学或管理原理学,是我院经济类和管理类各专业的共同专业基础课,也是考研的重要专业课之一。
本课程的主要作用在于使学生对管理学的基本知识、基本原理、基本理论以及管理职能有一个比较全面地、概括地了解和掌握。
二、教学基本要求•本课程的目的、任务学习本课程的目的是让学生掌握管理过程的普遍规律、基本原理和一般方法,增强管理能力。
为达到上述目的,在本课程教学过程中要尽量做到理论性、系统性与实践应用性的结合,针对我国的管理实践,积极借鉴发达国家的先进的管理经验。
2.本课程的教学要求通过本课程的学习,学生应明确企业或一般社会、经济组织管理的基本概念、基本原理和基本方法;了解管理思想和管理理论的产生与演变过程以及在这个过程中形成的主要理论流派的主要代表人物及其理论贡献;熟悉管理过程的主要工作内容及其组织方法;在熟练掌握上述内容的基础上,应能利用有关理论和方法,分析各类工商企业和一般社会、经济组织管理中的具体问题。
三、学时分配章节(序号)内容学时数理论实践、实验总学时第一章管理活动与管理理论 6 6 第二章道德与社会责任 2 2 第三章全球化管理 2 2 第四章信息与信息化管理 2 2 第五章决策与决策方法 4 4 第六章计划与计划工作 3 3 第七章战略性计划与计划实施 3 3 第八章组织设计 3 3 第九章人力资源管理 3 3 第十章组织变革与组织文化 4 4第十一章领导 3 3第十二章激励 3 3第十三章沟通 2 2第十四章控制与控制过程 3 3第十五章控制方法 2 2第十六章管理的创新职能 3 3第十七章企业技术创新 3 3第十八章企业组织创新 3 3合计54 54四、大纲内容(一)教学大纲内容第一章管理活动与管理理论【本章教学目的、要求】:通过本章学习使学生明确管理学的基本问题,弄清管理学的理论体系和框架。
管理学原理教案电子版(学生简版)第一章:管理概述1.1 管理的定义与功能1.2 管理者的角色与技能1.3 管理思想的演变1.4 管理学科的性质与方法第二章:管理环境2.1 环境分析的重要性2.2 外部环境因素分析2.3 内部环境因素分析2.4 组织环境适应策略第三章:组织结构与设计3.1 组织结构的类型与特征3.2 组织结构设计的原则与步骤3.3 组织层次与部门化3.4 组织权力与沟通第四章:人力资源管理4.1 人力资源管理的重要性4.2 人力资源规划与招聘4.3 员工培训与发展4.4 绩效管理与人力资源激励第五章:领导与激励5.1 领导理论概述5.2 领导风格与技能5.3 激励理论5.4 激励与管理第六章:决策与问题解决6.1 决策的重要性与过程6.2 决策方法与技术6.3 问题识别与解决策略6.4 决策风险与伦理考量第七章:战略管理7.1 战略管理的基本概念7.2 企业战略的类型与层次7.3 战略制定与实施过程7.4 战略评估与调整第八章:营销管理8.1 营销管理概述8.2 市场调研与分析8.3 营销组合策略8.4 营销策划与执行第九章:财务管理9.1 财务管理的基本原则9.2 财务报表分析9.3 资本预算与投资决策9.4 财务规划与风险管理第十章:运营管理10.1 运营管理概述10.2 生产过程设计与改进10.3 质量管理10.4 供应链与物流管理第十一章:组织行为与人力资源管理11.1 组织行为的基本概念11.2 组织文化与管理11.3 团队建设与冲突管理11.4 员工关系与劳工法规第十二章:风险管理与企业伦理12.1 风险管理的重要性12.2 风险识别与评估12.3 风险应对策略12.4 企业伦理与社会责任第十三章:国际管理13.1 国际管理的基本概念13.2 全球化与跨国管理13.3 国际市场进入策略13.4 国际商务谈判与礼仪第十四章:项目管理14.1 项目管理的基本原则14.2 项目规划与管理14.3 项目执行与监控14.4 项目收尾与评估第十五章:管理信息系统15.1 信息系统与管理15.2 信息技术与决策支持15.3 电子商务与供应链管理15.4 信息系统的战略应用重点和难点解析重点:管理的定义、功能和管理者的角色。