手机玻璃镜片抛光工艺简介
- 格式:ppt
- 大小:1.52 MB
- 文档页数:18
曲面手机玻璃的一种抛光工艺研究发布时间:2021-11-10T06:27:14.014Z 来源:《科技新时代》2021年9期作者:张波[导读] 故实施曲面手机的玻璃抛光处理工艺综合分析,有着一定的现实意义和价值。
广东长盈精密技术有限公司广东东莞 523000摘要化学机械化抛光,属于区别于纯化学、纯机械化一种抛光处理工艺。
化学机械化抛光工艺(CMP),其是以化学及机械两者共同作用为基础,防止因单纯机械化抛光处理所致表面质量受损、单纯化学抛光处理所致较慢抛光处理速度及低效率相关缺陷。
以软磨硬为基本原理,也就是借助较软材料对较硬材料表面予以化学抛光处理,表面高品质化抛光处理得以实现。
鉴于此,本文主要侧重于分析曲面手机的玻璃抛光处理工艺,期望可以为后续更多技术工作者和研究学者对此类课题的实践研究提供有价值的指导或者参考。
关键词:曲面手机;玻璃;抛光工艺;前言伴随现阶段曲面手机产品日益盛行,对此曲面手机产品玻璃抛光处理工艺层面提出更高要求。
曲面玻璃的抛光工艺当中,玻璃材料实际去除率和化学机械化抛光关联性较大。
故实施曲面手机的玻璃抛光处理工艺综合分析,有着一定的现实意义和价值。
1、抛光工艺原理概述曲面手机的玻璃属于铝硅酸盐类玻璃,二氧化硅为基本成分,实施抛光处理期间,所用抛光液当中以CeO2为有效成分,呈黄白色或者白色固体状,难以溶解于水中,所具备优越性集中表现为极短抛光处理时间、极强切削力、高精度化抛光处理、较长的使用寿命等等。
CeO2的抛光粉,结合含量可划分测绘能够成低、中、高铈的抛光粉。
实施抛光处理期间,CeO2和玻璃会有微量的化学反应产生,抛光垫实施机械切削处理,机械切削及化学反应可同步实施,磨去玻璃表层,确保全新玻璃层裸露出来,循环上述反应过程。
抛光处理期间,抛光液将带动着CeO2的抛光粉实现高速化旋转,产生的液流动能会对玻璃表面和亚表面处晶体结合产生破坏作用,CeO2的抛光粒持续增加带动能,促使其去除玻璃表面效果得以提升。
手机镜片生产工艺手机镜片是指智能手机上的显示屏幕,它是手机的核心部件之一。
手机镜片的生产工艺主要包括以下步骤:材料准备、基板制备、涂层制备、切割和研磨、检测和包装等。
首先,材料准备是手机镜片生产工艺的第一步。
镜片材料一般采用玻璃或塑料材料,如玻璃纤维、有机玻璃等。
这些材料经过特殊处理,以提高其透明度和硬度。
接下来是基板制备。
基板是镜片的底板,可以用来支撑涂层和保护显示屏,同时也决定了镜片的厚度和重量。
基板可以采用玻璃或塑料材料,它们经过加工和抛光,制成适合生产的形状和尺寸。
涂层制备是手机镜片生产工艺中的关键步骤。
涂层可以增强镜片的耐磨性、防刮性和抗指纹性等。
涂层一般由几种不同的材料组成,如硅、氮化硅和氮化硅酸等。
涂层材料通过热蒸发、溅射或离子束沉积等技术,均匀地涂敷在镜片表面。
然后是切割和研磨过程。
在这一步骤中,将涂层过的大块镜片切割成需要的尺寸和形状,并利用研磨工艺去除边缘毛刺和表面的凹凸不平。
切割和研磨过程需要高精度的设备和工艺控制,以保证镜片的尺寸和表面质量。
接下来是检测过程。
通过检测工艺对镜片进行厚度、硬度、耐刮伤性、透明度等性能的测试,以保证镜片的质量。
常用的检测方法包括光学显微镜、显微硬度计、厚度计等。
最后是包装过程。
将经过检测的镜片进行分类、包装,并加入防震、防潮等保护措施,以确保镜片在运输和使用过程中的安全和可靠。
综上所述,手机镜片的生产工艺包括材料准备、基板制备、涂层制备、切割和研磨、检测和包装等多个步骤。
每个步骤都需要高度的技术要求和精确的工艺控制,以确保生产出符合要求的高质量手机镜片。
手机3d玻璃的工艺
手机3D玻璃是一种新型的手机屏幕材质,能够呈现出更加真实、立体的图像效果。
具体的工艺过程如下:
1. 压力烧结:首先,将玻璃原料经过特殊处理,使其成为粉末状。
然后,在高温高压的条件下,将玻璃粉末进行烧结,使其形成坚固的坯体。
2. 抛光:将烧结好的坯体进行表面抛光处理,以去除表面的不平整和杂质。
3. 切割:将已经抛光的坯体按照手机屏幕的尺寸进行切割。
4. 加工:对切割好的坯体进行精密加工,包括控制尺寸、透光性和光学性能等。
5. 高温处理:将经过加工的坯体放入高温炉中进行热处理,以提高其硬度和耐磨性能。
6. 冷却处理:在高温处理后,将玻璃坯体进行冷却处理,使其逐渐从高温状态回复到室温。
7. 光学涂层:在坯体的表面涂上一层特殊的光学涂层,以增加光的透过率和抗反射能力。
8. 镜面涂层:在光学涂层之上,再涂上一层镜面涂层,以使屏幕更加光滑和耐磨。
9. 雷射刻蚀:使用激光设备对镜面涂层进行刻蚀,以达到3D效果。
10. 检查和清洁:对成品进行检查,确保没有瑕疵和缺陷。
清洁后,进行包装和出厂。
以上是手机3D玻璃制造的一般工艺流程,不同厂商和产品可能会有细微的差异。
玻璃镜片抛光工艺用抛光机和抛光粉或抛光液一起下进行抛光要设定抛光时间,压力等参数. 抛光后要立即进行清洗可浸泡,否则抛光粉会固化在玻璃上,会留有痕迹的.1.抛光粉的材料抛光粉通常由氧化铈、氧化铝、氧化硅、氧化铁、氧化锆、氧化铬等组份组成,不同的材料的硬度不同,在水中的化学性质也不同,因此使用场合各不相同。
氧化铝和氧化铬的莫氏硬度为9,氧化铈和氧化锆为7,氧化铁更低。
氧化铈与硅酸盐玻璃的化学活性较高,硬度也相当,因此广泛用于玻璃的抛光。
为了增加氧化铈的抛光速度,通常在氧化铈抛光粉加入氟以增加磨削率。
铈含量较低的混合稀土抛光粉通常掺有3-8的氟;纯氧化铈抛光粉通常不掺氟。
对ZF或F系列的玻璃来说,因为本身硬度较小,而且材料本身的氟含量较高,因此因选用不含氟的抛光粉为好。
2.氧化铈的颗粒度粒度越大的氧化铈,磨削力越大,越适合于较硬的材料,ZF玻璃应该用偏细的抛光粉。
要注意的是,所有的氧化铈的颗粒度都有一个分布问题,平均粒径或中位径D50的大小只决定了抛光速度的快慢,而最大粒径Dmax决定了抛光精度的高低。
因此,要得到高精度要求,必须控制抛光粉的最大颗粒。
3. 抛光粉的硬度抛光粉的真实硬度与材料有关,如氧化铈的硬度就是莫氏硬度7左右,各种氧化铈都差不多。
但不同的氧化铈体给人感觉硬度不同,是因为氧化铈抛光粉通常为团聚体。
当然,有的抛光粉中加入氧化铝等较硬的材料,表现出来的磨削率和耐磨性都会提高。
4. 抛光液的浓度抛光过程中浆料的浓度决定了抛光速度,浓度越大抛光速度越高,但是太大的浓度容易导致磨削过程中温度升高,水分蒸发太快,容易造成堵砂。
使用小颗粒抛光粉时,浆料浓度因适当调低。
一般来说,视抛光液的悬浮性来定制其合适比例。
5 镜片抛光光学镜片经过研磨液细磨后,其表面尚有厚约2–3 m 的裂痕层,要消除此裂痕层的方法即为抛光。
抛光与研磨的机制一样,唯其所使用的工具材质与抛光液(slurry) 不同,抛光所使用的材料有绒布(cloth)、抛光皮(polyurethane) 及沥青(pitch),通常要达到高精度的抛光面,必须使用到纳米级的抛光粉。
手机玻璃工艺流程手机玻璃工艺流程是指制造手机玻璃的整个过程。
手机玻璃是手机的重要组成部分,其质量和工艺直接影响到手机的使用寿命和用户体验。
下面,我将介绍手机玻璃工艺流程。
首先是玻璃原材料生产。
手机玻璃通常使用的是特种玻璃,如康宁大猩猩玻璃。
这种玻璃具有高硬度、高透明度和高耐磨损性能,能够提供较好的保护手机屏幕的功能。
玻璃原材料生产主要包括原材料选材、原材料预处理、熔化成型等过程。
接下来是玻璃加工。
玻璃加工主要包括切割、打磨、抛光等步骤。
首先,将原材料切割成所需尺寸的玻璃片。
然后,通过打磨和抛光等工艺,使玻璃表面光滑,减少划痕和瑕疵,提高玻璃的质量。
第三步是防刮伤处理。
为了提高手机玻璃的耐刮伤性能,需要对玻璃表面进行处理。
主要有物理法和化学法两种方式。
物理法主要通过高温处理或喷砂等方式,在玻璃表面形成一层较硬的涂层,增强玻璃的硬度和耐磨损性能。
化学法则是利用特殊的化学液体,将玻璃表面进行喷涂、浸渍、印刷或电镀等方式,将一层涂层添加到玻璃表面上,提高其防刮伤性能。
接下来是玻璃强化处理。
玻璃强化是为了提高手机玻璃的抗冲击性能和韧性。
一般采用化学强化或热强化工艺。
化学强化是将玻璃片浸入特殊化学液体中,通过离子交换作用在玻璃表面形成压缩层,提高玻璃的强度和韧性。
热强化则是将玻璃加热至高温,然后迅速冷却,使玻璃表面形成压缩应力,提高玻璃的抗冲击性能。
最后是玻璃涂层处理。
玻璃涂层是为了提高手机屏幕的透明度和防眩光性能。
一般采用物理气相沉积或化学气相沉积技术。
物理气相沉积是通过将特殊材料蒸发、溅射等方式,将一层薄膜添加到玻璃表面上。
化学气相沉积则是利用气相反应,在玻璃表面形成一层薄膜。
以上就是手机玻璃工艺流程的主要步骤。
通过这些工艺,可以生产出质量优良、性能稳定的手机玻璃。
手机玻璃工艺的不断创新和改进,不仅可以提高手机的质量和性能,也可以满足用户对于手机屏幕的不断需求和追求。
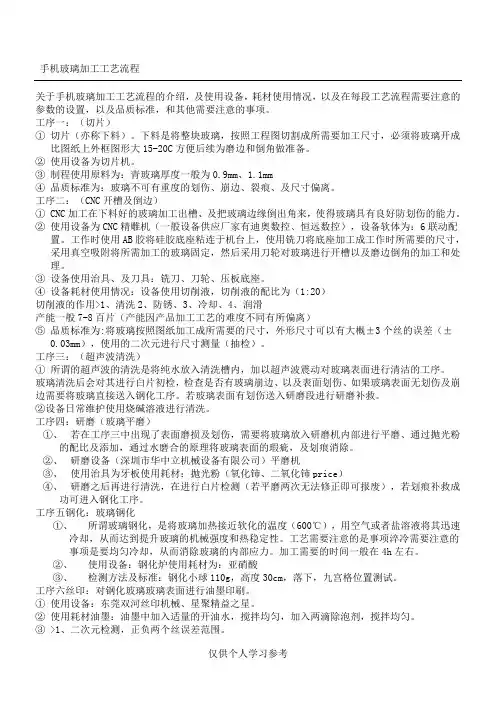
手机玻璃加工工艺流程关于手机玻璃加工工艺流程的介绍,及使用设备,耗材使用情况,以及在每段工艺流程需要注意的参数的设置,以及品质标准,和其他需要注意的事项。
工序一:(切片)①切片(亦称下料)。
下料是将整块玻璃,按照工程图切割成所需要加工尺寸,必须将玻璃开成比图纸上外框图形大15-20C方便后续为磨边和倒角做准备。
②使用设备为切片机。
③制程使用原料为:青玻璃厚度一般为0.9mm、1.1mm④品质标准为:玻璃不可有重度的划伤、崩边、裂痕、及尺寸偏离。
①CNC②6联动配理。
③④产能一般⑤①①、②、③、④、工序五钢化:玻璃钢化①、所谓玻璃钢化,是将玻璃加热接近软化的温度(600℃),用空气或者盐溶液将其迅速冷却,从而达到提升玻璃的机械强度和热稳定性。
工艺需要注意的是事项淬冷需要注意的事项是要均匀冷却,从而消除玻璃的内部应力。
加工需要的时间一般在4h左右。
②、使用设备:钢化炉使用耗材为:亚硝酸③、检测方法及标准:钢化小球110g,高度30cm,落下,九宫格位置测试。
工序六丝印:对钢化玻璃玻璃表面进行油墨印刷。
①使用设备:东莞双河丝印机械、星聚精益之星。
②使用耗材油墨:油墨中加入适量的开油水,搅拌均匀,加入两滴除泡剂,搅拌均匀。
③>1、二次元检测,正负两个丝误差范围。
仅供个人学习参考工序七烘烤:将丝印好的玻璃屏幕放入烘烤炉中进行烘烤,使得玻璃表面的油墨进行烘烤。
①、烘烤机(深圳市元创电热设备)工序八覆膜:对加工好的玻璃进行包装。
①使用设备覆膜机。
②使用耗材覆膜。
③覆膜的工艺标准:覆膜前需要进行目检工作,玻璃视窗表面无划伤、及污染(小白球)、丝印边沿无毛边、裂纹及其它异常情况。
覆膜后:覆膜后与玻璃表面的贴合应当不存在气泡,等其他异常情况。
仅供个人学习参考。
手机玻璃工艺流程手机玻璃工艺是指手机屏幕玻璃的制作工艺,它是手机制造过程中非常重要的一环。
手机玻璃工艺的好坏直接影响着手机屏幕的质量和使用寿命。
下面我们就来详细了解一下手机玻璃工艺的流程。
1. 材料准备。
手机玻璃工艺的第一步是材料准备。
玻璃是手机屏幕的主要材料,而且玻璃的质量直接决定了手机屏幕的质量。
因此,在手机玻璃工艺流程中,首先要选择优质的玻璃原料。
一般来说,手机屏幕所使用的玻璃材料主要有康宁大猩猩玻璃、旭硝子玻璃等。
这些玻璃材料都具有高硬度、高透明度、抗刮花等优点,非常适合用于手机屏幕制作。
2. 磨边。
磨边是手机玻璃工艺中的第二步。
在这一步中,工人们会将玻璃原料进行切割和打磨,使其边缘变得光滑平整。
这样可以有效地避免玻璃划伤用户的手,同时也为后续的工艺流程做好了铺垫。
3. 清洗。
清洗是手机玻璃工艺中的重要一环。
在这一步中,工人们会将磨边后的玻璃进行清洗,去除表面的灰尘和杂质,确保玻璃表面的干净和光滑。
这样可以保证后续的工艺流程不受到外界杂质的影响,从而保证手机屏幕的质量。
4. 制作。
制作是手机玻璃工艺中的核心环节。
在这一步中,工人们会将清洗干净的玻璃原料进行加工和处理,使其成为一块完整的手机屏幕。
这个过程包括玻璃的切割、打孔、抛光等多个步骤,需要非常精密的设备和技术。
只有经过精心制作的玻璃屏幕,才能保证手机的显示效果和触控体验。
5. 钢化。
钢化是手机玻璃工艺中的最后一步。
在这一步中,工人们会将制作好的玻璃屏幕进行钢化处理,增强其硬度和耐磨性。
钢化后的玻璃屏幕不仅更加耐刮,而且在受到冲击时也不容易破裂,能够有效地保护手机屏幕不受损坏。
总结。
手机玻璃工艺流程是一个非常复杂和精密的过程,需要工人们具备一定的技术和经验。
只有经过严格的工艺流程和质量把控,才能制作出高质量的手机屏幕玻璃。
而优质的手机屏幕玻璃不仅可以提升用户的使用体验,还能够保护手机屏幕不受损坏,延长手机的使用寿命。
希望通过本文的介绍,大家能够更加了解手机玻璃工艺流程,对手机屏幕的质量有更深入的认识。
镜片抛光
用酒精等烤热沥青,然后拿镜片往上压(镜片上不能有明显的突出或凹陷的痕迹),压出一个印模子,然后趁半凉的时候把镜片取下来,凉透后,模子就做成了。
然后上抛光粉,然后抛光。
这个办法可用于复制镜片,但是最初分割的镜片是四边形或者八边形,不能直接弄进这个模具磨,需要粗磨工艺,粗磨模具是钢质的,由车工车制成镜片弧面。
粗磨一般用手工,因为边角容易破碎,手工可以轻柔。
这是早期手工办法和简易机器的磨镜工艺,现在机器的她就不了解了。
工序:
开介,就是割开、锯开成四方、八角或者圆柱,薄的用玻璃刀割,厚的用锯子锯,和玻璃店的工具一样,只是后来有援助性的锯子(冲击钻)可以举出玻璃圆柱,厚的还要切片。
磨边,四角、八角形的要把边磨成圆的。
倒角,把圆的棱边直角磨成钝角,用磨刀石磨。
粗磨,钢制模具或者磨刀石模具,要价冷却液体,一般是煤油,菜油。
抛光,沥青磨具加氧化铈,铁红粉外,还要加液体,一般是蒸馏水,开始粉末兑水少一些,后来对水多一些,据她说铁红就是铁锈粉,但是要很细的,外面卖的加进油漆的颜料铁红可能要处理后才能用。
每一步之间都要清洗,据说铁红分比氧化铈要细。
当然她离开凤凰厂已经25年,说的话不一定准确,大家自己瞧着办,那普通玻璃试验试验,可以的话再实用。
一、玻璃手机镜片性能玻璃类产品主要为超薄玻璃(0.4-2.0mm厚),经过玻璃开片、仿型磨边、抛光、硬化、超声清洗、真空镀膜、丝印等一系列特殊加工工艺制作而成的产品。
它具有美化装饰和保护的功能。
目前产品对象主要为手机(LENS)镜片、MP3镜片等小尺寸产品。
1)产品性能A、极好的表面光洁度;B、极高的表面硬度和超强的抗划伤能力;C、较好的表面强度;D、精确的尺寸控制;E、具有极好的金属视觉效果。
F:表面硬度高,莫氏硬达8H,耐划伤,透光度良好.2)产品结构:平片、卜面、单桥、双桥、批花、异形等3)产品表面处理:真空镀膜、丝印、镭射、幻彩、镀金刚膜、AR膜、AF膜、AS膜特殊工艺为生产特色二、玻璃手机镜片生产工艺简介1.开料:将玻璃开成比产品大15-20个C,再转到下工序生产;将开料过来的材料进行成型加工,加工成与客户提供的图纸一致的形状;如果选用精度高、速度快、性能稳定的恒远数控玻璃雕刻机,很多产品都可以不用车边环节,而且可以给你带来更为精准的外形尺寸。
2.开槽:将要求有槽位的产品进行开槽,由稳定精准的恒远数控雕刻机完成;3..倒边:将车边完成的产品进行磨边处理,按客户要求达到外观和性能的要求,倒边都不需要单一的倒边机了,由工程人员设计加工砂轮磨头,实现直边斜边一次搞定;4.精雕:主要将需要打孔和开台阶等一般工艺做不到的玻璃产品进行加工,也可以代替车边、开槽、倒边等工艺。
不过雕刻机的销售价格不菲,很多厂家还是按传统工艺制作;但各位可以仔细合算下,省下前面三工艺后,你可以减少多少开支?(设备、人力、电费、占地面积)而且还给你制造出更为精良的产品;5.平磨:将倒边完成的产品进行表面光洁度的要求,且控制玻璃的厚度要求,此环节必不可少,而且要选用品质好的平磨设备;6.将平磨加工完成的产品进行强化处理,使玻璃的表面硬度和抗冲击性能提高,从而达到客户要求;7.电镀/丝印:将平磨完成的白片产品进行电镀效果处理,达到镜片要求的效果;8.包装:将效果处理完成且达到客户要求的产品进行清洗、检验、包装。
试谈曲面手机玻璃的一种抛光工艺摘要:在科学技术高速发展的背景下,手机材质逐渐发生改变,目前,曲面手机玻璃已经被众多知名手机所应用,并成为旗舰机的标配。
在曲面手机玻璃加工流程之中,抛光环节十分关键,与成品率存在密切的关联。
本文以曲面手机玻璃的一种抛光工艺为研究内容,结合笔者自身工作经历,对一种曲面手机玻璃的抛光工艺进行论述,希望通过本次研究,填补相关领域的空白。
关键词:曲面手机玻璃;手机材质;抛光液成分引言:手机显示板材质经过多次更新换代,已经由塑料和铝合板材质变为了现如今的铝硅酸盐玻璃,且逐渐成为了一种潮流和趋势。
尤其是曲面手机玻璃的出现,促进了手机行业发展,究其原因,主要是这种玻璃的优势较为显著,其优点表现为重量较轻、手感良好、轻薄和防眩光等等。
但曲面手机玻璃属于硬脆材料,厚度仅为0.4mm,对抛光的要求较为严格,因此对此项课题进行研究,其意义十分重大。
一、曲面手机抛光工艺原理在电子产品领域,手机制造工艺的发展速度最为显著,目前,高铝硅玻璃材质是手机显示面板的主要材质。
曲面手机相较于平面手机而言,在厚薄度上具有明显的优势,一般情况下,曲面手机的厚度仅为平面手机的一半,不会超过0.4mm,再加上曲面手机具有边缘弧宽的特点,因此对手机抛光的要求较为严格。
在选择抛光材质的过程中,制造厂商会将二氧化铈作为抛光液的主要成分,再辅以柔性抛光垫和毛刷,实现对曲面手机玻璃进行抛光的目的,“软磨硬”是此类抛光工艺的原理。
目前,常用的抛光方法主要为两类,分别为直接接触和非接触抛光,其中前者是指利用抛光垫和光刷,直接与玻璃进行接触,通过摩擦完成抛光处理。
而后者可以使磨料和工件表层发生作用,最终完成抛光。
在对比后得知,第二种方法相较于第一种方法而言,虽然抛光效果较好,但成本相对偏高[1]。
二、GMP化学机械抛光工艺(一)作用机理这种抛光工艺属于现代抛光工艺的一种,由两种抛光方法组合而成,分别是机械抛光方法和化学抛光方法,目前,被广泛应用于曲面手机制作之中。
玻璃棱抛工艺《玻璃棱抛工艺》1. 玻璃棱抛工艺的历史1.1 早期起源其实啊,玻璃棱抛工艺的历史那可有些年头了。
早在古代,人们就开始对玻璃进行加工了。
那时候的玻璃制品虽然没有现在这么精致,但也是人们智慧的结晶。
最初,玻璃的加工主要是为了满足一些基本的生活需求,比如制作简单的容器来储存东西。
而棱抛工艺的雏形可能就是从让玻璃表面更光滑这个想法开始的。
就好比我们现在擦桌子,想让它特别光亮,古人也想让玻璃亮晶晶的。
1.2 发展历程随着时间的推移,玻璃制作技术不断发展。
在中世纪的欧洲,玻璃制作工坊开始兴起。
那时候的工匠们就像魔术师一样,不断尝试着新的制作方法。
棱抛工艺也在这个过程中慢慢得到改进。
比如说,他们可能一开始只是用简单的工具来打磨玻璃的边缘,就像我们用砂纸打磨一块木头一样,慢慢地把粗糙的地方磨掉。
到了工业革命时期,机械的出现让棱抛工艺有了更大的发展空间。
各种先进的设备被用于玻璃棱抛,这使得玻璃制品的质量和外观都有了质的飞跃。
就像火车的出现让人们的出行变得更加便捷一样,新设备让玻璃棱抛变得更加高效和精准。
2. 玻璃棱抛工艺的制作过程2.1 前期准备制作玻璃棱抛工艺的玻璃制品,前期准备可不能马虎。
首先呢,得有合适的玻璃原材料。
这就像做菜得选好食材一样重要。
玻璃的种类有很多,不同的玻璃适用于不同的棱抛工艺。
比如说,普通的钠钙玻璃适合一些日常的玻璃制品棱抛,而像硼硅玻璃这种质量更好的玻璃则用于一些要求更高的特殊制品,比如实验室的玻璃仪器。
选好玻璃后,要把玻璃切割成合适的形状和大小。
这就好比裁缝把布料剪成合适的形状来做衣服。
切割的时候要非常精准,不然棱抛出来的效果就会大打折扣。
2.2 粗抛阶段接下来就进入粗抛阶段啦。
这个阶段呢,就像是给玻璃做一个初步的美容。
工人会使用比较粗糙的磨料,就像我们刷牙用的那种比较粗的牙膏颗粒(当然这只是个比喻啦)。
这些磨料在高速旋转的设备带动下,对玻璃的棱边进行打磨。
这个过程就像是用砂轮打磨金属一样,把玻璃棱边那些明显的瑕疵和不平整的地方去掉。
3d手机玻璃工艺流程
《3D手机玻璃工艺流程》
在当今手机行业,3D手机玻璃工艺已经成为一种主流的设计趋势。
通过3D手机玻璃工艺,手机玻璃表面能够呈现出更加立体和富有质感的效果,给用户带来更加优质的视觉体验。
那么,3D手机玻璃工艺的流程是怎样的呢?
首先,3D手机玻璃工艺的流程包括设计、加工、喷砂、抛光等多个环节。
设计环节是整个流程的第一步,设计师需要根据手机的外形结构和要求进行设计,确定玻璃的3D图案。
接着是加工环节,通过数控机床或激光切割机,将设计好的图案刻印到手机玻璃表面,完成3D效果的雕刻。
喷砂是3D手机玻璃工艺流程中的重要环节之一,它能够使玻璃表面呈现出糙面效果,增加了触感和美感。
喷砂结束后,接下来就是抛光环节,这一步可以去除表面的毛刺和凹凸不平,使手机玻璃更加细腻光滑。
最后,经过以上工艺流程处理完成的3D手机玻璃,还需要经过质检环节,确保玻璃表面没有任何瑕疵和划痕。
如果符合标准,就可以进行后续的组装和生产环节,进一步打磨和组合成手机产品。
综上所述,3D手机玻璃工艺流程包括设计、加工、喷砂、抛光和质检等多个环节,这些环节共同完成了手机玻璃的立体化处理,赋予手机更加动感和质感的外观。
通过不断创新和完善
工艺流程,手机玻璃将会呈现出更加出色的视觉效果,为用户带来更好的体验。