外交学院翻译硕士 法硕学费
- 格式:pdf
- 大小:313.69 KB
- 文档页数:12
外交学院考研招生简章(港澳台地区)外交学院考研招生简章(港澳台地区)一、学校概况外交学院是外交部所属的培养德才兼备的外交外事、涉外经济、法律人才的高等学校。
经国务院学位委员会批准,有权授予博士、硕士和学士学位。
外交学院创建于1955年9月,由周恩来总理亲自倡议,经党中央、毛主席批准设立。
陈毅副总理兼外交部长曾长期兼任外交学院院长。
现任院长是前中国驻法兰西共和国大使赵进军。
我院拥有政治学一级学科博士、硕士学位授予权,国际法学、国际关系、政治学理论、国际政治、外交学、世界经济、英语语言文学、法语语言文学、日语语言文学、外国语言学及应用语言学(含英、法、日三个语种)、英语口译、科学社会主义与国际共产主义运动12个二级学科硕士学位授予权,以及国际关系、外交学、国际政治博士学位授予权。
另外,我院有着一支高素质的研究生导师队伍,保证了研究生培养的质量,吸引了全国各地大批学子慕名报考。
近年来,外交部和学院领导一再强调要大力加强研究生培养,从各方面对我院的研究生工作给予支持,保证了我院研究生工作的顺利开展,招生规模逐年扩大。
目前,我院正处在改革与发展的关键时期,研究生工作也面临着新的机遇。
研究生部将根据外交部和学院领导对我院研究生工作的总体要求,继续贯彻面向现代化、面向世界、面向未来的方针,本着优化学科结构、突出学科特色、提高办学效益、培养高素质人才的原则,为使我院研究生教育取得新成果而努力工作。
二、招生说明(一)外交学院2014年拟面向港澳台招收自费全日制硕士研究生16名。
(二)学制为三年,每年学费标准为9千元人民币。
(三)报考条件为应届或往届本科毕业生。
(四)考生在报考及录取期间,有关招考问题可通过电子邮件直接与研究生招生办公室联系。
(五)考试参考用书无指定版本,简章中所列仅供参考。
凡报考我院研究生的港澳台考生,如有任何问题,如查询简章、研究生招生进度、入学成绩复试、录取情况等均可在我院校园网上查询。
成绩单及复试通知书也只在网上公布,不再函寄。
全国8大分校·出题人阅卷人加盟·多对一跟踪督促·精准考研信息·考前绝密押题·复试协议保过高端状元集训营·一对一押题保分·专业课视频课程·全套真题(含解析)笔记·专业课押题卷外交学院翻译硕士英语口译考研资料-考研考博一.外交学院外国语学院英语笔译考研内容分析专业招生人数初试复试英语口译年份统考推免政治100分翻译硕士英语100分英语翻译基础150分汉语写作与百科知识150分 1.笔试时间为120分钟,满分为100分。
各专业笔试内容为:英语写作2.英语口译(专业学位)专业面试形式为交替传译(英译汉、汉译英)满分100分。
2014151020152911201617+13(调剂)11二.育明考研考博辅导中心武老师解析:关于外交学院翻译硕士英语口译2016年的招生信息武老师解析:1,外交学院16年招生人数没有招满,调剂13人,统招17人,共计30人,推免11人。
分数线350分,和国家线持平。
2,外交学院只有口译专业,专业势力非常强,研究生期间开设的课程比较多,学生会接触到很多实践机会,整体上英语系毕业生得到了社会各界的广泛认可和用人单位的普遍好评。
毕业生当年的初次就业率一直保持较高水平,近年来毕业生当年初次就业率均接近100%。
3,外交学院真题来看,难度中等偏上,但是题量比较大,要多做模拟题,把握时间安排。
外院的老师侧重翻译,会有压分现象。
大家课下要好好练习翻译,掌握精髓。
4,外院不公布真题和参考书,很多考生觉得无从下手,但是没有参考书并不能阻碍什么。
考研,非参加知识竞赛,背书即可。
研究生入学考试,考的是语言能力,不是考记忆力。
育明教育考博分校针对外交学院翻译硕士专业考研开设的辅导课程有:专业课一对一·全程集训营·视频班·复试保过班·高端协议班。
每年专业课课程班的平均通过率都在85%以上。
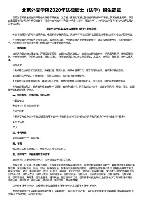
北京外交学院2020年法律硕士(法学)招生简章 目前对于研究生招生简章想必大家都非常关注,为方便大家及时了解全国各省市院校2020年硕士研究生招生简章,下面由出国留学网小编为你精心准备了“北京外交学院2020年法律硕士(法学)招生简章”,持续关注本站将可以持续获取更多的考试资讯!北京外交学院2020年法律硕士(法学)招生简章 外交学院是外交部唯一直属高校。
根据教育部有关规定,我校2020年继续面向全国招收法律硕士(法学)专业学位研究生。
外交学院著名教授和外交部条法司、商务部条法司、中国国际经济贸易仲裁委员会、北京市仲裁委员会、涉外律师事务所、大型国企法务部等实务部门的资深涉外法律专家联合授课。
一、培养目标 培养具有坚实的法律基础、严谨的法学思维、全面的法律执业能力、良好的法律职业素养,兼具国际视野、通晓国际规则、外交特色鲜明、外语优势突出,能胜任外交、外事和涉外法律实务工作需要的,高层次、应用型、复合型、涉外法律人才。
具体要求: 1.良好的政治素质和公民素质。
热爱祖国,热爱人民,拥护中国共产党,遵守宪法和法律,恪守法律职业道德。
2.深厚的法学功底,广博的国内、国际法律知识,良好的法律思维能力。
3.卓越的涉外法律实践能力。
能够达到外交部、商务部以及其他国家部委机关,涉外机构、国际组织的任职要求。
4.突出的语言能力。
至少能熟练地使用一门外语,查阅专业资料,撰写各类法律文书,进行涉外谈判、诉讼、仲裁,在国际会议和国际组织中发言。
二、招生专业、招生对象、招生人数 1.招生专业 专业名称:法律硕士(法学) 2.招生对象 本科所学专业为法学专业(仅普通高等学校本科专业目录法学门类中的法学类专业[代码为0301]毕业生可以报考)。
3. 招生人数 25人 三、学习年限 全日制学习方式,学制2年。
四、学费 每人每年人民币15000元,两年共计人民币30000元。
五、培养环节、课程设置及学分要求 培养环节:主要包括课程学习、实务训练及学位论文写作。
全国8大分校·出题人阅卷人加盟·多对一跟踪督促·精准考研信息·考前绝密押题·复试协议保过高端状元集训营·一对一押题保分·专业课视频课程·全套真题(含解析)笔记·专业课押题卷外交学院翻译硕士英语口译考研资料-考研考博一.外交学院外国语学院英语笔译考研内容分析专业招生人数初试复试英语口译年份统考推免政治100分翻译硕士英语100分英语翻译基础150分汉语写作与百科知识150分 1.笔试时间为120分钟,满分为100分。
各专业笔试内容为:英语写作2.英语口译(专业学位)专业面试形式为交替传译(英译汉、汉译英)满分100分。
2014151020152911201617+13(调剂)11二.育明考研考博辅导中心武老师解析:关于外交学院翻译硕士英语口译2016年的招生信息武老师解析:1,外交学院16年招生人数没有招满,调剂13人,统招17人,共计30人,推免11人。
分数线350分,和国家线持平。
2,外交学院只有口译专业,专业势力非常强,研究生期间开设的课程比较多,学生会接触到很多实践机会,整体上英语系毕业生得到了社会各界的广泛认可和用人单位的普遍好评。
毕业生当年的初次就业率一直保持较高水平,近年来毕业生当年初次就业率均接近100%。
3,外交学院真题来看,难度中等偏上,但是题量比较大,要多做模拟题,把握时间安排。
外院的老师侧重翻译,会有压分现象。
大家课下要好好练习翻译,掌握精髓。
4,外院不公布真题和参考书,很多考生觉得无从下手,但是没有参考书并不能阻碍什么。
考研,非参加知识竞赛,背书即可。
研究生入学考试,考的是语言能力,不是考记忆力。
育明教育考博分校针对外交学院翻译硕士专业考研开设的辅导课程有:专业课一对一·全程集训营·视频班·复试保过班·高端协议班。
每年专业课课程班的平均通过率都在85%以上。
全国8大分校·出题人阅卷人加盟·多对一跟踪督促·精准考研信息·考前绝密押题·复试协议保过高端状元集训营·一对一押题保分·专业课视频课程·全套真题(含解析)笔记·专业课押题卷外交学院翻译硕士英语口译考研资料-考研考博一.外交学院外国语学院英语笔译考研内容分析专业招生人数初试复试英语口译年份统考推免政治100分翻译硕士英语100分英语翻译基础150分汉语写作与百科知识150分 1.笔试时间为120分钟,满分为100分。
各专业笔试内容为:英语写作2.英语口译(专业学位)专业面试形式为交替传译(英译汉、汉译英)满分100分。
2014151020152911201617+13(调剂)11二.育明考研考博辅导中心武老师解析:关于外交学院翻译硕士英语口译2016年的招生信息武老师解析:1,外交学院16年招生人数没有招满,调剂13人,统招17人,共计30人,推免11人。
分数线350分,和国家线持平。
2,外交学院只有口译专业,专业势力非常强,研究生期间开设的课程比较多,学生会接触到很多实践机会,整体上英语系毕业生得到了社会各界的广泛认可和用人单位的普遍好评。
毕业生当年的初次就业率一直保持较高水平,近年来毕业生当年初次就业率均接近100%。
3,外交学院真题来看,难度中等偏上,但是题量比较大,要多做模拟题,把握时间安排。
外院的老师侧重翻译,会有压分现象。
大家课下要好好练习翻译,掌握精髓。
4,外院不公布真题和参考书,很多考生觉得无从下手,但是没有参考书并不能阻碍什么。
考研,非参加知识竞赛,背书即可。
研究生入学考试,考的是语言能力,不是考记忆力。
育明教育考博分校针对外交学院翻译硕士专业考研开设的辅导课程有:专业课一对一·全程集训营·视频班·复试保过班·高端协议班。
每年专业课课程班的平均通过率都在85%以上。
外交学院翻译硕士复试分数线是多少?2015年外交学院翻译硕士考研复试分数线:专业外语、政治业务课1、2 总分英语口译(专业学位)52 78 345复试形式是专业笔试、专业面试、外语听力三个部分。
考研复试面试不用担心,凯程老师有系统的专业课内容培训,日常问题培训,还要进行三次以上的模拟面试,确保你能够在面试上游刃有余,很多老师问题都是我们在模拟面试准备过的。
下面凯程老师给大家详细分析下外交学院翻译硕士专业:一、外交学院翻硕考研难不难近些年翻译硕士很火,尤其是像外交学院这样的著名学校。
总体来说,外交学院翻译硕士招生量大,考试难度不高,每年都有大量二本三本的学生能考上外交的翻译硕士。
根据凯程从外交研究生院内部的统计数据得知,外交学院翻译硕士的考生中很多都是跨专业考生,在被录取的学生中,基本都是跨专业考的。
在考研复试的时候,老师更看重跨专业学生的能力,而不是本科背景。
其次,翻译硕士考试科目里,百科,翻译及基础本身知识点难度并不大,跨专业的学生完全能够学得懂。
即使本科学翻译的同学,专业课也不见得比你强多少(大学学的内容本身就非常浅)。
所以记住重要的不是你之前学得如何,而是从决定考研的那一刻就要抓紧时间完成自己的计划,坚定信心,努力奋斗,持之以恒,终会取得理想的成果,到达成功彼岸。
二、外交学院翻译硕士就业怎么样翻译硕士毕业生就业面非常宽广,可选择的余地很多。
有些考生朋友会关心,翻译硕士的就业范围既然这么广阔,那么毕业后的收入又会如何呢?据统计,如果是笔译项目,就英语语种来讲,目前市场给出的平均报酬大约为80~150元/千字,如果做的是合同翻译或者是法律翻译等一些技术含量较高的翻译,报酬甚至可以达到500元/千字以上。
口译译员的报酬相对来讲更加丰厚,而且是按照小时付工资。
初入行的交传译员报酬约为600~800元/小时,而同传译员更可达到1000元/小时以上。
随着经验不断地累积,译员的报酬会越来越高。
因此,翻译也是一类凭借经验取胜的工作。
2020年外交学院硕士研究生招生简章目前对于研究生招生简章想必大家都非常关注,为方便大家及时了解全国各省市院校2020年硕士研究生招生简章,下面由小编为你精心准备了“2020年外交学院硕士研究生招生简章”,持续关注本站将可以持续获取更多的考试资讯!2020年外交学院硕士研究生招生简章一、报考条件报名参加全国统一考试,须符合以下要求:(一)中华人民共和国公民。
(二)热爱祖国,拥护中国共产党的领导,品德良好,遵纪守法。
(三)身体健康状况符合国家和招生单位规定的体检要求。
具体标准参照教育部、卫计委、中国残疾人联合会修订的《普通高等学校招生体检工作指导意见》。
(四)考生学业水平必须符合下列条件之一:1. 国家承认学历的应届本科毕业生(含普通高校、成人高校、普通高校举办的成人高等学历教育应届本科毕业生)及自学考试和网络教育届时可毕业本科生,录取当年入学前须取得国家承认的本科毕业证书,一般应有学士学位。
2. 具有国家承认的大学本科毕业学历的人员,一般应有学士学位。
3. 获得国家承认的高职高专毕业学历后满2年(从毕业后到录取当年入学之日,下同)或2年以上的,以及国家承认学历的本科结业生,须按同等学力身份报考。
同等学力人员报考还必须同时具备以下条件:①所学专业与报考专业相同或相近;②在国家核心期刊上以第一作者身份发表过两篇以上(含两篇)与所报专业相关的学术论文;③具有大学英语六级证书或大学英语六级成绩达到550分以上。
以同等学力报考者通过初试后,须加试两门本科专业基础课,加试科目在通知复试时公布。
4. 已获硕士、博士学位的人员。
在校研究生报考须在报名前征得所在培养单位同意。
(五)报名参加法律硕士(法学)专业学位硕士研究生招生考试的人员,除应符合以上要求外,还须符合下列条件:报考前所学专业为法学专业(仅普通高等学校本科专业目录法学门类中的法学类专业[代码为0301]毕业生)。
二、报名报名包括网上报名和现场确认两个阶段。
外交学院翻译硕士英语口译考研信息整体复习经验经验指导1、抓住重点,快速复习2、建立框架,系统复习3、明确背诵,精确记忆4、区分主次,结合热点5、模拟训练,名师批阅6、押题模考,一战封侯一、2017年外交学院英语口译MTI考研参考书、招生信息、复试真题、录取就业信息★英语系:055102英语口译(专业学位)招生人数:40(20)含推免英语口译学费:20000元/年学制:两年1.★考试科目:①101政治②211翻译硕士英语③357英语翻译基础④448汉语写作与百科知识2.★参考书:1-《三级、二级笔译实务和综合能力》2-《英语翻译二级笔译》外研社出版3-《星火英语专业八级词汇周计划》4-《英语专业八级改错》5-《星火英语专业八级报刊阅读五大题源》6-《星火专业八级写作》7-武峰《12天突破英汉翻译》《英汉翻译教程新说》8-《翻译硕士英语真题解析》天津科技翻译出版社9-《汉语写作与百科知识真题解析》天津科技翻译出版社10-《汉语写作与百科知识》天津科技翻译出版社★★★育明教育宋宋老师解析:1.扩招:从2014年开始扩招,分数线350分左右,2015年345分。
外交学院翻译硕士难度较大,但是就业形势不错,不建议跨专业的考生报考。
1.外院侧重考时政类的东西,所以说关注时政是很关键的。
抽时间可以去看看比较新的东西,如政府工作报告、CHINA DAILY上的热词,新闻热点之类的。
推荐几个app:BBC NEWS、CHINA DAILY、环球时报、百度知道、有道词典。
前三个就是新闻,翻译累了可以看看,而且可以尝试视译。
百度知道上有很多新词的解释,自己平常遇到不懂的也可以随手查一下2.★招收同等学力:①所学专业与报考专业相同或相近;②在国家核心期刊上以第一作者身份发表过两篇以上(含两篇)与所报专业相关的学术论文;③具有大学英语六级证书或大学英语六级成绩达到550分以上。
以同等学力报考者通过初试后,须加试两门本科专业基础课,加试科目在通知复试时公布。
MTI学费MTI分为全日制和在职两种,也有的学校叫秋季班和春季班。
MTI一般是需要自费的,全日制一般2年,在职的一般是3-5年。
学费每个学校都不一样,学校越好,学费越高。
具体询问你所报考学校招生办。
北京地区:1..外经贸:笔译方向(商务笔译、商务法律翻译)两年4万/2年,口译方向:商务口译6万/2年,国际会议口译8万/2年。
2 .外交学院:英语口译:4万/2年,全自费,无公费。
3. 北外:英语学院笔译:4万/2年;高翻学院口译:6万/2年。
全自费,无公费。
4 北大:3 万/3年5 北语:0.9万/1年6 北师大:5万/2年7 北二外:2.7万/2年8 首师大学制三年,一年7000-1W左右。
每年招15-20人,公费比例差不多60%。
但是首师不是211,也不是985.9 天津外国语大学研办说法是公费比例与学硕相同6、7成,自费一年6千。
不设奖学金,可勤工助学。
刨除奖学金因素,单纯论价格,天外应该是最低了.上海等地区:1上外翻译硕士(英语笔译)学制2.5年,学费共计人民币5万元。
翻译硕士(英语口译)学制2.5年,学费共计人民币8万元.2 复旦MTI:RMB 10,000/year。
不含住宿费,学制两年。
3. 上交学费每年9800,学制两年半。
4. 华师大1W/年。
住宿费1500/年。
不提供助教岗位。
5. 南京大学翻译硕士学制3年,每年学费一万!5 苏州大学两年学制,每年9000元7 武汉大学的1w/year8 湖南师范大学7000一年。
11四川外语学院学制两年,每年13000,奖学金覆盖100%,也就说每个人最少都有5500奖学金~~。
翻译硕士MTI各校学费(数据来源于互联网)重大--> 2年,每年1.3万。
A类奖学金8000。
同济--> 2年,笔译每年1.5万,口每年3万。
川大--> 一、二等奖免学费,其他人每年1万(三等免一半)复旦--> 3万一年,两年制,有奖学金。
湖南--> 1.3万/年,2年制,奖学金100%至少3000、且每月补助600。
福州--> 每年8千,学制2年,奖学金100%,最少6千。
暨大--> 2年,每年1万,助学金6K,末等奖学金2K。
武大--> 2年,公费(15年国家规定取消公费,但是按通知所说,100%奖学金,学习相对一般,社会实践也相对懒散的70%人抵消全额学费。
较好的30%抵消全额学费之后另倒贴学费总额的20%给你当奖励)北科--> 奖学金1万,助学金六千、学费一年1.5万。
北理--> 2年,一共3万,有奖学金。
天理--> 2年学费,一共2万,有奖学金。
河海--> 2年学费一共2万。
100%有奖学金,最高1万2,最末4000。
广外--> 3.5万/年。
会口单独开班的是2年共10万。
所有人每年6千补助。
上外--> 学制2.5年,笔译每年2万。
二外--> 2年制。
每年:学费13500、住宿费1500、补助7000。
西外--> 学制3年,一年12000川外--> 学费1.3w/年。
助学金每人6000。
奖学金8、4、2千。
天外--> 2.5年,学费每年1万。
华东师大--> 2年笔3.6/口6.4万。
南京师大--> 每年1万。
奖学金6K,助学金6K河北师大--> 学费每年7000,2年。
福师大--> 学费每年9000,2年。
对外经贸--> 笔译2.5万/年,商务谈判、商务口译4万/年,国际会议口译5万/年。
全部两年制Q-Q-群:34199-7890浙工商--> 2.5年学费8千每年,100%奖学金最低8K,每年补助6K。
法国硕士留学一年需要花费多少钱法国硕士留学一年费用须知法国硕士留学花费之公立大学或者商学院1.公立大学(法语授课),需要读一年的预科/语言+二年的研究生,费用:预科/语言学费,3-6万人民币,研究生二年没学费,法国的生活费是5-6万人民币一年,总的费用:20万左右.2.商学院(英文授课),读MSC是1.5年的课程,学费是整个COURS的费用,如果是欧洲排名20-40的商学院,大概11万人民币,总的费用是:20万左右。
法国硕士留学花费之学费留学法国研究生费用担保金一般只要求10万元人民币左右,签证前3个月的存期。
法国留学的学费,法国的公立大学全免学费,只在每学年开始时收取约300欧元的注册费。
法国的高等商学院一般是学费10万元人民币/年;艺术设计院校的学费是10万元人民币以内/年。
法国留学是允许打工的,语言阶段不能打工,进入专业课后可兼职打工半天,假期可全天打工,薪酬约是4-20欧元/时。
法国公立大学留学需要哪些费用一、住宿费与生活费住宿有两种,一种是住学校宿舍,一种是住公寓。
学校宿舍一间房间每月的房租约110~150欧元。
一间带卫生间的公寓,在巴黎的租金为400~600欧元左右,外省租金为200~350欧元左右。
二、学费(注册费)法国公立大学,实行的是免费教育。
注册费会根据自己所选的课程而定,每年为300欧元左右。
而私立工科学校、商业或管理学校的学费则约为4000~15000欧元。
三、伙食费、交通费和零用钱法国留学公立大学需要多少钱,每月大概在200欧元之间。
如以每月用正餐60次计算,在法国大学食堂的花销为2.4×60=144欧元。
如在外用餐,最低花销为6.5×60= 390 欧元。
有很多在法国的中国同学2、3个人一起租房,一起出钱买菜做饭,这样能节省不少钱。
如需经常乘坐公交车,月票的费用约为45欧元。
手机的话费每月约为10欧元。
粗算下来,每月在法国至少要花掉600欧元。
四、医疗保险法国留学公立大学需要多少钱,在法国就读的留学生必须要交纳医疗保险费,这笔费用根据学生的年龄和国籍不同,以及保险等级的不同,每年100~800欧元不等。
北鼎考研-外交学院2015年翻译学硕士报考指南
外国语言学及应用语言学(英语)专业为三年,其他专业均为两年。
三、学费和奖助学金
根据国家政策,所有纳入国家计划的全日制研究生都要缴纳学费,国家和招生单位通过设立奖学金、助学金、助学贷款、三助岗位、绿色通道等制度,建立多元奖助体系,提高研究生待遇水平。
我院具体学费标准和奖助体系另行公布。
翻译学硕士学费9000元/年。
外国语言学及应用语言学(英语) 20翻译理论与实践
崔长青
职称:教授
研究方向:翻译理论与实践
徐然
职称:教授
研究方向:翻译理论与实践
范守义
职称:教授
研究方向:翻译研究;语言学;美国华人英语文学;比较诗学研究外国语言学及应用语言学(法语) 23翻译
王晓侠
职称:副教授
研究方向:法语笔译
徐晓亚
职称:副教授
研究方向:法语教学、法国文学、中西文化交流
龙云
职称:副教授
研究方向:中法文学文化关系
庄晨燕
职称:副教授
研究方向:法语口笔译教学
外国语言学及应用语言学(日语) 29翻译
苑崇利
职称:教授
研究方向:日本历史与文化
李濯凡
职称:副教授
研究方向:日本古典文学、古代文化
许梦绮
职称:副教授
研究方向:日本语言方向
周萍萍
职称:副教授
研究方向:日本社会文化、日本文学。
全国8大分校·出题人阅卷人加盟·多对一跟踪督促·精准考研信息·考前绝密押题·复试协议保过高端状元集训营·一对一押题保分·专业课视频课程·全套真题(含解析)笔记·专业课押题卷外交学院翻译硕士英语口译考研资料-考研考博一.外交学院外国语学院英语笔译考研内容分析专业招生人数初试复试英语口译年份统考推免政治100分翻译硕士英语100分英语翻译基础150分汉语写作与百科知识150分 1.笔试时间为120分钟,满分为100分。
各专业笔试内容为:英语写作2.英语口译(专业学位)专业面试形式为交替传译(英译汉、汉译英)满分100分。
2014151020152911201617+13(调剂)11二.育明考研考博辅导中心武老师解析:关于外交学院翻译硕士英语口译2016年的招生信息武老师解析:1,外交学院16年招生人数没有招满,调剂13人,统招17人,共计30人,推免11人。
分数线350分,和国家线持平。
2,外交学院只有口译专业,专业势力非常强,研究生期间开设的课程比较多,学生会接触到很多实践机会,整体上英语系毕业生得到了社会各界的广泛认可和用人单位的普遍好评。
毕业生当年的初次就业率一直保持较高水平,近年来毕业生当年初次就业率均接近100%。
3,外交学院真题来看,难度中等偏上,但是题量比较大,要多做模拟题,把握时间安排。
外院的老师侧重翻译,会有压分现象。
大家课下要好好练习翻译,掌握精髓。
4,外院不公布真题和参考书,很多考生觉得无从下手,但是没有参考书并不能阻碍什么。
考研,非参加知识竞赛,背书即可。
研究生入学考试,考的是语言能力,不是考记忆力。
育明教育考博分校针对外交学院翻译硕士专业考研开设的辅导课程有:专业课一对一·全程集训营·视频班·复试保过班·高端协议班。
每年专业课课程班的平均通过率都在85%以上。
育明学校从2006年开始积累的深厚高校资源,整合利用历届育明优秀学员的成功经验与高分资料,为每一位学员构建考研成功的基础保障。
咨询扣扣:二三九八四零八零二三三.翻译硕士考研资料:(全套)(一)汉语写作与百科知识---天津出版传媒集团李国正,夏衍教授主编,这本书针对近三年各个翻译硕士院校的真题进行了分析和统计,并总结了历年各个院校翻译硕士考研规律。
翻译硕士英语真题解析---天津科技出版社出版英语翻译基础真题解析----天津科技出版社出版(二)真题集汇总:2010年翻译硕士考研真题集全国8大分校·出题人阅卷人加盟·多对一跟踪督促·精准考研信息·考前绝密押题·复试协议保过高端状元集训营·一对一押题保分·专业课视频课程·全套真题(含解析)笔记·专业课押题卷2011年翻译硕士考研真题集2012年翻译硕士考研真题集2013年翻译硕士考研真题集2014年翻译硕士考研真题集2015年翻译硕士考研真题集2016年翻译硕士考研真题集翻译硕士考研词汇精编-----分类汇总翻译硕士考研词汇精编-----分频汇总四.外交学院简介:外交学院(China Foreign Affairs University),是以服务中国外交事业为宗旨,培养一流外交外事人才的小规模、高层次、特色鲜明的外交部唯一直属全国重点大学,是财政部6所“小规模试点高校“之一,入选国家首批“卓越法律人才教育培养计划”,设有研究生院,被誉为“中国外交官的摇篮”。
外交学院创建于1955年9月,是周恩来总理亲自倡议,经党中央、毛主席批准,在中国人民大学外交系的基础上成立的。
周总理为学院亲笔题写校名,时任国务院副总理兼外交部部长陈毅元帅担任外交学院首任院长。
2014年1月3日,教育部副部长郝平与外交部部长助理钱洪山共同签署了《教育部、外交部共建外交学院协议》。
五.百科(命题作文)全国8大分校·出题人阅卷人加盟·多对一跟踪督促·精准考研信息·考前绝密押题·复试协议保过高端状元集训营·一对一押题保分·专业课视频课程·全套真题(含解析)笔记·专业课押题卷典型題七根据下述材料,请以“生而进取永不满足”为题,写一篇800字左右的现代文,体材不限(诗歌、戏剧除外)。
世界球王贝利在20多年的足球生涯里,参加过1364场比赛,共踢进1282个球,并创造了一个队员在二场比赛中射进8个球的纪录。
他超凡的技艺不仅令万千观众心醉,而且常使球场上的对手拍手称绝。
他不仅球艺高超,而且谈吐不凡。
当他个人进球记录满1〇〇〇个时,有人问他:“您哪个球踢得最好?”贝利笑了,意味深长地说:“下一个。
”范文生而进取永不满足若问贝利最精彩的进球是哪一个,答案不是世界杯的精彩头球,不是AC米兰的那枚倒射,也不是欧洲杯上的凌空一射,这位享誉世界的球王会谦逊地回答:“下一个”。
这种不满足于已有的成绩,而将目光和目标永远专注于“卞一次”的心境,正是球王能够不断进取、不断超越自我的动力,也是推动人类社会不断发展前行的不竭力量。
只有不满足现状,才会不断进步。
爱迪生“三个小板凳”的故事家喻户晓,正是因为爱迪生不满足于现状,才会自发制作外观更好看的小板凳,正是因为爱迪生有“希望下一个做得更好”的心态,才全国8大分校·出题人阅卷人加盟·多对一跟踪督促·精准考研信息·考前绝密押题·复试协议保过高端状元集训营·一对一押题保分·专业课视频课程·全套真题(含解析)笔记·专业课押题卷会在失败一千次后依然坚持发明电灯泡的实验,才会有今日人类的万家灯火;一代书画大师齐白石亦以“下一次”作为口头语,每当有贵客表示希望得到他的画作时,大师总会回以“下一次”。
齐白石的“下一次”并不是推诿拖延的借口,而是大师想要送给贵宾最好的画作,故而他只能无奈地回答“下一次”!因为拥有不满足的心态,人类才会从茹毛饮血的原始部落逐渐发展成为发达有序的文明社会;因为有不满足的心态,才会有无数仁人志士敢于向封建权威发出变革的呼声,才会有新思想替代旧思想,新制度取代旧制度的新局面,才会有民族、国家的不断前进和强盛,才会有人类文明的不断进步。
只有不满足现状,才会不断创新。
正是因为不满足于以丝绸和竹简为书写载体的现状,才有了蔡恒创造新用品的动力和决心,才有了便捷美观、流传千年并遍及海内外的纸张;正是因为不满足于现有蒸汽机的设计和性能,才有了瓦特改良蒸汽机的决定和勇气,才揭开了推动人类文明进程的“工业革命”的序幕;正是不满足于资本主义剥削的残酷现实,才有了“十月革命”,有了苏俄首次实行的社会主义制度,才有了以先进科学理论指导的先进组织和国家;正是不满足于直接笼统引用他国的革命经验,才有了邓小平提出走“中国特色社会主义”的伟大构想,才有了近二十年中国的经济腾飞以及人民生活水平的显著提高;正是以不满足现状的魄力和勇气,人类全国8大分校·出题人阅卷人加盟·多对一跟踪督促·精准考研信息·考前绝密押题·复试协议保过高端状元集训营·一对一押题保分·专业课视频课程·全套真题(含解析)笔记·专业课押题卷才能够在世间万物中独领风骚,在历史长河中生生不息,不断创造新辉煌。
中国人自古就有“百尺竿头,更进一步”的传世箴言,正是有这样虚怀若谷、不断进取的心态,才会有不断发展前进的动力;正是心怀“下一次更好”的心态,才会虽置身于世间繁华喧嚣,依然保持清醒冷静的头脑,才会在历经沉浮荣辱之后,依然保持进取求新的姿态,才会永不满足,永思进取,为人类的进步发展增添一抹艳丽的光辉。
典型题八根据下述材料,写一篇800字左右的论说文,题目自拟。
课堂上,老师给学生们讲了一个故事:有三只猎狗追一只土拨鼠,土拨鼠钻进了一个树洞。
这只树洞只有一个出口,可不一会儿,从树洞里钻出一只兔子。
兔子飞快地向前跑,并爬上一棵大树。
兔子在树上,仓皇中没站稳,掉了下来,砸晕了正仰头看的三只猎狗,最后,兔子终于逃脱了。
故事讲完后,老师问:“这个故事有什么问题吗?”学生们说:“兔子不会爬树。
”,“一只兔子不可能同B利通晕三只猎狗。
”“还有哪?”老师继续问。
直到学生们再找不出问题了,老师才说:“可是还有一个问题,你们都没有提到,土拨鼠哪里去了?”在追求人生目标的过程中,我们有时也会被途中的细枝末节和一全国8大分校·出题人阅卷人加盟·多对一跟踪督促·精准考研信息·考前绝密押题·复试协议保过高端状元集训营·一对一押题保分·专业课视频课程·全套真题(含解析)笔记·专业课押题卷些毫无意义的琐事分散精力,扰乱视线,以至中途停顿下来,或是走上岔路,而放弃了自己原先追求的目标。
不要忘了时刻提醒自己,土拨鼠哪去了?自己心目中的目标哪去了?在时间的断片与小块中,原可做许多事情。
这些片断的时间每日都有,大部分人荒废了它;但最后算起来,这些时间对人的生命是一个不小的削减。
范文坚定目标人生在世,短短几十载光阴,虽茫然庸碌或执着追求都只占千年之一瞬,但其所达到的人生境界却高低有别,所留下的人生轨迹亦远近悬殊。
目标不定,则如墙头之蓬草,摇摆于风之调弄;若目标笃定,则如参天之树,挺拔苍劲,执着于追寻天空的极限。
坚定目标,需要有不畏困难险阻的决心和毅力。
人生目标的树立很容易,一个偶然的际遇,一个瞬间的想法,都可能促成一个人生目标的形成。
相比之下,坚守自己的人生目标则更为艰难,那是一个漫长的过程,需要几十年、甚至一生的执着和努力去面对困难和挑战,需要以过人的勇气和信念以支搂自己不断攀越理想之险峰。
因为目标坚定,越王勾践可以忍辱负重、卧薪尝胆二十年,静待时机,最终一举打败吴国,雪耻前仇;因为目标坚定,才有了唐玄类历经种种全国8大分校·出题人阅卷人加盟·多对一跟踪督促·精准考研信息·考前绝密押题·复试协议保过高端状元集训营·一对一押题保分·专业课视频课程·全套真题(含解析)笔记·专业课押题卷磨难去西天求取真经,用十七年的执着追求印证了笃定的目标和信念;因为目标坚定,肖申克中的安迪虽蒙受不白之冤、饱受狱瞀虐待,却从未放弃每日以小键凿墙的努力,以二十年的执着换来了自由的喜悦;因为目标坚定,才有了曼德拉为了黑人解放事业而奋斗终身,在经历了二十七年的放逐之殇、牢狱之苦后,依然为种族平等的伟大事业摇旗呐喊,冲锋抗争……正是因为他们能够不畏艰难困苦,不丧失对理想的追寻,笃定地追求心中的目标,才有了这些名人志士的辉煌成就,才创造了人类文明史的不朽篇章。