(完整版)长期股权投资的初始计量知识点
- 格式:doc
- 大小:45.01 KB
- 文档页数:5
第五章长期股权投资第一节长期股权投资的初始计量一、长期股权投资的范围:长期股权投资,是指投资方对被投资单位实施控制(又称控股合并的长期股权投资、企业合并形成的长期股权投资、对子公司投资)、重大影响的权益性投资,以及对其合营企业的权益性投资。
1.投资方能够对被投资单位实施控制的权益性投资,即对子公司的投资。
控制,是指投资方拥有对被投资单位的权力,通过参与被投资单位的相关活动而享有可变回报,并且有能力运用对被投资单位的权力影响其回报金额。
具体参见本书第二十章相关内容。
2.投资方与其他合营方一同对被投资单位实施共同控制且对被投资单位净资产享有权利的权益性投资,即对合营企业投资。
共同控制,是指按照相关约定对某项安排所共有的控制,并且该安排的相关活动必须经过分享控制权的参与方一致同意后才能决策。
相关活动,是指对某项安排的回报产生重大影响的活动。
(1)如果存在两个或两个以上的参与方组合能够集体控制某项安排的,不构成共同控制。
即,共同控制合营安排的参与方组合是唯一的。
(2)仅享有保护性权利的参与方不享有共同控制。
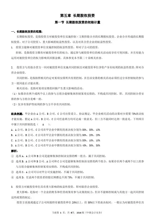
经典例题:甲企业由A公司、B公司、C公司出资设立。
协议规定,甲企业相关活动的决策对少需要75%表决权才能实施。
假定A公司、B公司、C公司任意两方均可达成一致意见,但三方不能同时达到一致意见。
下列项目中属于共同控制的是( A )。
A.A公司、B公司、C公司在甲企业中拥有的表决权分别为50%、35%、15%B.A公司、B公司、C公司在甲企业中拥有的表决权分别为50%、25%、25%C.A公司、B公司、C公司在甲企业中拥有的表决权分别为80%、10%、10%D.A公司、B公司、C公司在甲企业中拥有的表决权分别为40%、30%、30%解析:①选项A,A公司和B公司是能够集体控制该安排的唯一组合,属于共同控制;②选项B,A公司和B公司、A公司和C公司是能够集体控制该安排的两个组合,如果存在两个或两个以上的参与方组合能够集体控制某项安排的,不构成共同控制;③选项C,A公司可以对甲公司实施控制,不属于共同控制;④选项D,任意两个投资者持股比例都达不到75%,不属于共同控制。
长期股权投资知识点经典梳理长期股权投资形成控股合并(包括同一控制和非同一控制)直接相关税费计入管理费用;不形成控股合并,直接相关税费计入成本。
第一节长期股权投资的初始计量一、长期股权投资的核算内容主要包括以下四类:1、企业持有的能够对被投资单位实施控制的权益性投资——即对子公司投资(母公司对子公司或子公司对子公司的投资);>50%2、企业持有的能够与其他合营方一同对被投资单位实施共同控制的权益性投资——即对合营企业投资;3、企业持有的能够对被投资单位具有重大影响的权益性投资——即对联营企业投资;4、企业对被投资单位不具有控制、共同控制或重大影响、在活跃市场上没有报价且公允价值不能可靠计量的权益性投资。
(参股)<20%注意:企业对被投资单位不具有控制、共同控制或重大影响,在活跃市场上有报价且公允价值能够可靠计量的权益性投资要划分为交易性金融资产或者可供出售金融资产。
长期股权投资在取得时,应按初始投资成本入账。
初始投资成本应区分企业合并(控股合并,对子公司投资)和非企业合并确定。
企业合并还要区分同一控制和非同一控制来确定。
非企业合并不区分同一控制和非同一控制。
二、企业合并(>50%)(后续计量成本法)形成的长期股权投资(形成控股合并的长期股权投资)企业合并,是指将两个或两个以上单独的企业(法律主体)合并形成一个报告主体(会计主体)的交易或事项。
分别同一控制下控股合并(会计处理不承认公允价值,非市场理念)与非同一控制下控股合并(公允价值,市场理念)确定形成长期股权投资的初始投资成本。
(一)同一控制下的企业合并(后续计量成本法)形成的长期股权投资1、合并日按取得被合并方所有者权益账面价值的份额作为长期股权投资的初始投资成本。
与支付的现金、非现金资产或承担的债务账面价值之间的差额调整资本公积(资本溢价或股本溢价),资本公积余额不足冲减的,调整留存收益(盈余公积调占10%,未分配利润90%)。
注:合并方发生的审计、法律服务、评估咨询等中介费等,发生时计入当期管理费用。
2015年注册会计师资格考试内部资料会计第四章 长期股权投资知识点:长期股权投资的初始计量概述● 详细描述:一、长期股权投资类别与内涵 (1)对子公司投资(控制); (2)对合营企业投资(共同控制); (3)对联营企业投资(重大影响);二、形成控股合并的长期股权投资 形成控股合并的长期股权投资,初始投资成本的确定应分别形成同一控制下控股合并与非同一控制下控股合并两种情况,确定长期股权投资的初始投资成本。
不论哪一类,都属于对子公司的投资(控制)。
例题:1.甲公司2007年1月1日以3000万元的价格购入乙公司30%的股份,另支付相关费用15万元。
购入时乙公司可辨认净资产的公允价值为11000万元(假定乙公司各项可辨认资产、负债的公允价值与账面价值相等)。
乙公司2007年实现净利润600万元。
甲公司取得该项投资后对乙公司具有重大影响。
假定不考虑其他因素,该投资对甲公司2007年度利润总额的影响为( )A.165万元B.180万元C.465万元D.480万元正确答案:C解析:本题考查“长期股权投资”权益法的核算。
购入时产生的营业外收入=11000X30%-(3000+15)=285(万元)期末根据净利润确认的投资收益=600X30%=180(万元)所以对甲公司2007年利润总额的影响为:285+180=465(万元)2.甲公司2006年取得公司40%股权,实际支付价款为35OO万元,投资时乙公司可辨认净资产公允价值为8000万元(各项可辨认资产、负债的公允价值与账面价值相同)。
甲公司能够对乙公司施加重大影响。
甲公司投资后至2007年年末,乙公司累计实现净利润1000万元,未作利润分配;因可供出售金融资产公允价值变动增加资本公积50万元。
乙公司2008年度实现净利润800万元,其中包括因向甲公司借款而计入当期损益的利息费用80万元。
下列各项关于甲公司对乙公司长期股权投资会计处理的表述中,正确的是()A.对乙公司长期股权投资采用成本法核算B.对乙公司长期股权投资的初始投资成本按3200万元计量C.取得成本与投资时应享有乙公司可辨认净资产公允价值份额之间的差额计入当期损益D.投资后因乙公司资本公积变动调整对乙公司长期股权投资账面价值并计入所有者权益正确答案:D解析:选项A错误,应该是采用权益法进行核算,选项B错误,应该是初始投资成本为35OO万元,选项C错误,实际支付的款项35OO万元大于享有被投资方可辨认净资产的公允价值份额8000X40%=3200(万元),那么这部分的差额是作为商誉,不在账上反映。
【知识点】长期股权投资的确认与初始计量★★(一)长期股权投资的确认1. 长期股权投资的确认是指投资方能够在自身账簿和报表中确认对被投资单位股权投资的时点。
购买方(或合并方)应于购买日(或合并日)确认对子公司的长期股权投资。
实务中,对于联营企业、合营企业等投资的持有一般会参照对子公司长期股权投资的确认条件进行。
2. 合并日(或购买日)确认合并日(或购买日)是指合并方(或购买方)实际取得对被合并方(或被购买方)控制权的日期,对于合并日(或购买日)的判断,满足以下有关条件的,通常可认为实现了控制权的转移:(1)企业合并合同或协议已获股东大会通过。
(2)企业合并事项需要经过国家有关主管部门审批的,已获得批准。
(3)参与合并各方已办理了必要的财产权转移手续。
(4)合并方或购买方已支付了合并价款的大部分(一般应超过50%),并且有能力、有计划支付剩余款项。
(5)合并方或购买方实际上已经控制了被合并方或被购买方的财务和经营政策,并享有相应的利益、承担相应的风险。
【案例】A公司是上市公司,2×13年9月,A公司董事会审议同意A公司以1500万元的价格收购B公司70%的股权,9月18 日,A公司与B公司原股东签订股权转让协议,约定以2×13年7月31日为股权收购基准日,上市公司有权享有B公司于基准日之后的利润,并承担相应的亏损,同时约定,如果B公司2×13年7月31日至9月30日的实际净损益与股权收购基准日双方确认的预计净损益严重不符,双方将相应调整购买对价。
9月30日,A公司股东大会审议通过该议案,股权转让款于同日支付,B公司董事会于9月30日进行改组,改组后,A公司派驻董事占B公司董事会多数席位,此外,由于B公司2×13年7月31日至9月30日实际净损益与预计净损益并无重大差异,无需调整对价,A公司与B公司在本次交易前不存在任何关联方关系。
问题:A公司购买日确定为7月31日,判断是否恰当?『正确答案』不恰当,本案例中,9月30日,公司股东大会审议通过该议案之后,假定不再需要其他审批机关的批准,这说明该交易取得了必要的批准,9月30日已支付了对价,A公司在B公司董事会中占有了多数席位,A公司从当日开始控制B公司财务和生产经营决策,并根据协议约定享有基准日之后的利润,应该以9月30日为购买日。
长期股权投资初始计量一、长期股权投资初始计量原则长期股权投资,是指投资方对被投资单位实施控制(又称控股合并形成的长期股权投资、企业合并形成的长期股权投资、对子公司投资)、重大影响的权益性投资,以及对其合营企业的权益性投资。
长期股权投资在取得时,应按初始投资成本入账。
长期股权投资的初始投资成本,应分别形成控股合并和不形成控股合并两种情况确定。
二、形成控股合并的长期股权投资控股合并形成的长期股权投资,初始投资成本的确定应区分形成控股合并的类型,分别同一控制下控股合并与非同一控制下控股合并两种情况确定长期股权投资的初始投资成本。
同一控制下的企业合并,是指参与合并的企业在合并前后均受同一方或相同的多方最终控制且该控制并非暂时性的。
非同一控制下的企业合并,是指参与合并各方在合并前后不受同一方或相同的多方最终控制的合并交易,即同一控制下企业合并以外的其他企业合并。
(一)形成同一控制下控股合并的长期股权投资权益结合法权益结合法(pooling of interest method),亦称股权结合法、权益联营法。
企业合并业务会计处理方法之一。
与购买法基于不同的假设,即视企业合并为参与合并的双方,通过股权的交换形成的所有者权益的联合,而非资产的交易。
换言之,它是由两个或两个以上经营主体对一个联合后的企业或集团公司开展经营活动的资产贡献,即经济资源的联合。
在权益结合法中,原所有者权益继续存在,以前会计基础保持不变。
参与合并的各企业的资产和负债继续按其原来的账面价值记录,合并后企业的利润包括合并日之前本年度已实现的利润;以前年度累积的留存利润也应予以合并。
1.合并方以支付现金、转让非现金资产或承担债务方式作为合并对价借:长期股权投资(被合并方所有者权益在最终控制方合并财务报表中的账面价值的份额+包括最终控制方收购被合并方而形成的商誉)贷:负债(承担债务账面价值)资产(投出资产账面价值)资本公积——资本溢价或股本溢价(差额,可能在借方)借:管理费用(审计、法律服务等相关费用)贷:银行存款【提示】合并报表中母公司长期股权投资与子公司所有者权益要相互抵销。
长期股权投资的初始计量一、长期股权投资初始计量原则(★)长期股权投资的核算内容初始计量后续计量1.投资企业持有的能够对被投资单位实施控制的权益性投资,即对子公司投资控股合并(同一控制下)成本法控股合并(非同一控制下)2.投资企业持有的能够与其他合营方一同对被投资单位实施共同控制的权益性投资,即对合营企业投资不形成控股合并权益法3.投资企业持有的能够对被投资单位施加重大影响的权益性投资,即对联营企业投资不形成控股合并权益法【注意】企业对被投资单位不具有控制、共同控制或重大影响、应作为交易性金融资产或可供出售金融资产核算。
二、长期股权投资的初始计量(★)(一)企业控股合并形成的长期股权投资的初始成本计量情形同一控制下的控股合并非同一控制下的控股合并(一)是指参与合并的企业在合并前后均受同是指参与合并各方在合并前后不受同一方或相同的含义一方或相同的多方最终控制且该控制并非暂时性的,即同一集团内部的合并。
多方最终控制的合并交易,即同一控制下企业合并以外其他的企业合并,即集团外的合并。
(二)初始成本的计量1.长期股权投资初始成本:被合并方所有者权益在最终控制方合并财务报表中的账面价值的份额+最终控制方收购被合并方而形成的商誉。
【案例 1】长期股权投资初始投资成本与支付的现金、转让的非现金资产以及所承担债务账面价值之间的差额,应当调整资本公积(资本溢价或股本溢价),资本公积(股本溢价或资本溢价)的余额不足冲减的,调整留存收益。
2.不确认资产处置损益。
3.会计分录借:长期股权投资(被合并方所有者权益在最终控制方合并财务报表中的账面价值的份额+最终控制方收购被合并方而形成的商誉)应收股利(已宣告尚未发放1.长期股权投资初始成本:应当在合并日按照购买方付出的资产、发生或承担的负债、发行的权益性证券的公允价值(包含增值税)之和作为长期股权投资的初始投资成本。
2.确认资产处置损益资产处置损益=投出资产的公允价值-账面价值-应交的营业税、消费税3.会计分录(1)投出的是存货借:长期股权投资(存货含增值税的公允价值)贷:主营业务收入应交税费——应交增值税(销项税额)借:主营业务成本贷:库存商品(2)投出资产为固定资产借:长期股权投资(固定资产含增值税的公允价值)贷:固定资产清理应交税费——应交的现金股利)贷:负债(债务账面价值)资产(资产账面价值)资本公积—股本溢价(倒挤,借或贷)增值税(销项税额)(3)投出的是无形资产借:长期股权投资(无形资产公允价值)无形资产减值准备累计摊销营业外支出(借方差额倒挤)贷:无形资产应交税费——应交营业税营业外收入(贷方差额倒挤)(4)投出的是交易性或可供出售金融资产借:长期股权投资(金融资产公允价值)贷:交易性金融资产/可供出售金融资产(账面价值)投资收益(差额倒挤)借:公允价值变动损益/其他综合收益贷:投资收益(三)企业通过多次交换交易取得长期股权投资1.企业通过多次交换交易,分步取得股权最终形成同一控制下控股合并的初始投资成本=合并日相对于最终控制方而言的被合并方所有者权益账面价值×全部持股比例+最终控制方收购被合并方而形成的商誉 2.新增投资部分初始投资成本=合并日初始投资成本-原股权投资账面价值3.新增投资部分初始投资成本与为取得购买日初始投资成本=购买日之前所持被购买方的股权投资的账面价值+购买日新增投资成本【案例 2】新增部分所支付对价的账面价值(准则应用指南用的账面价值,教材说法有误)的差额,调整资本公积(资本溢价或股本溢价),资本公积(资本溢价或股本溢价)不足冲减的,冲减留存收益。
第一节长期股权投资的范围和初始计量【考点2】长期股权投资的初始计量(★★★)前述教材例题中的购买方式是无形资产和银行存款,下面举例讲解其他的购买方式,包括发行股票、存货、固定资产等方式,均是考试重点。
【提示】这些购买对价,一般是支付给被购买方原股东,除非是直接注资被投资方。
【例题】购买方式1:发行股票甲公司为增值税一般纳税人,适用的增值税税率为13%。
甲公司定向发行每股面值为1元,公允价值为3.5元的普通股1000万股作为对价取得乙公司80%有表决权的股份,构成非同一控制下企业合并。
甲公司为发行股票支付给证券承销商的佣金和手续费为300万元,甲公司“资本公积——股本溢价”余额为450万元。
另外,支付的对乙公司净资产评估费和审计费合计60万元。
长期股权投资的初始投资成本=3.5×1000=3500(万元)【提示】应当视同先发行股票取得价款,然后再以现金对外投资。
发行费用应当冲减股本溢价。
借:长期股权投资3500贷:股本1000资本公积——股本溢价2500借:资本公积——股本溢价 300贷:银行存款 300借:管理费用60贷:银行存款60【例题】购买方式2:存货甲公司为增值税一般纳税人,适用的增值税税率为13%。
甲公司以一批外购的原材料为对价购买乙公司80%的股权,构成非同一控制下企业合并。
该批原材料的账面成本为3000万元,已计提存货跌价准备200万元,公允价值为3500万元。
长期股权投资的初始投资成本=3500+3500×13%=3955(万元)【提示】以原材料对外投资属于增值税的视同销售,同时在会计上也应确认收入,结转成本。
借:长期股权投资——乙公司3955贷:其他业务收入3500应交税费——应交增值税(销项税额) 455借:其他业务成本2800存货跌价准备 200贷:原材料3000【例题】购买方式3:固定资产甲公司为增值税一般纳税人,适用的增值税税率为13%。
甲公司以一台机器设备为对价购买乙公司80%的股权,构成非同一控制下企业合并。
借:应收股利被投资企业宣告发放现金股利贷:投资收益投资企业收到被投资企业发放的现金股利(不能忘 借:银行存款 记)贷:应收股利 借:资产减值损失计提减值损失贷:长期股权投资减值准备知识点 1:长期股权投资核算范围知识点 2:长期股权投资的初始计量企业合并方式下取得的长期股权投资同一控制下企业合并 (账面价值并账并表)非同一控制下企业合并 (公允价值并账并表)借:长期股权投资(合并日被合并方在最终控制方合并财 务报表中账面价值的份额+购买日最终控制方购买被合并 方时确认的商誉)贷:对价资产或负债的账面价值(账簿登记)股本(面值)资本公积--股本溢价(差额) 借:管理费用(中介费等相关费用)贷:银行存款借:资本公积--股本溢价(权益性证券的发行费用)贷:银行存款借:长期股权投资(购买日支付对价含税 公允价值之和) 贷:主营业务收入(存货,结转成本略)固定资产清理(固定资产账面) 无形资产营业外收入(处置损失则营业外支出) 借:管理费用(中介费等相关费用)贷:银行存款借:资本公积--股本溢价(权益性证券的发行费用)多次交易形成合并(不属于一揽子交易的)合并日的初始投资成本=合并日被合并方在最终控制方合 并财务报表中账面价值*合并后的持股比例 + 原确认商誉 借:长期股权投资(合并日初始投资成本)贷:长期股权投资- -成本-- 损益调整新增对价资产或负债的账面价值新增股本面值资本公积-- 股本溢价(差额)【注:资本公积--股本溢价借方差额,则先冲减资本公积--股本溢价,不足冲 减,依次冲减盈余公积和未分配利润】贷:银行存款多次交易形成的合并(不属于一揽子交易的) 合并成本=购买日原持有股权的账面价值+ 新增投资成本借:长期股权投资(合并成本)贷:长期股权投资--成本--损益调整主营业务收入等(结转成本略)合并方式以外取得的长期股权投资:借:长期股权投资(投出资产的公允价值+相关交易费用)贷:银行存款等如果是投入权益性证券,则需从资本公积--股本溢价中扣除发行费用 知识点 3:长期股权投资后续计量 --成本法投资特点及核算方法 控制(子公司) 共同控制(合营企业) 重大影响(联营企业) 重大影响以下(金融资产) 相关概念 权力+可变回报集体+一致同意参与+派出代表 获利+不务正业核算方法 成本法 权益法金融工具知识点4:长期股权投资后续计量--权益法初始投资成本的调整损益调整的调整投资时点的净利润的调整为调整前的净利润-(被投资企业净资产公允价值-被投资企业净资产账面价值)*对外销售比例【卖一件减一件】长期股权投资初始投资成本大于应享有被投资企业净资产公允价值份额,不做调整,若小于应享有被投资企业净资产公允价值份额的,调增其初始投资成本借:长期股权投资--投资成本贷:营业外收入被投资单位实现净损益:借:长期股权投资--损益调整(调整后的净利润* 持股比例)贷:投资收益未实现的内部交易损益:借:长期股权投资--损益调整(调整后的净利润*内部未实现交易的净利润的调整为调整前的净利-润持股比例)(内部交易收入-内部交易成本)*(1-对外销售比例)贷:投资收益发生超额亏损时的冲减顺序:长投账面-长期应收款- 预计负债-备查簿(转回反向)【先减未实现,以后加回来】其他综合收益及其他权益变动的处理知识点5:长期股权投资方法的转换取得现金股利借:应收股利贷:长期股权投资--损益调整借:银行存款贷:应收股利借:长期股权投资--其他综合收益贷:其他综合收益借:长期股权投资--其他权益变动贷:资本公积--其他资本公积公允价值计量转为权益法核算公允价值计量转为成本法核算长期股权投资初始投资成本=转换日原持有股权的公允价值+新增投资的公允价值借:长期股权投资--投资成本贷:可供出售金融金融资产(账面价值)投资收益(差额)借:其他综合收益贷:投资收益借:长期股权投资--投资成本(新增投资的公允价值)贷:银行存款转换日长期股权投资的初始投资成本=转换日原持有股权的公允价值+新增投资的公允价值借:长期股权投资其他综合收益贷:可供出售金融资产(账面价值)银行存款投资收益知识点6:长期股权投资的处置和减值长期股权投资的处置长期股权投资的减值类比前面减资转换处理借:资产减值损失贷:长期股权投资减值准备权益法核算转为成本法核算权益法核算转为公允价值计量成本法核算转为权益法核算成本法核算转为公允价值计量借:长期股权投资(原投资账面价值+新增投资成本)贷:长期股权投资--投资成本等银行存款借:银行存款贷:长期股权投资投资收益借:其他综合收益(原确认的其他综合收益及其他权益变动全部转入投资收益)资本公积-其他资本公积贷:投资收益借:可供出售金融资产(剩余股权公允价值)贷:长期股权投资(剩余股权账面价值)投资收益借:银行存款贷:长期股权投资投资收益剩余股权的账面价值若小于被投资企业净资产公允价值份额*剩余持股比例,则需做如下调整:借:长期股权投资--投资成本贷:盈余公积利润分配--未分配利润借:长期股权投资--损益调整--其他综合收益--其他权益变动贷:盈余公积(以前年度确认的投资收益)利润分配--未分配利润投资收益其他综合收益资本公积--其他资本公积借:银行存款贷:长期股权投资投资收益借:可供出售金融资产(剩余股权公允价值)贷:长期股权投资(剩余股权账面价值)投资收益。
A公司章程规定:公司的生产经营活动由董事会决策,重大生产经营决策需经参加董事会成员半数以上通过后实施;涉及公司合并、分立、解散、清算等事项需经董事会全体成员一致通过。
(6)2015年1月6日,注册会计师完成对A公司注册资本验资程序。
A公司于当日向工商部门申请变更股东并获批准。
(7)2015年1月28日,甲公司在有关股权登记部门完成股东登记手续。
问题:在甲公司购买A公司100%股权交易中,在哪一时点可以确认对A公司长期股权投资?分析:确定甲公司对A公司长期股权投资的确认时点,实际上需要根据交易进行过程中的相关情况,判断该项非同一控制下企业合并的购买日。
该项交易中,甲公司并购重组交易取得内、外部机构批准的时点为2014年12月20日,至12月31日,甲公司已经通过派出A公司董事会成员,对其生产经营决策进行控制。
虽然至2014年12月31日,该项交易并未完全完成,但后续在2015年1月完成的工商登记及甲公司股东登记程序原则上在前期条件均已具备的情祝下,该程序应为程序性的,对交易本身不构成实质性障碍,亦不会因2015年有关程序未完成而发生交易逆转的情况,因此可以认为2014年12月31日为该项交易的购买日。
本交易中,在确定购买日时,应关注以下两个问题:(1)在对标的资产的评估基准日至股权转移日之间标的资产的净损益归属问题是否影响购买日的确定?购买日的确定基础是对于标的股权控制权于何时转移,本交易中虽然购买方与出售方签订的协议中约定评估基准日至股权转移日之间被购买企业实现的净损益归属于购买方所有,但在评估基准日,该项交易尚未实质性进行,有关审批程序、资产转移、对被购买企业生产经营决策权的主导等均未实际发生,因此,未形成控制权的转移,不能将评估基准日确定为企业合并的购买日。
双方对过渡期间损益归属的协议约定原则上是对购买方企业合并成本的调整,即被购买企业在此期间实现盈利且归属于购买方的,该盈利应被视为对购买方支付的企业合并成本的抵减;被购买企业在此期间发生亏损的,如该亏损应由购买方负担,则应认为是购买方实际付出企业合并成本的增加。
长期股权投资初始计量一、概述长期股权投资是指公司为了取得与被投资单位的股份而进行的投资活动。
在进行长期股权投资时,公司需要对投资进行初始计量,以确定投资的公允价值并记录在财务报表中。
二、初始计量的目的初始计量的目的是评估投资的公允价值,并确认投资的成本以及未来可能获得的收益。
通过初始计量,公司可以确定投资所对应的权益份额,并在未来的报表中反映投资的价值变化。
三、初始计量方法A. 投资成本法根据投资发生时所支付的现金金额来确定投资的成本,这是最常见的初始计量方法。
投资的成本包括购买股份所支付的现金、非现金资产或者股份交换的公允价值等。
B. 公允价值法根据投资发生时市场上相应资产的公允价值来确定投资的公允价值。
这种方法通常用于无法准确测定投资成本的情况,例如股份交换。
四、影响因素在进行长期股权投资初始计量时,公司需要考虑以下因素: - 投资对象的经营状况及前景 - 投资对象所在行业的市场情况 - 投资对象的财务状况 - 投资对象的未来盈利能力五、会计处理公司在初始计量完成后,需要按照会计准则的规定将投资确认为长期股权投资,并按照公允价值或成本进行账面价值的确认。
公司还需要定期对投资进行减值测试,以确保投资价值的准确反映。
六、报告要求在财务报表中,公司需要披露有关长期股权投资的详细情况,包括投资对象、投资的类型、投资金额、初始计量方法以及未来可能产生的收益等信息,以便投资者和利益相关者了解投资状况。
七、结论长期股权投资初始计量是公司进行投资活动的重要环节,准确的初始计量可以为公司后续的投资决策提供依据,同时也有助于保障公司财务报表的准确性和透明度。
公司需要遵循会计准则的规定,选择适当的初始计量方法,并及时对投资进行调整,以确保投资价值的有效管理和监控。
【手写板】30%A →B B:账面净资产=100万存货:账面价值=50万公允价值=70万已出售40%(不考虑所得税影响)A:投资损益=调整后净利润×30%调整后净利润=92×30%=100-[(70-50)×40%]=92【特别提示】①投资企业与其联营企业及合营企业之间发生的无论是顺流交易还是逆流交易产生的未实现内部交易损失(若赔钱),属于所转让资产自身发生减值损失的,有关的未实现内部交易损失不应予以抵销。
【手写板】20%A → BA → B成本400万元,收入300万元B账面净利润=100借:长期股权投资-损益调整100×20%贷:投资收益②在评估投资方对被投资单位是否具有重大影响时,应当考虑潜在表决权的影响,但是确定应享有的被投资单位实现的净损益、其他综合收益和其他所有者权益变动的份额时,潜在表决权所对应的权益份额不应予以考虑。
(考虑、但不记账)③在确认应享有或应分担的被投资单位净利润(或亏损)额时,法规或章程规定不属于投资企业的净损益应当予以剔除后计算,例如,被投资单位发行了分类为权益的可累积优先股等类似的权益工具,无论被投资单位是否宣告分配优先股股利,投资方计算应享有被投资单位的净利润时,均应将归属于其他投资方的累积优先股股利予以扣除。
(结合股份支付)④投资方与联营、合营企业之间发生的投出或出售资产的交易构成业务(如以分公司进行投资)的,应当按照《企业会计准则第20号——企业合并》、《企业会计准则第33号——合并财务报表》有关规定进行会计处理:a.联营、合营企业向投资方出售业务的,投资方应按《企业会计准则第20号——企业合并》的规定进行会计处理,被投资方应全额确认与交易相关的利得或损失;投资方按比例确认应享有联营企业净损益时,不需抵销该项交易形成的损益。
(类似逆流交易)b.投资方向联营、合营企业投出业务(以分公司进行投资),并能对联营、合营企业实施重大影响或共同控制的,应以投出业务的公允价值作为新增长期股权投资的初始投资成本,初始投资成本与投出业务的账面价值之间的差额,全额计入当期损益。
长期股权投资二、长期股权投资的初始计量(一)企业合并形成的长期股权投资2.非同一控制下企业合并形成的长期股权投资非同一控制下的企业合并,购买方应当按照确定的企业合并成本作为长期股权投资的初始投资成本。
(1)一次交换交易实现的企业合并合并成本包括购买方在购买日为取得对被购买方的控制权而付出的资产、发生或承担的负债以及发行的权益性证券的公允价值。
购买方为进行企业合并发生的各项直接相关费用应当计入当期损益,该直接相关费用通常是指购买方为企业合并发生的审计、法律服务、评估咨询等中介费用以及其他相关管理费用,不包括为企业合并发行的债券或承担其他债务支付的手续费、佣金等,也不包括企业合并中发行权益性证券发生的手续费、佣金等费用。
【提示】企业合并发行的债券或承担其他债务支付的手续费、佣金计入负债初始确认金额;发行权益性证券发生的手续费、佣金等费用冲减资本公积(股本溢价),资本公积(股本溢价)不足冲减的,冲减留存收益。
无论是同一控制下的企业合并还是非同一控制下的企业合并形成的长期股权投资,实际支付的价款或对价中包含的已宣告但尚未发放的现金股利或利润,应作为应收项目处理。
会计处理如下:非同一控制下企业合并形成的长期股权投资,应在购买日按企业合并成本,借记“长期股权投资”科目,按支付合并对价的账面价值,贷记有关资产或借记负债科目,企业合并成本中包含的应自被投资单位收取的已宣告但尚未发放的现金股利或利润,应作为应收项目进行核算。
非同一控制下的企业合并,投出资产为非货币性资产时,投出资产公允价值与其账面价值的差额应分不同资产进行账务处理:(1)投出资产为固定资产或无形资产,其差额计入营业外收入或营业外支出。
(2)投出资产为存货,按其公允价值确认主营业务收入或其他业务收入,按其账面价值结转主营业务成本或其他业务成本。
(3)投出资产为可供出售金融资产等金融资产的,其差额计入投资收益。
可供出售金融资产持有期间公允价值变动形成的“其他综合收益”也应一并转入“投资收益”;交易性金融资产持有期间公允价值变动形成的“公允价值变动损益”也应一并转入“投资收益”。
长期股权投资的初始计量不判类型不做题,后续计量写上去1、同一控制,用账面价值2、其余都是用公允价值3、非同一控制下企业合并:支付对价的公允价4、共同控制、重大影响:支付对价的公允价+相关费用同一控制下的企业合并形成的长期股权投资1、左右手,不分家,确认看账面,付出冲账面,差额调自己(所有者其余)举例子:甲公司以1000万银行存款取得甲乙公司80%股权,形成同一控制下企业合并,合并日乙公司可辨认净资产账面价值为1300万。
问题一:长期股权投资入账价值为多少?答:条件同一控制企业看账面价值,甲公司占乙公司的80%的份额,所以答案是1300万*80%=1040(万元)假如是以存货为对价,需要确认收入吗?答:假如是以存货对价,是不需要确认收入的。
长期投资付出资产是要冲减账面价值,如果有差额就要自己调整。
如果另支付审计服务费20万,计入初始确认金额吗?答:不计入初始金额,走的是管理费用户。
借:长期股权投资1040贷:银行存款1000资本公积——股本溢价40注意:同控唱投入金额与付出对价没有关系,因为什么同控内部资源整合只需要看你占了多大的坑就可以了,占了被投资方净资产的账面,占了多少,这是长期股权投资的入账金额。
非同一控制下的企业合并形成的长期股权投资(合并之前,购买方和被购买方不在同一集团)之前不是一家人,“买卖”之后才进门。
买卖要用公允价,入账、付出都这样。
非同一控制:入账价值以付出对价的公允价(含税)为基础确定。
合并=不存在关联方关系。
举例子:甲公司以1000万银行存款取得甲乙公司80%股权,形成非同一控制下企业合并,合并日乙公司可辨认净资产账面价值为1300万。
问题一:长期股权投资入账价值为多少?答:长期股权投资入账价值付出公允1000万元假如是以存货为对价,需要确认收入吗?答:假如是以存货为对价,需要确认收入如果另支付审计服务费20万,计入初始确认金额吗?答:不计入初始金额,走的是管理费用户。
借:长期股权投资1040贷:银行存款1000。
长期股权投资的初始计量为了反映长期股权投资的取得、收回和结存情况,企业应设置“长期股权投资”科目,借方登记取得的长期股权投资,贷方登记收回的长期股权投资,期末余额在借方,反映企业长期股权投资的价值。
长期股权投资采用权益法核算时,还应分别按“成本”“损益调整”“其他权益变动”进行明细核算。
长期股权投资在取得时应按初始投资成本入账。
长期股权投资可以分为通过企业合并取得和非企业合并取得两种情况。
(一)企业合并取得的长期股权投资的初始计量1.企业合并的分类。
企业合并,是指将两个或者两个以上单独的企业合并形成一个报告主体的交易或事项。
根据不同的标准,企业合并可分成不同的类别。
(1)根据合并的方式,企业合并可分为控股合并、吸收合并、新设合并。
①控股合并,是指合并方通过企业合并交易或事项取得对被合并方的控制权。
控股合并中,合并方在合并中取得的是对被合并方的股权,被合并方在企业合并后仍保持其独立的法人资格继续经营。
②吸收合并,是指合并方在企业合并中取得被合并方的全部净资产,企业合并后,注销被合并方的法人资格,由合并方在新的基础上继续经营。
③新设合并,是指企业在合并中注册成立一家新的企业,由该新企业持有原参与合并各方的资产、负债,在新的基础上经营,并在合并后注销原参与合并企业的法人资格。
形成投资企业对被投资单位长期股权投资的企业合并,属于控股合并。
(2)根据是否在同一控制下进行,企业合并可分为同一控制下的企业合并和非同一控制下的企业合并。
①同一控制下的企业合并。
参与合并的企业在合并前后均受同一方或相同的多方最终控制且该控制并非暂时的,为同一控制下的企业合并。
同一控制下的企业合并,在合并日取得对其他参与合并企业控制权的一方为合并方,参与合并的其他企业为被合并方。
合并方实际取得对被合并方控制权的日期,称为合并日。
②非同一控制下的企业合并。
参与合并的各方在合并前后不受同一方或相同多方最终控制的,为非同一控制下的企业合并。
⼀、长期股权投资初始计量 1、投资形成合并的: 因为后续计量采⽤成本法,那么初始投资的处理⽐较简单。
但是需要区分两种情况:同⼀控制下企业合并和⾮同⼀控制下企业合并。
同⼀控制下企业合并的,长期股权投资是按照被合并⽅所有者权益的份额⼊账,合并成本和长期股权投资⼊账价值的差额就作为资本公积确认。
这种做法主要是考虑了同⼀控制下其实是属于内部交易的本质,那么同⼀个集团内部的合并本质上不增加整个集团的利益,那么资产、负债等都是按照账⾯价值⼊账,因此这⾥强调的是⼀个所有者权益的份额。
对于⾮同⼀控制下企业合并的,长期股权投资是按照付出的实际的合并成本⼊账的。
当实际的合并成本⼩于其享有的份额的部分要确认为营业外收⼊。
其中合并⽅在合并中付出的资产的公允价值⼤于账⾯价值的部分确认营业外收⼊。
对于存货或者是原材料的还是应该确认为主营业务收⼊和其他业务收⼊的。
另外关于企业合并中的相关费⽤的处理需要特别注意⼀下: ⾮同⼀控制下企业合并,购买⽅为进⾏企业合并发⽣的各项直接相关费⽤也应当计⼊企业合并成本。
该直接相关费⽤不包括企业合并中发⾏权益性证券发⽣的⼿续费、佣⾦等费⽤。
企业合并发⾏权益性证券发⽣的⼿续费,佣⾦等费⽤,⾸先冲减资本公积--股本溢价,不够冲减的,冲减盈余公积和未分配利润。
同⼀控制下的企业合并:合并⽅为进⾏企业合并发⽣的各项直接相关费⽤,包括为进⾏企业合并⽀付的审计费⽤、评估费⽤、法律服务费⽤等,应当于发⽣时计⼊当期损益。
为企业合并发⾏的债券或承担其他债务⽀付的⼿续费、佣⾦等,应当计⼊所发⾏债券及其他债务的初始计量⾦额。
企业合并中发⾏权益性证券发⽣的⼿续费、佣⾦等费⽤,应当抵减权益性证券溢价收⼊,溢价收⼊不⾜冲减的,冲减盈余公积和未分配利润。
⾮企业合并的⼿续费等也计⼊到成本中,发⾏权益性证券取得的则其⼿续费等要从溢价收⼊中扣除,溢价不⾜冲减的,则冲减盈余公积和未分配利润。
2、合并⽅式以外取得的长期股权投资: 重点是权益法后续计量的处理:按照初始投资成本和应享有的被投资⽅可辨认净资产公允价值的分额两者的较⾼者⼊账。
长期股权投资的初始计量1、初始投资成本确定(1)支付现金初始投资成本=买价+相关税费(2)发行权益性证券方式初始投资成本=权益性证券的公允价值【提示】1)初始投资成本不一定等于入账价值入账价值=初始投资成本+营业外收入2)支付价款中包含的股利作为应收项目处理,不计入初始投资成本3)发行权益性证券的手续费冲减资本公积—资本溢价2、会计分录发行权益性证券取得长期股权投资:借:长期股权投资贷:股本资本公积——股本溢价发行权益性证券支付的佣金和手续费,应冲减权益性证券溢价发行收入借:资本公积——股本溢价贷:银行存款1、同一控制下(1)合并方以支付现金、转让非现金资产或承担债务方式作为合并对价的:借:长期股权投资(取得被合并方所有者权益在最终控制方合并财务报表中账面价值的份额)应收股利贷:各类资产或负债科目(账面价值)资本公积——资本溢价或股本溢价(可借可贷)资本公积如果不足冲减的,依次冲减留存收益。
1、同一控制下(2)合并方以发行权益性证券作为合并对价的:借:长期股权投资(取得被合并方所有者权益在最终控制方合并财务报表中账面价值的份额)应收股利贷:股本(面值)资本公积——资本溢价或股本溢价(可借可贷)如果不足冲减的,依次冲减留存收益。
(3)通过多次交换交易,形成同一控制下控股合并的,取相对于最终控制方合并财务报表中的账面价值份额,作为该项投资的初始投资成本。
支付对价差额,同一控制下合并属于同一集团内部事项,属于权益性交易,不确认损益,差额调整资本公积,不足冲减的,依次冲减留存收益。
(4)在企业合并中,合并方发生的审计、法律服务、评估咨询等中介费用以及其他相关管理费用,应当于发生时计入当期损益(管理费用)。
(5)付出对价中包含已宣告但尚未发放的现金股利或利润,不构成长期股权投资成本,单独作为应收项目,计入“应收股利”科目。
2、非同一控制下(1)按公允价值(合并成本),确认长期股权投资;(2)付出代价为非货币性资产,视同出售资产取得长期股权投资,按付出资产的账面价值,贷记相关资产科目或负债科目,付出资产公允价值与账面价值的差额计入当期损益(如资产处置损益或投资收益)等;(3)发生的审计、法律服务、评估咨询等中介费用:应当于发生时计入当期损益(管理费用);(4)作为合并对价发行的债务性证券相关的佣金、手续费等:应当计入债务性证券的初始确认金额;(5)作为合并对价发行的权益性证券相关的佣金、手续费等:自溢价收入中扣除,在权益性证券发行无溢价或溢价金额不足以扣减的情况下,应当冲减盈余公积和未分配利润。
长期股权投资二、长期股权投资的初始计量(一)企业合并形成的长期股权投资2.非同一控制下企业合并形成的长期股权投资非同一控制下的企业合并,购买方应当按照确定的企业合并成本作为长期股权投资的初始投资成本。
(1)一次交换交易实现的企业合并合并成本包括购买方在购买日为取得对被购买方的控制权而付出的资产、发生或承担的负债以及发行的权益性证券的公允价值。
购买方为进行企业合并发生的各项直接相关费用应当计入当期损益,该直接相关费用通常是指购买方为企业合并发生的审计、法律服务、评估咨询等中介费用以及其他相关管理费用,不包括为企业合并发行的债券或承担其他债务支付的手续费、佣金等,也不包括企业合并中发行权益性证券发生的手续费、佣金等费用。
【提示】企业合并发行的债券或承担其他债务支付的手续费、佣金计入负债初始确认金额;发行权益性证券发生的手续费、佣金等费用冲减资本公积(股本溢价),资本公积(股本溢价)不足冲减的,冲减留存收益。
无论是同一控制下的企业合并还是非同一控制下的企业合并形成的长期股权投资,实际支付的价款或对价中包含的已宣告但尚未发放的现金股利或利润,应作为应收项目处理。
会计处理如下:非同一控制下企业合并形成的长期股权投资,应在购买日按企业合并成本,借记“长期股权投资”科目,按支付合并对价的账面价值,贷记有关资产或借记负债科目,企业合并成本中包含的应自被投资单位收取的已宣告但尚未发放的现金股利或利润,应作为应收项目进行核算。
非同一控制下的企业合并,投出资产为非货币性资产时,投出资产公允价值与其账面价值的差额应分不同资产进行账务处理:(1)投出资产为固定资产或无形资产,其差额计入营业外收入或营业外支出。
(2)投出资产为存货,按其公允价值确认主营业务收入或其他业务收入,按其账面价值结转主营业务成本或其他业务成本。
(3)投出资产为可供出售金融资产等金融资产的,其差额计入投资收益。
可供出售金融资产持有期间公允价值变动形成的“其他综合收益”也应一并转入“投资收益”;交易性金融资产持有期间公允价值变动形成的“公允价值变动损益”也应一并转入“投资收益”。
(4)投出资产为投资性房地产的,应区分其后续计量模式:若采用成本模式进行后续计量的,应按公允价值确认其他业务收入,按其账面价值结转其他业务成本;若采用公允价值模式进行后续计量的,应按公允价值确认其他业务收入,按其账面余额结转其他业务成本,同时结转持有期间确认的公允价值变动损益和转换时形成的其他综合收益。
【教材例5-3】 2×09年3月31日,A公司取得B公司70%的股权,并于当日起能够对B公司实施控制。
合并中,A公司支付的有关资产在购买日的账面价值与公允价值如表5-1所示。
合并中,A公司为核实B公司的资产价值,聘请专业资产评估机构对B公司的资产进行评估,支付评估费用1 000 000元。
假定合并前A公司与B公司不存在任何关联方关系。
不考虑相关税费等其他因素影响。
A公司支付的有关资产购买日的账面价值与公允价值分析:本例中因A公司与B公司及其股东在合并前不存在任何关联方关系,应作为非同一控制下的企业合并处理。
A公司对于合并形成的对B公司的长期股权投资,应按支付对价的公允价值确定其初始投资成本。
A公司应进行的账务处理为:借:长期股权投资50 000 000累计摊销12 000 000管理费用 1 000 000贷:无形资产40 000 000银行存款 9 000 000营业外收入14 000 000【例题】2016年1月1日,甲公司以一台固定资产向乙公司投资(甲公司和乙公司不属于同一控制的两个公司),占乙公司注册资本的60%,该固定资产的账面原价为8 000万元,已计提累计折旧500万元,已计提固定资产减值准备200万元,公允价值为7 600万元。
不考虑其他相关税费。
甲公司的账务处理如下:借:固定资产清理 7 300累计折旧 500固定资产减值准备 200贷:固定资产 8 000借:长期股权投资 7 600贷:固定资产清理 7 600借:固定资产清理 300贷:营业外收入 300【例题】2016年5月1日,甲公司以一项专利权向丙公司投资(甲公司和丙公司不属于同一控制的两个公司),占丙公司注册资本的70%,该专利权的账面原价为5 000万元,已计提累计摊销600万元,已计提无形资产减值准备200万元,公允价值为4 000万元。
不考虑其他相关税费。
甲公司的账务处理如下:借:长期股权投资 4 000累计摊销 600无形资产减值准备 200营业外支出 200贷:无形资产 5 000【例题】2016年5月1日,甲公司以一项可供出售金融资产向丙公司投资(甲公司和丙公司不属于同一控制下的两个公司),占丙公司注册资本的70%,该可供出售金融资产的账面价值为3 000万元(其中成本为3 100万元,公允价值变动为-100万元),公允价值为3 200万元。
不考虑其他相关税费。
甲公司的账务处理如下:借:长期股权投资 3 200可供出售金融资产——公允价值变动100贷:可供出售金融资产——成本 3 100投资收益200借:投资收益100贷:其他综合收益100(2)多次交换交易实现的企业合并①个别财务报表a.原投资为采用权益法核算的系长期股权投资购买日初始投资成本=原投资账面价值+新增投资成本购买日之前持有的股权投资因采用权益法核算而确认的其他综合收益,应当在处置该项投资时采用与被投资单位直接处置相关资产或负债相同的基础进行会计处理;因采用权益法核算确认的除净损益、其他综合收益及利润分配以外的所有者权益其他变动,应当在处置该项投资时转入处置当期投资收益。
b.原投资系公允价值计量购买日初始投资成本=原投资公允价值+新增投资成本原计入其他综合收益的累计公允价值变动应当在改按成本法核算时转入当期损益。
②合并财务报表参见教材第二十章相关内容。
【教材例5-4】2×08年1月1日,A公司以现金45 000 000元自非关联方处取得了B 公司20%股权,并能够对其施加重大影响。
当日,B公司可辨认净资产公允价值为210 000 000元。
2×10年7月1日,A公司另支付现金120 000 000元,自另一非关联方处取得B公司40%股权,并取得对B公司的控制权。
购买日,A公司原持有的对B公司的20%股权的公允价值为60 000 000元,账面价值为52 500 000元,A公司确认与B公司权益法核算相关的累计其他综合收益为6 000 000元,其他所有者权益变动1 500 000元;B公司可辨认净资产公允价值为270 000 000元。
假设A公司购买B公司20%股权和后续购买40%的股权的交易不构成“一揽子交易”。
以上交易的相关手续均于当日完成。
不考虑相关税费等其他因素影响。
分析:购买日前,A公司持有B公司的投资作为对联营企业的投资进行会计核算,购买日前A 公司原持有股权的账面价值为52 500 000元(45 000 000+6 000 000+1 500 000)。
本次投资支付对价的公允价值为120 000 000元。
【教材例5-5】2×08年1月1日,A公司以每股6元的价格购入某上市公B公司的股票2 000 000股,并由此持有B公司5%的股权。
A公司与B公司不存在关联方关系。
A公司将对B公司的投资作为可供出售金融资产进行会计处理。
2×10年1月1日,A公司以现金150 000 000元为对价,向B公大股东收购B公司50%的股权,相关手续于当日完成。
假设A公司购买B公司5%的股权和后续购买50%的股权不构成“一揽子交易”,A公司取得B公司控制权之日为2×10年1月1日,B公司当日股价为每股6.5元,B公司可辨认净资产的公允价值为240 000 000元,不考虑相关税费。
分析:购买日前,A公司持有对B公司的股权投资,作为可供出售金融资产进行会计处理,购买日前A公司原持有可供出售金融资产的账面价值为13 000 000元(6.5×2 000 000)本次追加投资支付对价的公允价值为150 000 000元。
购买日对子公司按成本法核算的初始投资成本为163 000 000元(150 000 000+13 000 000)。
购买日前A公司原持有可供出售金融资产相关的其他综合收益为1 000 000 元,购买日该其他综合收益转入购买日所属当期投资收益。
借:长期股权投资 163 000 000贷:可供出售金融资产——成本12 000 000——公允价值变动 1 000 000银行存款150 000 000借:其他综合收益 1 000 000贷:投资收益 1 000 000(二)企业合并外以其他方式取得的长期股权投资1.以支付现金取得的长期股权投资,应当按照实际支付的购买价款作为初始投资成本。
初始投资成本包括购买过程中支付的手续费等必要支出。
企业取得长期股权投资,实际支付的价款或对价中包含的已宣告但尚未发放的现金股利或利润,应作为应收项目处理。
【教材例5-6】甲公司于2×09年2月10日自公开市场中买入乙公司20%的股份,实际支付价款80 000 000元。
在购买过程中支付手续费等相关费用1 000 000元。
该股份取得后能够对乙公司施加重大影响。
假定甲公司取得该项投资时,乙公司已宣告但尚未发放现金股利,甲公司按其持股比例计算确定可分得300 000 元。
甲公司应当按照实际支付的购买价款扣减应收未收的现金股利后的余额作为取得长期股权投资的成本,其账务处理为:借:长期股权投资——投资成本80 700 000应收股利 300 000贷:银行存款 81 000 0002.以发行权益性证券取得的长期股权投资,应当按照发行权益性证券的公允价值作为初始投资成本,但不包括应自被投资单位收取的已宣告但尚未发放的现金股利或利润。
为发行权益性证券支付的手续费、佣金等与发行直接相关的费用,不构成长期股权投资的初始投资成本。
这部分费用应自所发行证券的溢价发行收入中扣除,溢价收入不足冲减的,应依次冲减盈余公积和未分配利润。
【教材例5-7】2×09年3月,A公司通过增发30 000 000股(每股面值1元)本企业普通股为对价,从非关联方处取得对B公司20%的股权,所增发股份的公允价值为52 000 000元。
为增发该部分普通股,A公司支付了 2 000 000元的佣金和手续费。
取得B公司股权后,A公司能够对B公司施加重大影响。
不考虑相关税费等其他因素影响。
本例中,A公司应当以所发行股份的公允价值作为取得长期股权投资的成本。
借:长期股权投资——投资成本52 000 000贷:股本 30 000 000资本公积——股本溢价22 000 000借:资本公积——股本溢价 2 000 000贷:银行存款 2 000 000一般而言,投资者投入的长期股权投资应根据法律法规的要求进行评估作价,在公平交易当中,投资者投入的长期股权投资的公允价值与所发行证券(工具)的公允价值不应存在重大差异。