集成电路晶圆测试基础共83页
- 格式:ppt
- 大小:9.58 MB
- 文档页数:42
晶圆测试全流程详解In the semiconductor industry, wafer testing, also known as wafer probing or crystal wafer testing, is a critical step in the production process. 在半导体行业,晶圆测试,也称为晶圆探针测试或晶圆测试,是生产过程中至关重要的一步。
Wafer testing is the process of testing the integrated circuits (ICs) on a semiconductor wafer to ensure they function correctly before they are diced and packaged into individual ICs. 晶圆测试是在晶圆上测试集成电路(IC)以确保它们在被切割成单个IC 并封装之前能够正确运行的过程。
This thorough testing is essential to identify any defects or faults in the ICs before they are assembled into electronic devices. 这种彻底的测试是为了在将IC组装成电子设备之前识别出IC中的任何缺陷或故障是至关重要的。
A wafer testing process typically involves several key steps, including wafer loading, prober testing, electrical testing, and sorting. 晶圆测试过程通常包括几个关键步骤,包括晶圆装载、探针测试、电子测试和分选。
The process begins with loading the semiconductor wafers onto a prober, which is a machine designed to make physical contact with the integrated circuits on the wafer. 这个过程始于将半导体晶圆装载到一台探测机上,探测机是一种专门设计用来与晶圆上的集成电路进行物理接触的机器。
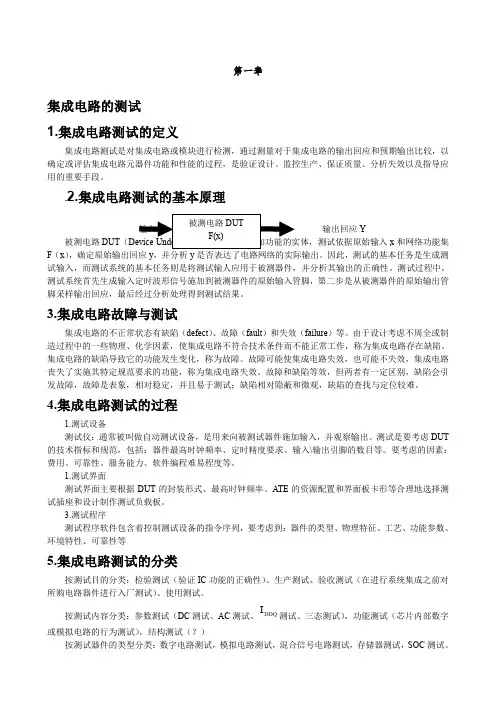
第一章集成电路的测试1.集成电路测试的定义集成电路测试是对集成电路或模块进行检测,通过测量对于集成电路的输出回应和预期输出比较,以确定或评估集成电路元器件功能和性能的过程,是验证设计、监控生产、保证质量、分析失效以及指导应用的重要手段。
.2.集成电路测试的基本原理 输入X 输出回应Y 被测电路DUT (Device Under Test )可作为一个已知功能的实体,测试依据原始输入x 和网络功能集F (x ),确定原始输出回应y ,并分析y 是否表达了电路网络的实际输出。
因此,测试的基本任务是生成测试输入,而测试系统的基本任务则是将测试输人应用于被测器件,并分析其输出的正确性。
测试过程中,测试系统首先生成输入定时波形信号施加到被测器件的原始输入管脚,第二步是从被测器件的原始输出管脚采样输出回应,最后经过分析处理得到测试结果。
3.集成电路故障与测试集成电路的不正常状态有缺陷(defect )、故障(fault )和失效(failure )等。
由于设计考虑不周全或制造过程中的一些物理、化学因素,使集成电路不符合技术条件而不能正常工作,称为集成电路存在缺陷。
集成电路的缺陷导致它的功能发生变化,称为故障。
故障可能使集成电路失效,也可能不失效,集成电路丧失了实施其特定规范要求的功能,称为集成电路失效。
故障和缺陷等效,但两者有一定区别,缺陷会引发故障,故障是表象,相对稳定,并且易于测试;缺陷相对隐蔽和微观,缺陷的查找与定位较难。
4.集成电路测试的过程1.测试设备测试仪:通常被叫做自动测试设备,是用来向被测试器件施加输入,并观察输出。
测试是要考虑DUT 的技术指标和规范,包括:器件最高时钟频率、定时精度要求、输入\输出引脚的数目等。
要考虑的因素:费用、可靠性、服务能力、软件编程难易程度等。
1.测试界面测试界面主要根据DUT 的封装形式、最高时钟频率、A TE 的资源配置和界面板卡形等合理地选择测试插座和设计制作测试负载板。
晶圆的快速测试方法晶圆的快速测试方法摘要:晶圆测试(wafer probe)是对晶片上单个晶粒通过探针测试,筛选不良品的一种方法。
它是集成电路生产中的一个重要环节,不仅能最大限度的节约封装及成品测试(Finial Test)成本,还能及时反映出晶圆制造厂的良品率。
本文主要介绍如何通过快速测试(speed probe)来降低晶圆测试成本,缩短测试时间,提高测试效率。
关键字:晶圆测试;晶圆快速测试;测试时间1 引言随着集成电路工艺的迅猛发展,也促使集成电路测试技术不断更新,以提高半导体行业的生产效益。
其中晶圆测试对整个集成电路生产过程的良品率及成本控制起着重要的作用。
2 晶圆测试概述2.1 晶圆测试介绍晶圆测试是半导体后段区分良品与不良品的第一道工序,主要目的是对晶圆中独立的晶粒(die)进行测试,通过探针卡接触晶粒上的触点(bond pad),测试其电气功能特性,把不良片筛选出来,同时按照电性不良类型把不合格的产品分类(bin),提供给晶圆制造厂进行数据分析,改进工艺。
不合格的晶粒会被标上记号,而后当芯片依晶粒为单位切割成独立的晶粒时,标有记号的不合格晶粒会被洮汰,不再进行下一个制程,以免徒增制造成本。
2.2 晶圆测试分类通常情况下,晶圆测试是对一片晶圆上每一个独立完整的芯片进行测试,逐一执行程序中设定的所有测试项(Full Probe),即完全测试,它主要针对研发阶段及设计生产逐步走向成熟的产品。
但随着晶圆生产工艺的不断完善,测试环节的成本控制就会显得尤为重要。
更重要的一个因素是,随着电子行业的飞速发展,半导体厂需要以更快更优的方式把产品提供给客户。
这就决定了测试工程师必须进一步分析测试程序,研究什么需要被测试以及以何种方式满足这些测试。
因此晶圆的快速测试方法应运而生,它是一个既满足成本控制,又能提高测试效率的最佳解决方案。
3 晶圆的快速测试方法在晶圆快速测试(speed probe)中,首先把整片晶圆按照良品率分为两个区域。
塑封集成电路封装基础知识什么是晶圆:1、晶圆的主要材料是单晶硅;2、晶圆是在超净化间里通过各种工艺流程制造出来的圆形薄片;3、晶圆按其直径分为4英寸、5英寸、6英寸、8英寸、12英寸。
4、晶圆越大,同一圆片上可生产的单颗芯片就多。
依据芯片尺寸大小,一个8英寸晶圆上一般有5000-6000颗芯片。
什么是芯片:1、芯片:是在硅板上集合多种电子元器件实现某种特定功能的电路模块。
2、芯片是电子设备中最重要的部分,承担着运算和存储的功能。
集成电路的应用范围覆盖了军工、民用的几乎所有的电子设备。
什么是封装封装:就是指把芯片上的焊点,用导线接引到外部接头处,以保护芯片免受外部环境影响,实现标准化的过程。
封装的作用1、传递电能2、传递电路信号3、提供散热路径4、电路的结构保护和支持封装目的在于保护芯片不受或少受外界环境的影响,并为之提供一个良好的工作环境,以使电路芯片工作稳定、符合设计功能要求。
封装的作用:1、传递电能,主要是指电源电压的分配和导通。
首先要能接通电源,使芯片与电路间流通电流。
其次要能将不同部位的电源分配恰当(电位转换),同时也要考虑接地线的分配问题。
2、传递电路信号,主要应尽可能考虑芯片与I/O引线接口互连路径最短,使电信号延迟减小。
对高频,还应虑串扰问题。
3、提供散热路径,主要是要考虑芯片长期工作如何将产生的热量散出的问题;对大功率器件还应考虑强制冷却方式。
4、电路的结构保护和支持,主要是指为芯片和其他部件提供可靠的机械支撑,并能适应各种工作环境和条件的变化。
晶圆检验:晶圆检验:主要是利用高低倍显微镜对中测后晶圆片或MAPING晶圆片的表面质量缺陷状况进行检查、评价以及对晶圆资料进行核对的过程。
晶圆检验项目:是否压点氧化、压点沾污、钝化层残留、铝条划伤、桥接、未中测,资料不符等减薄:晶圆减薄:就是利用减薄机的去除技术将晶圆的背面的硅材料减到可以适合封装的程度,以满足芯片组装的要求。
成型后产品解剖划片:又称晶圆切割,就是利用划片机的切消技术,沿着晶圆的划道将晶圆分割成单个集成电路单元(芯片)的过程。
H a r b i n I n s t i t u t e o f T e c h n o l o g y集成电路测试原理及方法简介院系:电气工程及自动化学院姓名: XXXXXX 学号: XXXXXXXXX 指导教师: XXXXXX 设计时间: XXXXXXXXXX摘要随着经济发展和技术的进步,集成电路产业取得了突飞猛进的发展。
集成电路测试是集成电路产业链中的一个重要环节,是保证集成电路性能、质量的关键环节之一。
集成电路基础设计是集成电路产业的一门支撑技术,而集成电路是实现集成电路测试必不可少的工具。
本文首先介绍了集成电路自动测试系统的国内外研究现状,接着介绍了数字集成电路的测试技术,包括逻辑功能测试技术和直流参数测试技术。
逻辑功能测试技术介绍了测试向量的格式化作为输入激励和对输出结果的采样,最后讨论了集成电路测试面临的技术难题。
关键词:集成电路;研究现状;测试原理;测试方法目录一、引言 (4)二、集成电路测试重要性 (4)三、集成电路测试分类 (5)四、集成电路测试原理和方法 (6)4.1.数字器件的逻辑功能测试 (6)4.1.1测试周期及输入数据 (8)4.1.2输出数据 (10)4.2 集成电路生产测试的流程 (12)五、集成电路自动测试面临的挑战 (13)参考文献 (14)一、引言随着经济的发展,人们生活质量的提高,生活中遍布着各类电子消费产品。
电脑﹑手机和mp3播放器等电子产品和人们的生活息息相关,这些都为集成电路产业的发展带来了巨大的市场空间。
2007年世界半导体营业额高达2.740亿美元,2008世界半导体产业营业额增至2.850亿美元,专家预测今后的几年随着消费的增长,对集成电路的需求必然强劲。
因此,世界集成电路产业正在处于高速发展的阶段。
集成电路产业是衡量一个国家综合实力的重要重要指标。
而这个庞大的产业主要由集成电路的设计、芯片、封装和测试构成。
在这个集成电路生产的整个过程中,集成电路测试是惟一一个贯穿集成电路生产和应用全过程的产业。
晶圆测试原理介绍晶圆测试是半导体行业中非常重要的一环。
它是指对生产完成的芯片晶圆进行各种测试,以确保芯片的质量和可靠性。
本文将介绍晶圆测试的原理。
一、晶圆测试的目的及概述晶圆测试的主要目的是检查芯片的电性能参数,如I / V曲线、速度、功耗、容错性等。
这些参数都是非常关键的,因为它们决定了芯片的可靠性和性能。
晶圆测试通常在几个阶段进行。
首先是前端测试,也称为芯片测试。
这个阶段是研发和生产过程中最早的测试–它确保设计和制造过程都符合规格要求。
第二个阶段是后端测试,这个阶段的测试通常发生在生产完整的芯片之后,但在芯片被封装之前,测试人员会使用金线把芯片连接到测试设备上。
最后一个阶段是出货前测试,确保每个封装的芯片都符合设计要求,并且电参数一致。
二、晶圆测试的种类晶圆测试主要分为以下几类:1. DC测试:即直流测试。
这种测试主要用来测试芯片的基本性能,例如电压、电流等参数。
2. AC测试:即交流测试。
这种测试主要用来测试芯片的高频性能,如频率响应和滤波器等。
3. 功率测试:这种测试主要是评估芯片的发热和功耗。
4. 可靠性测试:这种测试主要是测试芯片的寿命和稳定性,以确保芯片可以在预期的条件下长期运行。
三、晶圆测试的方法晶圆测试可以采用以下方法:1. 接触测试:这种测试方法是将测试头正确地接触芯片引脚的方法。
2. 触摸测试:这种测试是将带电针刺插入芯片引脚的方法。
3. 无针测试:这种测试方法是使用飞切技术将测试信号注入晶圆,而不需要针刺。
四、晶圆测试的设备晶圆测试需要使用许多不同类型的设备。
这些设备包括:1. 测试平台:测试平台是一种用于测试晶圆的设备。
它能够执行各种测试,并通过电路板和电缆将测试信号引入芯片引脚。
2. 测试头:测试头是用于接触测试的设备。
3. 飞切机:飞切机用于无针测试。
4. 电路板:电路板是将测试信号从测试平台引入晶圆的组件。
5. 其他辅助设备:还有其他一些辅助的设备,例如数据处理器、控制器和测试人员所需的计算机等。