第三节 生物六界分类系统
- 格式:ppt
- 大小:29.36 MB
- 文档页数:20
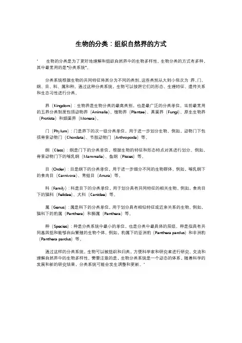
生物的分类:组织自然界的方式‘生物的分类是为了更好地理解和组织自然界中的生物多样性。
生物分类的方式有多种,其中最常用的是“分类系统”。
分类系统根据生物的共同特征将其分为不同的类别。
这些类别从大到小依次为:界、门、纲、目、科、属和种。
通过这种分类系统,生物可以按照它们的形态、生理特征、遗传关系和生态习性进行分类。
界(Kingdom):生物界是生物分类的最高类别,也是最广泛的分类单位。
当前最常用的五界分类制度包括动物界(Animalia)、植物界(Plantae)、真菌界(Fungi)、原生生物界(Protista)和细菌界(Monera)。
门(Phylum):门是界下的次一级分类单位,用于进一步划分生物。
例如,动物门下包括脊索动物门(Chordata)、节肢动物门(Arthropoda)等。
纲(Class):纲是门下的分类单位,根据生物的特征和形态特点对其进行划分。
例如,脊索动物门下的哺乳纲(Mammalia)、鱼纲(Pisces)等。
目(Order):目是纲下的分类单位,用于进一步细分不同的生物群体。
例如,哺乳纲下的食肉目(Carnivora)、青蛙目(Anura)等。
科(Family):科是目下的分类单位,用于划分具有共同特征的相关生物。
例如,食肉目下的猫科(Felidae)、犬科(Canidae)等。
属(Genus):属是科下的分类单位,用于划分具有相似特征或近亲关系的生物。
例如,猫科下的豹属(Panthera)和狮属(Panthera)等。
种(Species):种是分类系统中最小的单位,也是分类中最具体的层级。
种是指具有共同基因组和能够自由繁殖的生物个体。
例如,豹属下的亚洲豹(Panthera pardus)和非洲豹(Panthera pardus)等。
通过这样的分类系统,生物可以被组织和归类,方便科学家和研究者进行研究、交流和理解自然界中的生物多样性。
需要注意的是,生物分类系统是一个动态的体系,随着科学的发展和新的研究结果,分类系统可能会发生调整和更新。
生物基础(高教版)电子教案【课题】第1章生物的多样性第三节生物六界分类系统【教学目标】知识与技能:理解生物分界发展史,了解病毒,掌握病毒结构。
初步掌握真细菌界(原核生物)的特征及与有人类的关系,了解古细菌界。
初步掌握原生生物界(真核生物)的特征和真菌界常见类群,了原生生物的种类及真菌界的主要特征。
初步掌握植物界主要类群和节肢动物、脊索动物的特点,了解植物的利用,理解植物界与动物界的进化规律。
过程与方法:通过观察培养学生思维能力,通过思维使学生加深对概念的理解,进而抽象形成规律性认识。
情感态度与价值观:通过演示,使学生的科学态度、思想情趣得到陶冶;通过我国科学家张世骧等对生物分类的贡献,激发学生爱国主义思想感情,民族自豪感;由生物分类发展历程激发学生积极进取,追求真理的热情和献身生物事业的责任感。
激发兴趣和科学情感;培养探索的科学精神。
【教学重点、难点】重点:生物分界的依据及历程,病毒的结构特点;原核生物细胞特征;真核生物的特征;植物界主要类群及节肢动物、脊索动物的特点。
难点:生物分界的依据及六界系统中各界生物间的进化关系,病毒的结构特点。
【课时安排】4学时【主要教学方法】讲授、读图、讨论【教学用具】掛图,并建议采用多媒体辅助教学。
【教学过程设计】第一章生物的多样性第三节生物六界分类系统一、生物的分界(第一课时)1735年,林奈以生物能否自主运动为标准,把生物分成植物和动物两个界。
1860年霍格等将单细胞真核生物单独划为原生生物界。
1938年科普兰提出将这类生物再单独划为原核生物界。
1969年,惠特克根据生物获得营养的类型分为摄食(动物)、光合作用(植物)和吸收(真菌)三类,结合前人对生物的分界,提出五界系统,即原核生物界、原生生物界、真菌界、植物界、动物界。
从细胞结构看,原核生物没有细胞核,核物质DNA集中在细胞原生质中一定区域。
另外四界都有细胞核,是真核生物。
真核生物又分为原生生物、真菌、植物、动物4个界,即:生物原核类:原核生物界(细菌、蓝细菌)真核类单细胞:原生生物界(藻类、原生动物)多细胞植物界———以光合作用获得营养真菌界(酵母菌、丝状真菌及蕈类)———以腐生方式获得营养动物界———以摄食方式获得营养五界系统大体反映了生物从原核生物到真核生物,从单细胞生物到多细胞生物的进化历程,因此得到广泛认同。
生物分类学概述生物分类学是研究生物分类的方法和原理的生物学分支。
分类就是遵循分类学原理和方法,对生物的各种类群进行命名和等级划分。
地球上现生的物种以百万计,千变万化,各不相同,如果不予分类,不立系统,便无从认识,难以研究利用。
分类的对象是形形色色的种类,都是进化的产物。
因而从理论意义上说,分类学是生物进化的历史总结。
分类学是综合性学科。
生物学的各个分支,从古老的形态学到现代分子生物学的新成就,都可吸取为分类依据。
分类学亦有其自己的分支学科,如以染色体为依据的细胞分类学,以血清反应为依据的血清分类学,以化学成分为依据的化学分类学,等等。
动物、植物和细菌,作为三门分类学,各有其特点;病毒分类则尚未正式采用双名制和阶元系统。
生物分类学的历史人类在很早以前就能识别物类,给以名称。
汉初的《尔雅》把动物分为虫、鱼、鸟、兽4类:虫包括大部分无脊椎动物;鱼包括鱼类、两栖类、爬行类等低级脊椎动物及鲸和虾、蟹、贝类等,鸟是鸟类;兽是哺乳动物。
这是中国古代最早的动物分类,四类名称的产生时期看来不晚于西周。
这个分类,和林奈的六纲系统比较,只少了两栖和蠕虫两个纲。
古希腊的Aristotle首次把生物分为能动的动物和不能动的植物两大界.古希腊哲学家亚里士多德采取性状对比的方法区分物类,如把热血动物归为一类,以与冷血动物相区别。
他把动物按构造的完善程度依次排列,给人以自然阶梯的概念。
17世纪末,英国植物学者雷曾把当时所知的植物种类,作了属和种的描述,所著《植物研究的新方法》是林奈以前的一本最全面的植物分类总结,雷还提出"杂交不育"作为区分物种的标准。
近代分类学诞生于18世纪,它的奠基人是瑞典植物学者林奈。
林奈为分类学解决了两个关键问题:第一是建立了双名制,每一物种都给以一个学名,由两个拉丁化名词所组成,第一个代表属名,第二个代表种名。
第二是确立了阶元系统,林奈把自然界分为植物、动物和矿物三界,在动植物界下,又设有纲、目、属、种四个级别,从而确立了分类的阶元系统。
生物分类——三域六界生物分类——三域六界三域称为细菌域(Bacteria)﹑古生菌域(Archaea)和真核生物域(Eukarya).六界分类系统即原核生物界、原生生物界、真菌界、植物界、动物界,再加病毒界即六界系统三大主干:植物、动物、微生物.植物界(Plantae)生物的一界,能够通过光合作用制造其所需要的食物的多细胞生物的总称。
在不同的生物分界系统中,植物的概念及其所包括的类群也不一样,如将生物分为植物和动物两界时,植物界包括藻类、菌类、地衣、苔藓、蕨类和种子植物;在五界(六界即是在五界的基础上把病毒单立为一界的学术理论)的系统中,植物界仅包括多细胞的光合自养的类群,而菌类、地衣和单细胞藻类以及原核的蓝藻则不包括在内。
植物界和其他生物类群的主要区别是含有叶绿素,能进行光合作用,自己可以制造有机物。
此外,它们绝大多数是固定生活在某一环境,不能自由运动(少部分低等藻类例外),细胞具细胞壁;细胞具全能性,即由1个植物细胞可培养成1个植物体等。
植物覆盖着地球陆地表面的大多部分,并且在海洋、湖泊、河流和池塘中也是如此。
它们的大小、寿命差异很大,从微小的肉眼看不见的藻类到海洋中的巨藻和陆地上庞大的、寿过几千年的"世界爷"(北美红杉)都是植物。
植物在自然界生物圈中的各种大大小小的生态系统中几乎都是唯一的初级生产者。
植物和人类的关系极为密切,它是人类和其他生物赖以生存的基础。
动物界(Animalia)生物的一界,该界成员均属真核生物,包括一般能自由运动、以(复杂有机物质合成的)碳水化合物和蛋白质为食的所有生物。
动物界作为动物分类中最高级的阶元,已发现的共35门70余纲约350目,150多万种。
分布于地球上所有海洋、陆地,包括山地、草原、沙漠、森林、农田、水域以及两极在内的各种生境,成为自然环境不可分割的组成部分。
分类动物学根据自然界动物的形态、身体内部构造、胚胎发育的特点、生理习性、生活的地理环境等特点,将特点相同或相似的动物归为同一类,有脊索动物和无脊索动物两大类。
生物分类——三域六界三域称为细菌域(Bacteria)﹑古生菌域(Archaea)和真核生物域(Eukarya).六界分类系统即原核生物界、原生生物界、真菌界、植物界、动物界,再加病毒界即六界系统三大主干:植物、动物、微生物.植物界(Plantae)生物的一界,能够通过光合作用制造其所需要的食物的多细胞生物的总称。
在不同的生物分界系统中,植物的概念及其所包括的类群也不一样,如将生物分为植物和动物两界时,植物界包括藻类、菌类、地衣、苔藓、蕨类和种子植物;在五界(六界即是在五界的基础上把病毒单立为一界的学术理论)的系统中,植物界仅包括多细胞的光合自养的类群,而菌类、地衣和单细胞藻类以及原核的蓝藻则不包括在内。
植物界和其他生物类群的主要区别是含有叶绿素,能进行光合作用,自己可以制造有机物。
此外,它们绝大多数是固定生活在某一环境,不能自由运动(少部分低等藻类例外),细胞具细胞壁;细胞具全能性,即由1个植物细胞可培养成1个植物体等。
植物覆盖着地球陆地表面的大多部分,并且在海洋、湖泊、河流和池塘中也是如此。
它们的大小、寿命差异很大,从微小的肉眼看不见的藻类到海洋中的巨藻和陆地上庞大的、寿过几千年的"世界爷"(北美红杉)都是植物。
植物在自然界生物圈中的各种大大小小的生态系统中几乎都是唯一的初级生产者。
植物和人类的关系极为密切,它是人类和其他生物赖以生存的基础。
动物界(Animalia)生物的一界,该界成员均属真核生物,包括一般能自由运动、以(复杂有机物质合成的)碳水化合物和蛋白质为食的所有生物。
动物界作为动物分类中最高级的阶元,已发现的共35门70余纲约350目,150多万种。
分布于地球上所有海洋、陆地,包括山地、草原、沙漠、森林、农田、水域以及两极在内的各种生境,成为自然环境不可分割的组成部分。
分类动物学根据自然界动物的形态、身体内部构造、胚胎发育的特点、生理习性、生活的地理环境等特点,将特点相同或相似的动物归为同一类,有脊索动物和无脊索动物两大类。
六界系统:动物界,植物界,真菌界,原生生物界,原核生物界,非胞生物界(一)低等植物:1.藻类(Algae)(1)绿藻门(Chlorphyta)(2)不等鞭毛藻门(Heterokontae)(3)硅藻门(Bacillariphyta)(4)褐藻门(Phaeophyta)(5)红藻门(Rhodophyta)(6)蓝藻门(cyanophyta)2.菌类(Fungi)(7)细菌门(Bacterla)(8)粘菌门(Myxomycophyta)(9)真菌门(Eumycophyta)3.地衣类(Lichenes)(10)地衣门(Lichens)(二)高等植物:(11)苔藓植物门(Bryophyia)(12)蕨类植物门(Pteridophyta)(13)种子植物门(Spemaiophyla),分裸子植物亚门(Gymnospermae)和被子植物亚门(Angiosperlmae)。
藻类植物的共同特征为植物体结构简单,无根、茎、叶分化,这种植物体称为叶状体(thallus)。
它们大多数为水生,具有光合作用色素,属于自养植物。
裸子植物门与被子植物门都是以种子进行繁殖,故称种子植物(seed plant)。
种子植物均能开花结实,所以还有一个名称叫显花植物(phanerogamae),孢子植物则没有开花结实现象,故称为隐花植物(cryptogamae)。
在海岸附近发生的赤潮主要是由海洋中的单细胞藻类,如甲藻、硅藻等大量繁殖,引起水质恶化,鱼虾贝类死亡的异常现象。
植物分类的单位:界,门,纲,目,科,属,种种也称为“物种”:是生物分类的基本单位,它是具有一定分布区和一定生理、形态特征的生物类群。
一个物物种是生物进化过程中从量变到质变的一个飞跃,是自然选择的历史产物。
林奈的双名法:属名+种加词+命名人银杏:Ginkgo biloba L.银杉:Cathaya argyrophylla Chun et Kuang P1891.主模式标本(全模式标本、正模式标本)(holotype)是由命名人指定的模式标本,即著者发表新分类群时据以命名、描述和绘图的那一份标本。
第九章生物的多样性一、生物的分类系统现代分类系统是根据生物所有性状的异同,综合起来分门别类,称为自然分类法,它采用了阶梯从属的等级,分为界、门、纲、目、科、属、种七个等级。
如果某一等级内种类繁多,还可划分出中间等级如亚门、亚纲、亚目、亚科、亚属、亚种等。
通过分类系统,可以了解各物种之间的亲缘关系和每一个物种在生物界中的地位。
二、生物的界级分类随着生物科学的发展,对生物的分界产生了不同的观点,出现了不同的分界方法,如两界说、三界说、五界说、六界说等。
在显微镜发明以前,由林奈提出了两界说,把生物分为植物界和动物界。
三界说是在用显微镜发现单细胞生物后产生的,在1866年由赫克尔提倡,把生物分成单细胞的原生生物界和植物界、动物界。
五界说是1969年由惠特克提出的,把生物分为原核生物界、原生生物界、真菌界、植物界和动物界五界,此说更完善地反映出生物的进化历程,得到大多数生物学家的承认。
也有一些学者主张,将现在生活在地球上的生物,分为六大类群:病毒界、原核生物界、真核原生生物界、植物界、真菌界和动物界。
第一节植物界的主要类群【知识概要】地球上的植物,目前已知的有40多万种,它们组成了整个植物界。
植物界的主要类群归纳如下:我国的植物资源非常丰富,有许多世界珍稀的和特有的种类。
我国的一级保护植物有熊类植物中的桫椤,裸子植物中的银杉、水杉、秃杉和被子植物中的金花茶、珙桐、人参和望大树。
一、藻类植物藻类植物属于低等植物,其主要特征是一般具有光合色素,能进行光合作用,自养。
生殖器官为单细胞构造,植物体结构简单,有单细胞、群体和多细胞三类,没有根、茎、叶分化。
绝大多数生活在水中。
现存的藻类植物约2万多种。
按细胞所含色素以及贮存养分的不同,可把藻类分为绿藻门、轮藻门、红藻门、褐藻门等。
绿藻门、红藻门和褐藻门的比较见下表。
藻类植物有重要的自然和经济意义,地球上90%的光合作用是由海洋和淡水中的藻类植物完成的。
藻类植物不仅为水生植物提供食物,而且也是水和大气中氧气的重要来源。