决策复习题
- 格式:docx
- 大小:22.20 KB
- 文档页数:11
经济预测与决策复习题一、选择题1、预测期限为一年以上、五年以下(含五年)的经济预测称为( B )A、长期经济预测B、中期经济预测C、近期经济预测D、短期经济预测2、相关系数越接近±1,表明变量之间的线性相关程度( C )A、越小B、一般C、越大D、不确定3、采用指数平滑法进行预测时,如果时间序列变化比较平稳,则平滑系数的取值应为( A )A、0.1-0.3B、0.5-0.7C、0.7-0.9D、0.4-0.64、在进行经济预测时,以下哪一个原则不属于德尔菲法必须遵循的基本原则( D )A、匿名性B、反馈性C、收敛性D、权威性5、使用多项式曲线模型对时间序列进行模拟时,若该时间序列经过m次差分后所得序列趋于某一常数,则通常应采用( B )A、m-1次多项式曲线模型B、m次多项式曲线模型C、m+1次多项式曲线模型D、m+2次多项式曲线模型6、下列哪一种说法正确( A )A、状态转移概率矩阵的每一行元素之和必为1B、状态转移概率矩阵的每一列元素之和必为1C、状态转移概率矩阵的主对角线元素之和必为1D、状态转移概率矩阵的副对角线元素之和必为17、如果某企业规模小,技术装备相对落后,担负不起较大的经济风险,则该企业应采用( A )A、最大最小决策准则B、最大最大决策准则C、最小最大后悔值决策准则D、等概率决策准则8、运用层次分析法进行多目标决策时,通常采用1~9标度法构造判断矩阵。
假设第i个元素与第j个元素相比极端重要,则元素a为( D )ij A、1 B、5 C、1/9 D、99、某厂生产某种机械产品需要螺丝作为初始投入。
如果从外购买,市场单价为0.5元;若自己生产则需要固定成本3000元,单位可变成本为0.3元。
则螺丝的盈亏平衡点产量为( C )A、6000 B、10000 C、15000 D、2000010、以下支付矩阵的纳什均衡是( B )左中右上(2,0)(2,5)(1,3)下(2,1 ),(03 21(,))A、 D(下,中)、(下,右)(上,中)(上,左)B、C、二、填空题、围绕某一问题召开专家会议,通过共同讨论进行信息交流和相互诱发,激发出专家 1从而进行集体判断预测的方法被称为产生许多有创造性的设想,们创造性思维的连锁反应,头脑风暴法。
决策分析含答案 Ting Bao was revised on January 6, 20021决策分析复习题(请和本学期的大纲对照,答案供参考)第一章一、选择题(单项选)1.1966年,R. A. Howard在第四届国际运筹学会议上发表( C )一文,首次提出“决策分析”这一名词,用它来反映决策理论的应用。
A.《对策理论与经济行为》 B.《管理决策新科学》C.《决策分析:应用决策理论》 D.《贝叶斯决策理论》2.决策分析的阶段包含两种基本方式:( A )A. 定性分析和定量分析B. 常规分析和非常规分析C. 单级决策和多级决策D. 静态分析和动态分析3.在管理决策中,许多管理人员认为只要选取满意的方案即可,而无须刻意追求最优的方案。
对于这种观点,你认为以下哪种解释最有说服力( D )A.现实中不存在所谓的最优方案,所以选中的都只是满意方案?B.现实管理决策中常常由于时间太紧而来不及寻找最优方案?C.由于管理者对什么是最优决策无法达成共识,只有退而求其次?D.刻意追求最优方案,常常会由于代价太高而最终得不偿失4.关于决策,正确的说法是(A )A.决策是管理的基础?B.管理是决策的基础C.决策是调查的基础D.计划是决策的基础5.根据决策时期,可以将决策分为:(D )A.战略决策与战术决策 B. 定性决策与定量决策C. 常规决策与非常规决策D. 静态决策与动态决策6.我国五年发展计划属于(B)。
A.非程序性决策? B.战略决策? C.战术决策 D.确定型决策7.管理者的基本行为是(A)A.决策 B.计划 C.组织 D.控制8.管理的首要职能是(D)。
A.组织 B. 控制 C.监督 D. 决策9. 管理者工作的实质是(C)。
A.计划 B. 组织 C. 决策D.控制10. 决策分析的基本特点是(C )。
A.系统性 B. 优选性 C. 未来性 D.动态性二、判断题1.管理者工作的实质就是决策,管理者也常称为“决策者”。
第四章决策一、单项选择题1、决策遵循的原则之一是( C )。
A、最快原则B、最优原则C、创新原则D、准确原则2、决策的依据是( B )。
A、大量的信息B、适量的信息C、资源D、绩效3、与战略决策相对应的决策者是( A )。
A、高层管理者B、中层管理者C、基层管理者D、一般管理者4、与业务决策相对应的决策者是( C )。
A、高层管理者B、中层管理者C、基层管理者D、一般管理者5、与战略决策相对应的时间特点是( A )。
A、长期性B、中期性C、短期性D、瞬时性6、与业务决策者相对应的时间特点是( C )。
A、长期性B、中期性C、短期性D、瞬时性7、能够运用常规方法解决重复性问题以达到目标的决策是( A )。
A、程序化决策B、非程序化决策C、确定型决策D、风险型决策8、为解决偶然出现的、一次性或很少重复发生的问题作出的决策是(B )。
A、程序化决策B、非程序化决策C、确定型决策D、风险行决策9、德尔菲技术是一种集体决策法,参加决策的专家一般为( A )人较好。
A、5-6B、10-20C、30-40D、10-5010、最小最大后悔值法就是使后悔值( A )的方法。
A、最小B、最大C、相等D、等于零11、为解决经常出现的、或重复发生的常规问题作出的决策是( A )。
A、程序化决策B、非程序化决策C、确定型决策D、风险型决策12、各种方案所需的条件已知且知道每一方案各种后果发生概率的决策是( C )。
A、程序化决策B、确定型决策C、风险型决策D、不确定型决策二、多项选择题1、从决策影响的时间看,可把决策分为( AB )。
A、长期决策B、短期决策C、战略决策D、战术决策E、业务决策2、从决策所涉及问题的重复程度看,可把决策分为( DE )。
A、管理决策B、执行决策C、战略决策D、程序化决策E、非程序化决策3、从决策的重要性看,可把决策分为( ABC )。
A、战略决策B、战术决策C、业务决策D、程序化决策E、非程序化决策4、从环境因素的可控程度看,可把决策分为( CDE )。
一.基本知识:1.描述统计的功能。
描述统计是描述数据的方法和定量分析工具的集合。
它包括频数分布和直方图、集中趋势测度、离散趋势测度。
2.、数据的类型:时间:静态数据——截面数据;动态数据——时间序列变量个数:单变量;多变量取值:离散数据、连续数据3、数据获取:直接调查、采集已有数据。
4、数据的来源:按照获取途径的不同,数据可分为原始数据和次级数据。
原始数据也成为第一手资料,次级数据也成为第二手资料。
一般在可能的情况下尽量使用第一手资料。
它比第二手资料更加丰富、更加准确。
使用第二手资料是因为其收集成本所花费时间比较节省。
5、商务数据来源:企业内部、企业外部和其他(理解:企业内部数据就是通常从企业会计,营销,生产运行中收集的数据,这类数据的收集可采用现代技术获取,如条形码。
外部数据可以来自于企业竞争力排序的年度报告,S&P 数据系列,商业协会以及政府数据,如商业部门的统计数据,统计局,劳动局及其他部门的数据。
还有一些数据是为特定目标收集的,如为了获取顾客的满意度数据而进行的邮件,电话访问,面谈焦点小组等方式而收集的数据。
)6、测量数据集中和离散的趋势指标测量数据集中趋势指标为平均数,中位数,众数,中位间距测量数据离散程度的方法有极差,方差,标准方差7、常用调查方式:①统计报表。
优点:可靠、回收率高。
缺点:耗费大量的人力、物力和时间。
②普查。
按分组方式分类:专门机构、调查单位自行。
原则:规定统一标准时点、规定统一的调查期限、按规定普查的项目和指标进行登记。
③重点调查。
特点:寻找重点场合、节约成本、便于研究现象与全部的数量关系。
④典型调查。
深入具有某种共性的群体。
优点:及时探测事务发展变化的趋势、分析事务不同类型、选择典型的方法:解剖麻雀的方法、化类选典的方法、抓两头的方法。
④抽样调查。
基本特点与要求:等概率性、可推断性、误差可控制性。
组织形式:简单随机抽样、分层抽样(等额分配、等比例分配、最优分配、等距抽样)8、统计调查方案的确定:明确:调查目的;调查对象、调查单位和填报单位。
单项选择题1.决策所遵循的原则是()。
A.最优原则B.实用原则C.科学原则D.满意原则2.决策的依据是()。
A.完全信息B.适量信息C.少量信息D.与信息无关3.西蒙把决策活动分为程序化决策与非程序化决策两类,二者区分标准是()。
A.经营活动与业务活动B.例行问题与非例行问题C.最优标准或满意标准D.计算机决策或非计算机决策4.某一决策方案,只有一种执行后果并能事先测定,此种类型的决策称为()。
A.确定型决策B.风险型决策C.非肯定型决策D.概率型决策5.有一类决策,决策者只知道有多少种自然状态及其发生概率,但不能确定哪种自然状态会发生。
这类决策称为()。
A.确定型决策B.风险型决策C.非肯定型决策D.非确定型决策6.在可供选择的方案中,存在两种或两种以上的自然状态,哪种状态最终会发生是不确定的,即使确定,也不能知道每种自然状态发生的概率,这类决策是( )。
A.确定型决策B.战术决策C.不确定型决策D.风险型决策7.将对某一问题有兴趣的人集合在一起,在完全不受约束的条件下,敞开思路、畅所欲言的决策方法是()。
A.因果分析法B.名义小组法C.德尔菲法D.头脑风暴法8.选取若干专家,以函询方式请专家们独立书面发表意见,并几经反馈的方法,称为()。
A.德尔菲法B.通讯预测法C.名义小组法D.头脑风暴法9.我国习惯上称之为“专家预测法”的是()。
A.因果法B.外推法C.德尔菲法D.头脑风暴法10.在经营单位组合分析法(波士顿矩阵法)中,某种产品的业务增长率高而市场占有率较低,这种产品是()。
A.明星产品B.金牛产品C.幼童产品D.瘦狗产品11.在经营单位组合分析法(波士顿矩阵法)中,某种产品的业务增长率和市场占有率都很高,这种产品是()。
A.明星产品B.金牛产品C.幼童产品D.瘦狗产品12.在经营单位组合分析法(波士顿矩阵法)中,某种产品的市场占有率较高而业务增长率较低,这种产品是()。
A.明星产品B.金牛产品C.幼童产品D.瘦狗产品13.在政策指导矩阵中,处于区域1的经营单位竞争能力较强,市场前景较好,其经营策略为()。
第四章决策一、单项选择题1、决策遵循的原则之一是( C )。
A、最快原则B、最优原则C、创新原则D、准确原则2、决策的依据是(B )。
A、大量的信息B、适量的信息C、资源D、绩效3、与战略决策相对应的决策者是( A )。
A、高层管理者B、中层管理者C、基层管理者D、一般管理者4、与业务决策相对应的决策者是(C )。
A、高层管理者B、中层管理者C、基层管理者D、一般管理者5、与战略决策相对应的时间特点是( A )。
A、长期性B、中期性C、短期性D、瞬时性6、与业务决策者相对应的时间特点是( C )。
A、长期性B、中期性C、短期性D、瞬时性7、能够运用常规方法解决重复性问题以达到目标的决策是( A )。
A、程序化决策B、非程序化决策C、确定型决策D、风险型决策8、为解决偶然出现的、一次性或很少重复发生的问题作出的决策是(B )。
A、程序化决策B、非程序化决策C、确定型决策D、风险行决策9、德尔菲技术是一种集体决策法,参加决策的专家一般为( A )人较好。
A、5-6B、10-20C、30-40D、10-5010、最小最大后悔值法就是使后悔值( A )的方法。
A、最小B、最大C、相等D、等于零11、为解决经常出现的、或重复发生的常规问题作出的决策是( A )。
A、程序化决策B、非程序化决策C、确定型决策D、风险型决策12、各种方案所需的条件已知且知道每一方案各种后果发生概率的决策是(C )。
A、程序化决策B、确定型决策C、风险型决策D、不确定型决策二、多项选择题1、从决策影响的时间看,可把决策分为(AB )。
A、长期决策B、短期决策C、战略决策D、战术决策E、业务决策2、从决策所涉及问题的重复程度看,可把决策分为(DE )。
A、管理决策B、执行决策C、战略决策D、程序化决策E、非程序化决策3、从决策的重要性看,可把决策分为(ABC )。
A、战略决策B、战术决策C、业务决策D、程序化决策E、非程序化决策4、从环境因素的可控程度看,可把决策分为(CDE )。
公共决策复习题名解:1.决策:就是人们根据对客观规律的认识,为一定的行为目标制定,并选择行动方案的过程。
2.吸收创新法:即吸收已有的一切科学成果来丰富和充实公共部门决策理论,并在此基础上进行理论体系和内容上的创新。
3.主体兼容法:指立足现代中国,以研究当代中国公共部门决策的实践及其规律性为主体,兼容古今中外有关公共部门决策的经验与理论观点的方法。
4.对策论:研究有利害冲突的双方在竞争性的活动中是否存在自己制胜对方的最优策略以及如何找些策略的问题。
5.有限理性决策模式理论:对理性决策理论提出批评并提出自己满意的决策准则,即在决策时确定一套标准用来说明什么是令人满意的最低限度替代方法。
6.混合扫描决策模式理论:对理性决策和渐进决策理论均提出了批评,主张在决策过程中应把理性决策方法与渐进决策方法结合起来,把根本性决策与非根本性决策统一起来。
7.政治资源:指该决策在政治上获得支持的程度、拥护者多少以及实施决策所必要的政治策略与行为组织能力等因素的总和。
8.利益分配限制性分析:就是要对利益分配和调节的限制进行分析,把它控制在一个最佳限度内,以减少公共决策在执行过程中所遇到的阻力,提高其政治可行性程度。
9.系统最优准则:就是指决策者在选择方案时应从系统论的基本原则出发,应用系统论的基本原理和方法论,在特定环境先选择系统内的最优方案。
10.阿罗不可能定律:是由美国斯坦福尼亚大学教授肯尼斯·阿罗在1972年提出的,即如果纵的社会成员具有不同的偏好而社会会又有多种备选方案,那么在民主的制度下,不可能得到令所有人满意的结果。
11.决策修正:是指在已作出的决策基本正确并能继续执行的前提下,为了更好地实现决策目标,从而对决策方案所进行的部分调整和补充。
12.追踪决策:是指在决策执行过程中由于发现原有决策失误或无法继续下去而对决策目标和方案所做的一种根本性修改,它本质上是就原有决策问题在新的情况下所做的一次重新决策。
决策练习题
决策是我们日常工作和生活中不可避免的一部分。
无论是在组
织中的高级管理层还是个人生活中的日常决策,我们都需要经常面
临各种决策问题并做出最好的选择。
为了帮助提升我们的决策能力,以下是一些决策练习题,通过回答这些问题,您可以更好地了解自
己的决策思维方式,并在实际情况中更好地应对各种决策挑战。
1.你将如何决定是否接受一个新的工作机会?列出你的决策步骤,并解释每一步的原因。
2.你认为在制定重要决策时,应该更加依靠理性还是直觉?为
什么?
3.当你面临一个重要决策时,你会如何收集和评估相关信息?
你觉得哪些因素是最重要的?
4.你如何平衡自己的短期和长期目标?在做出决策时,你更倾
向于考虑哪个目标?
5.你遇到过一个复杂问题,需要做出决策,但是信息不足或者
矛盾,你该如何处理?
6.你在团队中遇到了一个冲突的决策,你如何处理?你认为在组织中如何应对不同人员之间的决策分歧?
7.列举几种不同的决策风格(如谨慎型、冲动型等),你认为你属于哪种类型?你觉得决策风格对决策结果有何影响?
8.有没有过在做出决策时后悔的经历?如果有,请描述一个例子并解释你为什么后悔。
9.你在做出决策时是否考虑他人的意见?你如何权衡他人意见与自己的意见?
10.你如何评估一个决策的成功与否?你认为衡量决策结果应该依据什么标准?
以上是一些决策练习题,通过回答这些问题,你可以更好地了解自己的决策方式和倾向,并在实际生活和工作中应用这些知识,做出更明智的决策。
请记住,决策是一门艺术,通过反思和实践不断提升自己的决策能力是非常重要的。
祝你在未来的决策中取得成功!。
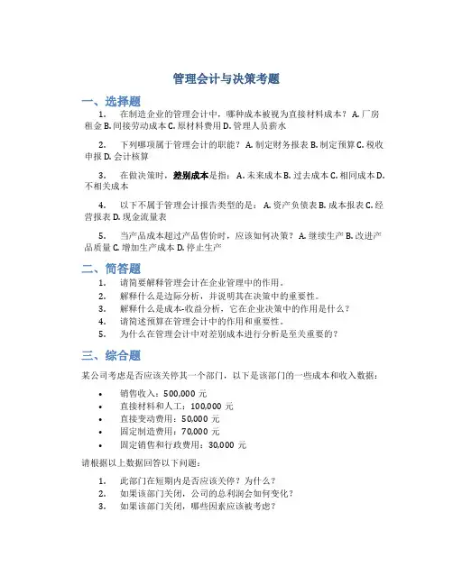
管理会计与决策考题一、选择题1.在制造企业的管理会计中,哪种成本被视为直接材料成本? A. 厂房租金 B. 间接劳动成本 C. 原材料费用 D. 管理人员薪水2.下列哪项属于管理会计的职能? A. 制定财务报表 B. 制定预算 C. 税收申报 D. 会计核算3.在做决策时,差别成本是指: A. 未来成本 B. 过去成本 C. 相同成本 D. 不相关成本4.以下不属于管理会计报告类型的是: A. 资产负债表 B. 成本报表 C. 经营报表 D. 现金流量表5.当产品成本超过产品售价时,应该如何决策? A. 继续生产 B. 改进产品质量 C. 增加生产成本 D. 停止生产二、简答题1.请简要解释管理会计在企业管理中的作用。
2.解释什么是边际分析,并说明其在决策中的重要性。
3.解释什么是成本-收益分析,它在企业决策中的作用是什么?4.请简述预算在管理会计中的作用和重要性。
5.为什么在管理会计中对差别成本进行分析是至关重要的?三、综合题某公司考虑是否应该关停其一个部门,以下是该部门的一些成本和收入数据:•销售收入:500,000元•直接材料和人工:100,000元•直接变动费用:50,000元•固定制造费用:70,000元•固定销售和行政费用:30,000元请根据以上数据回答以下问题:1.此部门在短期内是否应该关停?为什么?2.如果该部门关闭,公司的总利润会如何变化?3.如果该部门关闭,哪些因素应该被考虑?四、分析题某公司计划引入一项新产品线,以下是该产品线的一些数据:•预计销售额:100,000元/年•预计直接材料成本:20,000元/年•预计直接劳动成本:30,000元/年•预计固定制造费用:15,000元/年•预计固定销售和行政费用:10,000元/年请根据以上数据回答以下问题:1.该新产品线的边际贡献是多少?2.这项产品线应该被引入吗?为什么?3.假设公司的目标是在新产品线上实现至少20%的利润率,该怎么决策?以上是关于管理会计与决策的考题,希望能对你的学习有所帮助。
1、国民经济评价是在合理配置国家资源的前提下,从国家整体的角度分析计算项目对国民经济的净贡献,以考察项目的经济合理性2、敏感性分析指的是通过测定一个或多个不定因素引起的决策评价指标的变化幅度,以提示决策方案的优劣性在其实施过程中怎样随这些因素的变化而变化,从而对决策方案承受外在条件变化的能力作出科学的判断。
2、价值工程:以提高产品或作业价值为目的,通过有组织的创造性工作,寻求用最低的寿命周期成本,可靠地实现使用者所需功能的一种管理技术3、不确定性分析指的是由于不确定因素变化对项目投资效益影响程度的分析与计算。
通过该分析可以尽量弄清和减少不确定性因素对经济效益的影响,预测项目投资对某些不可预见的政治与经济风险的抗冲击能力,从而证明项目投资的可靠性和稳定性,避免投产后不能获得预期的利润和收益,以致使企业亏损。
4、项目融资:项目融资是指境内建设项目的名义在境外筹措外汇资金,并仅以项目自身预期收入和资产对外承担债务偿还责任的融资方式。
5、绩效评价:用项目评价体系和确定的评价方法对员工在项目岗位上的行为表现和行为结果进行定性、定量的评价,它是以工作目标为导向的综合管理过程,重点强调工作结果的评价。
6、最佳资金结构:使企业筹资成本最低、股本收益率最高的资本结构。
举债筹资和权益融资之间的合理均衡加权平均资本成本(WACC)最低的资金结构7、投资估算:公路建设项目建议书和可行性研究报告的重要组成部分,是进行建设项目经济分析的前提,也是确定公路建设项目建议书和可行性研究报告中所需投资的依据。
按其深度不同可分为项目建议书投资估算和可行性研究报告投资估算。
8、项目决策:在选定的结构下,确定投资项目和投资方案的组合,以最有效的实现企业的战略目标。
9、间接投资:投资者通过购买各种金融债券,拥有股权、债权、期权等形式,间接地参与实物和无形资产形成的过程。
10、直接投资:使实物和无形资产存量增加,为最终产出社会产品或服务,提供项目的经济效益和社会效益的物质基础,它是进行社会再生产和扩大和再生产的基本手段。
市场预测与决策复习题一、判断题(判断下列命题正误,正确的在其题干后的括号内打“√”,错误的打“×”1、市场调查从本质上讲、是一项市场信息工作。
( )2、探测性调研一般作为一个大型的市场调查项目的开端,其作用在于发现问题的端倪,但不能解释问题的本质。
()3、信息交合与复制一样是一种“无性繁殖”。
( )4、市场信息发生以后,并不会全部被人们所接收,人们所接收的市场信息只是全部市场信息中的一部分,这就是“实在市场信息”和“实得市场信息”的差别。
( )5、案头调查法通常属于第二手资料的调查,其特点是获取资料速度快、费用省,并能举一反三。
( )6、个别深度访谈是指采用个别访问的形式对被调查对象进行的深度的、正规的访问,它可以看作是访问法的特例。
( )7、在市场预测中由于缺乏历史数据因此按照“大数定律”来确定预测事件出现的客观概率是一种简单易行的方法。
()8、在移动平均法中,发展趋势的反映程度取决于期数n值的大小,一般来说,n取较大值时,修匀作用较弱,但对数据变化的反应能力较强,n取较小时,则刚好相反。
()9、与平均差一样,标准差也是反映标志差异程度的绝对指标,用于比较标志值平均水平不同或不同现象即计量单位不同的总体标准。
()10、决策问题虽然与效果有关,但主要解决效率问题。
( )11、只要预测准确,决策就会是正确的。
( )12、指数平滑法是一种特殊的加权移动平均数。
()13、一般说,允许误差愈小,抽样数目愈多。
( )14、实验法在市场调查中可信度较高,没有限制,费用较低。
( )15、决策问题虽然与效果有关,但主要解决效率问题。
( )16、技术预测法是以一定情报资料为基础的预测方法。
因此,它是一种定量预测法。
( )17、专家会议法的缺点有:参加会议的专家人数有限,影响代表性。
( )18、时间序列发展趋势呈水平样式,趋势大致保持某一平稳水平时,移动平均数与跨越期长短关系较大。
()19、|r|的大小与S余的大小是成正比的。
管理学决策的题库
第一部分:管理学基础知识
1.什么是管理学?
2.管理学的历史发展
3.管理学的主要分支领域
4.管理学的重要概念与原理
第二部分:决策理论
5.什么是决策?
6.决策过程中的影响因素有哪些?
7.不同类型的决策模型
8.决策的风险与不确定性
第三部分:管理决策模型
9.决策树模型的原理与应用
10.线性规划模型在管理决策中的作用
11.动态规划在管理决策中的应用
12.模糊决策在管理中的实践
第四部分:组织行为决策
13.决策者的认知偏差与决策失误
14.经济学决策理论在组织中的应用
15.心理学决策理论对组织行为的影响
16.社会学决策理论对组织文化的解读
第五部分:战略管理与决策
17.SWOT分析在战略决策中的作用
18.经典战略管理模型:波特五力模型
19.制定战略目标与执行措施的决策过程
20.危机管理决策对企业生存发展的影响
结语
管理学决策的题库涵盖了管理学基础知识、决策理论、管理决策模型、组织行为决策以及战略管理与决策等方面。
仅有深入研究和实践实践,结合具体情况,才能在管理决策中取得成功。
公安决策学考试复习题1、决策起源于什么时候。
12、什么是决策的一般含义。
13、科学决策诞生于何时、诞生的背景是什么。
34、什么是公安决策的含义。
45、阐述公安决策是公安领导主观把握。
56、如何理解公安决策是公安领导集中决策的表现。
5、67、领导者在决策中的思维活动有哪些功能。
78、公安决策与一般行政决策相比具有哪些特征,主要内容是什么。
9-119、按照不同的划分标准,公安决策可分为哪些类型。
1110、什么是战略决策和战术决策。
1111、什么是高层决策、中层决策和基层决策。
1112、什么是单目决策和综合决策。
1213、什么是常规性决策和非常规性决策。
1214、什么是单项决策和序惯决策。
12、1315、阐述基层公安决策性?1316、什么是公安决断?1517、什么是近点决定和远点决定?领导者如何处理远点决定问题?1518、公安决断有那些特点?1519、阐述做好公安决断对领导者素质要求?16-1720、如何理解公安决策是公安各项职能中最基本的职能?1721、如何理解公安决策是公安管理职能的中心环节?17-1822、为什么说公安决策的正确与否关系公安管理成败?1823、公安决策学的研究包含哪些内容?2124、如何理解决策权力的人文性?2325、任何做到科学决策的理论性?2326、为什么要强调决策的时空协调性?2427、如何认识学习和研究公安决策学的目的和方法?31-3628、如何理解公安决策科学化与民主化的相互关系?3729、什么是经验决策方式与科学决策方式?3830、如何认识经验决策与科学决策的关系?3831、为什么公安决策必须真心真意的依靠人民群众,如何依靠人民群众?31-4132、决策中发扬民主必须把握哪些问题?42-4333、公安决策如何做到上情与下情的统一?4534、公安决策为什么要坚持定性与定量的一致性?4535、为什么决策必须坚持报喜与报忧的关系?4636、什么是决策的法制化,如何做到决策的法制化?4637、公安决策应该摒弃哪些错误观念?4738、为什么要强调决策者对决策后果必须承担法律责任?4839、为什么决策必须具有充足的信息,如何获取充足的信息?49-5040、西方决策理论是在什么基础上发展建立起来的?5141、行为决策的理论观点是什么?51-5242、满意决策大致有哪些要求?5243、组织决策理论代表人物?其理论包括哪四个部分?5344、渐进决策理论代表人物是谁?其理论主要内容是什么(优缺点)?54-5545、政策科学理论代表人是谁?主要观点是什么?5546、公共选择理论的主要代表人是谁?主要观点是什么?5547、超越目标理论主要代表人物是谁?主要解决什么?5648、为什么说马克思主义的认识论是公安决策论的认识基础?5749、阐述公安决策为什么需要马克思主义认识论作指导?58-5950、为什么说决策活动与认识活动的区别关键在于活动中人的主观能动作用和创造力?5951、如何理解决策活动在认识活动中起到了理论与实践中间的中介作用?6052、为什么逻辑论证方法可作为初步检验公安决策的标准?6153、逻辑论证与实践检验之间的关系?6254、公安决策的方法论可分为哪三个层次?6255、什么是辩证思维方法?有哪些特点?63-6456、运用从实际出发的思维方法,必须把握哪些问题?6557、决策中如何把握对立统一的思维方法?6658、公安决策如何把握普遍与特殊相统一的思维方法?66-6759、什么是调查研究,如何理解调查研究是公安决策的基本方法?7460、调查研究中要克服哪三种错误认识?7561、公安决策在调查研究中应采取的态度?7562、为什么要强调重大的决策前,领导者要亲自做调查?7663、公安决策者的思维方式有哪些类型?7764、什么是经验思维方式,有哪些有缺点?7765、什么是公理思维,如何正确运用公理思维?7866、什么是创造性思维,有哪些特点?78-7967、什么是综合创造法?68、什么是联想创造法。
公共部门决策第一章导论当代一些社会科学家将整个社会部门区分为三大部分:P31社会部门可区分为三大部门:第一部门是政府组织,这是纯粹的公共部门;第二部门是工商企业,这是非公共部门,又称私人部门;第三部门是介于政府组织与工商企业之间的一些部门,它们有的更具有工商企业的特点但又不同于一般的工商企业,往往被称之为公共企业或公益企业。
有的则更类似于或依赖于政府组织,往往被称为非政府公共机构。
公共部门决策的特点:P71、决策主体的公共性2、决策内容的公共性3、决策方式的民主化4、决策准则的公益化公共部门决策:P8公共部门中具有决策权的组织或个人根据公共利益的原则,为了有效地实现公共部门的管理目标,从多种的可能的决策方案中做出选择或决定的过程。
公共部门决策理论的研究方法:P161、理论实践结合法A必须认真总结公共部门决策的实践经验,使之上升为理论。
B公共部门决策理论必须接受公共部门决策实践的检验。
C研究公共部门决策理论的目的是为了指导公共部门决策实践。
2、主题兼容法(即立足于现代中国,兼容古今中外)3、吸取创新法(即吸收现代的一切科学成果来丰富和充实公共部门决策理论,并在此基础上进行理论体系和内容上的创新。
)第二章从经验决策到科学决策归类法:P291.基本特点:先把类似的方案归于一类,从而把全部备择方案分为几大类,然后进行选择。
2.具体方法:A从上向下分组淘汰:优点:把所有方案筛选一遍,所以它不至于漏掉最优方案;缺点:筛选的工作量过大B从上向下先选类,后定方案:优点:简便迅速,可以很快缩小选择范围缺点:有可能漏掉最优方案科学决策的发展趋势:P321.决策分析方法的科学化主要趋势出现了决策分析的数学化、模型化,在决策分析手段上出现电子计算机化,并且决策的软方法逐渐与硬方法结合起来,发挥着越来越重要的作用2.决策分析手段的现代化主要趋势是决策的数学化、模型化和计算机化,它们之间关系十分密切3.软方法与硬方法的结合决策的行为方法又称软方法,数学模型方法则被称为硬方法,软方法与硬方法的结合,是现代决策方法发展的总趋势第三章中国的决策文化与基本经验“中庸”决策观:P40是一种决策文化观念,主张人们在决策过程中选择自己的行为目标和方案时应“适可而止”,达到中等程度的要求和水平即可,虽然要摒弃“最坏”,但不一定追求“最好”,“不偏不倚”的“中庸之道”就可视为选择决策行为的基本准则“权谋”决策观:P44认为决策的制定和实施必须以一定的“权势”和“谋略”为前提。
计算题复习1.某公司拟购置一项设备,目前有A、B两种可供选择。
A设备的价格比B设备高50000元,但每年可节约维修保养费等费用10000元。
假设A设备的经济寿命为6年,利率为8%,该公司在A、B两种设备中必须择一的情况下,应选择哪一种设备?2.某人现在存入银行一笔现金,计算5年后每年年末从银行提取现金4000元,连续提取8年,在利率为6%的情况下,现在应存入银行多少元?3.ABC公司20×8年有关的财务数据如下:(在表中,N为不变动,是指该项目不随销售的变化而变化。
)要求:假设该公司实收资本一直保持不变,计算回答以下互不关联的2个问题。
(1)假设20×9年计划销售收入为5000万元,需要补充多少外部融资(保持日前的利润分配率、销售净利率不变)?(2)若利润留存率为100%,销售净利率提高到6%,目标销售额为4500万元,需要筹集补充多少外部融资(保持其他财务比率不变)?4. 甲公司目前发行在外普通股200万股(每股l元),已发行8%利率的债券600万元,目前的息税前利润为150万元。
该公司打算为一个新的投资项目融资500万元,新项目投产后公司每年息税前利润会增加150万元。
现有两个方案可供选择:按10%的利率发行债券(方案l);按每股20元发行新股(方案2)。
公司适用所得税税率25%。
要求:(1)计算两个方案的每股收益:(2)计算两个方案的每股收益无差别点息税前利润;(3)计算两个方案的财务杠杆系数,(4)判断哪个方案更好。
5. 假设某公司计划开发一种新产品,该产品的寿命期为5年,开发新产品的成本及预计收入为:需投资固定资产240000元,需垫支流动资金200000元,5年后可收回固定资产残值为30000元,用直线法提折旧。
投产后,预计每年的销售收入可达240000元,每年需支付直接材料、直接人工等变动成本128000元,每年的设备维修费为10000元。
该公司要求的最低投资收益率为10%,适用的所得税税率为25%。
1、假设某大学要从学生中挑选男子篮球队队员。
基本条件是:各门课程的平均分在70分以
上;身高超过1.8米;体重超过75千克。
需要从学生登记表中挑选出符合上述条件的男同
学,以便进一步选拔。
请根据要求画出判定树。
选拨男子篮球队员
2、某学生选课系统根据学生本学期选课学分的不同,采取不同的处理:
(1)学分总数小于等于0分,则进行“异常”处理:
(2)学分总数大于0分,小于或等于4分,则直接进行“补选课”处理;
(3)学分总数大于20分,则进行“调选课”处理;
(4)其他情况为正常,选课结束。
请用决策树表示该决策过程。
第 1 页共1 页。
复习题一、单项选择题1 根据经验D-W统计量在()之间表示回归模型没有显著自相关问题。
A 1.0-1.5B 1.5-2.5C 1.5-2.0D 2.5-3.52 当时间序列各期值的二阶差分相等或大致相等时,可配合( ) 进行预测。
A线性模型B抛物线模型C指数模型D修正指数模型3 灰色预测是对含有()的系统进行预测的方法。
A完全充分信息 B 完全未知信息 C 不确定因素 D 不可知因素4 不确定性决策中“乐观决策准则”以()作为选择最优方案的标准。
A最大损失 B 最大收益 C 后悔值 D α系数5 贝叶斯定理实质上是对()的陈述。
A联合概率 B 边际概率 C 条件概率 D 后验概率6 时间序列的分解法中受季节变动影响所形成的一种长度和幅度固定的周期波动称为()。
A长期趋势 B 季节趋势 C 周期变动 D 随机变动7 下列方法中不属于定性预测的是()。
A趋势外推法B主观概率法C领先指标法 D 德尔菲法8 当时间序列各期值的一阶差比率(大致)相等时,可以配( )进行预测。
A线性模型B抛物线模型C指数模型D修正指数模型9 贝叶斯决策是根据()进行决策的一种方法。
A似然概率 B 先验概率 C 边际概率 D 后验概率10 经济景气是指总体经济成()发展趋势。
A上升 B 下滑 C 持平 D 波动二、多项选择题1 构成统计预测的基本要素有()。
A经济理论B预测主体C数学模型D实际资料2 统计预测中应遵循的原则是()。
A经济原则B连贯原则C可行原则 D 类推原则3 按预测方法的性质,大致可分为()预测方法。
A定性预测 B 情景预测C时间序列预测D回归预测4 ARMA模型的三种基本形式是()A自回归模型 B 移动平均模型C混合模型 D 季节模型5 风险决策的方法有()A以期望值为标准的决策方法 B 以等概率为标准的决策方法C 以最大可能性为标准的决策方法D以损益值为标准的决策方法6 景气指标的分类包括()。
A领先指标B基准指标C同步指标D滞后指标7 风险决策矩阵中应当包括的基本要素有()。
第四章决策一、单项选择题1、决策遵循的原则之一是( C )。
A、最快原则B、最优原则C、创新原则D、准确原则2、决策的依据是( B )。
A、大量的信息B、适量的信息C、资源D、绩效3、与战略决策相对应的决策者是( A )。
A、高层管理者B、中层管理者C、基层管理者D、一般管理者4、与业务决策相对应的决策者是( C )。
A、高层管理者B、中层管理者C、基层管理者D、一般管理者5、与战略决策相对应的时间特点是( A )。
A、长期性B、中期性C、短期性D、瞬时性6、与业务决策者相对应的时间特点是( C )。
A、长期性B、中期性C、短期性D、瞬时性7、能够运用常规方法解决重复性问题以达到目标的决策是( A )。
A、程序化决策B、非程序化决策C、确定型决策D、风险型决策8、为解决偶然出现的、一次性或很少重复发生的问题作出的决策是(B )。
A、程序化决策B、非程序化决策C、确定型决策D、风险行决策9、德尔菲技术是一种集体决策法,参加决策的专家一般为( A )人较好。
A、5-6B、10-20C、30-40D、10-5010、最小最大后悔值法就是使后悔值( A )的方法。
A、最小B、最大C、相等D、等于零11、为解决经常出现的、或重复发生的常规问题作出的决策是( A )。
A、程序化决策B、非程序化决策C、确定型决策D、风险型决策12、各种方案所需的条件已知且知道每一方案各种后果发生概率的决策是( C )。
A、程序化决策B、确定型决策C、风险型决策D、不确定型决策二、多项选择题1、从决策影响的时间看,可把决策分为( AB )。
A、长期决策B、短期决策C、战略决策D、战术决策E、业务决策2、从决策所涉及问题的重复程度看,可把决策分为( DE )。
A、管理决策B、执行决策C、战略决策D、程序化决策E、非程序化决策3、从决策的重要性看,可把决策分为( ABC )。
A、战略决策B、战术决策C、业务决策D、程序化决策E、非程序化决策4、从环境因素的可控程度看,可把决策分为( CDE )。
A、初始决策B、追踪决策C、确定型决策D、风险型决策E、不确定型决策5、战略决策具有( AE )特点。
A、长期性B、局部性C、日常性D、短期性E、方向性6、业务决策具有( AD )特点。
A、局部性B、战略性C、日常性D、短期性E、战术性7、在管理实践中常用的不确定型决策方法有( BCE )。
A、线性规划B、小中取大法C、大中取大法D、决策树法E、最小最大后悔值法8、管理者在比较和选择活动方案时,如果未来情况只有一种并为管理者所知,则必须采用确定型决策方法。
常用的确定型决策方法有( BD )。
A、决策树法B、线性规划C、小中取大法D、量本利分析法E、大中取大法9、相对于个人决策,集体决策的优点包括( ABCD )。
A、能更大范围地汇总信息B、能拟订更多的备选方案C、能得到更多的认同D、能更好地沟通E、能做出最好的决策10、决策的基本原则有( ABCDE )。
A、系统原则B、效益原则C、科学性原则D、民主化原则E、创新原则三、判断题1、决策是管理过程的首要内容。
(对)2、决策者仅指高层管理者。
(错)3、基层管理者常参与战略决策。
(错)4、决策遵循的原则是最优原则。
(错)5、管理者在决策时离不开信息,信息的数量直接影响着决策的水平。
(错)6、战略决策对组织最重要,通常包括组织目标、方针的确定,组织机构的调整,企业产品的更新换代,技术改造等。
(对)7、有些情况下,集体决策比不上极其有判断力的个人的决策。
(对)8、程序化决策涉及的是例外问题,而非程序化决策涉及的是例行问题。
(错)9、当代决策理论认为,应该从经济的角度来看待决策问题,即决策的目的在于为组织获取最大的经济利益。
(错)10、行为决策理论认为,影响决策者进行决策的不仅有经济因素,还有其个人的行为表现,如态度、情感、经验和动机等。
(对)11、古典决策理论的核心内容是:决策贯穿于整个管理过程,决策程序就是整个管理过程。
(错)12、德尔菲法是一种定量方法。
(错)13、管理者在比较和选择活动方案时,如果未来情况不止一种,管理者不知道到底哪一种情况会发生,但知道每种情况发生的概率,则必须采用不确定型决策方法。
(错)14、管理者在比较和选择活动方案时,如果管理者不知道未来情况有多少种,或虽知道有多少种,但不知道每种情况发生的概率,则必须采用风险型决策方法。
(错)四、填空题1、从决策影响的时间看,可把决策分为长期决策与短期决策。
2、从决策的重要性看,可把决策分为战略决策、战术决策与业务决策。
3、从决策的主体看,可把决策分为集体决策与个人决策。
4、从决策的起点看,可把决策分为初始决策与追踪决策。
5、从决策所涉及的问题看,可把决策分为程序化决策与非程序化决策。
6、从决策所处的环境因素的可控程度看,可把决策分为确定型决策、风险型决策与不确定型决策。
7、古典决策理论又称为规范决策理论,是基于“经济人”假设提出来的,主要盛行于20世纪50年代以前。
8、头脑风暴法是比较常用的集体决策方法,它便于发表创造性意见,因此主要用于收集新设想。
9、在集体决策中,如对问题的性质不完全了解且意见分歧严重,则可采用名义小组技术。
10、常用的风险型决策方法是决策树法。
11、常用的不确定型决策方法有小中取大法、大中取大法和最小最大后悔值法。
12、一项决策通常由决策者、决策对象和决策目标、决策标准、备选方案和决策方法等要素构成。
五、名词解释1、决策:决策是为解决问题或实现目标,在两个以上的备选方案中选择一个合理方案的分析判断过程2、长期决策:长期决策是指有关组织今后发展方向的长远性、全局性的重大决策。
3、短期决策:短期决策是指为实现长期战略目标而采取的短期策略手段。
4、战略决策:战略决策是事关企业未来的生存与发展的大政方针方面的决策,具有长期性和方向性。
5、战术决策: 又称管理决策,是在组织内贯彻的决策,属于战略决策执行过程中的具体决策。
6、业务决策: 又称执行性决策,是日常工作中为提高生产效率、工作效率而做出的决策,牵涉范围较窄,只对组织产生局部影响。
7、初始决策: 是零起点决策,它是在有关活动尚未进行从而环境未受到影响的情况下进行的,是组织对从事某种活动或从事该种活动的方案所进行的初次选择。
8、追踪决策: 是随着初始决策的实施,组织环境发生变化,在初始决策的基础上对组织活动方向、内容或方式的重新调整。
9、程序化决策: 是按原来规定的程序、处理方法和标准,解决企业管理中经常重复出现的问题,又称重复性决策、定型化决策,如采购、配送、服务等。
10、非程序化决策: 是指用来解决以往没有先例可循的新问题的决策,是一次性决策、非定型化和非常规性决策。
11、确定型决策: 是指决策问题的未来情况已有完整的信息,没有不确定性因素,每个方案只有一个确定的结果,最终选择哪个方案取决于对各个方案结果的直接比较。
12、风险型决策: 是指影响决策的主要因素在客观上存在几种可能的情况,这些可能情况的种类和发生的概率是知道的。
13、不确定型决策: 是指决策面临的条件是完全未知的,在不确定型决策中,决策者可能不知道有多少种自然状态,即便知道,也不能知道每种自然状态发生的概率。
14、集体决策: 是指由多人共同参与决策分析和决策制定的整个过程。
集体决策的决策者是相互制约、相互补充的人群的共同体。
15、个人决策 : 是指个人在参与组织活动中的各种决策。
因此,个人决策受决策者个人的经验、知识水平、,决策能力、思想观点、欲望、意志等因素的影响,使决策具有强烈的个人色彩。
六、简答题1、简述古典决策理论的主要内容。
要点:(1)决策者必须全面掌握有关决策环境的信息情报。
(2)决策者要充分了解有关被选方案的情况。
(3)决策者应建立一个合理的层级结构,以确保命令的有效执行。
(4)决策者进行决策的目的始终在于使本组织获取最大的经济利益。
2、简述行为决策理论的主要内容。
要点:行为决策理论的主要内容有:(1)决策者是有限理性的。
(2)受决策时间和可利用资源的限制,决策者即使充分了解和掌握有关决策环境的信息情报,也只能做到尽量了解各种备选方案的情况,而不可能做到全部了解,决策者选择的理性是相对的。
(3)决策者在识别和发现问题中容易受知觉上的偏差的影响,而在对未来的状况做出判断时,直觉的运用往往多于逻辑分析方法的运用。
(4)决策者对风险的接受程度将会影响其对具有不同风险的方案选择。
(5)决策者在决策中往往只求满意的结果,而不愿费力寻求最佳方案。
3、战略决策与战术决策有何区别?要点:从调整对象上看,战略决策调整组织的活动方向和内容,战术决策调整在既定方向和内容下的活动方式。
从涉及的时空范围看,战略决策面对的是组织整体在未来较长一段时间内的活动,战术决策需要解决的是组织的某个或某些具体部门在未来各个较短时期内的行动方案,战略决策是战术决策的依据,战术决策是战略决策的落实。
从作用和影响看,战略决策的实施是组织活动能力的形成与创造过程,战术决策的实施则是对已经形成的能力的应用。
4、确定型决策、风险型决策、非确定型决策有何区别?要点:确定型决策是指在稳定(可控)条件下进行的决策。
在确定型决策中,决策者确切知道自然状态的发生,每个方案只有一个确定的结果,最终选择哪个方案取决于对各个方案结果的直接比较。
风险型决策也称随机型决策。
自然状态不止一种,决策者不能知道哪种自然状态会发生,但能知道有多少种自然状态以及每种自然状态发生的概率。
不确定型决策是指在不稳定条件下进行的决策。
决策者可能不知道有多少种自然状态,即使知道,也不知道每种自然状态发生的概率。
5、根据西蒙的观点,理性决策应具备哪些条件决策者的理性限制表现在哪些方面如何克服决策者的理性限制要点:西蒙认为,理性决策应具备以下条件:(1)在决策之前,全面寻找备选方案。
(2)考察每一可能抉择所导致的全部复杂后果。
(3)具备一套价值体系,作为全部备选行为中选定其一的选择准则。
决策者的理性限制表现在知识有限、预见能力有限、设计能力有限。
决策者可以:下放决策权力,把决策交给与决策需要解决的问题直接相关的人去制定;组织民主决策,用群体的智慧来弥补个人的理性不足6、集体决策有哪些常用方法?要点:头脑风暴法、名义小组技术和德尔菲技术(应对各种方法进行解释比较)。
七、论述题1、简述决策过程。
要点:1、决策流程的七个步骤:(1)识别机会(诊断问题)(2)确定目标(3)拟订方案(4)评估方案(5)选择方案(6)执行方案(7)评估实施效果2、结合实际,谈谈如何提高决策的科学性?要点:决策是管理者为了达到某一目标而从若干可行方案中选择优化方案的过程。
要提高决策的科学性,必须注意以下几个方面:⑴决策要有明确的目的。
决策或是为了解决某一问题,或是为了达到某一目标,目标不清,问题不明,就难以作出正确的决策。