血压、血糖、血脂、尿酸对照表
- 格式:docx
- 大小:22.01 KB
- 文档页数:3
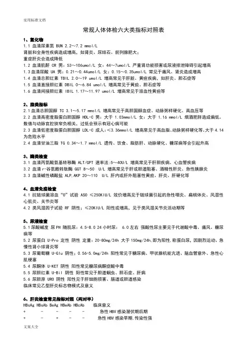
常规人体体检六大类指标对照表1、氮化物1.1 血清尿素氮 BUN2.2~7.2 mmol/L肾脏和全身性疾病造成增高,如肾炎、尿结石、前列腺肥大;重症肝炎会造成降低1.2 血清肌酐 CR 男:53~106umol/L 女:44~7umol/L 严重肾功能损害或尿液排泄障碍引起增高1.3血清尿酸 UA 男:0.21~0.44umol/L 女:0.15~0.35umol/L 常见于痛风、肾炎造成增高1.4 血清总胆红素 TBIL2.0~19 umol/L 增高常见于肝脏、黄疸疾病,如肝炎、胆石症等1.5 血清直接胆红素 DBIL 0~6.84 umol/L 增高常见于黄疸、胆石症等1.6 血清间接胆红素 IBIL 1.17~11.97 umol/L 增高常见于溶血性黄疸等2、脂类指标2.1血清总胆固醇 TC3.1~5.17 mmol/L 增高常见于高胆固醇血症、动脉粥样硬化、高血压等2.2 血清高密度脂蛋白胆固醇 HDL-C 男:大于1.03mmol/L 女:大于1.16 mmol/L 烟酒肥胖造成偏低。
数值与动脉官腔狭窄负相关,过低会预示有冠心病可能2.3 血清低密度脂蛋白胆固醇 LDL-C 成人:<3.36mmol/L 增高常见于高血脂、动脉粥样硬化等。
大于4.14为危险水平2.4 血清甘油三脂 TG 0.34~1.7 mmol/L 遗传、饮食、脂肪肝、动脉硬化、糖尿病等会引起升高3、酶类检查3.1 血清丙氨酸氨基转移酶 ALT/GPT 速率法:5~40U/L 增高常见于肝胆疾病、心血管疾病3.2 血清r-谷氨酰转肽酶 GGT 8~50 U/L 增高常见于肝或胆道阻塞、酒精性肝炎、急性胰腺炎3.3 血清碱性磷酸盐 ALP,AKP 20~110 U/L 肝内或肝外阻塞性黄疸、肝炎、肝硬化等4、血清免疫检查4.1 抗链球菌溶血“O”试验 ASO ≤250KIU/L 效价增高见于链球菌引起的急性咽炎、扁桃体炎、风湿性心肌炎、关节炎等4.2 类风湿因子试验 RF 阴性;≤20KIU/L 阳性或增高,见于类风湿关节炎活动期等5、尿液检查5.1尿酸碱度尿PH 随肌尿:4.5-8.0 24小时尿:6.0左右强酸性尿主要见于代谢酸中毒、痛风、糖尿病等5.2 尿蛋白 U-Pro 定性阴性定量:20-80mg/24h 大于150mg/24h,即为阳性,称蛋白尿,因剧烈运动、急慢性肾小球肾炎等5.3 尿葡萄糖 U-Glu 阴性;0.56-5.0mg/24h 阳性常见于糖尿病、甲状腺机能亢进、脑血管意外、急性心肌梗塞5.4 尿酮体 U-KET 阴性阳性常见糖尿病酮症酸中毒5.5 尿胆红素 U-Bil 阴性阳性常见于胆道蛔虫、胆石症、肝病5.6 尿胆原 URO 阴性阳性见于肝细胞损害、肠道或胆道感染临床常见乙型肝炎标志物模式及意义6、肝炎检查常见指标对照(两对半)HBsAg HBsAb BeAg HBeAb HBcAb 临床意义+ - - - - 急性HBV感染潜伏期后期+ - + - - 急性HBV感染早期,传染性强+ - + - + 急性HBV感染,病毒复制活跃,传染性强+ - - + + 慢性期乙肝,具有传染性+ - - - + 急性、慢性乙肝,有传染性- - - + + 急性HBV感染恢复期或既往感染史,低传染性- - - - + HBV隐性携带者,窗口期,有既往感染史- + - + + 乙肝恢复期,有免疫力- + - - + 乙肝恢复期,有免疫力- + - - - HBV感染康复或接种乙肝疫苗后,有免疫力- - - - - 非乙肝感染本人综合了本地区10年内三家医院常规体检指标,并查阅医学书籍汇总。
各年龄血压、血糖、血脂、血尿酸对照表血压、血脂、血糖、血尿酸是衡量我们身体状况最基本的四个指标。
但是很多人都不知道,这几个指标到底多少是合格的?还有的人不知道,其实这些指标的参考并不是唯一的,随着年龄的增加也会产生一些变化。
血压低了供血不足,高了伤害血管器官人的血液输送到全身各部位需要一定的压力,这个压力就是血压。
当心室收缩时,主动脉压急剧升高,在收缩中期达到峰值,这时动脉血压值称为收缩压,也叫高压;心室舒张时,主动脉压下降,在心舒末期动脉血压的最低值称为舒张压,也叫低压。
血压过低,会使身体各部分的营养、氧气供应不足,产生眩晕、无力,甚至晕厥,同时也会增加卒中风险;血压过高,过高的压力会伤害各个器官组织,包括血管、心脏肾脏等,也会增加卒中风险。
人的血压不是一直稳定不变,在一天之内会有所变化,在一生之中有所变化,而且男性和女性的血压也会有所区别,所以就很需要这张表来做参考。
各年龄正常血压参考值对照表幼童血压正常血压参考值高血压诊断的一般参考血压测量值受多种因素影响,如情绪激动、紧张、运动、气温等,单一一次测量不能作为诊断结果;50岁以后或者有心脑血管病史的,建议每天按时测量血压并记录;此对照表为一般对照表,若有其他疾病,如糖尿病、肾病等,以临床医生建议为准。
血糖低了供能不足,高了伤害器官血液中的葡萄糖称为血糖。
体内各组织细胞活动所需的能量大部分来自葡萄糖,所以血糖必须保持一定的水平才能维持体内各器官和组织的需要。
低血糖给患者带来极大的危害,轻者引起记忆力减退、反应迟钝、痴呆、昏迷,直至危及生命。
部分患者诱发脑血管意外,心律失常及心肌梗塞。
高血糖还会引起大血管病变。
糖尿病性大血管病变是指主动脉、冠状动脉、脑基底动脉、肾动脉及周围动脉等动脉粥样硬化。
其中,动脉粥样硬化症病情较重、病死率高。
约70%~80%糖尿病患者死于糖尿病性大血管病变。
同样,血糖也不是一成不变的,随着进食、食物的消化和吸收,血糖也会有所变化,所以会有空腹血糖、餐后血糖两个数值作为参考。
血压、血糖、血脂、尿酸标准对照表血压、血糖、血脂、尿酸的正常值因年龄、性别、是否空腹、测量方法等多种因素而异。
以下是一般的参考范围:
1.血压:
•正常血压:收缩压(高压)90-139 mmHg,舒张压(低压)60-89 mmHg。
•理想血压:收缩压<120 mmHg,舒张压<80 mmHg。
•高血压:收缩压≥140 mmHg或舒张压≥90 mmHg。
1.血糖:
•正常空腹血糖:3.9-6.1 mmol/L。
•正常餐后血糖:餐后1小时血糖6.7-9.5 mmol/L,餐后2小时血糖≤7.8 mmol/L。
1.血脂:
•总胆固醇:<5.2 mmol/L。
•甘油三酯:0.56-1.7 mmol/L。
1.尿酸:
•成年男性:150-416 μmol/L。
•成年女性:89-357 μmol/L。
需要注意的是,这些标准值仅供参考,实际正常值可能因个人情况而异。
如有疑虑,请及时就医,接受专业医生的检查和治疗。
血压、血糖、血脂、尿酸标准对照表一、血压血压的临界值是收缩压为130mmHg~140mmHg,舒张压是80mmHg~90mmHg,在这个范围内虽然不是高血压,但有高血压的发展趋势,就要懂得控制血压了。
血压过低会导致身体各部分的血液、氧气供应不足,产生眩晕、无力,甚至晕厥,同时也会增加卒中风险;血压过高的压力会伤害各个器官组织,包括血管、心脏肾脏等,也会增加卒中风险。
少吃食盐、过于油腻的食物、烟酒,每天积极运动、控制合理的体重,可把血压稳定住,甚至是恢复到正常的水平。
血压、血糖、血脂、尿酸标准对照表,忌口清单,传疯了二、血脂甘油三酯少于1.7mmol/L;胆固醇少于5.1mmol/L;低密度脂蛋白少于 3.1mmol/L,真正意义上的高血脂,无论这三个指标,哪个超标都可以被诊断为高血脂。
如果血脂过多,容易造成“血稠”,沉积在血管壁上,逐渐形成小“斑块”,使血流变慢,严重时还会中断血流。
血脂高的人群禁食动物内脏、戒烟酒,最好将体重控制在正常范围内。
血压、血糖、血脂、尿酸标准对照表,忌口清单,传疯了三、血糖理想的血糖值在3.9——6.1之间。
血糖过低会引起记忆力减退、反应迟钝、痴呆、昏迷,直至危及生命;血糖高会引起大血管病变,如动脉等动脉粥样硬化等。
血糖高的人少吃火龙果、野菜和坚果,最好戒酒。
四、尿酸当血尿酸超过390微摩尔/升,才可诊断为高尿酸血症。
大多数的痛风病人的尿酸值都是超过420微摩尔/升。
尿酸高的人不要喝啤酒、吃海鲜,最好也不要吃动物内脏。
血压、血糖、血脂、尿酸标准对照表,忌口清单,传疯了五、精神人体精神健康的指标也有3项:良好的个性人格——情绪稳定,性格温和,一直坚强,感情丰富,豁达乐观。
良好的处世能力——观察问题客观,有较强的自我控制能力,能适应复杂的社会环境。
良好的人际关系——待人接物大度和善,助人为乐,与人为善。
健康人应该有饱满的精神状态,丰富的情感、敏捷的行动能力。
如果不具备这些以及上面的“三良好”,就需要考虑是不是身体有隐疾了。
在2024年,血糖控制被认为是管理糖尿病的关键。
根据各个国际糖尿病组织的指南,新的血糖标准表已经制定出来,以帮助糖尿病患者更好地了解自己的血糖水平,并根据标准表来进行血糖控制。
以下是2024年血糖标准表的详细内容:1.饭前血糖水平:- 正常血糖范围:4.4-6.1 mmol/L- 偏高血糖范围:6.1-7.0 mmol/L(糖耐量受损)- 糖尿病血糖范围:≥7.0 mmol/L2.饭后血糖水平(一小时后):- 正常血糖范围:不超过7.8 mmol/L- 偏高血糖范围:7.8-11.0 mmol/L(糖耐量受损)- 糖尿病血糖范围:≥11.1 mmol/L3.饭后血糖水平(两小时后):- 正常血糖范围:4.4-7.8 mmol/L- 偏高血糖范围:7.8-11.0 mmol/L(糖耐量受损)- 糖尿病血糖范围:≥11.1 mmol/L4.安静状态下的血糖水平(无进食八小时以上):- 正常血糖范围:4.0-5.9 mmol/L- 偏高血糖范围:5.9-6.9 mmol/L(糖耐量受损)- 糖尿病血糖范围:≥7.0 mmol/L需要注意的是,血糖水平会因个体差异和疾病状态而有所变化。
此表仅供一般参考,具体的血糖控制目标应根据患者的具体情况进行调整。
如果您是糖尿病患者,请在专业医生的指导下进行血糖监测和控制。
如果您的血糖水平超出了以上标准范围,可能需要采取一些措施来降低血糖水平。
这些措施可能包括饮食控制、运动、药物治疗等。
务必与医生进行详细讨论,在其指导下制定适合您的血糖控制计划。
总之,2024年的血糖标准表是根据最新的研究和指南制定的,旨在帮助糖尿病患者更好地管理其血糖水平。
这将有助于减少并发症的风险,并提高糖尿病患者的生活质量。
然而,每个人的情况都是独特的,所以一定要与专业医生进行详细讨论,并根据个人情况制定适合自己的血糖控制目标。
《人体各年龄阶段血压、血脂、血糖、尿酸正常指标对照表》
血压、血脂、血糖、尿酸是目前衡量我们身体状况最基本的四个指标。
《血压》
血压低了供血不足,高了损伤血管器官。
血压过低:会导致身体各部分的血液、氧气供应不足,产生眩晕、无力、眼前一黑,甚至晕厥,同时也会增加卒中风险;
血压过高:过高的压力会伤害各个器官组织,包括血管、心脏肾脏等,也会增加卒中风险。
但是,人体的血压不是一直稳定不变,在一天之内会有所变化,在一生之内也有所变化,而且男性和女性的血压也会有所区别,所以就很需要这张表来做参考。
H各年龄正常血压参考值对照表(单位:mmHg)
参考数据:中国高血压国家中医临床研究基地
另外,如果血压超出标准,如何判断自己是不是已经高血压了呢?请参考下面这张表。
中老年血压、血糖、血脂、血尿酸正常值对照表中老年血压、血糖、血脂、血尿酸正常值对照表在当今社会中,中老年人群的健康问题备受关注。
血压、血糖、血脂、血尿酸是影响中老年人身体健康的重要指标。
这些指标的偏高或偏低都可能导致一系列的健康问题,因此了解它们的正常值是非常重要的。
本文将按照主题“中老年血压、血糖、血脂、血尿酸正常值对照表”进行全面评估,并撰写一篇对这个主题有价值的文章。
1. 血压中老年人的血压问题是一大健康隐患。
根据世界卫生组织的定义,成年人的血压正常值为收缩压(舒张压)为120mmHg(80mmHg)。
到65岁以后,人体的血管弹性下降,人体组织的代谢能力减弱,中老年人的血压正常值会稍有偏高,但并不代表高于140mmHg(90mmHg)就是疾病。
中老年人的血压控制需求比年轻人更加严格。
2. 血糖中老年人的血糖问题也备受关注。
随着芳龄的增长,胰岛功能逐渐下降,胰岛素分泌减少,导致血糖偏高的风险增加。
正常人的空腹血糖正常值为3.9-6.1mmol/L,餐后2小时血糖正常值为3.9-7.8mmol/L。
中老年人需特别关注血糖的控制,以防发展成糖尿病等慢性疾病。
3. 血脂血脂异常是中老年人心脑血管疾病发生的重要原因。
中老年人的血脂正常值与年轻人相比存在一定的变化。
总胆固醇应维持在3.1-5.7mmol/L,甘油三酯应维持在0.56-1.70mmol/L,高密度脂蛋白胆固醇应大于1.04mmol/L,低密度脂蛋白胆固醇应小于3.12mmol/L。
这些指标的异常都可能增加中老年人心脑血管疾病的风险。
4. 血尿酸血尿酸是中老年人痛风和高尿酸血症的重要指标。
正常人的血尿酸正常值在男性为208-428umol/L,女性为153-357umol/L。
血尿酸偏高会增加中老年人患痛风、高尿酸血症等疾病的风险,因此需要及时监测和控制。
在了解了中老年血压、血糖、血脂、血尿酸正常值后,我们应该如何做好相关的预防和控制呢?中老年人应该保持规律的生活作息,进行适量的运动锻炼。
身体的健康指标对照表来了1正常心率:60-80次/分一个健康成人的心率范围是60-100次/分,大多数人都在60-80次/分之间。
小朋友的心率要比成人快,3岁以下的小儿常在100次/分以上。
高血压患者,超过每分钟80次时就需要进行心率管理。
2正常血压值:120/80毫米汞柱正常血压值是120/80毫米汞柱。
根据最新公布的2017 版美国高血压指南,高血压标准定义为≥130/80mmHg,也就是说如果你的血压的低压超过80毫米汞柱以上,高压在130毫米汞柱以上,你就是高血压病人了!3正常血脂值:总胆固醇:3.1~5.2mmol/L甘油三酯:1.7mmol/L以内4正常血糖值:3.9~6.1毫摩尔/升正常人的空腹血糖浓度为3.9~6.1毫摩尔/升,若超越7.0毫摩尔/升称为高血糖。
2次重复测定空腹血糖≥7.0毫摩尔/升可确诊为糖尿病。
5正常腰围值:女80cm以下,男85cm以下腰腹部脂肪过多,就会破坏胰脏系统,加大高血压、血脂异常、脂肪肝、糖尿病等疾病的患病风险。
《中国成人超重和肥胖症预防控制指南》明确规定:男性腰围超过85厘米,女性腰围超过80厘米即为超标。
6正常牙齿数:80岁有20颗口腔健康的标准,首先是没有炎症,没有牙龈出血、异味、肿痛等症状。
除此之外,2001年,世界卫生组织还向全世界公布了一个口腔健康的硬指标:八十岁人的嘴里至少还有20颗能够正常咀嚼、保证生理需要的功能牙,也被称作“8020”。
7正常视力值:1.0-1.5视力最常用的是国际标准视力表,检查距离为5米,正常视力为1.0-1.5。
小于1.0为近视。
8正常肺活量:男性为3500~4000毫升,女性为2500~3500毫升肺活量检测数值低,说明机体摄氧能力和排出废气的能力差,人体内部的氧供应就不充裕,机体的一些工作就不能正常。
一旦机体需要大量消耗氧的情况(如长时间学习、工作、剧烈运动时)就会出现氧供应的严重不足,从而导致诸如头痛、头晕、胸闷、精神萎靡、注意力不集中、记忆力下降、失眠等。
糖尿病指数标准对照表糖尿病指数标准对照表是一种用于评估糖尿病风险和血糖控制情况的工具。
以下是一份常见的糖尿病指数标准对照表,供您参考:1. 空腹血糖(FPG):正常值范围为 3.9-6.1mmol/L (70-110mg/dL)。
若空腹血糖在 6.1-7.0mmol/L (110-126mg/dL)之间为空腹血糖过高,大于7.0mmol/L (126mg/dL)可诊断为糖尿病。
2. 餐后2小时血糖(2hPG):正常值范围为小于7.8mmol/L (140mg/dL)。
若餐后2小时血糖在7.8-11.1mmol/L (140-199mg/dL)之间为糖耐量异常,大于11.1mmol/L (199mg/dL)可诊断为糖尿病。
3. 糖化血红蛋白(HbA1c):正常值范围为4%-6%。
若糖化血红蛋白大于6.5%,可考虑诊断为糖尿病。
4. 体重指数(BMI):正常值范围为18.5-24kg/m2。
若体重指数大于24kg/m2,可考虑为超重或肥胖。
5. 腰围:正常值范围因性别而异。
男性腰围不应超过90cm,女性腰围不应超过85cm。
若腰围超出正常范围,可考虑为腹型肥胖。
6. 血压:正常值范围为小于120/80mmHg。
若血压大于139/89mmHg,可考虑为高血压。
7. 血脂:正常值范围因性别和年龄而异。
一般而言,总胆固醇不应超过 5.2mmol/L(200mg/dL),低密度脂蛋白胆固醇不应超过 3.4mmol/L(130mg/dL),高密度脂蛋白胆固醇不应低于1.0mmol/L(40mg/dL)。
8. 尿常规:尿糖阳性、尿蛋白阳性、尿酮体阳性等异常均可提示糖尿病的风险增加。
通过以上糖尿病指数标准对照表,我们可以评估个人糖尿病风险和血糖控制情况。
需要注意的是,这些标准仅作为参考,具体诊断还需要结合临床表现和医生的建议。
如果您有任何疑问或担忧,请及时咨询专业医生进行诊断和治疗。
血糖、血压、血脂、尿酸对照表,忌口清单,太全了,不妨进
来一看
血压、血脂、血糖、尿酸是衡量人体健康状况的最基本的四个指标,如果指标过高,引发并发症,会给身体带来意想不到的伤害,甚至会威胁生命,所以将血压、血脂、血糖和尿酸高控制到正常水平很重要。
慢性病发生的原因:
世界卫生组织调查显示,慢性病的发病原因60%取决于个人的生活方式,同时还与遗传、医疗条件、社会条件和气候等因素有关。
在生活方式中,膳食不合理、身体活动不足、烟草使用和有害使用酒精是慢性病的四大危险因素。
预防慢性疾病,饮食也很重要,下面分享给大家血压、血脂、血糖、尿酸的测量值对照表还有饮食建议,希望大家来更好的预防疾病的发生。
血糖、血压、血脂、尿酸对照表,忌口清单,太全了,建议收藏分享
1、高血压的标准:
饮食建议
2、高血糖的标准:
饮食建议:
3、高血脂的标准:
饮食建议:
4、高尿酸的标准:
饮食建议:
要想避免“四高”,不仅要在饮食上做调整,也要从日常的饮食起居做起
1、培养良好的生活方式:日常生活中要戒烟、戒酒、减少熬夜的时间,已经有大量的医学证据证明烟酒、缺乏睡眠严重危害健康,是导致慢病的重要危险因素
2、定期检查:对于一些有慢性疾病、肾脏疾病高危史的病人,这些病人要定期到医院进行尿常规或者是尿微量白蛋白以及肾功能的检查,这样才能早期发现慢性肾脏病,做到早期预防。
3、适量运动,提高自身免疫力:适当的体育锻炼可增强体质,提高自身免疫力。
减肥和维持正常体重,可采用慢跑、快步、游泳、骑
自行车、爬山等形式体育活动,每次活动,一般以30到60分钟为宜,强度因人而异。
如对您有帮助,可购买打赏,谢谢
血糖血脂正常值标准范围
导语:现在的医学是非常发达的,所以很多人身体出现不适的时候都可以通过一些检查来确定是否患病,其实,有不少的疾病并不是无法治愈,而是因为人
现在的医学是非常发达的,所以很多人身体出现不适的时候都可以通过一些检查来确定是否患病,其实,有不少的疾病并不是无法治愈,而是因为人们不重视,患病的初期不及时的接受治疗,耽误了最好的治疗时间,接下来我们就为大家详细的介绍一下关于血糖血脂正常值的范围吧。
血脂正常值:
1、总胆固醇(TC):200ml/dl以下或3-5.2mmol/L左右
2、甘油三酯(TG):150mg/dl以下或1.7mmol/L左右
3、低密度脂蛋白(LDL-C):120mg/dl或3.12mmol/L以下
4、高密度脂蛋白(HDL-C):40mg/dl或1.04mmol/L以上
正常人血糖的参考值是:
空腹血糖:3.9--6.2mmoL/L
餐后一小时:7.8--9.0mmoL/L
餐后两小时:3.9-7.8mmol/L
血清中的糖称为血糖,绝大多数情况下都是葡萄糖。
体内各组织细胞活动所需的能量大部分来自葡萄糖,所以血糖必须保持一定的水平才能维持体内各器官和组织的需要。
正常人在清晨空腹血糖浓度为80~120毫克%。
空腹血糖浓度超过130毫克%称为高血糖。
如果血糖浓度超过160~180毫克%,就有一部分葡萄糖随尿排出,这就是糖尿。
血糖浓度低于70毫克%称为低血糖。
小粒径负离子,则有良好的生物活性,易于透过人体血脑屏障,进入人体发挥其生物效应。
对于降糖有良好的疗效。
预防疾病常识分享,对您有帮助可购买打赏。
血压、血糖、血脂、尿酸标准对照表,忌口清单1、血压低了供血不足,高了伤害血管器官血压过低,会使身体各部分的营养、氧气供应不足,产生眩晕、无力,甚至晕厥,同时也会增加卒中风险;血压过高,过高的压力会伤害各个器官组织,包括血管、心脏肾脏等,也会增加卒中风险。
人的血压不是一直稳定不变,在一天之内会有所变化,在一生之中有所变化,而且男性和女性的血压也会有所区别,所以就很需要这张表来做参考。
(1)各年龄正常血压参考值对照表(2)幼童血压正常血压参考值(3)高血压诊断的一般参考血压测值受多种因素影响,如情绪激动、紧张、运动、气温等,单一一次测量不能作为诊断结果;50岁以后或者有心脑血管病史的,建议每天按时测量血压并记录;此对照表为一般对照表,若有其他疾病,如糖尿病、肾病等,以临床医生建议为准。
(4)高血压患者忌口清单➢味精味精的主要成分是谷氨酸钠,如果平时钠的含量已经达到阈值,再多吃味精,显然会增高钠的摄入量,从而不利于高血压的控制。
➢冷饮摄入大量冷饮,会突然刺激肠胃,使得全身血管收缩,导致血压升高,加重病情,并容易诱发脑出血。
➢浓茶红茶中所含的茶碱最高,可以引起大脑兴奋、不安、失眠、心悸等不适,从而使血压上升。
➢酒饮酒可使心率增快,血管收缩,血压升高,还可促使钙盐、胆固醇等沉积于血管壁,加速动脉硬化。
2、血糖低了供能不足,高了伤害器官低血糖给患者带来极大的危害,轻者引起记忆力减退、反应迟钝、痴呆、昏迷,直至危及生命。
部分患者诱发脑血管意外,心律失常及心肌梗塞。
高血糖还会引起大血管病变。
糖尿病性大血管病变是指主动脉、冠状动脉、脑基底动脉、肾动脉及周围动脉等动脉粥样硬化。
其中,动脉粥样硬化症病情较重、病死率高。
约70%~80%糖尿病患者死于糖尿病性大血管病变。
同样,血糖也不是一成不变的,随着进食、食物的消化和吸收,血糖也会有所变化,所以会有空腹血糖、餐后血糖两个数值作为参考。
(1)血糖参考值及一般诊断标准:轻度糖尿病:7.0~8.4mmoi/L;中度糖尿病:8.4~10.1mmoi/L;重度糖尿病:大于10.11mmoi/L;孕妇空腹不超过5.1mmol/L。
各年龄段血压、血脂、血糖的正常值及视力表各年龄段血压的正常值,方便现代人及时了解自、己的血压,及时发现高血压,及时治疗。
高血压疾病已经成为危害现代人的疾病之一,作为一种“无形的杀手”,它困扰现代人的生活,为现代人制造了一系列的麻烦。
所以现代人应该具有积极治疗和预防的意识。
如果属于高血压患者,针对高血压的症状,患者要遵照医生的要求,进行治疗。
如果不是高血压患者,也应该养成预防的意识,通过科学的数据、经常性血压值的测量,达到及早发现高血压、及早治疗,及时了解自己的血压正常值的目的。
各年龄段血压的正常值年龄收缩压mmHg(kPa)舒张压mmHg(kPa)成人 90~140(12.0~18.7) 60~90(8.0~12.0)新生儿 76(10.1) 34(4.5)1~6月 70~100(9.3~13.3) 30~45(4.0~6.0)6~12月 90~105(12~14) 35~45(4.7~6.0)1~2岁 85~105(11.3~14.0) 40~50(5.0~6.7)2~7岁 85~105(11.3~14.0) 55~65(7.3~8.7)7~12岁90~110(12.0~14.7) 60~75(8.0~10.0)及时了解各年龄段血压的正常值有助于患者及早发现高血压疾病,及早治疗。
因为并不是所有的高血压都治不好的,原发性高血压就可以通过治疗恢复稳定。
什么是血压?血压指血管内的血液对于单位面积血管壁的侧压力,即压强。
由于血管分动脉、毛细血管和静脉,所以,也就有动脉血压、毛细血管压和静脉血压。
通常所说的血压是指动脉血压。
当血管扩张时,血压下降;血管收缩时,血压升高。
什么是收缩压和舒张压?血压是血液在血管内流动时,作用于血管壁的压力,它是推动血液在血管内流动的动力。
心室收缩,血液从心室流入动脉,此时血液对动脉的压力最高,称为收缩压。
心室舒张,动脉血管弹性回缩,血液仍慢慢继续向前流动,但血压下降,此时的压力称为舒张压。
血压、血糖、血脂、尿酸对照表
血压、血脂、血糖、尿酸是目前衡量我们身体状况最基本的四个指标。
很多人都不知道,血压、血脂、血糖、尿酸指标到底多少是合格的?更重要的是,这些参考指标并不是一成不变的,随着年龄的增加也会有一些变化。
所以,很多人体检之后发现自己的指标和标准指标不一致,往往认为自己身体出了问题。
其实很可能是在正常范围内。
1血压低了供血不足,高了损伤血管器官
血压过低:会导致身体各部分的血液、氧气供应不足,产生眩晕、无力、眼前
一黑,甚至晕厥,同时也会增加卒中风险;
血压过高:过高的压力会伤害各个器官组织,包括血管、心脏肾脏等,也会增
加卒中风险。
但是人的血压不是一直稳定不变,在一天之内会有所变化,在一生之内也有所
变化,而且男性和女性的血压也会有所区别,所以就很需要这张表来做参考。
2血糖低了伤害大脑,高了伤害器官
血糖过低:会给患者带来极大的危害,轻者引起记忆力减退、反应迟钝、痴呆、昏迷,直至危及生命。
部分患者诱发脑血管意外,心律失常及心肌梗塞。
血糖过高:还会引起大血管病变。
糖尿病性大血管病变是指主动脉、冠状动脉、脑基底动脉、肾动脉及周围动脉等动脉粥样硬化。
其中,动脉粥样硬化症病情较重、病死率高。
约70%~80%糖尿病患者死于糖尿病性大血管病变。
同样,血糖也不是一成不变的,随着进食、食物的消化和吸收,血糖也会有所变化。
所以,一般而言会有空腹血糖、餐后血糖两个数值作为参考。
②
血糖参考值及一般诊断标准:
此外,对于糖尿病患者也有分级,分为轻度糖尿病、中度糖尿病、重度糖尿病,具体参考数据如下:
轻度糖尿病:7.0~8.4mmoi/L;
中度糖尿病:8.4~10.1mmoi/L;
重度糖尿病:大于10.11mmoi/L。
3血脂低了营养不良,高了危害健康
血脂过低:很多人以为血脂越低越好,其实血脂过低和高血脂一样危害健康。
研究显示,低胆固醇摄入水平(每天150~200毫克)人群的心脏病死亡人数,是高胆固醇摄入水平(大于300毫克)的2 倍。
年龄超过70岁的老年人,胆固醇水平低于4.16毫摩尔/升时,其发生心脑血管急性事件的危险性与胆固醇水平高于6.24毫摩尔/升相当。
③
血脂过高:如果血脂过多,容易造成“血稠”,沉积在血管壁上,逐渐形成小“斑块”,并日益增多、增大,逐渐堵塞血管,使血流变慢,严重时还会中断
血流。
就像热水器水管中的水垢越积越多,最终堵塞水管,水流越来越慢,
严重时流不出水来一样。
血脂一般参考值:
4尿酸高了引起高尿酸血症、痛风
临床上,当血尿酸超过390微摩尔/升,才可诊断为高尿酸血症。
大多数的痛风病人的尿酸值都是超过420微摩尔/升。
尿酸的一般参考值:
最后,这这几张对照表是对自己身体身体情况的一个参照,让我们更加了解自
己的身体,快转给家人,人手一份。