04普通心理学-情感和意志心理
- 格式:ppt
- 大小:283.50 KB
- 文档页数:5
普通心理学知识点总结普通心理学知识点总结:认知包括感觉、知觉、记忆、言语、思维。
心理过程涉及情感和意志。
个性倾向包括需要、动机、兴趣、爱好、理想、人生观、价值观。
个性心理特征包括能力、气质和性格。
1、人的心理的本质:心理是脑的机能,即脑是从事心理活动的器官,心理现象是脑活动的结果。
单细胞动物没有心理现象,环节动物有“感觉”的心理现象,如蚯蚓(触觉)、蚂蚁(嗅觉)、蜘蛛(感受震动)。
脊椎动物有了知觉,灵长类动物则处于思维萌芽阶段。
人类具有思维能力,能认识到事物的本质和事物之间的内在联系。
2、心理发展史:科学心理学建立于1879年,由XXX在XXX创建了第一个心理学实验室。
XXX曾说:“心理学有一个长的过去,但只有一个短的历史”。
3、心理流派的分类:精神分析由XXX创立,将人格分为本我、自我和超我。
行为主义由XXX和XXX等人提出,认为心理学研究行为的任务在于查明刺激与反应之间的规律性关系(S---R),是一种典型的环境决定论的观点。
人本主义由XXX和XXX等人提出,强调人的主观体验和自我实现。
分类二包括内省实验法和机能主义,前者分析意识的内容,找出意识的组成部分及它们如何连接成各种复杂的心理过程的规律,后者强调心理的适应功能,重心理学实际应用。
认知心理学则把人看做是一个类似于计算机的信息加工系统。
分类三是生理心理学,探讨心理活动的生理基础和脑的机制。
4、研究心理现象的原则:客观性、辩证发展、理论联系实际。
5、研究心理现象的方法:观察法、调查法(心理量表)、个案法、实验法。
6、心理活动的生理基础:神经元是组成神经系统的神经细胞,接受信息并传递信息。
神经系统包括12对脑神经和31对脊神经,其中外周神经系统包括躯体神经系统和交感神经和自主神经系统,自主神经的活动与情绪的表现有密切的关系。
中枢神经系统包括脑干(支配呼吸和心跳)、桥脑、中脑、丘脑(除嗅觉外,所有感觉的中枢)、脑间脑上丘脑(参与嗅觉和某些激素的调节)和下丘脑(调节内脏系统的活动)以及小脑(保持身体平衡,调节肌肉紧张度)和端脑。
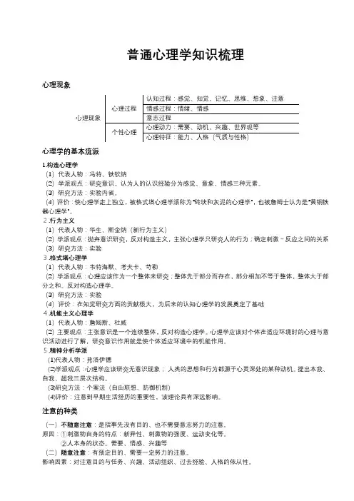
普通心理学知识梳理心理现象心理现象心理学的基本流派1.构造心理学(1)代表人物:冯特、铁钦纳(2)学派观点:研究意识,认为人的认识经验分为感觉、意象、情感三种元素。
(3)研究方法:实验内省。
(4)评价:使心理学走上独立,被格式塔心理学派称为“砖块和灰泥的心理学”,也被詹姆士认为是“黄铜铁器心理学”。
2.行为主义(1)代表人物:华生、斯金纳(新行为主义)(2)学派观点:抛弃意识研究,反对构造主义,主张心理学只研究人的行为;确定刺激-反应之间的关系(3)研究方法:实验3.格式塔心理学(1)代表人物:韦特海默、考夫卡、苛勒(2)学派观点:心理应该作为一个整体来研究;整体先于部分而存在,部分相加不等于整体,整体大于部分之和。
反对构造心理学。
(3)研究方法:实验(4)评价:在知觉研究方面的贡献极大,为后来的认知心理学的发展奠定了基础4.机能主义心理学(1)代表人物:詹姆斯、杜威(2)主要观点:主张意识是一个连续整体,反对构造心理学。
心理学应该对个体在适应环境时的心理与意识活动进行了解,研究意识作用就是使个体适应环境中的机能作用。
5.精神分析学派(1)代表人物:弗洛伊德(2)学派观点:心理学应该研究无意识现象;人类的思想和行为都源于心灵深处的某种动机。
提出本我、自我、超我三层次结构。
(3)研究方法:个案法(自由联想、防御机制)(4)评价:注意到早期生活经历的重要性,该理论具有深远影响。
注意的种类(一)不随意注意:是指事先没有目的、也不需要意志努力的注意。
原因:①刺激物自身的特点:新异性、刺激物的强度、运动变化等。
②人本身的状态。
需要、情感、兴趣等(二)随意注意:有预定目的、需要一定努力的注意。
影响因素:对注意目的与任务、兴趣、活动组织、过去经验、人格的依从性。
(三)随意后注意:同时具有不随意注意和随意注意的某些特征,是在随意注意的基础上发展起来的。
有预定目的,又无须意志努力的注意。
感觉的规律1.感觉适应:由于刺激对感受器的持续作用从而使感受性发生变化的现象,叫感觉适应2.感觉后像:对感受器的刺激作用停止以后,感觉印象并不立即消失,仍能保留一个短暂的时间。
普通心理学知识点总结归纳心理学是研究人类思维、情感和行为的科学。
下面是一些普通心理学知识点的总结归纳。
1.心理学的发展历史:心理学的起源可以追溯到古希腊时期,发展经历了结构主义、功能主义和行为主义等阶段,现代心理学主要分为认知心理学、行为主义、人本主义和生物心理学等学派。
2.神经科学和行为:神经科学研究了神经系统和行为之间的关系。
神经元是神经系统的基本单位,通过神经元之间的化学和电信号传递信息。
行为结果是大脑中复杂的信息处理和神经系统活动的结果。
3.感知和感觉:感知是通过感官接收和理解环境中的信息的过程。
感觉是由感官器官接收到的刺激产生的物理、化学或生物变化的结果。
感官系统包括视觉、听觉、嗅觉、味觉和触觉。
4.认知和学习:认知是关于思考、学习、记忆和问题解决等心理过程的研究。
学习是通过经验和训练获取新知识和技能的过程,主要包括条件反射、操作性条件反射和观察学习。
5.认知发展:认知发展研究儿童从出生到成年期的思维和知识的发展。
根据许多研究,儿童的认知能力在不同阶段有明显的变化,如塔的实验和假想游戏。
6.情绪和情感:情绪是对特定刺激的生理和心理反应。
情感是描述个人在不同情绪状态下的感受和主观体验。
情绪和情感对人类行为和社交关系有重要影响。
7.人格理论:人格是个体相对稳定的行为模式、认知方式和情感反应的总体特征。
不同的人格理论提出了不同的人格特质和类型,如五个人格维度模型和阿德勒的个体心理学。
8.社会心理学:社会心理学研究人们如何与他人互动、形成群体和如何受到社会环境的影响。
研究内容包括人际关系、群体行为、社会认知和跨文化研究等。
9.心理健康和临床心理学:心理健康是个体心理和行为的正常状态。
临床心理学是应用心理学的一个分支,研究和诊断心理障碍,并为个体提供治疗和支持。
10.发展心理学:发展心理学研究个体在整个生命周期中的发展变化。
研究内容包括儿童、青少年、成年人和老年人不同阶段的心理和社会发展。
这些是心理学的一些普通知识点的总结归纳,不仅仅涉及到基本概念和理论,还包括一些具体的应用领域。
《普通心理学》各章重点第一章绪论本章主要介绍心理学的由来及发展,科学心理学的诞生历程,心理学研究的对象、性质和方法。
本章重点如下:〔一〕基本概念:感应性P8、心理、心理状态P5、认知过程P2、情感过程P3、意志过程P4、个性P4〔二〕思考题:1、心理产生的标志是什么?怎样证明?答:动物对生物学刺激做出反应,说明心理现象产生。
蚯蚓试验证明。
2、人的心理与动物心理有何本质区别?答:语言的出现,产生了思维,对事物本质做出反应。
3、为什么说心理是脑的机能,是对客观现实的反映?如何证明?P7答:心理是脑对客观现实的反映;〔1〕心理是脑的机能,脑是心理的器官。
脑的发展导致心理的发展。
〔2〕客观现实是心理的源泉〔如狼孩等〕〔3〕人的心理是客观现实能动的反应。
4、为什么说人的心理既是客观的又是主观的,有何根据?P15-165、简述科学心理学诞生的意义?P18〔1879年冯特在莱比锡大学建立了世界上第一个心理学试验室〕第二章心理活动的生理基础〔一〕基本概念:神经元P27、突触P29、本能、反射P49、反射弧P49、反馈P49、兴奋过程P47、抑制过程P47、无条件反射、条件反射P50、第一信号系统P53、第二信号系统P53〔二〕思考题:1、简述突触的结构和功能。
P29-30答:突触的结构是由突触前膜、突触间隙与突触后膜三部分组成。
突触的机能主要是使神经元之间发生联系,进行通讯联络,使神经冲动有效地在神经系统内传导。
2、为什么说兴奋在突触上的传递只能是单向的?有何根据?P303、简述脑干网状结构及下丘脑的功能。
P334、简述动力定型的形成过程。
P48〔考过〕5、哪些事实证明大脑两半球的机能是非对称的?P446、R.W.斯佩里对裂脑人的实验研究说明了什么?有何意义?P467、第二信号系统对人的心理活动有何重要作用?答:第二信号系统是人们获得间接知识和经验,认识事物的本质和规律的基础。
8、经典条件反射与操作条件反射有何区别?P529、简述言语机能联合区的功能。
普通心理学第十二章情绪和情感情绪和情感在人类生活中起着重要的作用。
它们影响着我们的情绪状态、行为和决策,对人类社会的发展和个体生活质量有着深远影响。
在普通心理学的第十二章中,我们将探讨情绪和情感的定义、特征、表达形式以及其与认知、生理的关系。
情绪和情感是人类感知和体验世界的主要方式之一。
情绪通常指的是较短暂的、针对特定对象或事件的心理反应,如喜悦、愤怒、悲伤等。
而情感则是更为持久和综合性的心理状态,包含个体对自身、他人和环境的整体评价和情绪体验。
情绪和情感的表达形式多种多样,可以通过面部表情、身体姿势、声音语调、文字表达等方式展现出来。
情绪和情感在认知和生理方面有着密切的联系。
认知心理学认为,情绪和情感与个体对外界刺激的认知和评价密切相关,人们对同一事件的情绪体验可能因个体的认知差异而有所不同。
生理心理学研究发现,情绪和情感的产生和变化与大脑中相关区域的活动有关,如杏仁核、海马体等脑区在情绪调节中发挥着重要作用。
除了情绪和情感对个体心理过程的影响外,它们还对人际关系、工作学习等方面具有重要意义。
正确认识和处理自身情绪和情感,有助于提高个体的情绪稳定性和心理健康水平。
同时,倾听和理解他人的情绪和情感,有助于建立良好的人际关系和促进团队合作。
很多工作学习中的问题,如压力管理、冲突解决等,也与情绪和情感密切相关。
在当代社会,情绪智力被认为是一个重要的能力,许多心理学家和教育家主张应该培养个体的情绪智力,提高情绪管理的能力。
这包括自我认知、情绪认知、情绪表达、情绪管理等方面的能力培养,有助于个体更好地适应社会环境和解决生活中的问题。
综上所述,情绪和情感是人类心理活动的重要组成部分,对个体和社会都具有重要意义。
通过对情绪和情感的研究和认识,可以更好地理解人类行为和心理过程,促进个体的发展和社会的进步。
希望本章内容能够对读者对情绪和情感有更深入的了解,为个体心理健康和社会和谐做出贡献。
普通心理学1、心理学的定义:是研究心理现象发生、发展和活动规律的科学。
2、普通心理学定义:是以正常成人的心理现象为研究对象,总结心理活动最普遍、最一般规律的心理学的最基础的学科。
3、普遍心理学的内容可以分为四个方面:认知、情绪、情感和意志、需要和动机、能力和人格。
4、认知:人认识外界事物的过程,或者说是作用于人的感觉器官的外界事物进行信息加工的过程。
包括:感觉、知觉、记忆、表象、言语、思维、想象等。
5、情绪和情感:伴随认识和意志过程而产生的对外界事物的态度和内心的体验,是对客观事物与主体需要之间关系的反映。
6、意志:人的思维决策见之于行动的心理过程。
7、需要:对维持和发展其生命所必须的客观条件的反映。
8、动机:推动人从事某种活动,并朝向一定目标前进的内部动力。
9、能力:是顺利有效完成某种活动所必须的心理条件。
10、人格:(个性)批一个人区别于他人的,在不同环境中一贯表现出来的,相对稳定的,影响人的外显和内隐行为模式的心理特征的总和。
11、心理现象又可分为两大类,即心理过程和人格(领会):认知、情绪情感和意志是以过程的形式存在的,它们都要经历发生发展和结束的不同阶段,所以属于心理过程。
需要、动机是人的心理活动的能力,表现了人格的倾向性;能力、气质和性格是人格的特征,它们都是人格的组成部分。
人格不是独立存在的,而是通过心理过程表现出来的。
先有心理过程,而后逐渐形成了人格。
人格形成以后,又会对心理过程具有制约的作用。
12、心理是脑的功能,脑是心理活动的器官(识记):正常发育的大脑为心理的发展提供了物质基础。
人的大脑是最为复杂的物质,是物质发展的最高产物。
心理现象是随着神经系统的产生而出现,又是随着神经系统的不断发展和不断完善,才由初级不断发展到高级的。
动植物和植物没有心理,只有有了神经系统的动物才有了心理。
像环节动物只有一条简单的神经索,它们只具有感觉的心理现象,只能认识事物的个别属性;脊椎动物有了脊髓和大脑,它们有了知觉的心理现象,能够对事物外部的整体加以认识了;灵长类动物能够认识事物的外部联系,有了思维的萌芽。
第一章心理学的研究对象和方法第一节心理学是研究心理现象的科学一、心理学概念1.心理学是研究人类及动物行为的科学。
2.心理学是关于个体的行为及精神过程的科学。
3.心理学是既研究人的心理现象,也研究动物心理现象,既研究个体心理现象,也研究群体心理现象的科学。
4.心理学是研究心理现象的科学。
既研究动物心理,也研究人的心理,而以人的心理现象为主要的研究对象。
二、心理学的研究对象(一)个体心理认识过程:感知、表象、思维、记忆等心理过程情感过程:对事物的体验过程(情绪\情感)意志过程:意志行动过程(克服障碍\达成目标)心理心理状态个性心理倾向:需要、动机、信念、理想、价值观等个性心理个性心理特征:气质、性格、能力认识过程④:感知表象、思维、想象、记忆等心理过程①情感过程⑤:对事物的态度体验过程意志过程⑥:意志行动的心理过程心理状态注意、灵感、激情、犹豫等。
个性倾向性:需要、动机、信念、理想、价值观等个性心理③个性心理特点:能力、气质、性格①心理过程:指在人的认识、情感、意志行动方面表现出来的那些心理活动,它们经常处于动态变化的过程中。
②个性心理:指一个人在心理过程的发展和进程中,经常表现出来的那些比较稳定的心理倾向和心理特点。
③情感过程:在认识客观事物时所产生的各种态度体验如:常满意或不满意,喜爱或厌恶等。
④认识过程:指个体对客观刺激(信息)接受、编码、存储、提取的心理过程。
⑤意志过程:人不仅能认识客观事物,对它产生一定的态度体验,还能自觉确定目标,并根据目标调节自身行动,力求加以实现,这一心理过程称为意志过程。
(二)个体心理现象和行为·行为(behavior):指有机体的反应系统,心理学通过行为研究人的心理。
(三)个体意识与无意识1.意识(conciousness)—现时正被人觉知到的心理现象。
2.无意识(unconsciousness)—人们在正常情况下觉察不到,也不能自觉调节和控制的心理现象。
普通心理学知识点大全普通心理学第一章绪论第一节心理学的研究对象1.心理现象分为四个方面:认知;情绪情感和意志;需要和动机;能力,气质和性格。
2.从整体上反映着人的心理活动的共同规律和差异规律的辩证统一。
心理学就是要研究和揭示这些心理现象及其规律。
第二节心理学的任务和研究领域第三节心理学研究的原则与方法1.心理学的研究原则:(1)客观性原则(2)发展性原则(3)系统性原则(4)理论联系实践的原则第四节心理科学的发展1.心理学发展中的主要流派:(1)行为主义学派(2)精神分析学派(3)人本主义心理学学派(4)认知心理学学派第五节科学的心理观1.心理是人脑的机能1)心理是物质世界中的一种反映形式心理是一种反映,而人的心理是物质世界中最高级的反映形式。
2)心理是脑的机能脑是心理产生的器官,心理是脑的机能。
人类具有高度发达的神经系统,尤其是大脑皮层的神经联系异常丰富,灵活,构成了人的心理活动的物质基础。
心理现象与脑的结构与机能分不开。
第二章心理的神经生理机制第一节心理的神经解剖学基础:神经元和神经系统1)神经元:神经元是构成神经系统结构与功能的基本单位,具有接受刺激和传导神经冲动的功能。
脑内的神经元数目大约有1011~1012个,在神经元与神经元之间有大量的神经胶质细胞,是神经元数量的10倍,胶质细胞广泛分布于中枢与外周神经系统内,起支持,营养,形成髓鞘,绝缘,修复等多种功能,对神经系统的发育,构筑,信息传递功能的发挥以及内环境的稳定和可塑性有重要影响,构成神经系统的神经细胞有神经元和神经胶质细胞两大类。
2)神经回路:神经元通过化学突触和电学突触相互连接在一起,组成了极端复杂的信息传递与加工的神经元回路或神经通路。
神经回路是脑内信息处理的基本单位,它们的活动是机体行为的基础。
3)周围神经系统:植物性神经系统控制内脏,包括身体各种腺体的活动,例如心跳,呼吸,消化,排泄,体温调节和性活动等。
4)脑干:脑干的下界与脊髓相连,上界以视束与间脑毗邻,自下而上有延脑,中脑和桥脑三部分组成。
一、名词解释言语:人们在交际和活动中应用语言的过程和产物。
言语理解:根据语音或者书面文字来确立意义的过程。
图式:知识表征的心理组织形式。
体态语:由人体发出的具有表情达意功能的一套图像性符号,包括人的面部表情、身体姿势、肢体动作和身体位置的变化。
内部言语:产生于大脑内部的未经发声器官发出声音的言语。
情绪:情绪是人对待认知内容的特殊态度,是一种复杂的心理现象,它包括情绪体验、情绪行为、情绪唤醒、对情绪刺激的认知等复杂成分。
情绪体验:情绪体验是指情绪发生时的主观感受。
心境:心境是一种比较微弱、持久、具有渲染性的情绪状态。
应激:应激是指出乎意料的紧张情况所引起的情绪状态。
情绪识别:情绪识别就是通过分析表情及其发生的情境来了解表情的性质和意义。
1、自由意志指行为在任何情况下都是受个人意志控制的2、抱负水平指个人在做某项实际工作之前估计自己所能达到的成就水平3、趋避矛盾个人在追求一个目标时产生了两种不同的情感:一方面好而趋之,另一方面恶而避之4、失控当人遇到有威胁性的情况而自己又无力应付时,就会觉得自己对事件失去了控制能力,这就叫失控5、意志的坚定性表现为长时间地相信自己的决定的合理性,并坚持不懈地克服困难,为执行决定而努力1、智力:智分是个体顺利完成某种活动所需要的各种认知能力的有机结合,是个人有目的地行动、合理地思考、有效地应付环境的一一种综合能力。
2、能力:人顺利完成某种活动所必须具备的那些心理特征,能力总是和人的某种活动相联系并表现在活动中。
3、心理测量:心理测量是依据约定的心理学理论,采用某种方法将人的特定行为反应数量化,并据此推论与这些行为相应的心理水平的过程。
4、信度:是指一个测验所测得的分数的可靠性或稳定性。
5、效度:指一个测验预测量某种心理特征的准确程度。
人格社会化认知风格情结高峰体验二、简答题1. 简述言语产生的过程。
答:一、言语动机和意向阶段(动机和意向是言语产生的起点)二、内部言语阶段(在这一阶段,说话者选择了词和结构中能够真实地表达意图的语义)三、形成深层句法结构阶段(基本的句法关系)四、形成外部言语阶段(以表层句法结构为基础)2. 请简述言语和语言的区别与联系。
《普通心理学》-彭聃龄《普通心理学》是彭聃龄教授的一部经典著作,它是国内众多高校心理学专业必读的教材之一。
此书的出版时间为2012年,全面阐述了心理学的基本概念、理论和研究方法,旨在帮助读者对心理学形成全面而深入的理解。
彭聃龄教授在《普通心理学》中详细解析了心理学的各个主题,包括感觉、知觉、注意、记忆、思维、情感和意志等。
每一个主题都涉及到了相关的基本概念、理论及研究方法,同时也涵盖了心理学的各个分支领域,如发展心理学、社会心理学、人格心理学、变态心理学等等。
彭聃龄教授的写作风格清晰明了,语言简洁明了,逻辑严谨,让读者在理解心理学的基本概念和理论的同时,也能深入了解其研究方法和实际应用。
此外,书中还有大量的案例和生活中的实例,使得理论知识更贴近实际,易于读者理解和接受。
《普通心理学》的出版产生了广泛的影响。
首先,它为心理学专业的学生提供了一本全面、系统的教材,使得学生们能够更好地理解心理学的各个主题。
其次,这本书也为非心理学专业的学生提供了一本很好的参考书,帮助他们了解人类的心理过程和行为。
此外,这本书还对心理学的实际应用提供了理论支持和实践指导,对于心理咨询和治疗等领域也有很大的帮助。
在书中,彭聃龄教授对于心理学的各个主题都进行了详细的阐述和解释,让读者可以全面、深入地理解这些概念和理论。
例如,在解释感觉和知觉时,他详细介绍了感觉阈限、知觉的基本过程等,同时还引入了认知科学的相关知识,使得读者可以更好地理解人类认知的过程。
此外,彭聃龄教授还强调了心理学研究中实验的重要性和必要性,并通过具体的研究实例来说明这一观点。
除了对于心理学的各个主题进行详细的阐述和解释外,《普通心理学》还具有以下一些特点:一是注重理论与实践相结合。
书中不仅有大量的理论知识,同时也引入了许多实际生活中的应用案例。
例如,在介绍记忆的三个基本过程时,彭聃龄教授不仅介绍了基本概念和理论,同时也引入了许多关于记忆在实际生活中的应用案例,例如广告中的记忆策略、学习中的记忆技巧等等。
第一章基础心理学第一节绪论一、基础心理学的研究对象及内容心理学的定义:心理学是研究心理现象发生、发展和活动规律的科学。
普通(基础)心理学定义:基础心理学是以正常成人的心理现象为研究对象,总结心理活动最普遍、最一般规律的心理学的基础学科。
二、人的心理的本质(一)心理是脑的功能心理是脑的功能,脑是心理活动的器官。
随着神经系统的不断发展和完善,心理由初级不断向高级发展。
(二)心理是对客观现实的反映1、心理是大脑活动的结果,却不是大脑活动的(物质)产品;2、心理支配人的行为活动,又通过行为活动表现出来;3、心理现象既是脑的机能,又受社会的制约,是自然和社会相结合的产物。
三、心理学发展简史(一)科学心理学的建立德国心理学家冯特 1879 年在莱比锡大学建立世界上第一个心理实验室,这被看作是科学心理学诞生的标志。
(二)学派的纷争1、构造心理学派——冯特、铁钦纳:用内省的方法,想找出构成人的心理(意识)的基本元素。
2、行为主义学派——华生:抛开意识直接研究行为的科学,通过探索刺激与反应即S-R之间的关系,来进行研究,它认为心理行为无外乎是肌肉的收缩或者是腺体的分泌。
3、机能主义心理学派——杜威、詹姆士:主张意识是一个连续的整体,并强调心理的适应能力,重视心理学的实际应用能力。
4、格式塔心理学派——魏特海墨、科勒、科夫卡:反对把心理现象分解为元素,主张从整体上研究心理现象,建立完型心理学。
5、精神分析学派——弗洛伊德:意识、前意识、无意识(潜意识)本我、自我、超我(三)当代心理学研究的主要趋向1、心理学的第三势力 = 人本主义心理学——罗杰斯、马斯洛:重视人自身的价值与尊严,提倡充分发挥人的潜能自我实现;2、认知心理学:把人看作是计算机,以信息加工的特点来研究人的认知活动。
3、生理心理学:研究心理活动的生理基础和脑的机制。
四、心理学研究方法与原则1、研究方法:观察法;调查法;个案法;实验法;2、研究原则:客观性原则;辩证发展原则;理论联系实际原则第二节心理活动的生理基础1神经系统的构造及功能神经元是神经系统的基本结构单位和功能单位。
普通心理学笔记(彭聃龄版)普通心理学-彭聃龄版(1--13章)第一章心理学概论1,心理学:是研究心理现象的一门科学,主要研究个体心理的,包括认知、情绪和动机、能力和人格。
也研究团体和社会心理。
2,心理学的研究对象是什么?人的心理现象包括哪些方面?1,心理学主要研究心理想象的一门科学,既研究动物的心理也研究人的心理,而以人的心理现象为主要研究对象。
既研究个体心理也研究团体和社会心理。
2,人的个体心理现象的三个重要方面:认知、情绪和动机、能力和人格。
3,心理与行为、意识与无意识的关系是什么?1,心理与行为:行为是有机体的反应系统。
它有一系列反应动作和活动构成。
行为不同于心理,但又和心理有着密切的联系。
行为总是在一定的刺激下产生的,而且引起行为的刺激常常通过心理的中介而起作用。
不理解人的内部心理过程,就难以理解外部行为;心理支配行为,又通过行为表现出来。
心理学研究的一条基本法则就是通过外部行为推测内部心理过程。
在这个意义上,心理学有时也叫做研究行为的科学。
2,意识与无意识:人的意识是由人的认知、情绪、情感、欲望等构成的一种丰富而稳定的内在世界,是人们能动的认识世界和改造世界的内部资源。
人不仅能意识到客体的事物,而且还具有自我意识。
低等动物没有自我意识,婴儿的自我意识也没有发展起来。
自我意识具有分析和评价自我的能力。
人的心理除意识外,还有无意识现象。
无意识是人们在正常情况下觉察不到,也不能自觉调节和控制的心理现象。
如,人在梦境中产生的心理现象主要就是无意识的。
人平常都是在意识的支配下工作、学习和生活。
只有精神错乱,大脑损伤的人病人,他们的行为才失去意识的控制,而完全为无意识的欲望所支配。
4,心理学要研究哪些问题?人的心理现象是非常复杂的,可以从不同的方面和角度进行研究。
但概括起来主要研究的问题是:1,心理过程;2,心理结构;3,心理的脑机制;4,心理现象的发生与发展;5,心理与环境。
5,心理学的研究类型?心理学的研究类型有:因果研究、相关研究、个案研究。
《普通心理学》第三四章试题及答案第三章情绪情感和意志过程第一节情绪和情感情绪情感的功能(A 、1 、中)2020年河南省周口市太康县单选:39.情绪是心理活动中的监控者,它对其他心理活动具有组织作用。
在活动过程中,积极情绪起协调、组织的作用,消极情绪起破坏、瓦解的作用。
这体现了情绪情感的()A.适应功能B.信号功能C.健康功能D.组织功能39.参考答案:D【解析】本题考查情绪情感的功能。
情绪的组织功能是指积极的情绪和情感具有调节和组织作用;消极的情绪和情感则具有干扰、破坏作用。
(A 、1 、中)2020年河南省洛阳市嵩县判断:56.适度的紧张和焦虑能促使人积极思考和解决问题。
()参考答案:√【解析】本题考查情绪的动机功能。
本题为课本原话,20版山香教材284页。
(A、1、中)2018年濮阳示范区单项选择:情绪情感对内驱力起着放大和增强的作用,适应的情绪兴奋,可以使人身心处于活动的最佳状态,进而推动人们有效地完成工作、学习任务。
这说明情绪情感具有的功能是()A.组织功能B.动机功能C.感染功能D.健康功能答案:B【解析】情绪情感的动机功能是指适应的情绪兴奋,可以使人身心处于活动的最佳状态,进而推动人们有效地完成工作。
(A、1、中)2019龙安区招教考试(教基)单选:积极情绪有助于拓宽注意的范围,促进问题的解决,这体现了情绪的()A.组织功能B.动机功能C.适应功能D.社会功能参考答案:A 【解析】积极的情绪和情感具有调节和组织作用;消极的情绪和情感则具有干扰、破坏作用。
情绪的分类(A 、1 、高)2020年河南省商丘市永城市多选:85.情绪的表现形式多种多样,按情绪状态可以分为()A.激动B.心境C.激情D.应激85.参考答案:BCD【解析】略(A.1、高)2018年南阳市宛城区农村中小学判断:情绪情感是人对客观事物是否符合需要而产生的态度体验。
情绪分为激情、应激和心境。
()答案:√【解析】情绪和情感是人对客观事物是否符合需要而产生的态度体验,是人脑对客观现实的主观反映。
普通心理学——大问题1.认识过程,情感过程,意志过程的关系总:认识过程,情感过程和意志过程并不是彼此孤立的,而是相互联系相互作用的,构成了个体有机统一的心理过程。
a情感的发生与升华,意志行为的确定与执行都是以认识为基础的;而情感意志又会反过来影响认识活动的进行和发展。
b情感也会对意志行为产生动力作用;而意志行为又会有利于丰富和升华情感。
2.个性倾向性和个性心理特征的关系总:个性倾向性和个性心理特征是密切关联的个体倾向渗透于各种个性心理特征之中,个性心理特征也反映出个人的倾向,两者在总体上体现着一个人完整的个性3.心理过程,心理状态和个性心理的划分这种划分对于了解和研究人的心理是方便的,但必须防止这种划分绝对化。
现实中人的心理具有高度的整体性,心理现象的各组成部分之间是相互联系,相互依存和相互影响的A.从产生条件看,它离不开事物的直接作用B.从反映内容而言,它反映的是客观事物的个别属性6.感觉的作用总:感觉虽很简单,但它却在人的心理活动中有着十分重要的意义。
a通过感觉,人们获得了内外环境的各种信息b感觉是保持信息平衡,维持正常心理活动的必要条件c感觉对维持人的正常生存和生理活动是十分重要的感觉是一切较高级,较复杂的心理现象的基础7.感觉产生的两个基本条件一是刺激物二是感觉器官8.感觉的相互作用一般规律:弱刺激能提高其他刺激引起感觉的感受性,强刺激能降低其他刺激引起感觉的感受性。
同一感觉的相互作用(感觉对比,感觉融合)不同感觉的相互作用(对某种刺激的感受性会因其他感受器受到刺激而发生变化)9.感觉和知觉的关系异:a知觉反映的是事物的意义,而感觉只是个别属性的信息摄入b知觉是对感觉属性的整体概括,而感觉只是对事物个别属性的反映c感觉是以生理作用为基础的简单的心理过程,而知觉则是纯粹的心理活动同:a感觉和知觉都是对直接作用于感觉器官的事物的反映b感觉和知觉都是人类认识世界的初级形式,反映的是事物的外部特征和外部联系。
普通心理学知识点整理普通心理学第一章绪论1、心理过程:认识过程,情绪情感过程,意志过程。
2、个性特征:个性倾向性,个性心理特征。
3、心理学的任务:陈述人的心理现象,解释人的心理现象,预测人的心理现象,调控人的心理活动与行为。
4、心理学研究的基本原则:客观性原则,发展性原则。
5、心理学研究方法:观察法,实验法,调查法(问卷法,晤谈法),测验法第二章心理和行为的神经生理基础1、神经元结构主要由胞体和突起(树突和轴突)两部分组成。
2、一个神经元与另一个神经元彼此接触的部位叫突触。
3、神经回路:神经元的联系方式主要有两种,辐射式,聚合式。
4、周围神经系统:脊神经,脑神经,植物神经。
5、中枢神经系统:脊髓,脑(脑干,间脑,小脑)。
6、高级神经活动的基本过程是:兴奋过程和抑制过程。
7、抑制过程分为:无条件性抑制(外抑制和超限抑制),条件性抑制(消退抑制和分化抑制)。
8、动力定型:指由一系列刺激引起的一系列反应,经训练巩固后,刺激系列的第一个刺激一出现,反应系列就依次出现。
9、第一信号体系:用具体事物作为前提刺激而建立的前提反射体系。
10、第二信号系统:用语词作为条件刺激而建立的条件反射系统。
11、内分泌系统:是一种整合性的调节机制,通过分泌特殊的化学物质来实现对有机体的控制与调节。
12、人有两种腺体:导管腺体(外分泌腺),无导管腺体(内分泌腺----激素)。
13、人体主要内分泌腺:脑垂体、甲状腺、胰腺、肾上腺和性腺。
第三章心理的发生和发展1、心理是物质运动发展到初级阶段的属性,是脑对客观事物的反映。
2、感应性:是指生物有机体能够对与其生命活动具有直接关系的刺激作出反应,表现为趋利避害的生物特性。
3、动物心理的发展阶段:感觉阶段,知觉阶段,思维萌芽阶段。
4、意识:是指人以感觉、知觉、记忆和思维等心理活动过程为基础的系统整体,对自已身心状态与外界环境变化的觉知和认识。
是人类所特有的心理现象。
5、人类意识和动物心理的本质区别:1、意识有对客观环境的意识和自我意识,人类能够把自己同自然界相互区别开来,使人作为主体而与客观天下对立。
普通心理学题库感知:是指人们对客观事物的感觉和知觉,是人们认识世界的基础。
记忆:是指人们将经历过的事件或经验在头脑中重新呈现出来的过程。
思维:是指人们运用已有的知识经验对客观事物进行分析、综合、判断、推理等认识活动的过程。
情感:是指人们对客观事物是否符合自身需要的态度体验,是人们心理活动的重要组成部分。
意志:是指人们自觉地确定目标、克服困难、调节和支配自己的行动,以达到预定目的的心理过程。
普通心理学是心理学的基础学科,它研究人类心理现象的基本规律和特点,包括感知、记忆、思维、情感、意志等方面的内容。
感觉是人类对客观事物的初级认知,是人脑对直接作用于感觉器官的客观事物的个别属性的反映。
感觉有以下几个特性:选择性、适应性、感受性和感觉对比。
知觉是指人们将感觉到的客观事物的各种属性整合起来,形成对客观事物的整体认识的过程。
知觉有以下几个特性:整体性、选择性、理解性和恒常性。
记忆是指人们对经历过的事件或经验在头脑中重新呈现出来的过程。
记忆可以分为感觉记忆、短时记忆和长时记忆。
感觉记忆是人们对刺激信息的瞬间感知,短时记忆是人们对刺激信息的短暂保持,长时记忆是人们对刺激信息的长时间保持。
思维是指人们运用已有的知识经验对客观事物进行分析、综合、判断、推理等认识活动的过程。
思维可以分为直观动作思维、形象思维和抽象逻辑思维。
直观动作思维是指通过实际操作解决具体问题的思维过程,形象思维是指通过感性认识来解决问题的思维过程,抽象逻辑思维是指通过概念、判断、推理等抽象思维来解决复杂问题的思维过程。
普通心理学是心理学领域中的基础学科,它涉及到心理学的各个方面,包括心理学的定义、历史、方法、分支学科等。
以下是普通心理学的一些重点内容:普通心理学是研究人类心理现象的科学,它涉及到人类行为的各个方面,包括认知、情感、动机、发展等。
心理学的历史可以追溯到古希腊哲学家的思考,但它作为一门独立的学科是在19世纪末期确立的。
心理学的分支学科包括发展心理学、社会心理学、人格心理学、临床心理学等。