供应商分类及管理方法
- 格式:doc
- 大小:22.50 KB
- 文档页数:3
供应商分类及管理方法4供应商分类及管理方法1、供应商分类:按照物资类型、采购金额、风险大小将公司分为战略供应商、瓶颈供应商、杠杆供应商及一般供应商四类。
2、定义:战略型供应商是指采购金额很大,供应风险也很高的那些供应商,它们通常提供战略性的物质,对产品的质量、成本以及交货保障至关重要。
战略型供应商也意味着他会牺牲短期的利益,不赚钱或者少赚钱,以此来获得与采购方长期的共赢。
瓶颈型供应商是指采购金额很小,但供应风险很大的那些供应商。
瓶颈型供应商也有三个显著特征,计费标准间、定制的与垄断性。
它们通常提供非标准件,产品的同质化程度很低,常常是定制的或者客户有特殊要求的,同时所处的供应市场形态属于垄断性的,不管这种垄断是技术性的、政策性的、行业性的还是资金原因所造成的。
杠杆型供应商是指采购金额很大,但供应风险很小的那些供应商。
杠杆型供应商有三个显著特征,即标准件、同质化与竞争性。
它们通常提供标准件,产品的同质化程度很高,同时所处的供应市场形态属于竞争性的,也就是说,采购方有多个货源提供相同的产品,产品间没有什么差异。
一般型供应商是指采购金额不大,供应风险也很低的那些供应商,它们通常提供MRO的产品,比如办公用品与设备、备品备件、实验仪器与试剂、劳保用品、低值易耗品等。
4、管理办法及评价结果运用①战略供应商:Ⅰ级战略供应商:公司加强与其在产品研发方面的沟通与互动,加强产能上的计划性,并确保一定的业务量,每年由公司总经理与其进行合作谈判,年采购额不少于同类物资的70%,现场审核频率不低于1次/年;Ⅱ级战略供应商:正常合作,年采购额不少于同类物资的50%,现场审核频率不低于1次/年;Ⅲ级战略供应商:暂停供货资格,供应商管理处及时向供应商发送《信息沟通单》,要求其限期分析原因和提交整改报告,并跟踪整改结果,期限内整改达不到要求或拒绝整改的,取消其合格供应商资格,独家供货及客户指定供应商除外。
Ⅳ级战略供应商:取消合格供应商资格②瓶颈供应商Ⅰ级瓶颈供应商:正常合作,现场审核频率不低于1次/2年;Ⅱ级瓶颈供应商:每月进行一次沟通,了解公司运营情况及库存情况,了解产品创新前景及发展趋势;现场审核频率不低于1次/2年;Ⅲ级瓶颈供应商:供应商管理处及时向供应商发送《信息沟必要时派专职驻厂员,督促其整改并现场验收,直至恢复正常生产,期限内整改达不到要求或拒绝整改的,取消其合格供应商资格,独家供货及客户指定供应商除外;Ⅳ级瓶颈供应商:派专职驻厂员,督促其整改并现场验收,直至恢复正常生产,期限内整改达不到要求或拒绝整改的,取消其合格供应商资格,独家供货及客户指定供应商除外。
供应商分类及管理随着社会和科技的发展,市场需求日益多样化,产品的生命周期越来越短,行业竞争日渐激烈,企业越来越感觉到加强供应链管理和降低企业成本的重要性和迫切性。
从当前的状况来看,我国大部分企业的供应链管理水平和企业降成本都有了比较大的改善和提高,但这些改善和提高在大部分企业里都体现在企业自身内部或集团内部的供应链相关领域的改善和提高。
而供应商管理作为供应链管理的重要一环、影响企业成本一个关键因素,并未被大多数企业给与足够地重视,或者说在供应商管理方面,随着社会和技术的不断发展。
越来越多的企业开始多元化,采用新技术,开发新产品,企业生产的产品越来越复杂;为满足日益多样化的市场要求,企业生产的产品种类越来越多,因而企业采购的物料也会越来越复杂,种类可能多达成百上千种。
于是很多企业开始对采购的物料进行分类管理。
企业采购物料的分类方法会因企业和企业的产品而异,可以有很多种,但大多可简单按大类分为战略性物料和非战略性物料。
有了采购物料的分类,企业应该针对不同的物料采购制定出不同的采购成本管理方法和与采购成本管理相配合的供应商管理方法。
表1是一个企业采购的物料分类、相应的采购成本管理方法和与采购成本管理相配合的供应商管理方法的示例。
表1物料分类、采购成本管理与供应商管理方法示例的分类战略性物料♦供应商的持续降价♦通过企业和供应商的共同开发,技术和设计革新实现成本下降♦推动企业采购物料的共用性非战略性物料♦价格导向低成本采购♦全球战略采购配合成本管理的供应商管理♦和供应商发展战略伙伴关系♦和供应商合作开发产品♦采购物料以功能和质量为导向兼重价格♦供应商自我发展革新♦采购物料以价格为导向兼重功能和质量♦供应商竞争淘汰机制企业采购的物料越来越复杂、种类越来越多。
企业的供应商库也随着物料的复杂程度和种类的增多变得更加复杂和庞大。
是否能管好供应商决定着是否能管好企业的物料二、供应商的分类和管理方法企业供应商的分类也可因行业、企业和企业产品的不同而不同,但供应商分类的目的都一样,都是为了更好地科学地管理企业供应商资源。
供应商分类和使用管理制度一、引言在现代商业社会中,供应商是企业经营活动中非常重要的一部分。
供应商的选择和管理直接关系到企业的生产与经营效益,对企业的发展和竞争力产生深远的影响。
因此,对供应商进行分类和使用管理,是企业经营管理中的重要环节。
本文将探讨供应商分类和使用管理制度,包括供应商分类的依据和方法、供应商的选择与考察、供应商的管理和评价等方面的内容,希望能够为企业提供一些有益的参考。
二、供应商分类的依据和方法1. 供应商分类的依据供应商分类的依据主要包括以下几个方面:(1)产品分类:根据企业所需的产品或服务的种类和规模,将供应商进行分类。
例如,将供应商分为原材料供应商、零部件供应商、设备供应商、服务供应商等。
(2)供应商地域分类:根据供应商所在地的不同进行分类,可以分为国内供应商和国际供应商。
(3)供应商的经济实力和规模:根据供应商的经济实力和规模进行分类,可以分为大型供应商、中小型供应商等。
(4)供应商的信誉和可靠性:根据供应商的信誉和可靠性进行分类,可分为优秀供应商、合格供应商、不合格供应商等。
2. 供应商分类的方法供应商分类的方法主要有如下几种:(1)主要根据供应商的产品和服务种类进行分类,即产品分类法。
(2)可以根据供应商的地域和所在地进行分类,即地域分类法。
(3)可以根据供应商的规模和经济实力进行分类,即规模分类法。
(4)还可以根据供应商的信誉和可靠性进行分类,即信誉分类法。
以上分类方法可以根据实际情况和需求进行灵活组合和运用。
三、供应商的选择与考察1. 供应商的选择供应商的选择是一个很重要的环节,需要根据具体情况和需求进行选择。
根据供应商分类的依据和方法,企业可以根据自身的产品和服务需求,通过招标、询价等方式来选择供应商。
选择供应商时,需要考虑以下几个方面的因素:(1)供应商的产品或服务价格:价格是企业选择供应商的一个重要考虑因素。
企业需要根据自身的需求和预算来选择供应商。
(2)供应商的产品或服务质量:产品或服务的质量是企业选择供应商的关键因素之一。
供应商管理如何分类如何区别对待供应商分类是针对具体的采购项,(1)摸清家底,有多大的采购额、有多少供应商、钱都花到哪里去了;(2)区别对待,不同类别供应商的管理方法各不相同,把管理资源投入到回报最高的地方;(3)合理化,供应商太多要整合,太少要开发新的,确保新生意流入最合适的供应商。
想想看,一个放羊的人,都知道他有多少大羊,多少小羊,多少公羊,多少母羊。
很多公司在供应商管理上是一笔糊涂账:只有订单管理,没有供应商管理;供应商“一视同仁”,管理上简单粗暴,就如袁世凯治兵,一手拿刀,一手拿钱,听话的给他钱,给他官,不听话的给他一刀。
要知道,区别对待是精细化管理的体现。
没有差异化,胡子眉毛一把抓,就没法把有限的资源投入到回报最高的供应商上。
供应商分类其实是两个概念:分类和分级。
先说分类。
这是有共性的采购对象归并到一起,设置专门的采购、技术和质量团队来管理。
这也是我们平常说的“品类管理”。
比如纸箱、纸袋、包装盒等有共性,属于包材类;铝制件、不锈钢件、塑料切削件都离不开机械加工,所以划分为机加件类。
这两类采购项大不一样,所要求的商务、技术知识也不同。
比如包材类,你可不要小看这个门类。
我每次买手机,不管是苹果还是OPPO还是Vivo,最喜欢的不是里面的手机,而是外面的盒子(听过“买椟还珠”吗?我就是它的现代版)。
而要把盒子做得那么精美,不管是材料还是工艺,都有很高技术含量。
所谓的品类知识,就是积累包装材料的工艺、材料、商务等知识,比如供应商主要集中在哪些地方,最新的材料都有哪些,常见的生产工艺如何。
而品类团队就是此类知识和经验的汇聚地。
一个品类管理核心团队可以包括一位采购经理,几位供应商工程师,几位主要设计此类产品的技术人员,外围是这个门类的采购员。
这是个典型的跨职能团队,在采购经理的组织协调下,制定品类策略,决定跟哪些供应商做生意,跟哪些不做,并定期更新品类策略,比如每年或半年调整一次。
如果供应商有重大的质量或技术问题,也是这个跨职能团队负责,督促、帮助供应商改进。
供应商分类及管理方法供应商分类及管理方法可以根据不同的标准和要求进行,以下是一些常见的供应商分类和管理方法:1. 根据供应商地理位置分类:将供应商根据其地理位置的远近、国内外等因素分类,方便管理和协调。
2. 根据供应商业务类型分类:根据供应商的业务类型,比如制造商、分销商、批发商等进行分类,以便于针对不同类型的供应商采取不同的管理策略。
3. 根据供应商质量评级分类:将供应商按照其质量表现进行评级,并进行分类管理。
按照质量评级分类可更有针对性地进行质量监控和改进,提高供应链的整体质量水平。
4. 根据供应商风险分类:将供应商按照其对企业的风险影响程度进行分类,包括财务风险、供应风险、法律风险等,这有助于企业优先关注高风险供应商,降低潜在风险对企业的影响。
5. 根据供应商合作时间分类:将供应商按照合作时间的长短进行分类,对长期合作的供应商进行重点管理和支持,以实现稳定供应和更好的合作关系。
管理方法包括:1. 供应商绩效评估:对供应商进行定期的绩效评估,包括交付准时率、质量评级、售后服务等方面,以便了解供应商的表现,并采取相应的管理措施。
2. 供应商合同管理:与供应商建立明确的合同条款,包括交付日期、价格、质量标准等,并进行有效的合同管理,确保供应商按照合同要求交付产品或服务。
3. 供应商风险管理:对供应商的风险进行评估和管理,建立供应商风险管理体系,预防和应对可能的风险事件,确保供应链的稳定性。
4. 供应商关系管理:与供应商建立良好的合作关系,包括及时沟通、建立互信、共同发展等,以实现双赢合作。
5. 供应商开发和培训:积极开发新的供应商资源,并对现有供应商进行培训和支持,提升供应商的技术能力和服务水平。
供应商分类的管理制度供应商分类的管理制度是指企业为了有效管理和优化供应商资源,将供应商按照一定的标准和要求进行分类,并制定相应的管理制度和流程。
这样可以帮助企业更好地了解和掌控供应商的情况,为企业的采购和供应链管理提供有力的支持。
下面是供应商分类的管理制度的主要内容。
一、供应商分类标准企业可以根据以下几个方面来对供应商进行分类:1.质量和性能:将供应商按照产品的质量和性能进行分类,分为优质供应商、良好供应商和一般供应商等。
优质供应商的产品质量和性能优于行业标准,良好供应商的产品质量和性能达到行业标准,一般供应商则低于行业标准。
2.服务水平:将供应商按照其提供的服务水平进行分类,分为优秀供应商、良好供应商和一般供应商等。
优秀供应商的服务水平高于行业平均水平,良好供应商的服务水平符合行业平均水平,一般供应商则低于行业平均水平。
3.合作关系:将供应商根据与企业的合作关系进行分类,分为战略供应商、稳定供应商和一般供应商等。
战略供应商是企业与之建立长期合作伙伴关系的供应商,稳定供应商是与企业有一定合作关系但合作时间较短的供应商,一般供应商则是暂时合作或者交易次数较少的供应商。
二、供应商分类管理制度1.供应商注册管理:企业建立供应商注册管理制度,对新的供应商进行注册登记,包括基本信息、法人代表、资质证书、产品质量证明等内容,并进行分类标识。
2.供应商评审制度:企业建立供应商评审制度,对新的供应商进行评审,包括对其质量管理体系、生产能力、技术能力、服务能力等方面进行评估,并评定其分类。
3.供应商绩效评估:企业建立供应商绩效评估制度,对已合作的供应商进行定期评估,包括对其产品质量、交货时间、服务质量、反应速度等方面进行评估。
根据评估结果,对供应商进行分类调整。
4.供应商发展计划:企业根据供应商评审和绩效评估的结果,制定供应商发展计划,确定与优秀供应商建立战略合作关系,对一般和差劣供应商进行淘汰或者退出。
5.供应商培训和支持:企业通过供应商培训和技术支持的方式,提升供应商的质量管理能力和服务水平,帮助其提高产品质量和性能,提供更好的服务。
供应商分类及管理方法供应商分类及管理方法是指根据不同标准将供应商划分为不同类别,然后采取相应的管理措施来提高供应商的绩效。
供应商分类及管理方法对于企业来说非常重要,因为它可以帮助企业更好地管理供应链,降低成本,提高服务质量和供应稳定性。
下面是一些常见的供应商分类及管理方法。
1.基于供应商业绩的分类方法:这是最常见的分类方法之一,企业根据供应商的业绩和表现将其划分为不同的等级。
常用的评估指标包括交货准时率、产品质量、合作态度等,企业可以根据供应商在这些指标上的表现给予不同的分类。
通过分类,企业可以更有针对性地进行供应商的管理,如加强与高绩效供应商的合作,与低绩效供应商进行谈判或寻找替代供应商等。
2.基于供应商战略重要性的分类方法:这种分类方法是根据供应商对企业核心业务和战略目标的重要性来划分。
企业可以将供应商分为战略性供应商、关键性供应商和一般性供应商等不同等级。
战略性供应商是对企业发展至关重要的供应商,关键性供应商是能够对企业核心业务产生重要影响的供应商,一般性供应商是对企业相对重要但不是关键的供应商。
根据不同等级的供应商,企业可以采取不同的管理策略,如加强与战略性供应商的合作和沟通,降低依赖关键性供应商,寻找替代供应商等。
3.基于风险的分类方法:这种分类方法是根据供应商可能带来的风险程度将其划分为不同类别。
常见的供应商风险包括质量风险、交货风险、可靠性风险等。
企业可以根据不同风险的程度将供应商分为高风险供应商、中风险供应商和低风险供应商。
根据供应商的风险等级,企业可以采取相应的管理策略,如加强对高风险供应商的监控和管理,寻找备用供应商降低风险等。
4.基于供应商竞争能力的分类方法:这种分类方法是根据供应商在市场竞争中的能力将其划分为不同类别。
常见的评价指标包括供应商的技术实力、创新能力、成本控制能力等。
企业根据供应商在这些方面的表现将其分为高竞争能力供应商、中竞争能力供应商和低竞争能力供应商等。
供应商分类管理办法作为供应链管理的重要手段,对供应商合理的分类管理能够为企业带来多方面的优势,例如:1.通过分类管理,识别关键供应商和潜在风险点,对关键供应商进行更严格的监控和风险管理,保证供应链的稳定性和连续性。
2,基于供应商的重要性进行资源分配,如对战略供应商投入更多的关注和资源,而对于一般供应商则实施标准化管理,从而提高整体管理效率3.针对不同类别的供应商制定差异化的采购策略,如对战略供应商建立长期合作伙伴关系,对瓶颈供应商寻找备选来源,对杠杆供应商通过集中采购谈判降低成本那实际管理中又该如何进行分类呢,这里简单分享一下常见的分类方法:一、商品供应类型基于供应商的供货能力,细化供应分类,以满足不同业务单元的需求,例如:①原材料供应商:供应生产的基本材料②辅料供应商:供应商生产辅助材料或配件③服务供应商:物流、咨询、维修等各项服务二、风险及可替代性基于供应商对公司的战略价值、供应链稳定性影响等因素划分,制定差异化管理措施和指导资源的优化配置,例如:①战略供应商:影响着公司的核心竞争力,通常涉及关键技术或大量采购额②杠杆供应商:供应的商品或服务在市场上容易找到替代品,可通过大规模采购谈判获得优惠③瓶颈供应商:供应的商品或服务在市场上稀缺,可能成为供应链瓶颈④一般供应商:供应日常运营所需,对业务影响相对较小的商品或服务三、绩效评估结果绩效评估和等级划分作为一种正式反馈机制,可以激励供应商持续改进,实现合作共赢,例如:①优秀供应商:基于质量、价格、交货时间、服务等综合评估表现优秀的供应商②合格供应商:满足基本要求,但仍有提升空间③不合格供应商:尚未达到企业标准,待整改或淘汰除此之外还有许多,例如供应商的规模、地理区域、合作模式等。
但不管基于哪些维度进行分类,本质都是为了更好地管理供应商,更精确地匹配供应链需求。
具体实践过程中,应结合内部管理策略和阶段选择合适的管理办法。
最后,作为数字化产品经理,当识别到业务侧的管理需求是存在多种维度、灵活分类时,对应的产品方案也就需要灵活适配,例如分类设定的数据结构就需要满足多层级、多维度的交叉组合。
供应商分类及管理方法1、供应商分类:按照物资类型、采购金额、风险大小将公司分为战略供应商、瓶颈供应商、杠杆供应商及一般供应商四类。
2、定义:战略型供应商是指采购金额很大,供应风险也很高的那些供应商,它们通常提供战略性的物质,对产品的质量、成本以及交货保障至关重要。
战略型供应商也意味着他会牺牲短期的利益,不赚钱或者少赚钱,以此来获得与采购方长期的共赢。
瓶颈型供应商是指采购金额很小,但供应风险很大的那些供应商。
瓶颈型供应商也有三个显著特征,计费标准间、定制的与垄断性。
它们通常提供非标准件,产品的同质化程度很低,常常是定制的或者客户有特殊要求的,同时所处的供应市场形态属于垄断性的,不管这种垄断是技术性的、政策性的、行业性的还是资金原因所造成的。
杠杆型供应商是指采购金额很大,但供应风险很小的那些供应商。
杠杆型供应商有三个显著特征,即标准件、同质化与竞争性。
它们通常提供标准件,产品的同质化程度很高,同时所处的供应市场形态属于竞争性的,也就是说,采购方有多个货源提供相同的产品,产品间没有什么差异。
一般型供应商是指采购金额不大,供应风险也很低的那些供应商,它们通常提供MRO的产品,比如办公用品与设备、备品备件、实验仪器与试剂、劳保用品、低值易耗品等。
4、管理办法及评价结果运用①战略供应商:Ⅰ级战略供应商:公司加强与其在产品研发方面的沟通与互动,加强产能上的计划性,并确保一定的业务量,每年由公司总经理与其进行合作谈判,年采购额不少于同类物资的70%,现场审核频率不低于1次/年;Ⅱ级战略供应商:正常合作,年采购额不少于同类物资的50%,现场审核频率不低于1次/年;Ⅲ级战略供应商:暂停供货资格,供应商管理处及时向供应商发送《信息沟通单》,要求其限期分析原因和提交整改报告,并跟踪整改结果,期限内整改达不到要求或拒绝整改的,取消其合格供应商资格,独家供货及客户指定供应商除外。
Ⅳ级战略供应商:取消合格供应商资格②瓶颈供应商Ⅰ级瓶颈供应商:正常合作,现场审核频率不低于1次/2年;Ⅱ级瓶颈供应商:每月进行一次沟通,了解公司运营情况及库存情况,了解产品创新前景及发展趋势;现场审核频率不低于1次/2年;Ⅲ级瓶颈供应商:供应商管理处及时向供应商发送《信息沟通单》,要求其限期分析原因和提交整改报告,并跟踪整改结果。
供应商分类及管理方法1、供应商分类:按照物资类型、采购金额、风险大小将公司分为战略供应商、瓶颈供应商、杠杆供应商及一般供应商四类。
2、定义:战略型供应商是指采购金额很大,供应风险也很高的那些供应商,它们通常提供战略性的物质,对产品的质量、成本以及交货保障至关重要。
战略型供应商也意味着他会牺牲短期的利益,不赚钱或者少赚钱,以此来获得与采购方长期的共赢.瓶颈型供应商是指采购金额很小,但供应风险很大的那些供应商。
瓶颈型供应商也有三个显著特征,计费标准间、定制的与垄断性.它们通常提供非标准件,产品的同质化程度很低,常常是定制的或者客户有特殊要求的,同时所处的供应市场形态属于垄断性的,不管这种垄断是技术性的、政策性的、行业性的还是资金原因所造成的。
杠杆型供应商是指采购金额很大,但供应风险很小的那些供应商。
杠杆型供应商有三个显著特征,即标准件、同质化与竞争性。
它们通常提供标准件,产品的同质化程度很高,同时所处的供应市场形态属于竞争性的,也就是说,采购方有多个货源提供相同的产品,产品间没有什么差异。
一般型供应商是指采购金额不大,供应风险也很低的那些供应商,它们通常提供M RO的产品,比如办公用品与设备、备品备件、实验仪器与试剂、劳保用品、低值易耗品等。
4、管理办法及评价结果运用①战略供应商:Ⅰ级战略供应商:公司加强与其在产品研发方面的沟通与互动,加强产能上的计划性,并确保一定的业务量,每年由公司总经理与其进行合作谈判,年采购额不少于同类物资的70%,现场审核频率不低于1次/年;Ⅱ级战略供应商:正常合作,年采购额不少于同类物资的50%,现场审核频率不低于1次/年;Ⅲ级战略供应商:暂停供货资格,供应商管理处及时向供应商发送《信息沟通单》,要求其限期分析原因和提交整改报告,并跟踪整改结果,期限内整改达不到要求或拒绝整改的,取消其合格供应商资格,独家供货及客户指定供应商除外。
Ⅳ级战略供应商:取消合格供应商资格②瓶颈供应商Ⅰ级瓶颈供应商:正常合作,现场审核频率不低于1次/2年;Ⅱ级瓶颈供应商:每月进行一次沟通,了解公司运营情况及库存情况,了解产品创新前景及发展趋势;现场审核频率不低于1次/2年;Ⅲ级瓶颈供应商:供应商管理处及时向供应商发送《信息沟通单》,要求其限期分析原因和提交整改报告,并跟踪整改结果。
供应商分类及管理方法1、供应商分类:按照物资类型、采购金额、风险大小将公司分为战略供应商、瓶颈供应商、杠杆供应商及一般供应商四类。
2、定义:战略型供应商是指采购金额很大,供应风险也很高的那些供应商,它们通常提供战略性的物质,对产品的质量、成本以及交货保障至关重要。
战略型供应商也意味着他会牺牲短期的利益,不赚钱或者少赚钱,以此来获得与采购方长期的共赢。
瓶颈型供应商是指采购金额很小,但供应风险很大的那些供应商。
瓶颈型供应商也有三个显著特征,计费标准间、定制的与垄断性。
它们通常提供非标准件,产品的同质化程度很低,常常是定制的或者客户有特殊要求的,同时所处的供应市场形态属于垄断性的,不管这种垄断是技术性的、政策性的、行业性的还是资金原因所造成的。
杠杆型供应商是指采购金额很大,但供应风险很小的那些供应商。
杠杆型供应商有三个显著特征,即标准件、同质化与竞争性。
它们通常提供标准件,产品的同质化程度很高,同时所处的供应市场形态属于竞争性的,也就是说,采购方有多个货源提供相同的产品,产品间没有什么差异。
一般型供应商是指采购金额不大,供应风险也很低的那些供应商,它们通常提供MRO的产品,比如办公用品与设备、备品备件、实验仪器与试剂、劳保用品、低值易耗品等。
4、管理办法及评价结果运用①战略供应商:Ⅰ级战略供应商:公司加强与其在产品研发方面的沟通与互动,加强产能上的计划性,并确保一定的业务量,每年由公司总经理与其进行合作谈判,年采购额不少于同类物资的70%,现场审核频率不低于1次/年;Ⅱ级战略供应商:正常合作,年采购额不少于同类物资的50%,现场审核频率不低于1次/年;Ⅲ级战略供应商:暂停供货资格,供应商管理处及时向供应商发送《信息沟通单》,要求其限期分析原因和提交整改报告,并跟踪整改结果,期限内整改达不到要求或拒绝整改的,取消其合格供应商资格,独家供货及客户指定供应商除外。
Ⅳ级战略供应商:取消合格供应商资格②瓶颈供应商Ⅰ级瓶颈供应商:正常合作,现场审核频率不低于1次/2年;Ⅱ级瓶颈供应商:每月进行一次沟通,了解公司运营情况及库存情况,了解产品创新前景及发展趋势;现场审核频率不低于1次/2年;Ⅲ级瓶颈供应商:供应商管理处及时向供应商发送《信息沟通单》,要求其限期分析原因和提交整改报告,并跟踪整改结果。
供应商的分类管理供应商分类是指在供应市场上,采购企业依据采购物品的金额、采购商品的重要性及供应商对采购方的重视程度和信赖度等因素,将供应商划分为若干个不同的群体。
供应商分类是对不同供应商进行分别管理的首要环节,只有在供应商细分的基础上,采购企业才能依据供应商的不同类别实施恰当的供应商管理策略,任何一个企业都不应该用同一模式去管理所有的供应商。
为了将供应商管理的有限精力在不同供应商间合理分配,加强管理的针对性,提高管理的效率,采购企业应根据自身特点将供应商分类,并依据类别进行切实的关系管理。
下面分别介绍几种不同的供应商分类方法。
80/20原则和ABC分类法ABC分类法是将采购企业的采购物资进行分类的方法,而不是针对供应商分类的,但是将采购物资分门别类自然就可以将提供这些物资的供应商相应地区别开来,相应地,采购精力分配也应有所侧重,针对不同重要程度的供应商采取不同的策略。
ABC分类法的思想源于80/20原则,大意是采购数量仅占20%的物资的采购价值常常占到80%,而剩余采购数量为80%的物资的采购价格却只有20%o80/20原则将供应商按照物资的重要程度划分为两类:重点供应商和普通供应商,即占80%价值的20%的供应商为重点供应商,而其余只占20%采购金额的80%的供应商为普通供应商。
对于重点供应商,应投入80%的时间和精力进行管理与改进。
这些供应商提供的物资为企业的战略物品或需集中采购的物资,如汽车制造企业需要采购的发动机和变速器,电视机制造企业需要采购的彩色显像管以及一些价值高但供应保障不力的物品。
而对于普通供应商则只需投入20%的时间和精力就足够To因为这类供应商所提供的物品的运作对企业的成本、质量和生产的影响较小,例如办公用品、维修备件、标准件等物资。
当然,根据80/20原则细分的供应商种类并不是一成不变的,随着企业生产结构和产品线的调整,企业要适时地重新划分。
例如随着液晶电视的日益普及,电视制造企业原来重点采购的显像管可能慢慢地就会成为普通物资,而该类供应商可能就会由重点供应商降级为普通供应商。
采购人员如何将供应商进行分类管理引言在现代商业环境中,供应商的选择和管理对于企业的运营至关重要。
采购人员的任务是确保供应链的高效运作和质量保障。
一项关键的任务是将供应商进行分类管理,以便更好地了解他们的特点并采取相应的策略。
本文将介绍采购人员如何将供应商进行分类管理,并提供一些建议和实用工具。
1. 理解供应商分类管理的重要性供应商分类管理是对供应商进行分组和管理的过程。
通过对供应商进行分类,采购人员可以更好地了解供应商的特点和潜在风险,以便做出更明智的决策。
分类管理还可以帮助采购人员更好地与供应商进行沟通和合作,以实现更高效的供应链。
2. 供应商分类的基本因素在进行供应商分类管理时,有一些基本的因素需要考虑。
以下是一些常见的供应商分类因素:2.1 供应商可靠性供应商的可靠性是衡量其是否能按时交付所需商品或服务的能力。
可靠性是一个关键的分类因素,因为采购人员希望确保供应商能够在需要时满足需求。
2.2 供应商质量供应商质量是评估供应商提供的产品或服务质量的因素。
采购人员需要将供应商按其质量进行分类,以确保他们选择的供应商能够满足企业的质量要求。
2.3 供应商成本供应商成本是衡量采购成本的一个关键因素。
采购人员可以将供应商按其提供的价格和成本进行分类,以便了解哪些供应商能够提供最具竞争力的价格。
2.4 供应商创新能力供应商的创新能力对于企业的发展和竞争力至关重要。
采购人员可以将供应商按其创新能力进行分类,以便更好地了解他们是否能够提供创新的解决方案和产品。
2.5 供应商合规性供应商的合规性是指其是否符合法律法规和企业伦理要求。
采购人员可以将供应商按其合规性进行分类,以确保企业与合规的供应商合作,并降低法律和道德风险。
3. 供应商分类管理的步骤以下是采购人员可以采取的一些步骤,将供应商进行分类管理:3.1 收集供应商信息采购人员首先需要收集有关供应商的信息。
这包括供应商的基本信息、产品或服务的质量、价格、交货能力以及其他相关信息。
供应商分类管理及采购策略引言在现代企业的供应链管理中,供应商的分类管理及采购策略是至关重要的一环。
供应商的分类管理可以帮助企业识别和管理不同类型的供应商,从而优化采购过程,降低采购成本,并确保供应链的稳定性和可靠性。
本文将介绍供应商分类管理及采购策略的重要性,并提供一些实用的方法和技巧。
供应商分类管理定义供应商分类供应商分类是将供应商按照特定的标准和特征进行分组的过程。
根据不同企业的需求和特点,供应商可以按照多个维度进行分类,包括但不限于以下几种: - 供应商性质:将供应商分为内部供应商(旗下子公司)和外部供应商(非旗下子公司); - 供应商地理位置:将供应商按地理位置进行分类,可以有本地供应商和跨区域供应商等; - 供应商规模:将供应商分为大型供应商、中型供应商和小型供应商等; - 供应商稳定性:将供应商按合作时间长短和稳定性进行分类。
供应商分类的重要性对供应商进行分类管理有以下几点重要性: 1. 优化采购流程:通过对供应商的分类管理,企业可以根据不同类型的供应商制定不同的采购流程和策略,从而提高采购效率和准确性。
2. 降低采购成本:通过对供应商分类,企业可以更好地掌握供应商的特点和优势,并进行有针对性的谈判和合作,从而协商更优惠的价格和采购条件,降低采购成本。
3. 确保供应链的稳定性和可靠性:通过对供应商进行分类管理,企业可以更好地了解供应商的稳定性和可靠性,确保供应链的平稳运行。
采购策略采购策略的制定过程制定采购策略需要经过以下几个步骤: 1. 分析需求:明确企业的采购需求和目标,以及所需的供应商类型和特点。
2. 分类管理供应商:根据前述的供应商分类标准,将供应商进行分类管理。
3. 评估供应商:对不同类型的供应商进行评估,考虑其质量、价格、服务及信誉等因素,并定期进行供应商绩效评估。
4. 制定采购计划:根据供应商分类和评估结果,制定具体的采购计划,包括采购量、采购周期等。
5. 与供应商洽谈:与供应商进行洽谈,商定合作方式、价格和合同条款等。
供应商分级管理第一章供应商分级管理的方式及目的第一条供应商分级管理的方式:1、采购业务按照系统编码进行分类2、按照编码的分类确定差异化的供应商准入标准并优化供应商,实现以采购业务的个性化标准选择供应商,系统中同类物资的供应商为同质供应商,为供应商管理信息化奠定基础3、供应商的业务范围将在系统中通过物料代码进行审批授权并定期修正业务范围,授权外的业务不能开展。
4、集团按照物资的类别组织子公司确定供应商的后评价标准并组织评价,各子公司按照评价结果实施供应商的优胜汰劣。
5、供应商经评价分级后,在系统中赋予不同的业务礼遇。
第二条供应商分级管理的目的通过物资编码采购业务分类,实现供应商准入量化、标准化、程序化,实现计算机管理供应商,系统中供应商业务的变更需经过严格审批。
第二章:采购业务的分类第三条:按照集团的采购现状,采购业务分为如下三类1、集团集中采购业务:包括集团下发的集中采购协议;集团牵头组织的电商平台业务以及该平台下的供应商准入方案,由集团主导,各子公司配合实施。
2、区域集采业务:区域集采业务由区域业务主管部门主导,各子公司配合。
3、分散业务:各子公司自行开展的业务,由各子公司业务部门主导,集团及区域主管部门对标管理。
第三章:物资编码业务大类第四条:原料类物资编码按照物料属性分为62类1、国内含铁原料大类编码9类,分别为:钒钛粉、内蒙粉、辽宁粉、吉林粉、黑龙江区域铁粉、62球团、65球团、国产块矿、外购二次料。
2、国外进口含铁原料大类编码3类,分别为进口边境矿、进口钒钛矿、港口进口矿。
3、燃料按照大类编码分为15类,分别为:国产喷吹无烟煤、国产喷吹烟煤、进口喷吹无烟煤、块煤、1/3焦煤、主焦煤、肥煤、瘦煤、气煤、一级焦炭、准一级焦炭、二级焦炭、三级焦炭、焦粒、焦粉。
4、合金按照大类编码分为20类,分别为锰硅合金、硅铁、锰铁、钛铁、铬铁铌铁、磷铁、钒制品、钼铁、硫铁、钨铁、电解镍、铝制品、包芯合金及线、碳化硅、煤质增碳剂、石油焦增碳剂、低氮增碳剂、石墨制品、渣系。
供应商分级管理制度一、背景和目的供应商是企业的重要合作伙伴,对企业的产品质量、成本控制和市场竞争力有着直接的影响。
为了更好地管理和评估供应商的绩效,并根据其不同的能力和贡献程度作出相应的管理措施,本文提出了供应商分级管理制度。
二、供应商分类根据供应商的业务范围、规模、能力和潜力等因素,将供应商分为三个级别:一级供应商、二级供应商和三级供应商。
1. 一级供应商一级供应商是企业重要的战略供应商,通常是提供关键零部件或服务的供应商。
他们具备较强的技术实力、生产能力和创新能力,并且在供应链合作中表现出色。
一级供应商与企业形成了长期的战略合作关系,并享有更多的资源和支持。
2. 二级供应商二级供应商是在企业供应链中扮演重要角色的供应商,但相对于一级供应商来说,可能在某些方面存在一些短板。
二级供应商在技术、质量和服务等方面具备一定的实力,但还需要持续的改进和提升才能达到一级供应商的水平。
3. 三级供应商三级供应商是供应链中的一般性供应商,提供的产品和服务对企业的核心竞争力影响较小。
他们通常是产品辅助性零部件或非核心服务的提供方。
三级供应商需要满足一定的品质和服务要求,但相对于一、二级供应商来说,要求相对较低。
三、供应商评估和管理为了确保供应商的质量和绩效,以及与供应商的长期合作关系,企业需要建立完善的供应商评估和管理体系。
1. 供应商评估指标在供应商评估中,可以根据不同级别的供应商,设置相应的评估指标。
评估指标可以包括但不限于以下几个方面:- 质量绩效:产品质量、缺陷率、退货率等。
- 交货绩效:按时交货率、准时交货率等。
- 价格绩效:价格合理性、利润率等。
- 技术绩效:技术能力、创新能力等。
2. 供应商管理措施根据供应商评估结果,企业可以采取不同的管理措施,以促进供应商的改进和提升。
对于一级供应商,企业将与其建立战略合作伙伴关系,共同制定发展规划和目标,并进行定期、深入的战略对话。
企业会提供更多的资源和支持,共同推动双方的共同发展。
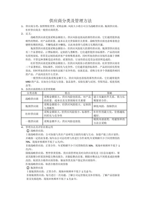
供应商分类及管理方法
1、供应商分类:按照物资类型、采购金额、风险大小将公司分为战略供应商、瓶颈供应商、杠杆供应商及一般供应商四类。
2、定义:
战略型供应商是指采购金额很大,供应风险也很高的那些供应商,它们通常提供战略性的物质,对产品的质量、成本以及交货保障至关重要。
战略型供应商也意味着他会牺牲短期的利益,不赚钱或者少赚钱,以此来获得与采购方长期的共赢。
瓶颈型供应商是指采购金额很小,但供应风险很大的那些供应商。
瓶颈型供应商也有三个显著特征,计费标准间、定制的与垄断性。
它们通常提供非标准件,产品的同质化程度很低,常常是定制的或者客户有特殊要求的,同时所处的供应市场形态属于垄断性的,不管这种垄断是技术性的、政策性的、行业性的还是资金原因所造成的。
杠杆型供应商是指采购金额很大,但供应风险很小的那些供应商。
杠杆型供应商有三个显著特征,即标准件、同质化与竞争性。
它们通常提供标准件,产品的同质化程度很高,同时所处的供应市场形态属于竞争性的,也就是说,采购方有多个货源提供相同的产品,产品间没有什么差异。
一般型供应商是指采购金额不大,供应风险也很低的那些供应商,它们通常提供MRO的产品,比如办公用品与设备、备品备件、实验仪器与试剂、劳保用品、低值易耗品等。
3、各供应商的特点及管理策略
4、管理办法及评价结果运用
①战略供应商:
Ⅰ级战略供应商:公司加强与其在产品研发方面的沟通与互动,加强产能上的计划性,并确保一定的业务量,每年由公司总经理与其进行合作谈判,年采购额不少于同类物资的70%,现场审核频率不低于1次/年;
Ⅱ级战略供应商:正常合作,年采购额不少于同类物资的50%,现场审核频率不低于1次/年;
Ⅲ级战略供应商:暂停供货资格,供应商管理处及时向供应商发送《信息沟通单》,要求其限期分析原因和提交整改报告,并跟踪整改结果,期限内整改达不到要求或拒绝整改的,取消其合格供应商资格,独家供货及客户指定供应商除外。
Ⅳ级战略供应商:取消合格供应商资格
②瓶颈供应商
Ⅰ级瓶颈供应商:正常合作,现场审核频率不低于1次/2年;
Ⅱ级瓶颈供应商:每月进行一次沟通,了解公司运营情况及库存情况,了解产品创新前景及发展趋势;现场审核频率不低于1次/2年;
Ⅲ级瓶颈供应商:供应商管理处及时向供应商发送《信息沟通单》,要求其限期分析原因和提交整改报告,并跟踪整改结果。
必要时派专职驻厂员,督促其整改并现场验收,直至恢复正常生产,期限内整改达不到要求或拒绝整改的,取消其合格供应商资格,独家供货及客户指定供应商除外;
Ⅳ级瓶颈供应商:派专职驻厂员,督促其整改并现场验收,直至恢复正常生产,期限内整改达不到要求或拒绝整改的,取消其合格供应商资格,独家供货及客户指定供应商除外。
③杠杆供应商:建立标准的情况下,开发多家供应商,每类物资的供应商数量不少于3家。
Ⅰ级杠杆供应商:正常合作;
Ⅱ级杠杆供应商:供应商管理处及时向供应商发送《信息沟通单》,要求其限期分析原因和提交整改报告,并跟踪整改结果;
Ⅲ级杠杆供应商:暂停供货资格,供应商管理处及时向供应商发送《信息沟通单》,要求其限期分析原因和提交整改报告,并跟踪整改结果,期限内整改达不到要求或拒绝整改的,取消其合格供应商资格;
Ⅳ级杠杆供应商:取消其合格供应商资格。
④一般供应商:
Ⅰ级杠杆供应商:正常合作;
Ⅱ级杠杆供应商:供应商管理处及时向供应商发送《信息沟通单》,要求其限期分析原因和提交整改报告,并跟踪整改结果;
Ⅲ级杠杆供应商:暂停供货资格,供应商管理处及时向供应商发送《信息沟通单》,要求其限期分析原因和提交整改报告,并跟踪整改结果,期限内整改达不到要求或拒绝整改的,取消其合格供应商资格;
Ⅳ级杠杆供应商:取消其合格供应商资格。
鞠躬尽瘁,死而后已。
——诸葛亮。