潍柴天然气故障码表
- 格式:docx
- 大小:319.95 KB
- 文档页数:1
燃气表故障代码解释闪显故障代码:1.E01 非本系统卡非本系统发行卡,厂商标志不符合,或卡插反解决办法:更换本系统卡或正确插卡2.E03 IC卡电路错误Ic卡电路检测出错;解决办法:检查插卡是否到位或卡是否已损坏;3.E05 购卡次数不匹配用户购卡后,只能有效使用一次,购买量被读取到表内后,此卡在充值前不可重复使用;解决办法:请充值后再试从补卡购买中充值4.E06用户卡,表与卡卡号不匹配非本表用户卡一表一卡;解决办法:更换本表用户卡5.E08 数据读取验证错误读卡数据校验错误;解决办法:插卡重试旧卡此卡已被写成旧卡解决办法:请充值后再试卡类型不被表识别本系统卡,定义卡类型出错或卡坏解决办法:换卡重试密码校验错误卡密码校验出错;解决办法:插卡重试多次卡使用错误此表非新表,不能使用多次卡解决办法:清零卡清零数据或者多次卡转出数据后再使用常显故障代码:1.E04 数据校验出错表内数据出错回写卡出错新卡标志未被写成旧卡解决办法:A:重新插入此卡定时时间溢出a.设定时间内没有使用该表b.基表齿轮损坏c.干簧管损坏解决办法:时间设置卡重新设定时间,使用该表有燃气流通过该表,查看基表及干簧管是否完好,若是则确认设定时间内没有使用该表;报警器报警外接报警器报警解决办法:检查管道是否有泄露现象,确认无异常后重新插卡解除报警;补充:工程卡错误代码:ERR21 取数卡回写异常ERR22 存数卡回写异常ERR23 表内剩余量为0,不允许转出数据ERR24 此表为新表,不允许转入数据ERR25 转入表内的数据校验出错E19 累计数据溢出E14 卡数据校验错误用户卡,密钥设置卡E15 用户密钥验证错误区域代码错误E16 表已经设置密钥,不能重复设置E17 随机密钥验证错误E19 囤积量溢出错误E21 工程卡取数错误E22 工程卡存数错误E23 取数卡数据验证错误E24 非新表不允许转入数据E25 存数卡数据验证错误。
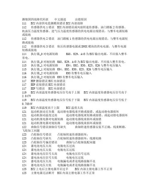
潍柴国四故障代码表中文描述出错原因111 ECU内部供电监测模块错误ECU内部故障112 传感器供电1错误ECU内部错误或风扇转速传感器、油门踏板2传感器、机油压力温度传感器、进气压力温度传感器的供电电源出现错误,与整车电源短路或接地112 传感器供电2错误油门踏板1传感器的供电电源出现错误,与整车电源短路或接地112 传感器供电3错误轨压传感器电源或DNOX模块的供电电源,与整车电源短路或接地114 执行器_0对电源短路K68、K29、A45为ECU输出电源,不应接入整车常电。
114 执行器_0对地短路K68、K29、A45为ECU输出电源,不应接入整车常电。
115 执行器_1对电源短路K94、K92、K50、K25、K26与整车电压输入115 执行器_1对地短路K94、K92、K50、K25、K26与整车电压输入116 执行器_2对电源短路K93有整车电压输入116 执行器_2对地短路K93有整车电压输入117 EEP擦除错误ECU内部错误117 EEP读取错误ECU内部错误117 EEP写错误ECU内部错误119 ECU内部温度传感器电压信号高于上限ECU内部温度传感器电压信号高于2.847V119 ECU内部温度传感器电压信号低于下限ECU内部温度传感器电压信号低于0.7034V119 ECU内部温度高于上限ECU温度太高121 起动机驱动无负载起动继电器线束开路或接错、或起动继电器损坏121 起动机驱动温度过高起动继电器线束短路或接错、或起动继电器损坏121 起动机继电器对电源短路起动继电器线束损坏或接错121 起动机继电器对地短路起动继电器线束损坏或接错122 曲轴信号错误曲轴信号缺失曲轴转速传感器安装不正确,线束断路,飞轮加工问题123 凸轮轴信号错误凸轮轴转速传感器损坏;123 凸轮轴信号缺失凸轮轴转速传感器损坏;线路短路123 凸轮轴信号偏差错误曲轴与凸轮轴装配问题124 蓄电池电压太高电瓶电压过高124 蓄电池电压太低电瓶电压过低124 蓄电池电压信号太高电瓶电压信号过高124 蓄电池电压信号太低电瓶电压过低124 蓄电池电压太高电瓶漏电或者是线路接触不良124 蓄电池电压太低电瓶漏电或者是线路接触不良125 ECU上电后主继电器开启过早ECU内部主继电器工作不正常125 主继电器无法断开ECU内部主继电器工作不正常131 轨压传感器电压信号超过上限轨压传感器损坏或其线束损坏、接错131 轨压传感器电压信号低于下限轨压传感器损坏或其线束损坏、接错132 轨压正向偏差高于上限流量计量单元常开、因线束接错导致流量计量单元没有电源、零流量孔堵塞132 轨压负向偏差低于下限进气阻力太大;进油管有漏气的地方;回油阻力太大133 ECU与油量计量单元接触不良油量计量单元线束接触不良133 油量计量单元开路油量计量单元未接好133 油量计量单元过热油量计量单元损坏133 油量计量单元高端对电源短路A04电压高于电瓶电压133 油量计量单元高端对地短路A04电压对地短路133 油量计量单元低端驱动对电源短路A04对电源短路133 油量计量单元低端驱动对地短路A04对地短路133 油量计量单元电流反馈电压信号高于上限油量计量单元未接好133 油量计量单元电流反馈电压信号低于下限限压阀打开、油路损坏、进油管堵塞134 限压阀打开次数达到或超过最大值共轨管内的压力超过允许值的次数大于50次135 限压阀打开共轨管内的压力超过允许值136 PRV阀打开错误(应该打开了,但实际没有开)高低压油路及相关部件故障136 高压油泵始终工作在最大泵油量状态高低压油路及相关部件故障136 限压阀打开时油量平衡错误共轨管压力波动超过允许值136 平均轨压超出容许范围共轨管压力平均超过允许值136 限压阀打开时间达到限值共轨管内压力持续超过允许值136 轨压超过最大允许值限压阀或溢流阀损坏;回油管路堵塞137 轨压过大导致限压阀打开共轨管内的压力超过允许值138 轨压振荡导致限压阀打开共轨管内的压力超过允许值141 喷油器1开路1缸喷油器线束未接好141 喷油器1短路"相应喷油器高低端短路相应喷油器对电源短路"141 喷油器1低端与高端短路相应喷油器高低端短路142 喷油器2开路2缸喷油器线束未接好142 喷油器2短路"相应喷油器高低端短路相应喷油器对电源短路"142 喷油器2低端与高端短路相应喷油器高低端短路143 喷油器3开路3缸喷油器线束未接好143 喷油器3短路"相应喷油器高低端短路相应喷油器对电源短路"143 喷油器3低端与高端短路相应喷油器高低端短路144 喷油器4开路4缸喷油器线束未接好144 喷油器4短路"相应喷油器高低端短路相应喷油器对电源短路"144 喷油器4低端与高端短路相应喷油器高低端短路145 喷油器5开路5缸喷油器线束未接好145 喷油器5短路"相应喷油器高低端短路相应喷油器对电源短路"145 喷油器5低端与高端短路相应喷油器高低端短路146 喷油器6开路6缸喷油器线束未接好146 喷油器6短路"相应喷油器高低端短路相应喷油器对电源短路"146 喷油器6低端与高端短路相应喷油器高低端短路151 喷油电容1对地短路喷油器线束对地短路151 喷油电容2对地短路喷油器线束对地短路151 喷油电容1短路1缸、2缸、3缸喷油器中线束有短路151 喷油电容2短路4缸、5缸、6缸喷油器中线束有短路153 喷油专用芯片错误ECU内部CY33X芯片出错211 油中有太多水粗滤器积水杯水位高214 油中有水传感器电压信号高于上限传感器未接214 油中有水传感器电压信号低于下限传感器信号线对地短路221 踏板1电压高于上限油门踏板或其线束接插件损坏221 踏板2电压高于上限油门踏板或其线束接插件损坏221 踏板1电压低于下限油门踏板或其线束接插件损坏221 踏板2电压低于下限油门踏板或其线束接插件损坏221 踏板1、踏板2之间电压信号偏差太大油门踏板或其线束接插件损坏221 踏板1、踏板2之间电压信号与低怠速开关不可信使用单模量油门时,低怠速情况下油门踏板电压信号偏差过大222 离合器信号不可信(档位变化了,但离合器信号没有相应变化)离合器开关接触不良222 来自CAN的离合器信号错误报文地址和内容错误223 主、辅刹车信号不在同一状态1、主副刹车开关线束故障 2、主副刹车信号不同步223 刹车信号错误刹车开关或相关线束故障224 车速信号CAN通讯错误来自CAN总线的车速信号丢失224 车速超过上限车速超过170km/h224 车速传感器电压信号不可信车速信号线性电压最大值<4.7V,或者车速信号线性电压最小值>4.36V224 发动机转速和扭矩与车速不一致当发动机转速大于5000rpm,扭矩大于300Nm时,车速却小于10km/h(目前标定的发动机转速下限5000rpm,正常情况下发动机不可能达到)224 车速传感器电压信号高于上限发动机正常运转一定时间后,车速传感器线性电压信号高于高电平上限12V224 车速传感器电压信号低于下限发动机正常运转一定时间后,车速传感器线性电压信号低于低电平下限(目前低电平下限标定为0,所以不会出现此故障)225 车速传感器信号脉宽高于上限发动机正常运转一定时间后,车速信号脉宽高于5000微秒225 车速传感器信号脉宽低于下限发动机正常运转一定时间后,车速信号脉宽低于400微秒225 车速传感器信号周期低于下限发动机正常运转一定时间后,车速信号脉冲周期低于最小周期(目前标定最小周期为0,所以不会出现此故障)227 空挡CAN输入信号错误从CAN总线获取的空档状态不正确229 远程踏板1电压高于上限油门踏板或其线束接插件损坏229 远程踏板2电压高于上限油门踏板或其线束接插件损坏229 远程踏板1电压低于下限油门踏板或其线束接插件损坏229 远程踏板2电压低于下限油门踏板或其线束接插件损坏229 远程踏板1、远程踏板2之间电压信号偏差太大远程油门踏板1的电压值的一半,与远程油门踏板2的电压值的差值大于0.18V231 上游进气压力信号高于上限停车时进气压力比大气压力大200hPa 231 上游进气压力信号低于下限停车时进气压力比大气压力小200hPa 231 上游进气压力电压信号高于上限A43针脚电压高于4.92V231 上游进气压力电压信号低于下限A43针脚电压低于202mV232 环境压力CAN信息错误ECU内部大气压力传感器损坏232 环境压力传感器器电压高于上限ECU内部大气压力传感器损坏232 环境压力传感器器电压低于下限ECU内部大气压力传感器损坏233 中冷后进气温度信号CAN通讯错误来自CAN总线的中冷后进气温度信号丢失233 中冷后进气温度传感器电压信号高于上限中冷后进气温度传感器电压信号高于4.978V233 中冷后进气温度传感器电压信号低于下限中冷后进气温度传感器电压信号低于0.137V233 中冷后进气温度不可信中冷后进气温度传感器连续两次采集的温度差值超过40℃235 环境温度不可信环境温度传感器与进气流量传感器测取的温度差值过大235 环境温度传感器器电压高于上限线路对电源、地短路235 环境温度传感器器电压低于下限线路对电源、地短路236 进气阀上游温度传感器电压超过最大值上游进气温度传感器电压信号高于3.2V236 进气阀上游温度传感器电压低于最小值上游进气温度传感器电压信号低于0.2V241 来自CAN信号的发动机冷却液温度错误CAN总线没有该报文或报文错误241 发动机冷却液温度原始电压高于上限线路连接错误241 发动机冷却液温度原始电压低于下限线路连接错误242 发动机冷却液稳态温度不可信水温传感器错误242 发动机冷却液动态温度不可信水温传感器错误242 发动机冷却液温度不可信(该温度与所选的第二温度的偏差高于与上限)启动时水温没有达到设定值243 机油压力信号错误机油压力低243 机油压力信号不可信发动机熄火后,机油压力仍然存在243 机油压力高于上限机油压力过高243 机油压力低于下限机油压力过低243 机油压力CAN信号错误"程序中未关闭故障发动机机油压力信号是通过真实传感器接入ECU"243 机油压力电压信号高于上限A44针脚电压高于4.5V243 机油压力电压信号低于下限A44针脚电压低于215mV244 机油温度信号高于上限机油温度超过允许值125℃244 机油温度CAN信号错误从CAN总线获取的机油温度等于0℃244 机油温度电压信号高于上限A59针脚电压高于4.97V244 机油温度电压信号低于下限A59针脚电压低于144mV244 机油温度信号不可信机油温度与其它温度对比差值超过允许值245 油量扭矩转化不单调数据标定不单调251 轨压控制器正向偏差高于上限共轨管内的压力超过允许值252 高压油泵泵油量高于上限,有泄漏共轨管内的压力超过允许值253 小泵油量下轨压控制器负向偏差高于第二阶段限值共轨管内的压力超过允许值255 小泵油量下轨压控制器负向偏差高于第一阶段限值共轨管内的压力超过允许值256 轨压低于下限进气阻力太大;进油管有漏气的地方;回油阻力太大261 OverRun时加电时间超过最大值ECU内部故障261 Overrun时喷油器加电时间超过最大允许值(对喷油器的过热保护)ECU内部故障262 数模转换错误ECU内部故障262 数模转换错误ECU内部故障262 模数转换比例系数错误ECU内部故障262 CPU与监测模块通讯错误ECU内部故障262 CPU与监测模块通讯错误ECU内部故障262 ECU内存错误ECU内部故障263 CPU与监测模块通讯错误ECU内部故障263 CPU与监测模块通讯错误ECU内部故障263 CPU与监测模块通讯错误ECU内部故障263 CPU与监测模块通讯错误ECU内部故障263 CPU与监测模块通讯错误ECU内部故障263 CPU与监测模块通讯错误ECU内部故障263 CPU与监测模块通讯错误ECU内部故障263 CPU与监测模块通讯错误ECU内部故障263 CPU与监测模块通讯错误ECU内部故障263 CPU与监测模块通讯错误ECU内部故障264 加速踏板两个电压不一致油门踏板故障、ECU内部故障264 发动机转速不可信ECU内部故障264 喷油器加电时间不可信ECU内部故障264 喷射提前角不可信油门踏板故障、ECU内部故障264 轨压错误上述相关部件故障264 远程加速踏板两个电压不一致远程油门踏板故障、ECU内部故障265 供电模块1电压超过上限supply1供电电压过高265 供电模块1电压低于下限supply1供电电压过低271 轨压高于第一阶段限值流量计量单元常开、因线束接错导致流量计量单元没有电源、零流量孔堵塞272 轨压高于第二阶段限值流量计量单元常开、因线束接错导致流量计量单元没有电源、零流量孔堵塞273 OverRun时高压油泵设定泵油量高于上限喷油器、限压阀常开274 低怠速时高压油泵设定泵油量高于上限喷油器、限压阀常开275 轨压变化量超过上限次数高于上限低压油路不畅(包括进油与回油)276 轨压低于最小值轨压低于最小喷油压力311 排气制动电磁阀无负载排气制动电磁阀未接好311 排气制动电磁阀超温排气制动电磁阀损坏311 排气制动电磁阀对电源短路排气制动线路短路311 排气制动电磁阀对地短路排气制动线路短路311 排气制动电磁阀状态不可信对排气制动电磁阀的检测脉冲不合格311 排气制动电磁阀状态错误对排气制动电磁阀的检测脉冲不合格312 风扇电磁阀1无负载电磁风扇继电器1未接好312 风扇电磁阀2无负载电磁风扇继电器2未接好312 风扇电磁阀1超温电磁风扇继电器损坏或电阻过小312 风扇电磁阀2超温电磁风扇继电器损坏或电阻过小312 风扇电磁阀1对电源短路线圈1控制端对电源短路312 风扇电磁阀2对电源短路线圈2控制端对电源短路312 风扇电磁阀1对地短路线圈1控制端对地短路312 风扇电磁阀2对地短路线圈2控制端对地短路312 风扇PWM驱动无负载电控硅油风扇电磁阀开路312 风扇PWM驱动超温电控风扇线圈损坏312 风扇PWM驱动对电源短路电控硅油风扇电磁阀PWM信号端对电源短路312 风扇PWM驱动对地短路电控硅油风扇电磁阀PWM信号端对地短路316 风扇转速信号时间间隔太长风扇转速两个脉冲间隔时间太短316 风扇转速高过最大值传感器坏或数据不匹配316 风扇转速低于最小值传感器坏或数据不匹配321 进气加热无负载进气加热继电器未接或线路开路321 进气加热过热进气加热继电器匹配不合适或线路问题321 进气加热对电源短路进气加热继电器接线问题321 进气加热对地短路进气加热继电器接线问题322 进气加热栅格常通"1.进气加热法兰未接2.进气加热法兰线路短路"323 进气加热栅格关闭时电压信号高"1、进气加热格栅工作异常2、进气加热格栅驱动电路工作异常"323 进气加热栅格关闭时电压信号低"1、进气加热格栅工作异常2、进气加热格栅驱动电路工作异常"323 进气加热栅格开通时电压信号高"1、进气加热格栅工作异常2、进气加热格栅驱动电路工作异常"323 进气加热栅格开通时电压信号低"1、进气加热格栅工作异常2、进气加热格栅驱动电路工作异常"324 喷射次数超过驱动电路限制ECU供电电压低324 喷射次数超过高压油泵限制高压油泵流量过大、轨压正偏差超过50MPa324 喷射次数超过系统限制喷射次数超过5次324 喷射次数超过系统限制喷射次数超过5次331 MIL灯无负载灯未接或损坏2.单端控制331 MIL灯超温OBD故障指示灯驱动电路过载331 MIL灯对电源短路OBD故障指示灯驱动电路对电源短路331 MIL灯对地短路OBD故障指示灯驱动电路对地短路332 进气加热灯无负载进气加热灯未接或线路开路332 进气加热灯过热进气加热灯匹配不合适或线路问题332 进气加热灯对电源短路进气加热灯接线问题332 进气加热灯对地短路进气加热灯接线问题333 诊断灯驱动无负载诊断灯线束开路或接错、或诊断灯损坏333 诊断灯驱动温度过高诊断灯线束短路或接错、或诊断灯损坏333 诊断灯驱动对电源短路诊断灯线束损坏或接错333 诊断灯驱动对地短路诊断灯线束损坏或接错336 报警灯开路闪码灯针脚无负载336 报警灯过热ECU内部闪码灯供电模块过热336 报警灯对电源短路闪码灯针脚线束与外部电源短路336 报警灯对地短路闪码灯供电针脚与外部地短路341 巡航控制开关组合错误多功能开关两个以上键同时按下342 排气制动不可信排气制动电磁阀故障、排气制动线路343 车下停止开关信号不可信车下停止开关按下时间过长343 车下起动开关信号不可信车下停止开关按下时间过长344 发动机转速输出无负载与转速输出针脚相连接的线路出现短路断路344 发动机转速输出温度过高与转速输出针脚相连接的线路出现短路断路344 发动机转速输出对电源短路与转速输出针脚相连接的线路出现短路断路344 发动机转速输出对地短路与转速输出针脚相连接的线路出现短路断路345 PTO开关电压高于上限省油开关未接好345 PTO开关电压低于下限(多态开关) 1.保险丝损坏、线束损坏、接插件损坏2.开关损坏345 PTO开关CAN信息错误发给ECU省油开关状态的控制器不正确345 T50开关错误T50闭合时间超过20秒411 CAN节点A总线错误ECU内CAN模块损坏、氮氧传感器未接好411 CAN节点A总线关闭错误ECU内CAN模块损坏、氮氧传感器未接好421 SCR下游NOx传感器信号峰值检测不可信NOx传感器NOx信号响应慢;NOx 传感器故障;NOx传感器安装位置不对;排气管内堵塞;标定数据错误。
燃气表提示代码解释1.2-燃气表故障图标解释燃气表故障代码解释闪显故障代码:1.E01 非本系统卡非本系统发行卡,厂商标志不符合,或卡插反解决办法:更换本系统卡或正确插卡2.E03 IC卡电路错误Ic卡电路检测出错。
解决办法:检查插卡是否到位或卡是否已损坏。
3.E05 购卡次数不匹配用户购卡后,只能有效使用一次,购买量被读取到表内后,此卡在充值前不可重复使用。
解决办法:请充值后再试(从补卡购买中充值)4.E06 用户卡,表与卡卡号不匹配非本表用户卡(一表一卡)。
解决办法:更换本表用户卡5.E08 数据读取验证错误读卡数据校验错误。
解决办法:插卡重试6. E09 旧卡此卡已被写成旧卡解决办法:请充值后再试7. E10 卡类型不被表识别本系统卡,定义卡类型出错或卡坏解决办法:换卡重试8.E11 密码校验错误卡密码校验出错。
解决办法:插卡重试9. E13 多次卡使用错误此表非新表,不能使用多次卡解决办法:清零卡清零数据或者多次卡转出数据后再使用常显故障代码:1.E04 数据校验出错表内数据出错2. E02 回写卡出错新卡标志未被写成旧卡解决办法:A: 重新插入此卡3. E07 定时时间溢出a.设定时间内没有使用该表b.基表齿轮损坏c.干簧管损坏解决办法:时间设置卡重新设定时间,使用该表(有燃气流通过该表),查看基表及干簧管是否完好,若是则确认设定时间内没有使用该表。
4. E12 报警器报警外接报警器报警解决办法:检查管道是否有泄露现象,确认无异常后重新插卡解除报警。
补充:工程卡错误代码:ERR21 取数卡回写异常ERR22 存数卡回写异常ERR23 表内剩余量为0,不允许转出数据ERR24 此表为新表,不允许转入数据ERR25 转入表内的数据校验出错E19 累计数据溢出E14 卡数据校验错误(用户卡,密钥设置卡)E15 用户密钥验证错误区域代码错误E16 表已经设置密钥,不能重复设置E17 随机密钥验证错误E19 囤积量溢出错误E21 工程卡取数错误E22 工程卡存数错误E23 取数卡数据验证错误E24 非新表不允许转入数据E25 存数卡数据验证错误。
序号中文描述SPN FMI 诊断仪代码1进气流量计电压错误13211234P00012进气流量计修正系数高于最大允许值169415234P00023进气流量计修正系数高于最大允许值(怠速时)或低于最小允许169417234P00034进气流量计修正系数怠速时高于最大允许值或低于最小允许值169416234P00045进气流量计修正系数高于最大允许值或低于最小允许值169418234P00056进气流量计传感器漂移高于最大门限值16940234P00067进气流量计传感器漂移低于最小门限值16941234P00078进气流量计传感器硬件信号错误1322234P00089进气流量计原始信号高过最大门限值1323234P000910进气流量计原始信号低过最小门限值1324234P000A 11空调压缩机驱动无负载13515313P000B 12空调压缩机驱动温度过高13516313P000C 13空调压缩机减载驱动开路29785313P000D 14空调压缩机减载驱动温度过高29786313P000E 15空调压缩机减载驱动对电源短路29783313P000F 16空调压缩机减载驱动对地短路29784313P001017空调压缩机驱动对电源短路13513313P001118空调压缩机驱动对地短路13514313P001219空调开关CAN 信号输入不信性98514314P001320空调开关CAN 信号输入超时98519314P001421再生时空气控制器正向偏差超过上限门槛值124115281P001522再生时空气控制器负向偏差超过上限门槛值124117281P001623空气控制器正向偏差超过上限门槛值12410281P001724空气控制器负向偏差超过上限门槛值12411281P001825空气控制器从Rgn 模式到Nrm 时间太长124111281P001926进气加热栅格关闭时电压信号高289816323P001A 27进气加热栅格关闭时电压信号低289818323P001B 28进气加热栅格开通时电压信号高289815323P001C 29进气加热栅格开通时电压信号低289817323P001D 30进气加热栅格常通28987322P001E 31冷起动时温度_0不可信5201952481P001F 32冷起动时温度_1不可信5202542481P002033冷起动时温度_2不可信5202552481P002134冷起动时温度_3不可信5202562481P002235冷起动时温度_4不可信5202572481P002336冷起动时多个温度不可信5202582481P002437执行器_0对电源短路35973114P002538执行器_1对电源短路35983115P002639执行器_2对电源短路35993116P002740执行器_0对地短路35974114P002841执行器_1对地短路35984115P002942执行器_2对地短路35994116P002A 43蓄电池电压太高1673124P002B 44蓄电池电压太低1674124P002C 45蓄电池电压信号太高1683124P002D 46蓄电池电压信号太低1684124P002E 47主、辅刹车信号不在同一状态5972223P002F 48刹车信号错误59719223P003049CAN 节点A 总线错误52200014411P003150CAN 节点B 总线错误52200114412P003251CAN 节点C 总线错误52200214000P003352CAN 节点D 总线错误52200314000P003453CAN 节点A 总线关闭错误52200012411P003554CAN 节点B 总线关闭错误52200112412P003655CAN 节点C 总线关闭错误52200212000P003756CAN 节点D 总线关闭错误52200312000P003857发动机冷却液稳态温度不可信11017242P003958发动机冷却液动态温度不可信11018242P003A 59来自CAN 信号的发动机冷却液温度错误11019241P003BBlink-Code 闪码潍柴SCR 国IV_V732故障码V1.060发动机冷却液温度原始电压高于上限1103241P003C 61发动机冷却液温度原始电压低于下限1104241P003D 62发动机冷却液温度不可信(该温度与所选的第二温度的偏差高于1102242P003E 63离合器信号不可信(档位变化了,但离合器信号没有相应变化)5982222P003F 64来自CAN的离合器信号错误59819222P0040 65增压器保护使得扭矩限制过大52026914521P0041 66发动机保护使得扭矩限制过大52027014522P0042 67喷油系统保护使得扭矩限制过大52027114523P0043 68报告并存储以上的扭矩限制过大52019711524P0044 69排气制动使得扭矩限制过大52027214534P0045 70颗粒捕集器使得扭矩限制过大52027314533P0046 71扭矩限制器使得扭矩限制过大52027414532P0047 72烟度限制使得扭矩限制过大52027514531P0048 73CAN发送帧ACK超时错误52200419000P0049 74CAN发送帧AmbCon超时错误52200519413P004A 75CAN接收帧AT1IG1数据长度错误52200614422P004B 76CAN接收帧AT1IG1超时错误52200619422P004C 77CAN接收帧AT1IGC1超时错误52200719422P004D 78CAN接收帧AT1IGC2超时错误52200819422P004E 79CAN接收帧AT1O1数据长度错误52200914421P004F 80CAN接收帧AT1O1超时错误52200919421P0050 81NOx传感器CAN信息AT1OGC1超时错误52201019421P0051 82NOx传感器CAN信息AT1OGC2超时错误52201119421P0052 83ECU与NOx传感器通讯错误52205914000P0053 84BAM到第一数据包超时00000P0054 85数据包到数据包超时00000P0055 86ECU与NOx传感器通讯错误52206014000P0056 87BAM到第一数据包超时00000P0057 88数据包到数据包超时00000P0058 89BAM到第一数据包超时52201211000P0059 90数据包到数据包超时52201231000P005A 91DCU信息SPN1错误5220120423P005B 92DCU信息SPN2错误5220121423P005C 93DCU信息SPN3错误5220122423P005D 94DCU信息SPN4错误5220123423P005E 95DCU信息SPN5错误5220124423P005F 96DCU BAM超时52201219424P0060 97SAE校验错误00000P0061 98CAN接收帧EBC1 超时错误52201319000P0062 99CAN发送帧EEC1 超时错误52201419413P0063 100CAN发送帧EEC2 超时错误52201519000P0064 101CAN发送帧EEC3 超时错误52201619000P0065 102CAN发送帧EFL_P1 超时错误52201719000P0066 103CAN发送发动机关闭请求错误52201819000P0067 104CAN发送帧EngTemp 超时错误52202019413P0068 105CAN发送帧ERC1 超时错误52202119000P0069 106CAN接收帧ETC1 超时错误52202219425P006A 107CAN接收帧ETC2 超时错误52202319425P006B 108CAN发送帧FlEco 超时错误52202419000P006C 109CAN发送帧INCON 超时错误52202519413P006D 110NOx传感器CAN信息错误52202719421P006E 111NOx传感器CAN信息错误52202819422P006F 112NOx传感器CAN信息错误52202714421P0070 113NOx传感器CAN信息错误52202814422P0071 114NOx传感器CAN信息错误52202715421P0072 115NOx传感器CAN信息错误52202815422P0073 116NOx传感器CAN信息错误52202716421P0074 117NOx传感器CAN信息错误52202816422P0075 118NOx传感器CAN信息错误52202717421P0076 119NOx传感器CAN信息错误52202817422P0077 120NOx传感器CAN信息错误52202718421P0078 121NOx传感器CAN信息错误52202818422P0079122NOx传感器CAN信息错误5220270421P007A 123NOx传感器CAN信息错误5220280422P007B 124NOx传感器CAN信息错误5220271421P007C 125NOx传感器CAN信息错误5220281422P007D 126BAM下游DM19超时错误5220272421P007E 127BAM上游DM19超时错误5220282422P007F 128NOx传感器氧浓度CAN信息SAE J1939错误5220273421P0080 129NOx传感器氧浓度CAN信息SAE J1939错误5220283422P0081 130CAN接收帧ETC1 超时错误52203019000P0082 131DFC SAE J1939 错误5220284421P0083 132NOx传感器CAN信息错误5220274422P0084 133NOx传感器氧浓度CAN信息错误5220285421P0085 134NOx传感器氧浓度CAN信息错误5220275422P0086 135NOx传感器供电CAN信息错误5220286421P0087 136NOx传感器供电CAN信息错误5220276422P0088 137NOx传感器温度CAN信息错误5220277421P0089 138NOx传感器温度CAN信息错误5220287422P008A 139CAN发送帧关闭超时错误52203119000P008B 140CAN接收帧TCO1超时错误52203219000P008C 141CAN接收帧TI1超时错误52203319000P008D 142CAN接收帧TimeDate 超时错误52203419000P008E 143CANTSC1AE信息主动超时5220358414P008F 144CANTSC1AE信息被动超时52203510414P0090 145CANTSC1AR信息主动超时5220368414P0091 146CANTSC1AR信息被动超时52203610414P0092 147CANTSC1DE信息被动超时5220378415P0093 148CANTSC1DE信息被动超时52203710415P0094 149CANTSC1DR信息被动超时5220388415P0095 150CANTSC1DR信息被动超时52203810415P0096 151CANTSC1PE信息主动超时5220398416P0097 152CANTSC1PE信息被动超时52203910416P0098 153CANTSC1VE信息主动超时5220408417P0099 154CANTSC1VE信息被动超时52204010417P009A 155CANTSC1TR信息主动超时5220418417P009B 156CANTSC1TR信息被动超时52204110417P009C 157CANTSC1VE信息主动超时5220428418P009D 158CANTSC1VE信息被动超时52204210418P009E 159CANTSC1VR信息主动超时5220438418P009F 160CANTSC1VR信息被动超时52204310418P00A0 161CAN接收帧TSC1AE 超时错误52203519414P00A1 162CAN接收帧TSC1AR 超时错误52203619414P00A2 163CAN接收帧TSC1DE 超时错误52203719415P00A3 164CAN接收帧TSC1DR 超时错误52203819415P00A4 165CAN接收帧TSC1PE 超时错误52203919416P00A5 166CAN接收帧TSC1TE 超时错误52204019417P00A6 167CAN接收帧TSC1TR 超时错误52204119417P00A7 168CAN接收帧TSC1VE 超时错误52204219418P00A8 169CAN接收帧TSC1VR 超时错误52204319418P00A9 170CAN发送帧超时错误52204419000P00AA 171NOx传感器温度CAN信息错误52204519000P00AB 172TxPGNRQ信息CAN超时52204619000P00AC 173CAN发送帧UAA1超时错误52204719000P00AD 174CAN发送帧UAA2超时错误52204819000P00AE 175CAN发送帧UAA3超时错误52204919000P00AF 176CAN发送帧UAA4超时错误52205019000P00B0 177CAN发送帧UAA5超时错误52205119000P00B1 178CAN发送帧UAA6超时错误52205219000P00B2 179CAN发送帧UAA7超时错误52205319000P00B3 180CAN发送帧UAA8超时错误52205419000P00B4 181CAN发送帧VD超时错误52205519000P00B5 182CAN发送帧VEP1超时错误52205619000P00B6 183CAN发送帧WFI超时错误52205719000P00B7184OBD扭矩限制激活错误52019811511P00B8 185巡航控制开关组合错误5962341P00B9 186Cy146相关SPI和COM错误52205819111P00BA 187Cy320相关SPI和COM错误52020119111P00BB 188蓄电池电压太高4443124P00BC 189蓄电池电压太低4444124P00BD 190排气制动不可信5712342P00BE 191车下停止开关信号不可信5202032343P00BF 192车下起动开关信号不可信5202035343P00C0 193排气制动驱动无负载5715315P00C1 194排气制动驱动过热5716315P00C2 195排气制动驱动对电源短路5713315P00C3 196排气制动驱动对地短路5714315P00C4 197EEP擦除错误280211117P00C5 198EEP读取错误280214117P00C6 199EEP写错误280212117P00C7 200EGR阀电流限制276351P00C8 201EGR阀关闭状态下位置电压信号不在范围内2717352P00C9 202EGR阀开启状态下位置电压信号不在范围内2715352P00CA 203EGR阀关闭状态下自学习电压信号不在范围内272352P00CB 204冷启动时EGR阀控制偏差不在范围内2712353P00CC 205冷启动时EGR阀控制正向偏差不在范围内2718353P00CD 206冷启动时EGR阀控制负向偏差不在范围内2716353P00CE 207EGR阀堵塞在关闭位置271353P00CF 208EGR阀堵塞在开启位置270353P00D0 209EGR阀关闭状态下两个自学习电压信号长时间偏差太大278352P00D1 210EGR阀开启状态下两个自学习电压信号长时间偏差太大279352P00D2 211EGR阀无负载275354P00D3 212EGR阀过热2724354P00D4 213EGR阀反馈开度高于上限2720355P00D5 214EGR阀反馈开度低于下限2721355P00D6 215EGR阀对电源短路273354P00D7 216EGR阀对地短路274354P00D8 217EGR阀关闭状态下两个自学习电压信号短时间偏差太大2722352P00D9 218EGR阀开启状态下两个自学习电压信号短时间偏差太大2723352P00DA 219EGR阀反馈电压高于上限2713355P00DB 220EGR阀反馈电压低于下限2714355P00DC 221EGR阀连接不可靠2711354P00DD 222发动机关闭请求导致喷油切断110911512P00DE 223发动机超速176911513P00DF 224发动机保护激活5202057514P00E0 225发动机转速输出无负载16235344P00E1 226发动机转速输出温度过高16236344P00E2 227发动机转速输出对电源短路16233344P00E3 228发动机转速输出对地短路16234344P00E4 229环境压力CAN信息错误10819232P00E5 230环境压力传感器器电压高于上限1083232P00E6 231环境压力传感器器电压低于下限1084232P00E7 232环境温度不可信1712235P00E8 233环境温度传感器器电压高于上限1713235P00E9 234环境温度传感器器电压低于下限1714235P00EA 235凸轮轴信号错误42012123P00EB 236凸轮轴信号缺失420112123P00EC 237凸轮轴信号偏差错误420114123P00ED 238曲轴信号错误42032122P00EE 239曲轴信号缺失420312122P00EF 240排气制动继电器无负载5202085311P00F0 241排气制动继电器超温5202086311P00F1 242排气制动继电器对电源短路5202083311P00F2 243排气制动继电器对地短路5202084311P00F3 244排气制动继电器状态不可信5202082311P00F4 245排气制动继电器状态错误52020819311P00F5246模数转换偏差太大52026611111P00F6 247风扇电磁阀1无负载48155312P00F7 248风扇电磁阀2无负载481520312P00F8 249风扇电磁阀1超温48156312P00F9 250风扇电磁阀2超温481512312P00FA 251风扇电磁阀1对电源短路48153312P00FB 252风扇电磁阀2对电源短路481521312P00FC 253风扇电磁阀1对地短路48154312P00FD 254风扇电磁阀2对地短路481522312P00FE 255风扇PWM驱动无负载48157312P00FF 256风扇PWM驱动超温48158312P0100 257风扇PWM驱动对电源短路48159312P0101 258风扇PWM驱动对地短路481510312P0102 259风扇转速信号时间间隔太长16398316P0103 260风扇转速高过最大值16393316P0104 261风扇转速低于最小值16394316P0105 262油量平衡修正油量错误152026811482P0106 263油量平衡修正油量错误252026820482P0107 264油量平衡修正油量错误352026821482P0108 265油量平衡修正油量错误452026822482P0109 266油量平衡修正油量错误552026823482P010A 267油量平衡修正油量错误652026824482P010B 268燃油压差电压信号高于上限5202893212P010C 269燃油压差电压信号低于下限5202894212P010D 270燃油滤清器堵塞5202897213P010E 271燃油滤清器堵塞不可信52028914213P010F 272燃油加热驱动无负载5202615216P0110 273燃油加热驱动过热5202616216P0111 274燃油加热驱动对电源短路5202613216P0112 275燃油加热驱动对地短路5202614216P0113 276油中有水传感器电压信号高于上限5202643214P0114 277油中有水传感器电压信号低于下限5202644214P0115 278油中有太多水52026411211P0116 279燃油箱油位低于下限或液力系统有气961217P0117 280燃油温度传感器电压信号高于上限1743215P0118 281燃油温度传感器电压信号低于下限1744215P0119 282燃油温度信号不可信1742215P011A 283空挡CAN输入信号错误5919227P011B 284进气加热灯无负载6265332P011C 285进气加热灯过热6266332P011D 286进气加热灯对电源短路6263332P011E 287进气加热灯对地短路6264332P011F 288进气加热无负载28985321P0120 289进气加热过热28986321P0121 290进气加热对电源短路28983321P0122 291进气加热对地短路28984321P0123 292喷射次数超过驱动电路限制52021011000P0124 293喷射次数超过高压油泵限制52021020000P0125 294喷射次数超过系统限制52021021000P0126 295喷射次数超过系统限制52021022000P0127 296发动机起动失败52021111000P0128 297轨压低于最小值5202121276P0129 298喷油器修正参数错误1141314483P012A 299喷油器修正参数错误2141414483P012B 300喷油器修正参数错误3141514483P012C 301喷油器修正参数错误4141614483P012D 302喷油器修正参数错误5141714483P012E 303喷油器修正参数错误6141814483P012F 304喷油电容1短路5202143151P0130 305喷油电容2短路5202873151P0131 306喷油专用芯片错误52021511153P0132 307喷油器1开路14135141P0133308喷油器2开路14145142P0134 309喷油器3开路14155143P0135 310喷油器4开路14165144P0136 311喷油器5开路14175145P0137 312喷油器6开路14185146P0138 313喷油器1错误(没有定义,只是保留)141311141P0139 314喷油器2错误(没有定义,只是保留)141411142P013A 315喷油器3错误(没有定义,只是保留)141511143P013B 316喷油器4错误(没有定义,只是保留)141611144P013C 317喷油器5错误(没有定义,只是保留)141711145P013D 318喷油器6错误(没有定义,只是保留)141811146P013E 319喷油器1短路14133141P013F 320喷油器2短路14143142P0140 321喷油器3短路14153143P0141 322喷油器4短路14163144P0142 323喷油器5短路14173145P0143 324喷油器6短路14183146P0144 325喷油器1低端与高端短路14134141P0145 326喷油器2低端与高端短路14144142P0146 327喷油器3低端与高端短路14154143P0147 328喷油器4低端与高端短路14164144P0148 329喷油器5低端与高端短路14174145P0149 330喷油器6低端与高端短路14184146P014A 331PTO开关电压高于上限9763345P014B 332ECU与油量计量单元接触不良14422133P014C 333油量计量单元开路14425133P014D 334油量计量单元过热14426133P014E 335油量计量单元高端对电源短路144215133P014F 336油量计量单元高端对地短路144217133P0150 337油量计量单元低端驱动对电源短路144216133P0151 338油量计量单元低端驱动对地短路144218133P0152 339油量计量单元电流反馈电压信号高于上限14423133P0153 340油量计量单元电流反馈电压信号低于下限14424133P0154 341MIL灯无负载5202195331P0155 342MIL灯超温5202196331P0156 343MIL灯对电源短路5202193331P0157 344MIL灯对地短路5202194331P0158 345PTO开关电压低于下限(多态开关)9764345P0159 346数模转换错误5202202262P015A 347数模转换错误52022011262P015B 348模数转换比例系数错误52022014262P015C 349CPU与监测模块通讯错误52022111262P015D 350CPU与监测模块通讯错误52022211262P015E 351ECU内存错误52022311262P015F 352CPU与监测模块通讯错误52029011263P0160 353CPU与监测模块通讯错误52029020263P0161 354CPU与监测模块通讯错误52029021263P0162 355CPU与监测模块通讯错误52029022263P0163 356CPU与监测模块通讯错误52029023263P0164 357CPU与监测模块通讯错误52029024263P0165 358CPU与监测模块通讯错误52029025263P0166 359CPU与监测模块通讯错误52029026263P0167 360CPU与监测模块通讯错误52029027263P0168 361CPU与监测模块通讯错误5202903263P0169 362加速踏板两个电压不一致52022411264P016A 363发动机转速不可信52022511264P016B 364喷油器加电时间不可信52022611264P016C 365喷射提前角不可信52022711264P016D 366零油量标定的加电时间不可信52022811264P016E 367后喷2效能不可信52022911264P016F 368后喷2关闭错误52022914264P0170 369后喷3效能不可信52023011264P0171370OverRun时加电时间超过最大值110816261P0172 371喷射量修正波形不可信52023111264P0173 372轨压错误52023211264P0174 373远程加速踏板两个电压不一致52027611264P0175 374发动机实际扭矩与允许扭矩不一致52023311264P0176 375轨压控制路径被功能控制模块扭矩监测限制52023411264P0177 376空气系统路径被功能控制模块扭矩监测限制52023420264P0178 377喷油量设定路径被功能控制模块扭矩监测限制52023421264P0179 378供电模块1电压超过上限52023511265P017A 379供电模块1电压低于下限52023520265P017B 380ECU上电后主继电器开启过早35087125P017C 381主继电器开启之后350812125P017D 382下游NOx传感器供电错误32205421P017E 383下游NOx传感器信号补偿不可信32172421P017F 384下游NOx传感器信号不可信321611421P0180 385下游NOx传感器lambda电压信号高于上限321715421P0181 386下游NOx传感器lambda电压信号低于下限321717421P0182 387下游NOx传感器lambda电压信号高于上限321716421P0183 388下游NOx传感器lambda电压信号低于下限321718421P0184 389下游NOx传感器lambda信号高于上限32170421P0185 390下游NOx传感器lambda信号低于下限32171421P0186 391下游NOx传感器NOx信号最大偏移高于上限32200421P0187 392下游NOx传感器NOx信号最小偏移低于下限32201421P0188 393下游NOx传感器NOx信号平均偏移高于上限322015421P0189 394下游NOx传感器NOx信号平均偏移低于下限322017421P018A 395下游NOx传感器NOx信号不可信321618421P018B 396下游NOx传感器NOx信号状态不可信321619421P018C 397下游NOx传感器NOx信号高于上限32160421P018D 398下游NOx传感器NOx信号低于下限32161421P018E 399下游NOx传感器NOx信号开路32165421P018F 400下游NOx传感器NOx信号短路32163421P0190 401PTO开关电压不可信97619345P0191 402上游NOx传感器供电错误52310127484P0192 403上游NOx传感器信号补偿不可信52310120484P0193 404上游NOx传感器信号动态监测错误52310129484P0194 405上游NOx传感器信号动态监测错误52310128484P0195 406上游NOx传感器信号不可信52310112484P0196 407上游NOx传感器lambda电压信号高于上限52310115484P0197 408上游NOx传感器lambda电压信号低于下限52310117484P0198 409上游NOx传感器lambda电压信号高于上限52310116484P0199 410上游NOx传感器lambda电压信号低于下限52310118484P019A 411上游NOx传感器lambda信号高于上限52310121484P019B 412上游NOx传感器lambda信号低于下限52310122484P019C 413上游NOx传感器NOx信号最大偏移高于上限52310123484P019D 414上游NOx传感器NOx信号最小偏移低于下限52310124484P019E 415上游NOx传感器NOx信号平均偏移高于上限52310125484P019F 416上游NOx传感器NOx信号平均偏移低于下限52310126484P01A0 417上游NOx传感器NOx信号不可信5231012484P01A1 418上游NOx传感器NOx信号状态不可信52310112484P01A2 419上游NOx传感器NOx信号高于上限5231010484P01A3 420上游NOx传感器NOx信号低于下限5231011484P01A4 421上游NOx传感器NOx信号开路5231015484P01A5 422上游NOx传感器NOx信号短路5231013484P01A6 423错误的不可清除代码存储52023711485P01A7 424错误的不可清除代码存储52023728485P01A8 425错误的不可清除代码存储52023729485P01A9 426错误的不可清除代码存储52023712485P01AA 427错误的不可清除代码存储52023713485P01AB 428错误的不可清除代码存储52023714485P01AC 429错误的不可清除代码存储52023715485P01AD 430错误的不可清除代码存储52023716485P01AE 431错误的不可清除代码存储52023720485P01AF432错误的不可清除代码存储52023721485P01B0 433错误的不可清除代码存储52023722485P01B1 434错误的不可清除代码存储52023723485P01B2 435错误的不可清除代码存储52023724485P01B3 436错误的不可清除代码存储52023725485P01B4 437错误的不可清除代码存储52023726485P01B5 438错误的不可清除代码存储52023727485P01B6 439WDA激活错误52023811111P01B7 440WDA/ABE低电压错误5202384111P01B8 441WDA/ABE过电压检测5202383111P01B9 442WDA/ABE过未知原因错误52023814111P01BA 443机油液位电压信号高于上限983246P01BB 444机油液位电压信号低于下限984246P01BC 445机油液位电压信号不可信982246P01BD 446机油液位信号高于上限980246P01BE 447机油液位信号低于下限981246P01BF 448机油压力指示灯开路1005334P01C0 449机油压力指示灯温度太高1006334P01C1 450机油压力指示灯对电源短路1003334P01C2 451机油压力指示灯对地短路1004334P01C3 452机油压力信号错误1001243P01C4 453机油压力信号不可信1002243P01C5 454机油压力高于上限10015243P01C6 455机油压力低于下限10017243P01C7 456机油压力CAN信号错误10019243P01C8 457机油压力电压信号高于上限10016243P01C9 458机油压力电压信号低于下限10018243P01CA 459机油温度信号高于上限17515244P01CB 460机油温度CAN信号错误17519244P01CC 461机油温度电压信号高于上限1753244P01CD 462机油温度电压信号低于下限1754244P01CE 463机油温度信号不可信1752244P01CF 464增压压力正向偏差高于上限11270282P01D0 465增压压力负向偏差高于上限11271282P01D1 466油量扭矩转化不单调52024013000P01D2 467上游进气压力信号高于上限1020231P01D3 468上游进气压力信号低于下限1021231P01D4 469上游进气压力电压信号高于上限1023231P01D5 470上游进气压力电压信号低于下限1024231P01D6 471颗粒捕集器POC阻塞810471P01D7 472颗粒捕集器POC拆除811472P01D8 473颗粒捕集器POC压差信号高于上限8115473P01D9 474颗粒捕集器POC压差信号低于下限8117473P01DA 475颗粒捕集器POC压差电压信号AfterRun时高于上限812473P01DB 476颗粒捕集器POCCAN信号错误8119473P01DC 477颗粒捕集器POC压差电压信号高于上限813473P01DD 478颗粒捕集器POC压差电压信号低于下限814473P01DE 479限压阀打开次数达到或超过最大值52024111134P01DF 480轨压过大导致限压阀打开52024120000P01E0 481轨压振荡导致限压阀打开52024121000P01E1 482限压阀打开52024114135P01E2 483限压阀打开时油量平衡错误52024122136P01E3 484平均轨压超出容许范围5202412136P01E4 485限压阀打开时间达到限值5202410136P01E5 486ECU内部供电监测模块错误52024211111P01E6 487轨压控制器正向偏差高于上限5202430251P01E7 488高压油泵泵油量高于上限,有泄漏5202437252P01E8 489小泵油量下轨压控制器负向偏差高于第一阶段限值5202431255P01E9 490小泵油量下轨压控制器负向偏差高于第二阶段限值5202432253P01EA 491轨压低于下限52024320256P01EB 492轨压高于第一阶段限值52024321271P01EC 493轨压高于第二阶段限值52024322272P01ED494OverRun时高压油泵设定泵油量高于上限52024323273P01EE 495低怠速时高压油泵设定泵油量高于上限52024324274P01EF 496轨压变化量超过上限次数高于上限52024325275P01F0 497轨压正向偏差高于上限15715132P01F1 498轨压负向偏差低于下限15717132P01F2 499轨压超过最大允许值5202650136P01F3 500轨压传感器电压信号超过上限1573131P01F4 501轨压传感器电压信号低于下限1574131P01F5 502尿素喷射量调整量出错35162434P01F6 503SCR自适应因子长期超过阈值5230260435P01F7 504SCR自适应因子长期低于阈值5230261435P01F8 505SCR实际平均转换效率低5230040000P01F9 506SCR实际平均转换效率低于阈值1,排放超552300415431P01FA 507SCR实际平均转换效率低于阈值2,排放超752300416432P01FB 508SCR下游NOx传感器信号峰值检测不可信32162421P01FC 509SCR上下游NOx信号差值高于上限321615421P01FD 510SCR上下游NOx信号差值低于下限321617421P01FE 511SCR下游NOx传感器信号偏差检测不可信321612421P01FF 512SCR上下游NOx信号差值高于上限322615422P0200 513SCR上下游NOx信号差值低于下限322617422P0201 514尿素喷射不放行52300611436P0202 515剩余尿素量不够176111438P0203 516剩余尿素量低于警告限值1176120438P0204 517剩余尿素量低于警告限值2176121438P0205 518SCR储氨控制错误5321042437P0206 519SCR尿素回流管不可信5230072441P0207 520SCR尿素喷射压力压降错误52300720441P0208 521SCR尿素喷射压力错误52300721441P0209 522ECU内部温度高于上限5230110119P020A 523上一驾驶循环末SCR未排空5230090447P020B 524SCR尿素计量控制的尿素喷射压力过高5230100442P020C 525SCR尿素计量控制的尿素喷射压力过低5230101443P020D 526SCR尿素泵冻住后尿素喷射压力过高13870442P020E 527SCR尿素压力建立错误13872441P020F 528SCR尿素压力降压错误5230252441P0210 529降压后,SCR尿素压力低于限值13870441P0211 530尿素箱过度加热303114446P0212 531ECU内部温度不可信5230112119P0213 532SCR上游温度传感器温度信号超过最大值不可信43600444P0214 533SCR上游温度传感器温度信号低于最小值不可信43601444P0215 534SCR上游温度传感器温度信号不可信43602444P0216 535SCR尿素喷嘴堵塞33612453P0217 536SCR尿素泵反向阀堵塞5230142453P0218 537SCR尿素溶液消耗太多17610445P0219 538SCR尿素溶液消耗太少17611445P021A 539SCR系统PUQP功能错误5230152441P021B 540SCR尿素泵加热器不可信435520455P021C 541SCR尿素泵加热器温度传感器动态不可信435521455P021D 542SCR尿素泵加热器温度传感器冷起动时不可信435522455P021E 543SCR尿素泵温度传感器动态不可信5230172456P021F 544SCR尿素泵温度传感器冷起动时不可信52301720456P0220 545SCR尿素箱温度上升错误30312446P0221 546SCR重起次数超过允许最大值53210311438P0222 547PTO开关CAN信息错误97620345P0223 548SCR尿素泵加热器温度占空比在错误范围43559455P0224 549SCR尿素泵加热器温度占空比在无效范围43558455P0225 550SCR尿素泵温度测量模块失效52301711454P0226 551SCR尿素泵接收的PWM周期在无效范围52301721454P0227 552SCR尿素泵PWM信号错误5230178454P0228 553SCR尿素泵温度占空比在错误范围5230179456P0229 554SCR尿素泵温度占空比在无效范围52301710456P022A 555踏板1电压高于上限913221P022B556踏板2电压高于上限293221P022C 557远程踏板1电压高于上限5202773229P022D 558远程踏板2电压高于上限5202783229P022E 559踏板1电压低于下限914221P022F 560踏板2电压低于下限294221P0230 561远程踏板1电压低于下限5202774229P0231 562远程踏板2电压低于下限5202784229P0232 563尿素液位传感器电压高于上限17613445P0233 564尿素液位传感器电压低于下限17614445P0234 565传感器供电1错误35092112P0235 566传感器供电2错误35102112P0236 567传感器供电3错误35112112P0237 56812V传感器供电1太高35123113P0238 56912V传感器供电1太低35124113P0239 570内部12V传感器供电太高35133113P023A 571内部12V传感器供电太低35134113P023B 572停车计数计时器精确性错误52024811111P023C 573停车指示灯无负载5202795335P023D 574停车指示灯温度过高5202796335P023E 575停车指示灯对电源短路5202793335P023F 576停车指示灯对地短路5202794335P0240 577起动机驱动无负载16755121P0241 578起动机驱动温度过高16756121P0242 579起动机继电器对电源短路16753121P0243 580起动机继电器对地短路16754121P0244 581诊断灯驱动无负载5202505333P0245 582诊断灯驱动温度过高5202506333P0246 583诊断灯驱动对电源短路5202503333P0247 584诊断灯驱动对地短路5202504333P0248 585故障诊断软件复位052025111118P0249 586故障诊断软件复位152025120118P024A 587故障诊断软件复位252025121118P024B 588踏板1、踏板2之间电压信号偏差太大5202522221P024C 589踏板1、踏板2之间电压信号与低怠速开关不可信5582221P024D 590远程踏板1、远程踏板2之间电压信号偏差太大5202802229P024E 591T50开关错误52025311345P024F 592空气温度传感器频率信号高于上限1720234P0250 593空气温度传感器频率信号低于下限1721234P0251 594空气温度传感器时间信号高于上限17215234P0252 595空气温度传感器时间信号低于下限17217234P0253 596中冷后进气温度信号CAN通讯错误10519233P0254 597中冷后进气温度传感器电压信号高于上限1053233P0255 598中冷后进气温度传感器电压信号低于下限1054233P0256 599中冷后进气温度不可信1052233P0257 600ECU内部温度传感器电压信号高于上限11363119P0258 601ECU内部温度传感器电压信号低于下限11364119P0259 602节气门阀电流限制激活516361P025A 603节气门阀关闭时电压超限5117362P025B 604节气门阀开启时电压超限5115362P025C 605节气门阀电压差值超出范围512362P025D 606节气门阀冷启动错误5112363P025E 607节气门正偏差超过最大值5118363P025F 608节气门负偏差超过最小值5116363P0260 609节气门阀堵塞511363P0261 610节气门阀堵塞510363P0262 611节气门阀关闭状态下长时间松动518362P0263 612节气门开启状态下长时间松动519362P0264 613节气门阀开路515364P0265 614节气门阀过热5124364P0266 615节气门阀传感器电压高5120365P0267 616节气门阀传感器电压低5121365P0268 617节气门阀对电源短路513364P0269618节气门阀对地短路514364P026A 619节气门阀关闭状态下短时间松动5122362P026B 620节气门阀开启状态下短时间松动5123362P026C 621节气门阀传感器电压高5113365P026D 622节气门阀传感器电压低5114365P026E 623节气门阀松动5111364P026F 624进气阀上游温度传感器电压超过最大值16363236P0270 625进气阀上游温度传感器电压低于最小值16364236P0271 626增压器开路11885237P0272 627增压器超速1030237P0273 628增压器执行器温度过高11886237P0274 629增压器对电源短路11883237P0275 630增压器对地短路11884237P0276 631SCR催化剂下游温度传感器信号CAN通讯错误436319448P0277 632SCR催化剂下游温度传感器电压高于上限43633448P0278 633SCR催化剂下游温度传感器电压低于下限43634448P0279 634SCR催化剂上游温度传感器信号CAN通讯错误436019448P027A 635SCR催化剂上游温度传感器电压高于上限43603448P027B 636SCR催化剂上游温度传感器电压低于下限43604448P027C 637尿素液位低17612445P027D 638SCR尿素喷嘴电流超过最大限33615453P027E 639SCR尿素喷嘴过热33616453P027F 640SCR尿素喷嘴驱动对电源短路336115453P0280 641SCR尿素喷嘴驱动高端对电源短路33613453P0281 642SCR尿素喷嘴驱动对地短路33614453P0282 643SCR尿素喷嘴驱动高端短路336117453P0283 644尿素加热器错误52301911433P0284 645尿素管(泵到箱)加热电阻丝反馈不可信43572461P0285 646尿素管(泵到箱)加热电阻丝开路43575461P0286 647尿素管(泵到箱)加热电阻丝对地短路43576461P0287 648尿素管(泵到箱)加热继电器开路43465461P0288 649尿素管(泵到箱)加热继电器过热43466461P0289 650尿素管(泵到箱)加热继电器对电源短路43463461P028A 651尿素管(泵到箱)加热继电器对地短路43464461P028B 652尿素管(泵到嘴)加热电阻丝反馈不可信43562462P028C 653尿素管(泵到嘴)加热电阻丝开路43565462P028D 654尿素管(泵到嘴)加热电阻丝对地短路43566462P028E 655尿素管(泵到嘴)加热继电器开路43445462P028F 656尿素管(泵到嘴)加热继电器过热43446462P0290 657尿素管(泵到嘴)加热继电器对电源短路43443462P0291 658尿素管(泵到嘴)加热继电器对地短路43444462P0292 659尿素加热主继电器负载对电源短路52300320463P0293 660尿素加热主继电器开路5230035463P0294 661尿素加热主继电器驱动过热5230036463P0295 662尿素加热主继电器对电源短路5230033463P0296 663尿素加热主继电器对地短路5230034463P0297 664尿素管(箱到泵)加热电阻丝反馈不可信43542464P0298 665尿素管(箱到泵)加热电阻丝开路43545464P0299 666尿素管(箱到泵)加热电阻丝对地短路43546464P029A 667尿素管(箱到泵)加热继电器开路43405464P029B 668尿素管(箱到泵)加热继电器过热43406464P029C 669尿素管(箱到泵)加热继电器对电源短路43403464P029D 670尿素管(箱到泵)加热继电器对地短路43404464P029E 671尿素泵加热电阻丝反馈不可信434214465P029F 672尿素泵加热电阻丝开路43422465P02A0 673尿素泵加热电阻丝对地短路43424465P02A1 674尿素泵加热继电器开路43552465P02A2 675尿素管泵加热继电器过热43556465P02A3 676尿素管泵加热继电器对电源短路43553465P02A4 677尿素管泵加热继电器对地短路43554465P02A5 678尿素箱加热电磁阀开路33635466P02A6 679尿素箱加热电磁阀过热33630466P02A7680尿素箱加热电磁阀对电源短路33633466P02A8 681尿素箱加热电磁阀对地短路33634466P02A9 682尿素泵电机转速偏差错误43752451P02AA 683尿素泵电机长时间转速偏差错误437514451P02AB 684尿素泵电机失效437511451P02AC 685尿素泵电机驱动开路43755451P02AD 686尿素泵电机驱动过热43756451P02AE 687尿素泵电机驱动对电源短路43753451P02AF 688尿素泵电机驱动对地短路43754451P02B0 689尿素泵压力高于上限138715451P02B1 690尿素泵压力低于下限138717451P02B2 691尿素泵压力信号CAN通讯错误138719451P02B3 692尿素泵压力传感器电压信号高于上限13873451P02B4 693尿素泵压力传感器电压信号低于下限13874451P02B5 694尿素换向阀执行器高端开路437620452P02B6 695尿素换向阀执行器高端过热437621452P02B7 696尿素换向阀执行器高端对电源短路437615452P02B8 697尿素换向阀执行器高端对地短路437617452P02B9 698尿素换向阀执行器开路43765452P02BA 699尿素换向阀执行器过热43766452P02BB 700尿素换向阀执行器对电源短路43763452P02BC 701尿素换向阀执行器对地短路43764452P02BD 702尿素箱温度CAN信息错误303119446P02BE 703尿素箱温度传感器电压信号高于上限30313446P02BF 704尿素箱温度传感器电压信号低于下限30314446P02C0 705尿素箱温度传感器信号高于上限30310446P02C1 706尿素箱温度传感器信号低于下限30311446P02C2 707车速信号CAN通讯错误8419224P02C3 708车速超过上限840224P02C4 709车速传感器电压信号不可信8414224P02C5 710发动机转速和扭矩与车速不一致842224P02C6 711车速传感器电压信号高于上限843224P02C7 712车速传感器电压信号低于下限844224P02C8 713车速传感器信号脉宽高于上限16243225P02C9 714车速传感器信号脉宽低于下限16244225P02CA 715车速传感器信号周期低于下限16248225P02CB 716报警灯开路5202815336P02CC 717报警灯过热5202816336P02CD 718报警灯对电源短路5202813336P02CE 719报警灯对地短路5202814336P02CF 720刹车信号不可信59711000P02D0 721刹车信号不可信5977223P02D1 722刹车信号不可信5972223P02D2 723CAN接收帧DEC1超时错误52206219000P02D3 724CAN发送DM19Ds的BAM到Packet超时错误52205919223P02D4 725CAN发送DM19Ds超时错误52205911000P02D5 726CAN发送DM19Ds的Packet到Packet超时错误52205931000P02D6 727CAN发送DM19Us的BAM到Packet超时错误52206019000P02D7 728CAN发送DM19Us超时错误52206011000P02D8 729CAN发送DM19Us的Packet到Packet超时错误52206031000P02D9 730CAN接收帧EBC1数据量错误52201314000P02DA 731CAN接收帧ETC1数据量错误52202219425P02DB 732CAN接收帧ETC2数据量错误52202314425P02DC 733CAN接收帧ETC7超时错误52206319000P02DD 734CAN接收帧风扇驱动超时错误97719427P02DE 735CAN发送帧FIC超时错误52202619000P02DF 736CAN发送帧MFD1超时错误52206419000P02E0 737CAN接收发动机缓速器配置BAM超时错误52202919000P02E1 738CAN接收发动机缓速器配置Packet超时错误52202914000P02E2 739CAN接收帧CCVS数据量错误52203014000P02E3 740CAN接收帧T50状态错误5220650000P02E4 741CAN接收帧TCO1数据量错误52203214000P02E5 742CAN接收帧TimeDate数据量错误52203414000P02E6 743来自CAN的发动机起动锁死错误29002000P02E7。
潍柴发动机故障码ECU Supply AD转换器出错 1 1 1Synconisation凸轮轴转速、、曲轴转速传感器错误 1 1 2ECU时间处理单元错误 1 1 5ECU内部错误 1 1 6start system启动继电器错误 1 2 1start system T15开关错误 1 2 2start system T50开关错误 1 2 3battery电瓶故障 1 2 4start system标定错误非单调map图 1 2 5ECU Supply ECU内部电源出错 1 3 1Main Relay主继电器错误 1 3 2轨压传感器 1 3 3共轨泄压阀问题 1 3 4流量计量单元错误 1 3 51缸喷油错误 1 4 12缸喷油错误 1 4 23缸喷油错误 1 4 34缸喷油错误 1 4 45缸喷油错误 1 4 56缸喷油错误 1 4 6Bank1《控制1 2 3喷油器》错误1 5 1Bank2《控制4 5 6喷油器>错误 1 5 2Chip<控制喷油》错误 1 5 3最少正常工作的喷油器未达到 1 5 4ECU内部对喷油的限制 1 5 5Fuel Filter油中有水 2 1 1踏板传感器1错误2错误 2 2 1离合器开关错误 2 2 2制动开关错误 2 2 3 油门与制动可信检测错误 2 2 5发动机超速 2 2 6 电子变速箱控制不可信 2 2 7发动机控制单元内部故障 2 2 8进气压力传感器 2 3 1大气压力传感器 2 3 2进气温度传感器 2 3 3冷却水温度传感器 2 4 1水温过高报警 2 4 2 机油压力传感器 2 4 3油压太低报警 2 4 3 机油温度传感器 2 4 4机油温度过高报警 2 4 4水温传感器测试 2 4 5高压油路,低压油路问题 251。
柴暖故障码大全柴暖故障码是指柴油加热器在工作过程中出现的故障代码,通过读取故障码,我们可以更快速地定位和解决柴暖故障。
本文将介绍柴暖故障码的种类及对应的故障原因,希望能够帮助大家更好地了解和处理柴暖故障。
一、P001A故障码。
P001A故障码通常表示柴油加热器的燃烧问题,可能是由于燃料供应不足或燃烧室内的空气流动不畅引起的。
解决方法是检查燃料管路是否通畅,清洁燃烧室,确保空气流动顺畅。
二、P009A故障码。
P009A故障码一般是由于柴油加热器的燃烧室温度过高引起的,可能是由于燃烧室内积碳过多或燃料燃烧不完全导致的。
解决方法是清洁燃烧室,检查燃料喷嘴是否正常工作。
三、P019A故障码。
P019A故障码表示柴油加热器的燃料压力过低,可能是由于燃料泵故障或燃料管路漏气引起的。
解决方法是检查燃料泵和管路,修复漏气问题,确保燃料供应正常。
四、P056A故障码。
P056A故障码通常是由于柴油加热器的电压过低引起的,可能是由于电池故障或电路接触不良导致的。
解决方法是检查电池和电路,修复故障,确保电压稳定。
五、P062A故障码。
P062A故障码表示柴油加热器的控制模块故障,可能是由于控制模块损坏或程序错误引起的。
解决方法是更换控制模块或重新编程,确保控制模块正常工作。
六、P075A故障码。
P075A故障码一般是由于柴油加热器的加热元件故障引起的,可能是由于加热元件断路或短路导致的。
解决方法是更换加热元件,确保加热元件正常工作。
七、P081A故障码。
P081A故障码表示柴油加热器的温度传感器故障,可能是由于传感器损坏或接触不良引起的。
解决方法是更换温度传感器,确保传感器正常工作。
总结:通过以上介绍,我们了解了柴暖故障码的种类及对应的故障原因,希望能够帮助大家更好地了解和处理柴暖故障。
在使用柴油加热器时,如果出现故障码提示,可以根据故障码进行定位和解决问题,确保柴油加热器的正常工作。
希望本文对大家有所帮助,谢谢阅读!。
国三柴油故障码清单故障代码表0 排气制动阀反馈与ECU控制命令不符P0016 相位传感器和曲轴传感器相对位置偏差P0045 增压器执行器控制线开路P0046 增压器执行器控制线的ECU内部驱动模块过热P0047 增压器执行器控制线对地短路P0048 增压器执行器控制线对高电平短路P0069 增压压力传感器漂移P0071 从CAN传过来的环境温度传感器信号无效P0072 环境温度传感器输出电压超过下限(连线对地短路)P0073 环境温度传感器输出电压超过上限(连线开路或对高电平短路)P0087 燃油压力低于最小限值P0088 燃油压力超过最大限值P0097 进气温度传感器电压过低(连线对地短路)P0098 进气温度传感器电压过高(连线开路或对高电平短路)P0100 空气流量计测得的未经修正的空气质量流量信号过大或过小(连线断路或短路)P0101 空气流量计测得的经修正后的空气质量流量信号过大或过小P0102 空气质量流量计负向漂移P0103 空气质量流量计正向漂移P0104 空气质量流量计零点漂移P0110 空气质量流量计上的附加空气温度传感器连线短路或开路P0112 空气质量流量计上的附加空气温度传感器测得温度过低P0113 空气质量流量计上的附加空气温度传感器测得温度过高P0115 从CAN传过来的冷却水温信号无效P0116 水温传感器动态特征不可信P0117 冷却水温传感器输出电压低于下限(连线对地短路)P0118 冷却水温传感器输出电压高于上限(连线开路或对高电平短路)P0122 油门踏板电位器1输出电压超过下限P0123 油门踏板电位器1输出电压超过上限P0128 水温传感器静态特征不可信P0182 燃油温度传感器输出电压过低(连线对地短路)P0183 燃油温度传感器输出电压过高(连线开路或对高电平短路)P0191 轨压传感器正向漂移过大P0192 轨压传感器输出电压低于下限(连线对地短路)P0193 轨压传感器输出电压高于上限(连线开路或对高电平短路)P0194 轨压传感器负向漂移过大P0195 从CAN传输过来的机油温度信号无效P0197 机油温度传感器输出电压低于下限P0198 机油温度传感器输出电压高于上限P0201 1缸喷油器开路P0202 2缸喷油器开路P0203 3缸喷油器开路P0204 4缸喷油器开路P0205 5缸喷油器开路P0206 6缸喷油器开路P0222 油门踏板电位器2输出电压超过下限P0223 油门踏板电位器2输出电压超过上限P0234 实际增压压力相对控制目标过大P0235 从CAN传过来的增压压力信号无效P0237 增压压力传感器输出电压超过下限(连线对地短路)P0238 增压压力传感器输出电压超过上限(连线开路或对高电平短路)P0251 油量控制单元(metering unit)控制线开路P0252 油量控制单元(metering unit)的ECU内部驱动电路过热P0253 油量控制单元(metering unit)控制线对地短路P0254 油量控制单元(metering unit)控制线对高电平短路P025C 无用途P025D 无用途P0261 1缸喷油器低端与高端短路P0262 1缸喷油器低端与高电平短路P0263 1缸喷油器其他错误P0264 2缸喷油器低端与高端短路P0265 2缸喷油器低端与高电平短路P0266 2缸喷油器其他错误P0267 3缸喷油器低端与高端短路P0268 3缸喷油器低端与高电平短路P0269 3缸喷油器其他错误P0270 4缸喷油器低端与高端短路P0271 4缸喷油器低端与高电平短路P0272 4缸喷油器其他错误P0273 5缸喷油器低端与高端短路P0274 5缸喷油器低端与高电平短路P0275 5缸喷油器其他错误P0276 6缸喷油器低端与高端短路P0277 6缸喷油器低端与高电平短路P0278 6缸喷油器其他错误P0299 实际增压压力相对控制目标过小P0300 多缸失火P0301 第一缸失火P0302 第二缸失火P0303 第三缸失火P0304 第四缸失火P0305 第五缸失火P0306 第六缸失火P0335 没有曲轴传感器信号P0336 错误的曲轴传感器信号P0340 没有相位传感器信号P0341 错误的相位传感器信号P0380 ECU不请求预热塞工作,但预热塞实际工作P0382 ECU请求预热塞工作,但预热塞实际不工作P0383 ECU对预热塞的控制线对地短路P0384 ECU对预热塞的控制线对高电平短路P0401 实际新鲜空气进气量大于EGR系统设定的目标进气量P0402 实际新鲜空气进气量小于EGR系统设定的目标进气量P0403 EGR阀执行器控制线的ECU内部驱动模块过热P0404 EGR阀执行器控制线开路P0405 EGR阀位置传感器电压超过下限(连线对地短路)P0406 EGR阀位置传感器电压超过上限(连线开路或对高电平短路)P0475 排气制动阀控制线开路P0476 排气制动阀控制线的ECU内部驱动模块P0477 排气制动阀控制线对地短路P0478 排气制动阀控制线对高电平短路P0480 ECU对风扇一的控制线开路P0481 ECU对风扇二的控制线开路P0483 ECU对风扇一的控制线的内部驱动模块过热P0484 ECU队风扇二的控制线的内部驱动模块过热P0487 节流阀执行器控制线开路P0488 节流阀执行器的ECU内部驱动模块过热P0489 EGR阀执行器控制线对地短路P0490 EGR阀执行器控制线对高电平短路P0500 车速传感器采集硬件出错P0501 车速传感器信号不可信P0503 车速传感器超过最大值P0504 主、副刹车踏板信号比较不可信P0513 发送和接收的防盗信号不一致P0520 从CAN传输过来的机油压力信号无效P0521 机油压力过高不可信P0522 机油压力传感器输出电压低于下限(连线对地短路)P0523 机油压力传感器输出电压高于上限(连线开路或对高电平短路)P0524 机油压力过低不可信P0530 占空比式空调压力信号的ECU内部接收电路故障P0531 占空比式空调压力信号的周期超上限或下限或特殊故障模式P0532 占空比式空调压力信号的占空比超下限P0533 占空比式空调压力信号的占空比超上限P0562 电池电压过低P0563 电池电压过高P0571 从CAN传输过来的刹车踏板信号不可信P0575 巡航请求不可信P0607 ECU内部控制芯片报错P060A ECU内部芯片CJ940通讯故障P060B ECU内部模数转化模块故障P060C ECU内部watchdog芯片检测出错P0611 喷油次数受限制P0615 ECU对启动电机控制线开路或驱动模块过热P0616 ECU对启动电机控制线对地短路P0617 ECU对启动电机控制线对高电平短路P0627 燃油预供泵控制线开路P0628 燃油预供泵控制线对地短路P0629 燃油预供泵控制线对高电平短路P062A 燃油预供泵控制线的ECU内部输出模块过热P062B 喷油器驱动芯片故障P062F ECU内部EEPROM读写出错P0638 节流阀的反馈信号与ECU控制请求不符P0642 传感器供电电压1过低P0643 传感器供电电压1过高P0645 ECU对空调控制线开路或ECU内部驱动模块超温P0646 ECU对空调控制线对地短路P0647 ECU对空调控制线对高电平短路P0650 ECU对OBD故障灯输出连线故障(短路,开路)P0652 传感器供电电压2过低P0653 传感器供电电压2过高P0660 可变涡流比执行器控制线开路P0661 可变涡流比执行器控制线对地短路P0662 可变涡流比执行器控制线对高电平短路P0670 ECU对预热塞的控制线开路或其驱动模块过热P0686 主继电器打开太早P0687 主继电器打开太晚P0691 ECU对风扇一的控制线对地短路P0692 ECU对风扇一的控制线对高电平短路P0693 ECU对风扇二的控制线对地短路P0694 ECU对风扇二的控制线对高电平短路P0698 传感器供电电压3过低P0699 传感器供电电压3过高P0704 离合器信号不可信P0856 无用途P1007 无用途P100D 机油温度和冷却液温度比较不可信P1011 轨压控制器正偏差超过上限P1012 轨压控制器正偏差严重超过上限P1013 轨压控制器负偏差低于下限P1014 燃油压力值在发动机倒拖滑行时不可信P1100 空气质量流量计软件修正过大P1101 空气质量流量计上附加空气温度传感器的模拟输出电压过高或过低P1102 空气质量流量计上附加空气温度传感器占空比输出信号过高或过低P1103 冷却水温和油温传感器信号比较不可信P1106 空气质量流量计上附加空气温度传感器的占空比输出信号周期过高P1107 空气质量流量计上附加空气温度传感器的占空比输出信号周期过低P1109 无用途P110A 无用途P110B 无用途P110C 无用途P1112 水温相对空气流量计上的温度传感器的可信性检查报错P1200 喷油器1的正向修正量过大P1201 喷油器1的负向修正量过大P1202 喷油器2的正向修正量过大P1203 喷油器2的负向修正量过大P1204 喷油器3的正向修正量过大P1205 喷油器3的负向修正量过大P1206 喷油器4的正向修正量过大P1207 喷油器4的负向修正量过大P1208 喷油器5的正向修正量过大P1209 喷油器5的负向修正量过大P120A 喷油器6的正向修正量过大P120B 喷油器6的负向修正量过大P120C 喷油器1的动态正向修正量过大P120D 喷油器1的动态负向修正量过大P120E 喷油器2的动态正向修正量过大P120F 喷油器2的动态负向修正量过大P1210 喷油器3的动态正向修正量过大P1211 喷油器3的动态负向修正量过大P1212 喷油器4的动态正向修正量过大P1213 喷油器4的动态负向修正量过大P1214 喷油器5的动态正向修正量过大P1215 喷油器5的动态负向修正量过大P1216 喷油器6的动态正向修正量过大P1217 喷油器6的动态负向修正量过大P1223 喷油器高端短路P1224 喷油器低端与地短路P1225 喷油器其他错误P1226 喷油器其他错误P1227 喷油器其他错误P1228 喷油器其他错误P1229 喷油器开路P122A 喷油器其他错误P122B 喷油器高端短路(暂不用,仅针对6缸机)P122C 喷油器低端与地短路(暂不用,仅针对6缸机)P122D 喷油器其他错误(暂不用,仅针对6缸机)P122E 喷油器其他错误(暂不用,仅针对6缸机)P122F 喷油器其他错误(暂不用,仅针对6缸机)P1230 喷油器其他错误(暂不用,仅针对6缸机)P1231 喷油器开路(暂不用,仅针对6缸机)P1232 喷油器其他错误(暂不用,仅针对6缸机)P1233 1缸喷油器其他错误P1234 1缸喷油器其他错误P1235 1缸喷油器其他错误P1236 2缸喷油器其他错误P1237 2缸喷油器其他错误P1238 2缸喷油器其他错误P1239 3缸喷油器其他错误P123A 3缸喷油器其他错误P123B 3缸喷油器其他错误P123C 4缸喷油器其他错误P123D 4缸喷油器其他错误P123E 4缸喷油器其他错误P123F 5缸喷油器其他错误P1240 5缸喷油器其他错误P1241 5缸喷油器其他错误P1242 6缸喷油器其他错误P1243 6缸喷油器其他错误P1244 6缸喷油器其他错误P12FF 无用途P1301 无用途P1562 空气流量计供电电压过高或过低P1601 ECU对仪表板的冷却水温输出连线对高电平短路P1602 ECU对仪表板的冷却水温输出连线对地短路P1603 ECU对仪表板的冷却水温输出连线开路P1604 ECU对仪表板的冷却水温输出的ECU内部驱动模块过热P1605 ECU对仪表板的发动机转速输出连线对高电平短路P1606 ECU对仪表板的发动机转速输出连线对地短路P1607 ECU对仪表板的发动机转速输出连线开路P1608 ECU对仪表板预热灯的输出线对高电平短路P1609 ECU对仪表板预热灯的输出线对地短路P160A ECU对仪表板预热灯的输出线开路P160B ECU对仪表板预热灯的输出线的驱动模块过热P160C ECU内部模数转化模块故障P1613 防飞车监测(Overrun monitor)检测到的加电时间过大P1614 防飞车监测(Overrun monitor)检测到的转速不可信P1615 无用途P1616 Watch dog错误不能关机P1617 内部供电电压过高错误不能关机P1618 内部供电电压过低错误不能关机P1619 ECU对系统故障灯的输出线对高电平短路P161A ECU对系统故障灯的输出线对地短路P161B ECU对系统故障灯的输出线开路P161C ECU对系统故障灯的驱动模块过热P161D 车型数据被损坏P161E 车型数据不能被选择P161F 无用途P1620 可变涡流比执行器的驱动模块过热P1621 ECU对仪表板的燃油消耗率信号的输出连线对高电平短路P1622 ECU对仪表板的燃油消耗率信号的输出连线对地短路P1623 ECU对仪表板的燃油消耗率信号的输出连线开路P1624 ECU对仪表板的燃油消耗率信号的输出的ECU内部驱动模块过热P1625 ECU对排气制动显示灯的输出线对高电平短路P1626 ECU对排气制动显示灯的输出线对地短路P1627 ECU对排气制动显示灯的输出线开路P1628 ECU对排气制动显示灯的输出的ECU内部驱动模块过热P1629 节流阀位置传感器出错P1630 软件重置P1631 无用途P1637 ECU内部供电模块电压过高P1638 ECU内部供电模块电压过低P1641 无用途P2135 油门踏板电位器1和电位器2相互比较不可信P2141 节流阀执行器控制线对地短路P2142 节流阀执行器控制线对高电平短路P2157 从CAN传输过来的车速信号无效P2226 从CAN传输过来的大气压力传感器信号无效lP2228 大气压力传感器输出电压过低lP2229 大气压力传感器输出电压太高P2264 柴油滤清的油水分离器的水位传感器故障P2267 柴油滤清的油水分离器的水位满P2299 同时采下了油门和刹车踏板P245A EGR冷却器旁通阀执行器控制线开路P245B EGR冷却器旁通阀执行器控制线的驱动模块过热P245C EGR冷却器旁通阀执行器控制线对地短路P245D EGR冷却器旁通阀执行器控制线对高电平短路P2517 模拟式空调压力传感器电压信号超下限(对低电平短路)P2518 模拟式空调压力传感器电压信号超上限(短线或对高电平短路)P2519 从CAN传输过来的空调开关信号无效P2530 停机按钮被卡住P2533 钥匙开关报错T15CDU0404 TSC的请求不可信P0594,巡航控制灯电源段电路故障(开路)P0595,巡航控制灯电源段电路故障(对地短路)P0596,巡航控制灯电源段电路故障(对电瓶短路)P0633,防盗器程序刷写错误U0100,ECM确认哑音(无信号)状态U0101,TCM确认缺席状态U0167,当读取ImmCtl(最多故障)时EEPROM 错误/ICM通讯超时故障U0426,来自ICMF的响应错误(来自ICM响应故障)U1001,BCM确认缺席状态U1002,BSM确认缺席状态U1003,CAN总线关闭状态(CAN确认关闭)。
潍柴欧三故障码大全丶••缺爱泛滥丶•后起之秀7 1楼P0000 没有故障(FORD)P0100 空气流量计线路不良P0101 空气流量计不良(讯号值错误)P0102 空气流量计线路输入电压太低P0103 空气流量计线路输入电压太高P0104 空气流量计线路间歇故障P0105 空气压力传感器线路不良或无讯号输出(FORD)P0106 空气压力传感器系统电压值不正确或打马达时当引擎发动后MAP讯号相同(FORD)P0107 空气压力传器系统输入电压太低P0108 空气压力传器系统输入电压太高P0109 进气温度传感器线路间歇性不良P0110 进气温度传感器线路间歇性不良P0111 进气温度传感器线路(讯号值错误)P0112 进气温度传感器线路电压太低P0113 进气温度传感器线路输入电压太高P0114 进气温度传感器线路间歇故障P0115 水温传感器线路不良P0116 水温传感器线路(讯号错误)P0116 引擎发动20分钟以上,温度仍在30℃以下(TOYOTA)P0117 水温传感器电压太低P0118 水温传感器电压太高P0119 水温传感器电压线路间歇故障P0120 节汽门传感器线路不良P0120 节汽门传感器信号低于0.1V或高于4.9V(TOYOTA)P0121 节汽门传感器线路不良P0121 辅助节汽门传感器电压值不正确或调整不良(TOYOTA)P0121 节汽门传感器的电压无法和进气压力传感器的电压配合(CHRYSER)P0122 节汽门传感器讯号电压太低P0122 辅整助节汽门传感器讯号太高P0123 节汽门传感器线路电压太高P0123 节汽门传感器电压太高P0124 节汽门传感器线路间歇故障P0125 水温传感器感测进入回路(CLOSE LOOP)控制时间太长P0126 水温传感器电压值不稳定P0130 含氧传感器线路失效(BANK 1,SENSOR 1)P0131 含氧传感器线路电压太低或短路(BANK1,SENSOR 1)P0132 含氧传感器线路电压太高(BANK1,STESOR 1) P0133 含氧传感器反应太慢 (BANK1,STESOR 1)P0134 含氧传感器反应次数太少或无作用(BANK1,STESOR 1)P0135 含氧传感器的加热线路不良 (BANK1,STESOR 1)P0136 含氧传感器失效 (BANK1,STESOR 2)P0136 含氧传感器在引擎负荷时电压值不正确(BANK1,STESOR 2)P0137 含氧传感器线路短路 (BANKZ) (BANK2)P0137 含氧传感器电压太低 (BANK1,STESOR 2)P0138 含氧传感器电压太高 (BANK1,STESOR 2)P0139 含氧传感器反应太慢 (BANK1,STESOR 2)P0140 含氧传器反应次数太少或无作用(BANK1,STESOR 2)P0141 含氧传感器加热线路不良 (BANK1,STESOR 2) P0142 含氧传感器加热线路不良 (BANK1,STESOR 3) P0143 含氧传感器电压太低 (BANK1,STESOR 3)P0144 含氧传感器电压太高 (BANK1,STESOR 3)P0145 含氧传感器反应太慢 (BANK1,STESOR 3)P0146 含氧传感器无作用,反应次数太少(BANK1,STESOR 3)P0147 含氧传感器加热线路不良 (BANK1,STESOR 3) P0150 含氧传感器不作用 (BANK2,STESOR 1)P0151 含氧传感器电压太低 (BANK2,STESOR 1)P0152 含氧传感器电压太高 (BANK2,STESOR 1)P0153 含氧传感器反应太慢 (BANK2,STESOR 1)P0154 含氧传感器反应次数太少 (BANK2,STESOR 1) P0155 含氧传感器加热线路不良 (BANK2,STESOR 1) P0156 含氧传感器加热线路不良 (BANK2,STESOR 2) P0157 含氧传感器电压太低 (BANK2,STESOR 2)P0158 含氧传感器电压太高 (BANK2,STESOR 2)P0159 含氧传感器反应太慢 (BANK2,STESOR 2)P0160 含氧传感器反应次数太少或无作用(BANK2,STESOR 2)P0161 含氧传感顺加热线路不良 (BANK2,STESOR 2) P0162 含氧传感器不作用 (BANK2,STESOR 3)P0163 含氧传感器电压太低 (BANK2,STESOR 3)P0164 含氧传感器电压太高 (BANK2,STESOR 3)P0165 含氧传感器反应太慢 (BANK2,STESOR 3)P0166 含氧传感居反应次数太少或无作用(BANK2,STESOR 3)•举报|•2011-11-14 00:22•回复••缺爱泛滥丶•后起之秀7 5楼P0422 触媒系统净化效能太低(BANK 1)P0423 触媒转换器温度时净化效能降低(BANK 1)P0424 触媒转换器工作温度太低(BANK 1)P0430 触媒系统净化效能低于净化范围(BANK 2)P0431 暖车时触媒转换器净化效能降低(BANK 2)P0432 主触媒转换器净化效能太低(BANK 2)P0433 触媒转换器热效能太低(BANK 2)P0440 燃油蒸发器系统管路阻塞(VOLVO)P0440 燃油蒸发系统侦测出少量泄漏P0440 燃油蒸发控制系统线路失效P0441 燃油蒸发控制系统碳罐油气流量不正确或无油气流动P0442 燃油蒸发控制系统检测出少量油气泄漏P0443 燃油蒸发控制系统碳罐电磁伐控制线路失效P0444 燃油蒸发控制系统碳罐电磁伐控制线路断路或电压太低P0445 燃油蒸发控制系统碳罐电磁伐控制线路断路或电压太高P0446 燃油蒸发控制系统碳罐电磁伐控制线路不良(FORD)P0446 燃油蒸发控制系统通风控制阀路线不良(INFINITI)P0447 燃油蒸发控制系统碳罐电磁阀线路断路(FORD)P0448 燃油蒸发控制系统碳罐电磁阀控制线路不良(FORD)P0450 燃油蒸发控制系统压力传感器线路不良P0451 燃油蒸发控制系统压力传感器电压不正确P0452 燃油蒸发控制系统压力传感器电压太低P0453 燃油蒸发控制系统压力传感器电压太高P0454 燃油蒸发控制系统压力传感器间歇故障P0455 燃油蒸发气控制系统检测出大量泄漏P0460 燃油高度传感器线路失效P0461 燃油高度传器线路电压值不正确P0462 燃油高度传器线路电压太低P0463 燃油高度传器线路电压太高P0464 燃油高度传器线路间歇故障P0465 碳罐流量传感器线路失效P0466 碳罐流量传感器线路电压值不正确P0467 碳罐流量传感器线路电压太高P0468 碳罐流量传感器线路电压太低P0469 碳罐流量传感器线路间歇故障P0470 滑轮增压器排气压力传感器线路失效P0471 滑轮增压器排气压力传感器线路电压值不正确P0472 滑轮增压器排气压力传感器电压太低P0473 滑轮增压器排气压力传感器电压太高P0474 滑轮增压器排气压力传感器间歇故障P0475 滑轮增压器排气压力控制阀失效P0476 滑轮增压器排气压力控制阀电压值不正确P0477 滑轮增压器排气压力控制阀电压太低P0478 滑轮增压器排气压力控制阀电压太高P0479 滑轮增压器排气压力控制阀间歇故障P0498 动力转向压力开关信号不良(FORD)P0499 P/N开关信号不良(FORD)P0500 车速传器线路失效或间歇不良(FORD)P0500 车速传感器线路电压太低(ACURA/HONDA)P0501 车速传感器线路电压不正或太高(FORD)P0502 车速传感器电压太低P0503 车速传器输入线路间歇性电压太高P0505 怠速控制系统失效P0506 引擎怠速太低P0507 引擎怠速太高P0510 节汽门传感器怠速接点线路失效P0530 A/C冷媒压力传感器失效P0531 A/C冷媒压力传感器线路电压值不正确或冷媒量不足(FORD)P0532 A/C冷媒压力传感器线路电压太低P0533 A/C冷媒压力传感器线路电压太高P0534 冷气系统有冷媒泄漏P0550 动力转向油压传感器线路失效P0551 动力转向油压传感器线路电压值不正确P0552 动力转向油压传感器线路电压太低P0553 动力转向油压传感器线路电压太高P0554 动力转向油压传感器线路间歇故障P0560 电瓶电压太高或太低P0561 电瓶电压不稳定P0562 电瓶电压太低P0563 电瓶电压太高P0565 定速控制系统ON线路开关信号不良P0566 定速控制系统OFF线路开关信号不良P0567 定速控制系统RESUME线路开关信号不良P0568 定速控制系统STE线路开关信号不良P0569 定速控制系统COAST线路开关信号不良P0570 定速控制系统ACCEL线路开关信号不良。
燃气表故障代码解释闪显故障代码:1.E01 非本系统卡非本系统发行卡,厂商标志不符合,或卡插反解决办法:更换本系统卡或正确插卡2.E03 IC卡电路错误Ic卡电路检测出错。
解决办法:检查插卡是否到位或卡是否已损坏。
3.E05 购卡次数不匹配用户购卡后,只能有效使用一次,购买量被读取到表内后,此卡在充值前不可重复使用。
解决办法:请充值后再试(从补卡购买中充值)4.E06用户卡,表与卡卡号不匹配非本表用户卡(一表一卡).解决办法:更换本表用户卡5.E08数据读取验证错误读卡数据校验错误。
解决办法:插卡重试6. E09 旧卡此卡已被写成旧卡解决办法:请充值后再试7。
E10 卡类型不被表识别本系统卡,定义卡类型出错或卡坏解决办法:换卡重试8.E11密码校验错误卡密码校验出错。
解决办法:插卡重试9。
E13 多次卡使用错误此表非新表,不能使用多次卡解决办法:清零卡清零数据或者多次卡转出数据后再使用常显故障代码:1.E04 数据校验出错表内数据出错2。
E02 回写卡出错新卡标志未被写成旧卡解决办法:A:重新插入此卡3。
E07 定时时间溢出a。
设定时间内没有使用该表b.基表齿轮损坏c.干簧管损坏解决办法:时间设置卡重新设定时间,使用该表(有燃气流通过该表),查看基表及干簧管是否完好,若是则确认设定时间内没有使用该表。
4。
E12 报警器报警外接报警器报警解决办法:检查管道是否有泄露现象,确认无异常后重新插卡解除报警。
补充:工程卡错误代码:ERR21 取数卡回写异常ERR22 存数卡回写异常ERR23 表内剩余量为0,不允许转出数据ERR24 此表为新表,不允许转入数据ERR25 转入表内的数据校验出错E19 累计数据溢出E14 卡数据校验错误(用户卡,密钥设置卡)E15 用户密钥验证错误区域代码错误E16 表已经设置密钥,不能重复设置E17 随机密钥验证错误E19 囤积量溢出错误E21 工程卡取数错误E22 工程卡存数错误E23 取数卡数据验证错误E24 非新表不允许转入数据E25 存数卡数据验证错误。