正泰变频器恒压供水接线与设定
- 格式:ppt
- 大小:449.50 KB
- 文档页数:4
恒压供水系统操作说明
一.本系统原理是利用变频,压力传感器反馈信号控制变频器水泵转
速达到恒压功能。
二.操作方法
(1)在变频停止状态下“面板数字全部显示为0时”通过最下方1#/2#水泵运行切换开关,选择所需运行的泵(注:必须在变频完全停止状态下切换水泵)
(2)按绿色“启动”按钮启动水泵
按红色“停止”按钮停止水泵
(3)压力设定:C3.10-[0]=目标压力值,此值是压力值百分比,用户调节时只需将此值增加或减少1-0.1,然后观察压力恒定范
围即可,不要一次调节过大,(注:“山间热水供水”“山间板
换”压力设定参数项是CD153)。
恒压供⽔变频器设置⽅法介绍在很多的⼯业场所,为了能够做到有效的⽔供应,这时候就需要⽤到恒压供⽔变频器。
这种供⽔器是专门⽤于恒压供⽔⽔泵变频控制器,可以做到供⽔系统运⾏平稳可靠,能够实现⽆⼈供⽔的机器。
那么接下来⼩编就恒压供⽔变频器设置⽅法做⼀个简单的介绍,供⼤家在实际⽣活的时候参考使⽤。
⼀、恒压供⽔变频器的设置前准备:⾸先⼩编为⼤家介绍⼀下恒压供⽔变频器设置前的准备⼯作,⼀般来说可以根据说明书所⽰的电路图,然后连接空⽓开关,电源,漏电开关,等⼀系列开关,然后看到数码管上显⽰的字母是0.0。
这时候⼤家再关掉电源将电源灯熄灭,然后再连接电器,看看我们的恒压变频控制器的接地端⼦是否可靠?这不⼤家必须要仔细的检查,然后⼤家再看看压⼒表上的远程压⼒表,是否安装在⽔泵的出⽔管上。
这时候可以直观地输出我们现在的恒压压⼒值,也可以输出相应的电信号。
如果所有的技术参数与说明书上是⼀致的,那么说明调试准备⼯作已经完毕。
⼆、恒压供⽔变频器的设置:接下来⼩编为⼤家介绍⼀下恒压供⽔变频器的设置调试。
如果所有的恒压变频器的接线是没有错误的,这时候⼤家就可以合上开关和漏电开关。
检查⼀下⽔泵的转向,和反向,是否改变电机的相序,然后⼤家再按运⾏键,到时候时针⽅向旋转键盘的战友的时候,这时候可以输出频率的最上升值,同时⽤万⽤表的直流电压档测试变频器端⼦的电压值。
等到他的压⼒增加到⼀定程度,这时候就可以设定和点压⼒对液的反馈电压值,按下停⽌键。
三、恒压供⽔变频器的参数设置:最后⼩编为⼤家介绍⼀下恒压供⽔变频器的参数设置,合上开关之后,就会看到恒压供⽔变频器的运⾏指⽰灯会⾮常的亮,这时候⼤家就可以输出0.0Hz-30Hz,然后在根据⽤⽔的情况⾃动进⾏调节,但是要保证出⽔⼝的压⼒恒定为5千克。
变频恒压供⽔原理说明变频恒压供⽔设备利⽤专门为风机、泵类、空⽓压缩机等流量和压⼒控制特点⽽研制的专⽤变频调速器。
利⽤变频器的⼀拖三功能,⽽不采⽤昂贵的PLC就可以⾃动控制泵组的运⾏与退出台数,⽽且内置PID功能与我司开发的专门处理恒压供⽔的控制板,可以⽅便地与远传压⼒表连⽤,同⽽完成供⽔压⼒的闭环控制,在管⽹流量变化时达到稳定供⽔压⼒和节约电能的⽬的。
正泰通用变频器使用说明书正泰通用变频器使用说明书1.引言1.1 文档目的1.2 阅读对象1.3 术语定义2.变频器概述2.1 产品介绍2.2 技术规格2.3 功能特点3.安装与调试3.1 安全须知3.2 变频器安装3.3 电气接线3.4 参数设置3.5 故障排除4.操作与使用4.1 变频器界面介绍4.2 启动与停止操作4.3 运行模式切换4.4 速度设定与调节4.5 参数调整与保存5.维护与保养5.1 日常维护要点5.2 清洁与防尘5.3 保养计划5.4 维修与更换零部件6.安全提示与注意事项6.1 使用前的安全检查6.2 变频器使用时的注意事项 6.3 紧急停止与事故处理6.4 电气安全注意事项7.技术支持与常见问题解答(FAQ)7.1 技术支持热线7.2 常见问题解答8.附件8.1 变频器安装图纸8.2 电气接线示意图8.3 故障排除流程图8.4 维修零部件清单法律名词及注释:1.变频器:通用变频器是一种用于驱动电机并调节输出频率的装置。
2.安装图纸:详细说明变频器在设备或系统中的安装位置和方式的图纸或图解。
3.电气接线示意图:用于展示变频器与电源、电机、控制系统之间的连接关系和接线方式的示意图。
4.故障排除流程图:描述了遇到特定故障时,应如何进行逐步排除的流程图。
5.维修零部件清单:列出了可能需要维修和更换的变频器零部件和配件清单,包括名称、型号、数量等信息。
本文档涉及附件:1.变频器安装图纸.pdf2.电气接线示意图.png3.故障排除流程图.jpg4.维修零部件清单.xlsx。
变频器操作方法接线方法
变频器的操作方法和接线方法可以根据具体的品牌和型号有所不同,但是一般情况下可以按照以下步骤进行操作和接线:
操作方法:
1. 将变频器接通电源,并确保电源开关处于关闭状态。
2. 根据需要调整变频器的参数设置,如输出频率、转速等。
3. 打开电源开关,变频器开始供电。
4. 打开变频器的启动按钮,变频器开始运行。
5. 根据需要调整变频器的运行状态,如增加或减少转速、调整加速度等。
接线方法:
1. 在接线之前,确保变频器和电机的参数相匹配,如电压、功率等。
2. 将电源线连接到变频器的电源输入端子,通常为L1、L2、L3三相输入。
3. 将电机线连接到变频器的电机输出端子,通常为UVW三相输出。
4. 根据需要,连接外部设备,如启动按钮、停止按钮、速度控制器等,通过控制端子或IO接口连接。
5. 确保所有连接稳固可靠,并检查接线是否有错误,如接错极性、接触不良等。
请注意,以上仅为一般的操作方法和接线方法,具体情况还需根据变频器的具体型号和品牌进行操作和接线。
建议在操作之前查阅变频器的用户手册或咨询相关
的专业人员。
变频器接线规范及参数变频器接线规范及参数2011-06-03 16:36:39信号线与动力线必须分开走线:使用模拟量信号进行远程控制变频器时,为了减少模拟量受来自变频器和其它设备的干扰,请将控制变频器的信号线与强电回路(主回路及顺控回路)分开走线。
距离应在30cm以上。
即使在控制柜内,同样要保持这样的接线规范。
该信号与变频器之间的控制回路线最长不得超过50m。
信号线与动力线必须分别放置在不同的金属管道或者金属软管内部:连接PLC和变频器的信号线如果不放置在金属管道内,极易受到变频器(变频器的相关产品)和外部设备的干扰;同时由于变频器无内置的电抗器,所以变频器的输入和输出级动力线对外部会产生极强的干扰,因此放置信号线的金属管或金属软管一直要延伸到变频器的控制端子处,以保证信号线与动力线的彻底分开。
1) 模拟量控制信号线应使用双股绞合屏蔽线,电线规格为0.75mm2。
在接线时一定要注意,电缆剥线要尽可能的短(5-7mm 左右),同时对剥线以后的屏蔽层要用绝缘胶布包起来,以防止屏蔽线与其它设备接触引入干扰。
2) 为了提高接线的简易性和可靠性,推荐信号线上使用压线棒端子。
变频器的运行和相关参数的设置:变频器的设定参数多,每个参数均有一定的选择范围,使用中常常遇到因个别参数设置不当,导致变频器不能正常工作的现象。
控制方式:即速度控制、转距控制、PID控制或其他方式。
采取控制方式后,一般要根据控制精度,需要进行静态或动态辨识。
最低运行频率:即电机运行的最小转速,电机在低转速下运行时,其散热性能很差,电机长时间运行在低转速下,会导致电机烧毁。
而且低速时,其电缆中的电流也会增大,也会导致电缆发热。
最高运行频率:一般的变频器最大频率到60Hz,有的甚至到400Hz,高频率将使电机高速运转,这对普通电机来说,其轴承不能长时间的超额定转速运行,电机的转子是否能承受这样的离心力。
载波频率:载波频率设置的越高其高次谐波分量越大,这和电缆的长度,电机发热,电缆发热变频器发热等因素是密切相关的。
恒压供水变频器压力设置调节步骤一、变频器参数设置步骤例:比如欲将正转点动频率由5Hz修改为10Hz步骤(F1.20由5.00Hz修改为10.00Hz)①按编程键进入编程状态,LED显示屏显示F0.00。
②按<< 键可以切换需要更改的百位、十位或者个位。
③键将相应位的数字更改。
显示屏改为显示到F1.20。
④按ENTER 键就能看到对应数字5.00。
⑤按<< 键到“510.00。
⑥按ENTER 键保存F1.20的值并自动显示下一个功能码。
⑦按编程键退出编程状态。
二、恒压供水压力值设置①设置F8.02(压力值百分比):设定压力和压力表量程的百分比。
比如量程为 1.6Mpa(16Kg),要设置0.4Mpa(4Kg)的压力,0.4/1.6=25%,把F8.02设置为25即可。
②设置F8.15(睡眠阀值):给定压力的百分比。
比如设定压力为4Kg,100%就表示睡眠阀值为4KG。
即表示压力达到4Kg后变频器逐渐进入休眠状态。
③设置F8.16(苏醒阀值):给定压力的百分比。
比如设定压力为4Kg,60%就表示睡苏醒阀值为4*60%=2.4Kg。
即表示压力值降到2.4Kg后变频器开始启动。
注:4KW变频器输入压力外部已反向输入,即外部输入10V,变频器实际接收0V。
设置压力按正常设置即可(小值启动大值停止)。
比如:要设置8V(对应0.96Mpa)启动,那变频器设置苏醒阀值对应为2V(0.32Mpa);要设置4V(0.64Mpa)停止,那变频器睡眠阀值就需设置6V(对应压力0.96Mpa)。
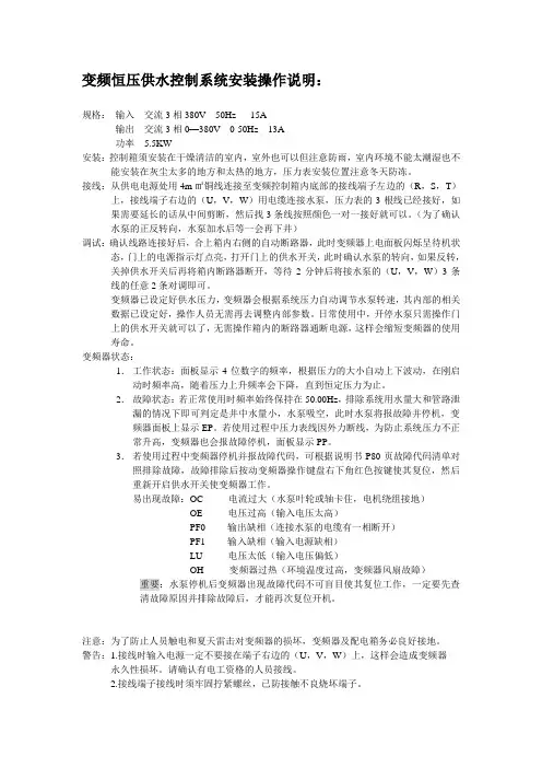
变频恒压供水控制系统安装操作说明:规格:输入交流3相380V 50Hz 15A输出交流3相0—380V 0-50Hz 13A功率 5.5KW安装:控制箱须安装在干燥清洁的室内,室外也可以但注意防雨,室内环境不能太潮湿也不能安装在灰尘太多的地方和太热的地方,压力表安装位置注意冬天防冻。
接线:从供电电源处用4m㎡铜线连接至变频控制箱内底部的接线端子左边的(R,S,T)上,接线端子右边的(U,V,W)用电缆连接水泵,压力表的3根线已经接好,如果需要延长的话从中间剪断,然后找3条线按照颜色一对一接好就可以。
(为了确认水泵的正反转向,水泵加水后等一会再下井)调试:确认线路连接好后,合上箱内右侧的自动断路器,此时变频器上电面板闪烁呈待机状态,门上的电源指示灯点亮,打开门上的供水开关,此时确认水泵的转向,如果反转,关掉供水开关后再将箱内断路器断开,等待2分钟后将接水泵的(U,V,W)3条线的任意2条对调即可。
变频器已设定好供水压力,变频器会根据系统压力自动调节水泵转速,其内部的相关数据已设定好,操作人员无需再去调整内部参数。
日常使用中,开停水泵只需操作门上的供水开关就可以了,无需操作箱内的断路器通断电源,这样会缩短变频器的使用寿命。
变频器状态:1.工作状态:面板显示4位数字的频率,根据压力的大小自动上下波动,在刚启动时频率高,随着压力上升频率会下降,直到恒定压力为止。
2.故障状态:若正常使用时频率始终保持在50.00Hz,排除系统用水量大和管路泄漏的情况下即可判定是井中水量小,水泵吸空,此时水泵将报故障并停机,变频器面板上显示EP。
若使用过程中压力表线因外力断线,为防止系统压力不正常升高,变频器也会报故障停机,面板显示PP。
3.若使用过程中变频器停机并报故障代码,可根据说明书P80页故障代码清单对照排除故障,故障排除后按动变频器操作键盘右下角红色按键使其复位,然后重新开启供水开关使变频器工作。
易出现故障:OC--------电流过大(水泵叶轮或轴卡住,电机绕组接地)OE--------电压过高(输入电压太高)PF0-------输出缺相(连接水泵的电缆有一相断开)PF1-------输入缺相(输入电源缺相)LU--------电压太低(输入电压偏低)OH--------变频器过热(环境温度过高,变频器风扇故障)重要:水泵停机后变频器出现故障代码不可盲目使其复位工作,一定要先查清故障原因并排除故障后,才能再次复位开机。
变频器恒压供水调试教程首先要明白恒压供水系统中的几个参数。
>>>>兆帕与公斤“1兆帕”是压强的单位,即1兆帕=1000000帕的。
一平方米的面积上受到的压力是一牛顿时所产生的压强为一帕斯卡[1Pa=1N/(M×M)]。
而公斤力是力的单位:1公斤力=9.8牛顿。
这是两个不同概念的物理量,没法说“1兆帕等于多少公斤力”。
但彼此有一定的关系:要产生“1兆帕”的压强,需在1平方厘米的面积上,施加的压力约是10公斤。
1公斤压力=0.098兆帕,所以:1兆帕(MPA)≈10.2公斤压力(KG/CM^2)1MPa=10.197公斤/厘米2=101.97m水柱,可以让水升高101.97m。
>>>>变频器中PID的定义PID控制器参数的工程整定,各种调节系统中P.I.D参数经验数据以下参照:温度T: P=20~60%,T=180~600s,D=3-180s压力P: P=30~70%,T=24~180s,液位L: P=20~80%,T=60~300s,流量L: P=40~100%,T=6~60s。
基本的PID算法,需要整定的系数是Kp(比例系数),Ki(积分系数),Kd(微分系数)三个。
这三个参数对系统性能的影响如下:>>>>比例系数Kp① 对动态性能的影响比例系数Kp加大,使系统的动作灵敏,速度加快,Kp偏大,振荡次数加多,调节时间加长。
当Kp太大时,系统会趋于不稳定,若Kp太小,又会使系统的动作缓慢;② 对稳态性能的影响加大比例系数Kp,在系统稳定的情况下,可以减小静差,提高控制精度,但是加大Kp只是减少静差,不能完全消除。
>>>>积分系数Ki① 对动态性能的影响积分系数Ki通常使系统的稳定性下降。
Ki太大,系统将不稳定;Ki 偏大,振荡次数较多;Ki太小,对系统性能的影响减少;而当Ki合适时,过渡特性比较理想;② 对稳态性能的影响积分系数能消除系统的静差,提高控制系统的控制精度。
变频器恒压供水的调试教程首先要明白恒压供水系统中的几个参数1.兆帕与公斤:“1兆帕”是压强的单位,即1兆帕=1000000帕的。
一平方米的面积上受到的压力是一牛顿时所产生的压强为一帕斯卡[1Pa=1N/(M×M)]。
而公斤力是力的单位:1公斤力=9.8牛顿。
这是两个不同概念的物理量,没法说“1兆帕等于多少公斤力”。
但彼此有一定的关系:要产生“1兆帕”的压强,需在1平方厘米的面积上,施加的压力约是10公斤。
1公斤压力=0.098兆帕,所以:1兆帕(MPA)≈10.2公斤压力(KG/CM^2)1MPa=10.197公斤/厘米2=101.97m水柱,可以让水升高101.97m。
2、变频器中PID的定义PID控制器参数的工程整定,各种调节系统中P.I.D参数经验数据以下可参照:温度T: P=20~60%,T=180~600s,D=3-180s压力P: P=30~70%,T=24~180s,液位L: P=20~80%,T=60~300s,流量L: P=40~100%,T=6~60s。
基本的PID算法,需要整定的系数是Kp(比例系数),Ki(积分系数),Kd(微分系数)三个。
这三个参数对系统性能的影响如下:(1)比例系数 Kp① 对动态性能的影响比例系数Kp加大,使系统的动作灵敏,速度加快,Kp偏大,振荡次数加多,调节时间加长。
当Kp太大时,系统会趋于不稳定,若Kp太小,又会使系统的动作缓慢;② 对稳态性能的影响加大比例系数Kp,在系统稳定的情况下,可以减小静差,提高控制精度,但是加大Kp只是减少静差,不能完全消除。
(2)积分系数 Ki① 对动态性能的影响积分系数Ki通常使系统的稳定性下降。
Ki太大,系统将不稳定;Ki偏大,振荡次数较多;Ki太小,对系统性能的影响减少;而当Ki合适时,过渡特性比较理想;② 对稳态性能的影响积分系数能消除系统的静差,提高控制系统的控制精度。
但是若Ki太小时,积分作用太弱,以致不能减小静差。
一看就学会恒压供水变频器设置方法随着国家在供水行业的投资力度加大,水厂运行自动化水平不断提高,PLC在供水行业应用逐步增多。
恒压供水变频器就是采用PLC 作为中心控制单元,利用变频器与PID结合,根据系统状态可快速调整供水系统的工作压力,达到恒压供水的目的,提高了系统的工作稳定性,得到了良好的控制效果以及明显的节能效果。
一些专用的恒压供水变频器,还具备一定的防水、防尘能力。
下面就让小编来向你介绍下恒压供水变频器的相关知识以及恒压供水变频器设置方法。
一、恒压供水变频器工作原理根据用户要求,先设定给水压力值,然后通电运行,压力传感器监测管网压力,并转为电信号送至可编程控制器或微机控制器,经分析处理,将信号传至变频器来控制水泵运行,当用水量增加时,其输出的电压及频率升高,水泵转数升高,出水量增加,当水量减小时,水泵转数降低,减少出水量,使管网压力维持设定压力值,,在多台泵运行时,逐机软启动,由变频转工频至压力流量满足为止,实现了水泵的循环控制,当夜间小流量运行时,可通过变频水泵来维持工作,变频给水泵可以停机保压。
二、恒压供水变频器控制原理1、调速原理交流电机转速特性:n=60f(1-s)/p,其中n 为电机转速,f为交流电频率,s 为转差率,p为极对数。
电机选定之后s 、p则为定值,电机转速n和交流电频率f 成正比,使用变频器来改变交流电频率,即可实现对电机变频无级调速。
2、根据离心泵的负载工作原理可知:流量与转速成正比:Q∝N转矩与转速的平方成正比:T∝N2功率与转速的三次方成正比:P∝N3而且变频调速自身的能量损耗极低,在各种转速下变频器输入功率几乎等于电机轴功率,由此可知在使用变频调速技术供水时,系统中流量变化与功率的关系:P变=N3P额=Q3P额采用出口阀控制流量的方式,电机在工频运行时,系统中流量变化与功率的关系:P阀=(0.4 0.6Q)P额其中,P为功率N为转速Q为流量例如设定当前流量为水泵额定流量的60%,则采用变频调速时P 变=Q3P额=0.216P额,而采用阀门控制时P阀=(0.4 0.6Q)P额=0.76P额,节电=(P阀-P变)/P阀*100%=71.6%。
、接线:按图所示的电路,连接空气开关、漏电开关、电源,检查接线无误后,合上 空气开关,变频器上电,数码管显示 0.0 0关掉电源,电源指示灯熄灭后,再连接电机、起停开关、远程压力表、限流 电阻等,变频器和电动机接地端子可靠接地,并仔细检查。
压力表选用YTZ-150电位器式远程压力表,安装在水泵的出水管上,该压力 表适用于一般压力表适用的工作环境场所, 应的电信号,输出的电信号传至远端的控制器。
二、开环调试:检查接线无误后,合上空气开关和漏电开关,变频器上电,数码管显示0.0, 按JOG 键,检查水泵的转向,若反向,改变电机相序。
按运行键RUN 运行指示灯亮(绿色),顺时针方向旋转键盘旋钮,输出频 率上升,观察压力表的压力指示,同时用万用表直流电压档测量变频器端子和GND 之间电压值,随着变频器输出频率升高,压力增加, VF 和GND 之间的反 馈电压上升,记录下将要设定的恒定压力(比如 5Kg )对应的反馈电压值(比如 3.1V )。
按停车键STOP 变频器减速停车。
第一篇既可直观测出压力值,又可以输出相 压力表有红、黄、蓝三根引出线。
压力表电气技术参数:电阻满量程:400Q< 20 Q (黄、红) ;满量程压力上限电阻值:W(蓝、红);零压力起始电阻值: 360Q (黄、红) ;接线端外加电压:W 10V (蓝、 红) MCCB 三相 电源运行/停止开关 故障复位,卜 按钮 .R SINB005 打倉咯5■地接地 ~ 水泵 RUM RST ■XL1 01 712-150 远班力表VF 进水口三、闭环变频恒压运行:合上起停开关,变频器运行指示灯亮,输出频率从0.0Hz 到达30.0Hz 后,根据用水情况自动调节,保证出水口的压力恒定为5Kg。
增大F4.06的参数设定值,出水口的压力增加,减小F4.06 的参数设定值,出水口的压力降低。
第二篇、前言目前,应用最广泛的变频恒压供水系统是水泵出口压力恒定系统,其工作原理是在水泵出水口安装压力传感器,将测定的压力值转换成电信号输入压力控制器,压力控制器根据设定压力值与测定压力之间的差值,通过PI 调节运算后,控制变频器,调节水泵的转速,使水泵出口压力保持恒定。
英威腾CHF100系A列变频器,要求:PID恒压控制,压力保持2KG,用4-20mA电流反馈,控制线怎么接,参数如何设置二线制接线:AI2、+24V,J16跳线到导流端子参数设置: P0.01=1 (外部信号控制启动、停止,启动端子指令通道)P0.04=50 (上限频率)P0.05=10-20(下限频率)P0.07=6 (PID控制设定)P0.11=加速时间P0.12=减速时间电机参数电机功率额定电流等P9.00=0P9.01=40%(传感器压力量程0.6MPA)P9.02=1P9.04=1.0KP(比例增益)P9.05=o.5S(积分增益) (如果压力波动较大、适当调大) 适当调节比例增益和积分增益可调节压力变化的快慢压力变送器选型要点:1、变送器要测量什么样的压力:先确定系统中要确认测量压力的最大值,一般而言,需要选择一个具有比最大值还要大1.5倍左右的压力量程的变送器。
这主要是在许多系统中,尤其是水压测量和加工处理中,有峰值和持续不规则的上下波动,这种瞬间的峰值能破坏压力传感器,持续的高压力值或稍微超出变送器的标定最大值会缩短传感器的寿命,然而,由于这样做会精度下降。
于是,可以用一个缓冲器来降低压力毛刺,但这样会降低传感器的响应速度。
所以在选择变送器时,要充分考虑压力范围,精度与其稳定性。
2、什么样的压力介质:我们要考虑的是压力变送器所测量的介质,黏性液体、泥浆会堵上压力接口,溶剂或有腐蚀性的物质会不会破坏变送吕中与这些介质直接接触的材料。
以上这些因素将决定是否选择直接的隔离膜及直接与介质接触的材料。
一般的压力变送器的接触介质部分的材质采用的是316不锈钢,如果你的介质对316不锈钢没有腐蚀性,那么基本上所有的压力变送器都适合你对介质压力的测量.如果你的介质对316不锈钢有腐蚀性,那么我们就要采用化学密封,这样不但起到可以测量介质的压力,也可以有效的阻止介质与压力变送器的接液部分的接触,从而起到保护压力变送器,延长了压力变送器的寿命.3、变送器需要多大的精度:决定精度的有,非线性,迟滞性,机电商务网非重复性,温度、零点偏置刻度,温度的影响。
变频恒压供水操作说明
一变频控制
使用变频供水首先把变频器三相电源开关打开,再把电控柜门上的大转换开关打到系统变频,然后打开变频运行开关。
这时会变频自动控制到所设定的压力。
二定时控制
只有在系统变频和变频运行同时打开,定时器才会根据所设定的时间自动运行。
定时器的设置:首先打开电控柜的门找到定时器,在定时器上找到定时按键,按一次出现一开,这是设定
第一次开,再按一次定时出现一关,这是设定第一次关。
以此类推一天最多能设定十次。
三工频控制
变频器如出现问题:可先使用工频临时供水,首先打开电控柜门把工频三相开关打开,再把电控柜门上的大转换打到系统工频、再按工频启动按钮,这时工频启动但是要把压力控制在三到四公斤之内,如果压力过大请按工频停止按钮,如不停止会把管道冲坏。
四变频器故障报警
变频器出现正常运转中停止运行、打开电控柜门如发现变频器显示面板上有大写字母,请参照变频器说明书107页进行排除故障。
五变频器参数设定
请阅读变频器说明书。
六压力设定
根据变频器说明书找H-16设定压力加大减小。
英威腾CHF100系A列变频器,要求:PID恒压控制,压力保持2KG,用4-20mA电流反馈,控制线怎么接,参数如何设置二线制接线:AI2、+24V,J16跳线到导流端子参数设置: P0.01=1 (外部信号控制启动、停止,启动端子指令通道)P0.04=50 (上限频率)P0.05=10-20(下限频率)P0.07=6 (PID控制设定)P0.11=加速时间P0.12=减速时间电机参数电机功率额定电流等P9.00=0P9.01=40%(传感器压力量程0.6MPA)P9.02=1P9.04=1.0KP(比例增益)P9.05=o.5S(积分增益) (如果压力波动较大、适当调大)适当调节比例增益和积分增益可调节压力变化的快慢压力变送器选型要点:1、变送器要测量什么样的压力:先确定系统中要确认测量压力的最大值,一般而言,需要选择一个具有比最大值还要大1.5倍左右的压力量程的变送器。
这主要是在许多系统中,尤其是水压测量和加工处理中,有峰值和持续不规则的上下波动,这种瞬间的峰值能破坏压力传感器,持续的高压力值或稍微超出变送器的标定最大值会缩短传感器的寿命,然而,由于这样做会精度下降。
于是,可以用一个缓冲器来降低压力毛刺,但这样会降低传感器的响应速度。
所以在选择变送器时,要充分考虑压力范围,精度与其稳定性。
2、什么样的压力介质:我们要考虑的是压力变送器所测量的介质,黏性液体、泥浆会堵上压力接口,溶剂或有腐蚀性的物质会不会破坏变送吕中与这些介质直接接触的材料。
以上这些因素将决定是否选择直接的隔离膜及直接与介质接触的材料。
一般的压力变送器的接触介质部分的材质采用的是316不锈钢,如果你的介质对316不锈钢没有腐蚀性,那么基本上所有的压力变送器都适合你对介质压力的测量.如果你的介质对316不锈钢有腐蚀性,那么我们就要采用化学密封,这样不但起到可以测量介质的压力,也可以有效的阻止介质与压力变送器的接液部分的接触,从而起到保护压力变送器,延长了压力变送器的寿命.3、变送器需要多大的精度:决定精度的有,非线性,迟滞性,机电商务网非重复性,温度、零点偏置刻度,温度的影响。
英威腾CHF100系A列变频器,要求:PID恒压控制,压力保持2KG,用4-20mA电流反馈,控制线怎么接,参数如何设置二线制接线:AI2、+24V,J16跳线到导流端子参数设置: P0.01=1 (外部信号控制启动、停止,启动端子指令通道)P0.04=50 (上限频率)P0.05=10-20(下限频率)P0.07=6 (PID控制设定)P0.11=加速时间P0.12=减速时间电机参数电机功率额定电流等P9.00=0P9.01=40%(传感器压力量程0.6MPA)P9.02=1P9.04=1.0KP(比例增益)P9.05=o.5S(积分增益) (如果压力波动较大、适当调大) 适当调节比例增益和积分增益可调节压力变化的快慢压力变送器选型要点:1、变送器要测量什么样的压力:先确定系统中要确认测量压力的最大值,一般而言,需要选择一个具有比最大值还要大1.5倍左右的压力量程的变送器。
这主要是在许多系统中,尤其是水压测量和加工处理中,有峰值和持续不规则的上下波动,这种瞬间的峰值能破坏压力传感器,持续的高压力值或稍微超出变送器的标定最大值会缩短传感器的寿命,然而,由于这样做会精度下降。
于是,可以用一个缓冲器来降低压力毛刺,但这样会降低传感器的响应速度。
所以在选择变送器时,要充分考虑压力范围,精度与其稳定性。
2、什么样的压力介质:我们要考虑的是压力变送器所测量的介质,黏性液体、泥浆会堵上压力接口,溶剂或有腐蚀性的物质会不会破坏变送吕中与这些介质直接接触的材料。
以上这些因素将决定是否选择直接的隔离膜及直接与介质接触的材料。
一般的压力变送器的接触介质部分的材质采用的是316不锈钢,如果你的介质对316不锈钢没有腐蚀性,那么基本上所有的压力变送器都适合你对介质压力的测量.如果你的介质对316不锈钢有腐蚀性,那么我们就要采用化学密封,这样不但起到可以测量介质的压力,也可以有效的阻止介质与压力变送器的接液部分的接触,从而起到保护压力变送器,延长了压力变送器的寿命.3、变送器需要多大的精度:决定精度的有,非线性,迟滞性,机电商务网非重复性,温度、零点偏置刻度,温度的影响。