全国最全焊条型号、用途对照表
- 格式:doc
- 大小:726.50 KB
- 文档页数:47
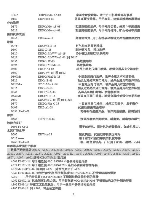
D132 EDPCrMo-A2-03 常温中硬度堆焊,适于矿山机械堆焊与修补D167 EDPMn6-15 常温高硬度堆焊,用于农业、建筑机械等的磨损部分的堆焊D172 EDPCrMo-A3-03 常温高硬度堆焊,用于堆焊齿轮、挖泥斗等磨损面D212 EDPCrMo-A4-03 常温高硬度堆焊,用于堆焊挖斗、矿山机械等受磨损的机件表面D256 EDNn-A-16 高锰钢堆焊,用于各种破碎机等受冲击磨损部位的堆焊D276 EDCrNn-B-16 耐气蚀高铬锰钢堆焊D307 EDD-D-15 高速钢刀具、刃口堆焊D317 EDRCrMoWV-A3-15 冷冲模及切削刀具的堆焊D322 EDRCrMoWV-A1-03 同D317D337 EDRCrW-15 热煅模堆焊D397 EDRCrMnMo-15 热煅模堆焊D502 EDCr-A1-03 轴及中温高压阀门堆焊,堆焊金属具有空淬特性D507 EDrCrW-15 同D502D507Mo EDRCrMnMo-15 中温高压阀门堆焊,堆焊金属具有空淬特性D512 EDCr-B-03 轴及过热蒸汽阀门堆焊,堆焊金属具有空淬特性D516MA EDCrMn-A-16 中温高压阀门堆焊,堆焊金属具有空淬特性D517 EDCr-B-15 轴及过热蒸汽阀门堆焊,堆焊金属具有空淬特性D547 EDCrNi-A-15 高温高压阀门堆焊,抗擦伤性强D547Mo EDCrNi-B-15 高温高压阀门堆焊,堆焊金属时效强化效果显着D557 EDCrNi-C-15 同D547MoD577 EDZCrMn-C-15 中温高压阀门堆焊,堆焊工艺简单,易于操作D608 EDZ-A1-08 抗磨粒磨损表面堆焊D658 Fe-Cr-B 高铬钼石墨型焊条,堆焊高温耐磨,耐腐蚀的部件D667 EDZCr-C-15 抗强烈磨损表面堆焊,耐磨损、耐腐蚀和耐气蚀能力良好D698 Fe-Cr-B 用于破碎机,搅拌机的磨损修复,如砖机搅刀、水泥厂塔盘等D707 EDW-A-15 碳化钨型,抗强烈磨损表面堆焊D717 ------ 用于耐岩石强烈磨损的机械零件D968 Fe-Cr-B 铬、硼含量较高,广泛用于矿山、建材、石料破碎等易磨损件的修复铬镍不锈钢焊条A002、A022、A022Mo、A042、A052、A062、A102、A107、A132、A137、A172、A202、A207、A212、A237、A222、A302、A302SL、A307、A312、A402、A407、A412、A422、A502、A507、A607、A902牌号GB(AWS)主要用途A002 E308L-16 用于超低碳00Cr19Ni10不锈钢结构的焊接A022 E316L-16 用于超低碳00Cr18Ni12Mo系列不锈钢结构的焊接A022Mo E317L-16 用途同A022,耐蚀性更优于A022A042 E309MoL-16 抗蚀性能优异.用于超低碳00Cr23Ni13Mo2不锈钢结构的焊接A052 ------ 用于超低碳00Cr18Ni24Mo5不锈钢结构及异种钢的焊接A062 E309L-16 抗晶间腐蚀能力强,用于超低碳00Cr18Ni24Mo5不锈钢结构及异种钢的焊接A102 E308-16 焊接工艺性能优异,用于一般的不锈钢结构的焊接A107 E308-15 同A102,可全位置焊接A132 E347-16 抗晶间腐蚀能力强,用于重要耐腐蚀含钛稳定的0Cr19Ni11Ti不锈钢的焊接A137 E347-15 用途同A132,可全位置焊接A172 E307-16 抗裂性好,焊ASTM307钢及异种钢A202 E316-16 用于非氧化性酸介质工作的0Cr18Ni12Mo2不锈钢结构的焊接A207 E316-15 同A202,可全位置焊接A212 E318-16 同A202,抗晶间腐蚀性能好A237 E318V-15 用于一般耐热及耐腐蚀的0Cr18Ni10及0Cr18Ni12Mo不锈钢结构焊接A222 E317MoCu-16 在硫酸介质中抗腐蚀性能优异,用于焊接相同类型的含铜的不锈钢A302 E309-16 用于0Cr24Ni13类型的不锈钢及复合钢、异种钢、高铬钢、高锰钢等结构焊接A302SL E309Mo-16 对渗铝层保护好,焊接Q235、20g、Cr5Mo等钢材表面渗铝部件A307 E309-15 用途同A302,可全位置焊接A312 E309Mo-16 异种钢焊接效果好,用于0Cr24Ni13Mo2类型不锈钢、异种钢、复合钢的焊接A402 E310-16 用于在高温条件下工作的0Cr26Ni21耐热不锈钢及铬钢、异种钢的焊接A407 E310-15 同A402,可全位置焊接A412 E310Mo-16 同A402,在抗裂、耐蚀、耐热方面优于A402、A407A422 ------ 用于0Cr25Ni20Si2奥氏体耐热钢及异种钢的焊接A502 ED16-25MoN-16 用于焊接呈淬火状态下的低、中合金钢、异种钢结构.以及同类型的热强钢A507 ED16-25MoN-15 同A502,可全位置焊接A607 E330MoMnWNb-15 用于工作温度850-900℃高温条件下0Cr20Ni32、Cr18Ni37等不锈钢焊接A902 E320-16 耐蚀性优异,抗氧化能力强,用于硫酸、硝酸、磷酸和氧化性酸腐蚀介质中铬不锈钢焊条G202、G207、G217、G302牌号GB(AWS)主要用途G202 E410-16 用于0Cr13及1Cr13不锈钢结构的焊接.也可用于耐蚀堆焊G207 E410-15 用途同G202,可全位置焊接G217 E410-15 用于0Cr13、1Cr13、2Cr13不锈钢结构焊接G302 E430-16 用于耐硝酸腐蚀、耐热的Cr17不锈钢结构的焊接铜及铜合金焊条Cu107 、Cu207、Cu227 、Cu237 牌号GB(AWS) 主要用途Cu107 ECu 紫铜.耐大气,海水腐蚀.导电性好。
焊条标准对照表,很全,值得收藏碳钢焊条简明表牌号国标美标作⽤及⽤途J421E4313E6013焊接低碳钢结构,特别适于薄板⼩件及要求焊缝表⾯美观和光洁的盖⾯焊。
J421Fe E4313E6013焊接⼀般低碳钢结构,特别适于薄板⼩件及短焊缝的间断焊和要求焊缝表⾯光洁的盖⾯焊。
J421Fe16E4324E6024焊接⼀般低碳钢结构和⽤于要求表⾯光洁的盖⾯焊。
J421X E4313E6013适⽤于焊接⼀般船⽤碳钢及镀锌钢板,尤其适⽤于薄板⽴向下焊及间断焊。
J422E4303⽤于焊接较重要的低碳钢结构和强度等级低的低合⾦钢结构,如Q235、09MnV、09Mn2等。
J422GM E4303适⽤于海上平台、船舶、车辆、⼯程机械等结构表⾯装饰焊缝的焊接。
J422Fe E4303⽤于焊接较重要的低碳钢结构和强度等级低的低合⾦钢结构,如Q235、09MnV、09Mn2等。
J422Fe16E4323⽤于较重要的低碳钢结构的焊接。
J423E4301⽤于焊接较重要的低碳钢结构,如车辆、建筑结构、重型机械结构等的焊接。
J424E4320E6020可焊接较重要的碳钢结构,如重型机械、建筑机械等。
J425E4311适于薄板结构的对接、⾓接及搭接焊。
如电站烟道、风道、变压器的油箱、船体和车辆外板的低碳钢结构。
J426E4316E6016⽤于焊接重要的低碳钢和低合⾦钢的结构,如造船、桥梁、压⼒容器等。
J427E4315⽤于焊接重要受压载荷或低碳钢厚板结构和低合⾦钢的结构,如机械、造船、桥梁、压⼒容器等。
J501Fe E7014E7014⽤于碳钢和低合⾦结构的焊接,如16Mn等船舶、车辆及机械结构的焊接。
J501Fe15E5024E7024⽤于碳钢和低合⾦结构的焊接,如16Mn等船舶、机车车辆及锅炉等结构的焊接。
J501Fe18E5024适⽤于低碳钢以及普通船⽤Q235A、B、D级钢的焊接,如船舶舾装件、⼀般结构预制件等。
J502E5003主要⽤于490MPa抗拉强度等级的低合⾦钢结构的焊接,如建筑⽤螺纹钢及其它16Mn等结构钢的焊接。
表12.4 常用焊条型号和牌号对照表1名词解释:E,表示焊条。
前两位数字表示熔敷金属的抗拉强度最小值,单位为㎏(应换算成相应的Mpa)。
第3位数字表示焊接位置:0和1表示可以全位置焊接(平、仰、立、横)。
2表示焊条适用于平焊和平角焊。
4表示向下立焊。
第3位和第4位数字组合时表示焊接电流种类及药皮类型。
在第四位数字后附加“R“表示耐吸潮焊条,附加“E,表示焊条。
前两位数字表示熔敷金属的抗拉强度最小值,单位为㎏(应换算成相应的Mpa)。
第3位数字表示焊接位置:0和1表示可以全位置焊接(平、仰、立、横)。
2表示焊条适用于平焊和平角焊。
4表示向下立焊。
第3位和第4位数字组合时表示焊接电流种类及药皮类型。
在第四位数字后附加“R“表示耐吸潮焊条,附加“M“表示耐吸潮和力学性能有特殊规定的焊条,附加“-1“表示冲击性能有特殊规定的焊条。
例1:E4315,表示低氢钠型焊条,适用于全位置焊接,电流种类为直流反接,熔敷金属抗拉强度≥420Mpa(43kgf/mm2)。
例2:E4316,表示低氢钾型焊条,适用于全位置焊接,电流种2类为交流或直流反接,熔敷金属抗拉强度≥420Mpa(43kgf/mm2)。
E4328 表示铁粉低氢型焊条,适用于平焊、平角焊,电流种类为交流或直流反接,熔敷金属抗拉强度≥420Mpa(43kgf/mm2)。
3项目介绍D502阀门堆焊焊条符合 GB EDCr-A1-03说明: D502是钛钙型药皮的1Cr13型阀门堆焊焊条,可交直流两用,焊接工艺良好。
堆焊金属为1Cr13半铁素体高铬钢。
堆焊层具有空淬特性,一般不须进行热处理,硬度均匀,亦可在750-800℃退火软化,当加热至900-1000℃空冷或油淬后,可重新硬化。
4用途: 这是一种通用性的表面堆焊用焊条,用于堆焊工作温度在450℃以下的碳钢或合金钢的轴及阀门等。
熔敷金属化学成分(%) 化学成分 C S P Cr 其它元素总量保证值≤0.15 ≤0.030 ≤0.040 10.0~16.0 ≤2.50堆焊层硬度: (焊后空冷)HRC≥40参考电流 (AC、DC) 焊条直径(mm) φ2.5 φ3.2 φ4.0 φ5.0焊接电流(A) 50~80 80~120 120~160 160~200注意事项:1.焊前焊条须经150℃左右烘焙1h。
焊条牌号型号对照表焊条是一种焊接材料,通过电弧的温度将焊条的金属部分熔化并与工件融合。
不同的焊条牌号和型号代表了不同的焊接要求和性能特点。
焊条牌号和型号对照表是帮助焊工选择适合特定焊接任务的焊条的重要工具。
下面将介绍一些常见的焊条牌号和型号,并提供焊条牌号、型号对照表。
焊条牌号和型号根据其外观、化学成分、焊接材料以及用途等方面的特征进行分类。
以下是一些常见的焊条牌号和型号。
1.碱性焊条:碱性焊条常用的牌号包括:Z308、Z308G、Z308A、Z308B、Z308C、Z308R等。
这种焊条适用于焊接低合金钢、高强度钢和耐高温钢等。
2.钙钛型焊条:钙钛型焊条常用的牌号包括:E4316、E4315、E4313、E4311等。
这种焊条适用于焊接低碳钢和低合金钢等。
3.氢钢焊条:氢钢焊条常用的牌号包括:ZH308、ZH308G、ZH308A、ZH308B、ZH308C等。
这种焊条适用于焊接高强度钢、低温钢、耐热钢和耐腐蚀钢等。
4.不锈钢焊条:不锈钢焊条常用的牌号包括:E308L-16、E309L-16、E316L-16等。
这种焊条适用于焊接不锈钢和耐热钢等。
5.铝焊条:铝焊条常用的牌号包括:E4043、E4047、E5356、E1100等。
这种焊条适用于焊接铝合金和铝镁合金等。
以上只是一些常见的焊条牌号和型号,实际上还有很多其他类型的焊条。
为了帮助焊工选择适合的焊条,下面提供一个焊条牌号、型号对照表作为参考:焊条牌号和型号对照表:牌号,型号--------------,-----------------------------Z308,E6013Z308G,E6013Z308A,E6013Z308B,E6013Z308C,E6013Z308R,E6013E4316,E6016E4315,E6016E4313,E6013E4311,E6011ZH308,E7018ZH308G,E7018ZH308A,E7018ZH308B,E7018ZH308C,E7018E308L-16,E308L-16E309L-16,E309L-16E316L-16,E316L-16E4043,ER4043E4047,ER4047E5356,ER5356E1100,ER1100这是一个简单的焊条牌号、型号对照表,提供了一些常见焊条的对应关系。
常用焊条牌号对照表
包括如下:
常见焊接焊条牌号一览表
钢材焊条牌号
焊条牌号用途焊接位置应用材料化学成分(%)
ER50-6 低碳钢结构用所有位置Q235、16Mn等C:
0.12~0.18Mn:0.50~0.90Si:≤0.35
ER70-6 中碳钢结构用所有位置Q235、16Mn等C:
0.07~0.15Mn:0.50~0.90Si:≤0.35
ER80-6 低合金钢结构用所有位置20MnMo、28MnSi、16Mn等 C:0.09~0.14Mn:0.50~0.90Si:≤0.35
ER55-6 低碳和其他碳字母代码低碳钢、低合金钢、不锈钢20MnMo、28MnSi、16Mn等 C:0.04~0.09Mn:0.50~0.90Si:≤0.35
ER70-4 中碳钢结构用所有位置Q235B、15MnVB等C:
0.08~0.15Mn:0.50~0.90Si:≤0.35
ER80-4 低合金钢结构用所有位置15MnVB、35CrMo等C:
0.07~0.14Mn:0.50~0.90Si:≤0.35
ER55-4 低碳和其他碳字母代码低碳钢、低合金钢、不锈钢15MnVB、35CrMo等C:0.03~0.09Mn:0.50~0.90Si:≤0.35
ER49-1 低碳钢结构用所有位置Q235A、15MnV等 C:
0.12~0.18Mn:0.60~1.00Si:≤0.35
ER70-2 中碳钢结构用所有位置Q235A、15MnV等 C:0.08~0.15Mn:0.60~1.00Si:≤0.35
ER80-2 低合金钢结构用所有位置15MnV、45Mn2等 C:0.07~0.14Mn:0.60~1.00Si:≤0.35。
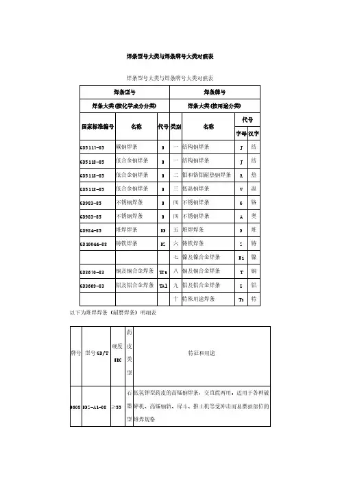
焊条型号大类与焊条牌号大类对照表焊条型号大类与焊条牌号大类对照表焊条型号焊条牌号焊条大类(按化学成分分类)焊条大类(按用途分类)代号国家标准编号名称代号类别名称字母汉字GB5117-85碳钢焊条E一结构钢焊条J结GB5118-85低合金钢焊条E一结构钢焊条J结GB5118-85低合金钢焊条E二钼和铬钼耐热钢焊条R热GB5118-85低合金钢焊条E三低温钢焊条W温GB983-85不锈钢焊条E四不锈钢焊条G铬GB983-85不锈钢焊条E四不锈钢焊条A奥GB984-85堆焊焊条ED五堆焊焊条D堆GB10044-88铸铁焊条EZ六铸铁焊条Z铸七镍及镍合金焊条Ni镍GB3670-83铜及铜合金焊条TCu八铜及铜合金焊条T铜GB3669-83铝及铝合金焊条TAl九铝及铝合金焊条L铝十特殊用途焊条Ts特以下为堆焊焊条(耐磨焊条)明细表牌号型号GB/T硬度HRC 药皮类型特征和用途D608EDZ-A1-08≥55石墨型低氢钾型药皮的高锰钢焊条,交直流两用。
适用于各种破碎机、高锰钢轨、戽斗、推土机等受冲击而易磨损部位的堆焊规格D618≥58石墨型石墨型药皮的抗磨粒磨损高碳高铬铸铁堆焊焊条,用于堆焊承受较轻微的冲击载荷,但要求有良好的抗磨粒磨损性能的耐磨表面,如锤击式磨煤机锤头D628高铬型≥60石墨型石墨型药皮的高碳高铬铸铁堆焊焊条,用于堆焊承受较轻微的冲击载荷,但要求有良好的抗磨粒磨损性能的耐磨表面,如锤击式磨煤机锤头,风扇式磨煤机冲击板等D638≥60石墨型石墨型药皮的高碳高铬铸铁堆焊焊条,交直流两用。
适用于堆焊抗磨粒磨损的工作面,如料斗、铲刀、泥浆泵、粉碎机、锤头等D678EDZ-B1-08≥50石墨型石墨型药皮的钨型铸铁堆焊焊条,交直流两用。
适于矿山和破碎机零件等受磨粒磨损部分的堆焊D687EDZCr-D-15≥58低氢钠型低氢钠型药皮,铸造含硼高铬合金铸铁焊芯的高铬铸铁堆焊焊条,直流反接。
用于强烈耐磨损的场合,如牙轮钻头小轴、煤孔挖搅器、戽斗、破碎机辊、混合器叶片等D698EDZ-B2-08≥60石墨型石墨型药皮的CrW铸铁堆焊焊条,交直流两用。
焊条型号与牌号对照表常用母材与焊材选用表/ 焊条型号牌号对照表国标厂标对应埋弧焊丝对应 CO2 焊丝对应氩弧焊丝主要用途E4303 J422 H08A/H08MnAH08Mn2Si H08Mn2SiA 5-A.F/Q235-A/10#20#E4316 J426 H08A/H08E/ H08MnA H08Mn2Si H08Mn2SiA 5-D/Q235-C/20G/20g/ 20R/20E4315 J427E5016 J506 H10MnSiH120Mn2 H08Mn2SiA H10MnSi 16Mn 16MnRE5015 J507E5515-B1 R207H13CrMoA H08CrMoA 12CrMo/12CrMoGE5515-B2 R307 15CrMo/15CrMoG E5515-B2-VR317 H08CrMoVA H08CrMoVA 12CrMoV/12CrMoVG E6015-B2 R407 Cr2.5MoE308-16 A102 H0Cr21Ni10 H0Cr21Ni100Cr18Ni9/00Cr19Ni10/00Cr19Ni11TiE308-15 A107E308L-16 A002 00Cr19Ni10/00Cr18Ni10TiE316L-16 A022 焊接尿素及合成纤维设备,铬不锈钢,复合钢,异种钢E347-16 A132 H0Cr21Ni10Ti H0Cr21Ni10Ti 0Cr18Ni10Ti 1Cr18Ni9TiE347-15 A137E309-16 A302 焊接相同类型的不锈钢,不锈钢衬里,异种钢,高铬钢E309-15 A307E310-16 A402 焊接高温下工作的同类型耐热不锈钢, Cr5Mo/Cr9Mo/Cr13 钢等E310-15 A407表12.4 常用焊条型号和牌号对照表型号牌号型号牌号E4303 结422 E6016 结606E4316 结426 E6015 结607E4315 结427 E7015 结707E5003 结502 E308 奥102E5016 结506 E308L 奥002E5015 结507 E347 奥132E515 结557 E316L 奥022不锈钢焊条牌号对照表牌号AWS公称成分备注A001E308L-1500Cr19Ni10C≤0.04%,A002E308L-1600Cr19Ni10C≤0.04%,A022E316L-1600Cr18Ni12Mo2C≤0.04%,良好的耐热、耐腐蚀、抗裂性A032E316Cul-1600Cr19Ni13Mo2CuA042E309Mol-1600Cr23Ni13Mo2C≤0.04%,A05200Cr18Ni24Mo5C≤0.04%焊缝耐甲酸、醋酸、氯离子腐蚀性能A062E309L-1600Cr23Ni13A101E308-160Cr19Ni10C≤0.08%A102E308-160Cr19Ni10C≤0.08 %钛钙型药皮A107E308-150Cr19Ni10C≤0.08%低氢型药皮A132E347-160Cr19Ni10Nb C≤0.08%具有优良的抗晶间腐蚀性能A137E347-150Cr19Ni10NbA201E316-160Cr18Ni12Mo2优良的耐蚀、耐热、抗裂性能和抗氯离子腐蚀性能A202E316-160Cr18Ni12Mo2A207E316-160Cr18Ni12Mo2A212E316 Nb -160Cr18Ni12Mo2Nb比A202、A207有更好的抗晶间腐蚀性能A222E316 Cu -160Cr19Ni13Mo2Cu2由于含Cu,所以在硫酸介质中很耐蚀A242E317-160Cr19Ni13Mo3Mo含量高,抗非氧化性酸、有机酸性能佳A302E309-161Cr23Ni13C≤0.15%,异种钢、高铬钢、高锰钢等A307E309-151Cr23Ni13A312E309 Mo-161Cr23Ni13 Mo2A402E310-162Cr26Ni21C≤0.20%,用于硬化性大的铬钢和异种钢A412E310Mo-161Cr26Ni21 Mo2。
焊条牌号编制方法(大西洋牌)(船用焊条除外)一个焊条牌号由六部份组成。
例如CHE507CrNiFe13可分割为:1.(CH) 二个字母,大西洋产品代号。
2.(E)一个字母,焊条种类。
3.(50)二个数字,熔敷金属强度或合金类型。
4.(7)一个数字,药皮类型及电流种类。
5.(CrNi)1~2字母,附加合金元素或焊条特性。
6.(Fe13)字母+二个数字,焊条名义效率。
1.CH:大西洋产品代号2.焊条种类:(见表1)②熔敷金属强度及合金类型:表2④附加合金元素或焊条特性:⑴附加合金元素分别用该元素连接在药皮类型后,如Cu、Mo等。
⑵焊条特性: (表4)表4熔炼焊剂牌号编制方法一个熔炼焊剂牌号由五部份组成。
例如CHF131可分割为:1.(CH) 二个字母,大西洋产品代号。
2.(F)一个字母,焊剂产品代号。
3.(1)一个数字,这里是焊剂为无锰型。
牌号第一位数字表示熔炼焊剂中氧化锰的含量,其含量见表1。
4.(3)一个数字,这里是焊剂为高硅低氟。
牌号第二位数字表示焊剂中二氧化硅与氟化钙的含量,其含量见表2。
5.(1)一个数字,牌号第三位数字表示同一类型焊剂中的不同牌号,并按0,1,2,.. 9顺序排列。
表1烧结焊剂牌号编制方法一个烧结焊剂牌号由四部份组成。
例如CHF131可分割为:1.(CH) 二个字母,大西洋产品代号。
2.(F)一个字母,焊剂产品代号。
3.(5)一个数字,这里是焊剂渣系为铝钛型。
牌号第一位数字表示烧结焊剂的渣系,见表3。
4.(01)二个数字,牌号第二、三位数字表示同一渣系焊剂的不同牌号。
碳钢焊条低合金钢焊条不锈钢焊条堆焊焊条铸铁焊条镍及镍合金焊条气体保护焊、埋弧焊、气焊焊丝碳钢及低合金钢用焊剂不锈钢、有色金属及堆焊用焊剂. . .。
牌号 GB标准 AWS标准药皮类型焊接电源主要用途J350 D C+ 专用于微碳纯铁氨合成塔内件的焊接。
具有抗高温氢、氮、氨腐蚀能力,也可做要求抗裂而不要求等强度的焊接或过渡层。
J421 E4313E6013钛型A C、DC焊接低碳钢结构,特别适于薄板小件及要求焊缝表面美观和光洁的盖面焊。
J421F e E4313 E6013 钛型 AC、DC 焊接一般低碳钢结构,特别适用于薄板小件及短焊缝的间断焊和要求焊缝表面光洁的盖面焊。
J421Fe16E4324 E6024 钛型AC、DC用于一般低碳钢结构的平焊、平角焊。
J421F e18 E4324E6024钛型A C、DC用于一般低碳钢结构的平焊、平角焊。
J421XE4313 E6013 钛型AC、DC适用于焊接一般船用碳钢及镀锌钢板,尤其适用于薄板立向下焊及间断焊。
J422 E4303 钛钙型 AC、D C 用于焊接较重要的低碳钢结构和强度等级低的低合金钢结构,如Q235、09MnV、09Mn2等。
J422F e E4303 钛钙型 AC、DC 适用于较重要的低碳钢结构的焊接。
J422Fe16E4323钛钙型AC、DC用于较重要的低碳钢结构的焊接。
J422GME4303钛钙型AC、DC适用于海上平台、船舶、车辆、工程机械等结构表面装饰焊缝的焊接。
J423 E4301钛铁矿型AC、DC用于焊接较重要的低碳钢结构,如车辆、建筑结构、重型机械结构等的焊接。
J424 E4320 E6020 氧化铁型A C、DC-可焊接较重要的碳钢结构,如重型机械、建筑机械等。
J425 E4311 纤维素型 AC、DC+适于薄板结构的对接、角接及搭接焊。
全国最全焊条型号、用途对照表————————————————————————————————作者:————————————————————————————————日期:2常用焊接材料选用明细序号母材材质焊接材料备注第一部分:压力管道用焊接材料1、Ⅰ类材料1 20 J4222 20 H08Mn2Si3 20 TIG-J504 20 H08Mn2Si+J4225 20 H08A6 20 TIG-J50+J4277 A106Gr.B H08Mn2SiA+J4278 A234WPB+A106Gr.B H08Mn2Si+J4272、Ⅱ类材料9 16Mn H08Mn2Si+J5073、Ⅳ类材料10 A335 P22 TIG-R40 R407112Cr1MoV H08CrMoV A12 12Cr1MoVH08CrMoV A+R317 13 12Cr2MoG TIG-R40/R40714 15CrMo H05CrMoTiRe+R307 15 15CrMo H13CrMoA+R30716 15CrMo+P11 H13CrMoA+R30717 P11 H13CrMoA+R30718 P22 TIG-R4019 P22 TIG-R40,R40720 P22+12Cr1MoV H08CrMoV A/R3174、Ⅴ类材料21 Cr5Mo HCr5Mo+R50722 Cr5Mo TIG-R40+R50723 STFA-25 HCr5Mo+R507241Cr5Mo TIG-R40+R5072P5(1Cr5Mo)A3025、Ⅵ类材料2609Mn2VDR TGS-1N+W707Ni6、Ⅶ类材料27 A312 TP304 TGF-308L,A13728 A312 TP316L TGF-316L A02229 0Cr18Ni10Ti H0Cr20Ni10Ti30 0Cr18Ni10Ti H0Cr20Ni10Ti/A13731 0Cr18Ni12Mo2Ti TGF-316L A02232 0Cr18Ni9 E308L-T33 0Cr18Ni9 TGF308L-T34 1Cr18Ni9Ti A13235 316L H00Cr19Ni12Mo2/A0223 6 TP304H1Cr19Ni9Ti/A13237 TP316 H0Cr19Ni12Mo2/A202 3TP321 H0Cr20Ni10Ti/A1379 TP321 TGF347+A13740 TP347 H0Cr20Ni10Nb/A137 41 TP347 H0Cr20Ni10Nb/A1377、Ⅷ类材料42 0Cr13 H0Cr20Ni10Ti、A1328、复合钢管43 304/20 H1Cr24Ni13/A3029、异类材料44 09Mn2DR+TP304 H1Cr24Ni13/A30745 1Cr5Mo+316L H1Cr24Ni13+A30246 1Cr5Mo+T9 H1Cr9Mo/R70747 20+00Cr17Ni14Mo2 H1Cr24Ni13,A30248 20+1Cr5Mo H08Mn2SiA+J42749 304L+316Ti TGF316L+A0225A106 Gr.B+ 20MnMo H08Mn2SiA J4271 A106Gr.B+TP304 H1Cr24Ni13/A407 52 Cr5Mo+15CrMo 13CrMoA/R30753 Cr5Mo+1Cr18Ni9Ti H1Cr24Ni13/A302 54 P11 13CrMoA/R30755 P11+20 13CrMoA/J42756 P11+TP304 H1Cr24Ni13/A40710、特殊材料及其与异种钢57 0Cr25Ni20 H0Cr25Ni20/A407 58 15Mo3+ 15CrMoH08CrMoA、A107 59 15Mo3+ 20TIG-J50、J42760 20Cr33NiNb ERNiCr-361 20Cr33NiNb+Incoloy 800H ERNiCr-362 800HT+TP347 ENiCrCoMo-1 6904L 904L64A333-6 TGS-1N,W707Ni65 A335 P22+Incoloy 800H ERNiCr-3+Ni33766A671 CC70 TGS-1N,W707Ni67 B407 800H+Inconloy 800HERNiCrCoMo-168 B407 800HT +TP304ERNiCr-369 B407 800HT+P11ERNiCrCoMo-170 Incoloy 800H ERNiCr-371 Incoloy 800H+P11 ERNiCr-372 P22+TP304HH1Cr24Ni13、A307 73SA333-6 H08Mn2MoVA+W707Ni 74 T9H1Cr9Mo/R70775 TP1HSCCu20176 UNS N04400 Alloy60,Alloy19077 ZG4Cr35Ni45Nb+Inconloy 800HERNiCrMo-37ZG4Cr35Ni45Nb+ZG4Cr25Ni35Nb ERNiCr-311、卷制管79 L245 ER50-6、J42780 L245+20 ER50-6、J42281 X42 H08Mn2Si+J42782 X52 TIG-J50+J50683 X60 E6010+E8010+E8018 84 X65 TIG-J50+J557第二部分:压力容器板材用焊接材料1、Ⅰ类材料1 15# J422、H08A+HJ4312 20#+20g TIG-J50/J4273 20#+20g J4274 20g J4275 20g TIG-J50/J4276 20g H08A+HJ4317 20g TIG-J50/J4278 20R J4279 20R TIG-J50/J427120R H08A+HJ43111 20R H10MnSi+HJ43112 20R H08Mn2SiA13 25#+Q235-B J42714 Q235-A J42715 Q235-AE4315/H08A+HJ431 16 Q235-A H08A+HJ43117 Q235-A TIG-J50/J42718 Q235-B J42719 Q235-B J42220 SA516 Gr.60 LB52NS2、Ⅱ类材料21 15MnV J50722 16Mn H10MnSi+HJ43123 16Mng TIG-J50/E5015216MnR J50725 16MnR J50626 16MnR TIG-J5027 16MnR J427/H10MnSi+HJ431 28 16MnR H08A+HJ43129 16MnR H10MnSi+HJ43130 16MnR H10Mn2+HJ43131 16MnR H08Mn2SiA32 16MnR A062、A00233 16MnR EG-134 16MnR TIG-J50,J50735 16MnR+15MnNbR J55736 20MnMo J50737 20MnMo TIG-J50/J50738 Q345E E50153SPV36N J507B3、Ⅲ类材料40 CF62 E6015-G41 610U2 LB-62ULSPV490QSR MG-6042 SPV490QSR LB-6243 SPV490Q LB-6244 SPV490Q DWS-60G45 SPV490Q DS-49/MF-33H4、Ⅳ类材料46 13CrMo44 R30747 14Cr1MoR R307B48 14Cr1Mo锻H11CrMo45A+R307B 49 14Cr1Mo锻+14Cr1MoR H11CrMo45A+R307B 50 15CrMoH13CrMoA+HJ250G51 15CrMoR R3072 15CrMoR H05CrMoTIRe/R30753 15CrMoRH13CrMoA+HJ250G54 15CrMoR A30755 15CrMo锻E309MoLT1-156 15CrMo锻E309LT1-1,E316LT1-1 57 15CrMo锻ER309L58 15CrMo锻H05CrMoTiRe、R30759 15CrMo锻R30760 15CrMo锻+15CrMoR R3075、Ⅴ类材料61 1Cr5Mo R5076、Ⅵ类材料62 16MnDRH05MnSiTiRe、J507RH 63 16MnDR J507RH64 07MnNiCrMoVDR+08MnNiCrMoVD J607RH5 08MnNiCrMoVD TGS-3N、J607RH66 08MnNiCrMoVD J607RH7、Ⅶ类材料67 316 H00Cr19Ni12Mo2-HJ260 68 316 A022690Cr18Ni9 A13270 0Cr18Ni9 H0Cr21Ni10+A10271 0Cr18Ni9 H0Cr20Ni10-HJ26072 0Cr18Ni9 A102730Cr18Ni9Ti H0Cr20Ni10Ti+HJ260 74 1Cr18Ni9Ti A13775 1Cr18Ni9Ti H0Cr20Ni10Ti/A13276 1Cr18Ni9Ti H0Cr20Ni10Ti/HJ260 77 1Cr18Ni9Ti HJ260-H0Cr20Ni10Ti 78 304L H0Cr20Ni10Ti/A0029 304L A00280 316L A02281 316L H00Cr19Ni12Mo2/A02282 316L H0Cr20Ni14Mo3+HJ26083 AISI304 H0Cr20Ni10Ti/A1328、复合材料840Cr13/15CrMoR R307、Ni337850Cr13/15CrMoR WEL GTAW82、Ni337860Cr13/20R J427、H08A-HJ431、A302、A102 87 0Cr13Al/16MnR J507、A062880Cr13Al/20R J427、A062890Cr18Ni9/20R J427、H08A-HJ431、A302、A102 92205/20R J427、E22.9.3N91 304L/16MnR J507/A302/A00292 304L/20R J427/A302/A0023316L/16MnR J507、A022、A042、H10MnSiA+HJ431 94 316L/16MnR J507/A042/A02295316L/20R H08A+HJ431、A042、A02296316L/20R J427、A022、A04297316L/20R J427、A022、A042、H08A+HJ43198405/16MnR J507.A132.A30299405/20g J427.A132.A302、H08A+HJ4311405/20R J427、A302、A132、H08A+HJ43111405/20R J427、A06212405/20R+2205/20R J427、A06213SA405/20R J427、A06214SA405/20R J427、H08A-HJ431、A0621SUS321/15CrMo HJ250G+H13CrMoA、A062、A132516SUS321/15CrMo HJ250G+H13CrMoA、A062、A13217SUS321/15CrMo R307、A062、A1329、异类材料180Cr13/15CrMoR+15CrMoR R307、Ni337190Cr13/15CrMoR+1Cr5Mo WEL TIG82、Ni337110 0Cr13/20R+0Cr18Ni9 H0Cr20Ni10Ti,A302,A102111 0Cr13Al+0Cr18Ni9 A062112 0Cr18Ni9+20R A06211315CrMo+0Cr18Ni9 H1Cr24Ni13、A3021115CrMo+16MnR A302115 15CrMo+20g J42711616Mn/316L+316L A022、A04211716Mn/405+16Mn E5015、A30211816MnDR+00Cr17Ni14Mo2 H1Cr24Ni13、A30211916MnDR+0Cr18Ni9 H1Cr24Ni13、A302120 16MnDR+16MnR H10Mn2+E5015-G 12116MnR+0Cr13 H1Cr24Ni13、A302122 16MnR+12Cr2Mo TIG-J50+J507123 16MnR+14Cr1MoR J0571216MnR+1Cr18Ni9Ti A307125 16MnR+SA350 LF2 TIG-J50+J507126 20g+15CrMo A302127 20g+1Cr18Ni9Ti A30712820R/316L+316L A042、A02212920R/405+0Cr13 A132、A3021320R/405+20R E4315、A302、H08A+HJ43113120R/405+奥18-8 A132、A30213220R+15CrMoR H08A+HJ431133 20R+1Cr18Ni9Ti H1Cr24Ni13/A3071320R+304L/20R J427/A302135 20R+SA405/20R J427、A062136 304L/16MnR+316L/16MnR J507/A042/A022 137 304L/20R+316L/20R J427/A042/A022 138 316L+16MnR A042139 316L+Q235-B A042140 CF62+16MnR E6015-G141Q235-A+15CrMoR J427142 Q235B+SPV490Q LB62143 SA105+16MnR J50714SB409+20R A50710、特殊材料及其与异种钢14509CrCuSb J42714609CrCuSb+0Cr18Ni9 A30214709CrCuSb+16MnR ND14809CrCuSb+Q235A ND149 0Cr25Ni20 A402150 0Cr25Ni20+0Cr18Ni9 A302151 0Cr25Ni20+16MnR A302152 5A02 S3311SA516 Gr.70 J507RH3154 SA516-70NE601,E7018155SA671 CC70 ER80S-G,E7016-1156 TA2 TA2157 UNS N08810 Ni135158 UNS N08810 Ni327159 UNS N08810+0Cr18Ni9 Ni135160 UNS N08810+20R Ni135161 UNS N08810+20R Ni327162 UNS N08811 Ni3371UNS N08811(SB564+SB409)Ni3373164 UNS N08811+15CrMoRNi33711、换热器用16508Cr2AlMo(φ25×2.5)与20R(δ=24)H08Cr2AlMo166 09CrCuSb(φ38×3)与16MnR(δ=22)H09CrCuSb167 0Cr18Ni9(φ19×2)与0Cr18Ni9(δ=20)H0Cr24Ni10Ti168 15C rMo(φ19×2)与15CrMoR(δ=20)H05CrMoTiRe 169 15CrMoR+15CrMo TIG-R30170 16Mn(φ14×2)与16MnR(δ=20)ER50-6171 20(φ25×2.5)与16Mn(δ=24)H08Mn2SiA1720(φ38×3.5)与16Mn(δ=22)ER50-6173 20(φ38×4)与20g(δ=16)J427174 20(φ57×3.5)与16Mn(δ=20)H08Mn2SiA12、球罐175 07MnCrMoVDR J607RH176 15MnNbR J557177 15MnNbR J507RH178 16MnR J507179 16MnR E712C180 16MnR J507R181 16MnR TIG-J50,J507R82 16MnR E71T-1183 20g J427184 20MnMo J557RH185 20MnMo+15MnNbR J557RH186 610U2 LB62-UL187A537CL1 E7018-G188CF-62 J607RH第三部分:压力容器用焊接材料(管材)1、Ⅰ类材料1 20 J4222 20 H08Mn2Si3 20 TIG-J504 20 H08Mn2Si+J4225 20 H08A6 20 TIG-J50+J4277 A106Gr.B H08Mn2SiA+J4278 A234WPB+A106Gr.B H08Mn2Si+J4272、Ⅱ类材料9 16Mn H08Mn2Si+J5073、Ⅳ类材料10 A335 P22 TIG-R40 R40711 12Cr1MoVH08CrMoV A+R31712 12Cr1MoVH08CrMoV A13 12Cr2MoG TIG-R40/R40714 15CrMo H05CrMoTiRe+R307 15 15CrMo H13CrMoA+R30716 P22 TIG-R4017 P22 TIG-R40,R4074、Ⅴ类材料18 Cr5Mo HCr5Mo+R50719 Cr5Mo TIG-R40+R5070 STFA-25 HCr5Mo+R507211Cr5Mo TIG-R40+R50722 P5(1Cr5Mo)A3025、Ⅵ类材料2309Mn2VDR TGS-1N+W707Ni6、Ⅶ类材料24 A312 TP304 TGF-308L,A13725 A312 TP316L TGF-316L A02226 0Cr18Ni10Ti H0Cr20Ni10Ti27 0Cr18Ni10Ti H0Cr20Ni10Ti/A13728 0Cr18Ni12Mo2Ti TGF-316L A02229 0Cr18Ni9 E308L-T30 0Cr18Ni9 TGF308L-T31 1Cr18Ni9Ti A13232 316L H00Cr19Ni12Mo2/A0223 TP304H1Cr19Ni9Ti/A13234 TP316 H0Cr19Ni12Mo2/A2023 5 TP321H0Cr20Ni10Ti/A13736 TP321 TGF347+A13737 TP347 H0Cr20Ni10Nb/A137 38 TP347 H0Cr20Ni10Nb/A1377、Ⅷ类材料39 0Cr13 H0Cr20Ni10Ti、A1328、复合钢管40 304/20 H1Cr24Ni13/A3029、异类材料41 09Mn2DR+TP304 H1Cr24Ni13/A30742 1Cr5Mo+316L H1Cr24Ni13+A30243 1Cr5Mo+T9 H1Cr9Mo/R70744 20+1Cr5Mo H08Mn2SiA+J4275 304L+316Ti TGF316L+A02246 A106 Gr.B+ 20MnMo H08Mn2SiA J427 47 Cr5Mo+15CrMo 13CrMoA/R30748 Cr5Mo+1Cr18Ni9Ti H1Cr24Ni13/A30210、特殊材料及其与异种钢49 0Cr25Ni20 H0Cr25Ni20/A40750 20Cr33NiNb ERNiCr-351 20Cr33NiNb+Incoloy 800H ERNiCr-352 904L904L53A333-6 TGS-1N,W707Ni54A671 CC70 TGS-1N,W707Ni55SA333-6 H08Mn2MoVA+W707Ni 56 T9H1Cr9Mo/R70757 A335 P22+Incoloy 800H ERNiCr-3+Ni3378 P22+12Cr1MoVH08CrMoV A/R31711、卷制管59 L245 ER50-6、J42760 L245+20 ER50-6、J42761 L245+20 ER50-6、J42262 X65 TIG-J50+J557第四部分:锅炉焊接1、Ⅰ类材料1 20#管(φ57×3.5)钨极氩弧焊H08Mn2Si2 20#管(φ108×4.5)钨极氩弧焊/焊条电弧焊H08Mn2Si+J4223 20#管(φ273×18)钨极氩弧焊/焊条电弧焊H08Mn2Si+J4224 Q235B板(δ=12)焊条电弧焊J4275 Q235A板(δ=18)焊条电弧焊J4272、Ⅱ类材料6 16MnR板(δ=12)焊条电弧焊J5077 16MnR板(δ=14)埋弧焊HJ431/H10MnSi8 16Mn管(φ60×9)与16MnR板(δ=12)焊条电弧焊J5079 16MnR管(φ90×16)与16MnR板(δ=24)焊条电弧焊J5073、Ⅲ类材料10 15CrMo板(δ=14)焊条电弧焊R30711 12Cr1MoV管(φ42×4)钨极氩弧焊H08CrMoV A1 2 12Cr1MoV管(φ42×4)钨极氩弧焊/焊条电弧焊H08CrMoV A/R3171 3 12Cr1MoV管(φ133×12)钨极氩弧焊/焊条电弧焊H08CrMoV A/R3174、电力标准14 20G+15CrMoG TIG-J50/J42715 12Cr2MoVWTIB TIG-R34/R317双相不锈钢的焊接1.双相不锈钢可焊性良好,热裂倾向小,一般焊前不需预热,焊后不需热处理,可与18-8型奥氏体不锈钢或碳钢等异种钢焊接。
常用焊接材料选用明细第一部分:压力管道用焊接材料1文档来源为:从网络收集整理.word版本可编辑.1文档来源为:从网络收集整理.word版本可编辑.1文档来源为:从网络收集整理.word版本可编辑.1文档来源为:从网络收集整理.word版本可编辑.1文档来源为:从网络收集整理.word版本可编辑.1文档来源为:从网络收集整理.word版本可编辑.第二部分:压力容器板材用焊接材料1文档来源为:从网络收集整理.word版本可编辑.1文档来源为:从网络收集整理.word版本可编辑.1文档来源为:从网络收集整理.word版本可编辑.1文档来源为:从网络收集整理.word版本可编辑.1文档来源为:从网络收集整理.word版本可编辑.1文档来源为:从网络收集整理.word版本可编辑.1文档来源为:从网络收集整理.word版本可编辑.1文档来源为:从网络收集整理.word版本可编辑.1文档来源为:从网络收集整理.word版本可编辑.1文档来源为:从网络收集整理.word版本可编辑.1文档来源为:从网络收集整理.word版本可编辑.1文档来源为:从网络收集整理.word版本可编辑.1文档来源为:从网络收集整理.word版本可编辑.1文档来源为:从网络收集整理.word版本可编辑.1文档来源为:从网络收集整理.word版本可编辑.1文档来源为:从网络收集整理.word版本可编辑.1文档来源为:从网络收集整理.word版本可编辑.第三部分:压力容器用焊接材料(管材)1文档来源为:从网络收集整理.word版本可编辑.1文档来源为:从网络收集整理.word版本可编辑.1文档来源为:从网络收集整理.word版本可编辑..1文档来源为:从网络收集整理.word版本可编辑.第四部分:锅炉焊接1文档来源为:从网络收集整理.word版本可编辑.压力容器用钢焊材一览表1文档来源为:从网络收集整理.word版本可编辑.氩弧焊焊丝1文档来源为:从网络收集整理.word版本可编辑.1文档来源为:从网络收集整理.word版本可编辑.碳钢焊条1文档来源为:从网络收集整理.word版本可编辑.1文档来源为:从网络收集整理.word版本可编辑.1文档来源为:从网络收集整理.word版本可编辑.低合金钢焊条1文档来源为:从网络收集整理.word版本可编辑.1文档来源为:从网络收集整理.word版本可编辑.1文档来源为:从网络收集整理.word版本可编辑.1文档来源为:从网络收集整理.word版本可编辑.1文档来源为:从网络收集整理.word版本可编辑.低温钢焊条、耐热钢焊条1文档来源为:从网络收集整理.word版本可编辑..1文档来源为:从网络收集整理.word版本可编辑.1文档来源为:从网络收集整理.word版本可编辑.1文档来源为:从网络收集整理.word版本可编辑.不锈钢焊条1文档来源为:从网络收集整理.word版本可编辑.1文档来源为:从网络收集整理.word版本可编辑.1文档来源为:从网络收集整理.word版本可编辑.1文档来源为:从网络收集整理.word版本可编辑.1文档来源为:从网络收集整理.word版本可编辑.1文档来源为:从网络收集整理.word版本可编辑.。
焊条焊丝型号大类与焊条焊丝牌号大类对照表 LELE was finally revised on the morning of December 16, 2020焊条型号大类与焊条牌号大类对照表名词解释:焊条型号大类与焊条牌号大类对照表焊条型号大类与焊条牌号大类对照表焊条型号焊条牌号焊条大类(按化学成分分类) 焊条大类(按用途分类)国家标准编号名称代号类别代号字母汉字GB5117-85 碳钢焊条 E 一结构钢焊条J 结GB5118-85 低合金钢焊条 E 一结构钢焊条J 结GB5118-85 低合金钢焊条 E 二钼和铬钼耐热钢焊条R 热GB5118-85 低合金钢焊条 E 三低温钢焊条W 温GB983-85 不锈钢焊条 E 四不锈钢焊条G 铬GB983-85 不锈钢焊条 E 四不锈钢焊条 A 奥GB984-85 堆焊焊条ED 五堆焊焊条 D 堆GB10044-88 铸铁焊条EZ 六铸铁焊条Z 铸七镍及镍合金焊条Ni 镍GB3670-83 铜及铜合金焊条TCu 八铜及铜合金焊条T 铜GB3669-83 铝及铝合金焊条TAl 九铝及铝合金焊条L 铝十特殊用途焊条Ts 特常用母材与焊材选用表/ 焊条型号牌号对照表国标厂标对应埋弧焊丝对应 CO2 焊丝对应氩弧焊丝主要用途E4303 J422 H08A/H08MnA H08Mn2Si H08Mn2SiA Q235-A/10#20# E4316 J426 H08A/H08E/ H08MnA H08Mn2Si H08Mn2SiA 5-D/Q235-C/20G/20g/ 20R/20E4315 J427E5016 J506 H10MnSi H120Mn2 H08Mn2SiA H10MnSi 16Mn16MnRE5015 J507E5515-B1 R207 H13CrMoA H08CrMoA 12CrMo/12CrMoGE5515-B2 R307 15CrMo/15CrMoGE5515-B2-V R317 H08CrMoVA H08CrMoVA 12CrMoV/12CrMoVG E6015-B2 R407E308-16 A102 H0Cr21Ni10 H0Cr21Ni100Cr18Ni9/00Cr19Ni10/00Cr19Ni11TiE308-15 A107E308L-16 A002 00Cr19Ni10/00Cr18Ni10TiE316L-16 A022 焊接尿素及合成纤维设备,铬不锈钢,复合钢,异种钢E347-16 A132 H0Cr21Ni10Ti H0Cr21Ni10Ti0Cr18Ni10Ti 1Cr18Ni9TiE347-15 A137E309-16 A302 焊接相同类型的不锈钢,不锈钢衬里,异种钢,高铬钢E309-15 A307E310-16 A402 焊接高温下工作的同类型耐热不锈钢, Cr5Mo/Cr9Mo/Cr13 钢等E310-15 A407焊条目录[隐藏]焊条的组成焊条的要求焊条型号与牌号1 按用途分类电焊条大类的划分2 按熔渣的酸碱性分类(1)酸性焊条(2)碱性(低氢型)焊条焊条的组成焊条的要求焊条型号与牌号1 按用途分类电焊条大类的划分2 按熔渣的酸碱性分类(1)酸性焊条(2)碱性(低氢型)焊条3 按药皮主要成分分类4 按焊条性能分类焊条(covered electrode)气焊或电焊时熔化填充在焊接工件的接合处的金属条。
1.焊条型号取牌号之阳早格格创做
焊条型号是国家尺度中确定的焊条代号.焊交结构死产中应用最广的碳钢焊条战矮合金钢焊条,相映的国家尺度是GB/T5117战GB/T5118.尺度确定,碳钢焊条型号由字母E战四位数字组成.如:“E4301”,其含意如下:
正在尔国已宣布的碳钢焊条型号中,代表熔敷金属抗推强度最小值的数字仅有:“43”战“50”系列二种.
焊条牌号是焊条死产止业统一的焊条代号.表4.2.1为焊条用途分歧的分类对于应牌号.焊条牌号前的字母表示焊条类型,“×××”代表数字,前二位数字代表焊缝金属抗推强度等第.开端数字表示焊条的药皮典型战焊交电流种类(表4.2.2).表4.2.3枚举出部分时常使用碳钢焊条型号取对于应的牌号及数字意思.
表4.2.3 部分时常使用碳钢焊条型号取牌号对于应表
焊条型号是根据熔敷金属抗推强度、药皮典型、焊交位子、电流种类及极性区分的,以便供用户选焊条时参照.但是共一种焊条型号大概有分歧本能的几种焊条牌号取之对于应.如J427战J427Ni属于共一种焊条型号E4315.。
电焊条规格型号及用途电焊条是焊接电弧焊的主要工具之一、根据不同的工作需求和材料特性,有许多不同规格型号的电焊条可供选择。
下面将介绍几种常见的电焊条规格型号及其主要用途。
1.E6011电焊条:直径:2.5mm-5.0mm用途:适用于焊接普通碳钢结构,如各种钢板、钢材、锅炉、船舶、车辆、铁路车辆、石油石化设备等。
2.E7018电焊条:直径:2.5mm-5.0mm用途:适用于焊接低合金高强度钢结构,如桥梁、压力容器、船舶、机械设备、钢结构等。
3.E7024电焊条:直径:3.2mm-5.0mm用途:适用于焊接厚板结构,如船体、钢桥、炉、机械设备、压力容器、石化设备等。
4.E6013电焊条:直径:2.5mm-5.0mm用途:适用于焊接普通碳钢结构,如钢板、角钢、工字钢、铁路车辆、建筑结构等。
5.E308L-16电焊条:直径:2.5mm-5.0mm用途:适用于焊接不锈钢、耐热钢,如不锈钢容器、不锈钢管道、食品设备、机械设备等。
6.E6010电焊条:直径:2.5mm-5.0mm用途:适用于焊接油管、管线、石化设备等。
7.E309L-16电焊条:直径:2.5mm-5.0mm用途:适用于焊接不锈钢与普通碳钢的接头,如不锈钢焊接装备、轴承、齿轮、刀具制造等。
8.E6015电焊条:直径:2.5mm-5.0mm用途:适用于焊接碳钢或中等碳钢结构,如车辆制造、船舶制造、机械设备制造等。
以上是几种常见的电焊条规格型号及其主要用途。
根据具体的焊接需求和材料特性,选用合适的电焊条可以提高焊接质量和效率。
在使用电焊条时,需注意安全操作和合理选用保护设备,以确保工作安全。
焊条型号大类与焊条牌号大类对照表焊条型号大类与焊条牌号大类对照表
执行GB984-2001标准
堆焊是在工件的表面或边缘进行熔敷一层耐磨、耐蚀、耐热等性能金属层的焊接工艺。
对修复和提高零件的使用寿命,合理使用材料,提高产品性能,降低成本有显著的经济效益。
堆焊工作及工作条件十分复杂,堆焊时必须根据不同要求选用合适的焊条。
不同的工件和堆焊焊条要采用不同的堆焊工艺,才能获得满意的堆焊效果。
堆焊中最常碰到的问题是开裂,防止开裂的主要方法是:
1、焊前预热,控制层间温度,焊后缓冷。
2、焊后进行消除应力热处理。
3、避免多层堆焊时开裂,采用低氢型堆焊焊条。
4、必要时,堆焊层与母材之间堆焊过渡层(用碳当量低、韧性高的焊条)。
开裂与工件及焊缝熔敷金属的含碳量、合金元素之间有直接关系,所以预热温度一般依据所用焊条的碳当量来估算。
碳当量公式如下:
Ceq=C+1/6Mn+1/24Si+1/5Cr+1/4Mo+1/15Ni
此估算公式适宜于低、中、高碳钢和低合金钢材料。
高锰钢及奥氏体不锈钢,可不预热。
高合金钢预热温度大于400℃。
堆焊效果指焊层硬度、耐磨及耐热等性能,其性能高低与下列因素有关:1.焊接电流大小、电弧长短。
电流大、电弧长,合金元素易烧损,反之,有利合金元素过渡。
2.预热温度、缓冷条件决定堆焊层的质量。
3.某些堆焊金属用不同的热处理方法可以得到不同的硬度。
堆焊层的硬度和化学成分指堆焊三层以上的堆焊金属。