温湿度控制器
- 格式:doc
- 大小:1.58 MB
- 文档页数:6
温湿度控制器的原理
温湿度控制器是一种可以实时监测和调节室内温湿度的设备。
其工作原理主要基于温度和湿度传感器的测量和比较,以及控制器的反馈和控制信号。
具体原理如下:
1. 传感器测量:温湿度控制器内置了温度和湿度传感器,这些传感器可以测量环境的温度和湿度。
传感器通常采用热敏电阻、半导体元件或湿度传感器等技术来实现。
2. 比较和计算:传感器测量得到的温度和湿度数值会被送入控制器中进行比较和计算。
控制器中通常设定了一个温湿度设定值,用于指示理想的温湿度范围。
3. 控制信号生成:根据传感器测量值和设定值的比较结果,控制器会生成相应的控制信号。
例如,当温度过高时,控制器会生成信号来控制空调的制冷,降低室内温度;当湿度过大时,控制器会生成信号来开启除湿设备,降低室内湿度。
4. 调节控制:控制信号经过放大、转换和输出等处理后,会被送入相应的调节设备,例如空调、加湿器或除湿器,以实现温湿度的调节。
5. 反馈控制:温湿度控制器还具有反馈控制功能,它可以通过不断监测环境温湿度的变化,不断调整控制信号,以使室内温湿度接近设定值。
总之,温湿度控制器的原理是通过传感器测量温湿度,并根据设定值和测量值的比较结果,生成相应的控制信号,通过调节设备实现室内温湿度的自动调节。
温湿度控制器的功能介绍说明书一、产品介绍温湿度控制器是一种专门设计用于调节和控制环境中温度和湿度的设备。
它采用先进的传感技术和控制算法,可以精确地监测和调整环境的温度和湿度,以满足各种需求。
二、产品特点1. 温湿度监测:温湿度控制器配备高精度的温湿度传感器,可以实时监测环境中的温度和湿度。
传感器的准确性和稳定性能够确保您获得可靠的监测结果。
2. 温湿度显示:温湿度控制器配备清晰的液晶显示屏,能够直观地显示当前环境的温度和湿度。
显示屏还可以提供其他相关信息,如设定温湿度值和运行状态等。
3. 温湿度调整:温湿度控制器具有灵活的调整功能,用户可以根据具体需求设定温度和湿度的目标值,并进行精细调整。
控制器会根据设定值进行自动调节,确保环境的温湿度始终在合适的范围内。
4. 报警功能:温湿度控制器配备多种报警功能,用户可以根据需要进行设置。
当环境温度或湿度超过设定的警戒值时,控制器会发出声音或闪烁警示灯,及时提醒用户采取相应的措施。
5. 多种工作模式:温湿度控制器支持多种工作模式,用户可以根据具体需求选择合适的模式。
常见的工作模式包括自动模式、手动模式和定时模式等,以满足不同环境下的温湿度调节需求。
6. 备份设置:温湿度控制器具有备份设置功能,可以将用户的调节参数和设定值进行备份,以防止意外关机或断电导致设置丢失。
当电源恢复后,控制器会自动读取备份设置并继续工作。
三、使用说明1. 安装:将温湿度控制器固定在合适的位置,确保传感器能够准确地接收环境温湿度。
连接电源并将相关设备与控制器连接好,确保正常通电。
2. 设置温湿度:根据实际需求,通过控制器上的按钮进行温湿度设定。
根据环境要求,设定目标温度和湿度数值,并进行精细调整。
3. 选择工作模式:根据具体情况,选择合适的工作模式。
如需自动调节温湿度,选择自动模式;如需手动控制温湿度,选择手动模式;如需定时调节温湿度,选择定时模式等。
4. 监测和调整:在控制器的显示屏上,可以清楚地看到当前环境的温度和湿度数值。
温湿度控制器原理
温湿度控制器是一种用于控制环境温度和湿度的装置。
它通常由温度传感器、湿度传感器、微处理器、执行器等部件组成。
其中,温度传感器和湿度传感器用于测量周围环境的温度和湿度,微处理器则负责接收传感器的数据并进行处理,最终控制执行器改变环境温度和湿度。
温湿度控制器的工作原理是通过不断地检测环境温度和湿度,并与设定值进行比较,根据比较结果来控制执行器调整环境温度和湿度。
当环境温度或湿度高于或低于设定值时,微处理器会根据预设的控制算法,输出相应的控制信号给执行器,执行器则根据控制信号来调整环境温度和湿度,使其达到设定值。
温湿度控制器广泛应用于工业、农业、医疗、生活等领域。
例如,在工业生产中,温湿度控制器可以用于控制生产车间的温度和湿度,保证生产过程的稳定性和一致性;在农业生产中,温湿度控制器可以用于控制温室内部的温度和湿度,提高作物生长效率;在医疗场所中,温湿度控制器可以用于控制手术室、病房等环境的温度和湿度,为患者提供一个舒适、安全的治疗环境。
- 1 -。
RH—TRE温湿度控制器说明书
温湿度控制器是可同时对温度、湿度信号进行测量控制,并实现液晶数字显示,还可通过按键对温、湿度分别进行上、下限设置和显示,从而使仪表可以根据现场情况,自动启动风扇或加热器,对被测环境的实际温、湿度自动调节的设备。
温湿度控制器主要功能说明:
1、正常工作时,流入保护器的电流不超过0.1mA,不影响CT正常工作。
2、当A(或B、C),N两端电压超过150V时,BT-CTB短接A(或B、
C)与N。
3、继电器的接点容量大于15A,所以故障时,能使CT二次侧可靠短路。
4、继电器接点具有保持功能,按压“复位”按钮,才能解除保护功能。
5、若是在停电状态下解除了故障,掉电后装置自动复位。
6、装置提供一对常开接点和一对常闭接点,可接各种声光报警器或提供给综合保护装置使信息远传。
当保护动作时,常开闭合,常闭打开,接线方式下面查看安装使用介绍。
7、注意加湿水泵因时间过长不使用而出现水沉淀物造成止转,在拨动口拨动风叶使之转动。
扩展资料
温湿度控制器使用注意事项
1、温湿度传感器的继电器动作、加热器故障电源等工作状态均由LED指示中。
2、注意使用环境,不能干扰其正常工作,例如无线的注意远离干扰源,有干扰源的注意使用屏蔽线。
3、注意使用量程,不能超出使用量程,否则测不到数据,甚至损坏。
4、注意传感器位置放在有代表性的位置,别放在风口或非常潮湿干燥的地方,否则数据不准.。
智能型温湿度控制器的参数配置引言智能型温湿度控制器是一种广泛应用于工业、农业、医疗、家庭等场合的设备。
它可以自动检测环境温湿度,并根据用户的要求自动调节温湿度,维持一个舒适的环境条件。
本文将针对智能型温湿度控制器的参数配置进行详细的介绍,以帮助用户更好地使用该设备。
参数配置方法智能型温湿度控制器需要根据用户的需要进行参数配置,以便更好地满足用户的需求。
下面将介绍该设备的主要参数及相应的配置方法。
温度测量范围温度测量范围是指控制器能够测量的温度范围。
一般情况下,该设备的温度测量范围为-20℃ ~ 70℃。
用户可以根据实际需求进行相应的设置,以确保设备能够更好地工作。
温度控制范围温度控制范围是指控制器能够控制的温度范围。
用户可以通过设置温度控制范围来控制设备自动调节的温度范围。
一般情况下,该设备的温度控制范围为10℃~ 30℃。
用户可以根据实际需求进行相应的设置,以确保设备能够更好地工作。
湿度测量范围湿度测量范围是指控制器能够测量的湿度范围。
一般情况下,该设备的湿度测量范围为10% ~ 90%。
用户可以根据实际需求进行相应的设置,以确保设备能够更好地工作。
湿度控制范围湿度控制范围是指控制器能够控制的湿度范围。
用户可以通过设置湿度控制范围来控制设备自动调节的湿度范围。
一般情况下,该设备的湿度控制范围为20%~ 80%。
用户可以根据实际需求进行相应的设置,以确保设备能够更好地工作。
参数设置方法用户可以通过控制器的菜单界面进行参数设置。
具体来说,用户需要按下菜单键进入控制器的菜单界面,然后选择相应的参数进行设置。
在设置参数时,用户需要注意遵循设备的使用说明,以确保设备能够更好地工作。
总结智能型温湿度控制器的参数配置是保证设备工作效果的关键之一。
本文对该设备的主要参数以及参数设置方法进行了详细的介绍,希望能够对用户更好地使用该设备提供帮助。
当然,用户在使用设备时需要遵循设备的使用说明,以确保设备的正常工作和延长设备的使用寿命。
温湿度控制器品种及选型方法常见的温湿度控制器品种包括单点式温湿度控制器、多点式温湿度控制器、数字式温湿度控制器和智能式温湿度控制器等。
1.单点式温湿度控制器:它只能监测和控制一个特定位置的温湿度,适用于需要单一控制的场合。
例如,用于控制家庭温湿度、实验室或仓库等小空间的温湿度。
2.多点式温湿度控制器:它可以同时监测和控制多个不同位置的温湿度,适用于需要在不同位置实时控制环境温湿度的场合。
例如,用于大型工厂、医院或办公楼等复杂系统的温湿度控制。
3.数字式温湿度控制器:它使用数字显示器来显示温度和湿度数值,适用于需要直观了解环境温湿度数据的场合。
数字式温湿度控制器通常具有更高的精度和更多的功能,可以进行更加准确和精细的控制。
4.智能式温湿度控制器:它具有更多的智能化功能,可以通过网络连接和远程控制。
智能式温湿度控制器通常配备传感器和数据采集系统,可以实时监测环境温湿度并进行数据分析和处理,从而实现自动化和智能化的温湿度控制。
在选择温湿度控制器时,需要考虑以下几个因素:1.控制范围:根据实际需求确定需要监测和控制的温湿度范围。
不同的应用场景可能有不同的温湿度要求,例如,一些场合需要更高的温度和湿度控制精度。
2.控制方式:根据实际需求确定需要的控制方式,例如,是否需要手动控制、自动控制、定时控制或远程控制等。
3.功能需求:根据实际需求确定需要的附加功能,例如,是否需要数据记录和分析功能、报警功能、通信功能等。
4.安装环境:根据实际需求确定选择温湿度控制器的安装环境,例如,室内、室外、特殊环境(如高温、高湿度或腐蚀性环境)等。
5.供电方式:根据实际需求确定选择温湿度控制器的供电方式,例如,电池供电、交流供电或直流供电等。
总结起来,温湿度控制器的品种和选型方法需要根据实际需求和要求综合考虑多个因素,选择适合的温湿度控制器可以更加准确和精细地控制环境温湿度,提高工作效率和舒适度。
温湿度控制器的原理是怎样的呢首先,传感器采集环境温湿度数据。
温湿度控制器通常搭载温度传感器和湿度传感器。
温度传感器可以是热电偶、温敏电阻或红外传感器等,用于测量环境温度。
湿度传感器可以使用电容式、电阻式、导电式传感器等,用于测量环境湿度。
传感器向控制器输出的是模拟信号,即温湿度值。
随后,数据处理模块对采集到的模拟信号进行处理。
数据处理模块主要包括模拟信号转换和数字信号处理两个部分。
首先,模拟信号经过模拟信号转换技术转化为数字信号,以便于控制器进行数字信号处理。
转换技术常用的有模数转换器(ADC)。
其次,数字信号处理针对温湿度数据进行数据滤波、采样、校准等处理,以提高数据准确性。
最后,控制输出模块根据数据处理的结果进行控制输出。
控制输出模块通常包括控制算法和执行器两个部分。
控制算法是温湿度控制的核心,通过分析处理过后的温湿度数据与设定的目标温湿度值进行比较,在控制策略的指导下生成控制信号。
控制信号经过后级功率放大电路放大后,通过执行器控制环境的温湿度。
执行器可以是电磁阀、电动调节阀、加热器、冷却器等,用于调节环境温湿度。
在整个控制过程中,温湿度控制器实时监测环境温湿度,并将其与设定的目标值进行比较。
根据比较结果,控制输出模块通过执行器对环境进行调节,直至实际温湿度与设定值达到一致,实现温湿度的精确控制。
温湿度控制器的工作原理可以总结为传感器采集环境温湿度数据,数据处理模块对采集数据进行处理,控制输出模块根据处理结果生成控制信号,通过执行器对环境进行温湿度调节的闭环控制过程。
该过程起到了监测环境温湿度变化,并按设定目标实现温湿度调节的作用,广泛应用于工业、农业、医疗等各个领域。
温湿度控制器简介温湿度控制器,也称为温湿度调节器,是一种电气设备,用于控制和调节温度和湿度。
它通常包括一个微处理器或一个微控制器,以及传感器和执行器。
温湿度控制器被广泛应用于实验室、工厂、医院、仓库、酒店、商店和办公室等各种场所。
温湿度控制器的原理温湿度控制器的基本原理是通过传感器感应环境的温度和湿度,然后对周围环境进行自动调节。
传感器将环境的信息传递给微处理器或微控制器,然后根据设定的参数,微处理器或微控制器将控制信号发送给执行器,来达到调节环境的目的。
温湿度控制器的特点1.自动控制温湿度控制器通过传感器感应环境信息,并与设定参数进行比较,从而实现自动调节环境的温度和湿度。
这样可以大大减少人工干预,提高工作效率。
2.精度高温湿度控制器通过微处理器或微控制器的计算和控制,可以实现对环境温湿度的高精度控制,从而让环境更加舒适和稳定。
3.适应性强由于温湿度控制器对环境的自动控制性能很强,因此适应性也很高。
即使在气温和湿度变化较大的情况下,温湿度控制器也能保证系统稳定运行。
4.易于安装温湿度控制器通常只需要简单的电路接线,就可以实现自动控制,因此安装起来非常方便。
5.多功能现代温湿度控制器通常还具有多种功能,如报警、多组控制、时间段控制、实时数据显示等,可以满足不同用户的需求。
温湿度控制器的应用1.实验室温湿度控制器对实验室环境的温湿度要求很高,而且需要长时间稳定运行。
温湿度控制器可以自动控制实验室的环境,确保实验室一直处于符合实验条件的状态。
2.工厂工厂生产的各种产品对环境的要求也很高,如温度和湿度的控制要求较为严格。
温湿度控制器可以自动调节环境,确保生产的产品达到质量标准。
3.医院医院内的电气设备也需要稳定温湿度的环境。
温湿度控制器可以自动控制医院内的环境,防止电气设备因环境不稳定而损坏。
4.仓库仓库内保存的物品也需要注意温湿度的控制,避免受潮和霉变。
温湿度控制器可以自动控制仓库内的环境,确保保存的物品不受影响。
温湿度控制器说明书1. 产品概述1.1 功能特点- 温湿度监测:能够实时监测环境的温度和湿度。
- 控制功能:根据设定值自动调节空气条件,以达到所需的目标温湿度。
- 报警系统:当环境超出预设范围时发出声音或光信号报警。
2. 安装与设置2.1 硬件安装步骤:a) 将控制器插入电源插座,并确保供电正常;b) 连接传感器并放置在需要检测的位置上;c) 根据用户手册连接其他外部设备(如加热、降低湿度等)。
2.2 软件设置步骤:a) 打开控制面板,在菜单中选择“设置”选项;b) 输入所需的目标温湿度数值,并保存更改;c) 配置报警参数,包括触发阈值和响应方式。
3.使用方法及操作指南3.1显示屏介绍:a)当前室内/室外温湖显示区域;b)工作模式显示区域;c ) 设置按钮:用于进入设置界面进行参数调整;d)报警指示灯:当温湿度超出设定范围时,会有声音或光信号提示。
3.2操作步骤:a) 打开电源,并确保控制器正常启动;b) 根据需要,在显示屏上选择所需的工作模式(如自动、手动等);c ) 如果需要更改目标温湿度值,请按下“设置”按钮并根据菜单操作说明进行修改;d)观察当前环境数据和报警状态,必要时采取相应的行动。
4. 故障排除4.1 常见问题及解决方法:a) 控制器无法启动:检查电源连接是否正确。
b) 温湿度不准确:确认传感器位置是否合适,并重新校准系统。
c) 报警功能失效:检查配置文件中的阈值和响应方式。
5. 安全注意事项- 在使用过程中请遵循相关安全规定以及本产品用户手册提供的建议。
6.附件7.法律名词及注释:- 目标温湿度数值(Target Temperature and Humidity Value): 用户希望达到室内/室外空间里特定时间段内期待得到稳态条件下最佳的温度和湿度数值。
- 传感器(Sensor): 能够测量环境中特定物理量(如温度、湿度等)并将其转换为电信号输出的装置。
温湿度控制器原理温湿度控制器是一种常见的仪器设备,用于监测和调节环境中的温度和湿度。
它在许多领域中都得到广泛应用,例如家庭、办公室、工厂和实验室等。
温湿度控制器的原理是基于传感器的测量和反馈控制系统,通过对环境中的温度和湿度进行实时监测,从而控制相应的设备来维持目标温湿度。
温湿度控制器通常由以下几个主要部分组成:传感器、控制器、执行器和显示器。
传感器负责检测环境中的温度和湿度,将测量值转换为电信号并传送给控制器。
控制器根据传感器提供的信号进行处理,并根据预先设定的目标温湿度值进行比较和判断。
根据判断结果,控制器会发出相应的控制信号,通过执行器来调节环境中的温度和湿度。
同时,温湿度控制器还可以将实时的温湿度数值显示在显示器上,方便用户进行观察和调整。
传感器是温湿度控制器的核心部件之一,常用的传感器有温度传感器和湿度传感器。
温度传感器使用热敏电阻、热电偶或半导体材料等原理来测量环境中的温度。
湿度传感器则使用电容、电阻或电导等原理来测量环境中的湿度。
这些传感器可以将温度和湿度转换为电信号,并精确地传递给控制器,以便进行后续的处理和控制。
控制器是温湿度控制器的核心部件之一,其主要功能是对传感器信号进行处理和判断,并根据预设的目标温湿度值来控制执行器的动作。
控制器通常采用微处理器或单片机等芯片作为核心,具有高精度的计算能力和强大的控制功能。
通过控制器对传感器信号进行采样、滤波和处理,可以实现对环境温湿度的精确控制。
执行器是温湿度控制器的输出部件,其主要任务是根据控制器的指令来调节环境中的温湿度。
常见的执行器包括加热器、制冷器、加湿器和除湿器等。
当温湿度控制器判断环境温湿度低于目标值时,执行器会启动加热器或加湿器来提高温湿度;当温湿度高于目标值时,执行器会启动制冷器或除湿器来降低温湿度。
通过控制执行器的动作,温湿度控制器可以实现对环境温湿度的精确调节。
温湿度控制器的工作原理可以简单归纳为:传感器检测环境温湿度,控制器对传感器信号进行处理和判断,根据预设的目标温湿度值发出控制信号,执行器调节环境温湿度。
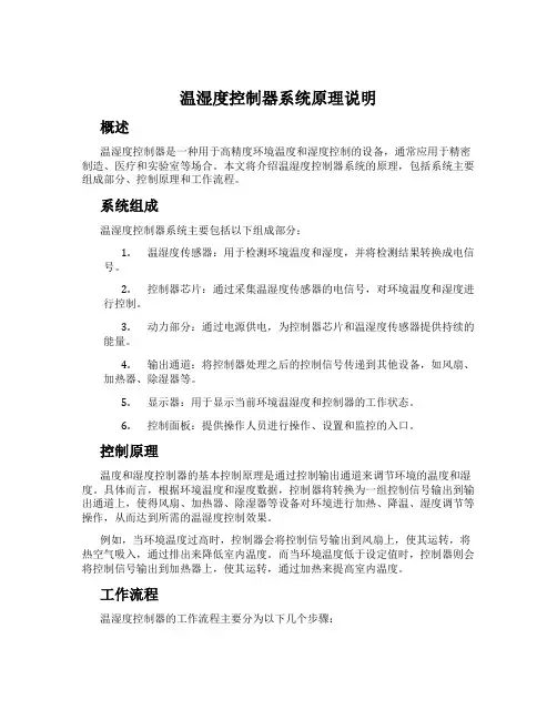
温湿度控制器系统原理说明概述温湿度控制器是一种用于高精度环境温度和湿度控制的设备,通常应用于精密制造、医疗和实验室等场合。
本文将介绍温湿度控制器系统的原理,包括系统主要组成部分、控制原理和工作流程。
系统组成温湿度控制器系统主要包括以下组成部分:1.温湿度传感器:用于检测环境温度和湿度,并将检测结果转换成电信号。
2.控制器芯片:通过采集温湿度传感器的电信号,对环境温度和湿度进行控制。
3.动力部分:通过电源供电,为控制器芯片和温湿度传感器提供持续的能量。
4.输出通道:将控制器处理之后的控制信号传递到其他设备,如风扇、加热器、除湿器等。
5.显示器:用于显示当前环境温湿度和控制器的工作状态。
6.控制面板:提供操作人员进行操作、设置和监控的入口。
控制原理温度和湿度控制器的基本控制原理是通过控制输出通道来调节环境的温度和湿度。
具体而言,根据环境温度和湿度数据,控制器将转换为一组控制信号输出到输出通道上,使得风扇、加热器、除湿器等设备对环境进行加热、降温、湿度调节等操作,从而达到所需的温湿度控制效果。
例如,当环境温度过高时,控制器会将控制信号输出到风扇上,使其运转,将热空气吸入,通过排出来降低室内温度。
而当环境温度低于设定值时,控制器则会将控制信号输出到加热器上,使其运转,通过加热来提高室内温度。
工作流程温湿度控制器的工作流程主要分为以下几个步骤:1.采集环境温湿度数据:通过温湿度传感器采集环境温湿度数据,并将数据传输给控制器芯片。
2.数据处理:控制器芯片通过算法将环境温湿度数据转换为控制信号,并通过输出通道将其传递给其他设备。
3.操作面板设置:通过控制面板,操作人员可以设置所需的温湿度值和工作模式。
例如,将温度设定为20℃,湿度设定为50%。
4.控制信号传递:根据控制器的设定,将控制信号传递给输出通道,对周围环境进行控制。
5.显示数据:通过显示器,操作人员可以显示所需要的环境温湿度数据和控制器的工作状态。
结论温湿度控制器系统是一种可靠、高效的环境控制设备,适用于需要精确控制温湿度的场合。
温湿度控制器原理温湿度控制器是一种用于控制环境温度和湿度的设备。
它被广泛应用于各个领域,如办公室、工厂、医院、温室等,以提供舒适的工作和生活环境。
温湿度控制器的原理基于感应、测量和调节温度和湿度的技术,以达到所需的环境条件。
温湿度控制器主要由传感器、控制器和执行器三部分组成。
传感器用于感知环境的温度和湿度,并将这些数据传输给控制器。
控制器根据预设的温湿度范围,对传感器采集到的数据进行处理和分析,然后决定是否需要调节环境条件。
如果需要调节,控制器将通过执行器来控制空调、加湿器或除湿器等设备的运行,以达到所需的温湿度。
温湿度控制器的原理是基于反馈控制系统。
传感器不断感知环境的温湿度,并将这些数据传输给控制器。
控制器根据传感器的数据进行分析,并与预设的温湿度范围进行比较。
如果环境的温湿度超出了预设范围,控制器将发出控制信号,通过执行器来调节环境条件。
执行器根据控制信号的指令,控制空调、加湿器或除湿器等设备的运行,以使温湿度恢复到预设范围内。
温湿度控制器的原理还涉及到温湿度的测量和调节技术。
温度的测量通常使用温度传感器,如热敏电阻、热电偶或红外线传感器。
湿度的测量通常使用湿度传感器,如电容式湿度传感器或电阻式湿度传感器。
这些传感器可以将温湿度的物理量转换为电信号,并传输给控制器进行处理。
控制器通过对传感器的数据进行处理和分析,以确定是否需要调节环境条件。
温湿度控制器的原理还涉及到控制算法的设计和实现。
控制算法是控制器的核心部分,它决定了控制器如何根据传感器的数据来调节环境条件。
常见的控制算法包括比例控制、积分控制和微分控制等。
比例控制根据温湿度的偏差大小来控制执行器的输出;积分控制根据温湿度的偏差累积量来控制执行器的输出;微分控制根据温湿度的变化率来控制执行器的输出。
这些控制算法可以根据实际需求进行组合和调整,以达到更精确和稳定的控制效果。
温湿度控制器是一种用于控制环境温度和湿度的设备,其原理基于感应、测量和调节温湿度的技术。
CS系列数显温湿度控制器操作说明书一、产品概述CS系列数显温湿度控制器是一种用于监测和控制温度和湿度的设备。
它采用数码显示屏,可实时显示温度和湿度数值,并具有温湿度控制功能。
适用于各种需要精准控制温湿度的场合。
二、产品特点1. 数码显示屏:清晰显示当前温度和湿度数值。
2. 高精度测量:采用高精度传感器,可准确测量温湿度。
3. 温湿度控制:可根据用户设定的温湿度值自动控制设备开关。
4. 多种安装方式:支持壁挂式或嵌入式安装。
三、操作说明1. 接通电源:将温湿度控制器的电源插头插入电源插座,系统将自动启动并显示当前温湿度数值。
2. 设置温度和湿度值:按下设置按钮,数码显示屏将出现设定温度值,使用上下按钮进行调整;再按下设置按钮,数码显示屏将出现设定湿度值,同样使用上下按钮进行调整;再按下设置按钮确认,数码显示屏将回到显示当前温湿度数值。
3. 手动控制:在设定温湿度值后,若需要手动控制设备开关,可按下手动控制按钮,手动模式下将显示手动操作界面,可根据需要进行手动控制。
4. 自动控制:若需要系统根据设定温湿度值自动控制设备开关,可按下自动控制按钮,系统将自动根据设定值进行温湿度控制。
四、注意事项1. 请勿将温湿度控制器安装在潮湿或高温的环境中。
2. 请避免将温湿度控制器安装在振动较大的地方。
3. 请勿将温湿度控制器暴露在阳光直射的地方。
4. 在使用过程中若出现异常情况,请及时停止使用并联系售后服务部门。
以上就是CS系列数显温湿度控制器的操作说明,希望能够帮助您熟悉和正确使用该设备。
五、维护和保养1. 定期清洁:定期使用干净的软布清洁温湿度控制器的表面,避免灰尘积聚影响设备正常运行。
2. 注意防潮防尘:避免将温湿度控制器安装在潮湿或灰尘较大的环境中,可采取防潮防尘的措施,如使用防潮箱等。
3. 定期检查:定期检查传感器和连接线,确保其正常运行,如发现异常及时进行维修或更换。
六、故障排除1. 显示屏无法正常显示:检查电源连接是否正常,确认电源是否供电正常。
智能温湿度控制器的工作原理和使用简介智能温湿度控制器是一种用于控制环境温湿度的设备,它能够根据预设的温湿度范围来自动调节和控制环境温湿度。
这种设备主要应用于大型温湿度敏感的场所,例如食品加工、仓储、实验室、医疗、半导体等。
工作原理智能温湿度控制器主要由传感器、控制器和执行器三部分组成,在下面分别介绍。
传感器智能温湿度控制器的传感器一般包括温度传感器和湿度传感器,用于实时监测环境温湿度数据并将其传输到控制器中。
控制器控制器是智能温湿度控制器的核心部件,其主要功能是根据传感器实时采集的数据来计算出环境温湿度值,并根据预设的温湿度范围来自动调节和控制。
具体来说,当环境温度或湿度达到预设值的上限或下限时,控制器就会通过执行器来打开或关闭加热、制冷、加湿或除湿等设备,以保持环境温湿度在预设范围内。
这种自动化调节和控制的方式可以大大提高传统温湿度控制方式的效率和准确性。
执行器智能温湿度控制器的执行器包括各种温湿度调节设备,例如加热器、制冷器、加湿器和除湿器等。
当控制器发出调节信号时,执行器就会按照信号调整设备的工作状态,使环境温湿度保持在预设的范围内。
使用方法智能温湿度控制器的使用方法主要包括以下几个步骤:1.选择合适的安装位置,一般建议安装在温湿度敏感的中心区域,避免直接暴露于阳光下或其他外部干扰物。
2.连接传感器和执行器,注意根据实际需求选择不同的执行器设备。
3.设置预设的温湿度范围,根据实际需求调整上、下限值和控制方式(自动或手动)。
4.开始监测和控制环境温湿度,根据实际情况调整预设范围和控制方式。
需要注意的是,智能温湿度控制器在使用过程中需要定期维护和检修,例如清洗传感器和执行器,检查并更换损坏的设备和部件等。
总结智能温湿度控制器是一种高效、准确且方便的温湿度控制设备,其工作原理主要由传感器、控制器和执行器三部分组成。
在使用时需要注意选择合适的安装位置、连接传感器和执行器、设置预设的温湿度范围和控制方式,以及定期维护和检修,以保证其正常工作和准确性。
温湿度控制器原理温湿度控制器是一种常见的设备,用于监测和调节室内温度和湿度。
它在许多领域中得到广泛应用,如家庭、办公室、工厂等。
温湿度控制器的原理是通过感应器和控制器之间的反馈机制,实现对环境温湿度的精确控制。
温湿度控制器通常由以下几个部分组成:感应器、控制器和执行器。
感应器是温湿度控制器的核心部件之一。
它通过测量环境中的温度和湿度,并将这些数据转化为电信号,传输给控制器。
感应器的准确性和稳定性对于控制器的工作至关重要。
控制器接收感应器传来的温湿度数据,并根据预设的目标温湿度值进行比较。
如果实际温湿度值超过了目标值的范围,控制器就会触发执行器进行相应的调节。
执行器是温湿度控制器的另一个重要组成部分。
它根据控制器的指令,对环境进行相应的调节,以达到预设的目标温湿度。
常见的执行器包括加热器、冷却器、加湿器和除湿器等。
温湿度控制器的工作原理可以简单概括如下:1.感应器感知环境中的温度和湿度,并将这些数据转化为电信号。
2.控制器接收感应器传来的温湿度数据,并与预设的目标值进行比较。
3.如果实际温湿度值超过了目标值的范围,控制器就会触发执行器进行相应的调节。
4.执行器根据控制器的指令,对环境进行加热、冷却、加湿或除湿等操作,以达到预设的目标温湿度。
温湿度控制器的原理基于反馈机制,即根据实际温湿度数据与目标值之间的差异,进行相应的调节。
这种反馈机制可以确保环境温湿度始终保持在一个较为理想的范围内,提供舒适的生活和工作环境。
温湿度控制器的应用范围广泛。
在家庭中,它可以帮助人们调节室内温湿度,提供舒适的居住环境。
在办公室和工厂中,它可以保证工作人员的舒适度和生产设备的正常运行。
温湿度控制器是一种通过感应器和控制器之间的反馈机制,实现对环境温湿度的精确控制的设备。
它的原理简单明了,应用范围广泛,对于提高生活和工作环境的舒适度起到了重要作用。
通过温湿度控制器的精确调节,我们可以创造一个理想的温湿度环境,提高生活质量和工作效率。
温湿度控制器原理
温湿度控制器是一种用于控制环境温度和湿度的设备。
它可以通过测量环境中的温度和湿度,然后根据设定的参数来控制加热、制冷、加湿或除湿等设备,以维持环境的稳定性。
温湿度控制器的原理是基于传感器测量环境中的温度和湿度。
传感器将测量到的数据转换成电信号,然后传输到控制器中。
控制器根据设定的参数来判断环境是否需要加热、制冷、加湿或除湿等操作。
如果需要,控制器会向相应的设备发送信号,以控制环境的温度和湿度。
温湿度控制器的核心部件是传感器。
传感器可以分为温度传感器和湿度传感器两种。
温度传感器可以测量环境中的温度,常用的有热电偶、热敏电阻和半导体温度传感器等。
湿度传感器可以测量环境中的湿度,常用的有电容式湿度传感器、电阻式湿度传感器和表面张力湿度传感器等。
温湿度控制器的参数设置是非常重要的。
参数设置包括温度和湿度的设定值、控制方式、控制精度等。
温度和湿度的设定值是根据环境的需求来设定的,控制方式可以选择自动控制或手动控制,控制精度则是控制器的重要指标之一。
温湿度控制器的应用非常广泛,可以用于家庭、办公室、工厂、实验室等各种场所。
它可以帮助我们维持一个舒适的环境,提高工作
和生活的效率。
同时,温湿度控制器还可以节约能源,减少能源浪费,对环境保护也有一定的贡献。
温湿度控制器是一种非常实用的设备,它可以帮助我们控制环境的温度和湿度,提高生活和工作的舒适度和效率。
在使用温湿度控制器时,我们需要注意参数设置和维护保养,以确保其正常运行和长期使用。
温湿度控制器的作用温湿度控制器是一种用于控制室内环境温度和湿度的设备,它可以通过自动调节加热、降温、加湿、除湿等措施,保持房间内的相对恒定的温湿度。
它广泛应用于各种场所,如家庭、办公室、实验室等,以提高人们在不同情况下的舒适度,并保护设备、资料等重要物品。
工作原理温湿度控制器通过内置的传感器监测室内环境的温度和湿度变化,然后自动启动对应的控制方式,以维持理想的环境状态。
其中温度传感器可以是NTC热敏电阻或热电偶等,湿度传感器则多采用电容式或电阻式传感器。
控制方式一般有以下四种:1. 加热加热方式主要是通过控制加热器的加热时间和功率来增加室内温度。
通常用于在寒冷季节或低温环境中,提高室内温度,从而保持舒适度。
2. 降温降温方式则是通过调节空调或风扇的运行方式和控制其他冷却设备,以减少室内温度。
通常用于在炎热季节或高温环境中,降低室内温度,从而保持舒适度。
3. 加湿加湿方式是通过控制加湿器的湿度输出和运行时间,增加室内湿度。
通常用于在干燥季节或低湿环境中,提高空气中的湿度,以保持舒适度和健康。
4. 除湿除湿方式则是通过控制除湿设备的湿度输出和运行时间,减少室内湿度。
通常用于在潮湿季节或高湿环境中,降低空气中的湿度,以保持舒适度和防止各种物品的潮湿和损耗。
应用场景温湿度控制器广泛应用于各种场景,包括:1. 家庭在家庭中,温湿度控制器一般用于卧室、客厅等区域,通过控制空调、加湿器、除湿器等设备,以保持房间内的舒适度和健康。
此外,温湿度控制器也常用于温室、花房等小型的农业场景,以保持植物的生长环境。
2. 办公室在办公室中,温湿度控制器可以通过调节中央空调或局部空调、加湿器、除湿器等设备,以为员工创造一个合适的工作环境。
这可以提高员工的工作效率和舒适感。
3. 实验室在实验室中,温湿度控制器可以通过调节空调、加湿器、除湿器等设备,以维护实验的环境参数。
这可以增加实验的精度和准确度,避免试验结果受影响。
总结温湿度控制器是常见的环境控制设备,它通过自动调节加热、降温、加湿、除湿等措施,保持房间内的相对恒定的温湿度。
MT-TH-A2温湿度控制器
1、适用范围
温湿度控制器广泛适用于0.1-35KV户内开关柜,如:中置柜、手车柜、固定柜、环网柜等多种开关柜,适用于进线柜、出线柜、电容器柜、母联柜、变压器柜、互感器柜、计量柜、电机控制柜等多种形式的主回路控制柜。
2、基本功能
采用进口传感器,带2路控制输出接点,温湿度采用数码管实时显示,用户一目了然。
多路显示时,每隔30秒自动切换到1~2路温湿度循环显示,用户对温度、湿度任意进行上下限设置,且掉电不会丢掉该参数。
但温度达到一定程度或温度剧增,有可能发生凝露时,控制器驱动加热器工作;当凝露状况消失后,加热器停止加热,控制器恢复到监测状态。
当加热器断线时。
控制器发出断线报警信号。
3、主要技术指标
3.1、工作环境:温度:-20℃~70℃湿度:0~99%RH
3.2、温度:≤5℃±0.5℃时继电器闭合加热启动;≥15℃±0.5℃时继电器
复位加热退出;≥40℃±0.5℃时继电器闭合排风启动;≤30℃±0.5℃
时继电器复位加热退出。
3.3、湿度:≥90%RH±1%RH时继电器闭合加热启动;≤70%RH±1%RH时继电
器复位加热退出
3.4、输入电压:AC220V
3.5、继电器触点功率:AC220V/7A(常开,有源)
4、温湿度数显及控制
4.1、可带1-2路温湿度传感器及输出接点,可显示现场的温湿度数值,并且用户可根据需要自行设置加热、排风、除湿的上下限值;
4.2、出厂默认:温度上限+15℃,下限+5℃;湿度上限90%RH,下限75%RH;
排风上限+40℃,排风下限+30℃
4.3、加热启动:当传感器测得的环境温度低于设定的温度下限值,或者测得的湿度值大于设定的湿度上限值时,启动加热;
4.4、加热停止:a)当传感器测得的环境温度高于设定的温度上限值或测得的湿度低于设定的湿度下限值时,停止加热;b)温度高于+40℃无条件停止加热,防止过热损伤。
4.5、排风启动:当传感器测得的环境温度高于设定的排风上限值时启动排风;当传感器测得的环境温度低于设定的排风下限值时停止排风;
4.6、高温报警:当传感器测得的环境温度高于50℃时,高温报警灯亮;
4.7、加热断线报警:当传感器温湿度测量输出均正常,但装置背部加热端子
没有正常接待负载(加热器)或者有接待负载但外接线路本身有断线
时,加热断线指示灯亮;
5、温湿度参数设置
5.1、当前测量显示
开机上电,进入当前状态显示,循环显示A路温度及其相对湿
度、B路温度及其相对湿度、每6秒之后数
码管界面自动切换(当前测量显示如图一)
依次轮显显示内容如下:
轮显1:上排数码管显示的是A路温度,下排数码管显示的是A路湿度;
轮显2:上排数码管显示的是B路温度,下排数码管显示的是B路湿度;5.2、环境控制设置
若要设置温、湿度及排风的上下限时,长按“SET”键,6S后自动进入参数设置界面,上排数码显示功能号,下排数码管显示参数值(功能号和参数对应关系见表一)通过按“UP”、“DOWN”键修改参数值
再按下“SET”键保存所设置的参数并自动进入下一参数设置,参数设置完后按“SW”键返回温湿度显示界面。
功能设置说明
(表1)
默认值:
温度上限:15℃,下限: 5℃
湿度上限:90%RH,下限:75%RH
排风上限:40℃,下限:30℃
6、接线方式
7、安装方式:面板式安装外型尺寸:48*96*100mm 开孔尺寸:46*91mm
8、辅件
MT—KT柜内空气调节器
MT—KT柜内空气调节器是根据各种柜体防露的需要而设计,采用梳状铝合金型材为传导散热体,淘汰了传统的发热材料—合金电阻丝。
内部发热芯采用PTC陶瓷制作。
该产品具有自限温恒温发热(环境温度、施加电压、放热条件在一定范围内变化时,保持一定温度不变)、无明火、热转换率高,受电源电压影响极小、自然寿命长等传统电阻丝发热元件无法比拟的优势。
加热器随外部环境条件变化而改变自身的发热功率,也就是说,当环境温度较低、吸热较多、加热器散热好的情况下,其本身功率就大。
反之就小。
其特性是该加热器所独有的,是各种高低压开关柜、电气控制柜(箱)干燥除湿、预防凝露,提高电气元件工作环境温度的佳品。
也是国外进口PTC加热器的替代品。
调节器的使用特点
加热速度快,适用范围广,加热效率高,出口温度长时间持续在40度左右,空气温度调节器平稳。
由于采用热风循环,柜内整体温度相对较均匀。
风机配有过滤网,时刻保持柜内清洁,延长柜内其它器件的使用寿命。
主要技术指标:
抗电强度(接线端与表面):>2000V AC、1min
连续使用寿命:>50000h
绝缘电阻:>100MΩ
额定功率:50W、75W、100W、150W、200W、300W、500W
工作电压:AC220V
MT-DJR系列铝合金加热器
产品概述:
自限温电加热器能有效防止供电柜内凝露的产生,保证电气设备安全运行,减少事故的发生。
MT-DJR加热器可与各种型号的温湿度控制器、开关柜智能操显装置及继电保护柜等配套使用,是控制、调节柜内空气温度的执行器件。
它具有体积小、重量轻、加热除湿效率高,功耗小安装方便等特点,已得到广泛的应用。
本产品可广泛用于各种配电柜,如端子箱、操作柜、继电保护柜和箱式变电站等。
主要技术指标:
抗电强度(接线端与表面):>2000V AC、1min
连续使用寿命:>50000h
绝缘电阻:>100MΩ
额定功率:50W、75W、100W、150W、200W、300W、500W
工作电压:AC220V。