教师成长记录袋精
- 格式:docx
- 大小:300.86 KB
- 文档页数:18
..编号教师个人专业成长记录袋教师姓名任教学科专业资料..填表日期办学理念:以人为本精细管理办精致化教育打造新郑一流名校轩辕小学精神:尊重规律的科学精神刻苦钻研的敬业精神勇于实验的创新精神开放民主的时代精神校训:诚信为本人和兴校学风:乐学会学博学教风:乐教善教勤教校风:勤学守纪健康向上专业资料..目录一、个人基本情况登记表二、个人总体成长规划表三、个人阶段性成长规划表四、个人工作成就展示1.教学:自我推荐的教学设计;精彩课堂音像相关资料;富有③①②深度的教学反思等。
2.学习:参与的进修或者培训活动;正在或者已经阅读的书目;②①从同伴或管理者或专家那里获得的经验;故事与叙事;其它的学习机⑤④③会与收获;随笔与杂记等。
⑥3.研究:发现并研究的教学问题及过程;参与或申请的课题及成②①果;发表的论文或著作(包括章节)及摘要;课堂观察记录;个人的⑤③④教育教学理论等。
4.管理:对班级管理:班主任工作计划、班主任工作小结;对教研②①组的管理:教研组长的工作计划、教研专题的设计、教研组长的工作小结;对学校其它部门的管理:校长、教导主任、副教导主任等其它不同角色③的学校管理者工作计划与小结等。
5.指导;教师对学生生活、学习、活动等方面的指导、计划与小结;①优秀教师对普通教师的业务指导(师徒结对)、计划与小结②6.师德师风:自查报告;整改措施;个人工作总结;演讲稿;④②③①相关培训资料或心得体会等。
⑤专业资料..一、个人基本情况登记表专业资料..二、个人总体成长规划表专业资料..三、个人阶段性成长规划表第一个阶段性(三年)规划与总结专业资料..专业资料..四、个人工作成就展示教学:优秀的教学设计(导学案);精彩课堂音像相关资料;富1.③②①有深度的教学反思等。
专业资料..学习:参与的进修或者培训活动;正在或者已经阅读的书目;.2③①②从同伴或管理者或专家那里获得的经验;故事与叙事;其它的学习机会⑤④与收获;随笔与杂记等。
Xxxx小学校本教研----“教师、学生成长记录袋”再展风采
12月4日上午,教育局督导室一行六人来我校进行了督导检查。
检查中发现我校使用的“教师专业成长记录袋”和“学生成长记录袋”很具特色,有较强的实用性。
这学期一开学,xxxx小学的所有老师和学生都收到了一份特殊的礼物——精美的“教师专业成长记录袋”和“学生成长记录袋”。
教师们可以把自己的基本简历、教改论文、教学随笔、荣誉证书、教学案例、读书心得乃至学生成绩表和学生的优秀作业等放入其中,为自己的教学、教研成绩作出总结和评价,并且每周把“记录袋”拿出来展示,研讨其中的精彩“记录”,这一做法,成为我校促进教师成长的新的“助推器”。
学生记录袋不但记录了他们的学习成绩,而且记录了他们各方面良好行为习惯的养成过程,同时还设立了自评、生评、师评、家长评的系列评价方式。
一份份“记录袋”记录了xxxx小学半年来师生们的成长足迹。
对于康家营子小学的所有师生来说,
“记录袋”是他们最大的财富,也见证了他们成长的足迹。
教师成长记录袋促动教师专业化发展良好的教师素质,不但是有效教育的基础和前提,也是学生学习的直接内容,是有效的教育工具或手段。
教师的品格意志、道德面貌、情感态度、学识水平和言行举止都会对学生产生潜移默化的影响,具有巨大的教育价值。
所以,在课程改革中,提升教师素质,能够说是实施素质教育和提升教育质量的根本措施之一。
随着社会的发展,人们越来越理解到教师的重要作用及其在教学过程中的不可替代性,“教学是一门艺术”也受到普遍的认可,人们对教师的期望越来越高,对教师提出了越来越高的要求。
教师必须改变传统角色,以适合新世纪的挑战和课程改革的要求。
教师应该是学生学习的促动者,而不但为知识的传授者。
随着时代的发展,教师也不再是学生的唯一知识源。
教师不能简单地把知识传授作为自己的主要任务和目的,而应成为学生学习的激发者、辅导者、各种水平和积极个性的培养者,把教学的重心放在如何育人和促动学生“学”上。
教师应该是教育教学的研究者。
这既是时代对教师的要求,也是教师作为学生学习促动者的前提条件。
教师以研究者的精神持续发现问题、思考问题、解决问题,其教育教学质量就会随之提升,教师自身专业素质也能得到发展。
教师应该是课程的开发者和创造者。
课程改革为教师创设了广阔的空间让教师发挥和创造,同时也对教师的专业素质和教育教学实践提出了挑战。
依照新的课程标准,教学目标与结果、教学对象、教学内容、教学方法与教学过程以及教学评价都与以往的教学有不同的特点,这就要求教师创造性地实行工作,改变教书匠的角色。
新世纪的教师应该注重自身的持续发展和完善。
教育教学不再仅仅教师的工作,还应该成为教师的事业。
教师不但是照亮别人的“蜡烛”,更是持续充电的长明灯。
教师教书育人的过程是一个持续追求的过程,是教师持续发展和完善的过程,也是自身价值得到提升的过程。
总之,课程改革中的教师是发展中的教师,是实行适合和调整的持续追求的人,是有着独立价值和尊严的人。
教师评价必须适合并促动教师角色的转变,建立促动教师成长的发展性评价体系。
成长档案袋——教师专业发展的“动力源”中国教育先锋网 2007-06-23 李淑芳在新课程改革实施的过程中,我国教师已熟悉了作为一种学生评价方法的档案袋评价,但对于将其作为一种教师评价的方法却知之甚少。
实际上,在美国、英国、加拿大等国家,教学档案袋已被广泛地运用于教师评价,而且由于这种评价方法对教师的反思有着巨大潜力,正在成为促进教师专业发展的一条有效的途径。
教师成长档案袋是一个教师代表性工作的集合,是教师提供的对自己工作进程的记录,是教师对自己的成就、风格、态度、价值观等方面的高度个人化的描述。
教师成长档案袋是一种高度个人化的产品,就像我们的指纹一样,没有两个是完全相同的。
它应含有如下材料:个人简介、个人发展规划(一学期或一学年)、本学期欲阅读的教育书籍、学习与感悟、教学设计与反思、课堂教学实录、论文与案例、教学及科研成果、参加培训情况、成长记录、听课、评课记录、回顾与前瞻、自我评价、他人评价(同事、学生、家长、督导)等。
以此为每一位教师留下自己成长的足迹,使每一位教师都能看到通过自己一步步的努力所取得的成绩与进步,并通过引导教师本人对其职业生涯的整体考虑,强化教师自我发展的内驱力,激发教师的发展潜能,从而促进教师的专业发展。
1980年,加拿大大学教师协会首先出版了教学档案袋的指南,将“一个教授主要的教学成就和长处的总结”的教学档案袋用于大学教师的评价,当作大学教师求职、聘任、晋升必须提供的一种概括性的个人工作记录。
由于成长记录袋的开发过程能有效地避免传统的外在评价所存在的问题,能有效地将外在评价与教师自我评价结合起来,能有效地将评价与教师的自我反思结合起来,因而在许多国家的大学中流行开来,成为大学教师评价的一种重要手段。
一、利用教师成长档案袋,促进教师专业发展建立教师成长档案袋的根本目的在于培养教师形成反思意识、研究意识,从而促进教师的专业发展,即使用于评价,也是强调形成性、发展性评价。
因此,作为学校,如果能加以适当开发和运用,教学档案袋将成为教师专业发展的一种极有价值的工具。
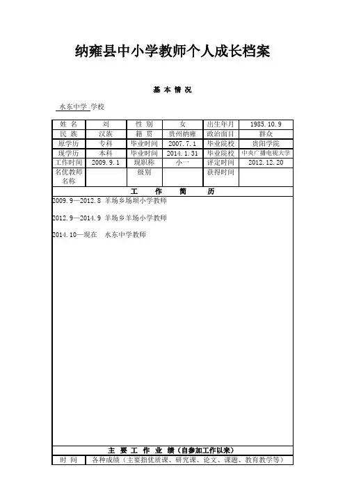
纳雍县中小学教师个人成长档案基本情况水东中学学校个人今后三年发展规划(年月日后)第一板块我的教学情况1.专题研究课情况(研究课级别是指市、区、校和教研组级别,教研组级别必须由教研组长通知教务处才被认可,下同)2.优秀课评比情况(优秀课级别是指市、区、校级别)3.教学讲座、教学论坛等情况(讲座级别是指市、区、校和教研组级别)4.教学成绩记录教学情况例证材料(与前面的记录情况一一对应):1.专题研究课教案和相应的证书复印件2.各类优秀课评比教案和相应的证书复印件3.各类教学讲座、教学论坛等材料(与前面的目录相对应)4.其它教学业绩材料(与前边介绍对应)第二板块我的科研情况1.论文、论著获奖和出版、发表、交流情况2.主持或参与科研课题情况第三板块我的育人情况主要包括以下内容1.指导学生社团和其他育人业绩(没有表格,可自定题目并作文字表述)2.我的教育故事(可把自己感人的教育故事附在后边)3. 班主任工作业绩(表1,班主任填写)附表1:指导学生获奖情况附表2:我的教育故事附表3班主任工作记录说明:“活动”包括自己班级组织的活动或参加上级有关部门组织的活动,但不一定评比;“评比”是指学校或上级行政部门和社会团体组织的评比评奖活动。
第四板块我的学习情况1.进修情况2.外出学习情况4.读书情况(什么时间读了什么书和文章,列出书和文章的名字、出版单位和时间,读书心得和感受可另立题目附在后边,每学期一篇)第五板块自我评价与他人评价1.获奖情况和相应的证书2.(每学期填写一次)2011学年第一学期评价表2012学年第二学期评价表2013学年第一学期评价表2013学年第二学期评价表。
编号
教师个人专业成长记录袋
教师姓名
任教学科
填表日期
蓬莱市北沟第二中学制
目录
一、基本情况登记表
二、总体成长规划表
三、阶段性成长规划表
四、个人成就展示
1.开设示范课、研究课、公开课及承担教学讲座情况
2.参加中考或调研测试命题、督导视导、职称评定等工作情况3.参加教学竞赛获奖情况
4.参加教育教学科研工作情况
(1)参加教育教学课题研究情况
(2)发表论文论著或编写教材情况
5.指导学生、青年教师(师徒结对)情况
6.参加继续教育情况
7. 师德考核与年度考核情况
五、佐证材料汇编
一、基本情况登记表
二、总体成长规划表
三、阶段性成长规划表
第一个阶段性(三年)规划与总结
四、个人成就展示
1.开设示范课、研讨课、公开课及承担教学讲座情况
2.参加中考或调研测试命题、督导视导、职称评定等工作情况
3.参加教学竞赛获奖情况
4.参加教育教学科研工作情况(1)参加教育教学课题研究情况
(2)发表论文论著或编写教材情况
5.指导学生、青年教师(拜师学习)情况
6.参加继续教育情况
7.师德考核与年度考核
五、佐证复印资料汇编
1.学历证书复印件
2.职称证书复印件
3.各类综合表彰、荣誉称号证书复印件
4.各类公开教学、讲座、经验介绍、比赛等资料复印件5.各类论文发表、获奖资料复印件
6.各类培训资料复印件与学习心得体会
……
最新文件仅供参考已改成word文本。
方便更改。
教师成长记录袋制作的参阅资料教师成长档案是记载教师对各项工作、活动和培训的记录、反思、见解和思考,字里行间深刻反映教师思想意识的深化和提高,凸现教师成长的足迹。
同时也是教师自身专业成长一种激励手段,让教师感受成长、体验成功的途径,是激发教育智慧的平台。
为此幼儿园将建立教师成长档案。
那么教师成长档案包括哪些板块,每个板块包揽些什么,又该如何去建立一个成长档案?对于老师们是个盲点。
在这里我收集到了一些关于“教师成长档案”方面的信息,经过自己的思考编辑出来。
或许对你创建一个凸显自身特色的档案带来一些启发,一些灵感。
“教师成长档案”你我他前期准备及思考:一、教师成长档案袋可能涵盖的板块1.教学(教师作为教学者的角色)2.学习(教师作为学习者的角色)3.研究(教师作为研究者的角色)4.反思(教师作为反思者的角色)5.评价(教师作为评价者的角色)二、确定可以表现每一个内容板块的作品1.教学(教师作为教学者的角色)资料可以包括:①自我推荐的教案;②自我推荐的课件;③承担的公开课的影像等。
2.学习(教师作为学习者的角色)资料可以包括:①参与的进修或培训活动;②正在或已经阅读的书目;③从同伴或管理者或专家那里获得的经验;④故事与叙事;⑤其它的学习机会与收获;⑥随笔与杂记等。
3.研究(教师作为研究者的角色)资料可以包括:①发现和研究的教学问题及过程;②参与或申请的课题及成果;③发表的论文或著作(包括章节)及摘要;④课堂观察记录;⑤个人的教育教学理论等。
4.反思(教师作为反思者的角色)资料可以包括:①教学反思笔记;②自我的成长史分析;③名师传记分析等。
5.评价(教师作为评价者的角色)资料可以包括:①阶段工作的自我评价;②对学校教学管理工作的评价;③对教研组同行的评价等。
三、确定每一个内容板块下呈现作品的格式(一)规范化的格式1.维度(以教学板块为例,可以细分出多个维度:①基于学生的经验教学;②学生参与与课堂互动;③教学计划与情境变化等。
我的成长记录X XX X市X小目录一、我的教育理想二、我的教育格言三、我的教育随笔四、我最得意的教案五、我的读书感悟六、我的业务学习笔记七、我的培优补差成果八、我的优秀论文XX,男,1980年出生,河南省XXX人。
1990年毕业于XX第三师范学校,2019年12月毕业于河南大学中文系,2019年获得小学高级教师职称。
爱好:计算机、国际象棋最喜欢的名言:只有你有了自己喜欢的书,你就有了风中雨中的小木屋。
最喜欢的文章:林觉民《与妻书》最喜欢的书:三毛《撒哈拉的故事》、《哭泣的骆驼》我的教育理想教育是一个古老的话题,作为21世纪的教师,应该具有自己的教育理想和教育信念。
历史不会记住苦劳,历史只会记住功劳!有人说:教育是一首歌,是一首激情澎湃的歌;教育是一首诗,是一首令人陶醉的诗……我认为:教育是艺术,其生命在于创新,是美的享受,是教师和学生共同发展的美的享受。
是教学机智的美;是教学语言的美。
我的教育格言1、永远用欣赏的眼光看学生,永远用宽容的心态面对学生。
2、教书育人是教师的天职,既有苦,也有乐。
3、让我们用自己的行和自己的心去教育我们的孩子。
4、倾注心血的爱能使孩子们早日鲜花绽放!5、教学相长,在教育和教学过程中,我们也会学到很多。
6、教师最大的幸福就是看到孩子们在成长!7、当你埋怨学生太笨的时候,你也该自问:什么叫诲人不倦。
8、教师施爱宜在严爱与宽爱之间。
9、在教育的百花园中,百花吐艳离不开园丁爱的奉献;在金秋的硕果园里,硕果累累离不开耕耘者心的浇灌。
10、今天的积蕴,是为了明天的放飞,还有什么比看着自己的学生飞得更高、更快、更远,更令教师欣慰的呢?11、有人把教师比喻成蜡烛,照亮了别人燃烧了自己。
我认为只有此时,我们才真正拥有了一切。
12、在集体教学中,要尽可能多地要求每个孩子,也要尽可能多地尊重每个孩子,让每个孩子对自己都有信心。
13、教师是孩子的镜子,孩子是老师的影子。
14、尊重和爱护孩子的自尊心,要小心得像对待一朵玫瑰花上颤动欲坠的露珠。
关于建立“教师专业成长档案袋”的设想(修改稿)一、指导思想随着课程改革的进一步深入,“十一五”课题的开局实施,学校迎来了新的发展机遇。
精心实施“人才强校”战略,加速教师专业化发展,全面提升教师队伍的整体素质,建设素质优良的教师队伍,成为学校实现新一轮跨越的关键。
为科学记录教师专业成长过程,增强教师自我反思、主动发展的意识和能力,完善教师发展性评价体系,经学校研究,决定从本学期开始建立教师专业成长档案袋。
二、“教师专业成长档案袋”界定1、定义教师专业成长档案袋是教师在职业生涯中不断学习研究、实践反思、积累进步的个性化的鲜活的历史见证。
教师专业成长档案袋收集教师专业学习的成就和进步的材料,真实反映教师专业成长历程,是教师师德、教育教学、教育科研、继续教育等全方位的记录和展示。
2、作用建立教师专业成长档案袋,有助于教师更好地规划自己的职业生涯。
教师在收集材料、展示成就、体验成功的同时,会逐步明确自己的发展潜能和努力方向,并及时对经验进行梳理和挖掘,逐步形成自己的教育教学风格,向更高层次发展。
建立教师专业成长档案袋,有助于教师进行正确的自我评价和自我反思,促使教师自我反省,主动学习,取长补短。
建立教师专业成长档案袋,有助于教师群体形成爱岗敬业、积极进取的整体氛围,形成良好的教风、学风和校风。
建立教师专业成长档案袋,有助于学校的主动发展。
教师专业成长记录袋,能为学校制订教师培养策略、学校发展策略,提供重要的基本依据,有利于学校形成办学特色。
3、内容教师专业成长档案袋的内容包括以下几个部分:▲我的成长规划。
(1)教师的个人小档案。
(2)教师自己的教育思想和理念或喜欢的教育格言;(3)个人成长规划及阶段性目标;▲我的教育行为。
(4)参与课题研究、开设研究课、讲座等活动的记录;(5)教育教学反思的相关材料(博客随笔部分)▲我的教育成果(6)主要荣誉目录;(7)获奖教育教学论文、案例目录,相关文章链接;(8)指导学生获奖情况;(9)指导青年教师情况;(10)教师个性化成果记录;(11)与专业发展有关的奖励证书扫描图片(或数码照片);4、形式为发挥我校信息化建设的卓越优势,建议采用“电子档案袋”的形式。
古鲁板蒿小学教师成长记录袋————————————————————————————————作者:————————————————————————————————日期:目录目录1、个人资料2、个人基本情况信息表3、我的格言、喜欢的伟人(名人)4、学习、工作经历5、我的成长规划6、我的继续教育7、我的教育成果8、我的教育行动9、我的荣誉证书自我介绍姓名: 王东子性别: 男出生:1985年6月9日学历: 大学专科任教学科: 语文参加工作时间:2005年1月个人基本情况信息表姓王东子性别男民族汉出生年月850609 名出生地内蒙古敖汉旗身体状况良好政治面貌团员身份证号家庭住址敖汉旗新惠镇所在单位敖汉旗古鲁板蒿中心小学E-mail地址QQ号码602358090 其他联系方式我的性格内外相兼我的爱好读书、网购、我的特长计算机软件、书法、写作我的名言宝剑锋从磨砺出,梅花香自苦寒来周游世界好朋友宠物狗吉祥物愿望去大草原旅游教师个人读过的书籍(20 1 3 年)序号书名学习形式备注1 爱心与教育阅读2掌握学习方法,提高学习成绩阅读3 狼王梦网上阅读456个人学习简历:1998年9月-2001年7月古鲁板蒿乡中学学生2001年9月-2004年7月新惠艺术师范学校学生2004年1月-2007年1月赤峰学院成教学院学生2011年3月-2011年7月敖汉进修校师训班学生个人工作简历:2005年3月-至今敖汉旗古鲁板蒿中心学校长期目标市级学科带头人 (2022-2028)短期目标旗级教学能手( 2014-201(2018-2020)中期目标旗级骨干教师教育理念:孩子们享受学习的快乐;老师们享受工作的快乐; 学校的教育是健康的、是体现教育本质的科学教育;从这里走出的孩子不仅有着优秀的学习成绩,而且一定要具有良好的学习态度、浓厚的学习兴趣和健康的思想品格以及健全的身心素质。
教育方法:和煦的春风滋润了万物,给课堂注入了活力,带来了勃勃生机。
中起到了良好的效果。
应注意的问题(1)避免形式主义在成长记录袋的建立过程中,切记不要资料的简单收集,把成长记录袋变为资料袋,而忽视资料的筛选、合并、归类。
(2)避免急功近利,一蹴而就创设成长记录袋是一项长期的工程,要坚持不懈,形成制度。
不能为展示而展示,使成长记录袋成为一种招牌袋。
(3)避免相互攀比,注重合理评价成长记录袋的一项重要功能是它的评价作用。
在发挥成长记录袋的评价功能上一定要慎重,要引导教师公平竞争,避免互相嫉妒,使成长记录袋成为促进教师创新的动力,而不是阻力。
点评:小袋子大谋略良乡二小建立教师成长记录袋的做法很有意义。
通过这样一个小袋子,实质上是反映了学校发展的大谋略———促进教师专业发展。
要想研究学校发展的动力,制定学校发展的策略,就得对学校发展的历史和现状有一个清醒的认识和判断。
良乡二小就是从学校现阶段的任务出发,诊断出在实施素质教育、推行课程改革以及学校开展让课堂活起来研究的背景下,教师的专业化发展是促进学校发展的重点。
教师的专业化发展是教育发展到今天的必然要求。
教师的专业化发展不仅仅是政府和师范院校等教师教育机构的任务,更是教师任教学校的任务。
因为,学校是教师专业化发展的最直接环境,也是教师专业化发展的直接受益者。
学校不仅要聘任教师,更要负责教师的日常管理、培训提高、校际交流等工作以促进教师的专业发展。
近几年针对中小学教师的专业化发展实施了一系列的举措,比如建立并实施了教师资格制度,推行职前到职后一体化的培训等。
但是也应该看到,这些举措多是统一性、刚性、一致性的要求,有利于教师个性的发展,激励教师个人的积极性、主动性、创造性的措施还比较少。
良乡二小引入教师成长记录袋正好注意了这一点,不仅意识到学校对教师专业化发展所负的责任,并且采用了教师成长记录袋这种促进教师主动性的举措。
上面是广义的管理角度,具体一点,从管理中的评价角度说,教师评价是学校管理的重要内容,是促进教师专业发展的重要手段。
教师成长记录袋精文件编码(008-TTIG-UTITD-GKBTT-PUUTI-WYTUI-8256)教师成长档案袋内容规划·学习篇教师个人基本信息表教师个人专业发展规划表教师学习培训记录【参加各种培训的情况记录、精选的读书笔记、心得、教育叙事等】教学·科研篇教师教育教学资料【优秀教学设计、精彩课件、公开教学情况、试题开发】教师参与课题研究记录表研究·反思篇教师教学研究与反思【教研组教研记录、教育随笔、教学反思笔记、教学经验总结、研究成果荟萃】成果·总结篇教师发表或获奖论文、案例目录教师主要荣誉称号目录辅导学生获奖记录指导青年教师情况评价·管理篇教育教学评价资料【社会、学校、家长、学生对教师的评价及自我评价材料、最满意最有激励性的学生评语或课堂教学评价语】教师教学管理资料【班级管理、校务管理】生活·特色篇教师个性成果资料目录教师个性成果资料规划·学习篇教师个人基本信息表教师个人专业发展规划表( 2008 年 1月~ 2010 年 12 月)教师学习培训记录【参加各种培训的情况记录】教师学习培训记录【精选的读书笔记、心得】平时学习过程中的一些摘录,如新的思想、观点、案例、名家名文等以及学习后的心得体会:一、育人为本的理念二、人人能成才理念三、实践理论四、把教师放在第一位理念五、教师角色变换六、双主体理念七、终身学习理念八、创新理念教育叙事(一)授课教师:贾成余在六年级课上,我讲解《同学》这课时我先讲解画人物要抓住人物特征,然后我让学生观察自己的同桌。
正当学生唧唧喳喳发表自己见解的时候,有几个学生却走来走去,还不时地说笑。
我不禁生起气来:“让你们观察是为了提高你们的观察能力和写生水平,可你们倒好!”顿时,几个调皮鬼马上低着头不响了,可还有一个男生却小声嘀咕着:“这有什么好观察的,我们每天都见面呢!”我听了,更生气了:“那你能画出它的特点,它的神韵吗”结果整节课,同学们都死气沉沉。
课上完了,但我的心轻松不起来。
问题到底出在哪儿呢我想可能是我的言行束缚了孩子们的思维。
想到这儿,我不禁汗颜。
其实孩子的心是关不住的,既然让他们自由观察,就应该让他们有自由发挥的空间。
于是在下一次上这节课时我改变了我的做法,在布置了观察的目的和任务后,我让他们自由的发言。
时间过去了一半,孩子们兴奋地交流着自己的发现:同学A:——梳着两个小辫了,头发从中间分开,单眼皮,衣服上装饰有小花。
同学B:——头发长长的,像瀑布一样,是咱们班头发最长的。
同学C:——脸瘦瘦的,脸上还长了一颗黑色的痣,脑后梳着一个马尾巴,看着很精神。
同学D:——脸胖胖的,双眼皮,大眼睛,衣服是粉色的,胸前有一排连续的花装饰,很漂亮。
同学E:——长得虎头虎脑的,头发短短的,只有额前几根头发,像三毛。
……听着同学们的话语,我感慨万分。
就这样,整堂课在轻松愉快的气氛中结束了。
通过这两堂课的对比,我深刻地认识到教师应具有爱心、童心,对学生要多一些宽容,多一些理解,更不能妄加批评、指责。
而应多鼓励、多创造机会激发学生观察思考的热情和自信心,一只只小雏鹰才能展翅高飞。
教学·科研篇教师教育教学资料【优秀教学设计】体现课改意识并且有创意的教案、教学设计教师教育教学资料【公开教学情况】公开课、示范课、研究课的相关资料教师教育教学资料【试题开发】教师自己编制的习题、试卷等教师参与课题研究记录表研究·反思篇教师教学研究与反思【教研组教研记录】集体备课、解读教材、听课记录等教师教学研究与反思【教育随笔】对一堂课或某一环节的反思、对某一现象的分析等,可以记成功之举,也可以记失败之处,形式可以是教学一得,也可以是案例反思等。
【教学反思】用心上好美术课——小学美术教学反思(一)经常有其他学科的老师羡慕地对我说:“你们美术课最好上了,不用从头讲到尾,学生兴趣自然有,上课轻松又愉快。
”我笑一笑,心想要是真能让每一节美术课轻松愉快又有良好的效果,这个美术老师的造诣可不一般了。
美术课要想上好,还真不是那么容易,课前的精心准备,课堂的情景创设、环节安排、个性辅导、多样评价以及课后的反思等等一样都不可少,都需要美术老师下工夫来思考、推敲。
《美术课程标准》提出九年义务教育阶段美术课程的价值主要体现在以下几个方面:一,陶冶学生的情操,提高审美能力;二,引导学生参与文化的传承和交流;三,发展学生的感知能力和形象思维能力;四,形成学生的创新精神和技术意识;五,促进学生的个性形成和全面发展。
应该说,课程改革给美术课提出了更高的要求,它不仅仅停留在过去的以学习美术技能为主的教学模式,而是加入了更多人文性质的内涵,要达到这样的目标,需要美术教师有很高的综合素养、人文素养。
而这,与我对美术课美术教师的期望正好吻合。
第一:美术课前的准备美术课的准备绝不仅仅是教具的准备,它要有更广泛的内容。
比如在《大鱼小鱼》这一课里,为了让课堂更有氛围,我试着准备了各种鱼型的FIASH动画及图片,懂时在课堂上气氛的烘托上起了很大的作用。
除了有形的课堂资源的准备之外,更要准备的是老师多方面的知识、深厚的文化底蕴。
这得靠老师长期的积累。
第二:美术课堂教学课堂教学当然是重点,很多问题都值得深入探讨。
这里我想谈我一直在思考的一个问题:课堂教学的有组织性和引导儿童自由创作可能会出现的无序性的矛盾。
课堂教学的有组织性是上好课的保证,这是大多数教师认可的原则。
但有些类型的美术课往往不需要孩子规规矩矩端端正正地作业,比如一些手工课,需要几个儿童合作完成,小朋友凑在一起难免会各抒己见,不会像成人那样有克制力,这样势必造成纪律不好。
还有一些绘画课为了更好地调动孩子的积极性,加入了游戏、舞蹈等活泼的形式,课堂也会显得杂乱,问题是这样形式上的“乱”并非无效。
国外的老师在上美术课不需要孩子坐得端端正正,他们给孩子足够的空间创作,可以画在桌子上,可以“乱涂乱画”。
德国纽伦堡丢勒中学的谢尔先生曾说,在丢勒中学,学生作画时可以戴耳机听音乐,边听自己喜欢的音乐边作画。
我想这在国内肯定是禁止的。
学校要求课堂必须有秩序,但一味的整齐往往会抹杀孩子的个性,限制孩子的创造性。
怎样兼顾呢那要求教师在组织教学上的收放自如,既不放纵,也不压制。
第三:美术作业的评价大人看孩子的画往往摇头,画的是什么呀,乱七八糟!殊不知,儿童绘画贵在无序、天然童真,去雕饰的浪漫稚拙,而且个性鲜明,想象力丰富。
有的孩子喜欢色彩,有的孩子画画喜欢用线条。
还有的孩子只喜欢画抽象的形状。
所以对于儿童画的批改、评价应该有多重的标准,要善于发现儿童画中闪光的东西。
总之,在教学中肯定会有更多的新问题新现象新思路值得我们去思考---。
教师教学研究与反思【教学经验总结】本学期由于学校实际工作需要,我承当了四年级、二年级两个班的美术教育教学工作。
现对一年工作如下:(一)激发学生学习美术的兴趣。
兴趣是学习美术的基本动力。
教师应充分发挥美术教学特有魅力,使课程内容呈现形势和教学方式都能激发学生的学习兴趣,并使这种兴趣转化成持久的情感态度。
同时将美术课程内容与学生的生活经验紧密联系在一起,强调了知识和技能在帮助学生美化生活方面的作用,使学生在实际生活中领悟美术的独特价值。
(二)使学生形成基本的美术素养在美术教学中,我注重面向全体学生,以学生发展为本,培养他们的人文精神和审美能力,为促进学生健全人格的形成,促进他们全面发展奠定良好的基础。
因此,我选择了基础的、有利于学生发展的美术知识和技能,结合过程和方法,组成课程的基本内容。
同时,要课程内容的层次性,适应不同素质的学生,使他们在美术学习过程中,逐步体会美术学习的特征,形成基本的素养和学习能力,为终身学习奠定基础。
(三)教师自身素质的培养教学之余,我除认真参加学校及教研组组织的各种业务学习外,还订阅了教育教学刊物,从理论上提高自己,完善自己,并虚心向其他教师学习,取人之长,补己之短。
从而使自己更好地进行教育教学工作上能更快地适应二十一世纪的现代化教学模式。
2008-2-1教师教学研究与反思【研究成果荟萃】评比获奖、发表的论文精选教学论文(一)美术学科中的游戏教学一得一、美术学科游戏教学的必然性与必要性随着科技的不断进步,进入90年代,各方面的研究和发明日益增多,信息量及知识储存量日益加大,随之而来的,是学生的学习容量不断扩充。
91年秋季使用的省编教材已经汇编了一部分新工艺、新技术的内容,同原用教材相比,种类更加繁多,容量更大,无形之中,学生的负担亦有些许增加。
体现在:1、美术课的学习是一项艰苦的劳动。
它不是闲来无事的修身养性课,是掌握多种能力、付出大量时间、体力和脑力的综合型课程,劳动量是相当大的。
2、先进的科学技术的不断发展与进步,促使大量的美术材料和美术工具的产生及应用,许多新工艺、新材料编入教材,如染纸、浮雕等,使施教者和受教者双方都增添了难度,产生了阻碍。
以上所述情况的存在促使施教者去寻求更好的教学方法,使受教者获得较多的知识与技能。
在多种方法中,游戏教学是其中的一条重要途径,也是减轻负担、事半功倍的好方法,它的必要性表现在:成果·总结篇教师发表或获奖论文、案例目录教师主要荣誉称号目录辅导学生获奖记录指导青年教师情况评价·管理篇教育教学评价资料【社会、学校、家长、学生对教师的评价及自我评价材料】自我评价本学年,我任全校一至二年级八个班的美术教学工作,现将我对个人在工作方面的几点认识报告如下:教书育人,是教师的神圣职责,教书者必先学为人师,育人者,必先行为世范。
作为一名光荣的人民教师,不仅要具有广博的知识,更要有高尚的道德。
自从踏上三尺讲台,我深感“人类灵魂工程师”这一光荣称号的沉重。
作为教师,知识的传播者,不仅要有丰富的知识传授给学生,能够为学生“传道、授业、解惑”,更重要的是要有高尚的道德品行,以良好的言行举止,崇高的道德情操去影响、去感染学生,如同在师范读书时的那句校训:学高为师,身正是范。
一、爱岗敬业,忠于教育事业热爱教师的职业,爱岗敬业是做好教学工作的前提。
我觉得既然选择了教师这一职业,就要尽心尽力,每一种职业都是社会的必要组成部分,不要这山望着那山高。
每一个人都是平凡的,能在平凡的岗位上做好平凡的事,恰恰就是不平凡。
对教师职业的热爱,忠于教育事业,爱岗敬业是作为一名合格教师必须具备的职业道德。
虽说正式走上教育岗位刚满一年,但自己对教师工作已经产生了感情,通过自己的教学使学生具备了相关的知识,看着自己付出的努力获得了回报,内心充满了成就感,在新的教学工作中也就有了动力。
二、热爱学生,平等对待每一位学生关心学生,热爱学生,平等对待学生是新时期教育老师必须具备的学生观。
现在学校提倡教师与学生建立平等的师生关系,这也是全社会都普遍认同的教育观点。