淋巴瘤“活检”四原则
- 格式:docx
- 大小:16.24 KB
- 文档页数:2
2021淋巴组织肿瘤病理规范化诊断标准(全文)为进一步让中国血液肿瘤医生更加系统地理解与使用指南与专家共识,中国抗癌协会血液肿瘤专业委员会特邀请本次指南与共识执笔专家进行内容解读,联合CCMTV临床医学频道共同推出,将录制内容录制成系列视频教材,供国内血液肿瘤医生学习参考,提升临床技能。
主要诊断术语淋巴瘤:也称恶性淋巴瘤,是淋巴细胞及其前体细胞克隆性增生而形成的一类恶性实体肿瘤。
淋巴瘤可原发于淋巴结、结外组织与器官;因淋巴细胞是机体免疫系统的主要成分,故淋巴瘤也是机体免疫系统的免疫细胞发生的一类恶性肿瘤;发生肿瘤性增殖的细胞有淋巴细胞(B细胞、T细胞和自然杀伤细胞)及其前体细胞等。
淋巴组织肿瘤:淋巴细胞(包括淋巴瘤和淋巴细胞性白血病)和淋巴组织中其他细胞(如:组织细胞、Langerhans细胞和树突状细胞等)来源的肿瘤。
淋巴瘤类型:国内主要的淋巴瘤类型包括:B细胞非霍奇金淋巴瘤约占66%,T细胞、NK细胞的非霍奇金淋巴瘤约占21%,霍奇金淋巴瘤占9%,还有少数病例不能分类。
根据亚型分析,常见的弥漫大B 细胞淋巴瘤约占所有淋巴瘤的1/3,其他还有一些小B细胞肿瘤如FL、MCL、MZL等;在T细胞淋巴瘤中,我国特色的ENKTCL占6%,其他相对常见的还有非特殊类型的外周T细胞淋巴瘤、血管免疫母细胞性T细胞淋巴瘤、ALK+及ALK-的ALCL。
霍奇金淋巴瘤中的几个经典亚型如混合细胞型、结节硬化型都较为常见,还有一些少见的皮肤T细胞肿瘤及淋巴母细胞肿瘤。
基因重排:免疫球蛋白和T细胞受体基因重排技术用于检测B和T淋巴细胞的克隆性。
正常情况下,淋巴细胞在其分化过程中发生抗原受体基因重排,结果是每个淋巴细胞都有各自独特的基因型,DNA电泳为涂层(smear),提示多克隆性增生;淋巴瘤是淋巴细胞分化阻断在其细胞分化的某一阶段并发生增殖,这些细胞具有相同的基因编码,扩增的片段长度相同,其DNA电泳为单一条带,提示单克隆性增生。
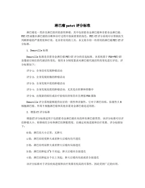
淋巴瘤petct评分标准淋巴瘤是一类涉及淋巴组织的恶性肿瘤,其中包括霍奇金淋巴瘤和非霍奇金淋巴瘤。
PET/CT成像在淋巴瘤的诊断和治疗过程中扮演重要的角色。
PET/CT评分系统可以帮助医生判断肿瘤的严重程度和疗效,是非常有用的工具。
本文将介绍一些常用的淋巴瘤PET/CT评分标准。
1. Deauville标准Deauville标准是非霍奇金淋巴瘤PET/CT评分的首选标准。
该系统基于FDG-PET/CT 显像前后病灶的代谢活性变化,使用5分制度量表对淋巴瘤代谢活性的变化进行评估。
评分标准如下:评分1:全身没有发现肿瘤活动评分2:全身发现轻微的肿瘤活动评分3:全身发现中度的肿瘤活动评分4:全身发现高度的肿瘤活动,尤其是在肝脾和骨骼中评分5:出现新的病灶或治疗前病灶持续存在且增强FDG摄取Deauville评分系统能够提供良好的一致性和灵敏性,它对于淋巴结病、弥漫性大B 细胞淋巴瘤、外周T细胞淋巴瘤和其他非霍奇金淋巴瘤是适用的。
2. 增强CT评分标准增强CT评分标准适用于包括霍奇金淋巴瘤在内的所有淋巴瘤类型。
该评分标准可以评估肿瘤大小、转移病灶分布和淋巴结肿胀程度,以确定疾病进展和治疗效果。
评分标准如下:0级:淋巴结大小正常,无肿大1级:淋巴结轻度肿大或者肿大后瘤内均不透亮2级:淋巴结明显肿大或者肿大后瘤内局部透亮3级:淋巴结肿起3~5个突起,肿大后瘤内全部透亮4级:淋巴结肿起5个以上突起,肿大后瘤内局部或者全部透亮该评分标准对于评估疾病进展和治疗效果有较高的可靠性,因此受到广泛的应用。
3. Cheson标准Cheson标准是MALT淋巴瘤和HCL等淋巴瘤类型的评分系统。
该系统使用5分制度量表,基于影像、临床和实验室学数据来确定疾病的严重程度和治疗效果。
评分标准如下:评分1:不可见异变评分2:淋巴结明显肿大,病灶基本限于淋巴结区域评分3:非均匀分布的肿瘤,病灶扩散(miliary)评分4:弥漫性增殖,肺部广泛受损,伴有肝脾淋巴结等评分5:局部或全身组织空洞或者溶解该评分标准对于评估治疗效果和临床结局非常有价值,同时还可以帮助确定治疗计划。
淋巴瘤样本采集标准包括以下步骤和注意事项:
1. 选择适当的样本类型:淋巴瘤基因检测通常需要采集血液样本、淋巴结组织样本,有时也需要采集周
边组织样本。
这些样本类型可以提供关于淋巴瘤患者的基因变异情况的信息,从而帮助医生判断患者的病情并制定有效的治疗方案。
2. 确定采集量:采集的样本量也是有一定要求的。
例如,血液样本一般需要4~5毫升,而淋巴结组织样
本则需要2~3克。
这些量是检测淋巴瘤基因的最佳量,如果样本量不足,可能会影响检测的结果。
3. 采集过程注意事项:在采集样本时,应确保采集容器的清洁和采集环境的清洁,并使用消毒后的消毒
针头,以防止样本的污染。
此外,采集的淋巴结应选择表现出典型的淋巴结肿大的淋巴结。
在采集过程中,要保证操作者的洁净度,以及样本的干净度,如果样本中有杂质,可能会影响检测的结果。
4. 及时送检:采集完毕后,应及时将采集的样本送入实验室,以便及时分析。
请注意,以上信息仅供参考,具体的淋巴瘤样本采集标准可能会因医院、检测机构或具体病情而有所不同。
淋巴结穿刺活检术
【适应证】
拟诊淋巴瘤、淋巴结结核、转移癌、黑热病、真菌病等,可作淋巴结穿刺活检。
【用品】
清洁盘,20ml注射器、7号或8号针头及无菌包1件,无菌生理盐水一小瓶,1%-2%利多卡因2-5ml,清洁玻片数张。
【方法】
1、常规消毒欲穿刺的部位,穿刺者左手拇指、示指及中指用乙醇擦洗后,固定欲穿刺的淋巴结。
2、抽取2%利多卡因1-2ml,在欲穿刺点的表面,做局部浸润麻醉。
3、右手持注射器,将针头以垂直方向或45°方向刺入淋巴结中心,左手固定针头和针筒,右手抽针筒活塞至5ml刻度,抽成负压,用力抽取内容物2-3次,然后放松活塞,拔出针头,勿使抽吸物进入注射器内。
如未见任何抽出物,可取下注射器,吸取生理盐水0.5ml左右,将其注入淋巴结内再行抽吸。
如抽出液很少,可将注射器与针头分离,抽吸空气再套上针头推,这样可将针头内抽出液射在玻片上进行涂片染色。
若抽出量较多,也可注入10%福马林固定液内作浓缩切片病理检查。
抽取毕,拔出针头,局部涂碘酊,用无菌纱布覆盖并按压片刻(3min)。
4、抽出物做涂片送病理检查。
【注意点】
1、淋巴结局部有明显炎症反应或即将溃烂者,不宜穿刺。
具有轻度炎症反应而必须穿刺者,可从健康皮肤由侧面潜行进针,以防瘘管形成。
2、刺入淋巴结不宜过深,以免穿通淋巴结而损伤附近组织。
3、穿刺一般不宜选用腹股沟淋巴结。
通常淋巴瘤的诊断手段有哪些淋巴瘤是一种源自淋巴组织的恶性肿瘤,其发病率逐年增加。
准确诊断淋巴瘤对于选择最佳的治疗方案至关重要。
以下将详细介绍通常淋巴瘤的诊断手段。
1.病史和体格检查:医生首先会详细询问患者的病史,包括症状的出现时间、持续时间、程度、进展情况等。
同时,医生会进行全面的体格检查,以寻找可疑的淋巴结肿大或其他病理征象。
2.血液检查:通过抽取患者的血液样本,可进行多项血液检查。
其中最重要的是完整血细胞计数(CBC)和外周血涂片检查。
CBC可以提供关于红细胞、白细胞和血小板数量和形态的信息。
异常的血细胞计数可能暗示有问题存在,如白血病,淋巴瘤等。
3.淋巴结活检:活检是确诊淋巴瘤的重要方法之一。
主要分为淋巴结外科活检、淋巴结穿刺活检和淋巴结骨髓活检三种。
淋巴结外科活检是将一个淋巴结完整地切除,通常是通过手术进行。
淋巴结穿刺活检是通过穿刺淋巴结并取出样本进行检查。
淋巴结骨髓活检是通过骨髓穿刺取样,然后在实验室中进行病理检查。
4.放射学检查:在诊断淋巴瘤的过程中,一些放射学检查可以提供有用的信息。
其中最常用的是X射线和CT扫描。
X射线和CT扫描可以帮助医生观察淋巴结肿大的程度和部位,同时排查可能的转移。
此外,MRI和PET扫描也可以用于评估淋巴瘤的范围和侵犯的其他器官。
5.免疫组化检查:免疫组化是一种病理学检查方法,可通过使用特定抗体来检测组织标记物,以帮助确定肿瘤类型。
在淋巴瘤的诊断过程中,免疫组化可以用于确定细胞表面和细胞内蛋白的表达情况。
6.流式细胞术:流式细胞术通过检测细胞的荧光标记物来分析淋巴细胞群体,可以精确地确定不同的淋巴细胞亚群,并检测淋巴瘤的存在。
7.基因检测:基因检测主要通过检测染色体结构和基因突变来确定肿瘤类型。
例如,染色体荧光原位杂交(FISH)可以用于检测染色体变异。
此外,PCR技术还可以用于检测与某些淋巴瘤相关的基因突变。
总结起来,淋巴瘤的诊断通常涉及病史和体格检查、血液检查、淋巴结活检、放射学检查、免疫组化检查、流式细胞术和基因检测。
淋巴瘤的诊断和治疗一、诊断淋巴瘤的诊断主要依靠临床表现、实验室检查、影像学检查、组织病理学和分子病理学检查。
组织病理学和分子病理学诊断是决定治疗原则和判断预后的重要依据,是淋巴瘤诊断的金标准。
(一)临床表现淋巴瘤可表现为局部症状和全身症状。
绝大多数HL患者以浅表淋巴结肿大为首发症状。
NHL患者大部分以浅表淋巴结肿大为首发症状,部分患者原发于结外淋巴组织或器官。
淋巴瘤常见的全身症状有发热、盗汗、体重减轻、皮肤瘙痒和乏力等。
以下3种情况中出现任何1种即可诊断为B症状:(1)不明原因发热>38℃,连续3 d以上,排除感染的原因;(2)夜间盗汗(可浸透衣物);(3)体重于诊断前半年内下降>10%。
(二)体格检查体格检查时应注意浅表淋巴结、扁桃体、肝脾的检查以及有无骨骼压痛。
淋巴瘤患者的肿大淋巴结多数无痛、表面光滑、质韧饱满,早期大小不等、孤立或散在,后期互相融合、与皮肤粘连、固定或破溃。
(三)辅助检查1.实验室检查:患者在治疗前应行血常规、生化常规[包括肝肾功能、乳酸脱氢酶(lactate dehydrogenase, LDH)、碱性磷酸酶、β2-微球蛋白、电解质等]、感染筛查[乙型肝炎病毒、丙型肝炎病毒(hepatitis virus C, HCV)、人类免疫缺陷病毒(human immunodeficiency virus, HIV)和梅毒,异常者需行病毒载量或确诊实验]、血沉、免疫球蛋白、EB病毒(Epstein-Barr virus, EBV)、巨细胞病毒和骨髓检查等,若存在中枢神经系统(central nervous system, CNS)受侵危险因素,需行腰椎穿刺行脑脊液常规、脑脊液生化、脑脊液细胞学和墨汁染色检查。
对于胃淋巴瘤,应行幽门螺旋杆菌(helicobacter pylori, Hp)检查;对于NK/T细胞淋巴瘤和其他EBV相关淋巴瘤,应行外周血EBV DNA定量检测。
淋巴瘤病理报告淋巴瘤是一种常见的血液系统恶性肿瘤,其确诊通常需要进行淋巴瘤病理报告。
淋巴瘤病理报告是一项重要的检查,它通过对淋巴结切片的观察和分析,提供了诊断淋巴瘤的依据。
本文将深入探讨淋巴瘤病理报告的内容和意义。
淋巴瘤病理报告一般包括以下几个方面的内容。
首先是淋巴结的形态学描述。
淋巴瘤病理报告会对病理标本中的淋巴结进行形态学描述,包括淋巴结的大小、颜色、质地、包膜状况等。
同时还会详细描述淋巴结切面的观察结果,如是否有明显的结节、出血、坏死等变化。
这些形态学特征对于判断淋巴瘤的类型和分级非常重要。
其次是淋巴瘤细胞的类型和数量。
淋巴瘤病理报告会详细描述淋巴瘤细胞的类型,包括B细胞淋巴瘤、T细胞淋巴瘤以及其他罕见类型。
各种类型的淋巴瘤在细胞形态学上有着明显的特征,通过观察淋巴结切片中的细胞形态,可以确定淋巴瘤的类型。
此外,淋巴瘤病理报告还会评估淋巴瘤细胞的数量,包括瘤细胞的分布密度和累及范围,这对于判断淋巴瘤的严重程度和进展阶段具有重要意义。
第三是免疫组化检测结果。
淋巴瘤病理报告通常会进行免疫组化检测,它可以通过标记特定抗原和抗体的结合来确定淋巴瘤细胞的免疫表型。
免疫组化检测可以区分B细胞淋巴瘤和T细胞淋巴瘤,进而确定淋巴瘤的亚型。
此外,它还可以检测各种免疫标志物的表达情况,如CD20、CD3等,从而有助于判断淋巴瘤的恶性程度和预后情况。
最后是淋巴瘤的分级和分期。
淋巴瘤病理报告会按照国际通用的分级和分期系统,对淋巴瘤进行评级和分期。
分级是根据淋巴瘤细胞形态学和增殖指数等因素确定的,它可以反映出淋巴瘤的恶性程度。
分期是根据淋巴瘤累及范围和淋巴结区域等因素确定的,它可以反映出淋巴瘤的扩散情况和预后风险。
淋巴瘤病理报告的意义不可忽视。
它是临床医生制定治疗方案和评估患者预后的重要参考依据。
根据淋巴瘤病理报告的结果,医生可以选择合适的化疗药物和方案,并根据淋巴瘤的严重程度和预后风险,进行个体化的治疗。
此外,淋巴瘤病理报告还可以为患者提供更准确的预后评估,帮助患者了解疾病的发展趋势和治疗效果。
一、基本病理分类淋巴瘤是一组起源于淋巴结或其它淋巴组织的恶性肿瘤,可分为霍奇金病(何杰金)(Hodgkin's Disease)和非霍奇金淋巴瘤(Non-Hodgkin's Lymphoma)两大类。
二、临床表现原发部位多在淋巴结,首发症常是无痛性浅表淋巴结肿大。
肿大淋巴结可互相粘连,融合,触诊有如硬橡皮样感觉。
深部淋巴结如纵隔、腹膜后淋巴结肿大可压迫邻近器官,表现为压迫症状。
也可在结外的淋巴组织,例如扁桃体、鼻咽部、胃肠道、脾、骨骼或皮肤等。
有些患者有全身症状,如发热、盗汗及消瘦症状。
三、淋巴瘤的诊断主要依靠活检病理检查。
病理检查发现里-斯细胞(Reed-Sternberg cell、RS细胞、镜影细胞)是诊断霍奇金病的重要特征。
霍奇金病的组织学分型可分为:淋巴细胞为主型;结节硬化;混合细胞型;淋巴细胞耗竭型。
WHO(2001)年淋巴组织肿瘤分型方案滤泡性淋巴瘤(B细胞淋巴瘤,惰性淋巴瘤)弥漫大B细胞淋巴瘤(B细胞淋巴瘤,侵袭性淋巴瘤)套细胞淋巴瘤(B细胞淋巴瘤)血管免疫母细胞性T细胞淋巴瘤(T细胞淋巴瘤,侵袭性淋巴瘤)周围T细胞淋巴瘤……四、临床分期1970年Ann Arbor临床分期法,主要用于霍奇金病,非霍奇金淋巴瘤可参考应用:Ⅰ期:病变仅限于一个淋巴结区(Ⅰ)或淋巴结外单一器官(ⅠE);Ⅱ期:病变累及横膈同一侧二个或更多淋巴结区(Ⅱ),或病变局限侵犯淋巴结以外器官及横膈同侧一个以上淋巴结区(ⅡE);Ⅲ期:膈上下都已有淋巴结病变(Ⅲ),可以同时伴有脾累及(Ⅲs)或淋巴结以外某一器官受累,加上膈两侧淋巴结受累(ⅢE)Ⅳ期:病变已侵犯多处淋巴结及淋巴结以外的部位,如累及肺、肝及骨髓等。
所有各期又可按患者有全身症状(如发热达38℃以上连续3天、盗汗及6个月内体重减轻1/10或更多)为B组,无全身症状为A组。
诊断举例:非霍奇金淋巴瘤弥漫大B细胞淋巴瘤Ⅱ期B。
五、治疗原则和常用化疗方案化疗作用于全身组织器官,毒副作用大。
恶性淋巴瘤诊疗规范【病史采集】1.何时发现淋巴结肿大,有无红肿热痛,生长速度如何,抗炎或抗痨治疗效果如何。
2.有无发热、皮痒、盗汗、消瘦、乏力及有无消化道症状等。
【物理检查】1.全身系统检查;2.专科检查:(1)浅表淋巴结:注意部位、大小、质地、与皮肤有无粘连,有无融合或破溃。
(2)有无咽淋巴环受侵、肝脾肿大、皮肤损害、骨骼压痛及叩击痛;有无上腔静脉受压体征及腹部包块等。
【诊断】1.病理学检查:淋巴结、皮肤、肝脾活检。
并通过单克隆抗体和免疫组化法区别肿瘤来源于T细胞或B细胞2.骨髓穿刺及活检(最好取双髂嵴)。
3.血常规检查:包括血红蛋白、白细胞计数与分类(注意有无恶性细胞)、血小板计数、血沉等。
4.血液生化检查:包括血清蛋白电泳等。
5.血清免疫球蛋白检查。
6.放射学检查:胸部正侧位X线片等。
7.浆膜腔积液的细胞学检查。
8.细胞免疫功能检查:巨噬细胞、T淋巴细胞亚型、NK细胞和OT试验等。
9.超声检查:腹部、盆腔、淋巴结等。
以下检查必要时进行:10.腹部体层摄影、消化道造影、胸部CT(增强)、腹部CT、MRI检查等。
11.核医学检查如骨ECT等。
12.腰椎穿刺及脑脊液检查。
13.双下肢淋巴管造影。
14.部腹探查:只在有选择性病例中进行,尤其对NHL更应慎重。
【分类、分型与分期】1.分类:分为何杰金病(Hodgkin disease,HD)和非何杰金淋巴瘤(non-Hodgkin lymphoma,NHL)两大类。
2.分型:(1)HD病理组织分型:淋巴细胞为主型、结节硬化型、混合细胞型、淋巴细胞消减型。
(2)NHL病理组织分型:B细胞淋巴瘤:1)低度恶性(淋巴浆细胞样淋巴瘤、滤泡中心淋巴瘤、临界区淋巴瘤、套细胞淋巴瘤)2)进展性(弥漫大细胞B细胞淋巴瘤、原发性纵隔大细胞B细胞淋巴瘤、Burkit 淋巴瘤、前B细胞淋巴瘤样淋巴瘤/白血病。
)T细胞淋巴瘤:1)低度恶性(T - Cll、蕈样霉菌病/Sezary综合征)。
《淋巴瘤诊断和治疗指南(2023版)》要点淋巴瘤诊断和治疗指南(2023版)要点
该指南旨在提供淋巴瘤诊断和治疗方面的指导,以下是该指南的要点:
1. 淋巴瘤概述
- 淋巴瘤是一种涉及淋巴系统的恶性肿瘤。
- 鉴别淋巴瘤的各个亚型是十分重要的,因为不同亚型可能需要不同的治疗策略。
2. 临床表现
- 淋巴瘤患者可能出现淋巴结肿大、发热、疲劳和体重减轻等症状。
- 需要对患者的体征和症状进行全面评估,以确定淋巴瘤的类型和严重程度。
3. 淋巴瘤诊断
- 淋巴瘤的诊断需要通过淋巴组织或骨髓活检进行确认。
- 病理学检查和免疫组化技术对于淋巴瘤亚型的准确定性诊断至关重要。
4. 淋巴瘤分期
- 根据淋巴瘤的扩散程度,将其分为不同的分期。
- 国际常见的淋巴瘤分期系统包括Ann Arbor分期和St. Jude分期,分别用于霍奇金淋巴瘤和非霍奇金淋巴瘤的分期。
5. 淋巴瘤治疗
- 淋巴瘤的治疗策略根据亚型和分期的不同而有所区别。
- 常见的治疗方法包括放疗、化疗、免疫疗法和靶向疗法等。
- 治疗方案的选择应结合患者的病情和个体化需求进行综合考虑。
6. 随访和预后
- 淋巴瘤患者在治疗后需要进行定期的随访。
- 随访包括对患者体检、症状评估和影像学检查等。
- 预后因亚型、分期和治疗反应而异,若出现复发或进展可依据情况调整治疗方案。
请注意,以上仅为《淋巴瘤诊断和治疗指南(2023版)》的要点,具体细节还需参考完整文档。
淋巴瘤病理报告怎么看淋巴瘤是一种涉及淋巴组织的恶性肿瘤。
病理报告对于淋巴瘤的诊断、分型、分级和治疗非常重要。
然而,对于非专业人士来说,病理报告的语言和术语可能比较困难理解。
因此,本文将介绍淋巴瘤病理报告的基本术语和解释。
1. 标本来源首先,淋巴瘤病理报告会标明标本来源,通常为淋巴结或外周血液。
对于淋巴结活检标本,通常有多个采样点,不同采样点的病理结果可能存在差异。
2. 镜下检查淋巴瘤病理报告会对标本进行镜下检查,评估细胞形态、结构和数量。
具体来说,报告中可能包括以下几个部分:(1) 组织学类型:根据细胞形态和结构,淋巴瘤可以分为不同的类型,如弥漫大B细胞淋巴瘤、滤泡性淋巴瘤等。
(2) 细胞数量和密度:淋巴瘤的细胞数量和在组织中的分布情况对于诊断和治疗都非常重要。
通常会描述淋巴瘤的细胞密度、聚集模式等信息。
(3) 细胞形态:不同类型的淋巴瘤具有不同的细胞形态特征,比如细胞大小、胞质和核质比例、核分裂象等。
(4) 其他细胞特征:比如淋巴瘤是否具有免疫异质性、是否存在浆细胞和组织细胞等。
3. 免疫组织化学检查除了镜下检查,免疫组织化学检查在淋巴瘤病理诊断中也非常重要。
免疫组织化学检查可以通过染色和免疫标记技术检测淋巴瘤细胞上是否存在特定的膜、胞浆或核抗原。
通过免疫组织化学检查,可以确定淋巴瘤的免疫表型,从而为病理分型提供重要的依据。
4. 分期和分级淋巴瘤的病理分期和分级对于治疗和预后的预测都非常重要。
淋巴瘤通常采用Ann Arbor分期和临床病理学分期进行分期。
Ann Arbor分期通过确定淋巴结和非淋巴结区域的受累情况来确定瘤情的分期等级,从I到IV共分四期。
临床病理学分期则通过对病人的身体状况、淋巴瘤的体表分布情况等进行评估来确定病人的分期。
淋巴瘤的分级有助于预测治疗效果和病人预后。
淋巴瘤的WHO分级根据淋巴瘤细胞形态和核分裂象数量将淋巴瘤分为低、中、高三级。
总的来说,淋巴瘤病理报告是非常重要的诊断和治疗指南。
淋巴瘤诊疗规范(完整版)一、概述淋巴瘤(lyphoma)是我国最常见的恶性肿瘤之一。
根据国家癌症中心公布的数据,2014年我国淋巴瘤的确诊发病率为5.94/10万,2015年预计发病率约为6.89/10万。
由于淋巴瘤病理类型复杂,治疗原则各有不同,为进一步提高淋巴瘤诊疗能力和规范化水平,配合抗肿瘤药品供应保障有关政策调整,保障医疗质量与安全,现对《中国恶性淋巴瘤诊疗规范(2015年版)》进行修订和更新。
二、淋巴瘤的诊断应当结合患者的临床表现、体格检查、实验室检查、影像学检查和病理学等进行诊断。
(一)临床表现淋巴瘤的症状包括全身和局部症状。
全身症状包括不明原因的发热、盗汗、体重下降、皮肤瘙痒和乏力等。
局部症状取决于病变不同的原发和受侵部位,淋巴瘤可以原发于身体的任何器官和组织,通常分为原发于淋巴结和淋巴结外两大类。
最常见表现为无痛性的进行性淋巴结肿大。
如有以上述症状的患者在基层医院就诊时,应予以重视,并尽早转诊至上级医院或肿瘤专科医院。
(二)体格检查应特别注意不同区域的淋巴结是否增大、肝脾的大小、伴随体征和一般状态等。
(三)实验室检查应完成的实验室检查包括血常规、肝肾功能、乳酸脱氢酶(lactate dehydrogenase,LDH)、β2微球蛋白、红细胞沉降率、乙型肝炎和丙型肝炎病毒检测以及骨髓穿刺细胞学和活检等,还应包括人类免疫缺陷病毒(human immunodeficiency virus,HIV)筛查在内的相关感染性筛查。
对原发胃的黏膜相关边缘带B细胞淋巴瘤,应常规进行幽门螺杆菌(helicobacter pylori,Hp)染色检查;对NK/T细胞淋巴瘤患者,应进行外周血EB病毒DNA滴度检测。
对于存在中枢神经系统受累风险的患者应进行腰穿,予以脑脊液生化、常规和细胞学等检查。
(四)影像学检查常用的影像检查方法:计算机断层扫描(computed tomography,CT)、核磁共振(nuclear magnetic resonance,MRI)、正电子发射计算机断层显像(positron emission tomography,PET-CT)、超声和内镜等。
临床分析淋巴瘤病例的淋巴组织活检分析淋巴瘤是一类以淋巴组织恶性增殖为主要特征的恶性肿瘤。
在临床上,淋巴瘤的确诊离不开淋巴组织活检分析。
淋巴组织活检作为临床诊断淋巴瘤的重要手段,在病例分析中发挥着重要的作用。
淋巴组织活检是通过切除淋巴结或淋巴组织的一小部分组织,经过病理学检查观察其形态、结构和免疫组化特点,以确定是否存在肿瘤细胞,进而确定诊断的一种方法。
下面通过分析一例淋巴瘤病例,来详细说明淋巴组织活检的临床分析方法和意义。
病例描述:患者,男性,55岁,主诉左颈区肿块半年,伴有低热、乏力等全身不适症状。
体格检查发现左侧颈部可触及一个硬质、无痛的淋巴结肿大。
超声检查显示淋巴结大小约为3 cm ×2 cm,边界清晰,形态规则。
患者家族无明显遗传疾病史。
血常规和肝肾功能正常。
淋巴组织活检分析:在对该患者进行淋巴组织活检前,首先进行患者的临床检查和相关辅助检查,以帮助确定淋巴瘤的可能类型和范围。
根据患者的颈部淋巴结肿大和全身不适症状,应首先考虑恶性淋巴瘤的可能性。
淋巴组织活检采用手术切除淋巴结肿大部位。
切除组织标本经过固定、包埋、切片染色等处理后,送往病理科进行病理学检查。
病理学检查对淋巴瘤的确诊和分型至关重要。
病理学家通过观察切片中细胞核形态、细胞排列方式、细胞质特征等来确定淋巴瘤的类型。
根据淋巴组织活检结果,该患者的病理学检查显示淋巴结内呈现对称性增大,淋巴结窦扩张,窦肥厚,大量胶质细胞增生,伴有巨核细胞聚集,伴少量中心性淋巴细胞凋亡和念珠菌样酵母体,HE染色示淋巴结窦内胶质细胞明显增生,伴有巨核细胞聚集,间质呈玻璃样变性,胶质细胞具有星形细胞或多核细胞样改变,免疫组化染色显示GFAP及S-100等标志物阳性,综合以上表现,符合中枢神经系统巨细胞瘤的病理学特点。
根据淋巴组织活检的结果,结合患者的临床表现和其他辅助检查,最终确诊该患者为中枢神经系统巨细胞瘤。
淋巴组织活检在淋巴瘤的诊断和分类中起到了重要的作用。
淋巴瘤的病理检查报告概述淋巴瘤是一种常见的恶性肿瘤,起源于淋巴系统。
病理检查在确诊和分型淋巴瘤中起着关键作用。
本文将介绍淋巴瘤病理检查的步骤和相关指标。
淋巴瘤病理检查的步骤淋巴瘤的病理检查通常包括以下几个步骤:1. 标本采集淋巴瘤病理检查的第一步是采集病变组织标本。
标本可以是淋巴结、骨髓或其他受累器官的组织。
标本采集需要遵循无菌操作和规范,以确保标本的完整性和准确性。
2. 组织固定和包埋采集到的组织标本需要进行固定和包埋,以便进行后续的切片和染色。
常用的固定剂包括福尔马林等,固定时间通常为24-48小时。
之后,组织标本被包埋在蜡块中,以便切片。
3. 切片和染色经过固定和包埋后的组织标本被切片成非常薄的切片,并在玻片上固定。
切片通常厚度为3-5微米,可以使用光学显微镜观察。
之后,切片需要进行染色,以便观察细胞和组织的形态和结构。
4. 组织学分析染色后的切片通过光学显微镜进行观察和分析。
组织学分析是淋巴瘤病理检查的关键步骤,可用于确定病变类型和分级。
根据淋巴瘤的特征,可以使用不同的染色方法,如血液学染色、免疫组化染色等。
5. 分子病理学检测分子病理学检测是现代淋巴瘤病理学中的重要部分。
通过检测特定基因和蛋白的表达,可以帮助确定淋巴瘤的亚型和预后。
分子病理学检测常用的方法包括PCR、FISH等。
6. 诊断和报告根据组织学分析和分子病理学检测的结果,病理学家可以做出准确的诊断并撰写病理检查报告。
报告中通常包括淋巴瘤类型、分期、分级以及其他相关指标。
相关指标淋巴瘤病理检查中的一些常见指标包括:1. 淋巴瘤类型根据淋巴细胞的起源和形态特征,淋巴瘤可以分为霍奇金淋巴瘤和非霍奇金淋巴瘤等不同类型。
淋巴瘤类型的确定对于治疗和预后评估至关重要。
2. 分期和分级淋巴瘤的分期和分级用于确定病变的严重程度和预后。
分期通常使用Ann Arbor分期系统,分级则根据细胞形态和组织结构的异常程度进行。
3. 免疫组化免疫组化染色可以帮助确定淋巴瘤细胞的免疫表型和分子标记物的表达情况。
淋巴瘤疗效评价标准淋巴瘤是一种常见的恶性肿瘤,由于其临床表现多样化,治疗方法也较为复杂,因此需要制定一套科学的疗效评价标准。
目前,国际上已经有了一些比较成熟的淋巴瘤疗效评价标准,如RECIST标准、Cheson标准等。
下面将对这些标准进行介绍。
1. RECIST标准RECIST标准是一种用于肿瘤治疗效果评估的标准,它主要适用于实体瘤。
该标准通过测量肿瘤的直径来评估治疗效果,分为完全缓解(CR)、部分缓解(PR)、稳定(SD)和进展(PD)四个级别。
具体评估方法如下:(1)完全缓解(CR):所有靶病灶消失超过4周。
(2)部分缓解(PR):靶病灶直径缩小30%以上,持续4周以上。
(3)稳定(SD):靶病灶直径变化在30%以内。
(4)进展(PD):靶病灶直径增加30%以上,或有新的病灶出现。
2. Cheson标准Cheson标准是一种用于淋巴瘤治疗效果评估的标准,它主要适用于非霍奇金淋巴瘤。
该标准通过测量淋巴结大小、代谢活性和骨髓活检等指标来评估治疗效果,分为完全缓解(CR)、部分缓解(PR)、稳定(SD)和进展(PD)四个级别。
具体评估方法如下:(1)完全缓解(CR):淋巴结大小正常,PET/CT阴性,无骨髓活检证据。
(2)部分缓解(PR):淋巴结大小缩小50%以上,PET/CT阳性但代谢活性降低,骨髓活检正常或有残留病灶。
(3)稳定(SD):淋巴结大小变化在50%以内,PET/CT阳性但代谢活性无明显变化,骨髓活检正常或有残留病灶。
(4)进展(PD):淋巴结大小增加50%以上,PET/CT阳性且代谢活性增加,或有新的淋巴结或其他转移灶出现。
总体来说,淋巴瘤的疗效评价标准需要根据具体情况来选择,以便更好地评估治疗效果,指导后续治疗方案的制定。
同时,在进行疗效评价时,还需要结合患者的临床表现、影像学检查、生物学指标等多方面因素进行综合分析,从而更加科学地评估治疗效果。
淋巴瘤诊疗的几点建议郝洪岭主任医师教授河北省人民医院血液病科恶性淋巴瘤属于淋巴造血系统肿瘤,近年在诊疗方面有不少新进展,但仍有许多困难和挑战。
根据美国NCCN2008年版淋巴瘤治疗指南,结合我科临床体会,重点对非霍奇金淋巴瘤(NHL)提出以下一些建议供同行参考,尤其对基层医院及非肿瘤专业医师可能有所帮助,不当之处批评指正。
1. 淋巴瘤的淋巴结肿大为无痛性、进行性肿大,除非压迫周围器官产生疼痛。
对于长期伴有发热、消瘦、盗汗者更应警惕淋巴瘤的可能。
2. 很多结外淋巴瘤并无浅表淋巴结肿大,而是结外器官侵犯的相应表现(如皮肤、鼻腔、骨骼、胃肠道、睾丸、乳腺等),应注重病变部位的组织活检。
3. NCCN指南仍强调要获取足够的肿瘤组织(完整淋巴结),确切的病理诊断和分型对于治疗至关重要。
细针穿刺(fine needle aspiratio n)不能用于淋巴瘤的初次诊断;粗针穿刺活检(core needle biopsy)也不被推荐。
4. 所有NHL病人治疗前都应做骨髓活检或穿刺,以明确是否有骨髓受侵。
5. NCCN2008指南增加了化疗前常规检测乙肝病毒的要求(丙肝指标检测只要求在高危个体进行)。
特殊病例应在化疗或免疫化疗前进行预防性抗病毒治疗,降低病毒拷贝数量到安全范围内,减少病毒被激活的风险。
6. 对PET或PET/CT检查的共识:治疗结束至少应休息3周以上再进行。
化疗后休息6~8周、放疗后休息8~12周。
对于残存病变呈阳性者,应再取活检以明确病变性质。
7. 弥漫大B细胞淋巴瘤:NCCN2008指南推荐一线治疗方案有R-CHOP21、R-CHOP14、R-EPOCH。
明确了大剂量化疗联合自体造血干细胞解救(high dose therapy with autologous stem cell rescue,HDT/ASCR)在一线治疗达缓解后的强化地位。
8. 胃MALT淋巴瘤IE期幽门螺杆菌阳性者仅给以公认的抗幽门螺杆菌抗生素治疗,3个月时再分期和内镜随访。
淋巴瘤治疗原则1.Hodgkin淋巴瘤:Ⅰa期,Ⅱa期:病变位于膈上,放射斗篷野+锄形野;病变位于膈下,侵犯盆腔及腹股沟淋巴结,应放射至主动脉旁淋巴结;如侵犯盆腔及主动脉旁淋巴结,应用全淋巴结放射;如有大纵隔肿块,应采用综合治疗。
Ⅱb期:一般采用全淋巴结放射,也可单用联合化疗。
ⅢⅠa期单纯放疗;ⅢⅡa期放疗与化疗综合治疗;Ⅳ期-单用化疗。
综合治疗可取代次全淋巴结放疗,联合化疗加累及野放疗,5年生存率为98%,而次全淋巴结放疗的5年生存率为95%;目前正在进一步探索缩小放射野各减少放射量以及减少化疗疗程的可能性。
米兰报道的1、Ⅱ期伴巨块和/或结外病变,4个病程ABVD后给予次全淋巴结放疗,4年无复发生存率为94%;4个疗程ABVD后累及野放疗,4年无复发生存率为95%。
2.N_Hodgkin淋巴瘤: A.低度恶性:1、Ⅱ期大多采用放疗,不一定用扩大野放射,仅用累及野放射。
放疗后应用化疗不能解决数年后仍有复发的问题。
对3、Ⅳ期:大多采用化疗。
B.中度恶性:病理分期Ⅰ期病人单用放疗;Ⅱ期以上采用以多柔比星(阿霉素)为主的化疗方案,在全身病变控制后,原大的病灶给予累及野放射。
C.高度恶性:淋巴母细胞型淋巴瘤,采用白血病样治疗方案。
免疫母细胞、小无裂细胞淋巴瘤一般均用以ADM为主的化疗方案。
四、化学治疗(包括HD和NHD)霍奇金淋巴瘤(HD)治疗早期霍奇金预后因素有:年龄、受侵淋巴结区数目、血沉和全身症状。
研究认为,对Ⅰ、Ⅱ期的患者单独应用放疗提示增加复发的危险性。
Ⅰ、Ⅱ期HD预后好的不存在下列情况:大的纵隔肿块、结外受侵、结节状脾受侵、ESR 增快(≥30mm/第1小时,伴B症状,≥50mm/第1小时,无B症状)和≥5个淋巴结区受侵。
Hodgkin淋巴瘤治疗原则:Ⅰa期,Ⅱa期:病变位于膈上,放射斗篷野+锄形野;病变位于膈下,侵犯盆腔及腹股沟淋巴结,应放射至主动脉旁淋巴结;如侵犯盆腔及主动脉旁淋巴结,应用全淋巴结放射;如有大纵隔肿块,应采用综合治疗。
淋巴瘤“活检”四原则
恶性淋巴瘤的诊断和鉴别诊断是临床病理诊断中的难题之一。
经常会遇到一些疑难切片,各大病理专家、权威的意见有时完全不同,许多临床医生和病人都十分困惑,病理诊断不是被称为“金标准”吗,为什么连良恶性的判断都有那么大争议?
人体淋巴网状组织由t、b淋巴细胞、组织细胞和树突细胞等免疫活性细胞组成,该组织受到抗原性刺激就能产生免疫反应性增生改变,组织学复杂多变,可出现正常组织结构的紊乱、大细胞增生、核分裂象增多等假恶性征象;而有很多恶性淋巴瘤在细胞形态上反而缺乏异形性,貌似“善良”,所以导致淋巴组织良性增生与恶性淋巴瘤的鉴别诊断十分困难。
恶性淋巴瘤多发生在淋巴结内,所以不难理解,对一个淋巴结做适当的检查和诊断是非常复杂的任务。
淋巴瘤的诊断是以he(hematoxylin-eosin,he,苏木精—伊红)切片病理形态观察为主,制备出合格优质的he切片是保证正确诊断的先决条件,而制作出好切片的前提就是正确活检淋巴结,这是诊断中非常重要的第一步,需要注意4点原则:
淋巴结取材的部位当有多个淋巴结肿大时,颈部淋巴结最适合观察,腋窝淋巴结次之(因常见脂肪组织浸润),而腹股沟淋巴结应尽可能避免,因为此处淋巴结受到会阴、肛门及下肢慢性炎症的影响,导致慢性炎症和纤维化明显,易干扰正确诊断。
如果仅有腹股沟淋巴结肿大,则要配合b超和ct检查有无盆腔淋巴结肿大。
在仅有局部淋巴结肿大的情况下,应取该部位最大的淋巴结活检。
浅表淋巴结的活检较为容易,但往往小的浅表的淋巴结可能只显示非特异性的增生,而同组的较深部位的淋巴结可能有诊断性的特征。
淋巴结取材和固定的要求淋巴结取材要完整,尽快送往病理科,随即切开、固定,以保证固定液充分浸透,如组织过厚易造成中央部位固定不全。
需要特别指出的是,送检标本不可用干燥的纱布包裹,这样容易造成切片边缘部位细胞收缩,核浓染影响诊断。
标本不可放入小瓶中固定,因其容积太小,一般固定液的容积最好是组织的10倍。
固定液一般用10%福尔马林液,切不可用酒精固定。
最好采用中性福尔马林液,因该液对细胞结构、抗原及dna的保存较好。
淋巴结取材不适合穿刺应先在低倍镜下观察淋巴结全貌,看其基本结构是否存在,判断有无异常情况,如有异常应确定其所在区域及范围。
通俗地说,很多情况下,正常的淋巴细胞和淋巴瘤的细胞在细胞学上并无明显区别,不同于肺、肝、前列腺等组织多数可依赖穿刺诊断。
如怀疑是恶性淋巴瘤,淋巴结必须完整取材观察而非穿刺。
淋巴结不适合冷冻切片诊断恶性淋巴瘤的诊断需综合组织学形态观察、免疫组织化学、原位杂交检查,有时还需通过染色体分析和基因学检查。
而冷冻切片无法作出正确诊断,因为冷冻切片的组织再制作常规切片会造成抗原丢失,影响免疫组织化学结果,故应避免不必要的取材和检查。
但有一种情况可采取冷冻切片检查:开胸或腹等部位摘取淋巴结时,可通过冷冻切片检查确定该组织是否具有一定的代表性,但需强调的是,这不是为了此时获得具体的诊断。
(李水根陈员整理)。