2017年贫困户收入表
- 格式:xls
- 大小:33.00 KB
- 文档页数:1
2017年韶关市国民经济和社会发展总体情况一、综合国民经济保持平稳发展。
初步核算并经省统计局核定,2017年全市生产总值1338亿元,比上一年增长5.9%。
其中:第一产业增加值171.7亿元,增长4.5%;第二产业增加值491.4亿元,增长1.2%;第三产业增加值674.8亿元,增长9.6%。
三次产业结构由2016年的13.8:36.6:49.6调整为12.8:36.7:50.5。
按常住人口计算,人均生产总值4.5万元,增长5%,按平均汇率折算为6678美元。
分区域看:韶关市区生产总值645.9亿元、增长6.7%,占全市生产总值46.5%,人均生产总值6.2万元(9182美元);县域生产总值742.8亿元、增长5.1%,占全市53.5%,人均生产总值3.86万元(5716美元)。
现代产业中,先进制造业增加值90亿元、增长6.9%,现代服务业增加值274.8亿元、增长10.1%,生产性服务业增加值282.6亿元、增长9.5%。
第三产业中,批发和零售业增加值增长7.3%,住宿和餐饮业增加值增长4.4%,金融业增加值增长4%,房地产业增加值增长6.8%。
民营经济增加值682.6亿元,增长4.2%,占全市生产总值的51%。
劳动生产率稳步提高。
全年地区生产总值与全部就业人员的比率为90102元/人,增长5.7%。
居民消费价格基本稳定。
韶关市区居民消费价格比上一年上涨1.6%。
其中,消费品价格上涨0.5%,服务项目价格上涨3.7%。
消费价格中,食品烟酒价格下降0.8%、衣着价格上涨2.9%、居住价格上涨3.3%、生活用品及服务价格下降0.6%、交通和通信价格上涨0.4%、教育文化和娱乐价格上涨3%、医疗保健价格上涨10%、其他用品和服务价格上涨0.3%。
受钢铁、有色、水泥等基础产品价格大幅度上涨拉动,全市工业品出厂价格上涨10.2%。
就业持续增加。
年末从业人员144.67万人,增加0.19万人。
其中:第一产业59.04万人,增加0.35万人;第二产业31.86万人,减少0.28万人;第三产业53.77万人,增加0.12万人。
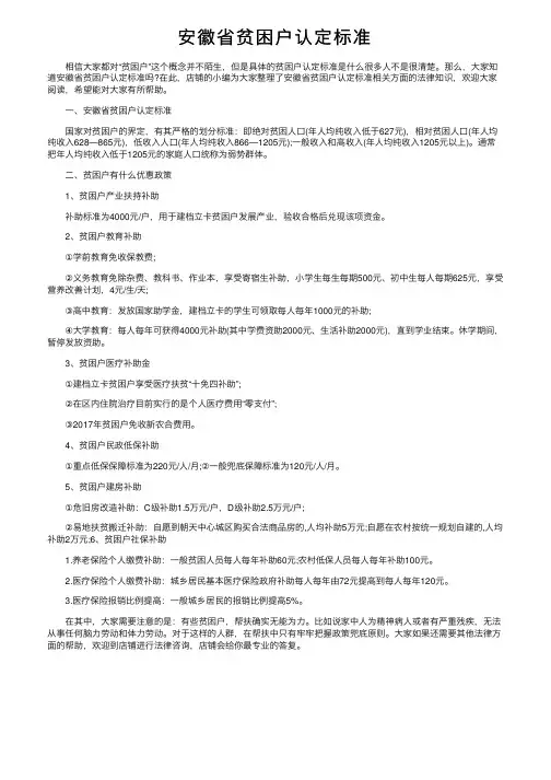
安徽省贫困户认定标准相信⼤家都对“贫困户”这个概念并不陌⽣,但是具体的贫困户认定标准是什么很多⼈不是很清楚。
那么,⼤家知道安徽省贫困户认定标准吗?在此,店铺的⼩编为⼤家整理了安徽省贫困户认定标准相关⽅⾯的法律知识,欢迎⼤家阅读,希望能对⼤家有所帮助。
⼀、安徽省贫困户认定标准国家对贫困户的界定,有其严格的划分标准:即绝对贫困⼈⼝(年⼈均纯收⼊低于627元),相对贫困⼈⼝(年⼈均纯收⼊628—865元),低收⼊⼈⼝(年⼈均纯收⼊866—1205元);⼀般收⼊和⾼收⼊(年⼈均纯收⼊1205元以上)。
通常把年⼈均纯收⼊低于1205元的家庭⼈⼝统称为弱势群体。
⼆、贫困户有什么优惠政策1、贫困户产业扶持补助补助标准为4000元/户,⽤于建档⽴卡贫困户发展产业,验收合格后兑现该项资⾦。
2、贫困户教育补助①学前教育免收保教费;②义务教育免除杂费、教科书、作业本,享受寄宿⽣补助,⼩学⽣每⽣每期500元、初中⽣每⼈每期625元,享受营养改善计划,4元/⽣/天;③⾼中教育:发放国家助学⾦,建档⽴卡的学⽣可领取每⼈每年1000元的补助;④⼤学教育:每⼈每年可获得4000元补助(其中学费资助2000元、⽣活补助2000元),直到学业结束。
休学期间,暂停发放资助。
3、贫困户医疗补助⾦①建档⽴卡贫困户享受医疗扶贫“⼗免四补助”;②在区内住院治疗⽬前实⾏的是个⼈医疗费⽤“零⽀付”;③2017年贫困户免收新农合费⽤。
4、贫困户民政低保补助①重点低保保障标准为220元/⼈/⽉;②⼀般兜底保障标准为120元/⼈/⽉。
5、贫困户建房补助①危旧房改造补助:C级补助1.5万元/户,D级补助2.5万元/户;②易地扶贫搬迁补助:⾃愿到朝天中⼼城区购买合法商品房的,⼈均补助5万元;⾃愿在农村按统⼀规划⾃建的,⼈均补助2万元;6、贫困户社保补助1.养⽼保险个⼈缴费补助:⼀般贫困⼈员每⼈每年补助60元;农村低保⼈员每⼈每年补助100元。
2.医疗保险个⼈缴费补助:城乡居民基本医疗保险政府补助每⼈每年由72元提⾼到每⼈每年120元。
年度帮扶成效家庭基本信息登记日期:年月日项目名称项目内容受益户签字:。
户主性别民族家庭人口贫困程度身份出生日期政治面貌电话家庭住址贫困户所属范围主要致贫原因贫困户属性一般贫困户低保贫困户五保贫困户纳入年度2015年2016年2017年2018年2019年2020年年人均纯收入耕地面积(亩)牧草地面积(亩)农机具(台)住房面积(平方米)房屋结构宅基地(平方米)退耕还林面积(亩)林果面积(亩)牲畜(头、只)禽类(只)其他财产家庭成员信息脱贫年度:年月。
返贫年度:年月。
再脱贫年度:年月。
年度帮扶措施姓名公民身份证号码与户主关系身份劳动能力备注项目名称项目内容帮扶单位受益户签字:。
2020年度帮扶成效基础信息变更情况项目名称项目内容受益户签字:。
户主性别照片家庭人口民族身份出生日期政治面貌电话备注:耕地面积(亩)牧草地面积(亩)农机具(台)住房面积(平方米)房屋结构宅基地(平方米)退耕还林面积(亩)林果面积(亩)牲畜(头、只)禽类(只)其他财产帮扶单位及工作人员信息2020年度帮扶措施项目名称项目内容帮扶单位省级部门:帮扶时间:年月市级部门:帮扶时间:年月县级部门:帮扶时间:年月职责分类姓名单位职务电话第一书记帮扶责任人受益户签字:。
项目名称项目内容受益户签字:。
项目名称项目内容帮扶单位受益户签字:。
项目名称项目内容受益户签字:。
项目名称项目内容帮扶单位受益户签字:。
项目名称项目内容受益户签字:。
项目名称项目内容帮扶单位受益户签字:。
项目名称项目内容受益户签字:。
项目名称项目内容帮扶单位受益户签字:。
【案例解析】政府补助未按权责发生制确认收入的纳税调整及填报前言:本文以填报《中华人民共和国企业所得税年度纳税申报表(A类,2017年版)》为目的而撰写。
《企业会计准则第16号——政府补助》(2017版,以下简称“会计准则”)第二条规定:政府补助,是指企业从政府无偿取得货币性资产或非货币性资产。
《A105020未按权责发生制确认收入纳税调整明细表》有专门的政府补助相关纳税调整栏目,但是该表的填报说明专门声明:符合税收规定不征税收入条件的政府补助收入,本表不作调整,在《专项用途财政性资金纳税调整明细表》(A105040)中纳税调整。
因此,本文主要探讨政府补助征税的情况,对于满足不征税收入的暂不涉及。
一、政府补助的会计处理 (一)政府补助的分类 会计准则第四条规定,政府补助分为与资产相关的政府补助和与收益相关的政府补助。
与资产相关的政府补助,是指企业取得的、用于购建或以其他方式形成长期资产的政府补助。
与收益相关的政府补助,是指除与资产相关的政府补助之外的政府补助。
(二)政府补助的计量 会计准则第七条规定,政府补助为货币性资产的,应当按照收到或应收的金额计量。
政府补助为非货币性资产的,应当按照公允价值计量;公允价值不能可靠取得的,按照名义金额计量。
(三)与资产相关的政府补助的会计处理 1.初始计量的会计处理 会计准则第八条规定,与资产相关的政府补助,应当冲减相关资产的账面价值或确认为递延收益。
与资产相关的政府补助确认为递延收益的,应当在相关资产使用寿命内按照合理、系统的方法分期计入损益。
按照名义金额计量的政府补助,直接计入当期损益。
说明:与2006版准则相比,2017版准则允许冲减相关资产的账面价值。
(1)冲减相关资产的账面价值会计分录 借:银行存款或其他应收款 贷:固定资产、无形资产等 (2)确认为递延收益会计分录 借:银行存款或其他应收款 贷:递延收益 在相关资产使用寿命内按照合理、系统的方法分期计入损益: 借:管理费用、制造费用等 贷:累计折旧、无形资产摊销等 同时: 借:递延收益 贷:营业外收入 2.相关资产提前处置的会计处理 会计准则第八条规定,相关资产在使用寿命结束前被出售、转让、报废或发生毁损的,应当将尚未分配的相关递延收益余额转入资产处置当期的损益。
中国历年国家财政收入、支出和税收等相关信息占国内生产总值的比重统计(1978-2010)年份财政收入(亿元)财政支出(亿元)差额(亿元)各项税收(亿元)GDP(亿元)财政收入占GDP比重财政收入增长率财政支出占GDP比重财政支出增长率GDP增长率税收占GDP比重税收增长率财政收入弹性系数1978 1132.3 1122.1 10.2 537.8 3645.2 31.06% 29.00% 30.78% 13.8% 14.75% 11.1% 2.10 1979 1146.4 1281.8 -135.4 571.7 4062.6 28.22% 1.25% 31.55% 14.2% 7.6% 14.07% 6.3% 0.16 1980 1159.9 1228.8 -68.9 629.9 4545.6 25.52% 1.18% 27.03% -4.1% 7.8% 13.86% 10.2% 0.15 1981 1175.8 1138.4 37.3 700.0 4891.6 24.04% 1.37% 23.27% -7.4% 5.3% 14.31% 11.1% 0.26 1982 1212.3 1230.0 -17.7 775.6 5323.4 22.77% 3.11% 23.11% 8.0% 9.0% 14.57% 10.8% 0.35 1983 1367.0 1409.5 -42.6 947.4 5962.7 22.93% 12.75% 23.64% 14.6% 10.9% 15.89% 22.1% 1.17 1984 1642.9 1701.0 -58.2 2040.8 7208.1 22.79% 20.18% 23.60% 20.7% 15.2% 28.31% 115.4% 1.33 1985 2004.8 2004.3 0.6 2090.7 9016.0 22.24% 22.03% 22.23% 17.8% 13.5% 23.19% 2.4% 1.63 1986 2122.0 2204.9 -82.9 2140.4 10275.2 20.65% 5.85% 21.46% 10.0% 8.9% 20.83% 2.4% 0.66 1987 2199.4 2262.2 -62.8 2390.5 12058.6 18.24% 3.64% 18.76% 2.6% 11.6% 19.82% 11.7% 0.31 1988 2357.2 2491.2 -134.0 2727.4 15042.8 15.67% 7.18% 16.56% 10.1% 11.3% 18.13% 14.1% 0.64 1989 2664.9 2823.8 -158.9 2821.9 16992.3 15.68% 13.05% 16.62% 13.3% 4.1% 16.61% 3.5% 3.18 1990 2937.1 3083.6 -146.5 2990.2 18667.8 15.73% 10.21% 16.52% 9.2% 3.8% 16.02% 6.0% 2.69 1991 3149.5 3386.6 -237.1 3296.9 21781.5 14.46% 7.23% 15.55% 9.8% 9.2% 15.14% 10.3% 0.79 1992 3483.4 3742.2 -258.8 4255.3 26923.5 12.94% 10.60% 13.90% 10.5% 14.2% 15.81% 29.1% 0.75 1993 4349.0 4642.3 -293.4 5126.9 35333.9 12.31% 24.85% 13.14% 24.1% 14.0% 14.51% 20.5% 1.77 1994 5218.1 5792.6 -574.5 6038.0 48197.9 10.83% 19.99% 12.02% 24.8% 13.1% 12.53% 17.8% 1.53 1995 6242.2 6823.7 -581.5 6909.8 60793.7 10.27% 19.63% 11.22% 17.8% 10.9% 11.37% 14.4% 1.80 1996 7408.0 7937.6 -529.6 8234.0 71176.6 10.41% 18.68% 11.15% 16.3% 10.0% 11.57% 19.2% 1.87 1997 8651.1 9233.6 -582.4 9262.8 78973.0 10.95% 16.78% 11.69% 16.3% 9.3% 11.73% 12.5% 1.80 1998 9876.0 10798.2 -922.2 10682.6 84402.3 11.70% 14.16% 12.79% 16.9% 7.8% 12.66% 15.3% 1.82 1999 11444.1 13187.7 -1743.6 12581.5 89677.1 12.76% 15.88% 14.71% 22.1% 7.6% 14.03% 17.8% 2.09 2000 13395.2 15886.5 -2491.3 15301.4 99214.6 13.50% 17.05% 16.01% 20.5% 8.4% 15.42% 21.6% 2.03 2001 16386.0 18902.6 -2516.5 17636.5 109655.2 14.94% 22.33% 17.24% 19.0% 8.3% 16.08% 15.3% 2.69 2002 18903.6 22053.2 -3149.5 20017.3 120332.7 15.71% 15.36% 18.33% 16.7% 9.1% 16.63% 13.5% 1.69 2003 21715.3 24650.0 -2934.7 24165.7 135822.8 15.99% 14.87% 18.15% 11.8% 10.0% 17.79% 20.7% 1.49 2004 26396.5 28486.9 -2090.4 28778.5 159878.3 16.51% 21.56% 17.82% 15.6% 10.1% 18.00% 19.1% 2.13 2005 31649.3 33930.3 -2281.0 34804.4 183084.8 17.29% 19.90% 18.53% 19.1% 10.2% 19.01% 20.9% 1.952006 38760.2 40422.7 -2162.5 45622.0 211923.5 18.29% 22.47% 19.07% 19.1% 11.6% 21.53% 31.1% 1.94 2007 51321.8 49781.4 1540.4 54223.8 249529.9 20.57% 32.41% 19.95% 23.2% 11.9% 21.73% 18.9% 2.72 2008 61330.4 62592.7 -1262.3 59521.6 314045.0 19.53% 19.50% 19.93% 25.7% 9.0% 18.95% 9.8% 2.17 2009 68477.0 76299.9 -7781.6 63104.0 335353.0 20.42% 11.65% 22.75% 21.9% 9.20% 18.82% 6.0% 1.27 2010 83080.0 89874.2 -6794.2 77390.0 397983.0 20.88% 21.33% 22.58% 17.8% 10.10% 19.45% 22.6% 2.11 2011 103740 108930 89720.31 471564 9.20%2012 117210 125712 -8502 110740 519322 23%7.8%2013 -1.2万图表1 1978-2010财政收入与支出比较图表2 1978-2010各项经济数据增长率图表3 1978-2010财政收入、支出及税收占GDP比重附加公文一篇,不需要的朋友可以下载后编辑删除,谢谢(关于进一步加快精准扶贫工作意)为认真贯彻落实省委、市委扶贫工作文件精神,根据《关于扎实推进扶贫攻坚工作的实施意见》和《关于进一步加快精准扶贫工作的意见》文件精神,结合我乡实际情况,经乡党委、政府研究确定,特提出如下意见:一、工作目标总体目标:“立下愚公志,打好攻坚战”,从今年起决战三年,实现全乡基本消除农村绝对贫困现象,实现有劳动能力的扶贫对象全面脱贫、无劳动能力的扶贫对象全面保障,不让一个贫困群众在全面建成小康社会进程中掉队。
贫困户生态护林员申请书
本人李某某,男,1976年XX月出生,现居住三道坎村六组。
2017年8月根据政策自己脱贫,家中原有劳动力4人,因病、残、灾致贫,现有劳动力3人,人均年纯收入7500元,家庭贫困,生活困难,属于贫困户建档立卡户。
为了更好的帮助我家发展生产,增加经济收入,同时根据上级精神:绿水青山就是金山银山,落实国家政策,发展生态林业是一条致富好路子。
我希望能够利用自己的能力为生态林业做一点贡献,特申请成为一名护林员。
我自愿申请成为生态护林员的理由如下:
一、我热爱林业生态保护工作
因为我从小生活在林区,生活、成长都与林区息息相关,对地形和林地情况较为熟悉,同时我很热爱林业生态保护工作。
二、我家的房子位于三道坎村六组的深山沟里,交通不便利,而且家里有4个老人和一个小孩,因为常年生病导致家里负担较重,生活十分困难,所以我希望能够加入护林队,守护着我们家园的绿水青山,同时也可以增加一份收入。
三、我身体力行,并且有着不怕苦不怕累的精神
我从小就锻炼自己的身体,特别喜欢做一些体力活,虽然会感到很累,但我却觉得很充实。
我觉得只有通过体力活才能让我更加健康,才能更好地投入到生态保护工作中去。
四、我有着一颗为人民服务的心
我觉得能够成为一名护林员是我一生的荣誉,我会用这颗真诚的心来为人民服务。
在以后的护林生涯中,我会尽心尽力去保护每一片森林、每一条河流、每一片绿地。
总之,我希望能够成为一名护林员,为我们的家园贡献出自己的一份力量。
如果组织同意我的申请,我一定会以百分百的热情和努力去工作。
重点问题清单与整改台账二帮扶工作不扎实1、政策宣传不到位省2017年第一次督查巡查发现,镇平县卢医镇张沟村贫困户刘喜才,住房属危房,但因不清楚危房改造相关政策及条件,房子未申请改造,有一定的安全隐患.一些贫困户不清楚自己享受了哪些扶贫政策,不清楚贫困退出的标准和程序。
卧龙区走访的20贫困户和5户非贫困户基本说不出本村谁是贫困户,对扶贫政策普遍不了解.内乡县赵店乡袁寨村政策宣讲不到位,访问2户贫困户、3户非贫困户,均说不清现有扶贫政策。
各乡镇、街道在乡村主次干道、村口要道等大量刷写墙体标语;县、乡电视台开设专题栏目,反复宣讲,炒热氛围。
各相关责任人进村入户,宣讲政策,提高群众对扶贫政策的认知度和知晓率;采取举办培训班、开展专题讲座、组织集中学习、考试等方式,让各级干部准确掌握党中央、国务院和省市关于脱贫攻坚一系统政策要点,切实做到学明白,想明白,说明白,做明白,解决好扶持谁,谁来扶,怎样扶等问题。
全县刷写宣传标语条,开设电视专栏、网络扶贫专题等,编印各类卡片、手册 30多万份,干群知晓率显著提升。
2017年5月25日前各乡镇党委、政府,街道党工委、办事处县委宣传部2、档案管理不规范贫困户个人档案和村级档案不同程度存在登记信息不准确、逻辑关系前后矛盾、资料缺失、涂改等问题.镇平县郭庄乡熊庄村村级档案资料,没有识别“六签字”的内容;镇平县卢医镇张沟村张青华的档案内容涂改严重,脱贫户张双吉的2016年脱贫申请书中,人口数量填写2人,实际为3人,且人均年收入填写与实际不符.西按照豫扶贫办〔2017〕46号文件要求和县印发的《档卡资料填写说明》,对乡、村、户档全部规范整理、归档,并明确填写人、核查人、审核人等经过本次的整改规范档卡工作,乡、村、户档已全部按照要求规范归档到位,做到了2014、2015年度原有档案整理归档、2016年2017年5月25日前各乡镇党委、政府,街道党工委、办事县扶贫办二帮扶工作不扎实5、存在“一兜了之”问题国家省际交叉考核,因病、因残是两大最主要的致贫原因,占比近80%,其次是缺资金和缺技术。
扶贫手册×××扶贫办印制说明一、本手册根据《关于创新机制扎实推进农村扶贫开发工作的意见》(中办发…2013‟25号)文件制定。
二、由县级扶贫部门统一印制发放,各乡镇人民政府组织填写,并根据帮扶进度及时更新。
三、手册填写说明(1)本手册“家庭情况”、“家庭成员”、“帮扶负责人”信息应据实填写,并与《扶贫开发信息系统》保持一致。
在校生状况:所在年级、学前教育或非在校生。
健康情况:健康、长期慢性病、患有大病、残疾。
劳动能力:普通劳动力、技能劳动力、丧失劳动力、无劳动力。
(2)“帮扶责任人”、“单位隶属关系”分为“省直、市直、县直、乡镇、村级”等。
帮扶责任人发生变化时,应在下一行继续填写,并在联系电话后注明帮扶的起始时间。
(3)户脱贫措施及项目规划表主要填写为贫困户制定的脱贫项目,特别是六个一批(产业、易迁、打工、教育、医疗、低保五保、小额信贷及贴息资金、加入合作社入股分红、土地流转、电商扶贫、光伏扶贫、生态扶贫、乡村旅游扶贫等),要注明项目名称、规模、扶持资金额度、项目完成时限。
如争取全贴息小额信贷3万元帮助其养羊30只,当年出栏20只,增收1万元以上。
(4)本手册“帮扶过程记录”主要如实详细填写帮扶人围绕该户脱贫规划项目和实际需求开展的帮扶事项,帮扶的具体措施,实行痕迹化管理。
(5)“帮扶成效”是指该扶贫项目实施后农户收到的实际收益和效果,由农户签字。
(6)“享受政策清单”填写在精准扶贫、精准脱贫过程中贫困户享受的各项惠农政策、救助和帮扶资金等。
贫困户基本信息12生产生活条件3收入、卫计信息登记人:×××联系电话:×××户主签字:××登记时间:2015年X月X日4户脱贫方案5帮扶责任人(工作队员和包户干部)户脱贫项目及措施规划表(六个一批等项目)67帮扶过程记录8帮扶过程记录9帮扶过程记录10帮扶过程记录11帮扶成效12帮扶成效13帮扶成效14贫困户享受政策清单15精准脱贫评定验收表(工作标准)161718。
........................ 动态调整资料模板贫困户脱贫申请书村委会:我家住组,家庭人口人,2015年底均达到不愁吃、不愁穿,义务教育、基本医疗和住房有保障,家庭年人均纯收入达元,已越过国家扶贫标准线,特申请脱贫。
申请人(签字):年月日村民代表大会民主评议会议记录时间:地点:参会人数:主持人:记录人:内容:村民代表大会民主评议参会签到花名册序号参会人员签字备注序号参会人员签字备注村民代表大会民主评议统计表序号村民小组户主姓名家庭人口致贫原因2015年家庭人均纯收入(元)民主评议得票数村贫困户脱贫初选名单公示根据农户自愿申请,我村于年月日召开村民代表大会,民主评议评选出脱贫户户人。
经村委会和驻村工作队核实汇总,初选脱贫户户人,现进行公示(名单附后)。
如有异议,请从即日起7日内向村委会提出意见。
监督电话:驻村工作队代表签字:村委会(盖章)年月日2015年村贫困户脱贫初选名单序号村民小组户主姓名家庭人口2015年家庭人均纯收入(元)民主评议得票数村关于审核确认脱贫贫困户的报告木叶乡人民政府:根据《木叶乡关于开展2015年扶贫开发动态调整工作的通知》要求,我村通过贫困农户自愿申请、村民代表大会民主评议和驻村工作队核实,拟定等户(人)为2015年脱贫户,均达到不愁吃、不愁穿,义务教育、基本医疗和住房有保障,家庭年人均纯收入稳定越过国家扶贫标准线。
现将名单上报(名单附后)请予审核认定。
村民委员会(签章)年月日2015年村贫困户脱贫初选名单序号村民小组户主姓名家庭人口2015年家庭人均纯收入(元)家庭主要收入来源贫困户越线退出自查验收入户调查表村贫困户帮扶干部年月日序号问卷内容自查验收结果1 贫困户主要致贫原因是是什么2 住房、教育、医疗保险、养老保险情况2. 贫困户靠哪几项收入来脱贫3 贫困户2015年家庭人均纯收入4 帮扶责任人今年到贫困户家中几次?5 有哪几项帮扶措施6 十个精准扶贫政策贫困户享受了哪几样,分别是多少7 贫困户登记表是否与验收人调查的一致8 贫困户登记表是否经贫困户签字9 驻村工作队到村工作情况评价乡脱贫贫困户审核会议记录时间:地点:参会人数:主持人:记录人:内容:乡(镇)脱贫贫困户审核确认情况公示根据《木叶乡关于开展2015年扶贫开发动态调整工作的通知》要求,我乡(镇)对各村上报的初选贫困户户人进行了审核,同意将等户(人)拟定为贫困户,现予以公示(名单附后)。
重庆低收入家庭认定标准国家对贫困户的界定,有其严格的划分标准:即绝对贫困人口(年人均纯收入低于627元),相对贫困人口(年人均纯收入628—865元),低收入人口(年人均纯收入866—1205元);一般收入和高收入(年人均纯收入1205元以上)。
通常把年人均纯收入低于1205元的家庭人口统称为弱势群体。
二、贫困户有什么优惠政策1、贫困户产业扶持补助补助标准为4000元/户,用于建档立卡贫困户发展产业,验收合格后兑现该项资金。
2、贫困户教育补助①学前教育免收保教费;②义务教育免除杂费、教科书、作业本,享受寄宿生补助,小学生每生每期500元、初中生每人每期625元,享受营养改善计划,4元/生/天;③高中教育:发放国家助学金,建档立卡的学生可领取每人每年1000元的补助;④大学教育:每人每年可获得4000元补助(其中学费资助2000元、生活补助2000元),直到学业结束。
休学期间,暂停发放资助。
3、贫困户医疗补助金①建档立卡贫困户享受医疗扶贫“十免四补助”;②在区内住院治疗目前实行的是个人医疗费用“零支付”;③2017年贫困户免收新农合费用。
4、贫困户民政低保补助①重点低保保障标准为220元/人/月;②一般兜底保障标准为120元/人/月。
5、贫困户建房补助①危旧房改造补助:C级补助1.5万元/户,D级补助2.5万元/户;②易地扶贫搬迁补助:自愿到朝天中心城区购买合法商品房的,人均补助5万元;自愿在农村按统一规划自建的,人均补助2万元;6、贫困户社保补助1.养老保险个人缴费补助:一般贫困人员每人每年补助60元;农村低保人员每人每年补助100元。
2.医疗保险个人缴费补助:城乡居民基本医疗保险政府补助每人每年由72元提高到每人每年120元。
3.医疗保险报销比例提高:一般城乡居民的报销比例提高5%。
2017全国最低工资标准规定是多少截至9月底,全国共有辽宁、江苏、重庆、上海等9个地区调整了最低工资标准,平均增幅10.7%。
那么,上调工资的城市有哪些?2017全国最低工资标准基本工资是多少?下面小编汇总了中国2017各省市最低工资规定。
一起看看吧。
2017全国最低工资标准 2017各省市最低工资规定截至9月底,全国共有辽宁、江苏、重庆、上海等9个地区调整了最低工资标准,平均增幅10.7%。
全国月最低工资标准最高的是上海的2190元,小时最低工资标准最高的是北京的21元,上调最低工资标准的9个地区包括辽宁、江苏、重庆、上海、海南、山东、天津、河北、北京。
详情如下:说明:1、表中只填写了各城市最高档次的标准,其它档次请根据相关文号自行查询;2、最低工资标准的最长更新间隔为2年,故部分城市仍沿用去年的标准。
最低工资标准介绍最低工资保障制度是我国一项劳动和社会保障制度。
《最低工资规定》[中华人民共和国劳动和社会保障部令( 第21号)]已于2003年12月30日颁布,2004年3月1日起施行。
最低工资标准的确定和调整方案,由各省、自治区、直辖市人民政府劳动保障行政部门会同同级工会、企业联合会/企业家协会研究拟订,并报经劳动保障部同意。
最低工资标准是国家为了保护劳动者的基本生活,在劳动者提供正常劳动的情况下,而强制规定用人单位必需支付给劳动者的最低工资报酬。
《劳动法》第四十八条规定,国家实行最低工资保障制度。
用人单位支付劳动者的工资不得低于当地最低工资标准。
最低工资标准每年会随着生活费用水平、职工平均工资水平、经济发展水平的变化而由当地政府进行调整。
确定最低工资标准一般要考虑的因素有:当地城镇居民生活费用支出、职工个人缴纳社会保险费、住房公积金、职工平均工资、失业率、经济发展水平等。
确定的方法通常有比重法和恩格尔系数法。
比重法是确定一定比例的最低人均收入户为贫困户,再统计出其人均生活费用支出水平,乘以每一就业者的赡养系数,加上一个调整数。
2020年困难户评选标准
一、农民参加贫困户评选的必要条件:
国家对贫困户的界定,有其严格的划分标准。家庭主要收入来源以务农和
务工为主,如2017年家庭人均纯收入低于3335元(各地的标准可能有所不同)。
二、有下列情形之一的农民,可优先评为贫困户:
1.发生重大灾难,失去生活保障的;
2.发生重大疾病,丧失劳动能力,导致因病致贫的;
3.身体残疾,没有劳动能力的;
4.多个子女在读高中或全日制大专、本科等院校;
5.未成年的孤儿;
6.已扎二女户困难家庭;
7.军烈属困难家庭,困难老党员,困难老村干部。
农村贫困户标准是什么?国家对贫困户的界定,有其严格的划分标准。家庭
主要收入来源以务农和务工为主,如2020年家庭人均纯收入低于3335元(各地
的标准可能有所不同)。发生重大灾难,失去生活保障的可优先评为贫困户。
【真题】2023年4月陕西省事业单位招聘考试《综合应用能力》(A类)试题及答案解析材料一A市扶贫办信息监测中心是市扶贫办开发办公室下设事业单位,其业务范围包括:负责扶贫开发有关政策及重要文件的起草和扶贫开发政策法规、规范文件的解读工作;负责组织识别贫困对象,对扶贫对象实施动态管理;负责全市扶贫开发基础数据统计、信息数据库建设,指导全市扶贫开发统计信息和动态监测工作;负责扶贫开发信息数据分析,提供日常数据监测报告和年度数据分析报告,做好扶贫攻坚业务数据发布工作等。
材料二(-)民政部、国务院扶贫办印发《社会救助兜底脱贫行动方案》节选为贯彻落实中央重大决策部署,坚决打赢脱贫攻坚社会救助兜底保障攻坚战,2023年2月20日,民政部、国务院扶贫办印发《社会救助兜底脱贫行动方案》,开展社会救助兜底脱贫行动。
其中明确指出当前工作的重点任务如下:1.健全完善监测预警机制。
一是密切关注未脱贫和返贫致贫风险高等人口基本生活状况。
民政部门、扶贫部门定期开展信息比时,掌握未脱贫人口和收入不稳定、持续增收能力较弱、返贫风险较高的已脱贫人口以及建档立卡边缘人口中,尚未纳入农村低保、特困救助供养范围人员的相关信息,分析返贫致贫风险,做好兜底保障工作。
二是密切关注低收入困难人群基本生活状况。
建立社会救助部门之间信息共享机制,以低保对象、特困人员、临时救助对象数据为基础,汇聚残疾人帮扶、教育救助、住房救助、医疗救助等人员相关信息,分析可能存在影响基本生活的风险,符合条件的及时给予救助。
三是密切关注潜在救助对象基本生活状况。
在对低保等社会救助申请人及其家庭进行经济状况核实时,分析研判申请人员困难状况,不符合救助条件但存在一定困难的人员或家庭,作为潜在救助对象予以重点关注。
各地民政、扶贫部门要指导乡镜(街道)、村(居)委会根据监测预警情况,结合主动发现机制,有针时性开展摸排核查,逐户逐人掌握兜底保障对象情况。
民政部门根据兜底保障对象情况给予相应救助或转介相关部门;不符合兜底保障条件的贫困人口,由扶贫部门协调落实其他帮扶措施。
陕西申论真题(B类)注意事项1.本题本由给定资料与作答要求两部分构成。
2.所有题目一律使用现代汉语作答。
给定资料1.丰收的季节,陕北高原到处是红彤彤的苹果。
63岁的赵家村村民赵某看着树上的果实,满眼的喜悦。
借助改革开放的东风,四十年来他用劳动创造了财富,改变了自家的生活状况,也见证了他们村乃至黄土高原翻天覆地的变化。
1978年,来自远方的“包产到户”消息传遍了黄土高原的乡间田野,大家都期待的分田到户,让赵某看到了希望。
“把地分到户以后,村民干劲十足啊!天不亮全家有劳动力的都上山劳动,直到晚上看不见才回家。
山地上全部种上了小麦、高粱、谷子等粮食作物,平地上家家户户都种白菜、萝卜等时令蔬菜,不到三个年头,交过公粮后自家的粮仓再也没有空过。
”赵某说,从那时起,孩提时代憧憬的顿顿吃白面,成了家常便饭。
“早上吃白面馒头,下午吃白面面条,招待亲戚客人再也不用问邻居家借了,肉也不再是过年的奢侈品。
”赵某回想着过往脱口而出。
经过几年勤劳奋斗,赵某家里吃的穿的都解决了,口袋里也有些余钱,他就开始着手住的问题。
在村里,盖新房不止是赵某一家,在解决温饱问题后,农村开始兴建住所,改善居住环境。
手表、自行车、缝纫机、收音机“三转一响”早已是陈年往事,冰箱、洗衣机、彩色电视机成了普及品,网络、汽车和智能设备走进农户家中,农村生活水平发生了巨大变化。
在政府的宣传引导和自己思想转变下,他开始放弃种植小麦转而种植苹果,这在当时引起了不小的轰动。
“不种麦子你吃啥呀?”“咱祖祖辈辈都是种地的好把式,种苹果能行吗?”当初许多村民劝他的声音依旧耳旁萦绕,然而“一根筋”的他并不为所动,坚持走自己的路。
“种苹果也是辛苦,但是钱袋子鼓起来了呀!”赵某说,现在十亩苹果每年可收入八九万元,尝到种植苹果甜头的他继续扩大种植规模,还添置了许多果园农业机械。
他指着远处的山峁说,那边有他新建的十亩果园,等新园挂果,他的收入可以再翻一番,即使将来老得干不动了,二十亩果园流转给他人坐收流转金,也是一笔不菲的收入。
驻村扶贫工作队员工作总结驻村扶贫是为了帮助村里的困难户,让他们也跟着一起发展起来,总结好扶贫工作,一起致富,今天店铺给大家整理了驻村扶贫工作队员工作总结,谢谢大家对小编的支持。
驻村扶贫工作队员工作总结篇一按照组织安排,自20_年3月本人被派驻_镇_村扶贫驻村指导员,驻村开展工作以来,在市驻_区扶贫工作队的正确指导下,坚持科学发展观,扎扎实实地为_村办实事,真心扶贫,在_局领导高度重视和大力支持下,依靠_村广大干部群众,围绕农村扶贫工作指导员职责,严格遵守管理制度,认真开展各项工作。
两年来,为_村争取基础_和其他资金约226.2万元,村容村貌焕然一新,为_新农村,全面脱贫奔小康取得积极推动作用,现将为该村两年来的扶贫、脱贫工作情况总结如下:一、扎实工作,真心扶贫办实事。
刚驻村之时,深入调查研究,理清发展思路。
与村民多方沟通,探寻该村贫困点,和该村党员、村组干部、群众代表召开多次会议,摸清贫困状况,分析贫困原因,理清扶贫脱贫工作思路。
结合实际写了《_镇_村基本情况及现状分析》,编制《_区_镇_村脱贫开发五年规划(20_—20_)》,制定《20_、20_年扶贫项目实施计划表》。
二、落实帮扶措施,注重帮扶效果。
1、积极汇报,得到领导大力支持。
进驻_村,了解到_村的贫困情况后,主动与后方单位区_局、市扶贫队领导反映,协商解决具体困难和问题,得到上级领导大力支持,帮扶工作得以顺利解决,百姓增收显著提高。
2、大力宣传,充分调动群众参与积极性。
不断宣传国家扶贫蕙民政策方针和区脱贫致富之路,让群众充分了解扶贫脱贫是地方政府的一项民心工程,激起了_村群众主动参与脱贫致富的热情。
3、加强农民培训,办厂带动农民增收。
通过对农民技能培训_X人次,有效地转变农民思想观念,切实增强自主脱贫的能力。
与村支两委多次开会研究,根据本地实际情况,先后开办三家私营加工型企业(均由本地农民创办),分别为__厂、_X 厂、_X厂,其中_X厂得到省扶贫资金奖补支持。
文档编号:03文档名称:系统用户手册第4.0版全国扶贫开发信息系统核心业务系统——用户手册东软公司扶贫开发实施项目组2017年07月04日目录1扶贫对象1.1基础信息维护1.1.12015年1.1.1.1贫困户功能描述2015年贫困户功能,用于查询2015年度贫困户信息,修改2015年度贫困户信息。
业务规则1.用户进行查询时根据操作员的等级,限定查询范围。
2.用户可以自定义查询条件进行查询,用户选择好条件后需要将条件增加到查询中才有效。
3.当查询条件输入“姓名”、“证件号码”其中一项或两项时,则可以只选择到省,便可以查询4.基础信息维护将“姓名、证件类型、证件号码、贫困户属性、识别标准”全部禁用(省级用户可以在后台数据管理进行操作更改【调整贫困户属性】【调整识别标准】【调整贫困户姓名证件号码】)操作步骤查询:用户选择好查询条件后,可以增加自定义查询条件(如图1-1-1所示),点击【查询】按钮查询出结果(如图1-1-2所示),点击贫困户姓名进入贫困户的基础信息界面(如图1-1-3所示)。
图1-1-1图1-1-2图1-1-3修改:用户在贫困户基础信息界面(如图1-1-3)中进行贫困户信息的修改,点击【保存】按钮,完成对贫困户信息的修改,如图1-1-4所示。
图1-1-41.1.1.2贫困村功能描述2015年贫困村功能,用于查询2015年度贫困村的信息,修改2015年度贫困村的信息。
业务规则1.用户选择好查询条件选择到要查询的村,系统会自动查询出信息,不需要点击按钮查询。
2.可以修改2015年度的贫困村信息。
操作步骤查询:用户在2015贫困村中选择好查询的村,系统会自动查询出村的信息,如图1-1-5所示。
图1-1-5修改:用户在查询出来的2015年度村信息中可以修改信息,点击【保存】按钮完成贫困村信息修改,如图1-1-6所示。
图1-1-61.1.22016年1.1.2.1贫困户功能描述2016年贫困户功能,用于查询2016年度贫困户信息,修改2016年度贫困户信息,贫困户及帮扶责任人的结对。